Abstract
The FOXO transcription factors are involved in multiple signaling pathways and have tumor-suppressor functions. In acute myeloid leukemia (AML), deregulation of oncogenic kinases, including Akt, extra-signal–regulated kinase, or IκB kinase, is frequently observed, which may potentially inactivate FOXO activity. We therefore investigated the mechanism underlying the regulation of FOXO3a, the only FOXO protein constantly expressed in AML blast cells. We show that in both primary AML samples and in a MV4-11/FOXO3a-GFP cell line, FOXO3a is in a constant inactive state due to its cytoplasmic localization, and that neither PI3K/Akt nor extra-signal–regulated kinase–specific inhibition resulted in its nuclear translocation. In contrast, the anti-Nemo peptide that specifically inhibits IKK activity was found to induce FOXO3a nuclear localization in leukemic cells. Furthermore, an IKK-insensitive FOXO3a protein mutated at S644 translocated into the nucleus and activated the transcription of the Fas-L and p21Cip1 genes. This, in turn, inhibited leukemic cell proliferation and induced apoptosis. These results thus indicate that IKK activity maintains FOXO3a in the cytoplasm and establishes an important role of FOXO3a inactivation in the proliferation and survival of AML cells. The restoration of FOXO3a activity by interacting with its subcellular distribution may thus represent a new attractive therapeutic strategy for AML.
Introduction
Acute myeloid leukemia (AML) is a clonal hematopoietic stem cell disorder characterized by differentiation arrest and inappropriate proliferation and survival of immature myeloid progenitors. As the global prognosis for this disease remains particularly poor, major efforts have been made to both characterize the deregulated signal transduction pathways in AML cells1 and to develop targeted therapies against these aberrant signals.
The human FOXO transcription factors, which include FOXO1, FOXO3a, FOXO4, and FOXO6,2 function as tumor suppressors by up-regulating genes involved in the control of the cell cycle (p27Kip13-5 and p21Cip16 ) or in the induction of apoptosis (Fas ligand [Fas-L]7 and Bim5,8 ). The activity of the FOXO transcription factors is mainly regulated through posttranslational modifications (PTMs), resulting in changes in the subcellular localization of these proteins. Accordingly, activation of the PI3K/Akt signaling pathway downstream of growth factor receptors negatively regulates FOXO proteins. Indeed, by phosphorylating FOXO3a at 3 conserved sites (T32, S253, and S315), Akt creates binding sites for the 14-3-3 chaperone proteins and thereby allows active export and sequestration of FOXO3a in the cytoplasm.7 Nevertheless, in addition to Akt, other kinases, such as the serum and glucocorticoid-inducible kinase (SGK), casein kinase (CK1), dual tyrosine phosphorylated regulated kinase 1 (DYRK1), extra-signal–regulated kinases 1 and 2 (ERK1/2) and IκB Kinase β (IKKβ) can also phosphorylate FOXOs and therefore regulate their subcellular localization.9 The activity of FOXOs is also regulated by ubiquitin-dependant protein degradation. Phosphorylation of FOXO1 by Akt (most notably on S256) is necessary for its Skp2-mediated polyubiquitination and proteasome degradation.10 Another E3 ubiquitin ligase, MDM2, has been reported to mediate FOXO3a ubiquitination and degradation after ERK-dependent phosphorylations.11
Recently, perturbation of FOXO functions have been observed in a number of human cancers12,13 thus emphasizing the tumor-suppressive roles of these transcription factors. Inactivation of FOXO proteins can occur through genetic defects and this is seen in AML, in which chromosomal breakpoints involving FOXO3a and FOXO4 result in the suppression of FOXO transcriptional activity.14,15 Nevertheless, the suppression of FOXO functions can be more generally explained by the deregulation of the upstream signaling pathways that promote their translocation from the nucleus to the cytoplasm via PTMs.
In AML, the deregulation of oncogenic kinases, such as Akt, ERK, and IKK, is frequently observed in primary blast cells and leads to uncontrolled cell growth and survival.1,16 Indeed, constitutive PI3K/Akt activation (PI3K+ samples), mainly due to the p110δ isoform of PI3K,17,18 is detected in 50% of AML samples at diagnosis19 and sustains leukemic cell growth.16,20-22 Deregulation of the ERK/mitogen-activated protein kinase (MAPK) signaling pathway that promotes leukemic cell growth and development is also frequently observed in primary AML samples.16,23 Finally, the IKK/nuclear factor κB (NFκB) signaling pathway, which is considered to be a key survival factor for AML blast cells, is constitutively activated in almost all AML samples.24,25 Interestingly, all these 3 kinases have been proposed to negatively regulate FOXO3a activity in most models by promoting its translocation from the nucleus to the cytoplasm. Indeed, FOXO3a is phosphorylated by Akt7 on T32, S253, and S315, by IKK13 on S644, and by ERK11 on S294, S344, and S425. Each of these phosphorylation events has been reported to stimulate FOXO3a ubiquitination and its eventual proteasomal degradation.
With regard to the importance of PTMs for FOXO3a activity and the involvement of FOXO3a in tumor-associated chromosomal aberrations in AML, we assumed that the loss of FOXO3a tumor suppressive function may represent a common feature in AML cells and could contribute to leukemogenesis. Restoring FOXO3a tumor suppressive functions may therefore induce the killing of leukemic cells and could thus represent an attractive perspective in AML therapy. Nevertheless, although it has been recently reported that high levels of FOXO3a mRNA26 and the phosphorylation of FOXO3a27 represent adverse prognostic factors in AML, little is currently known about the cellular functions of the FOXOs in this cancer. Hence, we have in our current study further analyzed FOXO3a activity in AML cells and its regulation by the PI3K/Akt, ERK/MAPK, and IKK signaling pathways. We first observed that FOXO3a, which is the only constantly expressed FOXO protein in primary AML cells, is inactivated due to its constitutive cytoplasmic retention. Surprisingly, this nuclear exclusion of FOXO3a was found not to result from the deregulation of the PI3K/Akt or the ERK/MAPK signaling pathways but from the constitutive activation of IKK. Taken together, our current results emphasize the control of FOXO3a activity as a new mechanism underlying the prosurvival effects of IKK-deregulated activity in AML.
Methods
Patients
Bone marrow (BM) samples were obtained from 48 patients with newly diagnosed AML (at the exclusion of acute promyelocytic leukemia, erythro-, and megakaryoblastic leukemias), all included in various chemotherapy trials initiated by the French Multicenter Group, Groupe Ouest Est des Leucémies et Autres Maladies du Sang (GOELAMS). All biologic studies were approved by the GOELAMS Institutional Review Board, and signed informed consent was obtained in accordance with the Declaration of Helsinki. Patient characteristics are described in supplemental Table 1 (available on the Blood Web site; see the Supplemental Materials link at the top of the online article).
Cells
Blast cells were isolated from BM aspirates from AML patients at diagnosis by a Ficoll-Hypaque density-gradient separation. Only BM samples with more than 80% of blast cells were used. Using flow cytometric analysis, we have previously observed that intracellular signaling was not significantly different in the AML blast cells from either highly infiltrated samples or other AML samples,23 suggesting therefore that selection of these patients did not introduce a bias in the reported results. Cell viability was assessed by trypan blue assay, and only samples with less than 5% trypan blue-positive cells were further processed. The MV4-11 and MOLM-14 human leukemic cell lines were purchased from DSMZ and ATCC, respectively.
Cell cultures and reagents
After purification, primary AML cells were starved for 4 hours (at 37°C) in cytokine and serum-free medium containing 0.1% deionized bovine serum albumin (BSA) and 25 μg/mL iron-loaded human transferrin. Constitutive activation of PI3K, ERK/MAPK, and IKK were then assessed by testing phosphorylation of Akt on S473, ERK1/2 on T202/Y204, and IKK on S176/180 using Western blot. During the last hour of starvation, AML cells were treated or not with either 10μM IC87114 (a specific PI3K p110δ inhibitor17 ) from Icos, 10μM UO126 (a MEK inhibitor28 ) from Cell Signaling Technology, 7.5μM anti-Nemo peptide (a specific IKK inhibitor27 ), or 7.5μM control peptide. Both anti-Nemo and control peptides were kindly given by F. Agou (Institut Pasteur, Paris, France).29 In some experiments, blast cells were then stimulated for 10 minutes with 50 ng/mL insulin growth factor 1 (IGF-1) for positive control of Akt and FOXO3a phosphorylations.
Western blot
Whole-cell extracts and Western blots were performed as previously described30 using antibodies listed in supplemental Table 2. The images were captured using a charge-coupled device camera (LAS3000; FujiFilm). The signal intensity was quantified using Multigauge Version 3.0 software from Fujifilm.
Lentiviral production
FOXO3awt-GFP and FOXO3aS644A-GFP fusion proteins were kindly given by Dr. MCT Hu.13 In the FOXO3aS644A-GFP fusion proteins, the IKKβ serine substrate at residue 644 is mutated to alanine. Each fusion protein was then cloned downstream from the EF1α promoter in the DeltaU3 lentivirus.31 The viral particles were produced by transient transfection of 293T cells, and supernatants were collected 48 hours after transfection.31
Lentiviral AML cell infection
Briefly, 105 cells in 100 μL of 10% fetal calf serum (FCS) minimal essential medium (MEM) were infected in plates with a U-bottom with either an empty green fluorescent protein (GFP) lentivirus or a lentivirus expressing the FOXO3a-GFP or FOXO3aS644A-GFP proteins. Four hours after infection, cells were plated at the concentration of 2.105/mL and incubated in 10% FCS MEM. Experiments for GFP localization, cell sorting, and survival investigation were performed 2 days after infection.
Immunofluorescence analysis
Immunofluorescence staining for FOXO3a localization in AML cells.
Cytocentrifuge preparations of 2 × 105 cells were fixed for 10 minutes with 4% paraformaldehyde, washed with phosphate-buffered saline (PBS), permeabilized with PBS–0.1% Triton X100 during 30 minutes at room temperature, and washed in PBS. After blocking with 2% PBS-BSA for 45 minutes, slides were incubated overnight at 4°C with the anti-FOXO3a antibody (Upstate Biotechnology; 1/500 dilution). After a wash step, slides were incubated with fluorescein isothiocyanate (FITC)–conjugate anti–rabbit IgG antibody (F1262; Sigma-Aldrich) at room temperature for 1 hour (1/1000) and nuclei were stained with Vectashield-DAPI (Vector Laboratories). Analysis was done using a Zeiss inverted microscope, and Metamorph (Molecular Devices) software was used for images processing. For quantification, 100 cells per coverslip were counted, and according to the signal intensity, the cellular distribution of FOXO3a was reported to be either cytoplasmic or nuclear. Fluorescent signal was measured in 3D by the ImageJ 1.40g program (National Institutes of Health).
Fluorescence imaging for GFP localization in AML cells.
Forty-eight hours after lentiviral infection, 105 cells were washed once in PBS and incubated for 10 minutes with Hoechst 33342 (5 μg/mL), then plated on polylysine-coated glass coverslips mounted on 30-mm Petri dishes. Images were collected as previously described. For quantification, 100 cells were counted.
Apoptosis and proliferation assays
After 48 hours of lentiviral infection, proliferation and apoptosis of MV4-11 cells were quantified. Apoptosis of the GFP-positive population was quantified by staining with annexin V–phycoerythrin (PE; Becton Dickinson), according to the manufacturer's instructions. Proliferation of MV4-11 cells infected and highly purified by cell sorting according to their GFP expression, was quantified by [3H]thymidine incorporation assay. Next, 2.104/mL MV4-11 GFP-positive cells were incubated in triplicate in 10% FCS MEM and pulsed 6 hours with 1 μCi (37 kBq) [3H]thymidine. The amounts of DNA-incorporated radioactivity were determined after trichloracetic acid precipitation.17
RT-qPCR
Analysis of FOXO proteins and FOXO3a target gene (p21Cip1 and Fas-L) mRNA levels was performed using real-time quantitative polymerase chain reaction (RT-qPCR) on blast cells purified with an EPICS ALTRA cell sorting system (Beckman Coulter) according to their CD45low or GFP expression, respectively. RNA extraction was performed using the RNeasy extraction mini kit from QIAGEN, according to manufacturer's instructions. Reverse transcription was performed with the SuperScript First Strand synthesis system for RT-qPCR from Invitrogen. Quantitative PCR was performed on a Light Cycler (Roche) using the Light Cycler Fast Start DNA Master PLUS SYBR Green I kit (primers are depicted in supplemental Table 3). The level of mRNA target genes were expressed relative to hypoxanthine phosphoribosyl transferase (HPRT) mRNA levels. Quantitative analyses were done with the Relquant logiciel (Roche).
Cellular fractionation
Primary AML cells were first incubated without or with the different inhibitors during 1 hour. Cells were then lysed in solubilization buffer (10mM HEPES [N-2-hydroxyethylpiperazine-N′-2-ethanesulfonic acid], pH 7.6; 3mM MgCl2; 10mM KCl; glycerol 5%; 0.5% NP40), incubated on ice for 10 minutes, and centrifuged at 10 000 rpm for 2 minutes at 4°C. Supernatants corresponding to the cytoplasmic fraction were collected while pellets were resuspended in the solubilization buffer containing 350mM NaCl. Nuclear pellets were then incubated for 20 minutes on ice and centrifuged at 15 000 rpm for 20 minutes at 4°C. Supernatants corresponding to the nuclear fraction were collected. HDAC-1 and actin were used as loading controls for nuclear and cytoplasmic fraction, respectively.
Statistical analysis
Data are expressed as mean values and SD. Statistical significance of differences observed between experimental groups were determined using the Student t test. *, **, and *** mean P < .05, P < .01, and P < .001, respectively, and “ns” indicates a nonsignificative P value. The experiments performed in AML cell lines were done in triplicate. In each case using primary AML samples, independent experiments means that: (1) the experiments were performed in different days and (2) cells from different patients were used.
Results
FOXO3a is the only FOXO protein constantly expressed in AML blast cells
The FOXO1, FOXO3a, and FOXO4 proteins are known to be ubiquitously expressed at varying levels in mammals, in contrast to FOXO6, which is predominantly present in the developing and adult brain. As no data were yet available for these expression patterns in primary AML cells, we first analyzed FOXO1, FOXO3a, and FOXO4 mRNA levels using RT-qPCR. Primary AML blast cells from 7 patients were purified by cell sorting according to their CD45low expression, and the amount of each transcript was quantified. As shown in Figure 1A, FOXO3a was found to be the most abundantly expressed of these transcripts in leukemic cells (Figure 1A). Accordingly, FOXO3a protein was constantly detectable in all AML samples tested by Western blot (Figure 1B). Conversely, FOXO1 expression was detected in some patients only, and FOXO4 was not detected in these samples. Similar results were observed in the MV4-11 leukemic cell line, whereas MOLM-14 cells showed high expression of all 3 proteins (Figure 1B). FOXO3a seems therefore to be the most predominant in leukemic cells. We thus focused our subsequent analysis on the regulation of FOXO3a localization by the oncogenic kinases, Akt, ERK, and IKK, which are constitutively activated in AML blast cells (supplemental Figure 1).1 Because similar results concerning both FOXO3a expression and PI3K/Akt activity (due to the expression of the class IA PI3K p110δ isoform in primary blast cells and in this cell line17,30 ) were observed in the MV4-11 cell line, these cells were also used as control throughout the study.
FOXO3a is the prevalent active FOXO in AML blast cells. (A) BM blast cells from 7 patients were highly purified by flow cytometric cell sorting according to CD45low expression and side scatter. FOXO1, FOXO3a, and FOXO4 mRNA levels were quantified by RT-qPCR. Their levels were expressed relative to HPRT mRNA level. (B) Expression of FOXO1, FOXO3a, and FOXO4 in total cell lysates from 9 AML samples was compared with human leukemic cell lines (MOLM-14 and MV4-11). Protein extracts from 106 cells were analyzed by Western blot. (C) FOXO3a localization in AML cells from 17 different AML samples was investigated using IF staining (green: FOXO3a; blue: nuclear DAPI). Images obtained from representative patients 17 and 25 are presented. FOXO3a localization in MV4-11/FOXO3a-GFP cells was investigated by direct analysis of subcellular GFP distribution. Three-dimensional image of the fluorescence intensity of indicated cell is reported. (D) For the quantification of the percentage of cells with nuclear FOXO3a, 100 cells were counted. The statistical significance was calculated by Student t test, and vertical bars indicate SDs. (E) Primary AML blast cells from patients 290 and 31 were subjected to cellular fractionation. Protein extracts from 106 cells were analyzed by Western blot. N and C indicate nuclear and cytoplasmic fraction, respectively.
FOXO3a is the prevalent active FOXO in AML blast cells. (A) BM blast cells from 7 patients were highly purified by flow cytometric cell sorting according to CD45low expression and side scatter. FOXO1, FOXO3a, and FOXO4 mRNA levels were quantified by RT-qPCR. Their levels were expressed relative to HPRT mRNA level. (B) Expression of FOXO1, FOXO3a, and FOXO4 in total cell lysates from 9 AML samples was compared with human leukemic cell lines (MOLM-14 and MV4-11). Protein extracts from 106 cells were analyzed by Western blot. (C) FOXO3a localization in AML cells from 17 different AML samples was investigated using IF staining (green: FOXO3a; blue: nuclear DAPI). Images obtained from representative patients 17 and 25 are presented. FOXO3a localization in MV4-11/FOXO3a-GFP cells was investigated by direct analysis of subcellular GFP distribution. Three-dimensional image of the fluorescence intensity of indicated cell is reported. (D) For the quantification of the percentage of cells with nuclear FOXO3a, 100 cells were counted. The statistical significance was calculated by Student t test, and vertical bars indicate SDs. (E) Primary AML blast cells from patients 290 and 31 were subjected to cellular fractionation. Protein extracts from 106 cells were analyzed by Western blot. N and C indicate nuclear and cytoplasmic fraction, respectively.
FOXO3a is inactive in primary AML cells due its constant nuclear exclusion
As FOXOs exert their activity in the nucleus, the subcellular distribution of FOXO3a, which closely reflects its activity, was investigated in leukemic cells. IF analysis was performed in primary AML cells from 17 different samples and showed that FOXO3a is mainly located in the cytoplasm, suggesting therefore that FOXO3a is inactive (the results from 2 representative patients are presented in Figure 1C). As endogenous FOXO3a was difficult to detect by IF in MV4-11 cells, we generated a stable MV4-11 cell line expressing a FOXO3a-GFP fusion protein (referred to as MV4-11/FOXO3a-GFP) by lentiviral infection. Accordingly, direct analysis of the subcellular distribution of the FOXO3a-GFP fusion protein also showed its predominant cytoplasmic localization (Figure 1C). Quantification of the results from the different experiments performed in blast cells from 17 different AML samples and in MV4-11/FOXO3a-GFP cells indicated that the nuclear localization of FOXO3a was observed only in 7.5% and 19.3% of AML blast cells and MV4-11/FOXO3a-GFP cells, respectively (Figure 1D). Using cellular fractionation experiments, we confirmed that FOXO3a is predominantly present in the cytoplasm of AML cells (Figure 1E). Surprisingly, the subcellular localization of FOXO3a was found not to correlate with the active status of the PI3K/Akt signaling pathway. Indeed, even in samples (n = 6) in which the phosphorylation of Akt on S473 and thus of FOXO3a on T32 and S253 are not detectable (PI3K− cells; supplemental Figure 2A), FOXO3a was found to be excluded from the nuclei using both IF (Figure 1C and supplemental Figure 2B) and cellular fractionation (Figure 1E) analysis. Accordingly, no difference was observed in the percentage of cells harboring a nuclear FOXO3a in the 11 PI3K+ or 6 PI3K− AML samples tested (Figure 1D). These results suggest that a PI3K/Akt-independent mechanism contributes to the nuclear exclusion of FOXO3a in these PI3K− AML blast cells.
The cellular localization of FOXO3a escapes to Akt control in AML blast cells
We and others have previously reported that constitutive PI3K/Akt activation is mainly related to the expression of the PI3K p110δ isoform.17,18 As Akt is known to negatively regulate FOXO3a activity, FOXO3a phosphorylation and localization was investigated in different PI3K+ AML samples treated or not with IC87114, a specific PI3K p110δ inhibitor.17,18 As expected, in both primary AML cells and in MV4-11/FOXO3a-GFP cells, Akt phosphorylation on S473 correlated strongly and consistently with the phosphorylation of FOXO3a on T32 and S253, and treatment with IC87114 fully suppressed all these phosphorylation events (Figure 2A and supplemental Figure 2C). Western blot quantification of the signals from the AML samples tested indicated a mean decrease of 82%, 78%, and 80% for the bands detected with Akt S473 (n = 11), FOXO3a T32 (n = 5), and FOXO3a S253 (n = 5) antibodies, respectively, in the presence of 10 μM IC87114 (Figure 2A). However, despite the strong decrease of FOXO3a phosphorylation on S253 and T32, which allows its nuclear import in most models,32 FOXO3a was still confined into the cytoplasm of both AML blast cells and MV4-11/FOXO3a-GFP cells (Figure 2B and supplemental Figure 2D). Quantification of the different experiments in which 7 different PI3K+ AML samples were analyzed indicated that there was no significant difference in the percentage of cells harboring a nuclear FOXO3a with or without IC87114 treatment (Figure 2C). Similar results were observed in cellular fractionation experiments (Figure 2D). These data together clearly show that the nuclear exclusion of FOXO3a observed in primary AML blast cells is not due to the deregulation of PI3K/Akt signaling.
The PI3K/Akt signaling pathway does not control the FOXO3a localization in AML cells. (A) After purification, AML blast cells were cultured during 4 hours in cytokine- and serum-free medium. During the last hour of starvation, cells were treated with or without IC87114. MV4-11/FOXO3a-GFP cells were cultured in 10% FCS MEM and treated with IC87114 during 1 hour. Protein extracts from 106 cells were analyzed by Western blot. Phospho-Akt S473, FOXO3a T32, and FOXO3a S253 were quantified and normalized to Actin signal intensity in different AML samples. Results are expressed as a ratio to the control incubation without IC87114. The statistical significance was calculated by Student t test, and vertical bars indicate SDs. (B) FOXO3a localization in both AML cells from 7 different AML samples and MV4-11/FOXO3a-GFP cells treated or not with IC87114 was investigated as described in Figure 1C. (C) For the quantification of the percentage of cells with nuclear FOXO3a, 100 cells were counted. The statistical significance was calculated by Student t test and vertical bars indicate SDs. (D) Primary AML blast cells of patient 14 treated or not with IC87114 were subjected to cellular fractionation as described in Figure 1E.
The PI3K/Akt signaling pathway does not control the FOXO3a localization in AML cells. (A) After purification, AML blast cells were cultured during 4 hours in cytokine- and serum-free medium. During the last hour of starvation, cells were treated with or without IC87114. MV4-11/FOXO3a-GFP cells were cultured in 10% FCS MEM and treated with IC87114 during 1 hour. Protein extracts from 106 cells were analyzed by Western blot. Phospho-Akt S473, FOXO3a T32, and FOXO3a S253 were quantified and normalized to Actin signal intensity in different AML samples. Results are expressed as a ratio to the control incubation without IC87114. The statistical significance was calculated by Student t test, and vertical bars indicate SDs. (B) FOXO3a localization in both AML cells from 7 different AML samples and MV4-11/FOXO3a-GFP cells treated or not with IC87114 was investigated as described in Figure 1C. (C) For the quantification of the percentage of cells with nuclear FOXO3a, 100 cells were counted. The statistical significance was calculated by Student t test and vertical bars indicate SDs. (D) Primary AML blast cells of patient 14 treated or not with IC87114 were subjected to cellular fractionation as described in Figure 1E.
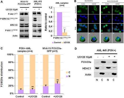
The localization of FOXO3a is not controlled by the ERK/MAPK signaling pathway
In addition to Akt, other kinases, such as ERK, have been recently reported to regulate FOXO3a activity.11 Hence, we tested the role of the ERK/MAPK signaling pathway in the regulation of FOXO3a localization in AML. As previously reported,22,23,33 ERK1/2 phosphorylation on its T202/Y204 residues was detectable in almost all of our AML samples and in the MV4-11/FOXO3a-GFP cell line (Figure 3A and supplemental Figure 1). AML cells were then treated with the specific MEK1 inhibitor, UO126,28 which led to a strong inhibition of ERK1/2 T202/Y204 phosphorylation (a mean decrease of 86%) without affecting Akt and IKK activation (Figure 3A and supplemental Figure 3A). However, the inhibition of ERK1/2 phosphorylation also failed to significantly increase FOXO3a nuclear localization in either primary AML cells (n = 4) or MV4-11/FOXO3a-GFP cells (Figure 3B and supplemental Figure 3B). Indeed, no significant difference in the percentage of cells harboring nuclear FOXO3a was observed with or without UO126 treatment in the 4 different AML samples tested (Figure 3C). Similar results were observed using cellular fractionation experiments (Figure 3D). Hence, FOXO3a localization also escapes to ERK control in leukemic cells.
FOXO3a localization is not controlled by the ERK/MAPK signaling pathway. (A) After purification, AML blast cells were cultured during 4 hours in cytokine- and serum-free medium. During the last hour of starvation, cells were treated with or without UO126. MV4-11/FOXO3a-GFP cells were cultured in 10% FCS MEM and treated with UO126 during 1 hour. Protein extracts from 106 cells were analyzed by Western blot. Phospho-ERK1/2 T202/Y204 was quantified and normalized to Actin signal intensity in 4 different AML samples. Results are expressed as a ratio to the control incubation without UO126. The statistical significance was calculated by Student t test, and vertical bars indicate SDs. (B) FOXO3a localization in both AML cells from 4 different AML samples and MV4-11/FOXO3a-GFP cells treated or not with IC87114 was investigated as described in Figure 1C. (C) For the quantification of the percentage of cells with nuclear FOXO3a, 100 cells were counted. The statistical significance was calculated by Student t test, and vertical bars indicate SDs. (D) Primary AML blast cells from patient 45 treated or not with UO126 were subjected to cellular fractionation as described in Figure 1E.
FOXO3a localization is not controlled by the ERK/MAPK signaling pathway. (A) After purification, AML blast cells were cultured during 4 hours in cytokine- and serum-free medium. During the last hour of starvation, cells were treated with or without UO126. MV4-11/FOXO3a-GFP cells were cultured in 10% FCS MEM and treated with UO126 during 1 hour. Protein extracts from 106 cells were analyzed by Western blot. Phospho-ERK1/2 T202/Y204 was quantified and normalized to Actin signal intensity in 4 different AML samples. Results are expressed as a ratio to the control incubation without UO126. The statistical significance was calculated by Student t test, and vertical bars indicate SDs. (B) FOXO3a localization in both AML cells from 4 different AML samples and MV4-11/FOXO3a-GFP cells treated or not with IC87114 was investigated as described in Figure 1C. (C) For the quantification of the percentage of cells with nuclear FOXO3a, 100 cells were counted. The statistical significance was calculated by Student t test, and vertical bars indicate SDs. (D) Primary AML blast cells from patient 45 treated or not with UO126 were subjected to cellular fractionation as described in Figure 1E.
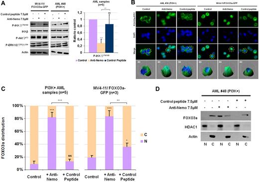
The specific inhibition of IKK strongly induces FOXO3a nuclear translocation
We then addressed the role of IKK in the control of FOXO3a cellular localization in AML cells. As anticipated from earlier work,25 the phosphorylation of IKK on S176/180 that reflects its catalytic activation,25 was constantly detectable in both primary AML samples and in the MV4-11/FOXO3a-GFP cell line (Figure 4A and supplemental Figure 1). We next employed a specific IKKγ/Nemo-antagonistic peptide (referred to as anti-Nemo)29 to inhibit the IKK/NFκB signaling pathway. This cell-permeable peptide, which corresponds to the coiled-coil (CC2) and Leucine Zipper (LZ) subdomains of IKKγ/Nemo, prevents its oligomerization and thus its activation.27,34 A mutated peptide that does not inhibit the oligomerization of IKKγ was used as the negative control. As expected, we observed that the anti-Nemo peptide at the dose of 7.5μM inhibited IKK S176/180 phosphorylation without affecting Akt S473 and ERK1/2 T202/Y204 phosphorylation in both primary AML cells and MV4-11/FOXO3a-GFP cells, whereas the control peptide had no such effects (Figure 4A and supplemental Figure 4A). Accordingly, Western blot quantification of the signals from 5 different AML samples tested indicated a highly significant decrease of IKK S176/180 phosphorylation using a 7.5μM dose of anti-Nemo peptide, compared with either untreated cells (P < .001) or cells treated with the control peptide (P < .01; Figure 4A). Interestingly however, the anti-Nemo peptide was found to induce the strong nuclear translocation of FOXO3a and FOXO3a-GFP in both primary AML cells and MV4-11/FOXO3a-GFP cells, respectively (Figure 4B and supplemental Figure 4B). Indeed, when we quantified the results of the different analyses using 5 different AML samples, we found a significant increase in the number of cells harboring a nuclear FOXO3a when treated with the anti-Nemo peptide, compared with either untreated cells (9% vs 82%; P < .001) or cells treated with the control peptide (13% vs 82%; P < .001; Figure 4C). Similar results were observed in MV4-11/FOXO3a-GFP cells treated with the anti-Nemo peptide (Figure 4C). The nuclear translocation of FOXO3a in AML blast cells was also observed by cellular fractionation experiments (Figure 4D). These data strongly suggest therefore that IKK is responsible for the cytoplasmic localization of FOXO3a in AML cells.
specific blockade of IKK activity induces the nuclear translocation of FOXO3a in leukemic cells. (A) After purification, AML blast cells were cultured during 4 hours in cytokine- and serum-free medium. During the last hour of starvation, cells were treated or not by either the anti-Nemo peptide or the peptide control. MV4-11/FOXO3a-GFP cells were cultured in 10% FCS MEM and treated or not with either the anti-Nemo peptide or the peptide control during 1 hour. Protein extracts from 106 cells were analyzed by Western blot. Phospho-IKK S176/180 was quantified and normalized to IKK signal intensity in 5 different AML samples. Results are expressed as a ratio to the control incubation without either the anti-Nemo peptide or the peptide control. The statistical significance was calculated versus the control condition (except where indicated by brackets) by a Student t test. Vertical bars indicate SDs. (B) FOXO3a localization in both AML cells from 5 different AML samples and MV4-11/FOXO3a-GFP cells treated or not with either the anti-Nemo peptide or the peptide control was investigated as described in Figure 1C. (C) For the quantification of the percentage of cells with nuclear FOXO3a, 100 cells were counted. The statistical significance was calculated versus the control condition (except where indicated by brackets) by a Student t test. Vertical bars indicate SDs. (D) Primary AML blast cells from patient 48 treated or not with the anti-Nemo peptide or the control peptide were subjected to cellular fractionation as described in Figure 1E.
specific blockade of IKK activity induces the nuclear translocation of FOXO3a in leukemic cells. (A) After purification, AML blast cells were cultured during 4 hours in cytokine- and serum-free medium. During the last hour of starvation, cells were treated or not by either the anti-Nemo peptide or the peptide control. MV4-11/FOXO3a-GFP cells were cultured in 10% FCS MEM and treated or not with either the anti-Nemo peptide or the peptide control during 1 hour. Protein extracts from 106 cells were analyzed by Western blot. Phospho-IKK S176/180 was quantified and normalized to IKK signal intensity in 5 different AML samples. Results are expressed as a ratio to the control incubation without either the anti-Nemo peptide or the peptide control. The statistical significance was calculated versus the control condition (except where indicated by brackets) by a Student t test. Vertical bars indicate SDs. (B) FOXO3a localization in both AML cells from 5 different AML samples and MV4-11/FOXO3a-GFP cells treated or not with either the anti-Nemo peptide or the peptide control was investigated as described in Figure 1C. (C) For the quantification of the percentage of cells with nuclear FOXO3a, 100 cells were counted. The statistical significance was calculated versus the control condition (except where indicated by brackets) by a Student t test. Vertical bars indicate SDs. (D) Primary AML blast cells from patient 48 treated or not with the anti-Nemo peptide or the control peptide were subjected to cellular fractionation as described in Figure 1E.
The control of FOXO3a localization by IKK is dependent on FOXO3a S644
We next hypothesized that IKK can regulate the subcellular localization of FOXO3a via its phosphorylation on S644, as reported previously in breast cancer.13 MV4-11 cells were infected with a lentivirus encoding either a FOXO3a-GFP or a FOXO3aS644A-GFP mutant protein. In the mutant protein, the IKKβ serine substrate at residue 644 of FOXO3a is mutated to alanine, and this substitution abrogates IKKβ-dependent regulation. Both lentiviral infections induced a similar overexpression of the FOXO3a-GFP and FOXO3aS644A-GFP proteins (supplemental Figure 5A-B). Interestingly, however, we found that the FOXO3aS644A-GFP protein localized primarily in the nucleus in infected MV4-11 cells, whereas the FOXO3a-GFP protein was retained in the cytoplasm (Figure 5A). Indeed, 70% of cells infected with the lentivirus encoding the mutant protein harbored a nuclear FOXO3a protein, whereas FOXO3a was detected in the nucleus of only 31% of cells expressing the wild-type protein (P < .001; Figure 5B). Taken together, these results clearly indicate that IKK regulates FOXO3a localization, and therefore its activity, via phosphorylation on S644. Interestingly, the mutant FOXO3aS644A-GFP fusion protein, which is mainly localized in the nucleus of MV4-11 cells, remained phosphorylated on the Akt-dependent site, S253 (Figure 5C). Hence, Akt-mediated FOXO3a phosphorylation did not affect the nuclear localization of the FOXO3aS644A-GFP protein.
FOXO3a activity inhibition by IKK is dependant on S644 of FOXO3a. (A) MV4-11 cells were infected with a lentivirus expressing either the FOXO3a-GFP protein, the FOXO3aS644A-GFP mutant protein or only the GFP protein and incubated 48 hours in 10% FCS MEM. Two days after lentiviral infection, the GFP localization was investigated as described in Figure 1C. (B) The percentage of cells with nuclear GFP was quantified by an average of 100 GFP-positive cells. Results of the quantification obtained from 5 independent experiments in MV4-11 cells are presented. The statistical significance was calculated versus the control condition (MV4-11 cells expressing the FOXO3a-GFP fusion protein) by Student t test, and vertical bars indicate SDs. (C) Aliquots of 105 cells MV4-11 cells were infected with a lentivirus expressing either the FOXO3a-GFP protein, the FOXO3aS644A-GFP mutant protein, or only the GFP protein and incubated 48 hours in 10% FCS MEM. During the last hour of incubation, cells were treated or not with IC87114. Protein extracts were then performed and analyzed by Western blot.
FOXO3a activity inhibition by IKK is dependant on S644 of FOXO3a. (A) MV4-11 cells were infected with a lentivirus expressing either the FOXO3a-GFP protein, the FOXO3aS644A-GFP mutant protein or only the GFP protein and incubated 48 hours in 10% FCS MEM. Two days after lentiviral infection, the GFP localization was investigated as described in Figure 1C. (B) The percentage of cells with nuclear GFP was quantified by an average of 100 GFP-positive cells. Results of the quantification obtained from 5 independent experiments in MV4-11 cells are presented. The statistical significance was calculated versus the control condition (MV4-11 cells expressing the FOXO3a-GFP fusion protein) by Student t test, and vertical bars indicate SDs. (C) Aliquots of 105 cells MV4-11 cells were infected with a lentivirus expressing either the FOXO3a-GFP protein, the FOXO3aS644A-GFP mutant protein, or only the GFP protein and incubated 48 hours in 10% FCS MEM. During the last hour of incubation, cells were treated or not with IC87114. Protein extracts were then performed and analyzed by Western blot.
The nuclear localization of the FOXO3aS644A-GFP protein suppresses proliferation and induces apoptosis in AML cells
We examined the functional effects of the nuclear localization of the FOXO3aS644A-GFP protein in MV4-11 cells. We first confirmed that it correlated with an increased mRNA level of the FOXO3a target genes, p21Cip1 (2.3-fold) and Fas-L (2.4-fold), compared with MV4-11 cells infected with GFP alone (Figure 6A). This indicated therefore that the nuclear FOXO3aS644A protein was active and induced the transcription of its target genes. Interestingly, FOXO3aS644A-GFP protein expression resulted in a marked decrease in cell proliferation (reduction of 64%; P < .001; Figure 6B) and the induction of a moderate, but significant, apoptotic response (2.5-fold increase; P < .05; Figure 6C). In all experiments, intermediate results were obtained in MV4-11 cells infected with FOXO3a-GFP protein (Figure 6), the most likely explanation for which is the nuclear diffusion of this overexpressed fusion product (Figure 5A; 31% of the cells contain nuclear FOXO3a). These results thus emphasize FOXO3a nuclear relocalization as an important issue for therapy in AML.
The FOXO3aS644A-GFP nuclear localization induces the expression of the FOXO3a target genes, p21 and Fas-L, inhibits proliferation, and induces apoptosis. (A) MV4-11 cells were infected as previously described in Figure 5A and were highly purified by flow cytometric cell sorting according to GFP expression after 48 hours of infection. p21cip1 and Fas-L mRNA expression was quantified in triplicate in the purified cells by qRT-PCR, and their levels were expressed relative to HPRT mRNA levels. Results are expressed as a ratio to the control incubation with the vector alone. Vertical bars indicate SDs. (B) A total of 2.104/mL MV4-11 cells was infected and highly purified as previously described in Figures 5A and 6A were incubated in triplicate in 10% FCS MEM and pulsed 6 hours with 1 μCi (37 kBq) [3H]thymidine. The amounts of radioactivity were determined after trichloracetic acid precipitation. Results are expressed as a ratio to the control condition. Results are obtained from 3 independent experiments in MV4-11 cells. The statistical significance was calculated versus the control condition (MV4-11 cells expressing the GFP protein alone [except where indicated by brackets]) by a Student t test. Vertical bars indicate SDs. (C) Infected MV4-11 cells were stained with annexin V–PE. Results are expressed as a percentage of annexin V–stained cells. Results were obtained from 6 independent experiments. The statistical significance was calculated versus the control condition (MV4-11 cells expressing the GFP protein alone [except where indicated by brackets]) by a Student t test. Vertical bars indicate SDs.
The FOXO3aS644A-GFP nuclear localization induces the expression of the FOXO3a target genes, p21 and Fas-L, inhibits proliferation, and induces apoptosis. (A) MV4-11 cells were infected as previously described in Figure 5A and were highly purified by flow cytometric cell sorting according to GFP expression after 48 hours of infection. p21cip1 and Fas-L mRNA expression was quantified in triplicate in the purified cells by qRT-PCR, and their levels were expressed relative to HPRT mRNA levels. Results are expressed as a ratio to the control incubation with the vector alone. Vertical bars indicate SDs. (B) A total of 2.104/mL MV4-11 cells was infected and highly purified as previously described in Figures 5A and 6A were incubated in triplicate in 10% FCS MEM and pulsed 6 hours with 1 μCi (37 kBq) [3H]thymidine. The amounts of radioactivity were determined after trichloracetic acid precipitation. Results are expressed as a ratio to the control condition. Results are obtained from 3 independent experiments in MV4-11 cells. The statistical significance was calculated versus the control condition (MV4-11 cells expressing the GFP protein alone [except where indicated by brackets]) by a Student t test. Vertical bars indicate SDs. (C) Infected MV4-11 cells were stained with annexin V–PE. Results are expressed as a percentage of annexin V–stained cells. Results were obtained from 6 independent experiments. The statistical significance was calculated versus the control condition (MV4-11 cells expressing the GFP protein alone [except where indicated by brackets]) by a Student t test. Vertical bars indicate SDs.
Discussion
In AML, the constitutive activation of multiple signal transduction pathways enhances the survival and proliferation of the leukemic cells.1 Among them, Akt, ERK, and IKK are 3 commonly activated oncogenic kinases that potentially target the same tumor-suppressor gene, FOXO3a. The FOXO transcription factors function at the interface of many crucial cellular processes through the regulation of a wide range of target genes implicated in apoptosis, cell-cycle inhibition, and resistance to oxidative stress. Accordingly, the loss of FOXO functions due to genetic defects (ie, chromosomal translocations) or altered PTM events has been observed in a number of human cancers and may represent a common feature of tumorigenesis. Increasing the activity of the FOXO transcription factors thus represents a plausible new therapeutic strategy for these tumors. In AML, however, the precise mechanism(s) underlying FOXO regulation remains unclear. This prompted us to analyze the regulation of FOXO3a, the only FOXO protein found to be constantly expressed in primary AML cells (Figure 1A-B), by the PI3K/Akt, ERK/MAPK, and IKK signaling pathways.
In our current experiments, we first showed that FOXO3a is inactive in almost all of the primary AML samples tested, due to its cytoplasmic localization (Figure 1C-E). Surprisingly, however, the FOXO3a subcellular localization did not correlate with the PI3K/Akt activation status in primary leukemic cells. Indeed, we observed in AML cells without constitutive PI3K activity that FOXO3a is still localized in the cytoplasm (Figure 1C-E), suggesting a PI3K-independent regulation. Furthermore, in PI3K+ AML cells, the specific inhibition of PI3K activity by IC87114, which fully suppresses Akt-mediated FOXO3a phosphorylation on both T32 and S253, did not induce the translocation of FOXO3a to the nucleus. In MV4-11/FOXO3a-GFP cells in which the PI3K activity is also due to the PI3K p110δ isoform, treatment with IC87114 also failed to induce the nuclear translocation of FOXO3a-GFP (Figure 2). This indicates therefore that Akt does not regulate the FOXO3a subcellular distribution in AML cells.
We further addressed the role of the ERK/MAPK signaling pathway in the cytoplasmic retention of FOXO3a in AML cells. Indeed, ERK has recently been reported to increase the FOXO3a cytoplasmic distribution in a breast cancer model through its phosphorylation on different residues (S294, S344, and S425).11,35 However, in primary AML cells in which constitutive ERK1/2 phosphorylation is almost always detectable,16,23 we found that specific ERK1/2 inhibition did not modify the FOXO3a nuclear exclusion pattern (Figure 3).
We speculated, from our results, that the loss of the FOXO3a tumor suppressor function in AML cells could be due to the deregulation of IKK. Accordingly, Hu and colleagues have observed previously in PI3K− breast cancer cells that the cytoplasmic FOXO3a localization was mainly due to the activation of the IKK signaling pathway.13 Consistent with the findings of previous studies,24,25 the constitutive phosphorylation of IKK on S176/180, which closely reflects its catalytic activity,25 was constantly detectable in cells from our AML samples. We then used a highly specific means of inhibiting IKK activity (ie, directly targeting the oligomerization state of the Nemo protein). Indeed, Agou and colleagues recently designed a cell-permeable peptide (referred as the anti-Nemo peptide), corresponding to the CC2 and LZ subdomains of Nemo, that mimics the contact areas between Nemo subunits and showed a strong inhibition of NFκB activity, with an IC50 in the μM range.29 Accordingly, in AML blast cells, the anti-Nemo peptide induced a decrease of IKK S176/180 phosphorylation without affecting the Akt or ERK1/2 phosphorylation levels. This cell-permeable peptide seems to be a highly selective IKK inhibitor, as no inhibition of IKK S176/180 phosphorylation was observed using a control peptide that did not interact with the Nemo subunit. Interestingly, in both primary AML blast and MV4-11/FOXO3a-GFP cells, treatment with the anti-Nemo peptide induced a strong nuclear relocalization of FOXO3a, thereby strongly implicating IKK in the regulation of FOXO3a localization. This was further confirmed by our observation that a FOXO3aS644A-GFP protein, which cannot be controlled by IKK,13 mainly localizes within the nucleus of MV4-11 cells. This nuclear FOXO3aS644A-GFP form was also active, as it induced an increase in the Fas-L and p21cip1 mRNA levels, 2 well-known target genes of FOXO3a. Hence, IKK seems to be a key regulator of FOXO3 activity in AML cells via the control of its cellular localization by phosphorylation on S644.
However, FOXO proteins are subject to a number of PTMs, including phosphorylation, acetylation, and ubiquitination,32 which tightly regulate their activity. Hence, although Akt- and ERK-mediated FOXO3a phosphorylation events do not seem to be implicated in the nuclear exclusion of FOXO3a in AML cells, it remains to be determined whether these PTMs still have a potential role in the regulation of nuclear FOXO3a activity. Indeed, FOXO3a phosphorylation by Akt, particularly on S253, has been suggested to inhibit FOXO3a binding to DNA.36 The Akt-mediated phosphorylation of FOXO3a on different residues is also known to facilitate its association to 14-3-3 proteins, thereby leading to the transport of FOXO3a out of the nucleus and its retention in the cytoplasm.7,37,38 Unexpectedly, our current results show that the nuclear FOXO3aS644A-GFP protein is still phosphorylated by Akt, at least on S253 (Figure 5C), which could potentially affect the transcriptional activity of FOXO3a. Hence, the sequence and the combinations of various FOXO3a phosphorylation and other PTM events, such as acetylation and ubiquitination, remain unclear and need to be determined in future studies to optimize the different strategies for interacting with FOXO3a activity in AML.
Interestingly, however, our present results provide evidence that reactivation of FOXO3a nuclear localization represents a potential therapeutic strategy for AML, as it markedly decreases AML cell proliferation. In our experiments, intermediate results were obtained in MV4-11 cells infected with the wild-type FOXO3a-GFP protein (Figure 6). However, as reported previously,13,39 the overexpression of the wild-type FOXO3a-GFP protein causes a partial nuclear diffusion and therefore an increase in its transcriptional activity. Nevertheless, we observed a similar expression level of both FOXO3a-GFP and FOXO3aS644A-GFP fusion proteins after lentiviral infection in MV4-11 cells using RT-qPCR and Western blot analysis. The differences between subcellular distribution and functional effects in cells expressing either the wild-type or the mutant protein are therefore really due to the mutation and not to their different expression level.
Increasing the activity of FOXO3a could potentially be achieved through different mechanisms. Given the results provided herein, the inhibition of IKK activity is one possible approach. The blockade of the IKK/NFκB signaling pathway has already been proposed as a possible therapeutic strategy in AML.25,40 Accordingly, we also observed, in our present analyses, that the anti-Nemo peptide induces a strong proapoptotic response in AML cells (data not shown). However, our data suggest that the antileukemic activity of IKK-targeted therapies probably results from a cooperative down-regulation of NFκB transcriptional activity and restoration of FOXO3a activity. Moreover, the dominant effect of IKK toward the regulation of FOXO3a activity may constitute an intrinsic mechanism of resistance to the class IA PI3K and ERK/MAPK inhibitors in AML. This could explain, at least in part, the relatively low antileukemic effects induced by PI3K/Akt41 or ERK/MAPK22,33 signaling pathway inhibition that we and others have previously observed in AML cells in vitro. However, as we cannot yet exclude the potential role of Akt and ERK in the regulation of FOXO3a transcriptional activity in the nucleus, a combined strategy could potentially enhance the efficacy of FOXO3a-targeted therapies and should be tested in the future.
In summary, our current results demonstrate that the tumor suppressive functions of FOXO3a are inactivated in AML cells due to its cytoplasmic localization. We propose that IKK controls, in a PI3K- and ERK/MAPK-independent manner, the cytoplasmic distribution of FOXO3a through its phosphorylation on S644. We also demonstrate a critical role of the inactivation of FOXO3a activity in the proliferation and survival of AML cells. Restoring FOXO3a activity represents therefore an attractive therapeutic strategy for AML. These results also strongly support the use of IKK inhibitors in malignancies displaying PI3K-independent FOXO regulation, as is the case in AML.
The online version of this article contains a data supplement.
The publication costs of this article were defrayed in part by page charge payment. Therefore, and solely to indicate this fact, this article is hereby marked “advertisement” in accordance with 18 USC section 1734.
Acknowledgments
We thank all participating investigators from the GOELAMS. We thank Dr. M.C.T. Hu (University of Texas, Houston, TX) for kindly providing us with FOXO3a-GFP and FOXO3aS644A-GFP fusion proteins and Denis Clay (Inserm U602, Villejuif, France) for cell sorting.
This work was supported by grants from the Ligue Nationale Contre le Cancer (LNCC, comité de paris), the Institut National du Cancer (INCa), the Fondation de France, and the Association Laurette Fugain. N.C. is recipient of a grant from Inserm, and J.T. and A.G. are recipients of grants from the Fondation pour la Recherche Medicale (FRM) and S.P. from the Assistance Publique des Hôpitaux de Paris/La Caisse Nationale d'Assurance Maladie (APHP/CANAM). V.B. is supported by the Agence Nationale pour la Recherche, Association pour la Recherche sur le Cancer, Belgian InterUniversity Attraction Pole, Cancéropole Ile-de-France, Institut National du Cancer, and Université Paris Descartes.
Authorship
Contribution: N.C. and S.P. performed research, analyzed data, and wrote the manuscript; L.L., J.T., F.V., V.B., A.S.G., and L.W. performed research and analyzed data; F.A. kindly provided anti-Nemo and control peptides; N.I. and F.D. contributed AML patient samples and analyzed clinical data; G.B. and V.B. analyzed data; C.L. analyzed data and wrote the manuscript; and D.B. and P.M. designed research, analyzed data, and wrote the manuscript.
Conflicts-of-interest disclosure: The authors declare no competing financial interests.
Correspondence: Didier Bouscary, Département d'Immuno-Hématologie, Institut Cochin, 27 rue du Foubourg Saint-Jacques F-75014, Paris, France; e-mail: didier.bouscary@cch.aphp.fr.
References
Author notes
N.C. and S.P. contributed equally to this work.
P.M. and D.B. contributed equally to this work.





![Figure 6. The FOXO3aS644A-GFP nuclear localization induces the expression of the FOXO3a target genes, p21 and Fas-L, inhibits proliferation, and induces apoptosis. (A) MV4-11 cells were infected as previously described in Figure 5A and were highly purified by flow cytometric cell sorting according to GFP expression after 48 hours of infection. p21cip1 and Fas-L mRNA expression was quantified in triplicate in the purified cells by qRT-PCR, and their levels were expressed relative to HPRT mRNA levels. Results are expressed as a ratio to the control incubation with the vector alone. Vertical bars indicate SDs. (B) A total of 2.104/mL MV4-11 cells was infected and highly purified as previously described in Figures 5A and 6A were incubated in triplicate in 10% FCS MEM and pulsed 6 hours with 1 μCi (37 kBq) [3H]thymidine. The amounts of radioactivity were determined after trichloracetic acid precipitation. Results are expressed as a ratio to the control condition. Results are obtained from 3 independent experiments in MV4-11 cells. The statistical significance was calculated versus the control condition (MV4-11 cells expressing the GFP protein alone [except where indicated by brackets]) by a Student t test. Vertical bars indicate SDs. (C) Infected MV4-11 cells were stained with annexin V–PE. Results are expressed as a percentage of annexin V–stained cells. Results were obtained from 6 independent experiments. The statistical significance was calculated versus the control condition (MV4-11 cells expressing the GFP protein alone [except where indicated by brackets]) by a Student t test. Vertical bars indicate SDs.](https://ash.silverchair-cdn.com/ash/content_public/journal/blood/116/20/10.1182_blood-2009-12-260711/7/m_zh89991059860006.jpeg?Expires=1766073599&Signature=aZeiOg-JbawGXqDeE~GioHVtGT8vmAgRitIT06vfFuPJO1SQGupHuUPvd~W5T3yvxlIEIritF8RJrEF91B3l9vrpDMoicT0UfMiX5XAQx74yUygvHLy9G7ge8G6EAtaAHXHlVOOKc2lEPsg0TLiy4YQsHizzg-hlwR0g~ju~NmUQtDp9OYVPgpSniLUr5wpxPw-vRykiO2BugUcbDpQ5gltB2Y2uUxvAhhD1mlfC7sNe4FqV5NCNsJgwZ6Rlmyk2oKH3Tryh-D9j0yTi3RDXU9kmU53cZMHqwbZHoPI7GtGHKZWn94p6mPulM0worVIfl6jFtXHorssxVf9rql9hXQ__&Key-Pair-Id=APKAIE5G5CRDK6RD3PGA)