Abstract
αB-crystallin is a chaperone belonging to the small heat shock protein family. Herein we show attenuation of intraocular angiogenesis in αB-crystallin knockout (αB-crystallin−/−) mice in 2 models of intraocular disease: oxygen-induced retinopathy and laser-induced choroidal neovascularization. Vascular endothelial growth factor A (VEGF-A) mRNA and hypoxia inducible factor-1α protein expression were induced during retinal angiogenesis, but VEGF-A protein expression remained low in αB-crystallin−/− retina versus wild-type mice, whereas VEGF-R2 expression was not affected. Both αB-crystallin and its phosphorylated serine59 formwere expressed, and immunoprecipitation revealed αB-crystallin binding to VEGF-A but not transforming growth factor-β in cultured retinal pigment epithelial (RPE) cells. αB-crystallin and VEGF-A are colocalized in the endoplasmic reticulum in RPE cells under chemical hypoxia. αB-crystallin−/− RPE showed low VEGF-A secretion under serum-starved conditions compared with wild-type cells. VEGF-A is polyubiquitinated in control and αB-crystallin siRNA treated RPE; however, mono-tetra ubiquitinated VEGF-A increases with αB-crystallin knockdown. Endothelial cell apoptosis in newly formed vessels was greater in αB-crystallin−/− than wild-type mice. Proteasomal inhibition in αB-crystallin−/− mice partially restores VEGF-A secretion and angiogenic phenotype in choroidal neovascularization. Our studies indicate an important role for αB-crystallin as a chaperone for VEGF-A in angiogenesis and its potential as a therapeutic target.
Introduction
Intraocular neovascularization is a common mechanism of blindness in retinopathy of prematurity, diabetic retinopathy (DR), and age-related macular degeneration (AMD).1 In retinopathy of prematurity and DR, neovascularization is induced in response to a hypoxic environment and results in vitreous hemorrhage and epiretinal membranes, with subsequent visual loss.1,2 In AMD, the major cause of blindness among the elderly, blindness results from choroidal neovascularization (CNV) in 10% to 20% of patients.3 Murine models of oxygen-induced retinopathy (OIR) and laser-induced CNV are widely used to study retinal and choroidal angiogenesis, respectively.4
Vascular endothelial growth factor-A (VEGF-A) is an endothelial cell-specific mitogen that promotes vascular permeability and angiogenesis.5 VEGF-A concentration is high in the vitreous fluid of human eyes with DR,6 and VEGF-A is expressed in CNV membranes in animal models of CNV7 and in patients with neovascular AMD.8 In AMD models, increased VEGF-A mRNA and protein in retinal pigment epithelial (RPE) cells contribute to the development of CNV.9 Importantly, VEGF-A secretion in RPE cells leads to an increase in CNV lesion size.10 In recent years, the development and commercialization of anti-VEGF drugs have revolutionized the therapy of patients with intraocular neovascularization.11 Nevertheless, the precise mechanisms underlying regulation of VEGF-A protein expression and metabolism in intraocular angiogenesis remain unclear.
Crystallins are primarily found as major structural proteins of the ocular lens and are categorized into 3 distinct families: α, β, and γ. Two α-crystallins, αA and αB, are principal members of the small heat shock protein (HSP) family. α-crystallins act as chaperones, protecting other proteins from stress-induced damage.12 The molecular chaperone activity of HSP, which involves the recognition, binding, solubility, and refolding of a wide range of structurally unrelated proteins in various states of unfolding, is considered their most prominent functional role in vivo and in vitro.13 In addition to being a molecular chaperone, αB-crystallin functions in apoptosis inhibition, cellular protection, and proteasomal interactions.12,14 It was recently shown that αB-crystallin expression was modulated by hypoxia15,16 and regulates tumor angiogenesis17 ; however, little is known about the mechanistic role of αB-crystallin in angiogenesis. The aim of this study was to investigate vascular pathology of αB-crystallin−/− and wild-type mice in 2 distinct models of intraocular neovascularization, with particular emphasis on VEGF-A mRNA and protein expression.
Methods
All procedures used in these studies were conducted in accordance with National Institutes of Health guidelines and the Association for Research in Vision and Ophthalmology Statement for the Use of Animals in Ophthalmic and Vision Research and were approved by the University of Southern California Animal Use Committee.
αB-Crystallin−/− mice
αB-Crystallin−/− mice were originally generated at the National Eye Institute by targeted gene disruption and were maintained in the 129 S6/SvEvTac background.18 The αB-crystallin gene disruption also resulted in disruption of the adjacent HSPB2 gene; however, Ousman et al14 demonstrated a lack of HSPB2 in central nervous system tissue; therefore, studies (see “HSPB2 expression in posterior eye cups”) demonstrating the absence of expression of HSPB2 in posterior eye cups of wild-type mouse and human eyes and in pathologic wild-type murine posterior eye cups in both models of intraocular neovascularization were performed (supplemental Figure 1, available on the Blood Web site; see the Supplemental Materials link at the top of the online article). Neonatal pups were derived from αB-crystallin−/− mice and the 129 S6/SvEvTac wild-type strain (Taconic Farms).16
OIR
Retinal neovascularization was induced by the use of a well-established murine model of OIR.4 Neonatal mouse pups at postnatal day 7 (P7) with their nursing mothers were maintained for 5 days in 75 plus or minus 3% oxygen and then returned to room air (relative hypoxia) at P12. The mouse eyes were enucleated at P12 (n = 4 in αB-crystallin−/− and n = 4 in wild-type) and P17 (n = 5 in αB-crystallin−/− and n = 10 in wild-type). Eyes from developmental control animals (P12 and P17) in αB-crystallin−/− (n = 8) and wild-type strains (n = 8) also were evaluated.
Laser-Induced CNV
CNV was induced in mice by the use of a modified laser-induced CNV model.10 Three photocoagulation lesions were delivered with a diode green laser (150 mW, 0.05 seconds, 75 μm) between the retinal vessels in a peripapillary distribution in each fundus. Production of a subretinal bubble at the time of laser treatment confirmed the rupture of the Bruch membrane. Fluorescein angiograms (FAs) and histologic examinations were performed at day 14 after laser surgery.
Immunohistochemistry
Antibodies are listed in Table 1. Cryostat sections (6 μm) of snap-frozen mouse eyes were obtained from control animals or αB-crystallin−/− mice at P12 and P17 in the OIR model or 7 days and 14 days in the CNV model. The slides were fixed with 4% paraformaldehyde for 30 minutes and then rinsed in phosphate-buffered saline twice for 10 minutes. After fixation, the slides were incubated with the 3% hydrogen peroxide for 10 minutes, followed by normal goat serum for 30 minutes. Next, sections were incubated with primary antibodies for 2 hours. Binding of the primary antibody was visualized with the fluorescein isothiocyanate (FITC)–conjugated anti–rabbit or anti–mouse immunoglobulin G antibody (Jackson ImmunoResearch Laboratories) for 30 minutes. Sections were mounted in mounting medium, including 4,6-diamidino-2-phenylindole (DAPI; Vector Laboratories), and examined by the use of a Zeiss LSM510 (Zeiss) confocal microscope. VEGF-A expression is virtually undetectable in normal cultured RPE cells by immunofluorescence; however, after treatment with cobalt chloride (150μM for 6 hours), a mediator of chemical hypoxia, VEGF-A expression is strongly up-regulated.16 For colocalization of αB-crystallin and VEGF-A, cobalt chloride-treated RPE cells cultured on chamber slides were fixed and stained immunohistochemically with anti–VEGF-A and anti–αB-crystallin antibodies, as well as an endoplasmic reticulum (ER) marker (ER-TRACKER BLUE-WHITE DPX; Molecular Probes).
Terminal deoxynucleotidyl TUNEL assay
We used the In Situ Cell Death Detection Fluorescein Kit (Roche) for the terminal deoxynucleotidyl transferase dUTP nick end labeling (TUNEL) assay according to manufacturer's instructions. DNase-pretreated slides were used as positive controls, and slides without added enzyme served as negative controls. Apoptotic cells were visualized by confocal microscopy. In the retinal and choroidal tissues, more than 100 neovascular tufts were counted from 3 or 4 fields (40×) of the same slide for each specimen and the percentage of TUNEL positive cells determined.
Western blot analysis
Lysed posterior eyecups, including retina and RPE, were centrifuged at 11 000 g for 20 minutes. Western blot analysis was performed after sodium dodecyl sulfate–polyacrylamide gel electrophoresis (25 μg of protein/lane) and electrotransfer onto polyvinylidene difluoride (Millipore) as previously described (Table 1).16
Quantitative real-time reverse transcriptase polymerase chain reaction
Quantitative expression of mRNA was examined by the use of real-time reverse transcriptase polymerase chain reaction (RT-PCR; Applied Biosystems). Mouse and human primer sets were designed by the use of Primer Express software (Applied Biosystems; Table 2). Product formation detection was set in the center of the linear portion of PCR amplification, and the cycle at which each reaction reached the set threshold (CT) was determined. Relative change in mRNA expression was calculated by use of the ΔΔCT values.10,16 Four separate sets of RNA were isolated and examined, and each set was tested in triplicate. Levels were normalized relative to β-actin mRNA and reported as fold change over controls.
Immunoprecipitation
Two hundred micrograms of total retinal proteins were incubated with primary anti-VEGF antibodies or anti–pan-TGF-β antibodies overnight at 4°C with gentle shaking. The immune complexes were collected with the use of anti–rabbit agarose beads for 2 hours and centrifuged at 9000 g for 2 minutes. After extensive washing with lysis buffer, Laemmli sample buffer (Bio-Rad) was added to the residual agarose with immune complexes and heated at 95°C for 5 minutes. The samples were loaded onto sodium dodecyl sulfate polyacrylamide gels and Western blotting followed by the use of anti–αB-crystallin primary antibody (Stressgen) and anti–VEGF receptor 2 (VEGFR2) monoclonal antibody (Santa Cruz Biotechnology Inc). Three independent experiments were performed with triplicate samples for each group.
Retinal flat mounts and FA
Murine retinal vasculature was labeled by injection of 2 μL of FITC-conjugated isolectin-B4 into the femoral vein. Eyes were enucleated 20 minutes after injection, and whole retinal flat mounts were made. Retinal vascular densities in wild-type and αB-crystallin−/− adult mice were measured by the use of the 20× objective of a Zeiss LSM-510 laser scanning confocal microscope. In the laser-induced CNV model, FA was performed on day 14 by intraperitoneal injection of FITC as previously described.19 The intensity of staining in late-phase FA (180-200 seconds after fluorescein injection) was scored in a blinded manner.20 For evaluation of proteasome inhibitor effects on FA in αB-crystallin−/− mice in vivo, mice were given an intravitreal injection of MG132 (Calbiochem; 2 μL; 20 ng/eye) at day 3 after laser (4 laser spots/eye).21 Intravitreal injection was performed as previously reported.16,20,22,23
HSPB2 expression in posterior eye cups
HSPB2 gene expression in normal posterior eye cups (retina, RPE, choroid) from p17 and adult mice and fetal human eyes and posterior eye cups from mice at P12, P17 in OIR and day 4 and day 7 after laser were analyzed by RT-PCR. As positive controls, muscle tissue (human fetal and murine adult) and heart tissue (murine adult) also were evaluated. One microgram of RNA samples was reverse transcribed into cDNA by avian myeloblastosis virus reverse transcriptase according to the manufacturer's protocol (Roche Diagnostics). cDNAs were subjected to 30 cycles of conventional PCR for murine and human HSPB2 (Table 3). One microliter of cDNA was added to 24 μL of PCR mix and amplified by thermal cycler (PerkinElmer PE9700). Twenty-five microliters of each PCR product was subjected to agarose gel electrophoresis and photographs taken under ultraviolet illumination.
Quantitative assessment of CNV lesion size
Mouse eye cups were fixed in 4% paraformaldehyde and then permeablized in 1% TritonX-100 for 2 hours. After removal of the anterior segment and neural retina, fluorescein-labeled isolectin-B4 (Vector Laboratories; endothelial cell marker, 1:100) was added to the mouse eye cup and incubated at 4°C overnight. Samples were coverslipped with Vectashield medium (Vector Laboratories), and the lectin labeling was examined by use of the 20× objective of a Zeiss LSM-510 confocal microscope. Fluorescence volume measurements were recorded by creating image stacks of optical slices within lesions as previously described.10 Values for implicit volume were designated as mean total surface area,VolSurfArea (μm3), plus or minus standard error of the mean.
Isolation and characterization of murine RPE cells
RPE cells derived from wild-type and αB-crystallin−/− mice were isolated as previously described.24 The RPE cells were then grown on laminin-coated plates (BD), and early-passage cultured cells were used.
αB-crystallin siRNA transfection
siRNA transfection of αB-crystallin was conducted as previously described.17 In brief, human fetal RPE cells (2 × 105 cells/well) were seeded in 6-well tissue culture dishes 24 hours before transfection with siRNA targeting αB-crystallin (CRYAB-1, CRYAB-2) or scrambled control siRNA (QIAGEN; sequences included in Table 4) by the use of RNAi-Fect (QIAGEN). At 48 hours after transfection, total protein and RNA were isolated for the evaluation of αB-crystallin expression.
Isolation of ubiquitin conjugates
Mono-tetra ubiquitin–conjugated protein was isolated from cultured RPE cells by use of the Pierce Ubiquitin Enrichment kit (Thermo Scientific). In brief, 150 μL of sample dilution buffer and 20 μL of ubiquitin affinity resin were introduced into 150 μL of each sample. Samples were incubated at 4°C overnight and then were centrifuged by the use of a spin column at 5000g for 15 seconds. Supernatants were harvested through the column.
Polyubiquitin-conjugated protein was isolated from cultured RPE cells by use of the Ubiqutinated Protein Enrichment Kit (Calbiochem). In brief, 40 μL of polyubiquitin affinity beads were added directly into samples containing 0.5 mg of protein. Samples were incubated at 4°C for 4 hours and then were centrifuged at 1000g for 5 seconds. After extensive washing with lysis buffer, Laemmli sample buffer (Bio-Rad) was added to the affinity matrix and heated at 95°C for 5 minutes. Polyubiquitinated proteins were recovered in the elution and used for Western blot analysis.
Enzyme-linked immunosorbent assay
Excised posterior eyecups of wild-type and αB-crystallin−/− mice at P12 and P17 in OIR were homogenized. Peripheral blood samples were collected in wild-type and αB-crystallin−/− mice 0, 3, 7, and 14 days after laser treatment. In cultured RPE cells without serum, supernatants were harvested with or without MG132 (Calbiochem) treatment for 8 hours; cultures could not be evaluated at 48 hours because of cytotoxicity with prolonged proteasomal inhibition. VEGF-A concentrations were assayed by enzyme-linked immunosorbent assay (ELISA; R&D Systems) according to the manufacturer's instructions.
Statistical analysis
All in vitro experiments were performed at least 3 times. Data are presented as mean plus or minus standard error of the mean. Statistical evaluations were performed by use of the Student t test. For evaluation of multiple groups, analysis of variance was performed. Accepted level of significance for all tests was P less than .05.
Results
HSPB2 is not expressed in normal murine or human posterior eye cups or in eye cups from oxygen-induced retinopathy or laser-induced CNV
Because knockout of the αB-crystallin gene also disrupted the adjacent Hspb2 gene, we evaluated Hspb2 gene expression in murine and adult retina. The authors of previous studies12,14,25 have indicated that HSPB2 is not expressed in brain tissue or lens but is strongly expressed in heart and muscle. RT-PCR experiments revealed that HSPB2 was not detected in the posterior eye cup tissues of either human fetal or murine mouse fetal or adult eye cup samples. Neither OIR (from P12, P17) nor laser application (day 4, day 7) induced Hspb2 expression (supplemental Figure 1B). As expected, there was prominent expression of Hspb2 in murine and HSPB2 human heart and muscle tissue (supplemental Figure 1A). These results indicate that because Hspb2 is not expressed in normal or pathologic murine posterior eye cups, its knockout should not interfere with evaluation of effects of αB-crystallin−/− in retinal or choroidal neovascularization.
Retinal neovascularization is attenuated in OIR of αB crystallin−/− mice
In OIR, mouse pups are exposed to hyperoxia at P7, resulting in vasoobliteration, vessel regression, and the cessation of normal radial vessel growth. When mice are returned to room air at P12, retinal neovascularization develops during the next 5 days and is maximal at P17.4,26 Retinal flat mounts revealed central avascular areas that were greater in αB-crystallin−/− compared with the wild-type at P12 (Figure 1A,E). At P17, vascular leakage and neovascularization were prominent in the peripheral wild-type retina (Figure 1B-D), whereas αB-crystallin−/− retina demonstrated small patches of extracellular leakage of isolectin-B4 without neovascularization (Figure 1G-H).
Attenuation of retinal neovascularization in an OIR model with the use of αB-crystallin knockout mice. In (A-H), FITC-Isolectin-B4 angiography in wild-type (A-D) and αB crystallin−/− (E-H) mice at P12 (A,E) and P17 (B-D,F-H) with OIR. At P12, avascular areas identified with arrows. In panel H, the αB−/− flat mount is seen at greater magnification with additional DAPI nuclear staining. Bars indicate 1 mm in panels A, B, E, and F; 200 μm in panels C, D, and G; and 50 μm in panel H. Original magnification, ×50. Images obtained by the use of a confocal microscope (Zeiss) with a 2.5×/0.12 NA (A,B,E,F) and a 40×/1.3 oil immersion NA (C,D,G,H). In panels I-L, hematoxylin and eosin staining in wild-type (I,J) and αB crystallin−/− (K,L) mice at P12 (I,K) and P17 (J,L) with OIR. At P12, occluded existing retinal vessels identified with white arrows. At P17, neovascular tufts identified with black arrows. Bars indicate 100 μm in panels I-L. Original magnification, ×100). Images were obtained by the use of a Spot II digital camera and fluorescence microscope (Leica) with a 20×/0.5 NA. In panels M and N, immunofluorescent staining with isolectin-B4 (green) demonstrates prominent neovascularization (white arrows) in wild-type nice (M) and infrequent neovascularization in αB crystallin−/− mice (N). Bar indicates 50 μm. Original magnification, ×100. Images were obtained by the use of a SpotII digital camera and fluorescence microscope (Leica) with a 40×/0.75 NA lens.
Attenuation of retinal neovascularization in an OIR model with the use of αB-crystallin knockout mice. In (A-H), FITC-Isolectin-B4 angiography in wild-type (A-D) and αB crystallin−/− (E-H) mice at P12 (A,E) and P17 (B-D,F-H) with OIR. At P12, avascular areas identified with arrows. In panel H, the αB−/− flat mount is seen at greater magnification with additional DAPI nuclear staining. Bars indicate 1 mm in panels A, B, E, and F; 200 μm in panels C, D, and G; and 50 μm in panel H. Original magnification, ×50. Images obtained by the use of a confocal microscope (Zeiss) with a 2.5×/0.12 NA (A,B,E,F) and a 40×/1.3 oil immersion NA (C,D,G,H). In panels I-L, hematoxylin and eosin staining in wild-type (I,J) and αB crystallin−/− (K,L) mice at P12 (I,K) and P17 (J,L) with OIR. At P12, occluded existing retinal vessels identified with white arrows. At P17, neovascular tufts identified with black arrows. Bars indicate 100 μm in panels I-L. Original magnification, ×100). Images were obtained by the use of a Spot II digital camera and fluorescence microscope (Leica) with a 20×/0.5 NA. In panels M and N, immunofluorescent staining with isolectin-B4 (green) demonstrates prominent neovascularization (white arrows) in wild-type nice (M) and infrequent neovascularization in αB crystallin−/− mice (N). Bar indicates 50 μm. Original magnification, ×100. Images were obtained by the use of a SpotII digital camera and fluorescence microscope (Leica) with a 40×/0.75 NA lens.
Histopathologic findings revealed obliterated retinal vessels in both groups at P12 (Figure 1I,K, arrows). At P17, there were prominent neovascular tufts on the retinal surface (Figure 1J,M arrows) with inner limiting membrane (ILM) disruption in the wild-type. αB-crystallin−/− mice showed focal endothelial cell proliferation but very few neovascular tufts or ILM disruption (Figure 1L,N). The number of neovessel nuclei internal to the ILM per high power (40×) field was 40.2 plus or minus 6.4 and 9.6 plus or minus 3.4 in wild-type and αB-crystallin−/− adult mice, respectively (P < .01). Thus, αB-crystallin−/− retina demonstrated marked attenuation of neovascularization in OIR.
αB-crystallin−/− mice exhibit decreased retinal vascular density
Retinal flat mounts were prepared to show vasculature at P17 and 6-week-old wild-type and αB-crystallin−/− mice in normoxia. The retinal vasculature exhibited fewer capillary loops in P17 and adult αB-crystallin−/− than in wild-type mice (supplemental Figures 2–3). Vascular density was lower in αB-crystallin−/− than that in the wild-type mice (supplemental Figure 2; P < .005). Isolectin-B4 histochemistry detected normal vascular pattern in wild-type mice, whereas adult αB-crystallin−/− revealed decreased density of vessels in the junction between the inner plexiform layer and the outer nuclear layer (supplemental Figure 4, arrows). These data suggest that absence of αB-crystallin results in subtle but distinct defects in retinal vascular pattern morphogenesis. The retina itself, however, was otherwise normal in appearance.
VEGF-A protein is low in αB-crystallin−/− retina in OIR
VEGF-A is one of the most potent angiogenic stimulators in pathologic neovascularization.5,26 At P17 in OIR, VEGF-A was prominently detected near the wild-type retinal surface (Figure 2A) surrounding endothelial cells (Figure 2B-C), in cells corresponding morphologically to astrocytes. VEGF-A immunoreactivity, however, remained low (Figure 2D-F) in αB-crystallin−/− mice during angiogenesis. ELISA revealed that VEGF-A concentrations were significantly lower in αB-crystallin−/− mice retinas at P17 than that in wild-type mice (Figure 2G; P < .001). Glial fibrillary acidic protein immunoreactivity demonstrated a similar distribution of astrocytes and Muller cells in wild-type and αB-crystallin−/−, as shown in supplemental Figure 5, indicating that low VEGF-A expression in αB-crystallin−/− was not caused by a loss of glial cells.
VEGF-A protein expression is reduced in αB-crystallin−/−mice during OIR. In panels A through F, expression of VEGF-A (A,C,D,F; red) and relationship with isolectin-B4+ endothelial cells (B,C,E,F; green) in wild-type (A-C) and αB crystallin−/− mice (D-F) with OIR at P17. Bar indicates 50 μm. Original magnification, ×100. Images were obtained by the use of a SpotII digital camera and fluorescence microscope (Leica) with a 40×/0.75 NA lens. In panel G, VEGF-A protein concentration (pg/mg protein) in posterior eyecup homogenates, determined by ELISA in αB crystallin−/− and wild-type mice with OIR. αB crystallin−/− mice at P17 showed significantly lower concentrations of VEGF-A than wild-type (P < .001) mice. In panel H, VEGF-A mRNA expression determined by real-time PCR analysis and normalized to beta-actin mRNA in posterior eye cups of αB crystallin−/− and wild-type mice with OIR (n = 6). VEGF-A mRNA is up-regulated at P17 in wild-type mice (P < .005) and αB crystallin−/− mice (P < .02). In panel I, Hif-1α protein expression in posterior eyecups with or without hyperoxia at P12 and P17 as measured by Western blot. Hif-1α expression is up-regulated at P17 in wild-type and αB−/− mice. In panel J, αB-crystallin and its phosphorylated serine 59 form in wild-type murine retinas at P12 with or without hyperoxia, as measured by Western blot. Expression of phosphorylated serine 59 form of αB-crystallin is significantly increased in the presence of hyperoxia (n = 3; P < .01). In panel K, Western blot for αB-crystallin, VEGF, and VEGF-R2 in anti–VEGF-A immunoprecipitates from wild-type and αB crystallin−/− mice at P12 and P17 in OIR. αB-crystallin binds to VEGF-A at P12 and P17 in wild-type mice but not in αB crystallin−/− mice. Knockout of αB-crystallin does not affect VEGF-R2 binding to VEGF-A. In panel L, Western blot for αB-crystallin and TGF-β in anti–TGF-β immunoprecipitates of wild-type and αB crystallin−/− mice at P12 and P17 in OIR. There is no apparent binding of αB-crystallin to TGF-β at P12 and P17 in αB crystallin−/− and wild-type mice.
VEGF-A protein expression is reduced in αB-crystallin−/−mice during OIR. In panels A through F, expression of VEGF-A (A,C,D,F; red) and relationship with isolectin-B4+ endothelial cells (B,C,E,F; green) in wild-type (A-C) and αB crystallin−/− mice (D-F) with OIR at P17. Bar indicates 50 μm. Original magnification, ×100. Images were obtained by the use of a SpotII digital camera and fluorescence microscope (Leica) with a 40×/0.75 NA lens. In panel G, VEGF-A protein concentration (pg/mg protein) in posterior eyecup homogenates, determined by ELISA in αB crystallin−/− and wild-type mice with OIR. αB crystallin−/− mice at P17 showed significantly lower concentrations of VEGF-A than wild-type (P < .001) mice. In panel H, VEGF-A mRNA expression determined by real-time PCR analysis and normalized to beta-actin mRNA in posterior eye cups of αB crystallin−/− and wild-type mice with OIR (n = 6). VEGF-A mRNA is up-regulated at P17 in wild-type mice (P < .005) and αB crystallin−/− mice (P < .02). In panel I, Hif-1α protein expression in posterior eyecups with or without hyperoxia at P12 and P17 as measured by Western blot. Hif-1α expression is up-regulated at P17 in wild-type and αB−/− mice. In panel J, αB-crystallin and its phosphorylated serine 59 form in wild-type murine retinas at P12 with or without hyperoxia, as measured by Western blot. Expression of phosphorylated serine 59 form of αB-crystallin is significantly increased in the presence of hyperoxia (n = 3; P < .01). In panel K, Western blot for αB-crystallin, VEGF, and VEGF-R2 in anti–VEGF-A immunoprecipitates from wild-type and αB crystallin−/− mice at P12 and P17 in OIR. αB-crystallin binds to VEGF-A at P12 and P17 in wild-type mice but not in αB crystallin−/− mice. Knockout of αB-crystallin does not affect VEGF-R2 binding to VEGF-A. In panel L, Western blot for αB-crystallin and TGF-β in anti–TGF-β immunoprecipitates of wild-type and αB crystallin−/− mice at P12 and P17 in OIR. There is no apparent binding of αB-crystallin to TGF-β at P12 and P17 in αB crystallin−/− and wild-type mice.
Quantitative real-time PCR showed that VegF-A gene expression was significantly up-regulated at P17 in both wild-type (P < .01) and αB-crystallin−/− (P < .05) mice compared with those at P12 (Figure 2H). Hypoxia inducible factor (Hif)-1α is a key mediator of the hypoxic response, which plays a critical role in the regulation of VEGF-A gene expression on the basis of oxygen tension.5 Hif-1α protein was induced in both groups during angiogenesis (Figure 2I), confirming that there is a normal stimulus for angiogenesis, and therefore, suggesting inhibition of VEGF-A protein expression in hypoxic αB-crystallin−/− retinas is regulated by posttranslational mechanisms. To evaluate this hypothesis, we measured VEGF-A protein concentration in αB-crystallin siRNA-transfected RPE cells. Whereas VEGF-A mRNA remained unchanged after transfection, VEGF-A protein levels declined to below the level of detection at the greatest concentration of siRNA (supplemental Figure 6). The specificity of this effect was demonstrated because protein levels of HSP27 showed no changes even at the greatest level of αB-crystallin silencing (supplemental Figure 6) when 2 independent sets of siRNA primers were used.
Modulation of αB-crystallin and VEGF-A protein expression during OIR and CNV
αB-crystallin chaperone activity is regulated by its phosphorylation,27 and αB-crystallin phosphorylation on serine 59 contributes to the protection of cells after hypoxia.28 In this study, expression of αB-crystallin and its phosphorylated form was detected at P12 in wild-type retinas with hyperoxia- and laser-induced CNV, whereas phosphorylated serine59 αB-crystallin expression was low in developing mice without hyperoxia (Figure 2J). This finding suggests that phosphorylated αB-crystallin is up-regulated during retinal hyperoxia together with increased chaperone activity. Immunohistochemistry revealed that phosphorylated serine59 αB-crystallin was localized predominantly in the nerve fiber layer in the wild-type hyperoxic retina (supplemental Figure 7). In CNV lesions (supplemental Figure 8A-C), the increased immunoreactivity for phosphorylated serine59 αB-crystallin is predominantly colabeled with cytokeratin, which suggests that the cells are derived from RPE. Similarly, in the OIR model, phosphorylated serine59 αB-crystallin is prominently localized to neovascular tufts (supplemental Figure 8D-F). Furthermore, we found that in RPE cells subjected to chemical hypoxia, αB-crystallin, and VEGF-A are colocalized in cytoplasm and ER (supplemental Figure 9).
αB-Crystallin has sequences with potential for strong interaction with VEGF-A, which overlap with identified chaperone sequences.13 In OIR, at both P12 and P17, anti-VEGF-A immunoprecipitates showed binding to αB-crystallin and VEGF-R2 but no binding to TGF-β (Figure 2K,L). We then evaluated whether the decrease in VEGF protein expression in αB-crystallin knockdown was associated with similar changes in VEGF-R2; no changes in the level of expression of VEGF-R2 protein were found (supplemental Figure 10). Overall, these studies suggest that αB-crystallin binding to VEGF-A protects VEGF-A protein from degradation in the ER and results in increased VEGF-A protein secretion.
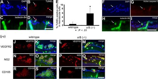
Increased number of apoptotic endothelial cells in αB-crystallin−/− retina in OIR
αB-Crystallin has been shown to protect various cells from apoptosis, including glial cells.29-31 In this study, apoptotic cells were not apparent in retinal vessels at P12. Apoptotic cells were prominent during angiogenesis at P17 (Figure 3B,D arrows), were localized in neovessels (Figure 3C-D) in αB-crystallin−/− mice, and were associated with activation of caspase-3 (Figure 3F-I arrow). The number of neovascular apoptotic cells was much greater in αB-crystallin−/− compared with wild-type OIR mice (Figure 3E; P < .01). In tumor angiogenesis, tumor vessels in αB-crystallin−/− mice showed impaired endothelial function with pericyte loss and endothelial apoptosis.17 We show here that endothelial apoptosis was prominent at the peak of neovascularization in αB-crystallin−/− mice but was not apparent before neovascularization began. VEGFR2 (Figure 3J-M), NG2 (Figure 3N-Q), a pericyte marker, and CD105 (Figure 3R-U), a neovessel marker, were detected in neovessels of both groups, indicating an appropriately developing neovascular phenotype in αB-crystallin−/− retina.
Neovascular endothelial cell apoptosis in αB-crystallin knockout−/−mice in OIR. In panels A-D, DAPI nuclear staining (A; blue), TUNEL staining (B,D; red), and isolectin-B4 endothelial cell staining (C-D; green) in OIR in αB−/− mice at P17. Several TUNEL+ apoptotic cells are detected in neovascular tufts (A-B; arrows), some of which colocalize with isolectin-B4–positive endothelial cells (C,D) on the retinal surface. Bar indicates 50 μm. In panel E, the number of apoptotic cells is significantly greater in αB crystallin−/− mice than that in wild-type mice (P < .01). In panels F through I, DAPI nuclear staining (F), and expression of cleaved caspase-3 (G,I; red), and isolectin-B4 endothelial cells (H-I; green) in αB crystallin−/− mice at P17. Immunoreactivity for cleaved caspase-3 is observed in neovacular endothelial cells (F-I; arrow). Bar indicates 50 μm. Original magnification, ×200. In panels J through U, expression of VEGFR2 (J-M; red), NG2 (N-Q; red), and CD105 (R-U; red) and colocalization with DAPI (blue) and isolectin-B4 (green) in wild-type (J,K,N,O,R,S) and αB crystallin−/− (L,M,P,Q,T,U) retinas in OIR model at P17. Bar indicates 50 μm. Original magnification, ×100. Images obtained with a confocal microscope (Zeiss) with a 40×/1.3 oil immersion NA (C,D,H,I) with SpotII digital camera and fluorescence microscope (Leica) with a 40×/0.75 NA (F,G,J-O).
Neovascular endothelial cell apoptosis in αB-crystallin knockout−/−mice in OIR. In panels A-D, DAPI nuclear staining (A; blue), TUNEL staining (B,D; red), and isolectin-B4 endothelial cell staining (C-D; green) in OIR in αB−/− mice at P17. Several TUNEL+ apoptotic cells are detected in neovascular tufts (A-B; arrows), some of which colocalize with isolectin-B4–positive endothelial cells (C,D) on the retinal surface. Bar indicates 50 μm. In panel E, the number of apoptotic cells is significantly greater in αB crystallin−/− mice than that in wild-type mice (P < .01). In panels F through I, DAPI nuclear staining (F), and expression of cleaved caspase-3 (G,I; red), and isolectin-B4 endothelial cells (H-I; green) in αB crystallin−/− mice at P17. Immunoreactivity for cleaved caspase-3 is observed in neovacular endothelial cells (F-I; arrow). Bar indicates 50 μm. Original magnification, ×200. In panels J through U, expression of VEGFR2 (J-M; red), NG2 (N-Q; red), and CD105 (R-U; red) and colocalization with DAPI (blue) and isolectin-B4 (green) in wild-type (J,K,N,O,R,S) and αB crystallin−/− (L,M,P,Q,T,U) retinas in OIR model at P17. Bar indicates 50 μm. Original magnification, ×100. Images obtained with a confocal microscope (Zeiss) with a 40×/1.3 oil immersion NA (C,D,H,I) with SpotII digital camera and fluorescence microscope (Leica) with a 40×/0.75 NA (F,G,J-O).
Attenuation of CNV lesions in αB-crystallin−/− mice
The role of αB-crystallin in laser-induced CNV and its effect on VEGF-A expression was then evaluated. CNV lesion size, as evaluated by FA, showed significant attenuation in αB-crystallin−/− mice (P < .02; Figure 4A,C) at day 14 after laser. CNV volume was reduced in αB-crystallin−/− compared with the wild-type (Figure 4B; P < .05). VEGF-A concentration in peripheral blood peaked 8-fold greater than resting levels on days 3 and 7 after laser in wild-type mice, whereas αB-crystallin−/− mice showed no significant increase (Figure 4E). Histopathologically, the vascular wild-type lesions were larger and showed prominent immunoreactivity for the endothelial marker CD31 and VEGF-A (Figure 4F,H,J). In αB-crystallin−/− mice, the overall lesion size was smaller, and CD31+ vessels showed minimal associated VEGF-A (Figure 4G,I,K).
Attenuation of laser-induced CNV in αB-crystallin knockout mice. In panels A-D, CNV was induced by the use of laser photocoagulation and relative FA score and CNV volume measured 14 days after laser. (A) FA score and CNV volume were significantly reduced in αB crystallin−/− (n = 16) compared with wild-type mice (n = 17; P < .02; P < .05; respectively). (B) Representative FA in laser-induced CNV in wild-type and αB crystallin−/− mice at day 14 after laser. (C-D) Representative confocal image of FITC-labeled isolectin-B4–stained flat mounts on day 14. In panel E, VEGF-A concentrations (ELISA in pg/mL) in peripheral blood of wild-type and αB crystallin−/− mice on day 0, 3, 7, and 14 after laser treatment. In panel F-K, histology (hematoxylin and eosin stain), and VEGF-A (arrows) and CD31 (arrows) expression in wild-type (F,H,J) and αB crystallin−/− mice (G,I,K) in CNV lesions 14 days after laser treatment. Bar indicates 50 μm. Original magnification, ×200. In panels L through O, detection of apoptotic cells in CNV lesions by TUNEL assay (red; arrows) and relationship with nuclei (DAPI+ nuclei; blue) and endothelial cells (isolectin B4; green; L-O). Increased numbers of TUNEL+ endothelial cells (arrows) are seen in merged image in αB crystallin−/− mice (L-M; arrows). Bar indicates 50 μm. Original magnification, ×200. In panel P, VEGF concentrations (ELISA in pg/mL) in supernatants of cultured RPE cells exposed to serum-free medium for 48 hours. VEGF concentrations are significantly lower in αB crystallin−/− mice than that in wild-type mice (*P < .01). In panel Q, mono-tetra ubiquitinated proteins are prominent in RPE cells transfected with αB-crystallin siRNA compared with controls; however, polyubiquitinated proteins are similarly prominent after αB-crystallin siRNA treatment and in controls. In panel R, mono-tetra ubiquitinated VEGF-A and polyubiquitinated VEGF-A were detected by Western blot of ubiquitinated proteins by the use of anti-VEGF-A antibody. Images were taken with a SpotII digital camera and fluorescence microscope (Leica) with a 40×/0.75 NA (A-D,F-I) and 20×/0.5NA lens (J-U).
Attenuation of laser-induced CNV in αB-crystallin knockout mice. In panels A-D, CNV was induced by the use of laser photocoagulation and relative FA score and CNV volume measured 14 days after laser. (A) FA score and CNV volume were significantly reduced in αB crystallin−/− (n = 16) compared with wild-type mice (n = 17; P < .02; P < .05; respectively). (B) Representative FA in laser-induced CNV in wild-type and αB crystallin−/− mice at day 14 after laser. (C-D) Representative confocal image of FITC-labeled isolectin-B4–stained flat mounts on day 14. In panel E, VEGF-A concentrations (ELISA in pg/mL) in peripheral blood of wild-type and αB crystallin−/− mice on day 0, 3, 7, and 14 after laser treatment. In panel F-K, histology (hematoxylin and eosin stain), and VEGF-A (arrows) and CD31 (arrows) expression in wild-type (F,H,J) and αB crystallin−/− mice (G,I,K) in CNV lesions 14 days after laser treatment. Bar indicates 50 μm. Original magnification, ×200. In panels L through O, detection of apoptotic cells in CNV lesions by TUNEL assay (red; arrows) and relationship with nuclei (DAPI+ nuclei; blue) and endothelial cells (isolectin B4; green; L-O). Increased numbers of TUNEL+ endothelial cells (arrows) are seen in merged image in αB crystallin−/− mice (L-M; arrows). Bar indicates 50 μm. Original magnification, ×200. In panel P, VEGF concentrations (ELISA in pg/mL) in supernatants of cultured RPE cells exposed to serum-free medium for 48 hours. VEGF concentrations are significantly lower in αB crystallin−/− mice than that in wild-type mice (*P < .01). In panel Q, mono-tetra ubiquitinated proteins are prominent in RPE cells transfected with αB-crystallin siRNA compared with controls; however, polyubiquitinated proteins are similarly prominent after αB-crystallin siRNA treatment and in controls. In panel R, mono-tetra ubiquitinated VEGF-A and polyubiquitinated VEGF-A were detected by Western blot of ubiquitinated proteins by the use of anti-VEGF-A antibody. Images were taken with a SpotII digital camera and fluorescence microscope (Leica) with a 40×/0.75 NA (A-D,F-I) and 20×/0.5NA lens (J-U).
Increased apoptosis in CNV lesion of αB-crystallin−/− mice
Decreased CNV lesion size in αB-crystallin−/− mice might be attributable to the death of newly formed endothelial cells. In fact, cell apoptosis in human CNV membranes has been shown to occur during the process of CNV regression.32 Indeed, as seen in the OIR model, TUNEL+ endothelial cells were frequent within CNV lesions from αB-crystallin−/− mice but only rarely seen in wild-type lesions (Figure 4L-O).
Decreased VEGF-A protein expression in αB-crystallin−/− mice
Because VEGF-A is an important survival factor for endothelial cells,5 we suggest that the lower VEGF-A levels in the αB-crystallin−/− mice might explain increased endothelial cell apoptosis in OIR and CNV. In CNV lesions, RPE cells are a major local source of VEGF-A.8 We confirmed that VEGF-A accumulation in the supernatants of serum starved RPE during the course of 48 hours was significantly lower from cells derived from αB-crystallin−/− than that of RPE derived from wild-type retinas (Figure 4P). αB-crystallin is a chaperone for misfolded proteins.28,33 Using the OIR model, we showed earlier by immunoprecipitation that VEGF-A binds αB-crystallin. Here, we show that 10μM MG132, a proteasomal inhibitor, induced increased VEGF-A secretion in both wild-type and αB-crystallin−/− RPE (supplemental Figure 10A).
In cultures of human RPE transfected with αB-crystallin siRNA, similar levels of expression of polyubiquitinated VEGF were found; however, mono-tetra ubiquitinated VEGF-A increased with an increase in αB-crystallin knockdown (Figure 4Q-R). These results suggest that there is prominent ubiquitination of VEGF-A in the cytoplasm in stressed cells. To determine whether proteasomal inhibition affected the course of CNV in vivo, we evaluated the effect of intravitreous MG132 injection at day 3 after laser. At day 7 after laser, αB-crystallin−/− eyes treated with MG132 showed increased fluorescein leakage (P < .05) and increased plasma VEGF-A levels by 53% (P < .03) compared with the eyes injected with phosphate-buffered saline alone (supplemental Figure 11).
Discussion
αB-crystallin plays important roles in apoptosis inhibition, cellular protection, and proteasomal interactions as well as being a molecular chaperone.12 αB-crystallin expression is up-regulated during in vitro angiogenesis17 and is increased in heart tissues undergoing hypoxia.15 We recently showed that after chemical hypoxia, αB-crystallin demonstrated an initial increase in expression followed by down-regulation at later time points.16 These results suggest that the effect of hypoxia on expression of αB-crystallin varies in different cell types and types of hypoxia. In OIR, we found that αB-crystallin is highly expressed in the retina at P12; a time point associated with vasoobliteration and before the neovascularization. These results suggest that loss of αB-crystallin could significantly affect the ocular angiogenic phenotype in OIR.
Because a retinal phenotype has not been described in αB-crystallin mice, we were interested in determining whether absence of αB-crystallin during development resulted in more subtle alterations in retinal vasculature.16,18 We found that retinal vessel density in the inner plexiform layer was lower in adult αB-crystallin−/− mice than that of wild-type mice. This finding suggests that local alterations in retinal vessel formation might result from decreased developmental expression of angiogenic factors in αB-crystallin mice. Interestingly, other crystallin family members alter development of the retinal vasculature by alternate mechanisms. βA3/A1 crystallin is found only in astrocytes in the retina, and spontaneous mutations in this gene (Nuc1) result in striking alterations in retinal astrocytes and deficient remodeling of the vascular network.34 Clearly, crystallins with diverse patterns of expression and function are likely to have diverse effects on vascular development.
In OIR, angiography showed a prominent decrease in neovessels, and histopathology revealed markedly reduced neovascular tufts in αB-crystallin−/− retina. In the CNV model, angiographic examination showed reduced CNV volumes and vessel leakage. It is striking that neovascularization was significantly attenuated in αB-crystallin−/− mice in 2 distinct models.
VEGF-A is one of the most potent angiogenic stimulators and vascular permeability factors.1,35 This study showed that VEGF-A gene expression was up-regulated in wild-type and αB-crystallin mice in OIR. VEGF-A protein was increased in the ocular tissue during angiogenesis in wild-type mice, as was VEGF-A secretion into the blood in CNV. These data suggest that increased VEGF-A protein correlates well with the development of ocular neovascularization. In contrast, VEGF-A protein expression remained low during retinal and choroidal angiogenesis in αB-crystallin−/− mice. Moreover, Hif-1α expression was increased in both groups, suggesting that inhibition of VEGF-A protein expression in hypoxic αB-crystallin−/− retinas is not caused by a lack of an angiogenic stimulus. Furthermore, VEGF-A secretion into supernatants was significantly lower in cultured RPE cells derived from αB-crystallin−/− mice than that in wild-type cells subjected to serum starvation. These data suggest that the level of VEGF-A protein expression is posttranslationally regulated by αB-crystallin.
Chaperone activity of αB-crystallin can be regulated by its phosphorylation.27 Among the known 3 serine residues for phosphorylation, it is proposed that phosphorylation at Ser59 plays the most important role in cytoprotection after hypoxia.28 Our study demonstrated that Ser59 phosphorylated αB-crystallin was up-regulated at P12 in hypoxic mice. Immunoreactivity for phosphorylated serine59 αB-crystallin was predominantly localized in the inner retina and in the vicinity of neovascular tufts and CNV lesion (7 days), suggesting that chaperone activity increases before and continues during neovascularization. Our immunoprecipitation studies confirmed that αB-crystallin binds to VEGF-A, and along with our studies demonstrating colocalization of αB-crystallin and VEGF-A in the ER, suggests that phosphorylated serine59 αB-crystallin may protect VEGF-A protein in hypoxic cells in the ER. The localization of α-crystallin in the ER has only been recently reported in lens epithelial cells,12 and its finding here is novel and likely to be of importance in explaining the mechanism of VEGF-A chaperone activity. Specificity of this effect was shown because VEGF-R2 and HSP27 protein expression was not decreased after αB-crystallin knockdown.
αB-crystallin also can contribute to the degradation of certain misfolded proteins that cannot be converted into their native state after repeated cycling through the chaperone systems, allowing recognition of the incompletely folded protein and subsequent targeting of the misfolded protein to the cytosol for degradation by the proteasome.28,33
We hypothesized that proteasomal inhibition might restore VEGF-A protein expression in hypoxic αB-crystallin−/− retinas and cells. Experiments revealed that hypoxic wild-type and αB-crystallin−/− RPE cells show increased VEGF-A expression after treatment with MG132 and that intravitreal injection of MG132 at day 3 after laser also resulted in a significant increase in plasma VEGF-A level and FA lesion size in αB-crystallin−/− mice in the CNV model. The in vivo effects were not seen when MG132 was injected at day 4 after laser, suggesting that timing of target inhibition is critical (results not shown). Restoration of VEGF-A levels in αB-crystallin−/− retinas and cells were only partial, which is consistent with the report by Fernandes et al,36 who found that increases in RPE VEGF-A levels after proteasomal inhibition may be mediated by competing effects on HIF-1α. The effects of proteasomal inhibition on angiogenesis in vivo are even more complex; inhibitors of the proteasome also can inhibit angiogenesis through regulation of multiple targets of the proteasome, including apoptosis mediators37 and components of the inflammatory response,38 and in models of tumor angiogenesis, MG132 has been reported to inhibit VEGF-A production.39 Clearly, effects and targets of proteasomal inhibition depend upon the model system and timing of inhibition.
Besides cytoplasm ubiquitination, it is recognized that the ER-associated degradation pathways play an important role in the degradation of unassembled subunits of multimeric proteins.40 Vesicular transport of VEGF-A occurs through the ER-Golgi pathway.41 Therefore, the lack of chaperone activity by phosphorylated αB-crystallin in the ER in hypoxic αB-crystallin−/− animals may result in transport of improperly folded VEGF-A into the cytoplasm for ubiquitination and degradation.
αB-crystallin preserves the integrity of mitochondria and restricts release of cytochrome c, which in turn, results in escape from apoptosis.21,42-45 The present study showed that apoptotic cells were infrequent in retinal and choroidal neovessels of wild-type mice during ocular angiogenesis. In contrast, the number of apoptotic cells increased in αB-crystallin−/− mice in the neovascular channels. It was recently demonstrated that αB-crystallin−/− mice showed impaired endothelial function, including pericyte loss, and endothelial apoptosis in tumor angiogenesis.17 We demonstrated that endothelial apoptosis was not observed at P12 before angiogenesis in the retina, whereas apoptosis was prominent at P17 in αB-crystallin−/− mice. NG2 immunoreactivity, however, was clearly detected in neovessels of wild-type and αB−/− mice, unlike tumor angiogenesis.17 These data suggest that insufficient local levels of VEGF-A in inner retina, arising from knockout of the αB-crystallin gene, play a critical role in endothelial apoptosis during ocular angiogenesis.
Our studies demonstrate that αB-crystallin plays a critical role in the regulation of the angiogenic response in 2 well-established models of ocular angiogenesis. Although upstream Hif-1α signals are unaffected, and VEGF-A transcription ensues, there is a marked attenuation in local VEGF-A protein expression because of loss of phosphorylated serine59 αB-crystallin chaperone function in the ER. Locally deficient VEGF-A expression leads to a defective neovasculature with increased endothelial apoptosis. αB-crystallin should be recognized as a novel regulatory target in the development of therapeutic approaches for pathologic angiogenesis.
An Inside Blood analysis of this article appears at the front of this issue.
The online version of this article contains a data supplement.
Acknowledgments
We thank Ernesto Barron for assistance with microscopy and preparation of figures.
This study was supported by the Arnold and Mabel Beckman Foundation (DRH), Research to Prevent Blindness (Doheny Eye Institute), and National Institutes of Health grants EY01545 and EY03040 (S.J.R., D.R.H.).
Authorship
Contribution: D.R.H., R.K., and S.J.R. designed studies and analyzed data; E.W. provided knockout mice; S.K., S.H., S.S., M.K., and C.S. performed research and analyzed data; and all authors participated in the writing of the manuscript.
Conflict-of-interest disclosure: The authors declare no competing financial interests.
Correspondence: David R. Hinton, Department of Pathology, Keck School of Medicine of the University of Southern California, 2011 Zonal Ave, HMR 209, Los Angeles, CA 90033; e-mail: dhinton@usc.edu.
References
Author notes
S.K. and S.H. contributed equally to this work.



