Abstract
T-cell development depends on recruitment of bone marrow–derived precursor cells to the thymus via a multistep adhesion cascade involving the chemokine receptor CCR9. However, CCR9 deficiency does not result in complete abrogation of progenitor entry into the adult thymus. Therefore, we tested the hypothesis that additional chemokine/chemokine receptor systems might play a role in this process. To this end, we generated mice deficient in both CCR9 and CCR7. Deficiency in both chemokine receptors resulted in severely reduced numbers of early T-cell progenitors and in near-complete abrogation of thymus reconstitution. Progenitors in bone marrow and peripheral blood remained largely unaffected in CCR7−/−CCR9−/− mice, and direct intrathymic transfer of precursors from CCR7−/−CCR9−/− mice as well as single-mutant mice showed that intrathymic differentiation of these precursors remained functional. Thus, our data reveal a previously unrecognized role of CCR7 in progenitor seeding of the adult thymus, which is largely masked by compensatory effects of CCR9 signals. In turn, CCR7 signals can partially compensate for CCR9 signals, thus explaining the rather mild phenotype of CCR9−/− mice with respect to progenitor seeding.
Introduction
T-cell differentiation in the adult thymus depends on a continuous supply of bone marrow (BM)–derived precursors, which enter the thymus via the circulation. The molecular requirements for thymus homing are still poorly understood.1 Once within the thymus, most precursors enter the early T-lineage progenitor (ETP) population.2,3 Subsequently, ETP developmentally progress through the various CD4−CD8− double-negative (DN) stages before becoming CD4+CD8+ double-positive (DP) and ultimately exiting the thymus as mature CD4+ and CD8+ single-positive (SP) cells.
Precursor entry into the adult thymus has been proposed to be mediated via a cascade of multiple receptor-ligand interactions,4 of which CD62P/P-selectin-ligand-1 and CCR9/CCL25 interactions appear to be most critical.2,5,6
CCR9 is expressed on multiple extrathymic precursors as well as the most immature subset of ETP.2,4,7 CCR9-deficient mice have reduced numbers of ETP.2,6 BM cells from these mice display a competitive disadvantage in thymocytopoiesis in irradiation chimeras and show reduced reconstitution of nonirradiated recipients.2,6,8,9 However, CCR9 deficiency only results in partial abrogation of progenitor entry into the thymus, suggesting that additional chemokine receptors might contribute to seeding of the thymus.2,6,8,9
The role of chemokine receptors in seeding of the developing thymus before vascularization, which occurs via perithymic mesenchyme, has been well characterized, and studies suggest redundant roles of chemokine signals at this developmental stage. Thus, combined abrogation of CCL25 and CXCL12 (the ligand for CXCR4) expression results in an almost complete lack of thymus colonization in medaka (Japanese kilifish) embryos, whereas knockdown of either chemokine alone has only partial or no effect.10 Similarly, pro-thymocytes lacking both CCR9 and CCR7 are largely unable to colonize the prevascular thymus rudiment in mouse, whereas single-mutant cells display only mild deficiencies.11 Using an operational definition of cells colonizing the developing thymus as hematopoietic cells isolated from the perithymic epithelium Jenkinson et al showed that these pro-thymocytes are heterogeneous with respect to expression of CXCR4, CCR7, and CCR9, suggesting that different chemokine signals can induce entry of pro-thymocytes into the developing thymus.12
CCR7 has been suggested to control migration of thymocytes to the medulla and egress of freshly generated T cells.13,14 Thus, deficiency in CCR7 results in altered thymic architecture and impaired negative selection.15,16 Furthermore, CCR7−/− mice display a defect in early thymocyte differentiation, which is even more pronounced in aged mice.15 Notably, the CCR7 ligand CCL19 is expressed in the vicinity of endothelial venules, which constitute the proposed entry site for progenitors into the adult thymus13 and at least some candidate extrathymic progenitors express CCR7.4
Incomplete blockade of thymus entry in CCR9-deficient mice, the role for CCR7 in progenitor entry into the developing thymus, and compatible CCR7 and CCR7 ligand expression prompted us to test the hypothesis that CCR7 contributes to thymic progenitor entry in adult mice. Indeed, we found that CCR7 is able to compensate for defects in CCR9-mediated thymus seeding. Whereas intrathymic T-lineage differentiation of precursors deficient in both receptors remained functional and precursors in BM and peripheral blood were largely unaffected, deficiency in both receptors resulted in massively reduced thymic reconstitution after adoptive transfer into adult mice.
Methods
Mice
C57BL/6J mice (CD45.2) and B6.SJL-PtprcaPepcb/BoyJ mice (termed “B6 CD45.1” throughout) were purchased from Charles River Laboratories. (C57BL/6J × B6 CD45.1) F1 mice (CD45.1/CD45.2 heterozygous) were bred at the animal facility of Hannover Medical School. CCR7−/−,17 CCR9−/−,18 and CCR7−/−CCR9−/− (DKO) mice were backcrossed to the C57BL/6 background for at least 8 generations. Animals were maintained under specific pathogen–free conditions. All animal experiments were conducted in accordance with local and institutional guidelines and were approved by the institutional review board of Hannover Medical School.
Antibodies and flow cytometry
Monoclonal antibodies specific for CD4 (RM4-5, GK1.5), CD8 (53-6.7), CD25 (PC61), CD44 (IM7), Gr-1 (RB6-8C5), erythroid cell marker (Ter-119), CD19 (1D3), CD11b (M1/70), pan-NK (DX5), CD45.1 (A20), CD45.2 (104), B220 (RA3-6B2), CD117 (2B8, ACK2), Sca-1 (E13-161.7), CD90.2 (53-2.1), CD135 (A2F10), CD127 (A7R34), Ki-67 (B56), BrdU (3D4), CCR7 (4B12), and CCR9 (7E7-1-1) were used purified or as biotin, Pacific Blue, fluorescein isothiocyanate, Alexa488, phycoerythrin (PE), peridinin chlorophyll protein–Cy5.5, PE-Cy7, allophycocyanin (APC), APC-Cy7, or APC-eFluor780 conjugates. Antibodies were purified from hybridoma supernatants using standard procedures or were purchased from eBioscience, BD Biosciences, or BioLegend. PE-Cy7 conjugated streptavidin (BD Biosciences) was used to reveal staining with biotinylated monoclonal antibody. CCL19-hIg fusion protein was used to reveal CCR7 expression as previously described.19 Data were analyzed with FlowJo software (TreeStar). Lin− cells were isolated from total BM by staining cell suspensions with a lineage-specific antibody cocktail (anti-CD4, anti-CD8, anti-CD19, anti-CD11b, anti–Gr-1, Ter-119, and DX5) followed by incubation with anti–rat-IgG-conjugated magnetic beads (Dynal; Invitrogen) and magnetic bead depletion of mature lineages. Isolation of blood cells was performed as previously described.20
Competitive adoptive transfers
Lin− BM cells were prepared as described in “Antibodies and flow cytometry.” A total of 1 to 1.5 × 106 lin− BM competitor cells (CD45.1/CD45.2) were mixed with an equal amount of lin− BM cells (CD45.2) from wild-type (wt) or various mutant mice. Mixtures of competitor and test cells were transferred intravenously into B6 CD45.1 mice of approximately 35 days of age.
Intrathymic transfers
A total of 105 Lin− BM cells isolated from wt or various mutant mice (CD45.2) were injected into thymi of nonirradiated B6 CD45.1 mice. Thymi were analyzed for donor-derived cells 21 days after transfer.
OP9-DL4 cocultures
Cell-cycle analysis
DN thymocytes were enriched by complement lysis of DP and SP cells using anti-CD4 and anti-CD8 antibodies (clones RL1.72 and 31M) followed by incubation with LowTox-M rabbit complement (Cedarlane). Intracellular staining for Ki-67 was performed according to the manufacturer's instructions (BD Biosciences). Analysis of DNA content by 4′,6-diamidino-2-phenylindole (DAPI) staining was essentially performed as described22 using BD CytoFix/CytoPerm reagents (BD Biosciences). For analysis of 5-bromo-2-deoxyuridine (BrdU) incorporation, mice were injected intraperitoneally with 100 mg/kg body weight BrdU 4 hours before isolation of thymocytes. Staining for BrdU was performed according to the manufacturer's instructions (BD Biosciences).
Statistical analysis
All analysis was performed using GraphPad Prism software. Data are represented as mean plus or minus SEM. Analysis of significance between 2 groups of mice was performed using unpaired t tests.
Results
Reduced frequencies of ETP in the steady thymus of CCR7−/−CCR9−/− mice
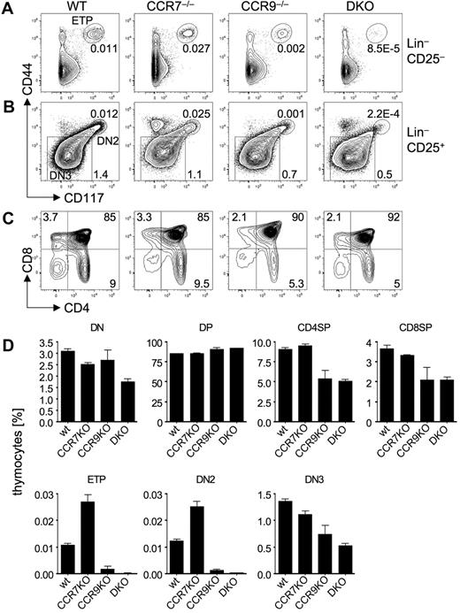
Incomplete blockade of thymus entry in CCR9-deficient mice suggests that additional chemokine receptor signals might partially compensate for this deficiency. In turn, CCR9 signals might mask the contribution of other chemokine receptors, such as CCR7, to thymus seeding. To test the hypothesis that CCR7 contributes to progenitor entry into the adult thymus, we generated mice deficient in both CCR7 and CCR9 (termed DKO) on the C57BL/6 background. In a first set of experiments, we analyzed steady-state thymocyte composition in DKO mice compared with wt as well as CCR7−/− and CCR9−/− mice. As previously described, CCR9−/− mice displayed a reduction in ETP frequency by approximately 7-fold compared with wt mice (Figure 1A,D).2,6 In contrast, CCR7-deficient mice had slightly increased frequencies of ETP, which is in line with a previously reported age-dependent partial developmental arrest during early thymocyte differentiation.15 When analyzing DKO mice, we found ETP frequencies to be even further reduced: 18-fold and 124-fold compared with CCR9−/− and wt mice, respectively (Figure 1A,D). Of note, in 4 of 12 DKO mice analyzed, the ETP compartment was completely empty based on the limit of detection of our flow cytometric analysis (< 1 ETP in 2.5 × 106 thymocytes analyzed). Frequencies of the DN2 compartments largely corresponded to those of ETP in the various mouse strains (Figure 1B,D). However, the differences were less pronounced at later developmental stages, and population frequencies from the DN3 stage onward were largely the same between DKO and CCR9−/− mice (Figure 1C-D). Absolute total thymocyte numbers were largely similar between wt and DKO mice and slightly increased in CCR9−/− mice (Table 1). CCR7−/− mice displayed reduced thymic cellularity (60% of wt), which is consistent with previously published data.15 Thus, the increased frequencies of ETP and DN2 cells observed in these mice compared with wt are only partially reflected in their absolute numbers. In conclusion, reduced numbers of ETP in DKO mice compared with wt and single-mutant mice suggested that both CCR7 and CCR9 play a role in progenitor seeding of the adult thymus.
Reduced frequencies of ETP in the steady thymus of CCR7−/−CCR9−/− mice. Thymocytes from wild-type (wt), CCR7−/−, CCR9−/−, and CCR7−/−CCR9−/− (DKO) mice were stained with antibodies against lineage markers, CD4, CD8, CD25, CD44, and CD117 and analyzed by flow cytometry. (A) Analysis of early T-lineage progenitor (ETP; Lin−CD25−CD44+CD117hi). (B) Analysis of DN2 (Lin−CD25+CD44+CD117+) and DN3 (Lin−CD25+CD44−CD117−/lo) compartments. (C) Analysis of double-negative (DN), double-positive (DP), and single-positive (SP) populations. Numbers in quadrants and adjacent to gates represent frequencies of viable thymocytes. (D) Statistical analysis of flow cytometric results from multiple individual mice (wt: n = 36, CCR7−/−: n = 8, CCR9−/−: n = 3, DKO: n = 12). Data represent mean ± SEM.
Reduced frequencies of ETP in the steady thymus of CCR7−/−CCR9−/− mice. Thymocytes from wild-type (wt), CCR7−/−, CCR9−/−, and CCR7−/−CCR9−/− (DKO) mice were stained with antibodies against lineage markers, CD4, CD8, CD25, CD44, and CD117 and analyzed by flow cytometry. (A) Analysis of early T-lineage progenitor (ETP; Lin−CD25−CD44+CD117hi). (B) Analysis of DN2 (Lin−CD25+CD44+CD117+) and DN3 (Lin−CD25+CD44−CD117−/lo) compartments. (C) Analysis of double-negative (DN), double-positive (DP), and single-positive (SP) populations. Numbers in quadrants and adjacent to gates represent frequencies of viable thymocytes. (D) Statistical analysis of flow cytometric results from multiple individual mice (wt: n = 36, CCR7−/−: n = 8, CCR9−/−: n = 3, DKO: n = 12). Data represent mean ± SEM.
Defective thymus reconstitution of CCR7−/−CCR9−/−lin− BM cells
To test this hypothesis, we first analyzed thymic reconstitution of DKO progenitors compared with wt and single-mutant progenitors in competitive adoptive transfers of lin− BM cells into congenic nonirradiated wt recipients. To this end, lin− BM competitor cells (CD45.1/CD45.2) were mixed with an equal amount of lin− BM cells (CD45.2) from wt or various mutant mice. Mixtures of competitor and test cells were transferred intravenously into B6 CD45.1 mice, and donor-derived cells were analyzed 21 days after transfer. Cells from both CCR9−/− and CCR7−/− mice displayed a competitive disadvantage of approximately 40% to 60% in thymus reconstitution (Figure 2), which is consistent with previously published results for CCR9−/− mice.2 In contrast, cells from DKO mice were virtually absent from the host thymus, corresponding to a competitive disadvantage versus wt cells of approximately 115-fold. Cells derived from DKO donors were found in similar ratios as cells from wt donors in BM and spleen, indicating that lack of thymus reconstitution of DKO cells was not the result of a possible survival defect of donor-derived cells (supplemental Figure 1, available on the Blood website; see the Supplemental Materials link at the top of the online article). In conclusion, these data suggest that the lack of ETP in thymi of DKO mice results from defective thymus homing of BM-derived progenitors.
Defective thymus reconstitution of CCR7−/−CCR9−/− lin− BM cells. (A) Lin− bone marrow (BM) competitor cells (CD45.1/CD45.2) were mixed with an equal amount of lin− BM cells (CD45.2) from wt or various mutant mice. Mixtures of competitor and test cells were transferred intravenously into B6 CD45.1 mice of approximately 35 days of age, and frequencies of test and competitor-derived thymocytes were assessed 21 days after transfer by staining for CD45.1 and CD45.2. (B) Statistical analysis of panel A with 5 or 6 mice per group from 2 individual experiments. Frequencies were normalized to wt versus wt controls.
Defective thymus reconstitution of CCR7−/−CCR9−/− lin− BM cells. (A) Lin− bone marrow (BM) competitor cells (CD45.1/CD45.2) were mixed with an equal amount of lin− BM cells (CD45.2) from wt or various mutant mice. Mixtures of competitor and test cells were transferred intravenously into B6 CD45.1 mice of approximately 35 days of age, and frequencies of test and competitor-derived thymocytes were assessed 21 days after transfer by staining for CD45.1 and CD45.2. (B) Statistical analysis of panel A with 5 or 6 mice per group from 2 individual experiments. Frequencies were normalized to wt versus wt controls.
Defective thymus reconstitution by DKO lin− BM cells is not the result of impaired intrathymic T-cell differentiation
It has been reported that CCR7−/− mice display a mild defect in early thymocyte differentiation.15 In addition, localization of DN thymocytes is disorganized in CCR9−/− mice.23 Thus, the results presented in Figure 2 do not exclude the possibility that the observed lack of thymus reconstitution is the result of impaired intrathymic differentiation of BM-derived precursors from DKO mice rather than impaired thymus seeding. To address this question, we first analyzed the in vitro differentiation potential of lin− BM cells from DKO and wt mice. After 7 days of culture, we observed no significant differences in their differentiation potential on OP9-DL4 stromal cells in vitro (Figure 3A). Lack of intrathymic differentiation could also be the result of exclusion from the appropriate niches in a 3-dimensional organ. Therefore, we next analyzed the developmental status of donor-derived cells after competitive homing as described in Figure 2. The few donor-derived thymocytes from DKO cells were mostly at the DP stage and, thus, displayed a similar intrathymic developmental potential as cells derived from wt and single-mutant mice (Figure 3B). Finally, we directly analyzed intrathymic differentiation of BM-derived precursors from wt, single-mutant, and DKO mice. To this end, lin− BM cells were injected intrathymically into nonirradiated congenic recipients, and differentiation of donor-derived cells was analyzed 21 days after transfer. Donor-derived cells from each genotype were detected at similar frequencies (Figure 3C). Furthermore, analysis of CD4 and CD8 expression on donor-derived thymocytes revealed that these cells were competent to differentiate intrathymically. In conclusion, these results indicate that defective thymus reconstitution by precursors derived from DKO mice is the result of defective thymus seeding rather than impaired intrathymic differentiation.
Defective thymus reconstitution by DKO lin− BM cells is not the result of impaired intrathymic T-cell differentiation. (A) In vitro T-lineage differentiation of wt and CCR7−/−CCR9−/− (DKO) lin− BM cells. Lin− BM cells were cocultured with OP9-DL4 stromal cells (1 ng/mL interleukin-7, 5 ng/mL Fms-like tyrosine kinase 3 ligand, and 10 ng/mL stem cell factor), and T-lineage commitment was assessed flow cytometrically by staining for CD25 and CD90.2 after 7 days. DP cells were considered T-lineage committed. Data represent mean ± SEM (n = 12). (B) Lin− BM competitor cells (CD45.1/CD45.2) were mixed with an equal amount of lin− BM cells (CD45.2) from wt or various mutant mice. Mixtures of competitor and test cells were transferred intravenously into B6 CD45.1 mice of approximately 35 days of age, and the phenotype of donor-derived thymocytes (CD45.2) was analyzed by staining for CD4 and CD8 21 days after transfer. (C) A total of 105 lin− BM cells (CD45.2) from wt or various mutant mice were transferred intrathymically into B6 CD45.1 mice, and frequencies of donor-derived thymocytes were assessed 21 days after transfer by staining for CD45.1, CD45.2, CD4, and CD8. Results are representative of 2 independent experiments with 3 and 2 mice per group.
Defective thymus reconstitution by DKO lin− BM cells is not the result of impaired intrathymic T-cell differentiation. (A) In vitro T-lineage differentiation of wt and CCR7−/−CCR9−/− (DKO) lin− BM cells. Lin− BM cells were cocultured with OP9-DL4 stromal cells (1 ng/mL interleukin-7, 5 ng/mL Fms-like tyrosine kinase 3 ligand, and 10 ng/mL stem cell factor), and T-lineage commitment was assessed flow cytometrically by staining for CD25 and CD90.2 after 7 days. DP cells were considered T-lineage committed. Data represent mean ± SEM (n = 12). (B) Lin− BM competitor cells (CD45.1/CD45.2) were mixed with an equal amount of lin− BM cells (CD45.2) from wt or various mutant mice. Mixtures of competitor and test cells were transferred intravenously into B6 CD45.1 mice of approximately 35 days of age, and the phenotype of donor-derived thymocytes (CD45.2) was analyzed by staining for CD4 and CD8 21 days after transfer. (C) A total of 105 lin− BM cells (CD45.2) from wt or various mutant mice were transferred intrathymically into B6 CD45.1 mice, and frequencies of donor-derived thymocytes were assessed 21 days after transfer by staining for CD45.1, CD45.2, CD4, and CD8. Results are representative of 2 independent experiments with 3 and 2 mice per group.
Normal T-cell precursor frequencies in BM and circulation of DKO mice
BM transfer experiments as described in “Defective thymus reconstitution of CCR7−/−CCR9−/−lin− BM cells” clearly indicated that precursor cells from DKO mice displayed a defect in thymus entry when administered directly into blood. However, such experiments do not address the possibility that additional defects exist affecting the release of BM-derived precursors into circulation. Therefore, we analyzed BM and blood from wt and DKO mice for the presence of well-characterized precursor cells, such as multipotent progenitors (MPPs) and common lymphoid progenitors (CLPs). Recently, it has been reported that thymus seeding progenitors are confined to the lin−CD27+CD135+ subset of blood and BM cells.24 Therefore, we included these markers in our analysis. As shown in Figure 4, the composition of BM and blood precursors from DKO mice was not significantly altered compared with wt mice. DKO mice displayed slightly increased frequencies of BM hematopoietic stem cells (HSCs, lin−CD135−CD117hiSca-1+), but similar numbers of MPPs (lin−CD27+CD135+CD117hiSca-1+) and CLPs (lin−CD27+CD135+CD127+CD117+Sca-1+; Figure 4A). In peripheral blood, frequencies of HSCs and CLPs were largely identical between DKO and wt mice, but DKO mice displayed reduced frequencies of MPPs (Figure 4B). In summary, these data suggest that neither altered precursor frequencies within BM nor precursor release from BM into the bloodstream is critical for the thymic phenotype of DKO mice, although reduced frequencies in circulating MPPs might to some extent contribute to this phenotype.
Normal T-cell precursor frequencies in BM and circulation of DKO mice. BM cells (A) and peripheral blood cells (B) were stained with antibodies against lineage markers, Sca-1, CD117, CD127, CD27, and CD135. HSCs, MPPs, and CLPs were defined as lin−CD135−CD117hiSca-1+, lin−CD27+CD135+CD117hiSca-1+, and lin−CD27+CD135+CD127+CD117+Sca-1+, respectively. BM stainings are representative of 4 individual mice. Blood stainings are representative for 2 stainings of pooled cells from 2 mice each.
Normal T-cell precursor frequencies in BM and circulation of DKO mice. BM cells (A) and peripheral blood cells (B) were stained with antibodies against lineage markers, Sca-1, CD117, CD127, CD27, and CD135. HSCs, MPPs, and CLPs were defined as lin−CD135−CD117hiSca-1+, lin−CD27+CD135+CD117hiSca-1+, and lin−CD27+CD135+CD127+CD117+Sca-1+, respectively. BM stainings are representative of 4 individual mice. Blood stainings are representative for 2 stainings of pooled cells from 2 mice each.
Expression of CCR7 and CCR9 on BM-derived precursors and thymic ETP
Most blood and BM-derived T-lineage precursors of the adult mouse are CCR9+,2,4,20 whereas CCR7 expression has so far been analyzed only on CLPs, which are CCR7+.4 Fetal pro-thymocytes are heterogeneous with respect to the expression of CXCR4, CCR7, and CCR9.12 Thus, the comparatively mild phenotypes of CCR7 and CCR9 single-mutant mice could be the result of a defect of thymus homing of some precursors expressing only one, but not the other, chemokine receptor. Precursors expressing the chemokine receptor not deleted in single-mutant mice would remain unaffected in their ability to seed the thymus. Alternatively, CCR7 and CCR9 could act in concert on the same precursor; thus, loss of 1 chemokine receptor would reduce, but not abrogate, thymus homing. Notably, both possibilities are not mutually exclusive. Finally, it is possible that precursors from CCR7−/− and CCR9−/− mice might express higher levels of CCR9 or CCR7, respectively, as compensatory mechanism. To address these possibilities, we analyzed BM-derived precursors from wt and single mutant for the expression of CCR7 and CCR9 (Figure 5). Both CLPs and LSK cells, composing HSCs and MPPs, from wt mice expressed CCR7, albeit at very low levels, as assessed using a CCL19-Ig fusion protein (Figure 5A). Low staining intensities were not the result of technical limitations, as BM-resident T cells within the same samples were highly positive for CCR7 (supplemental Figure 2). Similar results were obtained using an anti-CCR7 antibody (data not shown). CCR7 expression on LSK cells from CCR9-deficient mice was virtually indistinguishable from that on wt LSK. CCR9-deficient CLPs displayed a mildly reduced expression of CCR7 compared with wt CLPs. Consistent with previous reports, we found that CCR9 was expressed at high levels on CLPs from wt mice4,20 and expression levels of CCR9 were not significantly altered on CLPs from CCR7-deficient mice (Figure 5B). CCR9 was also expressed on a fraction of LSK cells from wt mice as has been described before.2 Interestingly, we found that the frequency of CCR9-expressing LSK was approximately doubled in BM of CCR7-deficient mice, suggesting that compensatory up-regulation of CCR9 might occur in a subset of BM-derived CCR7−/− precursors.
Expression of CCR7 and CCR9 on BM-derived precursors and ETP of wt and single-mutant mice. (A-B) BM cells were stained with antibodies against lineage markers, Sca-1, CD127, CD117, TCRβ, and CCL19-hIg to reveal expression of CCR7 (A) or antibodies against CCR9 (B). LSK and CLPs were defined as lin−CD117hiSca-1+ and lin−CD127+CD117+Sca-1+, respectively. Data are representative for 5 mice of each genotype from 2 independent experiments. Numbers indicate frequencies of cells within gates. (C) DN thymocytes from wt, CCR7−/−, and CCR9−/− mice were stained with antibodies against lineage markers, CD25, CD44, CD117, and CCR9 (left panel) or CCR7 (right panel). Histograms are representative for analysis of 3 individual mice.
Expression of CCR7 and CCR9 on BM-derived precursors and ETP of wt and single-mutant mice. (A-B) BM cells were stained with antibodies against lineage markers, Sca-1, CD127, CD117, TCRβ, and CCL19-hIg to reveal expression of CCR7 (A) or antibodies against CCR9 (B). LSK and CLPs were defined as lin−CD117hiSca-1+ and lin−CD127+CD117+Sca-1+, respectively. Data are representative for 5 mice of each genotype from 2 independent experiments. Numbers indicate frequencies of cells within gates. (C) DN thymocytes from wt, CCR7−/−, and CCR9−/− mice were stained with antibodies against lineage markers, CD25, CD44, CD117, and CCR9 (left panel) or CCR7 (right panel). Histograms are representative for analysis of 3 individual mice.
CCR9 expression has been described to define a more immature subset of thymic ETP,2,4,7 whereas expression of CCR7 has not been analyzed on ETP yet. To further test potential compensatory expression of CCR7 on CCR9-deficient cells and vice versa, we analyzed surface expression of CCR7 and CCR9 on ETP from wt and single-mutant mice. CCR9 was expressed at similar levels on ETP from wt and CCR7−/− mice (Figure 5C). CCR7 was expressed on ETP from wt mice and to a similar extent on CCR9−/− ETP as well. In conclusion, analysis of CCR7 and CCR9 surface expression on BM-derived and intrathymic precursors from wt and single-mutant mice revealed that expression of CCR7 was generally low on all precursors tested, whereas CLPs and a subset of LSK cells expressed high levels of CCR9. Increased frequencies of CCR9+ cells in CCR7−/− mice were only detected within the LSK subset, suggesting that compensatory up-regulation of CCR7 or CCR9 might only partially account for the mild phenotype in thymus homing in CCR7−/− mice, but not in CCR9−/− mice.
Increased proliferation of DN3 thymocytes in DKO mice
Despite the massively reduced ETP compartment in DKO mice resulting from impaired progenitor homing to the thymus, thymocyte numbers were only mildly reduced at the DN3 stage and virtually normal at even later developmental stages (Figure 1). The most probable explanation for this observation is compensatory proliferation of thymocytes at the DN2 to DN3 stages. Because of the minute amount of DN2 cells in DKO thymi, we were not able to assess their proliferative status. However, we hypothesized that compensatory proliferation extended into the DN3 stage, which is largely nonproliferative in wt thymus. To analyze the proliferative status of DN3 thymocytes from wt and DKO mice, we performed intracellular staining for the proliferation marker Ki-67 and measured DNA content using DAPI. Thymi from DKO mice contained more Ki-67+ DN3 cells compared with thymi from wt mice (Figure 6A). In addition, more DN3 cells from DKO mice displayed a DNA content more than 2N compared with their wt counterparts (Figure 6B). Finally, we assessed proliferation of DN3 by analyzing BrdU incorporation. To this end, wt and DKO mice were subjected to a 4-hour BrdU pulse before thymocyte isolation. Within this period of time, approximately 5% of wt DN3 cells were labeled with BrdU (Figure 6C). In contrast, almost 20% of DN3 from DKO mice were BrdU+ after a 4-hour pulse, further substantiating our data obtained from analysis of DNA content. Taken together, these data support the hypothesis that compensatory proliferation results in virtually normal cellularity of thymi from DKO mice.
Increased proliferation of DN3 thymocytes in DKO mice. (A-B) DN thymocytes from wt and CCR7−/−CCR9−/− (DKO) mice were stained with antibodies against lineage markers, CD25, CD44, CD117, as well as Ki-67 (A) or DAPI (B). Histograms are electronically gated on DN3 cells (lin−CD44−CD117−CD25+). Numbers in histograms indicate frequencies of cells within gates. Graphs indicate percentage of Ki-67+ DN3 cells (A) or percentage of cells with DNA content more than 2N (B). Data are from 7 mice per group and represent mean ± SEM. (C) wt and DKO mice were subjected to a 4-hour BrdU pulse. DN thymocytes were stained with antibodies against lineage markers, CD25, CD44, CD117, and BrdU. Plots are electronically gated on DN3 cells. Numbers indicate frequencies of cells within gates. The graph indicates percentage of BrdU+ DN3 cells. Data are from 3 mice per group and represent mean ± SEM. *P < .05. ***P < .001.
Increased proliferation of DN3 thymocytes in DKO mice. (A-B) DN thymocytes from wt and CCR7−/−CCR9−/− (DKO) mice were stained with antibodies against lineage markers, CD25, CD44, CD117, as well as Ki-67 (A) or DAPI (B). Histograms are electronically gated on DN3 cells (lin−CD44−CD117−CD25+). Numbers in histograms indicate frequencies of cells within gates. Graphs indicate percentage of Ki-67+ DN3 cells (A) or percentage of cells with DNA content more than 2N (B). Data are from 7 mice per group and represent mean ± SEM. (C) wt and DKO mice were subjected to a 4-hour BrdU pulse. DN thymocytes were stained with antibodies against lineage markers, CD25, CD44, CD117, and BrdU. Plots are electronically gated on DN3 cells. Numbers indicate frequencies of cells within gates. The graph indicates percentage of BrdU+ DN3 cells. Data are from 3 mice per group and represent mean ± SEM. *P < .05. ***P < .001.
Discussion
Seeding of the adult, vascularized thymus by BM-derived precursors is mediated via a cascade of multiple receptor-ligand interactions. CCR9 has been proposed to be the most critical chemokine receptor in this cascade.2,4,6 However, CCR9 deficiency only results in partial abrogation of progenitor entry into the thymus. Colonization of the prevascular thymus rudiment has been shown to rely on the coordinated action of chemokine receptor pairs, such as CCR9 and CCR7 as well as CCR9 and CXCR4.10,11 In this study, we addressed the question whether such coordinated action also influences progenitor entry into the adult thymus by analyzing mice deficient in both CCR7 and CCR9. Thymi of such DKO mice displayed massively reduced numbers of ETP; and, most importantly, BM-derived precursors from DKO mice were largely unable to settle host thymi in competitive adoptive transfers. Thus, in the absence of CCR9, CCR7-mediated progenitor entry becomes virtually essential for thymus seeding.
Our results can be explained by 2 nonmutually exclusive possible scenarios: On the one hand, expression of both receptors on the same cell could result in redundancy on a cell-intrinsic level. On the other hand, deficiency in one receptor could shift the balance of precursors entering the thymus toward those expressing the other, thus resulting in redundancy on a population level. Analysis of BM-derived precursors showed that a subset of LSK cells and most CLPs expressed high levels of CCR9, which is consistent with previous reports.2,4,20 Notably, both CLPs and LSK cells expressed only low levels of CCR7, which precluded a clear distinction between the possibility of homogeneous expression of low levels of CCR7 on precursors or a potential heterogeneity of precursors containing CCR7− subsets. Heterogeneous expression of various chemokine receptors has been described before on fetal pro-thymocytes. CCR9+ cells isolated from fetal liver as well as from perithymic mesenchyme consisted of populations coexpressing CCR7 and/or CXCR4 or no additional chemokine receptor. However, CCR9− cells isolated from these compartments did not express CCR7 or CXCR4.12 Thus, CCR7 surface expression levels constitute a major difference between adult BM-derived T-cell precursors and fetal pro-thymocytes. Low levels of surface CCR7 might point toward of a minor role of this chemokine receptor with respect to thymus homing. However, the minimal surface receptor density of CCR7 to mediate efficient chemotaxis remains yet to be determined, and our analysis of thymus homing of cells from CCR7−/− as well as DKO mice indeed suggest that low amounts of CCR7 may be sufficient to mediate CCR7-dependent thymus homing. LSK cells from CCR7−/− mice contained a larger proportion of cells expressing CCR9, suggesting compensatory up-regulation of this chemokine receptor. A potential molecular mechanism for this effect remains yet elusive but could be the result of converging signaling mechanisms downstream of both receptors. Notably, compensatory up-regulation of CCR9 was only observed on LSK, but not on CLP cells, suggesting that the observed effect might indeed not be cell intrinsic. Alternatively, increased frequencies of CCR9+ cells could be explained on the population level, as LSK cells are heterogeneous and even Fms-like tyrosine kinase 3+ MPPs can be subdivided into several subpopulations.25,26 Thus, subtle changes within different LSK subsets in CCR7−/− mice could account for increased frequencies of CCR9+ LSK cells. Up-regulation of CCR7 or an increase in CCR7+ populations could not be detected in CCR9-deficient mice.
CCR7−/− mice displayed elevated numbers of ETP and DN2 cells compared with wt mice. Because thymus seeding in CCR7−/− mice is only partially affected, an incomplete developmental block at the ETP/DN2, which has been previously suggested,15 might account for the observed phenotype.
Interestingly, numbers of thymocytes at later developmental stages and, correspondingly, total thymocyte numbers were largely normal in DKO mice. Cell cycle analysis and assessment of BrdU incorporation of DN3 thymocytes suggested that this is probably the result of compensatory proliferation of minute amounts of precursors at the DN2 to DN3 stages. Nevertheless, it cannot ultimately be excluded that cells at later developmental stages enter the thymus27 or rapidly assume a non-ETP phenotype,28 thus bypassing ETP and DN2 compartments. However, failure of total lin− BM, which should include all potential T-lineage precursors, to reconstitute thymocytopoiesis also rather suggests compensatory proliferation than thymus settling of a noncanonical CCR7/CCR9-independent T-cell precursor to account for normal thymocyte numbers in DKO mice.
The results presented here are in apparent conflict with a study mainly addressing the role of CCR7 and CCR9 in colonization of the developing thymus.11 In contrast to the data presented here, Liu et al11 proposed that neither CCR7 nor CCR9 contributed to precursor entry into the vascularized thymus. This conclusion was based on absolute thymocyte numbers in postnatal DKO mice and short-term homing assays. Our own data concerning total thymocyte numbers did also not reveal significant differences between wt and DKO mice. However, absolute numbers of ETP, which we found to be massively reduced in thymi of DKO mice, were not assessed by Liu et al.11 Furthermore, it cannot be ruled out that donor-derived cells detected in the thymus in short-term homing experiments did not constitute precursors entering the T-lineage differentiation pathway. In addition, a partial defect in thymus seeding of CCR9 single-mutant precursors as reported by others appears to be inconsistent with normal thymus seeding of DKO precursors as well.2,6,8,9
Taken together, our data reveal a previously unrecognized role of CCR7 in progenitor seeding of the adult thymus, which is largely masked by compensatory effects of CCR9 signals. In turn, CCR7 signals can partially compensate for CCR9 signals, thus explaining the rather mild phenotype of CCR9−/− mice with respect to progenitor seeding. Finally, it is tempting to speculate whether other chemokine receptor pairs, such as CCR9 and CXCR4, also act in a coordinated fashion in progenitor homing to the adult thymus.
An Inside Blood analysis of this article appears at the front of this issue.
The online version of this article contains a data supplement.
The publication costs of this article were defrayed in part by page charge payment. Therefore, and solely to indicate this fact, this article is hereby marked “advertisement” in accordance with 18 USC section 1734.
Acknowledgments
The authors thank Jasmin Bölter, Katrin Witzlau, Michaela Friedrichsen, and Mathias Herberg for technical assistance and animal care; Juan Carlos Zúñiga-Pflücker for providing OP9-DL4 cells; and Immo Prinz, Oliver Pabst, and Sebastian Seth for helpful discussions and critical reading of the manuscript.
The work was supported by the German Research Foundation (DFG; Emmy-Noether Program, KR2320/2-1 and EXC62, “Rebirth,” A.K.; and SFB738-B5, R.F.).
Authorship
Contribution: A.K. designed and performed research, analyzed data, and wrote the manuscript; S.W. performed research and analyzed data; M.L. performed research; E.K. provided vital reagents; and R.F. designed research, analyzed data, and wrote the manuscript.
Conflict-of-interest disclosure: The authors declare no competing financial interests.
Correspondence: Andreas Krueger, Institute for Immunology, OE5240, Hannover Medical School, Carl-Neuberg-Str 1, 30625 Hannover, Germany; e-mail: Krueger.Andreas@mh-hannover.de.





