Abstract
Mef2c is a MADS (MCM1-agamous–deficient serum response factor) transcription factor best known for its role in muscle and cardiovascular development. A causal role of up-regulated MEF2C expression in myelomonocytic acute myeloid leukemia (AML) has recently been demonstrated. Due to the pronounced monocytic component observed in Mef2c-induced AML, this study was designed to assess the importance of Mef2c in normal myeloid differentiation. Analysis of bone marrow (BM) cells manipulated to constitutively express Mef2c demonstrated increased monopoiesis at the expense of granulopoiesis, whereas BM isolated from Mef2cΔ/− mice showed reduced levels of monocytic differentiation in response to cytokines. Mechanistic studies showed that loss of Mef2c expression correlated with reduced levels of transcripts encoding c-Jun, but not PU.1, C/EBPα, or JunB transcription factors. Inhibiting Jun expression by short-interfering RNA impaired Mef2c-mediated inhibition of granulocyte development. Moreover, retroviral expression of c-Jun in BM cells promoted monocytic differentiation. The ability of Mef2c to modulate cell-fate decisions between monocyte and granulocyte differentiation, coupled with its functional sensitivity to extracellular stimuli, demonstrate an important role in immunity—and, consistent with findings of other myeloid transcription factors, a target of oncogenic lesions in AML.
Introduction
Hematopoiesis is a tightly regulated system in which mature blood cells are constantly replenished from hematopoietic stem cells in the bone marrow, and which responds quickly to foreign invasion or environmental stress. The molecular pathways controlling normal and stress-related hematopoiesis are often targets of oncogenic lesions, the accumulation of which leads to leukemia. In particular, transcriptions factors that play pivotal roles in regulating the differentiation of myeloid cells into active mediators of the innate immune system—granulocytes, macrophages (developing through monocytes), and dendritic cells—are frequently deregulated in acute myeloid leukemia (AML).1,2 These include the Ets-family member PU.1, the Runt transcription factor RUNX1, the interferon-regulatory factor-8 (IRF-8), and the basic leucine zipper protein (bZIP) factors C/EBPα, c-JUN, and JUNB. Extensive cross-talk exists between these transcription factors—most likely enabling a quick and expedient response to stress signals, but also ensuring the return to homeostasis. Understanding the complex controls of monocytic and granulocytic differentiation not only provides insight into the innate immune response but also into AML.
Recent studies have revealed a role of myocyte enhancer factor 2 (MEF2) transcription factors in acute leukemia. The gene encoding Mef2d has been identified at the breakpoint of a variant t(1;19) in acute lymphoblastic leukemia (ALL),3-5 and the gene encoding Mef2c has recently been shown to be up-regulated in leukemic stem cells of MLL-associated leukemia (Krivtsov et al6 and M.S., A.S., M. Forster, A.E., M.A., R. Delwel, J. Löhler, R. Slany, E.N.O., and C.S., manuscript submitted), which is associated with myelomonocytic or monocytic phenotypes.7 Interestingly, both genes have been found as targets of retroviral integration sites in leukemia induced by murine leukemia virus.8
The Mef2 proteins belong to a distinct class of the MADS (MCM1-agamous–deficient serum response factor) family of transcription factors, and were originally identified as important regulators of myogenic differentiation.9 There are 4 vertebrate MEF2 genes, which are expressed in distinct but overlapping patterns during embryogenesis. Similar to other MADS domain proteins, MEF2 proteins associate with a variety of transcription cofactors to control specific sets of downstream target genes—and their activity is profoundly influenced by developmental cues and signals from the extracellular environment through several transcriptional and posttranslational controls.10 The importance of Mef2c in the development of skeletal, cardiac, and smooth muscle is well documented,9 and more recently, its role in craniofacial and bone development has been revealed.11,12 Accumulating evidence also supports the importance of MEF2 transcription factors in neuronal differentiation and survival13,14 and in mediating T-cell receptor–mediated apoptosis and cytokine expression15,16 ; however, their role in normal hematopoiesis has not been previously investigated.
The study described here was initiated to determine the role of Mef2c in myeloid differentiation. Here, we demonstrate the pivotal role of Mef2c in cell-fate decisions between monocyte and neutrophilic granulocyte differentiation in response to external stimuli, such as cytokines and endotoxins. A critical downstream target of Mef2c is the c-Jun transcription factor.
Methods
Mouse strains
The generation of conditional (Mef2cfl) and nonconditional (Mef2c−) inactivating alleles of Mef2c have been previously described.12,17 Mef2cfl/+ and Mef2c−/+ mice were backcrossed onto the C57Bl/6 (B6) background (N > 6) and crossed to generate Mef2cfl/− and Mef2c+/+ littermates, which were used for these studies. To induce excision into the hematopoietic lineage, mice were crossed to MxCre B6 mice,18 and newborns were injected with a single dose of 500 μg/mL polyinosinic-polycytidylic acid (polyI:C; Sigma-Aldrich Chemie, Munich, Germany) dissolved in phosphate-buffered saline (PBS). Alternatively, bone marrow (BM) was infected with a retroviral vector coexpressing the CRE recombinase and the enhanced green fluorescent protein (GFP; SF91-CREiGFP; R860).19 To validate Mef2c excision, DNA from blood or harvested cells was subjected to polymerase chain reaction (PCR) with the primers indicated in supplementary data, available on the Blood website (Tables S1, available on the Blood website; see the Supplemental Materials link at the top of the online article). Irf8−/− B6 mice were obtained from Ivan Horak (Charité Medical University, Berlin, Germany) and were bred at the Heinrich-Pette-Institut animal facilities. All animal experiments were approved by the Commission for Animal Experiments together with the Hamburg Office of Health (permit no. 07/2004).
Retroviral vectors and BM transduction
Gammaretroviral vectors (SF91-iGFP or Mys-iVenus)20 were used to transduce cDNA encoding murine Mef2c (α1 isoform) or murine c-Jun protein, respectively. For the shRNA experiments, “LeGO” lentiviral vectors were used that incorporate the promoter/enhancer from the gammaretrovirus spleen focus-forming virus (SFFV) to drive expression of Mef2c and GFP, and an H1 promoter that transcribes the shRNA.21 The shRNA targets the sequence AGTAACCCTAAGATCCTAAA in the 5′ coding region of Jun. Infectious virus particles were obtained by transient transfection of PhoenixGP or 293T cells as described.22 For gammaretrovirus, expression vectors for Gag-Pol and ecotropic Env were cotransfected, whereas the third-generation packaging plasmids pMDLg/pRRE and pRSV-Rev were used to package lentiviral vectors23 together with a plasmid encoding the VSV-G protein.22
BM cells were obtained by flushing tibiae and femura, and early progenitors were enriched by depletion of Linneg cells using a lineage-depletion kit (Miltenyi Biotec, Bergisch Gladbach, Germany) following the manufacturer's protocol. Cells were expanded for 1 to 3 days in serum-free expansion media (StemSpan; StemCell Technologies, Meylan, France) with the addition of 50 ng/mL murine stem cell factor (SCF), 10 ng/mL murine interleukin-3 (IL-3), 100 ng/mL human IL-11, and 100 ng/mL hFlt3-ligand. For gammaretroviral infections, non–tissue-culture plates coated with RetroNectin (TaKaRa, Shiga, Japan) were preloaded 4 times with retroviral supernatant by centrifugation at 1000g for 20 to 30 minutes at 4°C. Cells were added to the RetroNectin-coated plates and incubated overnight in serum-free expansion media with cytokines. Infection was repeated on the next day. For lentiviral infections, cells were incubated at 3 × 105/mL in the presence of 8 μg/mL polybrene and 2.5 mL of viral particles harvested in X-Vivo-10 medium (Cambrex BioSciences, Verviers, Belgium) and centrifuged twice at 1000g for 1 hour at room temperature. Infection was repeated on the second day.
In vitro colony-forming assays
Colony assays were performed on sorted GFPpos cells (Aria Cell Sorter; BD Biosciences, Heidelberg, Germany) from either freshly infected BM cells or cells isolated from mice that underwent transplantation. Single-cell suspensions (1 × 104/mL, 5 × 104/mL, or 105/mL) were plated in triplicate in methylcellulose supplemented with either cytokines supporting myeloid/erythroid differentiation (MethCult GF-M3434; StemCell Technologies) or monocytic and granulocytic differentiation (MethCult GF M3234 supplemented with either 20 ng/mL macrophage colony-stimulating factor [M-CSF], 20 ng/mL granulocyte [G]–CSF, or 20 ng/mL GM-CSF) and incubated at 37°C for 1 week. Colony numbers and morphology were enumerated. The immunophenotype and morphology of the cells were determined by fluorescence-activated cell sorter (FACS) analysis, and cytospins were stained by the Pappenheim method using Giemsa and May-Grünwald stains (Sigma, Deisenhofen, Germany). Cytospins were viewed with an Axioplan2 microscope equipped with Plan-Apochromat (63×/1.4 oil; for Figures 1A,3D,5D) and Plan-Neofluar (40×/1.3 oil; for Figure 6B) objectives (Carl Zeiss Microimaging, Göttingen, Germany). Images were acquired using a ProgRes C12plus digital camera (Jenoptik, Jena, Germany) controlled by Image Access Enterprise5 software (Image Bildverarbeitiung, Glattbrugg, Switzerland). Images were imported into AdopePhotoshopCS, version 8.0.1 (Adobe Systems, San Jose, CA) for sizing.
FACS analysis of hematopoietic cells
For lineage marker analysis, single-cell suspensions were prepared from colony assays and incubated at 4°C for 30 minutes in PBS containing 2% fetal calf serum (FCS) with PE-, allophycocyanin (APC)–, or CyChrom-conjugated mAbs (BD PharMingen, Hamburg, Germany). Nonspecific binding of mAbs was prevented by preincubation with Fc Block (BD PharMingen). Cells were washed with PBS and analyzed on a FACSCanto (BD Biosciences). Only vital cells, as determined by exclusion of propidium iodide or 7AAD, were measured. Hematopoietic stem cells (HSCs) and common myeloid, granulocyte-monocyte, or megakaryocyte-erythroid progenitors (CMPs, GMPs, and MEPs, respectively) were identified using essentially the cell-surface markers described by Akashi et al.24 In brief, lineage-positive cells were depleted using PECy5-conjugated CD3, CD4, CD8a, CD19, Gr1, and B220 using DynaBeads (Invitrogen Dynal, Oslo, Norway). The HSC compartment (Lin−Sca-1+Kit+) was identified using FITC-Sca1 and APC-cKit. The CMP, GMP, and MEP compartments were separated using FITC-CD34, PE-CD16/32, APC-cKit, and Biotin-Sca1 (detected with streptavidin-APC-Cy7). For cytokine stimulation experiments, freshly isolated BM cells from B6 mice were stained with biotinylated Abs (CD3, Ter119, and B220; BD PharMingen) and labeled with biotin selection cocktail and magnetic nanoparticles (EasySep; StemCell Technologies). Unlabeled cells were isolated by using an EasySep magnet, and CD11b expression was confirmed by FACS analysis. Cells were stimulated for 5 hours with either GM-CSF or M-CSF (20 ng/mL each). Cells were analyzed on a FACSAria (BD Biosciences). To verify the correct gating of the different populations, RNA was isolated from sorted cell compartments and analyzed for expression of myeloid/erythroid transcription factors GATA-1 and C/EBPα.
Hematopoietic cell lines and LPS stimulation
M/E cells, which are Gr1+/CD11b+, were established from BM obtained from either Mef2cfl/− or Mef2c+/+ B6 mice using murine stem cell virus (MSCV)–based retroviruses expressing MLL/ENL, as previously described.25 CRE expression vectors were used to delete the floxed allele. FDC-P1 cells have been previously described.26 M/E cells were maintained in RPMI supplemented with 10% FCS and SCF (100 ng/mL) and 10 ng/mL each IL-3, hIL-6, and GM-CSF. For lipopolysaccharide (LPS) stimulation, FDC-P1 cells (infected with either Mef2c/GFP or GFP vectors) were plated at a density of 107 cells per well in a noncoated 6-well plate (Falcon; Becton Dickinson Labware Europe, Le Pont De Claix, France). Cells were stimulated with 10 ng/mL LPS (L2654; Sigma, St Louis, MO) for 1 hour (control cells were incubated in appropriate volume of 1 × PBS).
Western blot analysis
Cells were lysed in 10% trichloroacetate, and protein pellets were resuspended in 2 × sodium dodecyl sulfate loading buffer. Cell extracts were analyzed by sodium dodecyl sulfate polyacrylamide gel electrophoresis and Western blot analysis as described previously.27 To detect protein expression, a 1:1000 dilution of the polyclonal anti-Mef2C (E-17; sc-13266), anti-C/EBPα (C-18; sc-9314), anti-PU.1 (T21; sc-352), anti-JunB (C-11; sc-8051; Santa Cruz Biotechnology, Santa Cruz, CA), the monoclonal anti-Jun (60A8; Cell Signaling Technology, Danvers, MA) antibody, or a 1:5000 dilution of the monoclonal anti-α-tubulin (Ab-1; Calbiochem Immunochemicals, San Diego, CA) antibody was used. The bound antibody was detected with the appropriate secondary antibody conjugated with horseradish peroxidase and visualized using the enhanced chemiluminescence system (ECL; GE Healthcare, Little Chalfont, United Kingdom).
Quantitative real-time PCR
RNA was isolated using the PeqGOLD TriFast method according to the manufacturer's protocol (PeqLab Biotechnology, Erlangen, Germany). Contaminating DNA was removed from RNA with DNaseI using the RNAqueuos-4PCR Kit (Ambion, Austin, TX). Total RNA was converted into cDNA using standard methods. In brief, 1 μg total RNA was incubated with 0.1 μmol random primer p(dN)6 (Boehringer, Mannheim, Germany), 0.01 μmol dNTP (QIAGEN, Hilden, Germany), 1 × AMV buffer, 10 U AMV reverse transcriptase, and 40 U RNAsin (all from Promega, Mannheim, Germany) in a total reaction volume of 20 μL for 60 minutes at 42°C and 10 minutes at 95°C. Real-time reverse transcriptase (RT)–PCR using a Roche Light-Cycler (Roche, Mannheim, Germany) was carried out in a 20-μL reaction mixture, consisting of 2 μL cDNA, 7.5 pmol forward and reverse primers, 2.5 mM MgCl2, and 1 × SYBRGreen Reaction Mix (Roche). As external standards, serial dilutions of cDNA from mouse heart RNA or NIH3T3 cells were used. The relative mRNA levels were calculated with reference to the melting curves of the external standard. RNA amounts were standarized against Hprt transcript levels. Primers and reaction conditions are provided in Table S2.
Results
Constitutive expression of Mef2c inhibits granulocytic in favor of monocytic differentiation
To investigate the role of Mef2c in AML or normal myelopoiesis, we first examined the effect of enforced Mef2c expression on hematopoietic progenitors using myeloid colony assays. Directly after infection of lineage-depleted BM cells, infected cells (GFP+) were sorted and plated into methylcellulose cultures supporting myeloid differentiation. After 1 week, colonies were scored and dispersed cells were analyzed for cell-surface expression (Figure 1A,B). In the presence of the cytokine cocktail SCF, IL-6, IL-3, and Epo, a decrease in granulocyte colony-forming units (CFU-Gs) and CFU-GMs with a concordant increase in CFU-Ms was observed. This apparent inhibition of granulopoiesis was confirmed by a reduction in the percentage of cells expressing the Gr1 antigen. CFU-Mix colonies (normally containing granulocytes, macrophages, and erythrocytes) were absent in Mef2c cultures, and indeed erythropoiesis also appeared to be suppressed. The inhibition of granulocytic differentiation was most clearly observed in cultures cultivated either in M-CSF or G-CSF alone, in which very few mature granulocytic cells were detected (Figure 1A). In G-CSF cultures, the colony number was reduced by a factor of 3, consistent with inhibition of granulopoiesis (average of 2 independent experiments). Notably, cultures stimulated with GM-CSF alone did not show detectable loss of Gr1+ cells (data not shown). Taken together, these results are consistent with the hypothesis that Mef2c expression favors monocytic over granulocytic differentiation in bipotential progenitors after specific cytokine stimulation.
Ectopic expression of Mef2c inhibits granulocytic differentiation in both Irf8+/+ and Irf8−/− BM cells. BM cells were enriched for Linneg progenitors and infected with indicated vectors and sorted for GFP infection before plating into methylcellulose cultures with the designated cytokines. (A) Flow cytometric analysis of cells isolated from methylcellulose cultures after 1 week show the loss of Gr1+ cells in cultures infected with Mef2c. The percentage of cells within each immunotyped population is indicated. Typical results of 4 independent experiments. (B) Colony numbers and colony types from infected B6 BM cultures were scored after 1 week, showing a decrease in colonies containing mature granulocytes, in agreement with FACS analysis. Error bars denote standard deviation from the mean. (C) Cytospins of cells isolated from methylcellulose cultures from Mef2c- or GFP-infected Irf8−/− BM cells demonstrate the absence of granulocytic forms, consistent with the results from the FACS analysis shown in the right panel of panel A.
Ectopic expression of Mef2c inhibits granulocytic differentiation in both Irf8+/+ and Irf8−/− BM cells. BM cells were enriched for Linneg progenitors and infected with indicated vectors and sorted for GFP infection before plating into methylcellulose cultures with the designated cytokines. (A) Flow cytometric analysis of cells isolated from methylcellulose cultures after 1 week show the loss of Gr1+ cells in cultures infected with Mef2c. The percentage of cells within each immunotyped population is indicated. Typical results of 4 independent experiments. (B) Colony numbers and colony types from infected B6 BM cultures were scored after 1 week, showing a decrease in colonies containing mature granulocytes, in agreement with FACS analysis. Error bars denote standard deviation from the mean. (C) Cytospins of cells isolated from methylcellulose cultures from Mef2c- or GFP-infected Irf8−/− BM cells demonstrate the absence of granulocytic forms, consistent with the results from the FACS analysis shown in the right panel of panel A.
Our previous work has noted that mice that received transplants of Irf8−/− (but not Irf8+/+) BM cells manipulated to constitutively express Mef2c succumbed to a myelomonocytic leukemia (M.S., A.S.M. Forster, A.E., M.A., R. Delwel, J. Löhler, R. Slany, E.N.O., and C.S., manuscript submitted). In view of the fact that Irf8 deficiency leads to relative reduced levels of monocytic differentiation in mice,28,29 we sought to determine if Mef2c would also promote monocytic differentiation in this genetic background. No consistent difference was observed in colony numbers between Mef2c-transduced and control GFP cultures (data not shown); however, again, a notable lack of colonies containing granulocytic cells was observed, as confirmed by the expression of the Gr1 antigen and by microscopic inspection of cytospins of cells from dispersed colonies (Figure 1A,C). Similar results were observed in cultures incubated in either M-CSF or G-CSF (Figure 1A). These results demonstrate that Mef2c also promotes monocytic differentiation at the expense of granulocytic differentiation in the absence of the monocytic transcription factor Irf8.
Mef2c is differentially regulated during myelopoiesis
These experiments show that enforced expression of Mef2c in GM progenitors inhibits granulocytic differentiation in favor of monocytic differentiation; however, these experiments do not show whether Mef2c normally regulates myeloid differentiation. To address this question, we first determined expression levels of Mef2c in various myeloid cell types within the hematopoietic compartment, using expression of cell-surface antigens to distinguish various differentiation stages (Figure 2A). The highest level of expression was observed in the HSC (KSL) and CMP compartments. Differentiation into the committed GMP or MEP compartments resulted in a 30% to 50% reduction in Mef2c expression, which was notably within levels found in cardiac tissue—the development and function of which is tightly regulated by Mef2c. Strikingly, differentiation into the erythroid lineage resulted in loss of expression, where as GM progenitors/precursors (CD11b+) expressed similar levels to that found in the GMP compartment. Mef2c expression levels remained constant in cells differentiating down the granulocytic lineage (Gr1+), but 2-fold higher levels in blood monocytes (CD11b+Gr1−) and tissue macrophages (CD11b+F4/80+) were found. Finally, to determine the potential effect of cytokines on Mef2c expression, isolated CD11b+ myeloid progenitors/precursors were isolated and stimulated with either M-CSF or GM-CSF. As shown in Figure 2B, M-CSF but not GM-CSF led to a 2-fold increase in Mef2c expression. These results demonstrate that Mef2c is differentially regulated during myeloid differentiation and subject to regulation by some but not all cytokines.
Mef2c expression pattern during myeloid differentiation. (A) Quantitative RT-PCR was performed on cells isolated by FACS analysis from BM from B6 mice to determine Mef2c expression levels. RNA levels were normalized by comparing Hprt levels. Mef2c levels relative to that found in cells isolated from heart are shown. Shown is the mean and standard deviation of 2 assays each performed in duplicate. The following surface markers were used to isolate the indicated populations: HSC (cKit+Sca1+Lin−), CMP (Lin−Kit−Sca1−CD34+CD16/32−), GMP (Lin−Kit−Sca1−CD34+CD16/32+), MEP (Lin−Kit−Sca1−CD34−CD16/32−), erythroid precursors (TER119+), myeloid precursors (CD11b+), granulocytes (CD11b+Gr1hi), and macrophages (CD11b+F4/80+). Mature monocyte (CD11b+Gr1−) cells were isolated from blood. Cytospins were microscopically examined to verify more than 90% purity of the different cell types. For early progenitors, the differentiation status was confirmed by analysis of RNA transcripts for different transcription factors. (B) The level of Mef2c transcripts in committed myeloid progenitors (CD11b+) in BM was analyzed after GM-CSF or M-CSF stimulation by quantitative RT-PCR.
Mef2c expression pattern during myeloid differentiation. (A) Quantitative RT-PCR was performed on cells isolated by FACS analysis from BM from B6 mice to determine Mef2c expression levels. RNA levels were normalized by comparing Hprt levels. Mef2c levels relative to that found in cells isolated from heart are shown. Shown is the mean and standard deviation of 2 assays each performed in duplicate. The following surface markers were used to isolate the indicated populations: HSC (cKit+Sca1+Lin−), CMP (Lin−Kit−Sca1−CD34+CD16/32−), GMP (Lin−Kit−Sca1−CD34+CD16/32+), MEP (Lin−Kit−Sca1−CD34−CD16/32−), erythroid precursors (TER119+), myeloid precursors (CD11b+), granulocytes (CD11b+Gr1hi), and macrophages (CD11b+F4/80+). Mature monocyte (CD11b+Gr1−) cells were isolated from blood. Cytospins were microscopically examined to verify more than 90% purity of the different cell types. For early progenitors, the differentiation status was confirmed by analysis of RNA transcripts for different transcription factors. (B) The level of Mef2c transcripts in committed myeloid progenitors (CD11b+) in BM was analyzed after GM-CSF or M-CSF stimulation by quantitative RT-PCR.
Loss of Mef2c expression has no discernable effect on early myeloid differentiation, but specifically inhibits monocytic differentiation
To determine the effect of Mef2c inactivation on myeloid cell-fate decisions, BM cells from Mef2cfl/− mice carrying a nonconditional deleted allele (Mef2c−)17 ; and a second conditional allele (Mef2cfl),12 which can be inactivated by CRE recombinase, were analyzed. CRE was introduced into BM cells either by infection with retroviral vectors expressing CRE/GFP or by crossing to Mx-CRE mice, in which CRE can be induced by activation of the interferon pathway by polyI:C. In both approaches, CRE excision of the allele was confirmed by PCR analysis (Figure 3A; data not shown) and was found to be very efficient; the excised allele is denoted Mef2cΔ.
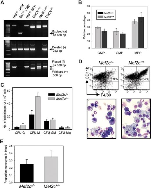
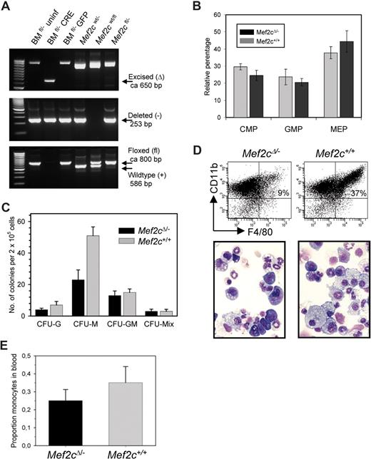
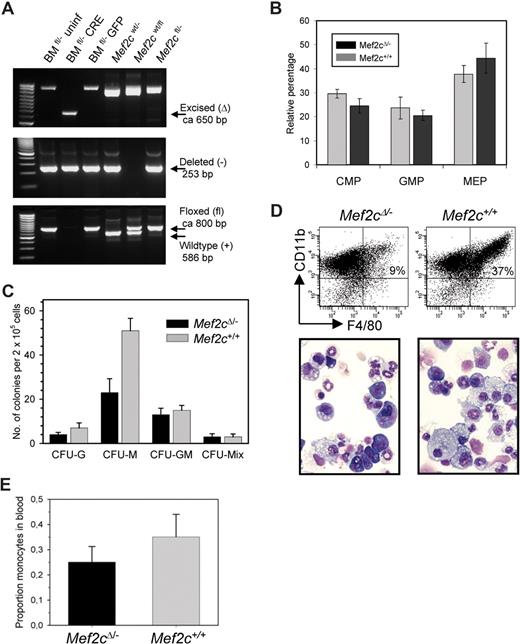
Inactivation of Mef2c results in reduction of monocytic progenitors. (A) PCR of genomic DNA isolated from BM used for analysis to verify the presence of an excised allele (Δ), the loss of the floxed allele (fl) after excision, and a deleted allele (−) from the constitutively inactivated allele. As controls (last 3 lanes), nonhematopoietic DNA was analyzed that has not been subject to CRE recombinase. (B) BM from Mef2cfl/− MxCRE or Mef2c+/+ MxCRE littermates, all subjected to pI/pC treatment, was subjected to FACS analysis to determine the relative levels of early myeloid compartments within the Lin- population. Shown is the mean and standard deviation (n = 3). (C) To determine the level of committed GM progenitors, BM cells were also analyzed in a myeloid colony assay. Colony number and morphology were scored 1 week after plating. Shown is the result of one experiment performed in triplicate. Error bars denote standard deviation from the mean. Experiment was repeated 4 times with similar values. (D) FACS analysis and stained cytospins of cells dispersed from methylcellulose cultures demonstrate the relative loss of macrophages (CD11b+/F4-80+) in differentiating cultures of BM cells lacking active Mef2c. (E) The proportion of monocytic cells (CD11b+/Gr1−) relative to granulocytes (CD11b+/Gr1+) cells is consistently decreased in the blood of Mef2cΔ/− mice relative to Mef2c+/+ mice (n = 5). Error bars denote standard deviation from the mean.
Inactivation of Mef2c results in reduction of monocytic progenitors. (A) PCR of genomic DNA isolated from BM used for analysis to verify the presence of an excised allele (Δ), the loss of the floxed allele (fl) after excision, and a deleted allele (−) from the constitutively inactivated allele. As controls (last 3 lanes), nonhematopoietic DNA was analyzed that has not been subject to CRE recombinase. (B) BM from Mef2cfl/− MxCRE or Mef2c+/+ MxCRE littermates, all subjected to pI/pC treatment, was subjected to FACS analysis to determine the relative levels of early myeloid compartments within the Lin- population. Shown is the mean and standard deviation (n = 3). (C) To determine the level of committed GM progenitors, BM cells were also analyzed in a myeloid colony assay. Colony number and morphology were scored 1 week after plating. Shown is the result of one experiment performed in triplicate. Error bars denote standard deviation from the mean. Experiment was repeated 4 times with similar values. (D) FACS analysis and stained cytospins of cells dispersed from methylcellulose cultures demonstrate the relative loss of macrophages (CD11b+/F4-80+) in differentiating cultures of BM cells lacking active Mef2c. (E) The proportion of monocytic cells (CD11b+/Gr1−) relative to granulocytes (CD11b+/Gr1+) cells is consistently decreased in the blood of Mef2cΔ/− mice relative to Mef2c+/+ mice (n = 5). Error bars denote standard deviation from the mean.
As expression is relatively higher in the CMP population compared with the more differentiated MEP and GMP compartments, we first sought to determine the relative size of these populations in Mef2cΔ/− BM (Figure 3B). No significant difference between Mef2cΔ/− and Mef2c+/+ littermates were observed. Thus, despite high expression levels in CMP, Mef2c does not appear to be required for establishment nor maintenance of the myeloid lineage.
We next sought to determine the levels of committed GM progenitors using colony assays stimulated by cytokine cocktails. For each approach (retroviral-mediated CRE expression or polyI:C activation of CRE expression in mice crossed to MxCRE mice), 3 independent experiments were performed, which revealed a consistent and striking decrease in monocytic colonies (CFU-Ms; Figure 3C). The reduction in monocytes/macrophages was confirmed by FACS analysis of cells isolated from the methylcellulose cultures, in which a significant reduction in CD11b+F4/80+ cells was observed (Figure 3D). Furthermore, microscopic analysis of cytospins from these cultures demonstrated the decreased numbers of mature macrophages in colonies from Mef2cΔ/− BM (Figure 3D). In cultures stimulated with M-CSF alone, a similar 50% re-duction in CFU-Ms was observed; however, no difference in CFU-M numbers were observed in cultures with GM-CSF alone (data not shown).
To determine if a similar effect could be observed in vivo, the levels of monocytes in the peripheral blood (PB) were determined by comparing the relative levels of monocytes (CD11b+Gr1−) and granulocytes (CD11b+Gr1+) by FACS analysis. A slightly lower proportion of monocytes was indeed observed within the myeloid compartment of PB examined from mice lacking Mef2c, as compared with wild-type mice, although this difference is not statistically significant (Figure 3E). We postulate that the Mef2c function to induce monopoiesis is more evident under stress response (eg, cytokine production), as opposed to steady-state levels in the blood.
c-Jun is an important target of Mef2c expression
To provide insight into the molecular mechanism by which ectopic Mef2c expression modulates cell fate decisions, the expression levels of different transcription factors known to regulate monocytic differentiation were assessed in GM progenitor M/E cell lines established from Mef2cΔ/− and Mef2c+/+ BM cells. These cells are both CD11bhiGr1low, have myeloblast morphology, and are blocked in differentiation, and thus preclude differential gene expression patterns due to differentiation status. Strikingly, a 5-fold decrease in transcript levels for the bZIP transcription factor c-Jun was observed in Mef2cΔ/− cells, whereas no significant difference in C/EBPα or JunB expression levels and only a modest reduction in PU.1 levels were observed (Figure 4A). To determine if enforced expression of Mef2c induced Jun expression, M/E cells were infected with retroviral vectors transducing Mef2c/GFP or GFP alone. As demonstrated by Western blot analysis, increased levels of Mef2c correlated with a significant increase in Jun expression; in contrast, reduced levels of C/EBPα and, to a lesser extent, PU.1 were observed (Figure 4B). Interestingly, C/EBPα transcript levels were not significantly altered in these cells (Figure 4C), suggesting that the reduced levels of C/EBPα protein were due to posttranscriptional regulation and thus probably not a direct consequence of Mef2c expression. No significant change in JunB protein levels were observed when Mef2c was induced (data not shown). These results show a positive correlation between Mef2c and Jun expression.
Jun transcript and protein levels correlate with Mef2c levels. (A) Quantitative real-time PCR was performed on M/E myeloid cells established from BM from either Mef2cfl/− or Mef2c+/+ mice and subsequently exposed to CRE recombinase. RNA levels were normalized against Hprt values, and the expression levels found in Mef2c+/+ cells were set as 1. Shown is one experiment performed in duplicate. (B) To determine the effect of increased levels of Mef2c expression, Mef2c+/+ M/E cells were infected with either Mef2c/GFP or GFP control vectors and sorted for GFP expression. Western blot analysis was performed on whole-cell lysates, and the indicated proteins were visualized using the appropriate antibodies. It should be noted that retroviral Mef2c RNA levels in the transduced M/E cells were equivalent to that observed in tissue macrophages (data not shown). (C) Although C/EBPα protein levels were reduced, no significant difference in RNA levels were detected by quantitative RT-PCR (mean of 2 quantifications). Hprt transcript levels were used to normalize transcript levels. (D) LPS stimulation increases the production of c-Jun in cells expressing Mef2c. FDC-P1 cells were engineered to express Mef2c by retroviral transduction and then subjected to LPS for 1 hour. Western blot analysis shows increased levels of c-Jun in Mef2c cultures. A vertical line has been inserted to indicate repositioned gel lanes. (E) Quantitative RT-PCR analysis demonstrates an increase in Jun transcripts after LPS treatment in Mef2c-overexpressing cells. Hprt analysis was used to normalize transcript levels; Jun transcript levels are shown relative to that found in NIH3T3 cells. Error bars denote standard deviation from the mean.
Jun transcript and protein levels correlate with Mef2c levels. (A) Quantitative real-time PCR was performed on M/E myeloid cells established from BM from either Mef2cfl/− or Mef2c+/+ mice and subsequently exposed to CRE recombinase. RNA levels were normalized against Hprt values, and the expression levels found in Mef2c+/+ cells were set as 1. Shown is one experiment performed in duplicate. (B) To determine the effect of increased levels of Mef2c expression, Mef2c+/+ M/E cells were infected with either Mef2c/GFP or GFP control vectors and sorted for GFP expression. Western blot analysis was performed on whole-cell lysates, and the indicated proteins were visualized using the appropriate antibodies. It should be noted that retroviral Mef2c RNA levels in the transduced M/E cells were equivalent to that observed in tissue macrophages (data not shown). (C) Although C/EBPα protein levels were reduced, no significant difference in RNA levels were detected by quantitative RT-PCR (mean of 2 quantifications). Hprt transcript levels were used to normalize transcript levels. (D) LPS stimulation increases the production of c-Jun in cells expressing Mef2c. FDC-P1 cells were engineered to express Mef2c by retroviral transduction and then subjected to LPS for 1 hour. Western blot analysis shows increased levels of c-Jun in Mef2c cultures. A vertical line has been inserted to indicate repositioned gel lanes. (E) Quantitative RT-PCR analysis demonstrates an increase in Jun transcripts after LPS treatment in Mef2c-overexpressing cells. Hprt analysis was used to normalize transcript levels; Jun transcript levels are shown relative to that found in NIH3T3 cells. Error bars denote standard deviation from the mean.
Previous studies have demonstrated that the transcriptional activity of Mef2c is augmented by phosphorylation by the mitogen-activated protein kinases (MAPKs) p38 and ERK5/BMK1.30,31 To assess if c-Jun expression is thus up-regulated after stimulation of the MAPK pathway during an immune response, we tested the response of FDC-P1 cells to the bacterial endotoxin LPS, whose binding to its receptor TLR-4 stimulates the p38 MAPK through the TRAF6 adaptor protein.32 Introduction of Mef2c into FDC-P1 cells greatly elevated c-Jun protein levels after stimulation with LPS (Figure 4D). Importantly, Jun transcript levels were also increased, consistent with the hypothesis that phosphorylated Mef2c facilitates Jun transcription (Figure 4E).
Jun up-regulation by Mef2c contributes to the block in granulopoiesis
To test the potential importance of Jun up-regulation in Mef2c-mediated suppression of granulopoiesis, a lentiviral vector carrying either Mef2c/GFP alone or together with a cassette expressing shRNA against Jun transcripts (shJun) was developed (Figure 5A). Infection of myeloid FDC-P1 cells confirmed that the shJun down-regulated c-Jun protein levels by more than 70% (Figure 5B). Subsequently, BM cells were infected, and GFP-expressing cells were sorted and subject to colony assays in the presence of a cytokine cocktail or M-CSF. Consistent with the importance of c-Jun expression in Mef2c-mediated inhibition of granulocytic differentiation, the relative levels of granulocytic differentiation increased in cultures receiving shJun relative to control cells with no shRNA expression, either in the presence of a cytokine cocktail or M-CSF alone (Figure 5C,D gray bars). A slight increase in the relative level of granulopoiesis was also observed in control cultures expressing only shJun (Figure 5C,D black bars), but this was significantly less than in cultures receiving Mef2c and shJun (Figure 5C). These results demonstrate that c-Jun is an important Mef2c target, mediating increased monopoiesis at the expense of granulopoiesis.
shRNA against Jun increases the relative level of granulopoiesis. (A) Schematic representation of the LeGO-iG lentiviral vectors used to drive expression of GFP or Mef2c with and without shRNA against Jun (shJun). Mef2c expression is driven by the promoter of the SFFV enhancer/promoter, whereas the shRNA is driven by the murine H1 promoter. (B) Western blot analysis demonstrating the effective suppression of Jun expression in FDC-P1 cells infected with LeGO-iG shJun, as compared with control cells. (C) Bar graph demonstrating the percentage increase in the granulocytes (Gr1+ cells) in methycellulose cultures of BM cells receiving shJun, as compared with that of control infections (ie, without shJun, but otherwise under the same conditions and identical vectors). Values were calculated for cultures receiving GFP alone (+GFP) or Mef2c (+Mef2c), and with either a cytokine cocktail or M-CSF, as indicated. Shown is the average and standard error of 2 independent experiments. (D) Cytospins of cells stimulated with M-CSF in methylcellulose cultures show increased numbers of granulocytes in cultures expressing shJun.
shRNA against Jun increases the relative level of granulopoiesis. (A) Schematic representation of the LeGO-iG lentiviral vectors used to drive expression of GFP or Mef2c with and without shRNA against Jun (shJun). Mef2c expression is driven by the promoter of the SFFV enhancer/promoter, whereas the shRNA is driven by the murine H1 promoter. (B) Western blot analysis demonstrating the effective suppression of Jun expression in FDC-P1 cells infected with LeGO-iG shJun, as compared with control cells. (C) Bar graph demonstrating the percentage increase in the granulocytes (Gr1+ cells) in methycellulose cultures of BM cells receiving shJun, as compared with that of control infections (ie, without shJun, but otherwise under the same conditions and identical vectors). Values were calculated for cultures receiving GFP alone (+GFP) or Mef2c (+Mef2c), and with either a cytokine cocktail or M-CSF, as indicated. Shown is the average and standard error of 2 independent experiments. (D) Cytospins of cells stimulated with M-CSF in methylcellulose cultures show increased numbers of granulocytes in cultures expressing shJun.
Enforced c-Jun expression in normal BM inhibits granulocytic differentiation in favor of monopoiesis
The c-Jun transcription factor has long been linked to monocytic differentiation,33 but its consequence on differentiation upon forced expression in primary hematopoietic cells has not been evaluated. Thus to further confirm the importance of c-Jun up-regulation by Mef2c and induction of monocytic differentiation, retroviral vectors were used to express Venus (a yellow fluorescent protein) alone or together with c-Jun in murine BM cells. Strikingly, progenitor cells receiving c-Jun expression vectors readily differentiated into macrophages, both in methylcellulose cultures supplemented with a cytokine cocktail or with M-CSF alone. FACS analysis of viable but nonproliferating cells within the plates confirmed that almost all cells were of the monocytic lineage (CD11b+/Gr1−) in cultures receiving the c-Jun vector, in contrast to methylcellose cultures receiving control vector, which was composed of both CD11b+/Gr1− and CD11b+/Gr1+ cells (Figure 6C). The almost exclusive differentiation into macrophages was also confirmed by microscopic analysis of cytospins made from these cultures (Figure 6B). These results clearly demonstrate that c-Jun drives monocytic differentiation at the expense of granulocytic differentiation.
Jun expression in BM drives differentiation along the monocytic lineage. B6 BM cells were enriched for Linneg progenitors and infected with Jun/Venus or Venus vectors and sorted for Venus expression before plating into methylcellulose cultures stimulated with a cytokine cocktail. (A) Flow cytometric analysis of cells isolated from methylcellulose cultures after 1 week show the loss of Gr1+ cells in cultures infected with Jun. Percentage of cells within each immunotyped population is indicated. Typical results of 2 independent experiments. (B) Cytospins of cells isolated from methylcellulose cultures from Jun- or Venus-retroviral vector–infected B6 BM cells demonstrate the absence of granulocytic forms in Jun cultures, consistent with the results from the FACS analysis.
Jun expression in BM drives differentiation along the monocytic lineage. B6 BM cells were enriched for Linneg progenitors and infected with Jun/Venus or Venus vectors and sorted for Venus expression before plating into methylcellulose cultures stimulated with a cytokine cocktail. (A) Flow cytometric analysis of cells isolated from methylcellulose cultures after 1 week show the loss of Gr1+ cells in cultures infected with Jun. Percentage of cells within each immunotyped population is indicated. Typical results of 2 independent experiments. (B) Cytospins of cells isolated from methylcellulose cultures from Jun- or Venus-retroviral vector–infected B6 BM cells demonstrate the absence of granulocytic forms in Jun cultures, consistent with the results from the FACS analysis.
Discussion
Cells of the granulocytic and monocytic lineage are important mediators of innate immunity with distinct functions as well as unique spatial and temporal responses to stress stimuli, but which arise from a common progenitor. The extracellular signals (eg, ligand-receptor interactions) and endogenous programs (eg, transcription factors) that control cell-fate and differentiation decisions in the GM compartment have been the subject of many investigations and debates in the last 4 decades. Although the debate is not resolved, it is generally accepted that transcription factors determine cell fate via a gene regulatory network involving synergistic and antagonistic interactions,34-36 whereas extracellular signals modulate this development either directly, possibly by regulating the activity of transcription factors, or indirectly, by providing survival and proliferation signals.37-40 In this study, a novel player in GM cell-fate decisions has been revealed that relies on extracellular signals for its activity—and thus may provide an important link between exogenous stimuli and endogenous programs of differentiation necessary for appropriate stress response.
There are 3 main conclusions that can be made from our study: (1) Mef2c modulates monocytic differentiation at the expense of granulocytic differentiation; (2) Mef2c activity is regulated by external stimuli, such as cytokines and endotoxins, indicative of an important role in immune response; and (3) c-Jun is an important downstream regulator of Mef2c-induced monocytic differentiation.
The importance of the Mef2c transcription factor in determining monocytic cell fate was shown both by ectopic expression of the protein in primary hematopoietic progenitors as well as by evaluating the effect of the genetic loss of functional Mef2c. Although only a slight effect on steady-state monopoiesis was observed in vivo in BM cells lacking functional Mef2c, a striking reduction in monopoiesis was observed in vitro after cytokine stimulation. Conversely, ectopic expression of Mef2c resulted in increased numbers of monocytic colonies, which was coincident with the loss of CFU-Mix and GM (and G) colonies, supporting the hypothesis that Mef2c expression directs monocytic differentiation at the expense of granulocytic differentiation. Interestingly, increased monocytic differentiation after ectopic Mef2c expression was also observed in Irf8−/− BM, which are deficient in monocytic lineage commitment and macrophage differentiation and function.29,41-43 A reduction of granulocytic colonies was also observed in cells plated in either M-CSF or G-CSF (ie, under conditions that preferentially—but not exclusively—promote proliferation of either macrophages or granulocytes, respectively). The reduction in colony numbers with G-CSF shows that cells already committed to the granulocytic lineage were unable to proliferate and/or differentiate further. These results are consistent with both a cooperating role in monocytic differentiation and an antagonistic role in granulopoiesis for Mef2c.
Many studies support the importance of positive and/or mutually inhibitory feedback loops in establishing and maintaining cellular decisions.44 Through down-regulation of competing differentiation programs and simultaneous activation of a transcriptional cascade promoting a specific differentiation lineage, a single “primary” transcription factor can (irreversibly) tip the scale in favor of a specific lineage. A total of 3 “primary” transcription factors—GATA1, PU.1, and C/EBPα—have been unequivocally identified in forced-expression assays and genetic disruption experiments as critical for establishing erythroid, monocytic, and neutrophil-granulocytic lineages, respectively.45 Antagonistic interplay between GATA-1 and PU.1 in determining cell fate is well established,46-48 and accumulating evidence has also supported opposing and inactivating functions for C/EBPα and PU.1 in directing granulocytic and monocytic differentiation, respectively.49-52 Nevertheless, a number of studies demonstrate that decisions regulating granulocytic and monocytic cell fates cannot be attributed solely to opposing actions of C/EBPα and PU.1.53-55 Indeed, recent work has shown that ectopic C/EBPα expression can actually direct differentiation along the monocytic and not the predicted granulocytic lineage.55-58 To resolve this conundrum, a recent study has demonstrated the importance of “secondary” cell-fate determinants, which are regulated by the primary determinant and act as counterantagonistic repressors; thus, secondary determinants such as Gfi1 and Egr1/Egr2 may be pivotal in tipping the balance between granulocytic and monocytic development, respectively.36 Our results support a role of Mef2c as a secondary determinant in determining monocytic fate by simultaneously supporting the monocytic differentiation program and inhibiting granulopoiesis.
In contrast to the activity of Egr1/Egr2 as a secondary determinant of monocytic differentiation,36,59 Mef2c is probably not directly regulated by PU.1, but rather by extracellular signals that lead to its transcriptional and posttranscriptional activation. A variety of extracellular signaling pathways have been shown to impinge on MEF2 function.10 These include the signaling pathways of the MAPKs p38 and ERK5/BMK1, which are downstream targets of a wide range of cellular receptors, including G-coupled receptors, receptor tyrosine kinases (RTKs), and the Toll-like receptors. In this study, we could demonstrate that M-CSF but not GM-CSF stimulation resulted in an increase of Mef2c transcripts, which is consistent with the observation that monocytic differentiation was impaired in Mef2c-deficient cells after stimulation with M-CSF but not GM-CSF. In view of the distinct signaling pathways of their corresponding receptors,60,61 this result is not unexpected. Further work is however required to determine how Mef2c transcription may be influenced by RTK stimulation by M-CSF or other ligands. We could also demonstrate that the transcriptional activity of Mef2c in early myeloid cells is modulated by bacterial endotoxins such as LPS, collaborating earlier observations in cell lines representing mature monocytes and mast cells.31,62 Thus the ability of Mef2c to respond to both types of stimuli underlines an important role of Mef2c in modulating the stress response.
Finally, we could demonstrate that both the positive and negative influence of Mef2c on monocytic and granulocytic differentiation, respectively, is at least in part regulated through c-Jun. Our observation that Jun expression was up-regulated by Mef2c agrees with earlier studies that have demonstrated the direct regulation of Jun transcription through upstream binding sites.63 The importance of c-Jun in monocytic differentiation has long been acknowledged64,65 and attributed to its ability to coregulate PU.1 target genes and directly activate PU.1 function during monopoiesis66-68 or as a downstream target of PU.1.69 c-Jun activity has also been shown to inhibit granulocytic differentiation by directly inhibiting C/EBP activity.70,71 Finally, c-Jun has also recently been shown to inhibit erythropoiesis by repressing GATA-1 activity,72 which would be consistent with the observed loss of erythroid cells in our colony assays of BM cells overexpressing Mef2c. Interestingly, we have also observed a pronounced block to erythropoiesis in human CD34+ cells manipulated to overexpress Mef2c (M.S. and C.S., unpublished results, November 2006). It should be noted that no deficiencies in monocytic differentiation have been reported in c-Jun–deficient mice, as assessed by BM reconstitution experiments using fetal liver cells.73 This may be due to compensatory effects by other Jun family members, inherent differences in fetal hematopoiesis, or to the fact that Mef2c may impinge on multiple pathways for its effect.
Accumulating evidence has shown that transcription factors implicated in myeloid differentiation are also the target of oncogenic lesions in AML.2 Although it was originally postulated that the primary effect of deregulating these transcription factors in AML may be to block differentiation, it is becoming increasingly clear that their deregulation impinges upon hematopoiesis at several levels, including the control of cell cycle and apoptosis, as well as maintenance of the early hematopoietic (and leukemic) stem cell.74,75 Recent work has implicated the Mef2c transcription factor in myelomonocytic leukemia in collaboration with cooperating events (M.S., A.S., M. Forster, A.E., M.A., R. Delwel, J. Löhler, R. Slany, E.N.O., and C.S., manuscript submitted). Similar to this study, Krivtsov et al reported high Mef2c expression levels in the HSC compartment, as well as in committed myeloid cells representing the leukemic stem cell transformed by the MLL-AF9 fusion protein.6 Interestingly, in our study, we found that Mef2c deletion did not change the relative size of the CMP population. Preliminary results also do not detect a decrease in the size of the HSC compartment (based on both FACS analysis and competitive repopulation experiments; A.E., M.T., and C.S., unpublished results, November 2007). Clearly, further work is required to determine if the oncogenic potential of Mef2c is directly linked to its role in regulating GM differentiation through c-Jun, or if other mechanisms or target genes are at play.
The online version of this article contains a data supplement.
The publication costs of this article were defrayed in part by page charge payment. Therefore, and solely to indicate this fact, this article is hereby marked “advertisement” in accordance with 18 USC section 1734.
Acknowledgments
We acknowledge with special thanks the contribution of Ulla Bergholz, Arne Düsedau, Susanne Roscher, and Marion Ziegler in assisting with experiments. We also thank Jürgen Löhler for stimulating discussion.
The financial support of the Deutsche José Carreras Leukämie Stiftung and the Deutsche Krebshilfe is gratefully acknowledged. The Heinrich-Pette-Institut is supported by the Freie und Hansestadt Hamburg and the Bundesministerium für Gesundheit und Soziale Sicherung.
Authorship
Contribution: A.S., M.S., and A.E. designed and performed experiments and analyzed data; K.W., S.H. and U.M. designed and performed experiments; M.A.A. and E.N.O. generated and provided Mef2c-deficient mice; and C.S. designed experiments, analyzed data, and wrote the paper.
Conflict-of-interest disclosure: The authors declare no competing financial interests.
Correspondence: Carol Stocking, Heinrich-Pette-Institut, Martinistrasse 52, D-20251 Hamburg, Germany; e-mail: stocking@hpi.uni-hamburg.de.
References
Author notes
* A.S. and M.S. contributed equally to this work.






 
                




