Abstract
The chemokine RANTES has been implicated in neointimal hyperplasia after arterial injury. We analyzed the differential role of the RANTES receptors CCR1 and CCR5 by genetic deletion in apolipoprotein E–deficient mice. Deficiency in CCR5 significantly reduced neointimal area after arterial wire injury, associated with a decrease in macrophages, CD3+ T lymphocytes, and CCR2+ cells. In contrast, CCR1 deficiency did not affect neointimal area or cell content. Deletion of CCR5 entailed an up-regulation of the anti-inflammatory cytokine interleukin 10 (IL-10) in neointimal smooth muscle cells, and its antibody blockade reversed effects in CCR5–/– mice. Conversely, proinflammatory interferon γ was increased in the neointima of CCR1–/– mice, and its blockade unmasked a reduction in macrophage recruitment. Our data indicate that CCR5 is more crucial than CCR1 for neointimal plaque formation, and that its attenuation in CCR5–/– mice is due to an atheroprotective immune response involving IL-10. This harbors important implications for targeting chemokine receptors in vascular remodeling.
Introduction
Neointima formation in response to arterial injury or during accelerated atherosclerosis involves leukocyte recruitment and proinflammatory cytokines, which sustain neointimal growth and progression.1 A key role herein can be ascribed to chemokines, which mediate immigration and activation of mononuclear cells via heptahelical receptors.2,3 Blocking the receptors of the chemokine RANTES/CCL5 with a peptide antagonist has been shown to inhibit lesion formation and macrophage infiltration during native atherogenesis4 and after arterial injury.5
The balance between cytokines of type 1 and type 2 T helper (Th) cells critically determines plaque inflammation and progression.6 Engagement of distinct RANTES receptors can produce specific functions to differentially modulate immune responses; whereas CCR1 mediates monocyte and T-cell arrest triggered by RANTES on activated endothelium, CCR5 mainly supports migration.5,7,9 CCR5 is required for the Th1 cell-selective transmigration induced by endothelial RANTES9 and its deletion results in a Th2-type immune response,10 whereas a lack of CCR1 enhances Th1-type responses.11,12 Emulating arterial injury in the context of atherosclerosis, we dissected the involvement of CCR1 and CCR5 in neointima formation and underlying immune mechanisms in apolipoprotein E–/– (ApoE–/–) mice lacking either receptor.
Study design
Murine model of neointima formation
ApoE–/– mice (C57BL/6; M&B, Ry, Denmark) were crossed with CCR1–/– mice,12 CCR5–/– mice (B6129F2/J-Cmkbr5tm1Kuz),13 or wild-type littermates to obtain CCR1–/– and CCR1+/+apoE–/– (7th generation C57BL/6), and CCR5–/– and CCR5+/+apoE–/– (10th generation C57BL/6) mice. Wire injury was performed in left carotid arteries of 9- to 12-week-old mice (n = 8-10/group) fed a western diet (1 week before and 4 weeks after injury); tissues were fixed and paraffin-embedded.5 Different groups of CCR5–/– and CCR5+/+apoE–/– mice (n = 5) were fed a western diet for 12 weeks and aortic roots were analyzed as described.4 Some mice (n = 4) were treated with IL-10 monoclonal antibody (mAb; JES052A5), IFN-γ mAb (37895), or isotype control (50 μg intraperitoneally, twice per week; R&D Systems, Minneapolis, MN). Effective mAb concentrations were verified by enzyme-linked immunosorbent assay (ELISA). Animal experiments and study protocols were approved by local authorities (Bezirks regierung Köln), complying with German animal protection laws.
Histomorphometry and quantitative immunofluorescence
Serial 5-μm sections within 500 μm from the bifurcation were stained with Movats pentachrome5 and analyzed by planimetry (Diskus software; Hilgers, Königswinter, Germany). Arterial size was measured by tracing the external elastic lamina circumference. The relative content of macrophages, smooth muscle cells (SMCs), and T cells was determined by mAb staining for Mac-2 (M3/38; Cedarlane Labs, Hornby, ON, Canada), α-smooth muscle actin (1A4; Dako, Glostrup, Denmark), and CD3-ϵ (48-2B; Santa Cruz Biotechnology, Santa Cruz, CA) detected by FITC-conjugated antibody (Sigma, St Louis, MO).5 Staining with IFN-γ mAb (RMMG-1; Calbiochem, San Diego, CA), IL-10 antibody (M18), and CCR2 antibody (M50; Santa Cruz Biotechnology) was detected by FITC-conjugated antibody or alkaline phosphatase substrate (Vector Laboratories, Burlingame, CA). After subtracting isotype controls, specific immunostaining was expressed as percentage of neointimal area (SoftImagingSystems, Münster, Germany). Apoptosis was assessed using terminal dUTP nick end-labeling (TUNEL) staining (Roche, Indianapolis, IN). Absolute numbers of SMCs and TUNEL+ cells in the neointima were counted per section. Images were visualized using a Leica DMLB microscope (Leica Microsystems, Wetzlar, Germany) and a 10 × 0.30 numeric aperture (NA) (Figure 1A) or a 40 × 0.75 Leica objective (Figure 1C-D). Images were captured using a JVC digital camera KY-F70B 3-CCD (Vitor, Tokyo, Japan) and were processed using Diskus software.
Intracellular cytokine staining
For intracellular cytokine staining,14,15 mononuclear splenocytes were isolated from meshed spleens by Ficoll. After stimulation with PMA (50 ng/mL) in RPMI 1640/10% FCS (10 μg/mL brefeldin A, 500 ng/mL ionomycin) for 4 hours at 37°C, cells were fixed, permeabilized, stained with anti-CD4–FITC and anti–IL-10–PE or anti–IFN-γ–PE Ab (PharMingen, San Diego, CA), and analyzed with FACSCalibur (Becton Dickinson, San Jose, CA).
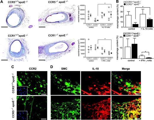
CCR5 but not CCR1 deficiency inhibits neointima formation: role of IL-10. (A) Carotid arteries of CCR5+/+apoE–/– and CCR5–/–apoE–/– mice, CCR1+/+apoE–/– and CCR1–/–apoE–/– mice after wire injury. Representative sections stained with pentachrome (scale bars represent 100 μm) and quantification of neointimal areas (right panels, *P < .05) are shown. ○ represents individual mice; ♦, mean ± SEM. (B) Quantification of macrophage content in injured carotid arteries of CCR5+/+apoE–/– and CCR5–/–apoE–/– mice treated with or without blocking IL-10 mAb, and of CCR1+/+apoE–/– and CCR1–/–apoE–/– mice treated with or without blocking IFN-γ mAb (*P < .05). Error bars indicate SEM. (C) Immunofluorescence staining for CCR2 (nuclear DAPI staining as inserts) and (D) SMCs and IL-10 in CCR5+/+apoE–/– mice and CCR5–/–apoE–/– mice (scale bars represent 25 μm).
CCR5 but not CCR1 deficiency inhibits neointima formation: role of IL-10. (A) Carotid arteries of CCR5+/+apoE–/– and CCR5–/–apoE–/– mice, CCR1+/+apoE–/– and CCR1–/–apoE–/– mice after wire injury. Representative sections stained with pentachrome (scale bars represent 100 μm) and quantification of neointimal areas (right panels, *P < .05) are shown. ○ represents individual mice; ♦, mean ± SEM. (B) Quantification of macrophage content in injured carotid arteries of CCR5+/+apoE–/– and CCR5–/–apoE–/– mice treated with or without blocking IL-10 mAb, and of CCR1+/+apoE–/– and CCR1–/–apoE–/– mice treated with or without blocking IFN-γ mAb (*P < .05). Error bars indicate SEM. (C) Immunofluorescence staining for CCR2 (nuclear DAPI staining as inserts) and (D) SMCs and IL-10 in CCR5+/+apoE–/– mice and CCR5–/–apoE–/– mice (scale bars represent 25 μm).
Statistical analysis
Data represent mean ± SEM. Statistical analysis was performed using Student t test. P < .05 was considered significant.
Results and discussion
Compared to CCR5+/+apoE–/– mice, CCR5–/–apoE–/– mice showed a striking reduction in neointima (by 63%) after wire injury of the carotid artery (Figure 1A), as confirmed by expressing areas as percentage of total vessel area to correct for tangential sections (Table 1). No differences in arterial size, medial area, body weight, or lipid levels were seen (Table 1 and data not shown). The decrease in neointimal area was associated with alterations in cellular composition. The relative content of Mac-2+ macrophages and CD3+ T lymphocytes was diminished, whereas that of α-actin+ SMCs was increased in the neointima of CCR5–/– versus CCR5+/+-apoE–/– mice (Figure 1B; Table 1). This was paralleled by an increase in the relative number of α-actin+ neointimal cells in CCR5–/– versus CCR5+/+apoE–/– mice (83.2% ± 1.9% versus 57.1% ± 4.7%, P = .001), whereas absolute numbers of SMCs (190 ± 28 versus 239 ± 49) and percentage of TUNEL+ apoptotic cells (2.4% ± 0.9% versus 3.0 ± 0.5%) were unaltered in CCR5–/– versus CCR5+/+apoE–/– mice. The relative content of CCR2+ cells was reduced in CCR5–/–apoE–/– mice (Figure 1C). Thus, the more stable plaque phenotype is primarily attributable to reduced mononuclear cell infiltration. In contrast, genetic deletion of CCR1 in apoE–/– mice did not affect body weight, lipid levels, arterial size, neointimal or medial area, or cell content (Figure 1A-B; Table 1; and not shown). Blocking or genetic deletion of CCR1 or CCR5 did not affect SMC migration or proliferation in vitro (not shown).
The identification of CCR5 as the crucial RANTES receptor refines data that a global receptor antagonist inhibits neointima formation, atherogenesis, and macrophage infiltration in hyperlipidemic mice.4,5 Accordingly, reduced neointima formation and T-cell content was seen in arteries allografted into CCR5–/– recipients,16 whereas disruption of CCR5 in apoE–/– mice failed to protect from spontaneous atherogenesis at least in early stages.17 These differences may be related to the acute inflammatory component or the severity of injury in transplant- and wire-induced arteriopathy. The expression of metalloproteinases involved in leukocyte extravasation or vascular remodeling18 is reduced in allografts of CCR5–/– recipients,16 possibly contributing to the attenuation of macrophage migration into the neointima of CCR5–/–-apoE–/– mice. Additional experiments revealed significantly diminished diet-induced plaque formation in the aortic root of CCR5–/– versus CCR5+/+apoE–/– mice (Figure S1, available at the Blood website; see the Supplemental Figure link at the top of the online article), suggesting that differences observed in our wire-injury model are also relevant to native atherosclerosis. Our data are consistent with reports that individuals homozygous for a CCR5 deletion allele are at reduced risk for advanced coronary artery disease.19,20
Immunofluorescence staining further revealed a neointimal up-regulation of the Th1-associated cytokine IFN-γ in CCR1–/–-ApoE–/– mice, whereas IFN-γ was hardly detectable in control groups or CCR5–/–apoE–/– mice. In contrast, the Th2-associated cytokine IL-10 was present in the neointima of both control groups or CCR1–/–apoE–/– mice, and increased in CCR5–/–-apoE–/– mice (Table 1). Double immunofluorescence revealed that increased expression of IL-10 in CCR5–/–apoE–/– mice originates from neointimal SMCs rather than macrophages (Figure 1D and not shown), consistent with findings in advanced human plaques.21
Systemic effects of CCR1 and CCR5 deletion on the Th1/Th2 balance were confirmed by flow cytometric analysis of IL-10 and IFN-γ in CD4+ splenocytes (Table 1). Treatment with a blocking IL-10 mAb reversed the reduction in neointimal area and attenuated the decrease in macrophages in CCR5–/–apoE–/– mice but did not affect neointimal composition in CCR5+/+-apoE–/– mice (Figure 1A-B). Conversely, a blocking IFN-γ mAb reduced neointimal area in both CCR1–/– and CCR1+/+-apoE–/– mice and unmasked a decrease in neointimal macrophage content in CCR1–/– versus CCR1+/+apoE–/– mice (Figure 1A-B). Isotype controls had no effect (not shown). Thus, the shift toward a Th2-type immune response with increased IL-10 expression appears to account for the reduced neointima formation in CCR5–/– mice.
The balance of proinflammatory and anti-inflammatory cytokines has emerged as a crucial determinant in atherogenesis.6 Whereas IFN-γ potentiates atherosclerosis, IL-10 and other Th2-cytokines (eg, IL-4, IL-5) can exert protective functions.15,22,25 Lack of CCR5 known as a Th1-cell marker was associated with increased lesional IL-10 expression, corresponding with a systemic shift toward a Th2-type immune response.10 Whereas the reduction of neointimal area in CCR5–/– mice was completely reversed by systemic IL-10 blockade and thus attributable to IL-10 expression, the decrease in macrophage infiltration was only partially reversed and possibly sustained by a defect in CCR5-mediated recruitment of Th1-type cells.8 Despite an increase in lesional IFN-γ concurrent with a systemic shift toward a Th1-response in CCR1–/– mice,12 deletion of CCR1 did not alter neointimal area or composition. Whereas a lack of CCR1 enhanced Th1-immune responses aggravating nephrotoxic nephritis,11 our finding that blocking IFN-γ unveiled a decrease in macrophage content implies that Th1-related inflammatory mechanisms are balanced by defects in CCR1-mediated functions in vascular cell recruitment.
In conclusion, lack of CCR5 but not CCR1 exerts nonredundant protective effects on neointima formation. This appears to be due to a shift toward a Th2-type immune response involving IL-10 expression. Therefore, blocking CCR5 but not CCR1 may be a suitable strategy for interfering with arterial remodeling in the context of atherosclerosis.
Prepublished online as Blood First Edition Paper, February 7, 2006; DOI 10.1182/blood-2005-09-3922.
Supported by Deutsche Forschungsgemeinschaft (grant WE 1913/5-2) and the Interdisciplinary Centre for Clinical Research BIOMAT.
A.Z. designed and performed research, analyzed data, and wrote the paper; E.A.L. performed research, analyzed data, and wrote the paper; J.-L.G. contributed vital analytic tools; W.A.K. contributed vital analytic tools; P.M.M. contributed vital analytic tools; and C.W. designed research, analyzed data, and wrote the paper.
A.Z. and E.A.L. contributed equally to this study.
The online version of this article contains a data supplement.
The publication costs of this article were defrayed in part by page charge payment. Therefore, and solely to indicate this fact, this article is hereby marked “advertisement” in accordance with 18 U.S.C. section 1734.
