Key Points
Distinct, induced Ras pathway lesions share shunting to myeloid lineages but have opposing effects on HSCs.
Strong oncogenic Ras signals are incompatible with a metabolically quiescent state of HSCs and progenitor cells.
Visual Abstract
Aberrantly elevated Ras signals, triggered by various distinct genetic mutations, are frequent features in myeloid leukemias. Normal hematopoiesis requires perpetual and balanced production of different blood cell lineages by multipotent hematopoietic stem cells (HSCs). Stem and progenitor cells combine dormancy with proliferative drive and require finely tuned metabolism and protein translation rates. Because of the scarcity of stem cells, it has remained largely unknown how aberrantly elevated Ras signals may impact frequency, lineage potential, and quiescent metabolism in rare HSCs. Using single-cell proteomics and computational analyses, we characterized the effects of induced oncogenic mutant KRasG12D or overexpression of the Ras activator RasGRP1, compared with normal native hematopoiesis. The 2 Ras pathway lesions drive shared profound skewing toward and expansion of mature myeloid cells. The resolution of cytometry by time of flight unmasked opposing patterns for the HSC and progenitor compartments: overexpression of RasGRP1 induced expansion of both subsets, whereas KRASG12D resulted in depletion. By combining spectral flow with SCENITH (Single-Cell ENergetIc metabolism by profiling Translation inHibition), a method to quantitate protein translation as a proxy for metabolic state, we first corroborated that immature cells display low metabolic SCENITH rates. Both RasGRP1 and KRASG12D drive elevated, mean SCENITH signals in immature hematopoietic cells. However, RasGRP1-overexpressing stem cells retain a metabolically quiescent cell fraction, whereas this fraction is incompatible with KRASG12D. Our temporal proteomics and metabolomics data sets provide mechanistic insights into altered hematopoiesis at single-cell resolution and support the idea that the exact identity and duration of signals from Ras lesions has profound impacts on stem cell maintenance and lineage potential.
Introduction
Myeloid leukemia is a heterogeneous group of blood cancers characterized by the uncontrolled proliferation of aberrant myeloid cells that exhibit impaired differentiation and accumulate within the bone marrow (BM). This pathological process disrupts normal hematopoiesis, leading to clinical manifestations such as anemia, increased susceptibility to infections, and bleeding disorders. Myeloid leukemia encompasses several subtypes, including acute myeloid leukemia and chronic myeloid leukemia (CML), distinguished by unique genetic and molecular alterations. A relatively shared feature in myeloid leukemia is the presence of somatic mutations in the RAS family of small guanosine triphosphatases (GTPases).1-5 In acute myeloid leukemia, mutations in NRAS and KRAS are found in ∼10% to 15% of cases, and are associated with poor prognosis.6 In CML, RAS mutations are less common because the disease is driven by the BCR::ABL fusion gene, although they can occur when CML progresses to a more aggressive form.7 Juvenile myelomonocytic leukemia is a rare and aggressive form of leukemia that typically affects young children and exhibits a high frequency of RAS mutations, with ∼25% to 30% of cases harboring mutations in NRAS, KRAS, or other genes in the RAS pathway.8 Chronic myelomonocytic leukemia exhibits features of both myelodysplastic syndromes and myeloproliferative neoplasms, and ∼30% to 40% of chronic myelomonocytic leukemia cases harbor mutations in genes associated with the Ras pathway, including NRAS, KRAS, and other related genes.9
Biochemically, the small GTPase Ras cycles between RasGDP (off) and RasGTP (on) states at regulated rates in normal cells.10,11 Products of mutated Ras alleles, such as KRasG12D, are trapped in the guanosine triphosphate (GTP)–bound on state due to a reduced rate of intrinsic GTP hydrolysis and resistance to Ras GTPase–activating proteins (RasGAPs; supplemental Figure 1A).10-12 We reported that overexpression of the Ras guanine nucleotide exchange factor RasGRP1, a Ras-activating protein, can drive deregulated Ras pathway activity through abnormal increases in RasGTP/RasGDP cycling.13,14 Alternatively, inactivating mutations in the RasGAP NF1 that impair the GTPase-activating function of NF1, or activating mutations in receptors upstream of Ras, such as Flt3 and Kit, which are expressed on hematopoietic cells, can also lead to aberrantly increased Ras signaling.7 Here, we compared KRasG12D with RasGRP1 overexpression, using inducible mouse models.
During normal hematopoiesis, a homeostatic balance between dormant hematopoietic stem cells (HSCs) with high stem cell activity and actively cycling HSCs that generate progeny ensures lifelong self-renewal and robust production of terminally differentiated cells necessary for maintaining healthy blood cell levels (supplemental Figure 1B).15,16 Genetically engineered mouse models have provided insights into how this balance can be perturbed upon gene alterations17; mouse models of oncogenic Ras mutation in the BM,3-5,18-23 like KRasG12D, or RasGRP1 overexpression24 have provided a broad phenotypic framework of aberrant Ras signals in the hematopoietic compartment. KRasG12D mice develop a lethal myeloproliferative disease (MPD) resulting in death at ∼35 days.18,19 In the background, a T-cell leukemia exists that can be revealed via serial transplantation.19-21 Further, stem and progenitor cells in these mice appear to lose their quiescence and decrease in numbers.21 The mechanism behind the loss of KRasG12D stem cells is not known. Overexpression of RasGRP1 appears a frequent feature in patients with T-cell leukemia,13,14 but modeling of this lesion by itself in RoLoRiG/Mx1CRE mice results in a mild myeloproliferation.24 In contrast to the KRasG12D mice, RoLoRiG/Mx1CRE stem or progenitor cells appear more fit in native hematopoiesis settings.24 Again, the underlying mechanisms on the increased fitness are undetermined. In sum, Ras pathway lesions are a shared feature in patients with myeloid malignancies, but the precise mechanistic impacts of these lesions on rare HSCs and progenitor cells are not known, and gaining mechanistic insights has been challenging due to the scarcity of the stem cell compartment.
Here, we characterized the mechanistic alterations in stem and progenitor cells in the BM driven by 2 distinct, induced Ras pathway lesions. Using cytometry by time of flight (CyTOF) single-cell proteomics analysis, we assessed the dynamic changes in HSCs, progenitor cell populations, and mature hematopoietic lineages. Secondly, we capitalized on SCENITH (Single-Cell ENergetIc metabolism by profiling Translation inHibition)25 in conjunction with spectral flow26 to obtain single-cell resolution profiles of ribosomal translational activity in these cell populations. Collectively, our single-cell proteomic studies reveal that induced expression of KRasG12D and induced overexpression of RasGRP1 trigger profound differences in frequency, lineage potential, and ribosome translation rates of rare stem cells within the BM, while sharing shunting toward the myeloid cell lineage.
Methods
Experimental model
Mice
C57BL6 wild-type mice were purchased from The Jackson Laboratory as control animals. Engineered “KRasG12D mice” inducibly express a mutated glycine to aspartic acid amino acid at position 12 (G12D) via a LoxP-STOP-LoxP cassette from the endogenous KRas locus.27,KRasG12D mice were purchased from The Jackson Laboratory, and crossbred with Mx1CRE mice, expressing the interferon alfa/beta–inducible Mx-1 promoter28 kindly provided by Emmanuel Passague. We previously generated RoLoRiG (Rosa26, LoxP-STOP-LoxP, RasGRP1, ires, green fluorescent protein [GFP]) mice that, when crossed to Mx1CRE mice and injected with polyinosinic-polycytidylic acid (pIpC), allow for RasGRP1 overexpression in conjunction with GFP.24 Such mice live a normal life span, but develop a mild splenomegaly.24
Animals were culled at 4 weeks, 2 months, and 4 months after intraperitoneal pIpC (1 μg/250 μL per mouse; catalog no. P0913-50MG; Sigma-Aldrich) at ∼56 days of age. All mice were housed and treated in accordance with the guidelines at the Institutional Animal Care and Use Committee guidelines of the University of California, San Francisco (protocol AN195708-01C).
Method details
Single-cell suspension generation from BM
Mice were injected with pIpC and euthanized after 4 weeks and 4 months for RoLoRiG/Mx1CRE mice, and 4 weeks and 2 months for KRASG12D/Mx1CRE mice. BM was then extracted, and single-cell suspension was prepared (supplemental Data). All cells were then counted and kept on ice for CyTOF or SCENITH experiments.
CyTOF preparation of cells for staining
Primary cells, BM cells, were prepped as described.29 Briefly, BM cells were washed in phosphate-buffered saline (PBS) + 5 mM EDTA at 4°C and centrifuged at 500g for 5 minutes. Cells were resuspended at 1:1 with PBS with 5 mM EDTA and 100 μM Cisplatin (Sigma-Aldrich) for 60 seconds before quenching 1:1 with PBS with 0.5% bovine serum albumin and 5 mM EDTA to determine viability as previously described.30 Cells were centrifuged at 500g for 5 minutes at 4°C, and resuspended in PBS with 0.5% bovine serum albumin and 5 mM EDTA at a density between 1 and 10 × 106 cells per mL. Cells were fixed for 10 minutes at room temperature using 1.6% paraformaldehyde (Fisher Scientific, Hampton, NH), and then kept at −80°C.
Mass cytometry antibodies
All mass cytometry antibodies and concentrations used for analysis can be found in supplemental Table 1. All other information relating to CyTOF, such as staining, cellular barcoding, and data normalization, can be found in supplemental Data.
SCENITH metabolic assay
SCENITH assays were performed as described25; for details, see supplemental Data.
Spectral flow data visualization by dimensionality reduction
Unmixed and compensated spectral flow data were exported from SpectroFlo software (Cytek Biosciences) and imported to FlowJo. Manual gating was performed on cellular events [gate] singlets [gate] live cells (Zombie NIR–) [gate] lineage-negative (Lin–) cells (CD3–, CD4–, CD5–, CD11b–, CD8–, CD45R–, Ly76/TER-119–), for which fetal calf serum files were exported. Data transformation, quality control, and dimensionality reduction were performed essentially as described.31 Briefly, flow cytometry data were imported to R using the flowCore package,32 and were normalized using the arcsinh cofactor transformation method of the flowVS package.33 Automated quality control of transformed data was performed with the PeacoQC package34 before flow data were converted to a SingleCellExperiment object in R. Subsequently, t-distributed stochastic neighbor embedding (t-SNE) plots of spectral flow data were generated by dimensionality reduction and visualization using Seurat and scater toolkits.35,36 During clustering, forward and side scatter, lineage markers, Zombie NIR, and autofluorescence were excluded for t-SNE generation. Fetal calf serum files for spectral flow experiments and computational pipelines used in this study are available upon request.
Unsupervised clustering and compositional distance
Each cell subset—all cells, CD11b+ cells, Lin– cells, and Lin–Sca1+c-Kit+ (LSK) cells—was clustered separately using the PhenoGraph clustering algorithm,37 as implemented in the “cytofkit” package in R. Standard settings were used (k = 15; minimum distance = 0.1). Cluster frequencies were calculated as a percentage of total cells within that subset. Aitchison distances were calculated between the composition of the cluster frequencies of each individual mouse compared with the cluster frequencies of a random wild-type mouse, and were calculated in R.
Data visualization
Dimensionality reduction was performed using the uniform manifold approximation and projection (UMAP) algorithm implemented in Python. In the UMAP plot, each individual cell was colored according to its cluster, or was colored according to its expression of denoted protein of interest. Heat maps of the resulting cluster frequencies and the hierarchical clustering of the heat maps were generated with the Seaborn package in Python. The log2 fold-change heat maps were calculated as the log2 of the fold change in cluster frequencies between the indicated 2 groups.
Quantification and statistical analysis
Statistical significance of results was calculated using Prism 9 (GraphPad Software). Analysis was performed using one-way analysis of variance with Tukey post hoc test or a Student t test when comparing 2 groups. A P value <.05 was considered significant and is indicated with an asterisk. Where the P value is not indicated, all other comparisons are considered nonsignificant.
Results
Single-cell proteomics characterization of total BM of wild-type, RoLoRiG/Mx1CRE, and KRASG12D/Mx1CRE mice
To understand the precise impacts of Ras pathway lesions on rare HSCs and LSK, we induced 2 single genetic alterations in BM cells and characterized the impact on hematopoiesis by CyTOF and computational analysis (Figure 1B). We focused on native hematopoiesis by using the Mx1CRE allele and single injections of pIpC.28 We first assessed the total BM composition of 20 mice in 5 experimental groups (supplemental Figure 1C; supplemental Table 1). UMAP algorithm generated a foundational standard of total wild-type BM (Figure 1C; supplemental Figure 1D). Using cursory surveys, major changes in mature BM populations were readily detected, like disappearance of B cell and neutrophil clusters in both the RoLoRiG/Mx1CRE and KRasG12D/Mx1CRE models (supplemental Figure 1E-G).
High dimensional analysis of induced, aberrant Ras signals in the mature BM compartment. (A) A balance of dormant and cycling HSCs. (B) pIpC injection of the indicated genetic mouse models induces the desired Ras pathway lesions. (C-E) UMAP representation of cell composition in wild-type BM, RoLoRiG/Mx1CRE total BM, and KRASG12D/Mx1CRE total BM. (D) Strategy of using single-cell resolution CyTOF to investigate stem and progenitor cells. Frequencies of cell types are calculated from wild-type mice, based on our CyTOF data. (E) Total BM cell counts in the 20 individual mice. ∗P < .05. (F) CD11b+ cells as a percentage of total BM cells for the indicated experimental groups. ∗∗P < .01; ∗∗∗P < .001; ∗∗∗∗P < .0001. Other comparisons were not significant. (G) PhenoGraph analysis revealing 23 CD11b+ clusters in BM of wild-type mice, compilation of n = 4 mice. Clusters 10 and 11 were identified by PhenoGraph, but their data points were negligible, and cluster 5 was undefined (supplemental Table 2). (H) Relative abundance of the 23 clusters, visualizing overall changes in the CD11b+ compartment. Note that cluster 1, indicated by the arrow, is defined by Ly6G+, CD16/32+, CD43+, Ly6C+, CD48+med, CD11b+, CD44+, indicative of a mature neutrophil population. IP, intraperitoneal; MDSCs, myeloid-derived suppressor cells; NK, natural killer; pDCs, plasmacytoid dendritic cells.
High dimensional analysis of induced, aberrant Ras signals in the mature BM compartment. (A) A balance of dormant and cycling HSCs. (B) pIpC injection of the indicated genetic mouse models induces the desired Ras pathway lesions. (C-E) UMAP representation of cell composition in wild-type BM, RoLoRiG/Mx1CRE total BM, and KRASG12D/Mx1CRE total BM. (D) Strategy of using single-cell resolution CyTOF to investigate stem and progenitor cells. Frequencies of cell types are calculated from wild-type mice, based on our CyTOF data. (E) Total BM cell counts in the 20 individual mice. ∗P < .05. (F) CD11b+ cells as a percentage of total BM cells for the indicated experimental groups. ∗∗P < .01; ∗∗∗P < .001; ∗∗∗∗P < .0001. Other comparisons were not significant. (G) PhenoGraph analysis revealing 23 CD11b+ clusters in BM of wild-type mice, compilation of n = 4 mice. Clusters 10 and 11 were identified by PhenoGraph, but their data points were negligible, and cluster 5 was undefined (supplemental Table 2). (H) Relative abundance of the 23 clusters, visualizing overall changes in the CD11b+ compartment. Note that cluster 1, indicated by the arrow, is defined by Ly6G+, CD16/32+, CD43+, Ly6C+, CD48+med, CD11b+, CD44+, indicative of a mature neutrophil population. IP, intraperitoneal; MDSCs, myeloid-derived suppressor cells; NK, natural killer; pDCs, plasmacytoid dendritic cells.
For detailed cell subset characterization and visualization, we used a 4-step analysis pipeline in our study: (1) we extracted protein expression values from 40 surface markers and performed PhenoGraph analysis,37 resulting in 26 total BM cell clusters; (2) heat maps of quantitative marker expression data provided an unbiased measure of cell identity for each cluster; (3) hierarchical clustering with Seaborn in Python detailed cell subset alterations; with (4) comprehensive, color-coded visualization of the 26 clusters in total BM with 2 induced Ras pathway lesions (supplemental Figures 2-6). We calculated compositional distance to quantify divergence of BM in RoLoRiG/Mx1CRE and KRASG12D/Mx1CRE mice from wild type over time (supplemental Figure 2D). Using this UMAP/PhenoGraph/Seaborn pipeline, we compared dynamically altered BM compositions using wild type as reference. Focusing on the total BM population where mature lineages dominate, RoLoRiG/Mx1CRE and KRasG12D/Mx1CRE total BM display only modest unique features between the 2 (supplemental Figure 6).
Ras pathway lesions drive increased production of myeloid lineages with relatively intact developmental maturation
We next followed a reverse-developmental approach, focusing on mature myeloid, progenitor, and HSC compartments (Figure 1D). KRasG12D/Mx1CRE mice develop aggressive MPD,18,19 whereas the RoLoRiG/Mx1CRE model displays mild myeloproliferation,24 which is why we used 2 months and 4 months end points for the different models, respectively (Figure 1B). In agreement with published myeloproliferation phenotypes, whereas the total number of BM cells was similar for all 5 experimental set-ups (Figure 1E), fractions of CD11b-positive cells were strongly increased after 4 weeks in KRasG12D/Mx1CRE mice, and after 4 months in RoLoRiG/Mx1CRE animals (Figure 1F). UMAP/PhenoGraph/Seaborn analysis of the CD11b+, myeloid compartment yielded 23 cell clusters for wild-type, RoLoRiG/Mx1CRE, and KRasG12D/Mx1CRE BM (Figure 1G; supplemental Figure 7A-C). The relative cell subset composition with the 23 clusters (Figure 1H) and color-coded log2 fold changes in cell cluster frequencies (supplemental Figure 7D) were similar between the 3 genetic models, demonstrating that the developmental paths of cells maturing down the myeloid lineage are mostly intact in RoLoRiG/Mx1CRE and KRasG12D/Mx1CRE BM (supplemental Figure 1B).
Increases in CMPs in RoLoRiG/Mx1CRE and KRASG12D/Mx1CRE mice mirror aberrant myelopoiesis
To understand the origin of remodeled hematopoiesis with Ras pathway lesions, we employed our analysis pipeline on the rare Lin– compartment, which excludes abundant cells with mature cell markers (supplemental Figure 8A). Twenty clusters of stem and progenitor cell populations composed this Lin– compartment, including common myeloid progenitors (CMPs) and the LSK population (containing HSCs; Figure 2A; supplemental Table 3). The Lin– compartments of RoLoRiG/Mx1CRE and KRASG12D/Mx1CRE mice significantly parted from wild-type mice, but also from each other (Figure 2A-D; supplemental Figure 8B). The calculated compositional distance enumerates the divergence in the Lin– compartment (supplemental Figure 8C).
Distinct Ras pathway lesions drive opposing immature BM compartment features. (A) PhenoGraph analysis of Lin– cells reveal 20 cell clusters in BM. (B-D) PhenoGraph analysis of Lin– compartment for wild-type BM, RoLoRiG/Mx1CRE total BM, and KRASG12D/Mx1CRE total BM. UMAPs are compilations of 4 mice at the indicated time after pIpC injection. (E) Relative abundance of the 20 assigned, Lin– cell clusters in the BM. Note the frequencies of LSK cells (cluster 4) and CMP (cluster 17). (F) Color-coded visualization of log2 fold changes in cell cluster frequencies of the Lin– compartment in RoLoRiG/Mx1CRE and KRASG12D/Mx1CRE BM, compared with wild-type. (G-H) Frequencies of CMP and LSK stem cells as a percentage of Lin– BM cells. ∗P < .05; ∗∗P < .01; ∗∗∗P < .001. Other comparisons were not significant. (I) Summary of main points for analysis of Lin– compartment, with the numbers of arrows indicating the magnitude of the alteration. ILC, innate lymphoid cells; MEP, megakaryocyte-erythroid progenitor; pDC, plasmacytoid dendritic cell.
Distinct Ras pathway lesions drive opposing immature BM compartment features. (A) PhenoGraph analysis of Lin– cells reveal 20 cell clusters in BM. (B-D) PhenoGraph analysis of Lin– compartment for wild-type BM, RoLoRiG/Mx1CRE total BM, and KRASG12D/Mx1CRE total BM. UMAPs are compilations of 4 mice at the indicated time after pIpC injection. (E) Relative abundance of the 20 assigned, Lin– cell clusters in the BM. Note the frequencies of LSK cells (cluster 4) and CMP (cluster 17). (F) Color-coded visualization of log2 fold changes in cell cluster frequencies of the Lin– compartment in RoLoRiG/Mx1CRE and KRASG12D/Mx1CRE BM, compared with wild-type. (G-H) Frequencies of CMP and LSK stem cells as a percentage of Lin– BM cells. ∗P < .05; ∗∗P < .01; ∗∗∗P < .001. Other comparisons were not significant. (I) Summary of main points for analysis of Lin– compartment, with the numbers of arrows indicating the magnitude of the alteration. ILC, innate lymphoid cells; MEP, megakaryocyte-erythroid progenitor; pDC, plasmacytoid dendritic cell.
CMP cluster 17 provided a clear and detailed understanding of the impacts of KRasG12D or RasGRP1 overexpression on native hematopoiesis in vivo. This cluster rapidly expanded upon pIpC-induced KRasG12D expression, but showed a more modest and delayed response in RoLoRiG/Mx1CRE mice (Figure 2A-G; supplemental Figure 8B). CMP fuel the CD11b+ myeloid cell lineages in normal BM maturation. The respective increases in CMP (Figure 2G) closely mirrored the magnitude of elevated CD11b+ cell fractions (Figure 1F), implying that the aberrantly expanded CMP generally follow maturation to CD11b+ myeloid cell lineages in the BM of both the RoLoRiG/Mx1CRE and KRasG12D/Mx1CRE models.
Upon KRasG12D induction, LSK cells have been reported to lose their quiescence through unknown mechanisms and decrease in numbers.21 By contrast, RoLoRiG/Mx1CRE stem or progenitor cells appear more fit in native hematopoiesis settings.24 The details of LSK and HSC compartments in both mouse models have remained uncharacterized due to the scarcity of these cell populations. Remarkably, our UMAP/PhenoGraph/Seaborn analysis pipeline demonstrated opposing phenotypes for LSK cluster 4, which contains HSCs, in response to the 2 aberrant Ras signals. In agreement with previous lower resolution flow cytometry,21 LSK cell percentages decreased in KRasG12D/Mx1CRE mice, compared with wild-type (Figure 2D-F,H; supplemental Figure 8B). By contrast, the LSK compartment from RoLoRiG/Mx1CRE mice was expanded (Figure 2C,H-I).
Dynamic remodeling of the RoLoRiG/Mx1CRE LSK compartment with increased HSC population
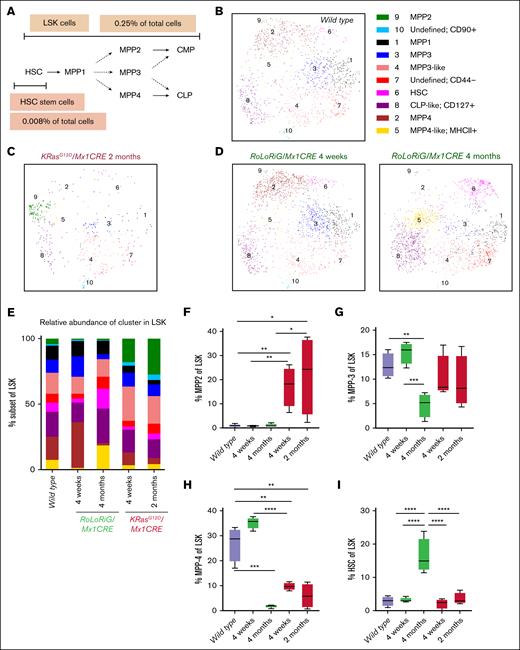
Next, we documented 10 clusters in the wild-type LSK compartment with high resolution, following the widely used stem cell annotation in which multipotent progenitors (MPPs; MPP1-4) arise from HSCs38 (Figure 3A; supplemental Figure 8D). These 10 clusters also encompassed a 8 common lymphoid progenitor-like cluster, 4 MPP3-like, 5 MPP4-like, and 2 unidentified cell clusters 7 and 10 (Figure 3B; supplemental Table 4). The reduced cellularity of the KRASG12D/Mx1CRE LSK compartment (Figure 2I) was even more evident at this higher resolution (Figure 3C; supplemental Figure 8E), and paired with a relative shunting of the KRASG12D/Mx1CRE LSK subpopulations toward 9 MPP2 and away from 2 MPP4 (Figure 3E-G,I; supplemental Figure 9). Note that we calculated the relative abundance of MPP2 or HSCs in Figure 3 as a percentage of LSK cells, and that LSK cells themselves are already reduced in KRASG12D/Mx1CRE mice (Figure 2H).
High-resolution analysis of HSC compartments of wild-type, RoLoRiG/Mx1CRE, and KRASG12D/Mx1CRE mice. (A) Schematic of HSC and MPP1 to MPP4 annotation,38 applied in this study. (B) PhenoGraph analysis of the wild-type LSK compartment reveals 10 clusters: HSC, MPP1 to MPP4, CLP-like, MPP3-like, MPP4-like, and 2 undefined populations. Compilation of 4 mice. (C) As in panel B, but for KRASG12D/Mx1CRE, 2 months after pIpC injection. (D) As in panel B, but for RoLoRiG/Mx1CRE mice. (E) Relative abundance of the 10 clusters in the LSK compartment. (F-I) Frequencies of MPP2, MPP3, MPP4, and HSC cells as a percentage of LSK BM cells for the indicated experimental groups. ∗P < .05; ∗∗P < .01; ∗∗∗P < .001; ∗∗∗∗P < .0001. Other comparisons were not significant. CLP, common lymphoid progenitor.
High-resolution analysis of HSC compartments of wild-type, RoLoRiG/Mx1CRE, and KRASG12D/Mx1CRE mice. (A) Schematic of HSC and MPP1 to MPP4 annotation,38 applied in this study. (B) PhenoGraph analysis of the wild-type LSK compartment reveals 10 clusters: HSC, MPP1 to MPP4, CLP-like, MPP3-like, MPP4-like, and 2 undefined populations. Compilation of 4 mice. (C) As in panel B, but for KRASG12D/Mx1CRE, 2 months after pIpC injection. (D) As in panel B, but for RoLoRiG/Mx1CRE mice. (E) Relative abundance of the 10 clusters in the LSK compartment. (F-I) Frequencies of MPP2, MPP3, MPP4, and HSC cells as a percentage of LSK BM cells for the indicated experimental groups. ∗P < .05; ∗∗P < .01; ∗∗∗P < .001; ∗∗∗∗P < .0001. Other comparisons were not significant. CLP, common lymphoid progenitor.
By contrast, the increased cellularity in the RoLoRiG/Mx1CRE LSK compartment (Figure 2H) displayed a dynamic remodeling between 4 weeks and 4 months after pIpC injection (Figure 3D-I). Initially, increased trends toward 2 MPP4 and 3 MPP3 appeared, but the LSK composition switched to reduced fractions of these populations at 4 months (Figure 3G-H). At 4 months, the RoLoRiG/Mx1CRE LSK compartment was characterized by strong increases in 5 MPP4-like (supplemental Figure 9B) and a striking accumulation of 6 HSC (Figure 3I; supplemental Figure 9F).
Altogether, high-resolution CyTOF analyses of HSCs in mice with the distinct Ras pathway lesions revealed opposing depletion or expansion profiles with uniquely rewired developmental paths through the MPP and MPP-like subsets (supplemental Figure 9F). Shared between the 2 models is the aberrantly increased CMP population (Figure 2G) that results in matured CD11b+ myeloid cells taking over the BM compartment (Figure 1F).
Measuring hematopoietic cell metabolism at single-cell resolution
HSCs and progenitor cells appear to require finely tuned rates of protein synthesis,39 which is linked to available adenosine triphosphate and cell metabolism. Further, potent oncogenes, like KRASG12D, typically result in metabolic rewiring cells, such as the Warburg effect.40 We postulated that distinct metabolic features may underlie the opposing phenotype of HSCs that we discovered through our CyTOF analyses. The scarcity of LSK and HSCs (supplemental Figure 8F) necessitates an experimental platform that can measure metabolism with single-cell resolution, and we next analyzed hematopoietic progenitor cell metabolism, directly ex vivo using SCENITH.25 SCENITH relies on measuring protein synthesis levels through flowcytometric quantitation of incorporated puromycin. As such, SCENITH reports messenger RNA translation rates of multiple cell types in parallel at single-cell resolution, which we used as a proxy for cellular metabolic activity (Figure 4A).
SCENITH ribosome activity in BM compartments with Ras pathway lesions. (A) SCENITH analysis of protein synthesis levels at the ribosome. Incorporated puro is quantitatively measured. (B) Comparisons of SCENITH in Ki67– and Ki67+ fractions in total wild-type BM. Numbers in the histograms indicate the mean fluorescent intensity (MFI) for the anti-puro antibody signal. (C) Representative histograms of SCENITH analysis for KRASG12D/Mx1CRE and RoLoRiG/Mx1CRE total BM, compared with wild-type. Numbers in the histograms indicate MFI for the anti-puro antibody signal. Representative example of at least 3 independent biological experiments. (D) Percentage relative SCENITH signal for RoLoRiG/Mx1CRE (n = 5), compared with wild-type (n = 3). ∗P < .05. In each individual experiment, comparing wild-type with aberrant Ras signals, wild-type control was arbitrarily set at 100%, allowing for comparisons across separate experiments. (E) For KRASG12D/Mx1CRE (n = 3) with 3 different wild-type controls, in which we used a Alexa488-coupled anti-puro antibody. (F) Bar graphs of fractions of puro-low and puro-high total BM cells for RoLoRiG/Mx1CRE and wild-type, setting the wild-type arbitrarily at 0.2 following the gating depicted in supplemental Figure 11A. ∗P < .05. (G) As in panel F, but for KRASG12D/Mx1CRE and wild-type total BM. Panels B-C are representative examples of at least 3 independent biological experiments. 2DG, 2-deoxy-D-glucose, glycolysis inhibitor; FACS, fluorescence-activated cell sorter; mRNA, messenger RNA; ns, not significant; OG, oligomycin, inhibiting adenosine triphosphate synthase; puro, puromycin.
SCENITH ribosome activity in BM compartments with Ras pathway lesions. (A) SCENITH analysis of protein synthesis levels at the ribosome. Incorporated puro is quantitatively measured. (B) Comparisons of SCENITH in Ki67– and Ki67+ fractions in total wild-type BM. Numbers in the histograms indicate the mean fluorescent intensity (MFI) for the anti-puro antibody signal. (C) Representative histograms of SCENITH analysis for KRASG12D/Mx1CRE and RoLoRiG/Mx1CRE total BM, compared with wild-type. Numbers in the histograms indicate MFI for the anti-puro antibody signal. Representative example of at least 3 independent biological experiments. (D) Percentage relative SCENITH signal for RoLoRiG/Mx1CRE (n = 5), compared with wild-type (n = 3). ∗P < .05. In each individual experiment, comparing wild-type with aberrant Ras signals, wild-type control was arbitrarily set at 100%, allowing for comparisons across separate experiments. (E) For KRASG12D/Mx1CRE (n = 3) with 3 different wild-type controls, in which we used a Alexa488-coupled anti-puro antibody. (F) Bar graphs of fractions of puro-low and puro-high total BM cells for RoLoRiG/Mx1CRE and wild-type, setting the wild-type arbitrarily at 0.2 following the gating depicted in supplemental Figure 11A. ∗P < .05. (G) As in panel F, but for KRASG12D/Mx1CRE and wild-type total BM. Panels B-C are representative examples of at least 3 independent biological experiments. 2DG, 2-deoxy-D-glucose, glycolysis inhibitor; FACS, fluorescence-activated cell sorter; mRNA, messenger RNA; ns, not significant; OG, oligomycin, inhibiting adenosine triphosphate synthase; puro, puromycin.
As an illustration of SCENITH, 4 monoclonal T-cell leukemia lines demonstrated distinct but uniform puromycin staining patterns, and this SCENITH signal collapsed when the in vitro puromycin exposure was performed in conjunction with metabolic pathway inhibitors (supplemental Figure 10A). Different from clonal cell lines, heterogeneous hematopoietic cells revealed heterogeneous SCENITH signals that collapse, as expected, with the addition of 2-deoxy-D-glucose (to inhibit glycolysis) and oligomycin (to inhibit mitochondrial adenosine triphosphate synthase; supplemental Figure 10B). The combination of SCENITH with cell subset-defining markers emphasizes the ability to measure hematopoietic cell metabolism with individual cell resolution (supplemental Figure 10C). Gating on proliferating, Ki67+ or mature, lineage-positive BM cells demonstrated substantially higher protein synthesis levels than Ki67– or Lin– BM cells (Figure 4B; supplemental Figure 10D-E). Thus, noncycling hematopoietic cells, and stem and progenitor cells have modest levels of metabolic activity, as assessed by SCENITH, in agreement with previous reports.39
SCENITH analysis of Lin– and LSK– compartments with distinct Ras lesions
With SCENITH we obtained metabolic insights into the KRASG12D/Mx1CRE and RoLoRiG/Mx1CRE models, 4 to 8 weeks after pIpC injection, first at the total BM level. Of note, we always compared our models with Ras pathway lesions to wild-type controls performed in parallel within the same experiment, on the same day. Mean SCENITH values were increased for RoLoRiG/Mx1CRE total BM, and showed an upward trend in KRASG12D/Mx1CRE total BM (Figure 4C-E), indicating a general increase in messenger RNA translation. The distribution of SCENITH signals among individual cells depicted in histograms allows us to determine the cellular fractions of low- vs high-metabolic activity (supplemental Figure 11A-B). In RoLoRiG/Mx1CRE, the 20% fraction of total BM cells with low puromycin levels was indistinguishable from wild-type, but the fraction of puromycin-high cells was increased (Figure 4F), whereas KRASG12D/Mx1CRE total BM demonstrated a relative loss of the fraction of puromycin-low cells (Figure 4G).
Combining SCENITH with spectral flow analysis, we metabolically assessed rare, Lin– stem and progenitor populations (supplemental Figure 11C-D; for cell subset-defining antibodies, see Resource Table). Two-dimensional t-SNE plots of processed SCENITH/spectral flow data for Lin– cells in wild-type and the Ras pathway lesion models underscore differences in cell composition and metabolic activity (supplemental Figure 12). Next, we used traditional gating strategies. Lin– cells for both KRASG12D/Mx1CRE and RoLoRiG/Mx1CRE revealed increases in mean protein synthesis rates compared with wild-type controls (Figure 5A-B). Once again, puromycin-low fractions were similar for wild-type and RoLoRiG/Mx1CRE, but decreased in the KRASG12D/Mx1CRE Lin– compartment (Figure 5C-D). Thus, Lin–KRASG12D/Mx1CRE cells increase ribosome translation at the expense of a metabolically quiescent fraction, whereas RoLoRiG/Mx1CRE Lin– counterparts can drive higher mean translational rates while still preserving a metabolically quiescent fraction. Spectral flow confirmed our LSK CyTOF analyses (Figure 3); an enhanced RoLoRiG/Mx1CRE LSK compartment but depleted KRASG12D/Mx1CRE LSK population (Figure 5E; supplemental Figure 11E). In this LSK compartment, RoLoRiG/Mx1CRE cells displayed metabolic activities that resembled wild-type counterparts (Figure 5F-G). In sharp contrast, the few KRASG12D/Mx1CRE cells that remain in the LSK gate showed increased mean translation levels, as well as an expanded puromycin-high LSK cell fraction and loss of the puromycin-low LSK cell fraction (Figure 5F,H-J). Thus, the KRASG12D lesion appears incompatible with the LSK state that is relatively dormant in terms of protein synthesis levels, which provides a mechanistic explanation for the previous report that LSK cells lose their quiescence.21
SCENITH analysis of the Lin– and LSK BM compartments. (A-B) Bar graphs representing relative SCENITH signals in Lin– cells from (A) RoLoRiG/Mx1CRE BM (n = 5) and wild-type (n = 3), or (B) KRASG12D/Mx1CRE (n = 3) and wild-type (n = 3) BM. Wild-type control was arbitrarily set at 100% for both (A) and (B), ∗P < .05. (C-D) Fractions of puromycin-low Lin– cells for the indicated genotypes, setting wild-type arbitrarily at 0.2, as in Figure 4F. (E) Representative spectral flow dot plots of cKit+ and SCA-1+ LSK cells and their frequency. (F) Representative SCENITH histograms of LSK cells from the indicated mouse models. Large numbers depict the MFI for the anti-puromycin antibody signal, small numbers the fraction of cells with low or high puromycin signal. Panels E-F are representative examples of at least 3 independent biological experiments. (G-H) Bar graphs representing relative SCENITH signals in LSK cells from RoLoRiG/Mx1CRE (n = 5) and wild-type (n = 3) (G) or KRASG12D/Mx1CRE (n = 3) and wild-type (n = 3) BM (H). Wild-type control was arbitrarily set at 100%, ∗P < .05. (I-J) Bar graphs of fractions of puromycin-high and puromycin-low LSK cells for KRASG12D/Mx1CRE and wild-type, setting the wild-type arbitrarily at 0.2. ∗P < .05. (K) Relative frequency of HSCs and relative SCENITH signals in these HSCs for RoLoRiG/Mx1CRE and wild-type mice. Wild-type control HSC frequency was arbitrarily set at 20% (supplemental Figure 11E-F), with a relative SCENITH signal of 100%. ∗P < .05. (L) As in panel K, but comparing KRASG12D/Mx1CRE (n = 3) HSCs and against 3 other wild-type HSCs. Note that both the fraction of KRASG12D/Mx1CRE HSCs in the LSK compartment and the LSK fraction itself were reduced in KRASG12D/Mx1CRE mice (supplemental Figure 11E-F). ∗∗P < .01. ns, not significant.
SCENITH analysis of the Lin– and LSK BM compartments. (A-B) Bar graphs representing relative SCENITH signals in Lin– cells from (A) RoLoRiG/Mx1CRE BM (n = 5) and wild-type (n = 3), or (B) KRASG12D/Mx1CRE (n = 3) and wild-type (n = 3) BM. Wild-type control was arbitrarily set at 100% for both (A) and (B), ∗P < .05. (C-D) Fractions of puromycin-low Lin– cells for the indicated genotypes, setting wild-type arbitrarily at 0.2, as in Figure 4F. (E) Representative spectral flow dot plots of cKit+ and SCA-1+ LSK cells and their frequency. (F) Representative SCENITH histograms of LSK cells from the indicated mouse models. Large numbers depict the MFI for the anti-puromycin antibody signal, small numbers the fraction of cells with low or high puromycin signal. Panels E-F are representative examples of at least 3 independent biological experiments. (G-H) Bar graphs representing relative SCENITH signals in LSK cells from RoLoRiG/Mx1CRE (n = 5) and wild-type (n = 3) (G) or KRASG12D/Mx1CRE (n = 3) and wild-type (n = 3) BM (H). Wild-type control was arbitrarily set at 100%, ∗P < .05. (I-J) Bar graphs of fractions of puromycin-high and puromycin-low LSK cells for KRASG12D/Mx1CRE and wild-type, setting the wild-type arbitrarily at 0.2. ∗P < .05. (K) Relative frequency of HSCs and relative SCENITH signals in these HSCs for RoLoRiG/Mx1CRE and wild-type mice. Wild-type control HSC frequency was arbitrarily set at 20% (supplemental Figure 11E-F), with a relative SCENITH signal of 100%. ∗P < .05. (L) As in panel K, but comparing KRASG12D/Mx1CRE (n = 3) HSCs and against 3 other wild-type HSCs. Note that both the fraction of KRASG12D/Mx1CRE HSCs in the LSK compartment and the LSK fraction itself were reduced in KRASG12D/Mx1CRE mice (supplemental Figure 11E-F). ∗∗P < .01. ns, not significant.
Lastly, we interrogated the most rare, MPPs and HSCs, analyzed 4 to 8 weeks after pIpC injection. At these time points, we did not yet observe a remodeling of the MPP progenitors that overexpress RasGRP1 (supplemental Figure 14A), compared with the 4 month time point in Figure 3K. However, SCENITH signals were already increased for MPP1 and decreased for MPP2 and MPP4 (supplemental Figure 14B), indicating that metabolic alterations occur in MPP before expansion or contraction of specific MPP subsets. The relatively few KRASG12D/Mx1CRE progenitors that remained in the MPP1 to 4 subsets displayed a wide range of SCENITH signals (supplemental Figure 14C-D). In our spectral flow, we defined HSC as CD150+/CD48– fraction from the cKit+/CD34– LSK population (supplemental Figure 11E). We observed a trend of an increased fraction of RoLoRiG/Mx1CRE HSCs that displayed increased protein synthesis levels (Figure 5K). By contrast, not only was the KRASG12D/Mx1CRE LSK compartment diminished, the HSC population with that Ras lesion (calculated as a fraction from that LSK) is further reduced, and displayed increased protein synthesis levels (Figure 5L).
Discussion
At first glance, native hematopoiesis in the BM of KRASG12D/Mx1CRE and RoLoRiG/Mx1CRE mice appears very similarly altered, because both models show a robust skewing toward CD11b+ myeloid cells, albeit that the KRasG12D-driven myeloid expansion is most aggressive. But the resolution of CyTOF and our UMAP/PhenoGraph/Seaborn analysis pipeline revealed the surprising opposing phenotypes of an expanded LSK and HSC compartment in RoLoRiG/Mx1CRE mice, and a depletion of these compartments in KRASG12D/Mx1CRE mice.
SCENITH analysis provided mechanistic insights into the rare, Lin– immature cells and deeper metabolic characterization of LSK and HSC compartments. In both the KRASG12D/Mx1CRE and RoLoRiG/Mx1CRE mice, we see an elevated level of protein synthesis in Lin– compartments and in HSCs, compared with wild-type controls. Different between the 2 models with distinct Ras pathway lesions is the depletion of metabolically quiescent stem and progenitor cells when KRasG12D is present, but the maintenance of that quiescent population in RoLoRiG/Mx1CRE mice. Thus, the strong constitutive KRasG12D signal leads to loss of the SCENIT-low state. Possibly, driving leukemic cells out of the SCENITH-low state can be explored as an avenue for future therapies. The distinct SCENITH patterns of LSK and HSC compartments in KRASG12D/Mx1CRE and RoLoRiG/Mx1CRE mice also imply that leukemias in patients with either KRasG12D or RasGRP1 overexpression likely pair with distinct sets of complementary genetic lesions to balance the protein synthesis rates. Indeed, mouse model leukemia virus insertion studies demonstrated that KRasG12D or RasGRP1 overexpression pair with distinct insertions in other gene loci.13,24,41,42
These metabolic characterizations with single-cell resolution offer mechanistic explanations for several reported but unexplained observations. First, in RoLoRiG/Mx1CRE mice, RasGRP1-overexpressing cells (that also express GFP) take over the entire hematopoietic production over time and, thus, somehow have an advantage over GFP– cells.24 Second, KRasG12D LSK cells exhibit a 10-fold reduction in long-term repopulation capacity,21 and transplantation of KRasG12D/Mx1CRE cells into sublethally irradiated recipient mice does not reconstitute hematopoiesis.19 It should also be noted that pIpC injection of NRasG12D/WT/Mx1CRE mice has been reported to yield a very mild, delayed myeloproliferative neoplasm,1,23,43,44 with similarities to RoLoRiG/Mx1CRE mice. NRasG12D/Mx1CRE HSCs reveal a bimodal cycling pattern,45 and outcompete wild-type cells in transplantation assays.43,44 Interestingly, NRasG12D/G12D/Mx1CRE mice with 2 mutated alleles consistently develop a similar MPD as KRasG12D/+/MX1CRE mice.46,47 Similarly, knockin mice expressing the lesser activating KRas mutations A146T48 and T58I49 retain near-normal numbers of HSCs. Together with our data, these studies support the idea that the identity, strength, and duration of signals from Ras lesions has profound effects on stem cell maintenance and lineage potential.
Lastly, differences in our genetic mouse models should be considered as a potential limitation of this study. The KRasG12D/Mx1CRE model18,19 allows for induction of the G12D mutation in KRas, expressed of the endogenous KRas locus. We do not know the nature of mutations in RasGRP1’s promoter, enhancer, or other gene regulatory elements that drive overexpression in leukemia.13,14 We therefore generated the RoLoRiG/Mx1CRE model in the Rosa 26 locus,24 and not through a permutation in the Rasgrp1 locus. It should thus be noted that endogenous gene regulatory elements of the Rasgrp1 locus are lacking in the RoLoRiG/Mx1CRE model, and that RasGRP1 overexpression is driven by exogenous elements.
Acknowledgments
The authors thank the members of the Combes, Arguello, Spitzer, and Roose Laboratories for helpful input. The authors thank their University of California, San Francisco colleagues Serine Avagyan and Kevin Shannon for proofreading the manuscript.
This work was supported by American Association for Cancer Research award 20-20-01-SPIT, Cancer Research Institute award CRI4437, National Institutes of Health (NIH), National Institute of Dental and Craniofacial Research award R01DE032033, American Cancer Society award RSG-22-141-01-IBCD, Department of Defense US Army Med. Res. Acq. Activity award BC220499, and NIH award DP5 OD023056 (all to M.H.S.). The cytometry time of flight (CyTOF) instrument used in this study was purchased with assistance by NIH award S10 1S10OD018040-01. This work has been supported by CENTURI postdoctoral funding (P.G.G.). This work was also supported by the Agence Nationale de la Recherche (ANR) JCJC-Epic SCENITH (ANR-20-CE14-0028 [R.J.A.]), ANR PRC MetaNiche (ANR-22-CE15-0015-02 [R.J.A.]), and European Commission Horizon2020 Transcan2021-227-TALETE French National Cancer Institute (R.J.A.). Further, this project was conceptualized with support work from an Alex’s Lemonade Stand Foundation Innovator Award with main funds provided by NIH/National Cancer Institute grant R01 CA187318 and support funds from the NIH/National Institute of Allergy and Infectious Diseases (grant P01 AI091580 [all to J.P.R.]). Further support for the Roose Laboratory came from a Rothschild Fellowship for postdoctoral fellows in the natural, exact, or life sciences and engineering (L.K.), and a Momentum Fellowship from the Mark Foundation for Cancer Research (A.-M.F.).
Authorship
Contribution: L.K. collected bone marrow samples, performed experiments, analyzed results, and wrote draft sections of the manuscript; A.-M.F., L.S., and M.K. performed SCENITH experiments and analyzed and plotted results; R.M.-Y.H. analyzed CyTOF data; M.P., K.B., and L.H. assisted with various spectral flow experiments and mouse breeding; I.T. conjugated and titrated antibodies for CyTOF and generated CyTOF data; R.J.A. and P.G.G. produced and tested the reagents and provided key assistance with the SCENITH methodology, data interpretation, and discussion on SCENITH and the data; M.H.S. designed and supervised CyTOF data generation and analysis; A.J.C. provided advice on SCENITH experiments; H.G. provided advice on general experimental approaches; L.K., A.-M.F., M.K., and R.M.-Y.H. generated figure panels; J.P.R. designed the research program, secured most of the funding, and wrote the final draft of the manuscript; and L.K., A.-M.F., L.S., A.J.C., H.G., R.J.A., and M.H.S. contributed to manuscript editing.
Conflict-of-interest disclosure: M.H.S. is a founder and shareholder of Arpelos Biosciences and Teiko.bio; reports speaking honoraria from Fluidigm Inc, Kumquat Bio, and Arsenal Bio; has been a paid consultant for Five Prime, Ono Pharmaceuticals, January, Earli, Astellas, and Indaptus Therapeutics; and reports research funding from Roche/Genentech, Pfizer, Valitor, and Bristol Myers Squibb. J.P.R. is a cofounder and scientific adviser of Seal Biosciences, Inc; a scientific advisory committee member for the Mark Foundation for Cancer Research; cochair of the external scientific advisory committee for the Marathon of Hope Cancer Centres Network; a consultant for MorphImmune and Monte-Rosa Therapeutics; and reports research funding from 3T Biosciences, Senti Biosciences, and Eli Lilly. The remaining authors declare no competing financial interests.
Correspondence: Jeroen P. Roose, University of California, San Francisco, Box 0452, San Francisco, CA 94143-0452; email: jeroen.roose@ucsf.edu.
References
Author notes
This study did not generate new unique reagents. Original data and information on resources and reagents are available on request from the corresponding author, Jeroen P. Roose (jeroen.roose@ucsf.edu).
The full-text version of this article contains a data supplement.





