Key Points
Mice lacking CSPα/DNAJC5/CLN4 have defective granule secretion and thrombosis.
Deletion of CSPα affected megakaryocytes and increased collagen I deposition in the bone marrow.
Visual Abstract
Platelets modulate vascular microenvironments via the release of cargo molecules. Granule secretion is modulated by proteins called soluble N-ethylmaleimide sensitive factor attachment protein receptors (SNAREs). Secretion is complex and regulated by several protein-protein interactions; however, not all are characterized in platelets. We have identified cysteine string protein-α (CSPα; also known as, DNAJC5 or CLN4) as required for platelet secretion. CSPα is the only member from the CSP family present in platelets and has been proposed as a chaperone for the SNAP-23/25 t (Qb,c) SNAREs. To address CSPα’s role, we analyzed platelets from CSPα−/− mice. The loss of CSPα significantly affected dense- and α-granule release with minimal effects on lysosomal secretion. Consistent with the secretion defects, in vivo and ex vivo assays showed that loss of CSPα caused significant bleeding and attenuated thrombosis under flow. Interestingly, loss of CSPα caused a reduction in glycoprotein VI (GPVI) levels and reduced αIIbβ3 activation, especially in response to GPVI-specific agonists. Deletion of CSPα did not affect proteins in the platelet secretory machinery, for example, the SNAP-23/25 proteins. Subcellular fractionation studies showed that CSPα, which is reported to be acylated, was present on membranes but not in lipid rafts. Immunofluorescence studies showed CSPα colocalized with α and lysosomal granule markers. CSPα−/− mice had reduced red blood cell, leukocyte, and megakaryocyte numbers, suggesting effects on bone marrow progenitor cells. Simultaneously, we detected increased collagen I deposition, but no fibrosis in the marrow of CSPα−/− mice. These results identify CSPα as another element of the platelet secretory machinery that significantly contributes to thrombosis and hemostasis.
Introduction
Platelets secrete a range of molecules to modulate the vascular microenvironment from their 3 main granules: dense, α, and lysosomal.1,2 Impaired cargo release leads to a range of complications, often culminating in bleeding diatheses or other pathologies.3-5 Furthermore, manipulation of platelet secretion, at least genetically, does appear to lessen the formation of occlusive clots.6,7 Therefore, gaining insight into the mechanisms that regulate platelet exocytosis is crucial for understanding platelet function and identifying targets that can be used to manipulate thrombosis.
Platelet granule cargo release uses a family of proteins called soluble N-ethylmaleimide sensitive factor attachment protein receptors (SNAREs), which are categorized based on their subcellular localization and a charged amino acid in the center of their SNARE domain: (v/R, Arg) SNAREs on the vesicles and (t/Q, Gln) SNAREs on the target membranes.8-10 The SNAREs from opposing membranes form a transmembrane complex that mediates membrane fusion and subsequent granule cargo release. Work from many laboratories has demonstrated the importance of vesicle-associated membrane protein (VAMP-8), syntaxin-11, and synaptosomal associated protein (SNAP-23) in platelet exocytosis.6,11-14 The next crucial step in understanding platelet secretion is uncovering how these SNAREs are regulated. Several crucial SNARE regulators have been identified (eg, Rab27a/b, Munc18b, and Munc13-4).11,15-20 Other regulators (eg, α-synuclein, exocyst, and STXBP5/tomosyn) play a more modest role in the process.2,21-24 The modest effect that α-synuclein has on platelet function led us to investigate the role of a known interacting partner, cysteine string protein-α (CSPα).
CSPα is a member of the CSP family, which contains CSPα, CSPβ, and CSPγ. CSPs are DNAJ/HSP40 cochaperones.25,26 CSPα is highly expressed in the brain and other cells specialized for exocytosis, for example, lymphocytes, whereas CSPβ and CSPγ, originally thought to be testis-specific, are present in many tissues.25,27-29 As an HSP40, CSPα potentially functions as a cochaperone, forming a complex with Hsc70 and the small glutamine-rich tetratricopeptide repeat protein.30-32 Interactions with the N-type calcium channel and the heterotrimeric G protein, Gαs, have been reported.33,34 Other studies have suggested that CSPα promotes SNARE complex assembly.25,32,35-38 Its global deletion leads to reduced SNAP-25 in the brain, reduced life span in both mice and flies, and progressive neurodegeneration.27,32,35-38 CSPα also has a unique relationship with α-synuclein.39 Genetically increasing α-synuclein expression in CSPα−/− mice rescues SNARE-complex assembly and prevents neurodegeneration.39 Overexpression of CSPα in 1-120hαSyn mice reduces α-synuclein aggregation and rescues dopaminergic neuron release.40 Given that α-synuclein and CSPα are the only representatives of their respective families in platelets, we reasoned that platelets might be an informative system to study CSPα function.
CSPα/DNAJC5/CLN4 is associated with adult-onset neuronal ceroid lipofuscinosis (ANCL), and linked to other neurodegenerative diseases such as Parkinson, Alzheimer, and Huntington diseases.41-46 ANCL is a member of the NCL disease family, a prevalent neurodegenerative, lysosomal storage disorder.41-44,47 This disorder’s main characteristic is the cellular accumulation of ceroid and progressive neuron death. ANCL is an inherited disease caused by mutations in CSPα (ie, L115R, L116Δ, C128Y, and C124_C133 duplication).41-43,46,48-52 Patients with ANCL present with a variety of neurologic symptoms. Interestingly, bleeding diatheses have not been reported.41,43
CSPα’s role in endolysosome function is of interest because platelet granules are generally considered lysosome- or endosome-related organelles. Platelet granule–related diseases such as Hermansky-Pudlak, Chediak-Higashi, Griscelli, and gray platelet syndromes are due to disruptions in dense or α-granules.3,5,53-60 This, together with recent data on α-synuclein in platelets, caused us to examine the role of CSPα in platelet function and hemostasis.21,61 We found that the deletion of CSPα results in defects in both α- and dense-granule secretion. CSPα−/− mice had a significant tail bleeding defect and defective thrombosis in a microfluidics chamber. In response to the glycoprotein VI (GPVI)-specific agonist convulxin, CSPα−/− platelets had reduced αIIbβ3 activation, and GPVI levels were reduced in resting platelets. Colocalization studies determined that CSPα has a punctate granular distribution and was present on both α and lysosomal granules in platelets. Taken together, our data demonstrate the importance of CSPα in platelet secretion and thrombosis.
Materials and methods
The materials and methods are described in detail in the supplemental Material.
Murine strains
C57BL/6J mice were purchased from The Jackson Laboratory and bred in the University of Kentucky vivarium. CSPα−/− mice (B6; 129S6-Dnajc5tm1Sud/J; stock no. 006392) were purchased from The Jackson Laboratory and were bred using heterozygous crosses. C57BL/6J-Unc13dJinx/Mmucd mice (MMRRC: 016137-UCD) were purchased from the Mutant Mouse Resources and Research Centers at the University of California Davis and bred in the University of Kentucky vivarium.16 Genotyping strategies are described in the supplemental Methods.
Data processing
GraphPad Prism version 10.3.0 was used to graph and analyze thrombosis data; survival curves; flow cytometry data; western blot quantifications; body weight; spleen length; weight ratios graphs; and megakaryocytes per area, size, and collagen I deposition graphs. In all studies, the P values are as indicated, and values of P < .05 were considered significant.
Study approval
The Institutional Animal Care and Use Committee at the University of Kentucky approved all animal work.
Results
Loss of CSPα did not affect the platelet secretion machinery protein levels
We confirmed that CSPα protein was deleted from platelets and the brain in CSPα−/− mice (Figure 1; supplemental Figure 1). In platelets, we quantified elements of the platelet secretory machinery via semiquantitative western blotting (Figure 1A-B). Expression of the v-SNAREs VAMP-3 and VAMP-8, and the t-SNAREs syntaxin-11, syntaxin-17, and SNAP-23 were unaffected. α-Synuclein, a CSPα interactor, was also unaffected, as was the vesicle monoamine transporter 2 (VMAT2). We probed for granule cargo levels and saw no change in fibrinogen or platelet factor 4 levels. Interestingly, the total levels of GPVI were reduced in CSPα−/− mice. This was also observed by cytometry, in which there was a significant reduction in GPVI on the surface of resting platelets (Figure 1C). However, deletion of CSPα did not affect the surface membrane levels of PECAM1 (supplemental Figure 2). In addition, total P-selectin and PAR-4 levels were similar in the CSPα−/− platelets (supplemental Figure 3A-B). We confirmed the deletion of CSPα in CSPα−/− mice brain, and, as reported, SNAP-25 levels were reduced but this was not significant.32,35,36,39 We also noted that SNAP-23 levels were minimally reduced in the brain (supplemental Figure 1A-B). In summary, we confirmed that the deletion of CSPα reduced brain SNARE machinery levels (ie, SNAP-25 and -23) but, surprisingly, SNAP-23 levels were unchanged in CSPα−/− platelets (the presence of SNAP-25 in platelets is controversial).
SNARE machinery proteins levels remain unchanged in CSPα−/− platelets. (A) Washed platelets (50 x 103/µL platelets per lane) were prepared from CSPα+/+, CSPα+/−, and CSPα−/− mice (n = 4), and the indicated proteins were probed by western blotting. Data are representative of 4 independent experiments. Because of molecular weight overlaps between probed proteins and loading controls, different controls were on different blots. Blots for CSPα, α-synuclein, and RabGDI were on the same membrane (RabGDI as control). VAMP-8, SNAP-23, and RabGDI were on the same membrane (RabGDI as control). Syntaxin-17 and RabGDI were on the same membrane (RabGDI as control). VAMP-3, VMAT2, and syntaxin-11 were on the same membrane (syntaxin-11 as control). Fibrinogen and syntaxin-11 were on the same membrane (syntaxin-11 as control). Platelet factor 4 and actin were on the same membrane (actin as control). GPVI and actin were on the same membrane (actin as control). (B) Quantification of protein levels was performed using ImageLab, and data were plotted as the ratio of CSPα+/− to CSPα+/+ (gray bars) and CSPα−/− to CSPα+/+ (red bars). Statistical analyses were done using individual values and performed using the unpaired nonparametric Mann-Whitney U test. (C) Washed platelets (50 x 103/µL) from CSPα+/+, CSPα+/−, and CSPα−/− were resting and incubated with fluorescein isothiocyanate–conjugated anti-GPVI antibodies for 20 minutes at 37°C. Fluorescent intensities were measured by flow cytometry. Shown are representative data and geometric mean fluorescent intensity (GMFI) (mean ± standard error) of 5 independent experiments. Statistical analyses were performed using the Kruskal-Wallis multiple comparison test and corrected using the Dunn multiple comparison test. Significance: ns = P > .05; ∗P ≤ .05; ∗∗P ≤ .01; ∗∗∗P ≤ .001; ∗∗∗∗P ≤ .0001. All error bars represent the standard error of the mean. AU, arbitrary units; HET, heterozygous; KO, knockout; ns, not significant; RabGDI, rab guanosine diphosphate dissociation inhibitor; VMAT2, vesicle monoamine transporter 2.
SNARE machinery proteins levels remain unchanged in CSPα−/− platelets. (A) Washed platelets (50 x 103/µL platelets per lane) were prepared from CSPα+/+, CSPα+/−, and CSPα−/− mice (n = 4), and the indicated proteins were probed by western blotting. Data are representative of 4 independent experiments. Because of molecular weight overlaps between probed proteins and loading controls, different controls were on different blots. Blots for CSPα, α-synuclein, and RabGDI were on the same membrane (RabGDI as control). VAMP-8, SNAP-23, and RabGDI were on the same membrane (RabGDI as control). Syntaxin-17 and RabGDI were on the same membrane (RabGDI as control). VAMP-3, VMAT2, and syntaxin-11 were on the same membrane (syntaxin-11 as control). Fibrinogen and syntaxin-11 were on the same membrane (syntaxin-11 as control). Platelet factor 4 and actin were on the same membrane (actin as control). GPVI and actin were on the same membrane (actin as control). (B) Quantification of protein levels was performed using ImageLab, and data were plotted as the ratio of CSPα+/− to CSPα+/+ (gray bars) and CSPα−/− to CSPα+/+ (red bars). Statistical analyses were done using individual values and performed using the unpaired nonparametric Mann-Whitney U test. (C) Washed platelets (50 x 103/µL) from CSPα+/+, CSPα+/−, and CSPα−/− were resting and incubated with fluorescein isothiocyanate–conjugated anti-GPVI antibodies for 20 minutes at 37°C. Fluorescent intensities were measured by flow cytometry. Shown are representative data and geometric mean fluorescent intensity (GMFI) (mean ± standard error) of 5 independent experiments. Statistical analyses were performed using the Kruskal-Wallis multiple comparison test and corrected using the Dunn multiple comparison test. Significance: ns = P > .05; ∗P ≤ .05; ∗∗P ≤ .01; ∗∗∗P ≤ .001; ∗∗∗∗P ≤ .0001. All error bars represent the standard error of the mean. AU, arbitrary units; HET, heterozygous; KO, knockout; ns, not significant; RabGDI, rab guanosine diphosphate dissociation inhibitor; VMAT2, vesicle monoamine transporter 2.
CSPα−/− platelets had defective dense- and α-granule secretion
Because CSPα−/− mice were smaller than wild-type (WT) animals, less blood was recovered, which limited the assays that could be performed. Instead of our standard secretion assays,6 we used flow cytometry and a modification of a published adenosine triphosphate (ATP) release assay62 to evaluate granule exocytosis from CSPα−/− washed platelets. We assessed the surface exposure of P-selectin and lysosomal-associated membrane protein 1 (LAMP-1) as metrics of α-granule and lysosome secretion, respectively. αIIbβ3 integrin surface expression and activation (Jon/A binding) were also measured (Figure 2). Platelets were stimulated with either 0.1 U/mL thrombin (Figure 2A-D) or 100 ng/mL convulxin (Figure 2E-H) for 2 minutes. In response to thrombin, there was a significant reduction in P-selectin exposure in the CSPα−/− platelets compared with CSPα+/+ (P = .0175) and to CSPα+/− platelets (P = .0327; Figure 2A). LAMP-1 exposure, Jon/A binding, and CD41/61 exposure were similar in CSPα+/+ and CSPα−/− platelets in response to thrombin (Figure 2B-D). In response to convulxin, there was a significant reduction in P-selectin exposure in the CSPα−/− platelets compared with CSPα+/− platelets (P = .0175); it was not significant in comparison with CSPα+/+ platelets (Figure 2E). There was also a significant reduction in integrin activation in the CSPα−/− platelets compared with CSPα+/− platelets (P = .04); it was not significant in comparison with CSPα+/+ platelets (Figure 2G). LAMP-1 exposure and CD41/61 levels were also unaffected (Figure 2F,H). Overall, the flow cytometry data suggest that CSPα had a significant role in α-granule secretion but less so in lysosomal granule release. Our data also suggest that dense-granule secretion (ie, adenosine 5′-diphosphate [ADP] release) could be impaired because integrin activation was defective when platelets were activated with convulxin.
CSPα−/− platelets have defective dense- and α-granule secretion and integrin activation. (A-H) Washed platelets (50 x 103/µL) from CSPα+/+, CSPα+/−, and CSPα−/− mice were stimulated with 0.1 U/mL thrombin or 100 ng/mL convulxin for 2 minutes and then incubated with fluorescein isothiocyanate (FITC) anti–P-selectin (A,E), phycoerythrin (PE)-conjugated LAMP-1 (B,F), PE-conjugated Jon/A (C,G), or FITC anti-CD41/61 (D,H) antibodies for 20 minutes at 37°C. Fluorescent intensities were measured by flow cytometry. Shown are representative data and GMFI (mean ± standard error of mean) of 5 independent experiments. Statistical analyses were performed using the Kruskal-Wallis multiple comparison test and corrected using the Dunn multiple comparison test. The significant P values are indicated. (I-K) Platelet-rich plasma (PRP) was isolated and adjusted to a concentration of 100 x 103/µL from CSPα+/+, CSPα+/−, CSPα−/− mice, and Unc13dJinx mice. PRP was stimulated with 0.05 U/mL thrombin (I,J) or 100 ng/mL convulxin (K) over a 10-minute period at 37°C to measure ATP release from the platelets at 2 minutes increments. Data are mean ± standard error of the mean of triplicate measurements and are representative of 3 independent experiments. Statistical analyses were performed using 2-way analysis of variance multiple comparisons and corrected using the Tukey multiple comparison test. Significance: ∗(red) = P ≤ .05 WT vs KO and ∗(black) = P ≤ .05 WT vs HET. HET, heterozygous; KO, knockout.
CSPα−/− platelets have defective dense- and α-granule secretion and integrin activation. (A-H) Washed platelets (50 x 103/µL) from CSPα+/+, CSPα+/−, and CSPα−/− mice were stimulated with 0.1 U/mL thrombin or 100 ng/mL convulxin for 2 minutes and then incubated with fluorescein isothiocyanate (FITC) anti–P-selectin (A,E), phycoerythrin (PE)-conjugated LAMP-1 (B,F), PE-conjugated Jon/A (C,G), or FITC anti-CD41/61 (D,H) antibodies for 20 minutes at 37°C. Fluorescent intensities were measured by flow cytometry. Shown are representative data and GMFI (mean ± standard error of mean) of 5 independent experiments. Statistical analyses were performed using the Kruskal-Wallis multiple comparison test and corrected using the Dunn multiple comparison test. The significant P values are indicated. (I-K) Platelet-rich plasma (PRP) was isolated and adjusted to a concentration of 100 x 103/µL from CSPα+/+, CSPα+/−, CSPα−/− mice, and Unc13dJinx mice. PRP was stimulated with 0.05 U/mL thrombin (I,J) or 100 ng/mL convulxin (K) over a 10-minute period at 37°C to measure ATP release from the platelets at 2 minutes increments. Data are mean ± standard error of the mean of triplicate measurements and are representative of 3 independent experiments. Statistical analyses were performed using 2-way analysis of variance multiple comparisons and corrected using the Tukey multiple comparison test. Significance: ∗(red) = P ≤ .05 WT vs KO and ∗(black) = P ≤ .05 WT vs HET. HET, heterozygous; KO, knockout.
To determine whether the CSPα−/− platelets had defective dense-granule secretion, we used an ATP release assay with a modified luciferin/luciferase system (Figure 2I-K).62 We first validated this assay by comparing ATP release from WT platelets with that from Unc13dJinx platelets, which have a robust dense-granule secretion defect.16 Platelets were stimulated using 0.05 U/mL thrombin over 10 minutes at 37°C. There was little to no ATP release from Unc13dJinx platelets when compared with WT platelets (Figure 2I). Next, we evaluated ATP release from CSPα+/+, CSPα+/−, and CSPα−/− platelets. Platelets were stimulated with either 0.05 U/mL thrombin or 100 ng/mL convulxin over 10 minutes. Release in response to either thrombin or convulxin was defective in CSPα−/− platelets at 6, 8, and 10 minutes (Figure 2J-K). There was a defect in the CSPα+/− platelets that was more apparent in the time courses after thrombin stimulation. These data show that CSPα plays a significant role in platelet secretion from dense and α-granules. It may play a greater role in ITAM (immunoreceptor tyrosine-based activation motif)-based signaling pathways than G-protein–coupled receptor signaling pathways, or ATP/ADP release may not provide sufficient “feed-forward” signaling for full activation.
Deletion of CSPα affected platelet signaling pathways
Next, we evaluated several signaling pathways to determine whether the deletion of CSPα disrupted platelet activation. Platelets were stimulated with either 0.1 U/mL thrombin or 100 ng/mL convulxin for 10 minutes to assess Akt (phosphatidylinositol 3-kinase [PI3K]/protein kinase B signaling pathway), myosin light chain, and protein kinase C (PKC) activation (Figure 3A-D). There was no difference in phosphorylated Akt levels in CSPα−/− platelets activated with thrombin, but there was a reduction upon stimulation with convulxin (Figure 3A-B). Phosphorylated myosin light chain levels were reduced when CSPα−/− platelets were activated with either thrombin or convulxin (Figure 3A-B). For PKC activation, phosphorylated-PKC substrate levels were reduced when CSPα−/− platelets were stimulated with convulxin but not when thrombin was used (Figure 3C-D).
CSPα−/− platelets have defects in signaling pathways and defective hemostasis. (A) Washed platelets (200 x 103/µL) from CSPα+/+ and CSPα−/− mice were kept in a resting state (R) or stimulated with 0.1 U/mL thrombin (T) or 100 ng/mL convulxin (C) for 10 minutes and were probed by western blotting to look at phospho-Akt and phospho- myosin light chain (MLC) levels. (B) Quantification of protein levels was performed using ImageLab and data were plotted as either the ratio of phospho-Akt to Akt, or phospho-MLC to β-tubulin. (C) Washed platelets (200 x 103/µL) from CSPα+/+ and CSPα−/− mice were kept in a resting state (R) or stimulated with 0.1 U/mL thrombin (T) or 100 ng/mL convulxin (C) for 10 minutes and were probed by western blotting to determine phosphorylation of PKC substrates, which was interpreted as PKC activity. (D) Quantification of protein levels was performed using ImageLab and data were plotted as the ratio of PKC activity to β-tubulin. (E) Tail bleeding assay was performed to analyze thrombus formation in vivo. CSPα+/+ (n = 27; male = 16, and female = 11), CSPα+/− (n = 83; male = 40, and female = 43), and CSPα−/− (n = 9; male = 4, and female = 5) mice were used to perform the experiment. Statistical analyses were performed using the Kaplan-Meier method using the log-rank test. Akt, phosphatidylinositol 3-kinase (PI3K)/protein kinase B signaling pathway; phosphor, phosphorylated.
CSPα−/− platelets have defects in signaling pathways and defective hemostasis. (A) Washed platelets (200 x 103/µL) from CSPα+/+ and CSPα−/− mice were kept in a resting state (R) or stimulated with 0.1 U/mL thrombin (T) or 100 ng/mL convulxin (C) for 10 minutes and were probed by western blotting to look at phospho-Akt and phospho- myosin light chain (MLC) levels. (B) Quantification of protein levels was performed using ImageLab and data were plotted as either the ratio of phospho-Akt to Akt, or phospho-MLC to β-tubulin. (C) Washed platelets (200 x 103/µL) from CSPα+/+ and CSPα−/− mice were kept in a resting state (R) or stimulated with 0.1 U/mL thrombin (T) or 100 ng/mL convulxin (C) for 10 minutes and were probed by western blotting to determine phosphorylation of PKC substrates, which was interpreted as PKC activity. (D) Quantification of protein levels was performed using ImageLab and data were plotted as the ratio of PKC activity to β-tubulin. (E) Tail bleeding assay was performed to analyze thrombus formation in vivo. CSPα+/+ (n = 27; male = 16, and female = 11), CSPα+/− (n = 83; male = 40, and female = 43), and CSPα−/− (n = 9; male = 4, and female = 5) mice were used to perform the experiment. Statistical analyses were performed using the Kaplan-Meier method using the log-rank test. Akt, phosphatidylinositol 3-kinase (PI3K)/protein kinase B signaling pathway; phosphor, phosphorylated.
Deletion of CSPα caused bleeding and thrombosis defects
Next, we evaluated whether the defect in granule secretion from the CSPα−/− platelets was sufficient to affect hemostasis and thrombosis using 2 assays: in vivo tail bleeding and ex vivo BioFlux microfluidics (Figures 3E and 4, respectively). The average tail bleeding times for CSPα+/+ mice (206 ± 121 s, n = 27) and CSPα+/− mice (286 ± 185 s, n = 83) showed a slight, significant difference. However, CSPα−/− mice had a robust increase in bleeding times, with bleeding from all animals (n = 9) exceeding 10 minutes (P < .0001). Given the reduced size of CSPα−/− mice, we could not perform other in vivo thrombosis assays (ie, jugular vein puncture or FeCl3-induced carotid injury). To determine whether the defect was caused by an intrinsic platelet defect, we assessed thrombosis using a BioFlux microfluidics system with channels coated with collagen (Figure 4). For comparison, we used whole blood from Unc13dJinx mice, which have a robust dense-granule secretion defect and defective thrombosis.16 For all 4 parameters measured at low shear, the CSPα−/− platelets were significantly less responsive than CSPα+/+ or CSPα+/− platelets (Figure 4B-E). At higher shear, there were no significant differences in any of the 4 parameters in the CSPα−/− platelets compared with CSPα+/+ or CSPα+/− platelets (Figure 4G-J). Similar data were observed for the Unc13dJinx platelets at both low and high shear. The defects seen at low vs high shear are perhaps because platelet secretion has more impact at low shear. Interestingly, the deletion of CSPα did not affect spreading on fibrinogen-coated surfaces under static conditions (supplemental Figure 4).
CSPα−/− mice have defective thrombosis under flow at low shear rates. A BioFlux microfluidics system was used to examine thrombus formation at a low shear rate of 10 dyn/cm2 (A-E) or high shear rate of 35 dyn/cm2 (F-J) over immobilized collagen for CSPα+/+, CSPα+/−, and CSPα−/− mice. Historic data from the laboratory for Unc13dJinx mice was added for reference. (A) Representative images of thrombus formation were taken for CSPα+/+ (n = 5), CSPα+/− (n = 7), and CSPα−/− (n = 4) mice at low shear rates during postperfusion washing. Quantitative analysis of platelet surface area coverage (B), morphological score (C), contraction score (D), and multilayer score (E) were measured at a low shear rate. (F) Representative images of thrombus formation were taken for CSPα+/+ (n = 5), CSPα+/− (n = 6), and CSPα−/− (n = 5) mice at high shear rates during postperfusion washing. Quantitative analysis of platelet surface area coverage (G), morphological score (H), contraction score (I), and multilayer score (J) were measured at the high shear rate. Scaled from 0 (no thrombus formation) to 5 (fully formed contracted and multilayered thrombi) for morphological score. Contraction and multilayer scores were scaled from 0 (no thrombus formation) to 3 (fully formed contracted and multilayered thrombi). Statistical analyses were performed using individual values and the Kruskal-Wallis multiple comparison test and corrected using the Dunn multiple comparison test. The P values are indicated. Scale bar, 50 μm.
CSPα−/− mice have defective thrombosis under flow at low shear rates. A BioFlux microfluidics system was used to examine thrombus formation at a low shear rate of 10 dyn/cm2 (A-E) or high shear rate of 35 dyn/cm2 (F-J) over immobilized collagen for CSPα+/+, CSPα+/−, and CSPα−/− mice. Historic data from the laboratory for Unc13dJinx mice was added for reference. (A) Representative images of thrombus formation were taken for CSPα+/+ (n = 5), CSPα+/− (n = 7), and CSPα−/− (n = 4) mice at low shear rates during postperfusion washing. Quantitative analysis of platelet surface area coverage (B), morphological score (C), contraction score (D), and multilayer score (E) were measured at a low shear rate. (F) Representative images of thrombus formation were taken for CSPα+/+ (n = 5), CSPα+/− (n = 6), and CSPα−/− (n = 5) mice at high shear rates during postperfusion washing. Quantitative analysis of platelet surface area coverage (G), morphological score (H), contraction score (I), and multilayer score (J) were measured at the high shear rate. Scaled from 0 (no thrombus formation) to 5 (fully formed contracted and multilayered thrombi) for morphological score. Contraction and multilayer scores were scaled from 0 (no thrombus formation) to 3 (fully formed contracted and multilayered thrombi). Statistical analyses were performed using individual values and the Kruskal-Wallis multiple comparison test and corrected using the Dunn multiple comparison test. The P values are indicated. Scale bar, 50 μm.
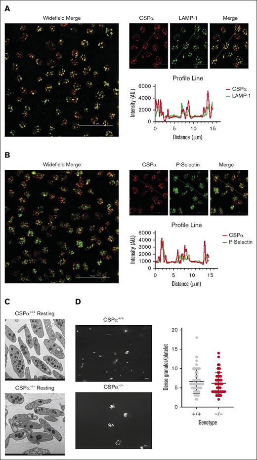
Intraplatelet distribution of CSPα
CSPα has been reported to lack a true transmembrane domain but does appear to be acylated in its cysteine-rich region.25,63 To better understand how CSPα could affect platelet function, we sought to determine its subplatelet distribution in mouse platelets, first using immunofluorescence with 3-dimensional structured illumination microscopy (Figure 5A-B). The staining pattern of CSPα was punctate, suggesting that it had a granular membrane distribution in platelets. To evaluate whether CSPα is on a granule, we performed colocalization studies with LAMP-1 (membrane marker for lysosomes) and P-selectin (membrane marker for α-granules). In resting platelets, there was some overlap between LAMP-1 and CSPα (Figure 5A; Pearson correlation coefficient: 0.533, and Mander overlap: 0.896). Similarly, there was some overlap between P-selectin and CSPα (Figure 5B; Pearson coefficient: 0.534, and Mander overlap: 0.930). The absence of nonspecific antibody staining was confirmed (see supplemental Figure 5). To address whether the deletion of CSPα affected platelet structure and granule distribution, we conducted transmission electron microscopy. We observed no overt changes in the morphology of CSPα−/− platelets (Figure 5C). To address whether the deletion of CSPα affected dense granules in CSPα−/− mice, we counted dense granules stained with mepacrine.64 The average numbers of mepacrine-positive structures were similar in CSPα+/+ (6.64 ± 3.06 per platelet; n = 50 platelets) vs CSPα−/− (6.20 ± 2.75 per platelet; n = 50 platelets) platelets (Figure 5D). Thus, there appeared to be no defect in dense-granule formation.
CSPα is membrane-associated and present on both lysosomes and α-granules. (A) WT platelets were immunostained for CSPα (red) and LAMP-1 (green), and imaged using 3-dimensional structured illumination microscopy (3D-SIM). The white lines in the merged images indicate where the profile line analyses were performed. Profile line analyses are shown below the images. (B) WT platelets were immunostained for CSPα (red) and P-selectin (green), and imaged using 3D-SIM. Scale bar, 10 μm for widefield images; 5 μm for cropped images. (C) Resting platelets from CSPα+/+ and CSPα−/− mice were isolated and fixed in their resting state. Transmission electron microscopy micrographs were analyzed for platelet shape and granule distribution. Scale bar, 1 μm. (D) Resting platelets from CSPα+/+ and CSPα−/− mice were isolated, labeled with 1 μM mepacrine for 30 minutes, and imaged by epifluorescence microscopy to count dense-granule numbers. Scale bar, 5 μm. The number of mepacrine-positive granules was counted and graphed (Mann-Whitney U test, P = .4617). AU, arbitrary units.
CSPα is membrane-associated and present on both lysosomes and α-granules. (A) WT platelets were immunostained for CSPα (red) and LAMP-1 (green), and imaged using 3-dimensional structured illumination microscopy (3D-SIM). The white lines in the merged images indicate where the profile line analyses were performed. Profile line analyses are shown below the images. (B) WT platelets were immunostained for CSPα (red) and P-selectin (green), and imaged using 3D-SIM. Scale bar, 10 μm for widefield images; 5 μm for cropped images. (C) Resting platelets from CSPα+/+ and CSPα−/− mice were isolated and fixed in their resting state. Transmission electron microscopy micrographs were analyzed for platelet shape and granule distribution. Scale bar, 1 μm. (D) Resting platelets from CSPα+/+ and CSPα−/− mice were isolated, labeled with 1 μM mepacrine for 30 minutes, and imaged by epifluorescence microscopy to count dense-granule numbers. Scale bar, 5 μm. The number of mepacrine-positive granules was counted and graphed (Mann-Whitney U test, P = .4617). AU, arbitrary units.
We performed subcellular fractionation studies disrupting platelets using freeze-thaw and separating cytosolic and membrane fractions by ultracentrifugation (Figure 6A). In resting or activated human platelets, CSPα was mainly found in the Triton X-100 soluble fractions, indicative of a membrane protein. In resting platelets, CSPα was present (83.3%) in the Triton X-100–soluble fraction and the Triton X-100–insoluble fraction (16.7%). The distribution of CSPα changed modestly after activation with 0.1 U/mL thrombin, with more being more present in the Triton X-100–soluble fraction (89.6%) and reduced in the Triton X-100–insoluble fraction (10.4%). Because some of CSPα was present in the Triton X-100 insoluble fractions, indicative of lipid-raft association, we further fractionated that fraction using sucrose density gradients (Figure 6B). No CSPα was detected in the fractions containing lipid rafts (9-11) as marked by syntaxin-11. These data show that CSPα is associated with platelet membranes but did not shift to lipid rafts upon activation, as has been reported for 2 of the platelet t-SNAREs, SNAP-23, and syntaxin-11.65
CSPα is membrane associated but not present in lipid rafts. (A) Lysates were prepared from washed human platelets subjected to 5 freeze-thaw cycles and centrifuged to separate membrane and cytosol (S1) fractions. The membrane fraction was treated with 1% Triton X-100 to generate Triton X-100–soluble (STX) and Triton X-100–insoluble (ITX) fractions, which were separated by ultracentrifugation. The fractions were analyzed by sodium dodecyl sulfate–polyacrylamide gel electrophoresis (SDS-PAGE) and probed by western blotting with the indicated antibodies. Data are representative of 2 independent experiments and quantification is based on the mean of the representative experiment. (B) Resting or 0.1 U/mL thrombin–stimulated human platelets were lysed with 2× lysis buffer and layered under a sucrose gradient. The samples were centrifuged and collected in 1-mL fractions. The fractions were analyzed by SDS-PAGE and probed by western blotting for the indicated antibodies syntaxin-11 and CSPα. Data are representative of 2 independent experiments. GAPDH, glyceraldehyde-3-phosphate dehydrogenase; R, resting; S, stimulated.
CSPα is membrane associated but not present in lipid rafts. (A) Lysates were prepared from washed human platelets subjected to 5 freeze-thaw cycles and centrifuged to separate membrane and cytosol (S1) fractions. The membrane fraction was treated with 1% Triton X-100 to generate Triton X-100–soluble (STX) and Triton X-100–insoluble (ITX) fractions, which were separated by ultracentrifugation. The fractions were analyzed by sodium dodecyl sulfate–polyacrylamide gel electrophoresis (SDS-PAGE) and probed by western blotting with the indicated antibodies. Data are representative of 2 independent experiments and quantification is based on the mean of the representative experiment. (B) Resting or 0.1 U/mL thrombin–stimulated human platelets were lysed with 2× lysis buffer and layered under a sucrose gradient. The samples were centrifuged and collected in 1-mL fractions. The fractions were analyzed by SDS-PAGE and probed by western blotting for the indicated antibodies syntaxin-11 and CSPα. Data are representative of 2 independent experiments. GAPDH, glyceraldehyde-3-phosphate dehydrogenase; R, resting; S, stimulated.
Loss of CSPα severely affects life span and breeding
Deletion of CSPα in Drosophila and mice causes progressive neurodegeneration that results in early death compared with WT and heterozygous littermates.25,35,66,67 We used CSP+/− × CSP+/− crosses to generate CSPα−/− mice and CSPα+/+ and CSPα+/− littermates. Of 926 mice generated, only 131 were CSPα−/−, a substantial deviation from the 232 (57% decrease) expected via normal Mendelian inheritance (Table 1). CSPα−/− pups could have been lost in utero, but this was not examined. As reported, the maximum life span of CSPα−/− mice was ∼8 weeks.35 For all experiments, mice were used at 5 to 6 weeks of age. In addition to their shorter life span, we observed the same lethal neurodegenerative and sensorimotor defects previously reported.32,35,36
Breeding results from heterozygous crosses
| Genotype . | No. of males . | No. of females . | Total numbers (%) . |
|---|---|---|---|
| CSPα+/+ | 116 | 109 | 225 (24.3) |
| CSPα+/− | 273 | 297 | 570 (61.6) |
| CSPα−/− | 67 | 64 | 131 (14.1) |
| Genotype . | No. of males . | No. of females . | Total numbers (%) . |
|---|---|---|---|
| CSPα+/+ | 116 | 109 | 225 (24.3) |
| CSPα+/− | 273 | 297 | 570 (61.6) |
| CSPα−/− | 67 | 64 | 131 (14.1) |
CSPα−/− mice have defects in blood cell populations
We examined the hematological parameters of CSPα−/− mice, focusing on platelet-related values. Platelet counts and mean platelet volumes were nearly normal, although there was a slight increase in the CSPα−/− mice (Table 2). Interestingly, erythrocyte and leukocyte populations were affected in CSPα−/− mice. There was a significant decrease in erythrocyte (red blood cell) volume 50.5 ± 1.23 fL in CSPα++ mice vs 44.5 ± 1.17 fL in CSPα−/− mice (P = .0008), and 50.7 ± 1.13 fL in CSPα+/− mice (P = .0005). There was an increase in circulating reticulocytes in the CSPα−/− mice 481 × 103 ± 109 × 103 per μL vs 329 × 103 ± 38.5 × 103 per μL in CSPα+/+ mice (P = .0035), suggesting a high turnover rate for erythrocytes.
Hematological parameters for CSPα−/− mice
| Parameter . | CSPα+/+ . | CSPα+/− . | CSPα−/− . | CSPα+/+ vs CSPα−/− P value . | CSPα+/− vs CSPα−/− P value . | CSPα+/+ vs CSPα+/− P value . |
|---|---|---|---|---|---|---|
| Erythrocytes | ||||||
| Erythrocytes (×106/μL) | 8.06 ± 0.420 | 7.65 ± 0.569 | 8.39 ± 0.786 | >.9999 | .0544 | .4242 |
| MCV (fL) | 50.5 ± 1.23 | 50.7 ± 1.13 | 44.5 ± 1.17 | .0008 | .0005 | >.9999 |
| Hemoglobin (g/dL) | 12.2 ± 0.572 | 11.6 ± 0.643 | 11.3 ± 1.11 | .2736 | >.9999 | .6184 |
| MCH (pg) | 15.1 ± 0.263 | 15.2 ± 0.345 | 13.5 ± 0.289 | .0024 | .0001 | >.9999 |
| MCHC (g/dL) | 29.8 ± 0.625 | 30.1 ± 0.858 | 30.3 ± 0.394 | .3583 | >.9999 | >.9999 |
| Reticulocytes (×103/μL) | 329 ± 38.5 | 369 ± 167 | 481 ± 109 | .0035 | .0218 | >.9999 |
| Platelets | ||||||
| Platelets (×103/μL) | 656 ± 148 | 603 ± 140 | 766 ± 117 | .2950 | .0325 | >.9999 |
| MPV (fL) | 6.56 ± 1.16 | 6.56 ±1.19 | 7.58 ± 0.186 | .6203 | .4264 | >.9999 |
| Leukocytes | ||||||
| WBC (×103/μL) | 10.1 ± 2.83 | 8.95 ± 1.70 | 4.19 ± 1.63 | .0003 | .0038 | >.9999 |
| Neutrophils (×103/μL) | 1.03 ± 1.07 | 0.645 ± 0.319 | 0.983 ± 0.320 | .4339 | .1650 | >.9999 |
| Lymphocytes (×103/μL) | 8.73 ± 1.86 | 7.98 ± 1.61 | 2.97 ± 1.64 | .0003 | .0019 | >.9999 |
| Monocytes (×103/μL) | 0.137 ± 0.127 | 0.186 ± 0.136 | 0.0422 ± 0.0217 | .0217 | .0003 | .6625 |
| Eosinophils (×103/μL) | 0.166 ± 0.0743 | 0.136 ± 0.0606 | 0.182 ± 0.0963 | >.9999 | .4764 | .9708 |
| Basophils (×103/μL) | 0.0140 ± 0.0126 | 0.010 ± 0.00943 | 0.00889 ± 0.0127 | .6495 | >.9999 | >.9999 |
| Parameter . | CSPα+/+ . | CSPα+/− . | CSPα−/− . | CSPα+/+ vs CSPα−/− P value . | CSPα+/− vs CSPα−/− P value . | CSPα+/+ vs CSPα+/− P value . |
|---|---|---|---|---|---|---|
| Erythrocytes | ||||||
| Erythrocytes (×106/μL) | 8.06 ± 0.420 | 7.65 ± 0.569 | 8.39 ± 0.786 | >.9999 | .0544 | .4242 |
| MCV (fL) | 50.5 ± 1.23 | 50.7 ± 1.13 | 44.5 ± 1.17 | .0008 | .0005 | >.9999 |
| Hemoglobin (g/dL) | 12.2 ± 0.572 | 11.6 ± 0.643 | 11.3 ± 1.11 | .2736 | >.9999 | .6184 |
| MCH (pg) | 15.1 ± 0.263 | 15.2 ± 0.345 | 13.5 ± 0.289 | .0024 | .0001 | >.9999 |
| MCHC (g/dL) | 29.8 ± 0.625 | 30.1 ± 0.858 | 30.3 ± 0.394 | .3583 | >.9999 | >.9999 |
| Reticulocytes (×103/μL) | 329 ± 38.5 | 369 ± 167 | 481 ± 109 | .0035 | .0218 | >.9999 |
| Platelets | ||||||
| Platelets (×103/μL) | 656 ± 148 | 603 ± 140 | 766 ± 117 | .2950 | .0325 | >.9999 |
| MPV (fL) | 6.56 ± 1.16 | 6.56 ±1.19 | 7.58 ± 0.186 | .6203 | .4264 | >.9999 |
| Leukocytes | ||||||
| WBC (×103/μL) | 10.1 ± 2.83 | 8.95 ± 1.70 | 4.19 ± 1.63 | .0003 | .0038 | >.9999 |
| Neutrophils (×103/μL) | 1.03 ± 1.07 | 0.645 ± 0.319 | 0.983 ± 0.320 | .4339 | .1650 | >.9999 |
| Lymphocytes (×103/μL) | 8.73 ± 1.86 | 7.98 ± 1.61 | 2.97 ± 1.64 | .0003 | .0019 | >.9999 |
| Monocytes (×103/μL) | 0.137 ± 0.127 | 0.186 ± 0.136 | 0.0422 ± 0.0217 | .0217 | .0003 | .6625 |
| Eosinophils (×103/μL) | 0.166 ± 0.0743 | 0.136 ± 0.0606 | 0.182 ± 0.0963 | >.9999 | .4764 | .9708 |
| Basophils (×103/μL) | 0.0140 ± 0.0126 | 0.010 ± 0.00943 | 0.00889 ± 0.0127 | .6495 | >.9999 | >.9999 |
Results are the means ± standard deviation. Values that are bold indicate a signfinance of P ≤ .05.
MCH, mean corpuscular hemoglobin; MCHC, mean corpuscular hemoglobin concentrations; MCV, mean corpuscular volume; MPV, mean platelet volume; WBC, white blood cells.
White blood cell counts were also decreased in CSPα−/− mice: 4.19 × 103 ± 1.63 × 103 per μL vs 10.1 × 103 ± 2.83 × 103 per μL in CSPα+/+ mice (P = .0003), and 8.95 × 103 ± 1.70 × 103 per μL in CSPα+/− mice (P = .0038). This decrease could be accounted for by decreases in the lymphocyte populations in CSPα−/− mice (2.97 × 103 ± 1.64 × 103 per μL vs 8.73 × 103 ± 1.86 × 103 per μL in CSPα+/+ mice; P = .0003). The monocyte population was also reduced in CSPα−/− mice (0.0422 × 103 ± 0.0217 × 103 per μL vs CSPα+/+ mice 0.137 × 103 ± 0.127 × 103 per μL; P = .0217). These differences in erythrocyte volume, reticulocyte, lymphocyte, and monocyte populations were not pursued in this article, but CSPα is abundant in each of those cells so its deletion could affect their biogenesis or function.25,68,69 It would be of interest in future studies to examine platelet-leukocyte interactions in CSPα−/− mice.
Deletion of CSPα affects CSPα−/− mouse body weight and spleen size
As reported, deletion of CSPα caused a severe reduction in body weight and life span.35 The average body weight of CSPα−/− mice at 5 to 6 weeks of age was 7.77 ± 0.755 g, which was significantly less than CSPα+/+ mice (21.1 ± 2.47 g; P = .0389; supplemental Figure 6A). CSPα+/− mice body weight (21.8 ± 3.03 g) was comparable with CSPα+/+ mice. Spleen weight and length (supplemental Figure 6B-C) were affected in CSPα−/− mice (11.7 ± 1.69 mg and 0.817 ± 0.0753 cm vs 65.44 ± 9.05 mg and 1.35 ± 0.0577 cm for CSPα+/+ mice). When normalized to body weight, the spleen weight was less for CSPα−/− mice compared with CSPα+/− mice (P = .0008; supplemental Figure 6B). When the spleen length was normalized to body weight, the ratio for CSPα−/− mice was significantly greater than for CSPα+/+ mice (P = .0277; supplemental Figure 6C).
CSPα−/− mice have increased collagen I deposition and reduced megakaryocyte numbers
Because of the significant reduction in spleen weight, reduced white blood cell populations, and altered erythrocyte/reticulocyte distribution in CSPα−/− mice, we examined their bone marrow, looking specifically at megakaryocytes and the vasculature (Figure 7). In CSPα−/− and CSPα+/− mice, collagen I deposition was increased by twofold compared with CSPα+/+ mice (P < .0001; Figure 7A,D). Increased collagen I can indicate fibrosis (unexpected in young animals; aged 5-6 weeks); however, no reticulin staining was observed in CSPα−/− bone marrows (Figure 7C; supplemental Figure 8). Individual fluorescence intensities for CD105, DAPI (4′,6-diamidino-2-phenylindole), and CD41 are shown in supplemental Figure 7. We observed a reduction in the number of megakaryocytes per field in the bone marrow samples from CSPα−/− mice (Figure 7D). Curiously, this reduction did not result in overall decreases in platelet numbers (Table 2). Together, these data suggest that loss of CSPα disrupts the bone marrow microenvironment, which could indicate several pathologies, especially given that CSPα is expressed in many cell types. Because of the limitations of mouse numbers and sample availability, more in-depth experiments were not undertaken and are subject to future investigation.
CSPα−/− mice have reduced bone marrow megakaryocyte numbers and increased collagen I deposition. (A) Representative images of femur bone marrow from CSPα+/+ and CSPα−/− mice (aged 5-6 weeks). Collagen I (yellow), CD105 (purple), DAPI (blue), and CD41 (cyan). Scale bar, 20 μm. (B) Representative scan images of the femur from CSPα+/+ and CSPα−/− mice stained for CD41 (megakaryocyte). (C) Reticulin staining of marrow from CSPα−/− mice. Scale bar, 50 μm. Supplemental Figure 8 for WT marrow and fibrotic liver controls. (D) Quantification of megakaryocytes per area, megakaryocyte size, and collagen I intensity in the femurs of CSPα+/+, CSPα+/−, and CSPα−/− mice. Bones from CSPα+/+ (n = 4; male = 3, and female = 1), CSPα+/− (n = 3; male = 2, and female = 1), and CSPα−/− (n = 4; male = 2, and female = 2) mice were evaluated. Megakaryocytes per area and megakaryocyte size were evaluated by examining the number and size of CD41+ cells. Quantification of collagen I fluorescence intensity was measured within each image. Statistical analyses were performed using individual values and the Kruskal-Wallis multiple comparison test and corrected using the Dunn multiple comparison test. The P values are indicated. Scale bar, 20 μm.
CSPα−/− mice have reduced bone marrow megakaryocyte numbers and increased collagen I deposition. (A) Representative images of femur bone marrow from CSPα+/+ and CSPα−/− mice (aged 5-6 weeks). Collagen I (yellow), CD105 (purple), DAPI (blue), and CD41 (cyan). Scale bar, 20 μm. (B) Representative scan images of the femur from CSPα+/+ and CSPα−/− mice stained for CD41 (megakaryocyte). (C) Reticulin staining of marrow from CSPα−/− mice. Scale bar, 50 μm. Supplemental Figure 8 for WT marrow and fibrotic liver controls. (D) Quantification of megakaryocytes per area, megakaryocyte size, and collagen I intensity in the femurs of CSPα+/+, CSPα+/−, and CSPα−/− mice. Bones from CSPα+/+ (n = 4; male = 3, and female = 1), CSPα+/− (n = 3; male = 2, and female = 1), and CSPα−/− (n = 4; male = 2, and female = 2) mice were evaluated. Megakaryocytes per area and megakaryocyte size were evaluated by examining the number and size of CD41+ cells. Quantification of collagen I fluorescence intensity was measured within each image. Statistical analyses were performed using individual values and the Kruskal-Wallis multiple comparison test and corrected using the Dunn multiple comparison test. The P values are indicated. Scale bar, 20 μm.
Discussion
In this article, we built on previous work to examine the function of CSPα in platelets and hemostasis. We confirmed its deletion in platelets, but, unlike in the brain, its loss did not affect any of the SNARE proteins examined. Subcellular analysis found that CSPα was membrane-associated and present on both α-granules and lysosomal granules but not in lipid rafts. Secretion of both dense and α-granules from CSPα−/− platelets was defective. Platelet signaling pathways in response to GPVI-specific agonists were reduced. Hemostasis, in CSPα−/− mice, was significantly defective in both tail-bleeding assays and under low shear BioFlux microfluidics on collagen. Thus, CSPα plays a significant role in platelet exocytosis, especially the release of ADP, which contributes to thrombosis and hemostasis; however, the molecular mechanism of CSPα is yet unclear.
Our results reflect previous studies showing the importance of dense-granule secretion for hemostasis. The roles of the different v-SNAREs (VAMP-2, -3, -4, -5, -7, and -8, and Ykt6) and t-SNAREs (SNAP-23 and syntaxin-11) have been assessed by either manipulating them in various mouse strains or examining patient data.6,7,11-14,70 Those with defective dense-granule secretion have hemostatic impairment, similar to what we observed for CSPα−/− mice.6 Because of limitations with CSPα−/− mouse size and life span, we were unable to complete standard ex vivo granule secretion assays to fully characterize the secretion defects. To overcome these limitations, we used a high-sensitivity, time-dependent ATP release assay to characterize dense-granule secretion.62 From this assay (Figure 2J-K), we observed that CSPα−/− platelets have a significant dense-granule secretion defect and remained significantly lower than that of CSPα+/+ platelets. However, there are limitations to this assay. Total ATP release assays can vary, with platelet preparation. Although our data suggest defective dense-granule secretion, a defect in initial granule biogenesis (ie, cargo packaging) is also possible. However, we observed no gross changes in CSPα−/− platelet (granule) morphology by electron microscopy or mepacrine staining (Figure 5C-D).
SNARE complex assembly and disassembly are critical for continued exocytosis; however, the effect of chaperones (other than N-ethylmaleimide sensitive factor2) in this process are not clearly defined. CSPα is an Hsp40 cochaperone that is crucial in facilitating protein binding and initiating ATP hydrolysis by Hsc70. Studies in neurons show it is part of a chaperone complex, CSPα-Hsc70–small glutamine-rich tetratricopeptide repeat protein, that maintains SNAP-25 in a conformation for proper SNARE-complex assembly.32,36 Other studies show that CSPα contributes to both unconventional protein secretion and endosomal microautophagy.71-73 It interacts with SLC3A2/CD58hc, which are important for the perinuclear association of misfolding-associated protein secretion.71,72 These studies suggest that CSPα plays a role in lysosomal homeostasis. When CSPα is mutated in patients with ANCL, the steady-state levels of SNAP-25 are decreased in the brain, and protein aggregate levels increase.41,43-45,47 Similarly, Munc18-1 and VAMP-2 binding decreases in the presence of the CSP L115R mutant construct vs WT CSP in PC12 cells.74 These interactions highlight the importance of CSPα in neuronal function. However, CSPα in platelets does not have the same effect on the steady-state levels of the SNARE proteins because there was no reduction in any (Figure 1). Although the mechanism is unclear, neuronal SNAREs are used multiple times, thus their folding and refolding is essential for continued function. In platelets, in which SNARE reuse is likely minimal and the cells have a short life span, such folding/refolding may not be a factor for protein levels but may be for function because CSPα’s deletion still affects platelet secretion. More experiments are needed to understand how CSPα contributes to platelet function.
Deletion of CSPα results in a decrease in brain SNAP-25 levels, which correlates with progressive neuron degeneration and a shorter life span in mice. This is consistent with human patients with ANCL with mutated CSPα. These patients lose SNAP-25 and show progressive neuronal dysfunction.41-44 Several studies suggest that the mutations in CSPα in ANCL cause its oligomerization, resulting in its mislocalization and disruption of its cochaperone activity.49,50,75 Of interest is the unique feature of all NCL diseases, accumulation of ceroid, which suggests that either “something” is being mistrafficked or endolysosomal function is disrupted. Thirteen autosomal recessive gene variants cause NCL diseases. Only 1, CSPα, is autosomal dominant. Patients diagnosed with NCL usually present symptoms at different stages of life depending on the mutation, with infantile and late infantile being the most common.41-44,47 All patients with the disease have common symptoms: neuronal loss, cognitive and motor decline, epilepsy, progressive vision loss, and premature death.41,42,47 There are no treatments to stop disease progression; current treatments are largely palliative. Although bleeding diatheses have not been noted in patients with ANCL, our data suggest that platelet function assays could be a diagnostic tool. Other platelet-related bleeding disorders such as Hermansky-Pudlak, Chediak-Higashi, and gray platelet syndrome3-5,53 are thought to be related to defects in lysosomal trafficking/function. It would be of interest to examine patients with ANCL for similar platelet phenotypes. Our data suggest that patients with ANCL could present with bone marrow complications and bleeding pathologies, which could be key in diagnosing this disease.
In this study, we assessed the molecular role of CSPα in platelet secretion and function. CSPα−/− mice studies were limited because of their size and short life span (6-8 weeks). Loss of CSPα significantly affected dense-granule secretion and impaired integrin αIIbβ3 activation, which resulted in a bleeding diathesis. Our data suggest that CSPα has a critical role in platelet function and thrombosis, but the exact molecular mechanism by which CSPα plays a role is still unclear. Our studies uncovered a new bone marrow pathology associated with loss of CSPα, which presented as increased deposition of collagen I and dysregulation of specific erythroid and leukocyte populations. These data show a need for future mechanistic studies and the potential of platelet functional assays as diagnostic tools for the early detection of some forms of ANCL.
Acknowledgments
The authors thank Jeremy P. Wood and the members of the Whiteheart Laboratory for their careful perusal of this manuscript. The authors are thankful for the efforts of Ming Zhang in managing the mouse colony. The authors also thank Robert “Nate” Helsley and Garrett Anspach for liver samples.
This work was supported by the UK Pathology Research Core (RRID:SCR_018824). The work was supported by grants from the National Institutes of Health, National Heart, Lung, and Blood Institute (HL56652 and HL150818), a Department of Veterans Affairs Merit Award to S.W.W., and an National Science Foundation Kentucky-West Virgina Louis Stokes Alliances for Minority Participation Bridge to Doctorate Fellowship (National Science Foundation Human Resource Development 2004710) awarded to A.N.S.
Authorship
Contribution: A.N.S. carried out all the experiments and wrote the manuscript; S.J., L.O., H.C., D.M.C., J.L., H.R.A., C.P., I.C.B., B.E.D., I.D.P., J.I., B.S., and K.S.P. assisted with some of the experiments and data analysis; and S.W.W. directed the research and edited the manuscript.
Conflict-of-interest disclosure: The authors declare no competing financial interests.
The current affiliation for A.N.S. is Versiti Blood Research Institute, Milwaukee, WI.
The current affiliation for S.J. is Department of Biological Sciences, Eastern Kentucky University, Richmond, KY.
The current affiliation for J.L. is Stark Neurosciences Research Institute, Indiana University School of Medicine, Indianapolis, IN.
The current affiliation for I.C.B. is Centre for Immunobiology, Blizard Institute, Queen Mary University of London, London, United Kingdom.
The current affiliation for H.C. and K.S.P. is GenScript USA Inc, Piscataway, NJ.
The current affiliation for C.P. is ICON plc, Raleigh, NC.
Correspondence: Sidney W. Whiteheart, Department of Molecular and Cellular Biochemistry, College of Medicine, University of Kentucky, B361 BBSRB, 741 S Limestone, Lexington, KY 40536; email: whitehe@uky.edu.
References
Author notes
All data generated by the described studies are available on reasonable request from the corresponding author, Sidney W. Whiteheart (whitehe@uky.edu). No databases were generated by these studies.
The full-text version of this article contains a data supplement.







