Key Points
Exposure of endothelial cells to serum or IgG from patients with VITT induced TF expression and thromboinflammation.
The Endo-chip provides a tool for the study of endothelial involvement in immune thrombotic disorders.
Visual Abstract
Vaccine-induced immune thrombotic thrombocytopenia (VITT) is a rare but serious complication of the ChAdOx1 nCOV-19 vaccine. In Australia, the diagnosis of VITT required the detection of antibodies against platelet factor 4 (PF4) in plasma using a PF4/polyanion enzyme-linked immunosorbent assay (ELISA). Half of the patients who fulfilled the clinical criteria for VITT tested positive when using this ELISA and another third tested positive when using platelet activation assays, highlighting limitations in the assays used for VITT. Using a microfluidic device coated with endothelial cells, the Endo-chip, we measured the effects of serum and immunoglobulin G (IgG) from patients with clinical VITT on endothelial thromboinflammation. Our cohort comprised 40 patients (21 ELISA-positive and 19 ELISA-negative patients as measured by PF4/polyanion ELISA), 12 vaccinated patients with venous thromboembolism without VITT, and 17 individuals who received the ChAdOx1 vaccine without adverse events (vax controls). Treatment with VITT serum, plasma, or IgG increased endothelial tissue factor (TF) expression and activity. Perfusion of blood from healthy donors labelled with fluorescent antibodies against platelets, neutrophils, and fibrin through Endo-chips treated with VITT serum or IgG induced a twofold to threefold increase in platelet, neutrophil, and fibrin deposition. Thromboinflammation was enhanced with addition of PF4 and reduced with an inhibitory antibody against TF. We conclude that endothelial activation contributes to thromboinflammation in patients with clinical features of VITT. The Endo-chip offers a platform for the study of endothelial responses in immune thrombosis.
Introduction
Vaccine-induced immune thrombotic thrombocytopenia (VITT) emerged in 2021 as a rare and unpredictable complication of adenovirus-based COVID-19 vaccines, such as ChAdOX1 nCOV-19.1-3 Recently, a novel VITT-like syndrome has been described in which thrombocytopenia, thrombosis, and autoantibodies against platelet factor 4 (PF4) developed after adenoviral illnesses.4-6 This new VITT-like entity has expanded the range of immune thrombotic diseases, thereby necessitating heightened clinical awareness and laboratory assays for their recognition and further study.7
In Australia, guidelines for the diagnosis and management of VITT were developed by the Thrombosis and Haemostasis Society of Australia and New Zealand8 in alignment with international criteria.9,10 A diagnosis of probable VITT included thrombosis, thrombocytopenia, and high D-dimers, 4 to 42 days after receipt of the ChAdOX1 nCOV-19 vaccine (clinical VITT).8,11 The laboratory confirmation of VITT required a positive anti-PF4 enzyme-linked immunosorbent assay (ELISA) and/or a positive platelet activation assay (flow cytometry for procoagulant platelets, serotonin release assay, or multiple electrode aggregometry; confirmed or definite VITT).1-3,11-14 A single PF4/polyanion ELISA (Asserachrom Heparin Platelet Immunoassay-IgG, Stago) was used in Australia for testing all patients who presented with probable VITT. Using these assays, half of the patients who fulfilled the clinical criteria for VITT had a positive PF4/polyanion ELISA, whereas one-third of those with a negative PF4/polyanion ELISA had a positive platelet activation assay.12 A proportion of patients with clinical VITT did not have a confirmatory laboratory assay, creating a challenging diagnostic impasse. Potential alternative pathways for VITT have been suggested, such as antibodies against neutrophil-activating peptide-2 (NAP2),15 activation of complement,16 or hyperfibrinolysis.17,18 In this study, we interrogated the role of the endothelium in the development of thromboinflammation in VITT.
VITT shares clinical and molecular similarities with heparin-induced thrombocytopenia (HIT). Both are acute prothrombotic responses caused by the development of antibodies against PF4. However, the PF4 epitopes for these antibodies differ in HIT and VITT.19 Furthermore, heparin is required to form the antigenic complex with PF4 in HIT, whereas DNA or vaccine components have been implicated in the antigenic complex with PF4 in VITT.20 Thrombosis in VITT has a predilection for unusual vascular beds, that is, the cerebral venous sinus or splanchnic veins, which suggests that there is a requirement for specific characteristics of the vascular endothelium in those sites, such as the enrichment for bacterial antigens21 and low shear rates.22,23 The endothelium is a site of assembly for the PF4 immune complex in HIT24; however, a role for the endothelium in VITT has not been described. In this study, we examined the endothelial response to serum or IgG from patients with VITT under shear using an endothelialized microfluidic device, the Endo-chip.
Our studies showed that exposure of endothelial cells to VITT serum or IgG induced the accumulation of platelets, neutrophils, and fibrin on the endothelium after perfusion with whole blood. Endothelial stimulation by VITT serum or IgG induced the expression of tissue factor (TF) and fibrin generation, which was decreased with an inhibitory anti-TF antibody (5G9). Further analysis of samples from patients with clinical features of VITT but a negative PF4/polyanion ELISA identified samples positive by an in-house PF4 ELISA, samples positive on the Endo-chip, and samples that were not positive on any assay, underscoring the heterogeneity of the immune thrombotic response. Our findings signify the role of the endothelium in the prothrombotic spectrum of VITT and highlight the value of endothelialized devices for the study of immune thrombotic pathologies.
Materials and methods
Descriptions of the antibodies, reagents, testing of anti-CD9 reactivity of healthy donors, serum immunodepletion, IgG purification, purification of PF4, in-house anti-PF4 ELISA, serum PF4 ELISA, quantification of antiphospholipid antibodies, Endo-chip fabrication and assembly, human umbilical vein endothelial cell (HUVEC) culture and immunostaining, Endo-chip assay image analysis, reverse transcriptase-quantitative polymerase chain reaction, von Willebrand factor (VWF) string formation in the Endo-chip, and HUVEC factor Xa assay are provided in the supplemental Material 1.
Healthy donor blood for Endo-chip assays
All experiments using human participants were approved by the human research ethics committee of The University of Sydney (2014/244) and were conducted in accordance with the Declaration of Helsinki. Venous blood was collected from 8 healthy human donors who were reactive to anti-CD9 antibody. Donors who were reactive to anti-CD9 were used in the platelet activation assays for the diagnosis of HIT25 and VITT.12-14 All healthy donors had been vaccinated against COVID-19 with the ChAdOX1 nCOV-19 or messenger RNA (mRNA)-based vaccine (BioNTech COVID-19). Healthy donor blood was used in the Endo-chip assay within 3 hours of collection.26
VITT and control samples
Serum and plasma were collected from patients who fulfilled the clinical criteria of VITT in Australia between April and September 2021, as approved by the human research ethics committee, Sydney Local Health District, X21-0160 and X20-0177.12-14 Patients who were included in this study fulfilled all 4 clinical criteria for VITT.8 Patients with positive anti-PF4 antibodies as measured by the PF4/polyanion ELISA upon diagnosis were classified as definite VITT, whereas those with a negative ELISA were classified as probable VITT according to the Pavord et al criteria.9 The platelet activation assays employed for this cohort have been described before.12-14 Patients with a negative PF4/polyanion ELISA result and a positive platelet activation assay result were adjudicated as having VITT by the Thrombosis and Haemostasis Society of Australia and New Zealand advisory group11,14 after the exclusion of alternative diagnoses of thrombosis and thrombocytopenia. Patient characteristics are shown in Table 1.
Characteristics of individuals included in the study
| Characteristics . | Vax controls . | VITT ELISA positive . | VITT ELISA negative . | VTE no VITT . | P value . |
|---|---|---|---|---|---|
| Number of patients | 17 | 21 | 19 | 12 | NA |
| Male/female | 9/8 | 11/10 | 12/7 | 9/4 | .805 |
| Age (range), y | 55 (33-71) | 63 (50-76) | 66 (56-81) | 75 (60-81) | .102 |
| Days from vaccination (range) | 7 (4-14) | 12 (8-15) | 10 (4-16) | 13 (8-22) | .063 |
| Platelet level at presentation, median (range), ×106/L | 250 (243-291) | 54 (32-117) | 115 (89-125) | 217 (201-324) | <.0001 |
| D-dimers at presentation × fold of upper limit of normal (range) | NA | 40 (18-40) | 17 (7-40) | 3.6 (2-21) | .047 |
| CVST | NA | 6 | 7 | 6 | .485 |
| Splanchnic vein thrombosis | NA | 2 | 2 | 1 | .980 |
| PE/DVT | NA | 11 | 9 | 4 | .522 |
| Arterial thrombosis | NA | 2 | 1 | 1 | .882 |
| ELISA OD | 0.08 (0.06-0.10) | 2.19 (0.72-2.79) | 0.11 (0.07-0.15) | 0.07 (0.06-0.13) | <.0001 |
| Patients with positive platelet functional assay/number of patients tested per group | 1/8 | 20/21 | 8/17 | 1/10 | <.0001 |
| Characteristics . | Vax controls . | VITT ELISA positive . | VITT ELISA negative . | VTE no VITT . | P value . |
|---|---|---|---|---|---|
| Number of patients | 17 | 21 | 19 | 12 | NA |
| Male/female | 9/8 | 11/10 | 12/7 | 9/4 | .805 |
| Age (range), y | 55 (33-71) | 63 (50-76) | 66 (56-81) | 75 (60-81) | .102 |
| Days from vaccination (range) | 7 (4-14) | 12 (8-15) | 10 (4-16) | 13 (8-22) | .063 |
| Platelet level at presentation, median (range), ×106/L | 250 (243-291) | 54 (32-117) | 115 (89-125) | 217 (201-324) | <.0001 |
| D-dimers at presentation × fold of upper limit of normal (range) | NA | 40 (18-40) | 17 (7-40) | 3.6 (2-21) | .047 |
| CVST | NA | 6 | 7 | 6 | .485 |
| Splanchnic vein thrombosis | NA | 2 | 2 | 1 | .980 |
| PE/DVT | NA | 11 | 9 | 4 | .522 |
| Arterial thrombosis | NA | 2 | 1 | 1 | .882 |
| ELISA OD | 0.08 (0.06-0.10) | 2.19 (0.72-2.79) | 0.11 (0.07-0.15) | 0.07 (0.06-0.13) | <.0001 |
| Patients with positive platelet functional assay/number of patients tested per group | 1/8 | 20/21 | 8/17 | 1/10 | <.0001 |
Values are given as median (25%-75% interquartile range). Functional assay positivity was defined as patient sample testing positive by at least 1 platelet functional VITT test, including procoagulant platelets by flow cytometry,12,14 serotonin release assay,12 or Multiplate.13 Comparison of groups was by 1-way analysis of variance with Dunn post hoc test.
CVST, cerebral vein sinus thrombosis; DVT, deep vein thrombosis; NA, not applicable; OD, optical density; PE, pulmonary embolism.
During that time, serum and plasma were collected from 17 individuals who received the ChAdOX1 nCOV-19 vaccine within the preceding 4 to 42 days without complications (vax controls) and from 12 patients who had received the ChAdOX1 nCOV-19 vaccine within the preceding 4 to 42 days and who developed venous thromboembolism (VTE) without thrombocytopenia (VTE without VITT controls). Serum samples were heat-inactivated by heating at 56°C for 45 minutes27 and stored at −80°C until use.
Endo-chip preparation
HUVECs were derived from umbilical cords from the Royal Prince Alfred Hospital, Sydney, after informed consent was obtained (ethics approval Human Research Ethics Committee X19-0482)26 and were maintained in culture before introduction into the Endo-chip (supplemental Material). The Endo-chip channel was coated with 100 μg/mL fibronectin at 4°C for 16 hours to facilitate HUVEC attachment.
Endo-chip assay
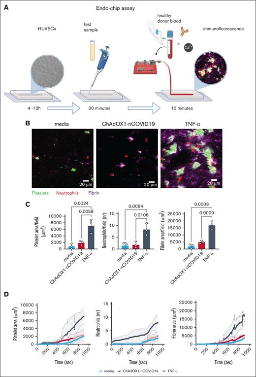
The Endo-chip assay setup is depicted in Figure 1A. Sodium citrate anticoagulated healthy donor blood was mixed with 0.25 μg/mL anti–CD41-FITC, 0.25 μg/mL anti–CD66b-Alexa Fluor 647, and 0.5 μg/mL anti–fibrin-Alexa Fluor 594 for 10 minutes before the perfusion experiments. For inhibition experiments, HUVECs were pretreated with inhibitory anti-TF antibody 5G9 or isotype control28,29 at 10 or 25 μg/mL or with inhibitory anti-CD32 antibody IV.314,30 or isotype control at 10 μg/mL for 20 minutes before perfusion. In some experiments, healthy donor blood was treated with 5G9 or isotype control at 10 μg/mL, IV.3 or isotype control at 10 μg/mL, or inhibitory anti-P selectin antibody G126,31 or isotype control at 10 μg/mL for 20 minutes before perfusion. In other experiments, healthy donor blood was incubated with the thrombin inhibitor argatroban at 0.5 μg/mL or with an equivalent volume of vehicle (absolute ethanol) for 10 minutes before perfusion.32 The blood was then recalcified with 10 mM CaCl2 and perfused through the serum-treated Endo-chips for 15 minutes at a shear rate of 100/s. The accumulation of platelets, neutrophils, and fibrin on the Endo-chip was imaged using a Zeiss 880 confocal microscope and analyzed using ImageJ software (supplemental Material).
Endo-chip assay. (A) Endothelial cells (HUVECs) are seeded into the microchannel of the chip and allowed to adhere for 4 to 12 hours. Inset on the left shows differential interference contrast image of cells coating the channel. Test sample (eg, patient serum) is injected into the channel and incubated with endothelial cells for 30 minutes and then washed off. Venous blood from a healthy donor is collected into a citrate tube. Fluorescent antibodies are added to the blood (to label platelets, neutrophils, and fibrin). Immediately before perfusion, the whole blood is recalcified. The blood is perfused over the HUVEC layer and fluorescent images are captured by confocal microscopy. Inset on the right shows a representative image of the channel after perfusion of blood showing platelet, fibrin, and neutrophil adhesion to the endothelial layer (thromboinflammation). Image created with BioRender.com. (B) Accumulation of platelets, neutrophils, and fibrin after 15-minute perfusion of blood on HUVECs treated with media, ChAdOx1 nCOV-19, or TNF-α (5 ng/mL, positive control). Representative images of platelet (green), neutrophil (red), and fibrin (magenta) merged images after perfusion of blood. (C) Surface area coverage per field of platelets, number of neutrophils per field, and surface area coverage per field of fibrin at the end of a 15-minute perfusion of blood on HUVECs treated with media, ChAdOx1 nCOV-19, or TNF-α (5 ng/mL). Mean ± standard deviation (SD) of n = 3 independent experiments. One-way analysis of variance (ANOVA) with Tukey post hoc test was used for comparisons. (D) Kinetics of the platelet, neutrophil, and fibrin accumulation on the endothelial surface over 15 minutes of perfusion.
Endo-chip assay. (A) Endothelial cells (HUVECs) are seeded into the microchannel of the chip and allowed to adhere for 4 to 12 hours. Inset on the left shows differential interference contrast image of cells coating the channel. Test sample (eg, patient serum) is injected into the channel and incubated with endothelial cells for 30 minutes and then washed off. Venous blood from a healthy donor is collected into a citrate tube. Fluorescent antibodies are added to the blood (to label platelets, neutrophils, and fibrin). Immediately before perfusion, the whole blood is recalcified. The blood is perfused over the HUVEC layer and fluorescent images are captured by confocal microscopy. Inset on the right shows a representative image of the channel after perfusion of blood showing platelet, fibrin, and neutrophil adhesion to the endothelial layer (thromboinflammation). Image created with BioRender.com. (B) Accumulation of platelets, neutrophils, and fibrin after 15-minute perfusion of blood on HUVECs treated with media, ChAdOx1 nCOV-19, or TNF-α (5 ng/mL, positive control). Representative images of platelet (green), neutrophil (red), and fibrin (magenta) merged images after perfusion of blood. (C) Surface area coverage per field of platelets, number of neutrophils per field, and surface area coverage per field of fibrin at the end of a 15-minute perfusion of blood on HUVECs treated with media, ChAdOx1 nCOV-19, or TNF-α (5 ng/mL). Mean ± standard deviation (SD) of n = 3 independent experiments. One-way analysis of variance (ANOVA) with Tukey post hoc test was used for comparisons. (D) Kinetics of the platelet, neutrophil, and fibrin accumulation on the endothelial surface over 15 minutes of perfusion.
Active factor Xa assay
Statistical analysis
Normal distribution of data was confirmed using the D’Agostino-Pearson and Shapiro-Wilk tests. Paired comparisons (paired t test or Wilcoxon) were performed for the Endo-chip perfusion experiments for the comparison of 2 conditions for the same patient sample, for example, with or without the addition of PF4. These paired comparisons were performed on Endo-chips coated with the same batch of HUVECs and perfused with the same healthy blood. Comparison of 2 unpaired groups was performed using unpaired t tests or Mann-Whitney tests. Comparison of multiple groups was performed using a 1-way analysis of variance with Tukey (parametric) or Dunn post hoc test (nonparametric) when indicated. P values ≤ .05 were considered as statistically significant. Analysis was performed using GraphPad Prism 9.0 software.
Results
VITT serum, but not ChAdOX1 nCOV-19, promotes endothelial thromboinflammation
Our Endo-chip assay comprises 2 steps. In the first step, endothelial cells are treated with the test sample (static incubation), which induces endothelial cell gene and/or protein expression. In the second step, healthy blood is perfused over the treated endothelial layer, and the accumulation of platelets, neutrophils, and fibrin on the endothelial surface is measured for 15 minutes (Figure 1A). Perfusion of blood over media-treated HUVECs does not lead to platelet, neutrophil, and fibrin accumulation, whereas perfusion of blood over tumor necrosis factor-α (TNF-α)–treated HUVECs does (Figure 1B).
Because exposure of platelets to ChAdOX1 nCOV-19 within the circulation has been shown previously to cause platelet activation in mice,34 we first sought to ascertain the direct effect of the ChAdOX1 nCOV-19 vaccine on endothelial cell thromboinflammation by treating HUVECs with the vaccine before blood perfusion. We found that vaccine-treated Endo-chips perfused with blood from healthy donors (vaccinated against COVID-19) had no significant difference in platelet, fibrin, or neutrophil accumulation when compared with untreated endothelial cells (Figure 1B-D).
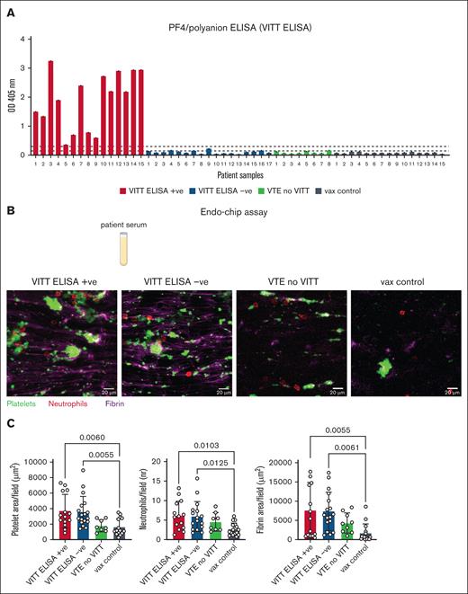
In contrast, exposure of human platelets to VITT or HIT serum (or plasma) in vitro is known to cause platelet activation. Because HIT immune complexes promote thrombus formation around injured endothelium in both mice and ex vivo,24 we sought to determine whether exposure of endothelial cells to VITT serum in the Endo-chip could elicit similar endothelial activation responses. For this, we measured the thromboinflammatory effect of the 15 VITT ELISA positive, 17 VITT ELISA negative, 8 VTE without VITT, and 15 vax control serum samples (Figure 2A) from our cohort. We found that treatment of the Endo-chip with VITT ELISA positive and VITT ELISA negative samples significantly increased platelet, neutrophil, and fibrin deposition on the endothelial surface when compared with vax control samples (Figure 2B-C; supplemental Videos 1-4).
Endothelial thromboinflammation develops in the Endo-chip in response to both VITT ELISA positive and negative sera. (A) Optical density (OD) of VITT samples that tested positive by routine PF4/polyanion ELISA (VITT ELISA positive), and negative by routine PF4/polyanion ELISA (VITT ELISA negative). The OD was also measured for samples from patients with VTE without VITT and in vax controls. The dotted black lines represent the lowest and highest cutoff for positivity determined by the manufacturer. (B) Platelet (green), neutrophil (red), and fibrin (purple) accumulation following a 15-minute blood perfusion in the Endo-chip after treatment with VITT ELISA positive, VITT ELISA negative, VTE without VITT, or vax control sera. Representative images. (C) Platelet fluorescence area per field, neutrophil count per field, and fibrin fluorescence area per field following a 15-minute perfusion of blood in the Endo-chip after treatment with VITT ELISA positive, VITT ELISA negative, VTE without VITT, or vax control sera. VITT ELISA positive n = 15, VITT ELISA negative n = 17, VTE no VITT n = 8, and vax control n = 15. The individual patient numbers are shown in panel A. One-way ANOVA with Dunn post hoc test was used for comparisons.
Endothelial thromboinflammation develops in the Endo-chip in response to both VITT ELISA positive and negative sera. (A) Optical density (OD) of VITT samples that tested positive by routine PF4/polyanion ELISA (VITT ELISA positive), and negative by routine PF4/polyanion ELISA (VITT ELISA negative). The OD was also measured for samples from patients with VTE without VITT and in vax controls. The dotted black lines represent the lowest and highest cutoff for positivity determined by the manufacturer. (B) Platelet (green), neutrophil (red), and fibrin (purple) accumulation following a 15-minute blood perfusion in the Endo-chip after treatment with VITT ELISA positive, VITT ELISA negative, VTE without VITT, or vax control sera. Representative images. (C) Platelet fluorescence area per field, neutrophil count per field, and fibrin fluorescence area per field following a 15-minute perfusion of blood in the Endo-chip after treatment with VITT ELISA positive, VITT ELISA negative, VTE without VITT, or vax control sera. VITT ELISA positive n = 15, VITT ELISA negative n = 17, VTE no VITT n = 8, and vax control n = 15. The individual patient numbers are shown in panel A. One-way ANOVA with Dunn post hoc test was used for comparisons.
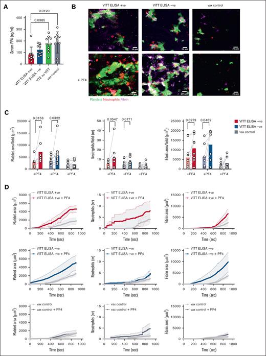
Addition of native PF4 to VITT serum further potentiates endothelial thromboinflammation
Addition of exogenous PF4 has been used in VITT platelet activation assays to uncover the anti-PF4 antibodies,14,30 and we used a similar approach in our Endo-chip assays. First, to understand if the effect of PF4 supplementation was influenced by the amount of endogenous PF4 in the samples, we measured the concentration of PF4 in the serum samples tested in our assays. There was significantly less PF4 in VITT ELISA positive samples (mean ± standard deviation, 82 ± 64 ng/mL) than in VTE without VITT samples and vax controls (Figure 3A). The serum PF4 levels were comparable among the vax controls (187 ± 92 ng/mL), VITT ELISA negative samples (122 ± 44 ng/mL), and the VTE no VITT samples (172 ± 66 ng/mL). These values are in agreement with the serum PF4 levels reported in other pathologies.35
PF4 enhances endothelial thromboinflammation induced by VITT serum in the Endo-chip. (A) Serum concentration of PF4 (ng/mL) in VITT ELISA positive, VITT ELISA negative, VTE without VITT, and vax control samples. One-way ANOVA with Tukey post hoc test was used for comparison. (B) Platelet (green), neutrophil (red), and fibrin (purple) accumulation following a 15-minute blood perfusion in the Endo-chip after treatment with VITT ELISA positive, VITT ELISA negative, or vax control serum without (upper panel) or with (lower panel) the addition of PF4. Representative images. (C) Platelet fluorescence area per field, neutrophil count per field, and fibrin fluorescence area per field following a 15-minute blood perfusion in the Endo-chip after treatment with VITT ELISA positive serum without or with addition of PF4, VITT ELISA negative serum without or with addition of PF4, and vax control serum without or with addition of PF4. A paired t test was used for comparison. (D) Kinetics of the platelet fluorescence area, neutrophil count, and fibrin fluorescence area over 15 minutes of blood perfusion in the Endo-chip after treatment with VITT ELISA positive serum without or with addition of PF4, VITT ELISA negative serum without or with addition of PF4, or vax control serum without or with addition of PF4. VITT ELISA positive n = 7 (patients 1, 2, 4, 5, 6, 8, 11), VITT ELISA negative n = 11 (patients 1, 2, 4, 5, 6, 8, 9, 10, 11, 12, 14), vax controls n = 11 (patients 1, 2, 5, 6, 7, 8, 10, 12, 13, 14, 15). PF4 was added at 25 μg/mL in all experiments.
PF4 enhances endothelial thromboinflammation induced by VITT serum in the Endo-chip. (A) Serum concentration of PF4 (ng/mL) in VITT ELISA positive, VITT ELISA negative, VTE without VITT, and vax control samples. One-way ANOVA with Tukey post hoc test was used for comparison. (B) Platelet (green), neutrophil (red), and fibrin (purple) accumulation following a 15-minute blood perfusion in the Endo-chip after treatment with VITT ELISA positive, VITT ELISA negative, or vax control serum without (upper panel) or with (lower panel) the addition of PF4. Representative images. (C) Platelet fluorescence area per field, neutrophil count per field, and fibrin fluorescence area per field following a 15-minute blood perfusion in the Endo-chip after treatment with VITT ELISA positive serum without or with addition of PF4, VITT ELISA negative serum without or with addition of PF4, and vax control serum without or with addition of PF4. A paired t test was used for comparison. (D) Kinetics of the platelet fluorescence area, neutrophil count, and fibrin fluorescence area over 15 minutes of blood perfusion in the Endo-chip after treatment with VITT ELISA positive serum without or with addition of PF4, VITT ELISA negative serum without or with addition of PF4, or vax control serum without or with addition of PF4. VITT ELISA positive n = 7 (patients 1, 2, 4, 5, 6, 8, 11), VITT ELISA negative n = 11 (patients 1, 2, 4, 5, 6, 8, 9, 10, 11, 12, 14), vax controls n = 11 (patients 1, 2, 5, 6, 7, 8, 10, 12, 13, 14, 15). PF4 was added at 25 μg/mL in all experiments.
Next, we added PF4 to a subgroup of VITT samples selected based on sample availability. Incubation of endothelial cells in the Endo-chip with ELISA positive serum, with added PF4, significantly increased the accumulation of platelets and fibrin of perfused blood, whereas incubation with VITT ELISA negative serum, with added PF4, significantly increased the accumulation of platelets, neutrophils, and fibrin of perfused blood (Figure 3B-D). The fold change in platelet adhesion with the addition of PF4 was 2.2 for VITT ELISA positive samples and 1.6 for VITT ELISA negative samples. The addition of PF4 to vax control serum, followed by incubation with endothelial cells, did not increase the accumulation of platelets, neutrophils, or fibrin of perfused blood (Figure 3B-D).
To understand how some samples that tested negative when using a routine PF4/polyanion ELISA could activate an endothelial thromboinflammatory response, we reasoned that, in microtiter plates, VITT antibodies recognize both PF4 alone and complexed PF4 (ie, PF4 polyanion). However, polyanions, such as heparin, inhibit the interaction of VITT antibodies with PF4,36 which may account for some of the ELISA negative patient samples in our cohort (Figure 2A). To test this, we quantified anti-PF4 antibodies using an in-house anti-PF4 ELISA. This led to the identification of 5 additional positive samples (supplemental Figure 2B), thus supporting the view that polyanions may block the binding of certain VITT antibodies.
We further questioned if some samples that tested negative using the routine PF4/polyanion ELISA could activate an endothelial thromboinflammatory response only in the Endo-chip. For this, we determined a cutoff for positivity as being higher than the mean + 2 standard deviations in the platelet area at 15 minutes of vax control samples. There were 2 VITT ELISA negative samples (asterisks in supplemental Figure 2C) that produced platelet area coverage higher than the cutoff without testing positive in any other test (in-house PF4 ELISA or platelet activation assay), highlighting the potential of the Endo-chip to detect these cases.
To exclude the presence of other platelet-activating antibodies, we tested for the presence of antiphospholipid antibodies in the 5 VITT ELISA negative samples (that tested positive by in-house anti-PF4 ELISA) and the 2 samples that tested positive only in the Endo-chip, but these were not identified (supplemental Figure 2C). Both VITT ELISA positive and VITT ELISA negative samples had higher D-dimer levels than the VTE no VITT group (supplemental Figure 2D).
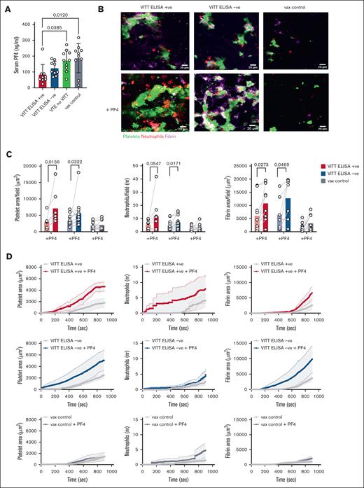
VITT serum enhances endothelial activation
Having identified that VITT serum induces endothelial thromboinflammation, we aimed to determine if this was caused by endothelial activation. For this, we performed static incubations of endothelial cells, as previously described.33 Initially, we incubated endothelial cells with ChAdOX1 nCOV-19 vaccine. We found that ChAdOX1 nCOV-19 vaccine–treated HUVECs expressed spike protein (Figure 4A); however, it did not induce surface expression of TF or P-selectin (Figure 4A).
VITT serum induces endothelial cell activation, which is enhanced with the addition of PF4. (A) Immunostaining of the HUVEC layer for spike protein (red), nuclei, TF, and P-selectin (lower panel) after incubation with media alone or with media containing ChAdOx1 nCOV-19 adenoviral vaccine. (B) Immunostaining for human IgG (green) in HUVECs after treatment with VITT sera vs vax control sera. Representative images. The fluorescence intensity of IgG per field is shown for VITT and vax controls. Mean ± SD from 3 to 5 fields of view; n = 4 independent experiments, unpaired t test. (C) Representative images of HUVECs stained for TF (green), P-selectin (red), and VCAM-1 (magenta) after exposure to TNF-α (5 ng/mL), VITT serum, VITT serum + PF4 (25 μg/mL), vax control serum, vax control serum + PF4 (25 μg/mL), or media. Nuclear staining using Hoechst is shown in blue. (D) Fluorescence intensity of TF, P-selectin, and VCAM-1 of HUVECS treated with VITT, without or with 25 μg/mL PF4 added, or treated with vax control, without or with 25 μg/mL PF4 added, expressed as fold change in comparison with the fluorescent intensity of media alone. Mean ± SD, from 3 to 5 fields of view; VITT ELISA positive n = 2 (patients 2, 4), VITT ELISA negative n = 2 (patients 3, 9), vax control n = 4 (patients 2, 6, 10, 12). One-way ANOVA with Dunn post hoc test was used for comparison. (E) Fold change in the mRNA expression of F3 (TF) in HUVECs treated with plasma, with or without PF4 (25 μg/mL), in comparison with that of glyceraldehyde-3-phosphate dehydrogenase. Mean ± SD, n = 10 for media, VITT ELISA positive n = 21 (Table 1), VITT ELISA negative n = 17 (Table 1), vax control n = 8 plasma samples. One-way ANOVA with Dunn post hoc test was used for comparisons.
VITT serum induces endothelial cell activation, which is enhanced with the addition of PF4. (A) Immunostaining of the HUVEC layer for spike protein (red), nuclei, TF, and P-selectin (lower panel) after incubation with media alone or with media containing ChAdOx1 nCOV-19 adenoviral vaccine. (B) Immunostaining for human IgG (green) in HUVECs after treatment with VITT sera vs vax control sera. Representative images. The fluorescence intensity of IgG per field is shown for VITT and vax controls. Mean ± SD from 3 to 5 fields of view; n = 4 independent experiments, unpaired t test. (C) Representative images of HUVECs stained for TF (green), P-selectin (red), and VCAM-1 (magenta) after exposure to TNF-α (5 ng/mL), VITT serum, VITT serum + PF4 (25 μg/mL), vax control serum, vax control serum + PF4 (25 μg/mL), or media. Nuclear staining using Hoechst is shown in blue. (D) Fluorescence intensity of TF, P-selectin, and VCAM-1 of HUVECS treated with VITT, without or with 25 μg/mL PF4 added, or treated with vax control, without or with 25 μg/mL PF4 added, expressed as fold change in comparison with the fluorescent intensity of media alone. Mean ± SD, from 3 to 5 fields of view; VITT ELISA positive n = 2 (patients 2, 4), VITT ELISA negative n = 2 (patients 3, 9), vax control n = 4 (patients 2, 6, 10, 12). One-way ANOVA with Dunn post hoc test was used for comparison. (E) Fold change in the mRNA expression of F3 (TF) in HUVECs treated with plasma, with or without PF4 (25 μg/mL), in comparison with that of glyceraldehyde-3-phosphate dehydrogenase. Mean ± SD, n = 10 for media, VITT ELISA positive n = 21 (Table 1), VITT ELISA negative n = 17 (Table 1), vax control n = 8 plasma samples. One-way ANOVA with Dunn post hoc test was used for comparisons.
We then performed an incubation of endothelial cells with VITT serum or plasma. Serum was preferred in most incubations because plasma rapidly clots on the endothelial surface, unless Gly-Pro-Arg-Pro is added to prevent fibrin polymerization. Incubation of HUVECs with VITT serum showed increased accumulation of IgG on the endothelial surface when compared with vax control serum (Figure 4B). This demonstrates the capacity of the VITT immune complex to assemble on the endothelial surface, similar to that described for the HIT complex.37,38
Treatment of HUVECs with VITT serum showed a significant increase in the surface expression of markers of endothelial activation; the expression of TF, P-selectin, and VCAM-1 was enhanced in HUVECs treated with VITT serum supplemented with PF4 when compared with vax control serum with PF4 (Figure 4C-D). Furthermore, the incubation of HUVECs with plasma, in the presence of Gly-Pro-Arg-Pro showed that endothelial TF mRNA expression increased in response to VITT plasma with PF4 when compared with vax control plasma with PF4 or VITT plasma alone (Figure 4E).
Endothelial thromboinflammation in response to VITT is dependent on IgG
Because serum contains multiple biomolecules, we sought to understand if the thromboinflammatory effect of VITT serum was mediated by its IgG content.14,30,39 For this, we immunodepleted VITT serum and also isolated the total IgG from the same samples. We immunodepleted serum using protein A/G affinity chromatography from 5 VITT ELISA positive patients and 5 VITT ELISA negative patients based on the availability of serum. When the endothelial cells were treated with ELISA positive or negative IgG-depleted serum with added PF4, platelet and neutrophil adhesion was significantly lower than that of nondepleted serum with PF4. Fibrin was significantly lower in immunodepleted VITT ELISA positive samples with added PF4 than in nondepleted serum (Figure 5A).
The endothelial thromboinflammatory response in VITT is antibody dependent. (A) Platelet fluorescence area per field, neutrophil count per field, and fibrin fluorescence area per field following a 15-minute blood perfusion in the Endo-chip after treatment with VITT ELISA positive serum or IgG depleted serum (upper panel) or with VITT ELISA negative serum or IgG depleted serum (lower panel) in the presence or absence of 25 μg/mL PF4. VITT ELISA positive n = 5 (patients 2, 3, 4, 6, 12), VITT ELISA negative n = 5 (patients 1, 3, 4, 5, 6). One-way ANOVA with Dunn post hoc test was used for comparisons. (B) Platelet fluorescence area per field, neutrophil count per field, and fibrin fluorescence area per field following a 15-minute blood perfusion in the Endo-chip after treatment with IgG isolated from the same VITT ELISA positive serum or VITT ELISA negative serum as in (A), in the presence or absence of 25 μg/mL PF4, in comparison with IgG isolated from vax control serum. VITT ELISA positive n = 5 (patients 2, 3, 4, 6, 12), VITT ELISA negative n = 5 (patients 1, 3, 4, 5, 6), vax controls n = 5. One-way ANOVA with Dunn post hoc test was used for comparison.
The endothelial thromboinflammatory response in VITT is antibody dependent. (A) Platelet fluorescence area per field, neutrophil count per field, and fibrin fluorescence area per field following a 15-minute blood perfusion in the Endo-chip after treatment with VITT ELISA positive serum or IgG depleted serum (upper panel) or with VITT ELISA negative serum or IgG depleted serum (lower panel) in the presence or absence of 25 μg/mL PF4. VITT ELISA positive n = 5 (patients 2, 3, 4, 6, 12), VITT ELISA negative n = 5 (patients 1, 3, 4, 5, 6). One-way ANOVA with Dunn post hoc test was used for comparisons. (B) Platelet fluorescence area per field, neutrophil count per field, and fibrin fluorescence area per field following a 15-minute blood perfusion in the Endo-chip after treatment with IgG isolated from the same VITT ELISA positive serum or VITT ELISA negative serum as in (A), in the presence or absence of 25 μg/mL PF4, in comparison with IgG isolated from vax control serum. VITT ELISA positive n = 5 (patients 2, 3, 4, 6, 12), VITT ELISA negative n = 5 (patients 1, 3, 4, 5, 6), vax controls n = 5. One-way ANOVA with Dunn post hoc test was used for comparison.
IgG was purified from the same 5 VITT ELISA positive patients and 5 VITT ELISA negative patients (by PF4/polyanion ELISA). The purity of the IgG preparation was determined using mass spectrometry, which confirmed that there was no contamination with PF4 (supplemental Material 2). Purified IgG (10 μg/mL) was used to treat endothelial cells with or without the addition of PF4 (25 μg/mL). The treatment of endothelial cells with IgG from ELISA positive samples with added PF4 and the perfusion with recalcified healthy donor blood significantly increased platelet and fibrin deposition, whereas treatment of endothelial cells with IgG from ELISA negative samples with added PF4 significantly increased platelet and neutrophil deposition when compared with IgG from vax controls (Figure 5B). These results support that endothelial thromboinflammation in response to VITT samples is IgG-dependent with variability in the response noted, particularly for VITT ELISA negative samples.
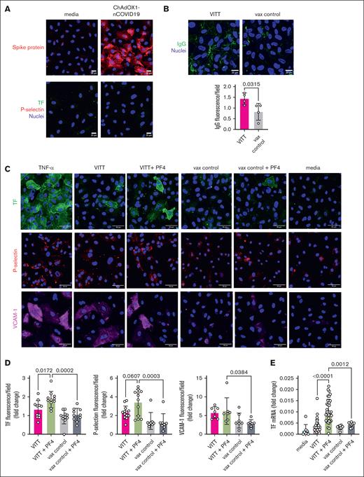
VITT IgG promotes endothelial expression of inflammatory markers, VWF release, and TF activity in the presence of PF4
Having determined that VITT IgG with added PF4 promotes thromboinflammation in the Endo-chip, we then investigated the effect of VITT IgG with PF4 on the expression of pro-inflammatory mediators in endothelial cells using reverse transcriptase-quantitative polymerase chain reaction. Incubation of HUVECs with VITT IgG and PF4 for 6 hours led to a significant elevation of SELE, VCAM1, and ICAM1 mRNA when compared with incubation with vax control IgG and PF4 (Figure 6A), whereas the mRNA of SELP and VWF remained unchanged.
Treatment with VITT IgG and PF4 induces endothelial activation. (A) Relative mRNA expression of endothelial cells to glyceraldehyde-3-phosphate dehydrogenase in endothelial cells incubated with media (untreated), treated with VITT IgG and 25 μg/mL PF4, or with vax control IgG and 25 μg/mL PF4. Expression was determined for E-selectin (SELE), P-selectin (SELP), VCAM-1 (VCAM1), ICAM-1 (ICAM1), and VWF. There were n = 3 repeats of n = 3 VITT ELISA positive IgG (patients 3, 4, 11) and n = 3 vax control IgG (patients 1, 2, 5). One-way ANOVA with Dunn post hoc analysis was used for comparisons. (B) Left: release of VWF after stimulation of endothelial cells with thrombin, VITT IgG and 25 μg/mL PF4, vax control IgG and 25 μg/mL PF4, or untreated. Representative images. Right: quantification of the average number of VWF strings per field after stimulation with thrombin, VITT IgG + PF4, vax control IgG + PF4, and untreated. A total of 2 to 3 fields of view were used for n = 3 VITT ELISA positive IgG (patients 3, 4, 11) and n = 3 vax control IgG (patients 1, 2, 5). One-way ANOVA with Tukey post hoc test was used for comparisons. (C) Left: representative immunofluorescent images of TF staining (green) of HUVECs after incubation with IgG isolated from VITT or vax control serum. Nuclei are stained with Hoechst (blue). Right: TF fluorescence intensity units after incubation of HUVECs with VITT IgG or vax control IgG; average of n = 3 fields of view from 4 VITT ELISA positive (patients 2, 4, 6, 13) and 3 vax controls (patients 1, 2, 5). Unpaired t tests were used for comparisons. (D) Left: kinetic curve of Xa generation after treatment of endothelial cells with media (untreated), VITT IgG + 25 μg/mL PF4, vax control IgG + 25 μg/mL PF4, and 10 ng/mL TNF-α (left panel). Right: factor Xa generation after treatment of endothelial cells with VITT IgG + PF4 vs vax control IgG + PF4. There were 3 repeats for 3 VITT ELISA positive IgG samples (patients 4, 6, 13) and 3 vax control IgG samples (patients 1, 2, 5). Unpaired t tests were used for comparison.
Treatment with VITT IgG and PF4 induces endothelial activation. (A) Relative mRNA expression of endothelial cells to glyceraldehyde-3-phosphate dehydrogenase in endothelial cells incubated with media (untreated), treated with VITT IgG and 25 μg/mL PF4, or with vax control IgG and 25 μg/mL PF4. Expression was determined for E-selectin (SELE), P-selectin (SELP), VCAM-1 (VCAM1), ICAM-1 (ICAM1), and VWF. There were n = 3 repeats of n = 3 VITT ELISA positive IgG (patients 3, 4, 11) and n = 3 vax control IgG (patients 1, 2, 5). One-way ANOVA with Dunn post hoc analysis was used for comparisons. (B) Left: release of VWF after stimulation of endothelial cells with thrombin, VITT IgG and 25 μg/mL PF4, vax control IgG and 25 μg/mL PF4, or untreated. Representative images. Right: quantification of the average number of VWF strings per field after stimulation with thrombin, VITT IgG + PF4, vax control IgG + PF4, and untreated. A total of 2 to 3 fields of view were used for n = 3 VITT ELISA positive IgG (patients 3, 4, 11) and n = 3 vax control IgG (patients 1, 2, 5). One-way ANOVA with Tukey post hoc test was used for comparisons. (C) Left: representative immunofluorescent images of TF staining (green) of HUVECs after incubation with IgG isolated from VITT or vax control serum. Nuclei are stained with Hoechst (blue). Right: TF fluorescence intensity units after incubation of HUVECs with VITT IgG or vax control IgG; average of n = 3 fields of view from 4 VITT ELISA positive (patients 2, 4, 6, 13) and 3 vax controls (patients 1, 2, 5). Unpaired t tests were used for comparisons. (D) Left: kinetic curve of Xa generation after treatment of endothelial cells with media (untreated), VITT IgG + 25 μg/mL PF4, vax control IgG + 25 μg/mL PF4, and 10 ng/mL TNF-α (left panel). Right: factor Xa generation after treatment of endothelial cells with VITT IgG + PF4 vs vax control IgG + PF4. There were 3 repeats for 3 VITT ELISA positive IgG samples (patients 4, 6, 13) and 3 vax control IgG samples (patients 1, 2, 5). Unpaired t tests were used for comparison.
Because VWF is preformed in HUVECs and stored in Weibel-Palade bodies, we measured the effect of VITT IgG plus PF4 on the release of VWF from HUVECs under shear in the Endo-chip. Incubation of HUVECs with VITT IgG and PF4 in the Endo-chip and perfusion with media led to a significant release of VWF strings when compared with vax control IgG and PF4 (Figure 6B).
Endothelial expression of TF is induced by proinflammatory stimuli, such as TNF-α and interleukin-1β.40 To assess the role of VITT IgG in TF expression, we incubated endothelial cells with VITT or vax control IgG (10 μg/mL) for 4 hours, followed by immunostaining for TF. TF was significantly elevated in VITT IgG-treated HUVECs (Figure 6C). Furthermore, incubation of HUVECs with VITT IgG and PF4 led to increased Xa activity when compared with incubation with vax control IgG and PF4 (Figure 6D; supplemental Figure 3A-B).
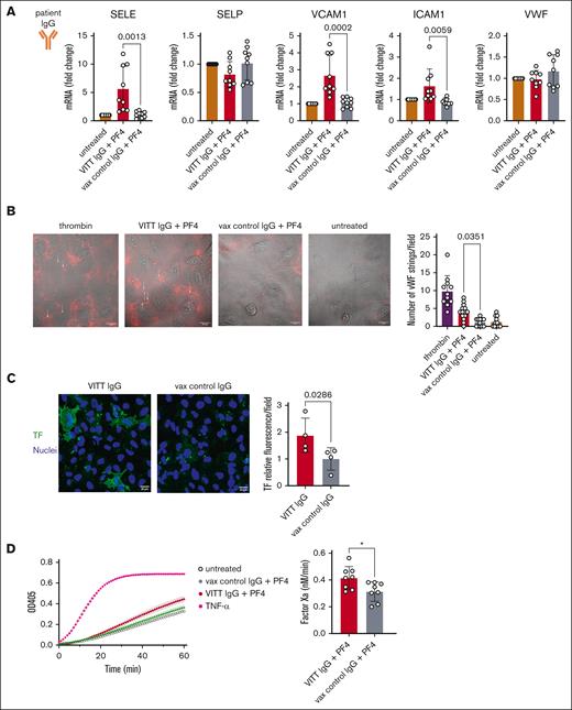
TF promotes endothelial thromboinflammation in response to VITT
Given that the incubation of HUVECs with VITT serum and VITT IgG induced TF expression (Figures 4C and 6C) and that VITT IgG with PF4 promoted TF activity (Figure 6D), we measured if inhibition of TF by inhibitory anti-TF antibody (5G9) could prevent endothelial thromboinflammation in response to VITT. Before this, we confirmed the inhibitory effect of 5G9 on endothelial TF activity stimulated with TNF-α at 10 ng/mL. Anti-TF antibody 5G9 (25 μg/mL) inhibited TNF-α–induced endothelial Xa activity by 51% (Figure 7A).
Inhibition of TF and thrombin decreases the endothelial thromboinflammatory response to VITT serum. (A) Left: kinetics of factor Xa generation in endothelial cells after incubation with media (untreated) or TNF-α in the presence of isotype control antibody or inhibitory anti-TF antibody 5G9. Right: factor Xa generation (nanomoles per minute [nM/min]) of TNF-α–treated HUVECs in the presence of isotype control or 5G9 antibody. A paired t test was used for comparisons. (B) Platelet fluorescence area per field, neutrophil count per field, and fibrin fluorescence area per field after a 15-minute blood perfusion in the Endo-chip after treatment with VITT ELISA positive or VITT ELISA negative sera in the presence of isotype control or 5G9 antibody. VITT ELISA positive n = 6 (patients 2, 4, 5, 6, 9, 13), VITT ELISA negative n = 6 (patients 2, 4, 9, 10, 13, 14). A paired t test was used for comparison. (C) Platelet fluorescence area per field, neutrophil count per field, and fibrin fluorescence area per field following 15 minutes perfusion with blood containing vehicle control or the thrombin inhibitor argatroban in the Endo-chip after treatment with VITT serum with 25 μg/mL PF4 added. VITT ELISA positive sera n = 3 (patients 4, 6, 13). A paired t test was used for comparison.
Inhibition of TF and thrombin decreases the endothelial thromboinflammatory response to VITT serum. (A) Left: kinetics of factor Xa generation in endothelial cells after incubation with media (untreated) or TNF-α in the presence of isotype control antibody or inhibitory anti-TF antibody 5G9. Right: factor Xa generation (nanomoles per minute [nM/min]) of TNF-α–treated HUVECs in the presence of isotype control or 5G9 antibody. A paired t test was used for comparisons. (B) Platelet fluorescence area per field, neutrophil count per field, and fibrin fluorescence area per field after a 15-minute blood perfusion in the Endo-chip after treatment with VITT ELISA positive or VITT ELISA negative sera in the presence of isotype control or 5G9 antibody. VITT ELISA positive n = 6 (patients 2, 4, 5, 6, 9, 13), VITT ELISA negative n = 6 (patients 2, 4, 9, 10, 13, 14). A paired t test was used for comparison. (C) Platelet fluorescence area per field, neutrophil count per field, and fibrin fluorescence area per field following 15 minutes perfusion with blood containing vehicle control or the thrombin inhibitor argatroban in the Endo-chip after treatment with VITT serum with 25 μg/mL PF4 added. VITT ELISA positive sera n = 3 (patients 4, 6, 13). A paired t test was used for comparison.
Furthermore, addition of 5G9, together with VITT serum, to the endothelial surface of the Endo-chip, followed by perfusion with donor blood (with or without 5G9 included in the blood), led to the inhibition of platelet, neutrophil, and fibrin accumulation (Figure 7B). Antibody 5G9 (25 μg/mL) inhibited fibrin generation by 61% in the presence of VITT ELISA positive sera and by 66% in the presence of VITT ELISA negative sera (Figure 7B). The TF activity of the serum itself was not significantly different among ELISA positive, ELISA negative, and vax control sera (supplemental Figure 3C). The incubation of endothelial cells with VITT serum containing 5G9 (25 μg/mL) decreased the platelet, neutrophil, and fibrin accumulation during perfusion of blood (without including 5G9 in the blood), supporting the endothelial origin of TF in the Endo-chip assay (supplemental Figure 3D). The inhibitory effect of 5G9 on platelet accumulation is likely because of inhibition of thrombin generation because the inclusion of argatroban in the perfused blood decreased platelet, neutrophil, and fibrin accumulation in Endo-chips treated with VITT serum (Figure 7D).
Inhibition of Fc gamma receptor IIa (FcγRIIa) by IV.3 monoclonal antibody on platelets14,30 and neutrophils39 inhibited VITT-mediated platelet and neutrophil activation; however, endothelial cells do not express FcγRIIa.41 Treatment of endothelial cells with IV.3 antibody did not inhibit thromboinflammation (supplemental Figure 4A), but inclusion of IV.3 in the healthy donor blood inhibited thromboinflammation, as expected (supplemental Figure 4B). Conversely, inclusion of the inhibitory P-selectin antibody G1 in the healthy donor blood did not inhibit VITT serum-induced thromboinflammation (supplemental Figure 4C). These findings highlight the importance of endothelial TF activity as a driver of VITT thromboinflammation.
Discussion
There were 173 cases of VITT recorded in Australia after ∼14 million doses of ChAdOx1 nCOV-19 with the last case reported in December 2021.42 VITT was rare when compared with the reported incidence of VTE in Australia of 0.83 per 1000 residents annually.43 However, its profound severity prompted national efforts to improve early detection and treatment. The activation of donor platelets using patient plasma or serum forms the principle of functional assays for the diagnosis of HIT25 and VITT10,12-14,30 that are used in Australia and some European countries. In this study, we assessed the activation of endothelial cells by VITT serum. Our analysis generated 3 key findings. First, the Endo-chip identified prothrombotic responses in cases of typical VITT with detectable anti-PF4 antibodies but also in some atypical cases without detectable anti-PF4 antibodies. Second, the endothelial thromboinflammatory response was VITT IgG-dependent. Third, TF expression increased after endothelial exposure to VITT serum, plasma, or IgG, thereby contributing to the thromboinflammatory response.
The ability of our Endo-chip to detect endothelial thromboinflammatory responses from VITT samples supports a broader spectrum of immune thrombosis, which can activate the endothelium, in addition to platelets and neutrophils. We identified stronger and weaker endothelial activating samples as previously observed in platelet and neutrophil activation assays.14,44 Although the diagnostic sensitivity of anti-PF4 ELISAs is considered high overall,45 significant variability has been reported among different ELISAs used for the detection of anti-PF4 antibodies in VITT,46,47 which may be caused by differences in their specificity or affinity to the antigen. Antibodies against other platelet chemokines, such as NAP2 and interleukin-8,48 may also drive thromboinflammation and these would not be detected by anti-PF4 immunoassays. Other pathways may operate, including complement-mediated initiation of coagulation, increased cytokine levels,49 and impaired fibrinolysis. The Endo-chip may provide insight into the involvement of these pathways,50 which are not measured in platelet-activation assays.
The IgG dependence of endothelial activation in VITT is similar to that previously described for HIT. In HIT, the binding of PF4 to HUVECs promoted the binding of HIT antibodies.37,38 PF4 associates with glycosaminoglycans (GAGs),51 which are abundant on the endothelium. This may provide a binding site for anti-PF4 IgG. We identified VITT IgG accumulation on the surface of endothelial cells, suggesting that endothelial cells may act as a conduit for platelet activation by assembling a GAG/PF4 complex. There are variable amounts of PF4 in human serum,35,52 possibly explaining why the addition of exogenous PF4 is required for some samples to facilitate the formation of the PF4 immune complex. Whereas the PF4 immune complex activates FcγRIIa on platelets and neutrophils, endothelial cells express minimal levels of this receptor.41 Instead, PF4 binding and crosslinking GAGs on the endothelial surface have been proposed to trigger endothelial cell signaling in an atypical activation pathway.51 Whether this crosslinking is potentiated in the presence of anti-PF4 IgG has not yet been addressed. Alternative pathways of IgG-induced endothelial damage may also occur through the PF4 association with VWF53,54 or the activation of complement.55 VITT IgG and PF4 promoted the formation of VWF strings under shear, which could potentially provide an attachment site for PF4 and platelets under flow, as described for HIT.53
Endothelial TF has been identified as a key player in various vasculopathies, including COVID-19–related vascular thromboinflammation,33 and our results suggest that TF contributes to VITT thrombosis. The incubation of endothelial cells with VITT samples induced TF expression at the mRNA and protein level in vitro. Although we found that VITT IgG with PF4 induced TF expression, the contribution of microparticle56 or leukocyte TF cannot be excluded. Importantly, the inhibition of TF significantly decreased the thromboinflammatory response in our microfluidic model, likely through the inhibition of thrombin generation. These findings suggest that therapies that target endothelial procoagulant activity may be beneficial in immunothrombotic vascular diseases.29,33 Even though microfluidic models have previously been used to study the prothrombotic effect of VITT,36,44 none of them incorporated endothelial cells, making this the first study, to our knowledge, of the effect of VITT serum and IgG on endothelial cell thromboinflammation.
Measurements of endothelial involvement in bleeding and prothrombotic conditions is limited in routine diagnostics. Endothelial cells are a component of the pathological response in HIT24,37,38 and COVID-19.57 In this study, we identify their involvement in VITT. However, there are limitations to the scalability of the Endo-chip, preventing its use as a diagnostic assay. These limitations include the time-consuming and technically demanding nature of the test set-up and the variability in the readout of thromboinflammation. The variability is potentially caused by differences in endothelial batches, differences in the inflammatory milieu of serum samples, and different full-blood counts of the healthy blood donors used for perfusion. Further optimization and standardization of the Endo-chip is required before it can be introduced into the clinical space.
In summary, we have identified that, in VITT, the misdirected immune response to ChAdOx1 vaccine and PF4 autoantigen triggers endothelial activation in parallel or in response to platelet and neutrophil activation. The endothelium is a surface for assembly of PF4, IgG, and platelets and a site of TF expression, which enhances fibrin formation. Endothelial-based assays offer a useful tool for the growing number of new VITT-like diseases to be discovered.
Acknowledgments
The authors thank the vaccine-induced immune thrombotic thrombocytopenia (VITT) Advisory Group of the Thrombosis and Hemostasis Society of Australia and New Zealand for clinical VITT samples. The authors also thank Hester Stuart and Betty Loi from the Heart Research Institute, Sydney, Australia, for help in the recruitment of vaccinated healthy donors (vax controls). The P-selectin G1 hybridoma, developed by R.P. McEver, Oklahoma Medical Research Foundation, was obtained from the Developmental Studies Hybridoma Bank, created by the Eunice Kennedy Shriver National Institute of Child Health and Human Development of the National Institutes of Health and maintained at The University of Iowa, Department of Biology, Iowa City, IA 52242.
This research was funded by a Medical Research Future Fund (MRFF) 2021 COVID-19 Vaccine-Associated Thrombosis with Thrombocytopenia Syndrome Grant Opportunity (APP2015305; H.T. [lead], V.C., and F.H.P.), MRFF Cardiovascular grant APP2017914 (F.H.P. and V.C.), a Sydney Nano Research Scheme (Grand Challenge; L.A.J. and F.H.P.), and MRFF Cardiovascular Health Mission grant MRF2023977 (L.A.J. and F.H.P.). L.A.J. is a National Heart Foundation Future Leader Fellow Level 2 (105863).
Authorship
Contribution: A.D. and J.P. designed and performed the experiments, analyzed data, and cowrote the manuscript; X.L., Y.K., M.Q., J.T., B.J., and Q.S.S. performed experiments and analyzed data; M.L., P.C., J.G., and E.E.G. contributed reagents and expertise; L.A.J. and Y.Z. contributed reagents and microfluidic expertise; M.P. contributed expertise and cowrote the manuscript; H.T. and V.C. contributed reagents and expertise and cowrote the manuscript; F.H.P. conceived the study, designed experiments, supervised the research, and cowrote the manuscript; and all authors reviewed the manuscript.
Conflict-of-interest disclosure: The authors declare no competing financial interests.
Correspondence: Freda H. Passam, Haematology Research Lab, Charles Perkins Centre, The University of Sydney, Room 3116, Level 3E, John Hopkins Dr, Camperdown, Sydney, NSW 2050, Australia; email: freda.passam@sydney.edu.au.
References
Author notes
Original data are available on request from the corresponding author, Freda H. Passam (freda.passam@sydney.edu.au).
The full-text version of this article contains a data supplement.







![Inhibition of TF and thrombin decreases the endothelial thromboinflammatory response to VITT serum. (A) Left: kinetics of factor Xa generation in endothelial cells after incubation with media (untreated) or TNF-α in the presence of isotype control antibody or inhibitory anti-TF antibody 5G9. Right: factor Xa generation (nanomoles per minute [nM/min]) of TNF-α–treated HUVECs in the presence of isotype control or 5G9 antibody. A paired t test was used for comparisons. (B) Platelet fluorescence area per field, neutrophil count per field, and fibrin fluorescence area per field after a 15-minute blood perfusion in the Endo-chip after treatment with VITT ELISA positive or VITT ELISA negative sera in the presence of isotype control or 5G9 antibody. VITT ELISA positive n = 6 (patients 2, 4, 5, 6, 9, 13), VITT ELISA negative n = 6 (patients 2, 4, 9, 10, 13, 14). A paired t test was used for comparison. (C) Platelet fluorescence area per field, neutrophil count per field, and fibrin fluorescence area per field following 15 minutes perfusion with blood containing vehicle control or the thrombin inhibitor argatroban in the Endo-chip after treatment with VITT serum with 25 μg/mL PF4 added. VITT ELISA positive sera n = 3 (patients 4, 6, 13). A paired t test was used for comparison.](https://ash.silverchair-cdn.com/ash/content_public/journal/bloodadvances/9/12/10.1182_bloodadvances.2024014165/3/m_blooda_adv-2024-014165-gr7.jpeg?Expires=1769788296&Signature=Oc7d3V-~wxZx3xEzskghcKOkBzWll9QrnyhlDpWfaHBtLRbYvB-qTHq8RCGbgolHM23hn~x3NjRnzvjHbvV-ueQUlnRcIk9vWXhQp124zrgqjOjjiY0~6QlAWHKQ0Vv4kmEb3enCeEbPqOtlDfYA0hhursIyosvtvGrMg6bMvo1gydPROVpxZ0TJ1MxXgwybsbmoldDUSdNzSgmJchajus7rSgg0A-RJ4PocsVm7HzMEx~jtLajYHRBGH3--PZThxm0VEE7P1aGQT8PJcqH4drvf87kmxoGPbpPxOLyHOHDWSItJuZQgsQvlfcAulWzw5TRiD68VSWwyjSNuACwdtQ__&Key-Pair-Id=APKAIE5G5CRDK6RD3PGA)