Key Points
An inflammatory BMM with elevated levels of PGE2 accelerates the progression of PGE2-sensitive AML.
A specific subset of patients with AML may benefit from combination treatment with COX2 inhibition and standard chemotherapy.
Visual Abstract
Inflammation promotes solid tumor progression, but how regulatory mechanisms of inflammation may affect leukemia is less well studied. Using annexin A5 (ANXA5), a calcium-binding protein known for apoptosis, which we discovered to be differentially expressed in the bone marrow microenvironment (BMM) of mice with acute myeloid (AML) vs chronic myeloid leukemia, as a model system, we unravel here a circuit in which AML–derived tumor necrosis factor α (TNF-α) dose-dependently reduces ANXA5 in the BMM. This creates an inflammatory BMM via elevated levels of prostaglandin E2 (PGE2). Via binding to its EP4 receptor, PGE2 increases β-catenin and hypoxia-inducible factor 1α signaling in AML cells, thereby accelerating PGE2-sensitive AML. Human trephine biopsies may show lower ANXA5 expression and higher PGE2 expression in AML than other hematologic malignancies. Furthermore, syngeneic and xenogeneic transplantation models suggest a survival benefit after treatment with the inhibitor of prostaglandin-endoperoxide synthase 2 (cyclooxygenase 2 [COX2]), celecoxib, plus cytarabine in those AML types highly sensitive to PGE2 compared with cytarabine alone. Taken together, TNF-α/ANXA5/NF-κB/COX2/PGE2–mediated inflammation influences AML course in a highly differential and circular manner, and patients with AML with “inflammatory AML” may benefit from antiphlogistic agents as adjunct therapy.
Introduction
Within the microenvironment of solid tumors, a complex interplay exists between prolonged inflammation and tumor establishment, progression, and antitumor immunity.1 In solid tumors, chronic inflammation has been linked to the accumulation of reactive oxygen species (ROS), which increase DNA damage and genomic instability. Ultimately, these result in mutations leading to aberrant activation of proliferative responses and metastasis.2 Consistently, anti-inflammatory agents may be effective not only in targeting cancer-promoting inflammation and achieving a reduction in tumor growth but also in preventing the onset of specific solid tumors.3 In hematopoiesis, in contrast, insight into the impact of inflammation in the microenvironment is largely limited to normal hematopoietic stem and progenitor cells,4 myeloproliferative neoplasia,5,6 and Hodgkin Lymphoma,7 whereas the immune microenvironment’s contribution to acute myeloid leukemia (AML) is only beginning to be elucidated.8
Annexin A5 (ANXA5), primarily known for its interaction with phosphatidylserine exposed on the outer membrane of apoptotic cells,9 is a calcium-binding protein, which prevents platelet activation and coagulation.10 ANXA5, however, also negatively regulates the activity of the proinflammatory nuclear factor kappa-light-chain-enhancer of activated B cells (NF-κB),11 and exogenous administration of ANXA5 has been suggested to have anti-inflammatory function after myocardial ischemia.12
In AML, leukemia cells have been shown to secrete as well as to be the targets of proinflammatory cytokines.6,13 In addition, AML cells have been shown to stimulate the secretion of proinflammatory factors by mesenchymal stromal cells (MSCs), important components of the bone marrow microenvironment (BMM), in which leukemias generally begin. This facilitates AML progression via the activation of β-catenin and hypoxia-inducible factor 1α (HIF-1α) signaling.14 Therefore, we hypothesized that ANXA5 is involved in the regulation of the inflammatory status in the BMM, which may influence leukemia development and/or progression.
Here, we address the modulation of leukemia development in ANXA5-deficient mice as a model for increased inflammation in the BMM. We identify a reciprocal crosstalk initiated by leukemia cell–specific secretion of tumor necrosis factor α (TNF-α), which influences NF-κB–mediated expression of prostaglandin-endoperoxide synthase 2 (Ptgs2), the gene encoding for cyclooxygenase-2 (COX2), in MSCs. The resulting generation of the inflammatory eicosanoid prostaglandin E2 (PGE2) in turn increases the proliferation and DNA damage of AML cells. In addition, inhibition of COX2 by celecoxib improves survival specifically in cytarabine-treated xenotransplanted human mixed lineage leukemia (MLL)-AF9+ AML cells, which are sensitive to PGE2, suggesting that sensitivity to PGE2 may be considered a contributory prognostic factor for AML progression.
Methods
Additional methods are provided in the supplemental Material.
BM transduction/transplantation
To induce AML, donor BM cells were harvested from 5-fluorouracil–pretreated mice, transduced with MLL-AF9- (or MN1 proto-oncogene)–expressing retrovirus, and transplanted into sublethally irradiated (2 × 450 cGy) wild-type (WT) or ANXA5 knockout (KO) mice.15 All animal studies were approved by the local government (Regierungspräsidium Darmstadt, Germany).
Immunofluorescence
To test the nuclear translocation of p65 1 × 104 WT or ANXA5-deficient MSCs, macrophages and fibroblasts were cultured on coverslips in 24-well plates and stimulated with mouse TNF-α (PeproTech, Hamburg, Germany; 15 ng/mL), lipopolysaccharide (LPS; Sigma-Aldrich, Darmstadt, Germany; 1 μg/mL) for 5, 10, or 15 minutes at 37°C or mouse interleukin-1β (IL-1β; BioLegend, San Diego, CA; 10 ng/mL) for 5 minutes. No template control or ANXA5-deficient MS5, H5V, and 3T3 cells were cultured on coverslips in 24-well plates and stimulated with mouse TNF-α (PeproTech; 15 ng/mL) for 30 minutes or with mouse IL-1β (BioLegend; 10 ng/mL) for 10 minutes. Cells were fixed with 4% paraformaldehyde for 10 minutes and permeabilized with PMS (phosphate-buffered saline, 5-mM MgCl2, and 0.1% saponin) for 5 minutes. After blocking with PMS+ (PBS, 5-mM MgCl2, 0.1% saponin, and 5% fetal bovine serum) for 30 minutes, cells were incubated for 1 hour with an Alexa Fluor 488-conjugated anti-p65 antibody (1:100 in PMS+; Cell Signaling, Frankfurt am Main, Germany). Nuclei were counterstained with DAPI (4′,6-diamidino-2-phenylindole; Merck, Darmstadt, Germany; 5 μg/mL), and the slides were mounted using mounting medium (Merck) with DAPI-aqueous fluoroshield (Abcam, Cambridge, United Kingdom). Images were acquired using a confocal laser scanning microscope (Leica, Wetzlar, Germany) and processed using ImageJ software.
Statistical analysis
Kaplan-Meier style survival curves were analyzed by log-rank or Wilcoxon tests. Differences between groups were assessed by student t test, 1-way or 2-way analysis of variance, and Tukey or Sidak tests as post hoc tests. The data were presented as mean ± standard deviations. P values ≤ .05 were considered significant.
Results
ANXA5 expression is higher in mesenchymal cells of mice with MLL-AF9+ AML than CML
To augment previous reports on the interactions between leukemia cells and osteoblastic cells,15 we performed a gene expression analysis on sorted green fluorescent protein (GFP)+ Ter-119-PE– CD45-PE– osteoblastic (mesenchyme derived) cells from Col2.3kb GFP reporter mice (GFP expression under the control of the 2.3-kb rat procollagen, type 1, alpha 1 [Col1a1] promoter) with MLL-AF9+ AML vs chronic myeloid leukemia (CML)–like myeloproliferative neoplasia. Hereby, 5-fluorouracil–pretreated donor BM was transduced with retrovirus expressing the MLL-AF9 (AML) or breakpoint cluster region (BCR)-ABL1 (CML) oncoproteins, respectively.15,16 This revealed pronounced global differences and overall 582 upregulated and 25 downregulated differentially expressed genes between osteoblastic cells from mice with AML vs CML (Figure 1A). Gene ontology analysis revealed significant upregulation of terms related to cellular protein modification and neutrophil function (Figure 1B), whereas terms related to cytokine-mediated and interferon-associated signaling pathways were significantly downregulated (Figure 1C) in AML vs CML. Anxa5 was found to be significantly more highly expressed in osteoblastic cells from an AML vs a CML BMM. Although significance was not reached due to limited sample size, Anxa5 expression may also be higher in Col2.3kb GFP+ osteoblastic cells, Sca1+ CD73+, LepR+, or Nestin+ MSCs from an AML vs a CML BMM, as measured by quantitative polymerase chain reaction (supplemental Figure 1A-C). In healthy mice, ANXA5 is expressed in BM and other tissues (supplemental Figure 1D). In summary, the presence of AML vs CML differentially affects the expression of certain genes, such as Anxa5, in mesenchymal cells of the BMM.
ANXA5 expression is increased in mesenchymal cells of mice with MLL-AF9+ AML. (A) Volcano plot summarizing all differentially expressed genes in Col2.3kb-GFP+ osteoblastic cells (mesenchymal cells) from the BM of mice with MLL-AF9+ AML vs CML. Significantly upregulated and downregulated genes are shown in red vs blue, respectively. Anxa5 is labeled. The retroviral transduction/transplantation models of BCR-ABL1+ CML and MLL-AF9+ AML (15, 16) were used. (B-C) Gene ontology analysis of significantly upregulated (B; P value between .0004 and .0006) or downregulated (C; P value between .002 and .006) genes in Col2.3kb-GFP+ osteoblastic cells (mesenchymal cells) from the BM of mice with AML vs CML as in panel A. The bar graph summarizes nonredundant terms with P values provided by the color coding. Mice in the retroviral transduction/transplantation model of CML were euthanized on day 19 and the mice in the AML model on day 45 after transplantation. On day 15, the percentage of GFP+ (BCR-ABL1+) CD11b+ cells in peripheral blood in CML was ∼32%. On day 39, the percentage of GFP+ (MLL-AF9+) Gr1+ cells in peripheral blood in AML was ∼50%.
ANXA5 expression is increased in mesenchymal cells of mice with MLL-AF9+ AML. (A) Volcano plot summarizing all differentially expressed genes in Col2.3kb-GFP+ osteoblastic cells (mesenchymal cells) from the BM of mice with MLL-AF9+ AML vs CML. Significantly upregulated and downregulated genes are shown in red vs blue, respectively. Anxa5 is labeled. The retroviral transduction/transplantation models of BCR-ABL1+ CML and MLL-AF9+ AML (15, 16) were used. (B-C) Gene ontology analysis of significantly upregulated (B; P value between .0004 and .0006) or downregulated (C; P value between .002 and .006) genes in Col2.3kb-GFP+ osteoblastic cells (mesenchymal cells) from the BM of mice with AML vs CML as in panel A. The bar graph summarizes nonredundant terms with P values provided by the color coding. Mice in the retroviral transduction/transplantation model of CML were euthanized on day 19 and the mice in the AML model on day 45 after transplantation. On day 15, the percentage of GFP+ (BCR-ABL1+) CD11b+ cells in peripheral blood in CML was ∼32%. On day 39, the percentage of GFP+ (MLL-AF9+) Gr1+ cells in peripheral blood in AML was ∼50%.
ANXA5 deficiency in the BMM results in the acceleration of MLL-AF9+ AML
Before testing the effect of ANXA5 deficiency in the leukemic BMM, we assessed the hematologic profile of healthy WT vs ANXA5 KO mice,17-20 which, overall, did not suggest relevant hematologic abnormalities (supplemental Figures 2 and 3).
Next, we induced MLL-AF9+ or, as alternative oncoprotein, MN1+ AML or BCR-ABL1+ CML or BCR-ABL1+ B-cell acute lymphoblastic leukemia (B-ALL) in WT or ANXA5-deficient recipient mice using the retroviral transduction/transplantation model15 to test the effect of ANXA5 deficiency in the BMM on leukemia progression. In AML, GFP (MLL-AF9)+ Gr1+ myeloid cells were significantly increased (supplemental Figure 4A; supplemental Table 1), and survival was significantly shortened in ANXA5 KO compared with WT recipients (Figure 2A). In contrast, no survival differences were found in WT vs ANXA5 KO recipient mice with AML induced by the MN1 protooncogene (Figure 2B; supplemental Figure 4B), CML (supplemental Figure 4C-D), or B-ALL (supplemental Figure 4E-F). Transplantation of empty vector–transduced BM led to no relevant abnormalities, apart from a lower white blood cell count and increased CD11b+ myeloid cells in the BM of ANXA5 KO compared with WT mice (supplemental Figure 4G-P). Taken together, these data suggest that deficiency of ANXA5 in the recipient specifically accelerates MLL-AF9+ but not MN1+ AML.
ANXA5 deficiency in the BMM results in acceleration of MLL-AF9+ AML. (A) Schematic representation (left) of the murine retroviral transduction/transplantation model used to induce AML in WT and ANXA5-deficient mice. Kaplan-Meier style survival curve (right) of WT (red) or ANXA5-deficient (blue) recipient mice with MLL-AF9–induced AML (P = .003, log-rank test; n = 8). Median survival for WT mice was 63.5 days and for ANXA5-deficient mice was 55 days. Mice were irradiated with 2 × 450 cGy, and 5 × 105 5-fluorouracil (5-FU)–pretreated BM cells, transduced with MLL-AF9–expressing retrovirus, had been transplanted. (B) Kaplan-Meier style survival curve of WT (red) or ANXA5-deficient (blue recipient mice with MN1-induced AML (log-rank test, n = 9-10). Median survival for WT mice was 43 days and for ANXA5-deficient mice was 47 days. Mice were irradiated with 2 × 450 cGy, and 5 × 105 5-fluorouracil–pretreated BM cells, transduced with MN1-expressing retrovirus, had been transplanted. (C) Kaplan-Meier style survival curve of WT secondary recipient mice of sorted GFP (MLL-AF9)+ Lin– BM cells from WT (red) or ANXA5-deficient (blue) primary donor mice with established MLL-AF9–induced AML (P = .01; log-rank test, n = 9-10). Mice were irradiated with 2 × 450 cGy, and 1.5 × 104 GFP (MLL-AF9)+ Lin– plus 2 × 106 supporter BM cells had been transplanted. Median survival for WT recipients of Lin– BM from WT mice was 63 days and for WT recipients of Lin– BM from ANXA5-deficient mice was 54 days. (D) Number of colonies per plate derived from total BM (circles) or spleen (squares) cells from WT (red or ANXA5-deficient (blue) recipient mice with established MLL-AF9-induced AML plated in methylcellulose (P < .0001; 1-way analysis of variance [ANOVA]; Sidak test; n = 9).
ANXA5 deficiency in the BMM results in acceleration of MLL-AF9+ AML. (A) Schematic representation (left) of the murine retroviral transduction/transplantation model used to induce AML in WT and ANXA5-deficient mice. Kaplan-Meier style survival curve (right) of WT (red) or ANXA5-deficient (blue) recipient mice with MLL-AF9–induced AML (P = .003, log-rank test; n = 8). Median survival for WT mice was 63.5 days and for ANXA5-deficient mice was 55 days. Mice were irradiated with 2 × 450 cGy, and 5 × 105 5-fluorouracil (5-FU)–pretreated BM cells, transduced with MLL-AF9–expressing retrovirus, had been transplanted. (B) Kaplan-Meier style survival curve of WT (red) or ANXA5-deficient (blue recipient mice with MN1-induced AML (log-rank test, n = 9-10). Median survival for WT mice was 43 days and for ANXA5-deficient mice was 47 days. Mice were irradiated with 2 × 450 cGy, and 5 × 105 5-fluorouracil–pretreated BM cells, transduced with MN1-expressing retrovirus, had been transplanted. (C) Kaplan-Meier style survival curve of WT secondary recipient mice of sorted GFP (MLL-AF9)+ Lin– BM cells from WT (red) or ANXA5-deficient (blue) primary donor mice with established MLL-AF9–induced AML (P = .01; log-rank test, n = 9-10). Mice were irradiated with 2 × 450 cGy, and 1.5 × 104 GFP (MLL-AF9)+ Lin– plus 2 × 106 supporter BM cells had been transplanted. Median survival for WT recipients of Lin– BM from WT mice was 63 days and for WT recipients of Lin– BM from ANXA5-deficient mice was 54 days. (D) Number of colonies per plate derived from total BM (circles) or spleen (squares) cells from WT (red or ANXA5-deficient (blue) recipient mice with established MLL-AF9-induced AML plated in methylcellulose (P < .0001; 1-way analysis of variance [ANOVA]; Sidak test; n = 9).
Testing the effect of ANXA5 deficiency in MLL-AF9–transduced leukemia cells, we found no survival differences in primary WT recipient mice (supplemental Figure 5A-B). However, in a secondary transplant, disease acceleration was observed when GFP (MLL-AF9)+ Lin– BM cells sorted from ANXA5-deficient primary recipient mice with established MLL-AF9+ AML were transplanted into secondary WT recipients (Figure 2C; supplemental Figure 5C). This indicated that exposure of MLL-AF9+ WT BM cells to an environment lacking ANXA5 increased their ability to induce leukemia in secondary recipients. Furthermore, unsorted BM and spleen cells from ANXA5-deficient mice with MLL-AF9+ AML gave rise to a significantly higher number of colonies (Figure 2D) and performed better in serial replating assays than WT (supplemental Figure 5D). These data indicated that an ANXA5-deficient BMM increased the number or function of MLL-AF9+ leukemia-initiating cells.
ANXA5 deficiency in the BMM results in the acceleration of AML via the establishment of a proinflammatory BMM and activation of NF-κB
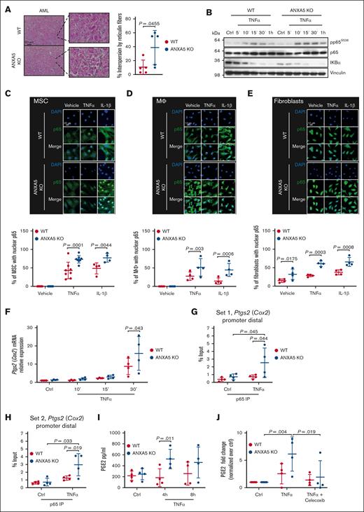
In line with the hypothesis that ANXA5 deficiency leads to a proinflammatory BMM,11,12 which may accelerate AML progression, we found increased reticulin staining, a sign of fibrosis, in the BM, liver, and spleen of ANXA5-deficient mice with MLL-AF9+ AML (Figure 3A; supplemental Figure 6A) but not in normal mice or mice that received a transplant of empty vector–transduced BM (supplemental Figure 6B-C). Because irradiation is necessary for AML induction in this model (F. Hoeller and D.S. Krause, unpublished data, February 2021), we tested the influence of irradiation on BM fibrosis and detected higher reticulin staining in ANXA5-deficient compared to WT mice that received a transplant of MLL-AF9+ AML-initiating cells, even at lower doses of irradiation (supplemental Figure 6D).
ANXA5 deficiency in the BMM results in acceleration of AML via establishment of a proinflammatory BMM and activation of NF-κB. (A) Representative images of bone sections from WT or ANXA5 KO recipient mice with MLL-AF9–induced AML (retroviral transduction/transplantation model) stained for reticulin (left) and its quantification (right). Nuclei were counterstained with nuclear fast red-aluminum sulfate solution (P = .0455; t test; n = 5). The scale bar represents 50 μm. (B) Representative immunoblot for pp65S536 (∼62 kDa), p65 (60 kDa), nuclear factor of kappa light polypeptide gene enhancer in B-cell inhibitor α (IκBα; 36 kDa), and vinculin (124 kDa) as housekeeping control performed on lysates from WT or ANXA5 KO MSCs treated with TNF-α (15 ng/mL) for the indicated times (n = 4-5). (C-E) Representative immunofluorescence images (top) and quantification (bottom) of primary WT (red) or ANXA5 KO (blue) MSCs (C), macrophages (Mϕ) (D) and fibroblasts (E) treated with TNF-α (15 ng/mL) or IL-1β (10 ng/mL) for 5 minutes, stained with an antibody to p65 (green) and DAPI (blue) (2-way ANOVA, Sidak test, n = 4). (F) Relative expression of prostaglandin-endoperoxide synthase 2 (Ptgs2; COX2) by quantitative real time polymerase chain reaction analysis in WT (red) vs ANXA5 KO (blue) MSCs treated with TNF-α (15 ng/mL) for the indicated times (P = .043; 2-way ANOVA; Sidak test; n = 4). (G-H) Binding of p65 to the promoter of Ptgs2 (COX2) in WT (red) or ANXA5 KO (blue) MSCs treated with TNF-α (15 ng/mL) vs vehicle for 30 minutes in a chromatin immunoprecipitation assay using 2 different primer pairs: set 1 (G) and set 2 (H) (2-way ANOVA; Sidak test; n = 4). (I) Levels of PGE2, measured by enzyme-linked immunosorbent assay (ELISA), in the conditioned medium of WT (red) or ANXA5 KO (blue) MSCs treated with TNF-α (15 ng/mL) for the indicated times (P = .011; 2-way ANOVA; Sidak test; n = 4). (J) Levels of PGE2, measured by ELISA, in the conditioned medium of WT (red) or ANXA5 KO (blue) MSCs treated with TNF-α (15 ng/mL) ± celecoxib (250 μM) for 4 hours (P = .004; P = .019; 2-way ANOVA; Tukey test; n = 4). The data are normalized over the control (vehicle). Ctrl, control.
ANXA5 deficiency in the BMM results in acceleration of AML via establishment of a proinflammatory BMM and activation of NF-κB. (A) Representative images of bone sections from WT or ANXA5 KO recipient mice with MLL-AF9–induced AML (retroviral transduction/transplantation model) stained for reticulin (left) and its quantification (right). Nuclei were counterstained with nuclear fast red-aluminum sulfate solution (P = .0455; t test; n = 5). The scale bar represents 50 μm. (B) Representative immunoblot for pp65S536 (∼62 kDa), p65 (60 kDa), nuclear factor of kappa light polypeptide gene enhancer in B-cell inhibitor α (IκBα; 36 kDa), and vinculin (124 kDa) as housekeeping control performed on lysates from WT or ANXA5 KO MSCs treated with TNF-α (15 ng/mL) for the indicated times (n = 4-5). (C-E) Representative immunofluorescence images (top) and quantification (bottom) of primary WT (red) or ANXA5 KO (blue) MSCs (C), macrophages (Mϕ) (D) and fibroblasts (E) treated with TNF-α (15 ng/mL) or IL-1β (10 ng/mL) for 5 minutes, stained with an antibody to p65 (green) and DAPI (blue) (2-way ANOVA, Sidak test, n = 4). (F) Relative expression of prostaglandin-endoperoxide synthase 2 (Ptgs2; COX2) by quantitative real time polymerase chain reaction analysis in WT (red) vs ANXA5 KO (blue) MSCs treated with TNF-α (15 ng/mL) for the indicated times (P = .043; 2-way ANOVA; Sidak test; n = 4). (G-H) Binding of p65 to the promoter of Ptgs2 (COX2) in WT (red) or ANXA5 KO (blue) MSCs treated with TNF-α (15 ng/mL) vs vehicle for 30 minutes in a chromatin immunoprecipitation assay using 2 different primer pairs: set 1 (G) and set 2 (H) (2-way ANOVA; Sidak test; n = 4). (I) Levels of PGE2, measured by enzyme-linked immunosorbent assay (ELISA), in the conditioned medium of WT (red) or ANXA5 KO (blue) MSCs treated with TNF-α (15 ng/mL) for the indicated times (P = .011; 2-way ANOVA; Sidak test; n = 4). (J) Levels of PGE2, measured by ELISA, in the conditioned medium of WT (red) or ANXA5 KO (blue) MSCs treated with TNF-α (15 ng/mL) ± celecoxib (250 μM) for 4 hours (P = .004; P = .019; 2-way ANOVA; Tukey test; n = 4). The data are normalized over the control (vehicle). Ctrl, control.
To test whether ANXA5 deficiency favors establishment of a proinflammatory environment, we sort-purified murine MSCs, which give rise to BM mesenchymal lineages, such as osteoblastic cells, but are easier to isolate and culture, as model system for our in vitro experiments. MSCs express ANXA5 (supplemental Figures 1B-C and 7A-B; supplemental Table 2),21 but no immunophenotypic differences were observed between normal WT or ANXA5-deficient MSCs (supplemental Figure 7C). A genome-wide transcriptome analysis and nonredundant enrichment analysis of differentially expressed genes revealed significant enrichment of terms such as cell motility and cell differentiation between MSCs sorted from the BM of normal WT vs ANXA5-deficient mice (supplemental Figure 8A-B). Consistently, ANXA5 KO MSCs showed a strong trend toward increased formation of fibroblast colonies (colony-forming units fibroblast; supplemental Figure 9A) but decreased osteogenic and unchanged adipocytic differentiation (supplemental Figure 9B-C).
ANXA5 influences NF-κB signaling11 and interacts with protein kinase C (PKC) family members, which are involved in proinflammatory states.11,22,23 Therefore, we hypothesized that NF-κB signaling, which initiates the production of proinflammatory factors upon stimulation with TNF-α or IL-1β, known to be released by AML cells,24,25 or LPS, may differ between WT and ANXA5 KO MSCs. Indeed, immunoblotting showed a higher and persistent increase of phosphorylation of the NF-κB subunit p65 after stimulation with TNF-α (and, to a lesser extent, LPS) and reduced levels of the NF-κB inhibitor IκBα in ANXA5-deficient compared with WT MSCs (Figure 3B; supplemental Figure 10). This was likely mediated by protein kinase C zeta (PKCζz), whose levels were higher in ANXA5 KO than in WT MSCs (supplemental Figure 10D). In addition, nuclear localization of p65 was higher in stimulated ANXA5-deficient MSCs (Figure 3C; supplemental Figure 11). A significant increase in nuclear localization of p65 was also observed in primary macrophages (Mϕ) and fibroblasts from the BMM of ANXA5-deficient mice (Figure 3D-E; supplemental Figure 12).
A similar result was observed in murine stroma (MS5), endothelial (H5V), and fibroblastic (3T3) cell lines, in which Anxa5 had been knocked out (supplemental Figure 13A-E; supplemental Table 3). Conversely, nuclear localization of p65 in response to stimulation with TNF-α or IL-1β was reduced upon re-expression of ANXA5 in ANXA5-deficient MS5 cells (supplemental Figure 13F-H).
Analysis of NF-κB target genes revealed that ANXA5-deficient MSCs express significantly higher levels of COX2 (prostaglandin-endoperoxide synthase 2 [Ptgs2.]) messenger RNA than WT at baseline (supplemental Figure 14A) and after stimulation with TNF-α or LPS (Figure 3F; supplemental Figure 14B). Consistently, chromatin immunoprecipitation of lysates of ANXA5-deficient MSCs after stimulation with TNF-α with an antibody to p65, but not an isotype control (supplemental Figure 14C-D), revealed increased p65 binding to the regulatory element on the distal region of the Ptgs2 (COX2) promoter compared with WT MSCs (Figure 3G-H; supplemental Table 4). No increased binding to the proximal region of the Ptgs2 promoter or to a control region was observed (supplemental Figure 14E). Messenger RNA levels of IL-6, another target of NF-κB, showed a similar increase after TNF-α stimulation (supplemental Figure 14F) in ANXA5-deficient MSCs. Consistent with the role of COX2 for the processing of arachidonic acid to PGE2, the conditioned medium from TNF-α–stimulated ANXA5-deficient MSCs contained higher levels of PGE2 than WT (Figure 3I). This effect was reversed after inhibition of COX2 activity by addition of the COX2 inhibitor, celecoxib (Figure 3J). In converse, treatment of WT MSCs with TNF-α led to reduced levels of ANXA5 protein (supplemental Figure 14G). In summary, these observations suggest that deficiency of BMM-associated ANXA5 leads to PKCζz increase, p65-mediated activation of COX2, subsequent release of proinflammatory factors such as PGE2, and, thereby, the establishment of a proinflammatory environment. MLL-AF9+ AML-derived TNF-α in turn may decrease ANXA5 in MSCs, thereby perpetuating this circuit.
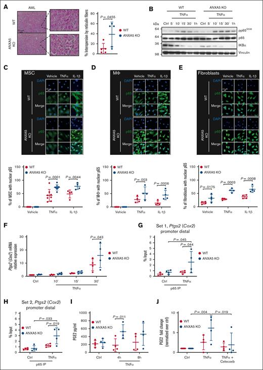
AML cells exposed to an ANXA5-deficient BMM show increased blasts and DNA damage
Next, we tested whether a proinflammatory BMM may influence the AML phenotype. Indeed, PGE2 levels were significantly increased in the BMM of ANXA5-deficient mice with AML (Figure 4A; supplemental Figure 15A-B) but not healthy mice (supplemental Figure 15C-D). Because phagocytosis is a characteristic of more mature but not immature myeloid cells such as blasts, we tested the ability of leukemia cells to phagocytose the bacterial bioparticles (BioP).26 Gr1+ AML cells from the BM of ANXA5-deficient mice showed significantly reduced phagocytic activity compared with WT mice (Figure 4B). The percentage of blasts was higher (Figure 4C) and, immunophenotypically, the percentage of GFP (MLL-AF9)+ c-Kit+ cells was lower in ANXA5-deficient mice than WT mice with AML (supplemental Figure 15E), suggesting that the leukemic phenotype differed in WT vs ANXA5 KO mice. Finally, BM-derived GFP (MLL-AF9)+ Lin– cells from ANXA5-deficient mice were more proliferative with a decreased percentage of cells in the G1 phase of the cell cycle compared to WT mice and a corresponding increased percentage of cells in the G2/S phase of the cell cycle (Figure 4D). AML cells from the BM of ANXA5-deficient mice showed a trend toward increased ROS (supplemental Figure 15F) and a significant increase of DNA damage (Figure 4E). A possible role for PGE2, previously implicated in AML leukemic stem cells (LSC) maintenance,27,28 may be indicated by increased levels of nuclear β-catenin (Figure 4F; supplemental Figure 15G) and HIF-1α (supplemental Figure 15H) in leukemia cells from the BM of ANXA5-deficient mice. Consistently, exposure of the MLL-AF9+ AML cell line THP1 to PGE2 resulted in increased nuclear β-catenin and higher levels of HIF-1α (supplemental Figure 16A-B).
AML cells exposed to an ANXA5-deficient BMM show increased blasts and DNA damage. (A) Representative immunofluorescence images (left) and quantification (right) of bone sections from WT (red) or ANXA5 KO (blue) recipient mice with MLL-AF9–induced AML (retroviral transduction/transplantation model), stained for PGE2 (red) and DAPI (blue), on day 40 after transplantation (P = .038; t test; n = 4-5). The scale bar represents 40 μm. Four different fields from 4 individual mice were imaged; each dot represents the average per mouse. (B) Percentage of cells positive for phagocytosed, phycoerythrin-conjugated pHrodo Escherichia coli bioparticles of GFP (MLL-AF9)+ Gr1+ cells. The AML cells were taken from the BM of WT (red) or ANXA5 KO (blue) recipient mice with MLL-AF9–induced AML on day 40 after transplantation (P = .024; n = 12-13). (C) Representative images of Giemsa-stained cytospins of BM cells from WT (red) or ANXA5 KO (blue) recipient mice with MLL-AF9–induced AML (left) on day 40 after transplantation and quantification of the respective percentage of blasts of total leukocytes (right) (P = .023; t test; n = 4-5). The scale bar represents 25 μm. Four different fields from 4 to 5 individual mice were imaged; each dot represents the average per mouse. (D) Percentage of cells in the G0, G1, and G2/S phases of the cell cycle of GFP (MLL-AF9)+ Lin– cells. Cells were derived from the BM of WT (red) or ANXA5 KO (blue) recipient mice with MLL-AF9–induced AML on day 40 after transplantation (P = .039; P = .021; 2-way ANOVA; Tukey test; n = 9-10). (E) Median fluorescence intensity (MFI) of γH2A.X in GFP (MLL-AF9)+ Lin– cells in the BM (left) or spleen (right) of WT (red) or ANXA5 KO (blue) recipient mice with MLL-AF9–induced AML on day 40 after transplantation (P = .035; t test; n = 6-7). (F) Representative immunofluorescence images of nuclear β-catenin levels of GFP (MLL-AF9)+ Lin– cells sorted from the BM of WT or ANXA5 KO recipient mice with MLL-AF9–induced AML, stained for β-catenin (green) and DAPI (blue) on day 40 after transplantation (n = 4). The scale bar represents 25 μm. Four different fields from 4 individual mice were imaged; each dot represents the average per mouse. (G) Schematic representation of the proposed interaction between AML cells and cells of the BMM. AML cell–derived TNF-α stimulates increased production of PGE2 by cells of the BMM. PGE2 leads to increased expression of β-catenin and HIF-1α via its binding to the prostaglandin E receptor 4. (H) Correlation of the messenger RNA (mRNA) levels of TNF and CTNNB1 (β-catenin) in patients with AML. (I) Correlation of the mRNA levels of PTGER4 and HIF1A (HIF-1α) in patients with AML. (J) Correlation of the mRNA levels of TNF and HIF1A (HIF-1α) in patients with AML. The correlation analyses were performed using the data from the Oregon Health and Science University study by Verma et al,29 which was accessed via the cBioPortal. EP4, prostaglandin E2 receptor EP4; RNA seq, RNA sequencing; RPKM, reads per kilobase of transcript per million mapped reads.
AML cells exposed to an ANXA5-deficient BMM show increased blasts and DNA damage. (A) Representative immunofluorescence images (left) and quantification (right) of bone sections from WT (red) or ANXA5 KO (blue) recipient mice with MLL-AF9–induced AML (retroviral transduction/transplantation model), stained for PGE2 (red) and DAPI (blue), on day 40 after transplantation (P = .038; t test; n = 4-5). The scale bar represents 40 μm. Four different fields from 4 individual mice were imaged; each dot represents the average per mouse. (B) Percentage of cells positive for phagocytosed, phycoerythrin-conjugated pHrodo Escherichia coli bioparticles of GFP (MLL-AF9)+ Gr1+ cells. The AML cells were taken from the BM of WT (red) or ANXA5 KO (blue) recipient mice with MLL-AF9–induced AML on day 40 after transplantation (P = .024; n = 12-13). (C) Representative images of Giemsa-stained cytospins of BM cells from WT (red) or ANXA5 KO (blue) recipient mice with MLL-AF9–induced AML (left) on day 40 after transplantation and quantification of the respective percentage of blasts of total leukocytes (right) (P = .023; t test; n = 4-5). The scale bar represents 25 μm. Four different fields from 4 to 5 individual mice were imaged; each dot represents the average per mouse. (D) Percentage of cells in the G0, G1, and G2/S phases of the cell cycle of GFP (MLL-AF9)+ Lin– cells. Cells were derived from the BM of WT (red) or ANXA5 KO (blue) recipient mice with MLL-AF9–induced AML on day 40 after transplantation (P = .039; P = .021; 2-way ANOVA; Tukey test; n = 9-10). (E) Median fluorescence intensity (MFI) of γH2A.X in GFP (MLL-AF9)+ Lin– cells in the BM (left) or spleen (right) of WT (red) or ANXA5 KO (blue) recipient mice with MLL-AF9–induced AML on day 40 after transplantation (P = .035; t test; n = 6-7). (F) Representative immunofluorescence images of nuclear β-catenin levels of GFP (MLL-AF9)+ Lin– cells sorted from the BM of WT or ANXA5 KO recipient mice with MLL-AF9–induced AML, stained for β-catenin (green) and DAPI (blue) on day 40 after transplantation (n = 4). The scale bar represents 25 μm. Four different fields from 4 individual mice were imaged; each dot represents the average per mouse. (G) Schematic representation of the proposed interaction between AML cells and cells of the BMM. AML cell–derived TNF-α stimulates increased production of PGE2 by cells of the BMM. PGE2 leads to increased expression of β-catenin and HIF-1α via its binding to the prostaglandin E receptor 4. (H) Correlation of the messenger RNA (mRNA) levels of TNF and CTNNB1 (β-catenin) in patients with AML. (I) Correlation of the mRNA levels of PTGER4 and HIF1A (HIF-1α) in patients with AML. (J) Correlation of the mRNA levels of TNF and HIF1A (HIF-1α) in patients with AML. The correlation analyses were performed using the data from the Oregon Health and Science University study by Verma et al,29 which was accessed via the cBioPortal. EP4, prostaglandin E2 receptor EP4; RNA seq, RNA sequencing; RPKM, reads per kilobase of transcript per million mapped reads.
We next evaluated the TNF-α/PGE2/β-catenin/HIF-1α circuit in human AML leukemia progression (Figure 4G). Analysis of publicly available AML profiling data29 revealed weak but significant correlations between expression of the PGE2 receptor 4 (PTGER4) and TNF (supplemental Figure 16C) and both genes with CTNNB1 (β-catenin; Figure 4H; supplemental Figure 16D) and HIF1A (Figures 4I-J), respectively. The similar correlations of expression levels of PTGER4, TNF, CTNNB1, and HIF1A in murine MLL-AF9+ and human AML suggest that TNF-α activation resulting in MSC reprogramming and PGE2 induction leading to leukemic blast expansion and DNA damage may be relevant for human AML progression.
Human AML cells differ with respect to their expression of TNF and their sensitivity toward the BMM-derived inflammatory factor PGE2
We next characterized MN1-induced AML to understand the phenotypic differences between MLL-AF9– vs MN1-induced AML (Figure 2B). In contrast to MLL-AF9+ AML, no differences in inflammatory markers, phagocytosis, cell cycle, ROS, or DNA damage were observed between WT or ANXA5 KO mice with MN1+ AML (supplemental Figure 17). Additionally, expression levels of MN1 were lower in MOLM13 and THP1 cells, both positive for MLL-AF9 (supplemental Figure 18A). Among various human AML cell lines, both from our experiments (Figure 5A) and published data sets (The Cancer Genome Atlas; supplemental Figure 18B), and primary human AML cells (Figure 5B), a broad variation of TNF levels became apparent, whereby higher expression was observed in OCIAML3 and THP1 than Kasumi cells (Figure 5A) and, trendingly, in MLL-AF9+ vs MN1+ primary murine AML cells (supplemental Figure 18C). Similarly, TNF levels in BM cells were overall higher in mice with (MLL-AF9+) AML than mice that received a transplant of empty vector–transduced BM (supplemental Figure 18D). Consistent with our hypothesis that particularly AML cells expressing high levels of TNF (Figure 5A) are more dependent on increased stroma-mediated production of PGE2, we observed that OCIAML3 and THP1 but not Kasumi cells showed increased proliferation (Figure 5C), viability (supplemental Figure 18E), DNA damage (supplemental Figure 18F), and β-catenin expression (Figure 5D-E; supplemental Figure 18G) in response to PGE2. These effects were inhibited by an inhibitor to the prostaglandin EP4 receptor (Figure 5C-D; supplemental Figure 18G), but the PGE2-associated alteration of HIF1α expression in THP1 cells was nonsignificant (supplemental Figure 18H). Decreased expression of ANXA5 in human MSC (hMSCs) was more prominent upon coculture with THP1 or OCIAML3 cells (supplemental Figure 18I) and, in THP1 cells, was reversed by the anti–TNF-α antibody adalimumab (supplemental Figure 18J). Consistent with the results in the murine setting, coculture of primary hMSCs with the MLL-AF9+ AML cell line THP1 led to an increase of pp65S536 and COX2 expression (supplemental Figure 18K). Additionally, exposure of primary hMSCs to increasing concentrations of TNF-α led to a concentration-dependent decrease of ANXA5 (supplemental Figure 19A) and, in their conditioned medium, an increase of PGE2 (supplemental Figure 19B). Finally, pre-exposure of hMSCs to an inhibitor of NF-κB activation (iNF-κB), which counteracted TNF-α–mediated phosphorylation of p65 and an increase of COX2 (supplemental Figure 19C), led to a reduction of THP1 proliferation (Figure 5F) and β-catenin expression (supplemental Figure 19D). In line with our previous observations, the proliferation of Kasumi cells was not significantly affected by NF-κB inhibition in hMSC (Figure 5G). Taken together, AML cell–derived TNF-α may dose-dependently condition the BMM to secrete PGE2 via a reduction of ANXA5 in murine MSCs and hMSCs, which, in turn, increases the proliferation of certain, PGE2-sensitive AML cells.
Human AML cells differ with respect to their expression of TNF and their sensitivity toward the BMM-derived inflammatory factor PGE2. (A) Relative expression of TNF in the indicated cell lines, as measured by quantitative real time polymerase chain reaction (P = .0009; P = .0100; P = .0489; 2-way ANOVA; Sidak test; n = 4-9). (B) Log2 expression of TNF in leukocytes of patients with AML due to various genetic aberrations, taken from the BloodSpot portal (The Cancer Genome Atlas Program). (C) Proliferation of OCIAML3 (NPM1 gene mutation [type A] and the DNMT3A R882C gene mutation; left), THP1 (MLL-AF9+; middle), and Kasumi (AML1-ETO+; right) cells exposed to PGE2 (0.1 μM for 72 hours), the inhibitor of PGE2 receptor 4 subtype E7046 (iEP4) (3 μM for 72 hours) or PGE2 and iEP4 (P = .0026, P = .0128, P = .014, and P = .038; 1-way ANOVA; Sidak test; n = 5-7). (D-E) Representative immunofluorescence images (left) and their quantification (right) of β-catenin in THP1 (D) or Kasumi (E) cells exposed to PGE2 (0.1 μM for 2 hours) or PGE2 and iEP4 (3 μM for 2 hours), stained for β-catenin (green) and DAPI (blue) (n = 4). The scale bar represents 50 μm (P = .006 and P = .040; 1-way ANOVA; Sidak test; n = 5). Four different fields from 5 individual biological replicates were imaged; each dot represents the average per replicate. (F-G) Proliferation, assessed after 72 hours, of THP1 (F) or Kasumi (G) cells plated on hMSCs, which had been pretreated with vehicle or an inhibitor of NF-κB, NF-κB inhibitor III, (iNF-κB) at a concentration of 10 μM for 24 hours.
Human AML cells differ with respect to their expression of TNF and their sensitivity toward the BMM-derived inflammatory factor PGE2. (A) Relative expression of TNF in the indicated cell lines, as measured by quantitative real time polymerase chain reaction (P = .0009; P = .0100; P = .0489; 2-way ANOVA; Sidak test; n = 4-9). (B) Log2 expression of TNF in leukocytes of patients with AML due to various genetic aberrations, taken from the BloodSpot portal (The Cancer Genome Atlas Program). (C) Proliferation of OCIAML3 (NPM1 gene mutation [type A] and the DNMT3A R882C gene mutation; left), THP1 (MLL-AF9+; middle), and Kasumi (AML1-ETO+; right) cells exposed to PGE2 (0.1 μM for 72 hours), the inhibitor of PGE2 receptor 4 subtype E7046 (iEP4) (3 μM for 72 hours) or PGE2 and iEP4 (P = .0026, P = .0128, P = .014, and P = .038; 1-way ANOVA; Sidak test; n = 5-7). (D-E) Representative immunofluorescence images (left) and their quantification (right) of β-catenin in THP1 (D) or Kasumi (E) cells exposed to PGE2 (0.1 μM for 2 hours) or PGE2 and iEP4 (3 μM for 2 hours), stained for β-catenin (green) and DAPI (blue) (n = 4). The scale bar represents 50 μm (P = .006 and P = .040; 1-way ANOVA; Sidak test; n = 5). Four different fields from 5 individual biological replicates were imaged; each dot represents the average per replicate. (F-G) Proliferation, assessed after 72 hours, of THP1 (F) or Kasumi (G) cells plated on hMSCs, which had been pretreated with vehicle or an inhibitor of NF-κB, NF-κB inhibitor III, (iNF-κB) at a concentration of 10 μM for 24 hours.
Targeting ANXA5-associated pathways reduces the inflammatory state in the BMM and prolongs MLL-AF9+ AML survival in ANXA5 KO mice
Testing possible clinical applications of our findings, we demonstrated that administration of celecoxib to ANXA5-deficient mice with detectable AML led to a significant prolongation of survival compared with vehicle-treated controls (Figure 6A; supplemental Figure 20A-B). No prolongation of survival was observed in WT mice (data not shown). Furthermore, COX2 inhibition in ANXA5 KO mice led to decreased fibrosis (Figure 6B) and, possibly, nonsignificantly reduced PGE2 levels in the BM (Figure 6C; supplemental Figure 20C). Celecoxib reduced the percentage of blasts in BM (Figure 6D) and GFP (MLL-AF9)+ Lin– cells positive for DNA damage (Figure 6E). In leukemia cells from treated mice, we also detected lower levels of nuclear β-catenin (Figure 6F; supplemental Figure 20D-E). Treatment of ANXA5 KO mice with MLL-AF9+ AML with an inhibitor of prostaglandin EP4 receptor led to a trend toward survival prolongation compared with vehicle-treated controls (supplemental Figure 20F-G). Taken together, our observations suggest that inhibition of COX2 in MLL-AF9+ AML may be beneficial in conditions with high PGE2 levels, as modeled here by ANXA5 deficiency.
Targeting ANXA5-associated pathways reduces the inflammatory state in the BMM and prolongs MLL-AF9+ AML survival in ANXA5 KO mice. (A) Kaplan-Meier style survival curve of ANXA5 KO recipient mice with MLL-AF9–induced AML treated with vehicle (oil [daily until day 40]; solid line) or celecoxib (50 mg/kg daily until day 40; dashed line) starting from day 22 after transplant (P = .04; log-rank test; n = 6-7) (retroviral transduction/transplantation model). Median survival for vehicle-treated ANXA5-deficient mice was 27 days and for celecoxib-treated ANXA5-deficient mice 62 days. (B) Representative images of bone sections (left) from ANXA5 KO recipient mice with MLL-AF9–induced AML treated with vehicle (oil daily until day 40; circles) or celecoxib (50 mg/kg daily until day 40; squares) starting from day 22 after transplant, stained for reticulin. The quantification is shown on the right. Nuclei were counterstained with nuclear fast red-aluminum sulfate solution (P = .0057; t test; n = 5). The scale bar represents 50 μm. (C) Representative immunofluorescence images of bone sections (left) and quantification (right) from ANXA5 KO recipient mice with MLL-AF9–induced AML treated with vehicle (oil; daily until day 40; circles) or celecoxib (50 mg/kg daily until day 40; squares) starting from day 22 after transplantation, stained for PGE2 (red) and DAPI (blue) (P = .011; t test; n = 4-5). Bones were harvested on day 40 after transplantation. The scale bar represents 40 μm. (D) Representative images of Giemsa-stained cytospins of BM cells from ANXA5 KO recipient mice with MLL-AF9–induced AML treated with vehicle (oil; daily until day 40; circles) or celecoxib (50 mg/kg daily until day 40; squares) (left) starting from day 22 after transplant. The scale bar represents 25 μm. The quantification of the percentage of blasts of total leukocytes is shown on the right (P = .0029; t test; n = 4). (E-F) Immunofluorescence images (left) and quantification of GFP (MLL-AF9)+ Lin– cells sorted (on day 40 after transplantation) from the BM of ANXA5 KO recipient mice with MLL-AF9–induced AML treated with vehicle (oil; daily until day 40; circles) or celecoxib (50 mg/kg daily; squares) starting from day 22 after transplant, stained for γH2A.X (yellow) (E) or μ-catenin (green) (F) and DAPI (blue) (P = .048; P = .0038; t test; n = 4). The scale bar represents 25 μm. For panels C,E-F, 4 different fields from 3 to 5 individual mice were imaged; each dot represents the average per mouse. γH2AX, H2A histone family member X.
Targeting ANXA5-associated pathways reduces the inflammatory state in the BMM and prolongs MLL-AF9+ AML survival in ANXA5 KO mice. (A) Kaplan-Meier style survival curve of ANXA5 KO recipient mice with MLL-AF9–induced AML treated with vehicle (oil [daily until day 40]; solid line) or celecoxib (50 mg/kg daily until day 40; dashed line) starting from day 22 after transplant (P = .04; log-rank test; n = 6-7) (retroviral transduction/transplantation model). Median survival for vehicle-treated ANXA5-deficient mice was 27 days and for celecoxib-treated ANXA5-deficient mice 62 days. (B) Representative images of bone sections (left) from ANXA5 KO recipient mice with MLL-AF9–induced AML treated with vehicle (oil daily until day 40; circles) or celecoxib (50 mg/kg daily until day 40; squares) starting from day 22 after transplant, stained for reticulin. The quantification is shown on the right. Nuclei were counterstained with nuclear fast red-aluminum sulfate solution (P = .0057; t test; n = 5). The scale bar represents 50 μm. (C) Representative immunofluorescence images of bone sections (left) and quantification (right) from ANXA5 KO recipient mice with MLL-AF9–induced AML treated with vehicle (oil; daily until day 40; circles) or celecoxib (50 mg/kg daily until day 40; squares) starting from day 22 after transplantation, stained for PGE2 (red) and DAPI (blue) (P = .011; t test; n = 4-5). Bones were harvested on day 40 after transplantation. The scale bar represents 40 μm. (D) Representative images of Giemsa-stained cytospins of BM cells from ANXA5 KO recipient mice with MLL-AF9–induced AML treated with vehicle (oil; daily until day 40; circles) or celecoxib (50 mg/kg daily until day 40; squares) (left) starting from day 22 after transplant. The scale bar represents 25 μm. The quantification of the percentage of blasts of total leukocytes is shown on the right (P = .0029; t test; n = 4). (E-F) Immunofluorescence images (left) and quantification of GFP (MLL-AF9)+ Lin– cells sorted (on day 40 after transplantation) from the BM of ANXA5 KO recipient mice with MLL-AF9–induced AML treated with vehicle (oil; daily until day 40; circles) or celecoxib (50 mg/kg daily; squares) starting from day 22 after transplant, stained for γH2A.X (yellow) (E) or μ-catenin (green) (F) and DAPI (blue) (P = .048; P = .0038; t test; n = 4). The scale bar represents 25 μm. For panels C,E-F, 4 different fields from 3 to 5 individual mice were imaged; each dot represents the average per mouse. γH2AX, H2A histone family member X.
ANXA5-associated pathways may influence leukemia progression in human patients
To assess the translational implications of reducing inflammation in human AML using a xenotransplantation model, we transplanted the MLL-AF9+ AML cell line THP1 into Nonobese diabetic/severe combined immunodeficiency IL-2 receptor γ KO mice (NSG) and treated recipient mice with vehicle, cytarabine (ara-C), commonly used in the treatment of AML, or a combination of ara-C and celecoxib. Indeed, combination treatment led to significant prolongation of survival, compared with the ara-C alone cohort (Figure 7A; supplemental Figure 21A). Notably, 1 of 7 mice in the double treatment cohort survived long term. NSG mice that received a transplant of AML cells from 4 human patients (supplemental Table 5) showed nonsignificant, modest reductions of human CD33+ cells in peripheral blood and BM of ara-C– and celecoxib-treated mice (supplemental Figure 21B), whereas no differences in survival or peripheral blood (Figure 7B; supplemental Figure 21C) were observed in similarly treated NSG mice that received a transplant of Kasumi cells. In analogy to our work on murine ANXA5, levels of ANXA5 were nonsignificantly lower and PGE2 levels were significantly higher (Figure 7C; supplemental Figure 21D) in bone sections of patients with AML than those with multiple myeloma and B-ALL. Furthermore, levels of expression of the PGE2 receptor 4, PTGER4, representing the isoform with the highest expression in hematopoietic stem cell,30 were significantly higher on human AML than BCR-ABL1+ B-ALL cells but not hematopoietic stem cell (Figure 7D). In summary, these data support the concept that PGE2-associated inflammation of the BMM may be highest and ANXA5 expression lowest in human AML compared with other hematologic malignancies. However, only those cases of human AML characterized by an inflammatory state may benefit from anti-inflammatory treatment.
ANXA5-associated pathways may influence leukemia progression in human patients. (A) Kaplan-Meier style survival of NSG mice transplanted with 106 THP1 (MLL-AF9+) cells and treated with vehicle (blue), ara-C (50 mg/kg, 3 consecutive days as from day 14; purple) or the combination of ara-C (50 mg/kg, 3 consecutive days as from day 14) and celecoxib (50 mg/kg daily from day 10 for 1 week, then once every 3 days; green) (P = .047; P = .07; log-rank test; n = 7) (xenotranplantation model). Median survival for mice treated with vehicle was 40 days, for mice treated with ara-C was 45 days and for mice treated with the combination of ara-C and celecoxib 52 days. The reduced dosing of ara-C was used to allow for testing of possible synergistic effects of ara-C and celecoxib. (B) Kaplan-Meier style survival of NSG mice that received a transplant of 106 Kasumi (AML1-ETO+) cells and treated with vehicle (blue), ara-C (50 mg/kg, 3 consecutive days as from day 14; purple) or the combination of ara-C (50 mg/kg, 3 consecutive days as from day 14) and celecoxib (50 mg/kg daily from day 10 for 1 week, then once every 3 days; green) (n = 6) (xenotransplantation model). Due to the large number of mice that survived, median survival could not be defined. (C) Representative immunohistochemistry images of bone sections from healthy individuals, patients with multiple myeloma, B-ALL, and AML stained for ANXA5 (top) or PGE2 (bottom) (P = .009; P = .04; 2-way ANOVA; Tukey test; n = 5 per cohort). The quantification is shown on the right. The scale bar represents 25 μm. (D) Log2 expression of PTGER4, the prostaglandin E2 receptor 4 subtype, in BM cells of healthy individuals (n = 73) or patients with c–/pre–B-ALL t(9;22) (n = 122), pro–B-ALL t(11q23)/MLL (n = 70), or MLL-rearranged AML (n = 38), taken from the BloodSpot portal (Microarray Innovations in Leukaemia study31) (P < .0001; 1-way ANOVA; Tukey test).
ANXA5-associated pathways may influence leukemia progression in human patients. (A) Kaplan-Meier style survival of NSG mice transplanted with 106 THP1 (MLL-AF9+) cells and treated with vehicle (blue), ara-C (50 mg/kg, 3 consecutive days as from day 14; purple) or the combination of ara-C (50 mg/kg, 3 consecutive days as from day 14) and celecoxib (50 mg/kg daily from day 10 for 1 week, then once every 3 days; green) (P = .047; P = .07; log-rank test; n = 7) (xenotranplantation model). Median survival for mice treated with vehicle was 40 days, for mice treated with ara-C was 45 days and for mice treated with the combination of ara-C and celecoxib 52 days. The reduced dosing of ara-C was used to allow for testing of possible synergistic effects of ara-C and celecoxib. (B) Kaplan-Meier style survival of NSG mice that received a transplant of 106 Kasumi (AML1-ETO+) cells and treated with vehicle (blue), ara-C (50 mg/kg, 3 consecutive days as from day 14; purple) or the combination of ara-C (50 mg/kg, 3 consecutive days as from day 14) and celecoxib (50 mg/kg daily from day 10 for 1 week, then once every 3 days; green) (n = 6) (xenotransplantation model). Due to the large number of mice that survived, median survival could not be defined. (C) Representative immunohistochemistry images of bone sections from healthy individuals, patients with multiple myeloma, B-ALL, and AML stained for ANXA5 (top) or PGE2 (bottom) (P = .009; P = .04; 2-way ANOVA; Tukey test; n = 5 per cohort). The quantification is shown on the right. The scale bar represents 25 μm. (D) Log2 expression of PTGER4, the prostaglandin E2 receptor 4 subtype, in BM cells of healthy individuals (n = 73) or patients with c–/pre–B-ALL t(9;22) (n = 122), pro–B-ALL t(11q23)/MLL (n = 70), or MLL-rearranged AML (n = 38), taken from the BloodSpot portal (Microarray Innovations in Leukaemia study31) (P < .0001; 1-way ANOVA; Tukey test).
Discussion
An inflammatory microenvironment has long been known to promote tumorigenesis in solid cancers,3 but only fairly recently inflammation has been found to play a role in hematologic malignancies, primarily myeloproliferative neoplasias.32 Similar to inflammation in solid cancers,33 it may have been suspected that an inflammatory BMM may also drive genomic instability and additional DNA damage in (pre)leukemic disorders.34 In fact, our data, using the model of an ANXA5-deficient BMM, demonstrate that, in addition to the known roles of ANXA5 in apoptosis9 and the prevention of platelet activation,35,36 ANXA5 in the BMM reduces levels of the inflammatory mediator PGE2 by interference with NF-κB signaling. In fact, leukemia-derived TNF-α secretion dose-dependently reduced ANXA5 in the cells of the BMM, creating an inflammatory BMM, characterized by elevated levels of PGE2. PGE2, in turn, accelerated the progression of PGE2-sensitive AML via its binding to EP4 and β-catenin/HIF-1α, thereby influencing leukemic course in a highly differential manner.
Our data seem to distinguish between AML cells, which are high secretors of TNF-α and sensitive to PGE2, vs low level TNF-α–secreting AML cells, which are less sensitive to PGE2. In AML cells specifically carrying the MLL-AF9 translocation, which accounts for ∼26 % of adult AML cases,37 ANXA5 in the BMM decreases DNA damage and the LSC-supportive factors HIF-1α and β-catenin. Our observations also tentatively suggest that patients with AML carrying specific rearrangements, such as MLL-AF9, or expressing low levels of ANXA5 and high levels of PGE2 in the BMM may benefit from adjuvant therapies aimed at targeting COX2 activity. However, we cannot rule out the possibility that celecoxib may also be acting directly on the leukemia cells.
Several factors such as oncogene, MLL fusion partner, or leukemia lineage may be influencing the effects of ANXA5. We suspect that differences in survival between WT and ANXA5 KO mice with MN1- vs MLL-AF9–induced AML may lie in the fact that MN1 is known to transform the more immature myeloid progenitors, whereas MLL-AF9 tends to transform more mature progenitors, including granulocyte-monocyte progenitor cells.38,39 Hence, it is likely that granulocyte-monocyte progenitor cells are more prone to the generation of TNF-α,40 as also shown by us, but whether there is a link between TNF-α secretion and PGE2 sensitivity will need to be studied in future. Although we did not specifically study the effect of ANXA5 deficiency in the BMM on LSC, our data complement recent suggestions that AML heterogeneity and drug sensitivity may be associated with a more monocytic, “non-LSC” phenotype of AML cells41,42 and higher levels of β-catenin.43
Although our work lacks the stroma cell–specific KO of Anxa5 and our focus was on primary MSC as our in vitro model for the BMM, our data suggest that the absence of ANXA5 in macrophages, fibroblasts, and, possibly, endothelial cells and their stimulation of NF-κB signaling contribute to the inflammatory phenotype.
COX2 inhibition for the prevention or treatment of cancers has long been considered.44 Treatment with aspirin in a rat model of colorectal cancer even led to an increase of ANXA5.45 Although we only identified a significant benefit of COX2 inhibition in the setting of PGE2-sensitive AML, increased inflammation, and ANXA5-deficiency, our data suggest that stratification of patients by inflammatory state may lead to successful treatment of “inflammatory” AML by combination of COX2 inhibition or other inhibitors of NF-κB/COX2/PGE2 signaling with standard chemotherapy. Even administration of recombinant ANXA5 may be advantageous in this patient cohort.
Acknowledgments
This work was supported by Else Kröner-Fresenius-Stiftung grant 2015_A238 (D.S.K.) and Discovery & Development Program from the Frankfurt Cancer Institute grants 2020 and 2021 (V.R.M.).
Authorship
Contribution: V.R.M. and D.S.K. designed the experiments; V.R.M., C.K., and T.K. performed the in vitro experiments; V.R.M., C.K., C.Z., J.B., R.S.P., and R.K. performed the in vivo experiments; V.R.M. analyzed the data; S.H. and K.B. provided the human samples; E.M. analyzed the microarray and transcriptomic data in the laboratory of B.J.P.H.; V.R.M. wrote the first draft of the manuscript; W.R. provided critical input to scientific questions and the manuscript; and D.S.K. supervised the research, analyzed the data, and wrote the manuscript.
Conflict-of-interest disclosure: The authors declare no competing financial interests.
Correspondence: Daniela S. Krause, Institute of Transfusion Medicine - Transfusion Centre, Johannes Gutenberg University Medical Center, Building 900, Augustusplatz 4, 55131 Mainz, Germany; email: krauseda@uni-mainz.de.
References
Author notes
RNA sequencing and microarray data are available at Gene Expression Omnibus (accession numbers GSE205762 and GSE205872, respectively).
The results on human data published here are in part based upon data generated by the Therapeutically Applicable Research to Generate Effective Treatments (https://ocg.cancer.gov/programs/target) initiative, phs000464. The data used for this analysis are available at https://portal.gdc.cancer.gov/projects.
Original data are available on request from the corresponding author, Daniela S. Krause (krauseda@uni-mainz.de).
The full-text version of this article contains a data supplement.


![ANXA5 deficiency in the BMM results in acceleration of MLL-AF9+ AML. (A) Schematic representation (left) of the murine retroviral transduction/transplantation model used to induce AML in WT and ANXA5-deficient mice. Kaplan-Meier style survival curve (right) of WT (red) or ANXA5-deficient (blue) recipient mice with MLL-AF9–induced AML (P = .003, log-rank test; n = 8). Median survival for WT mice was 63.5 days and for ANXA5-deficient mice was 55 days. Mice were irradiated with 2 × 450 cGy, and 5 × 105 5-fluorouracil (5-FU)–pretreated BM cells, transduced with MLL-AF9–expressing retrovirus, had been transplanted. (B) Kaplan-Meier style survival curve of WT (red) or ANXA5-deficient (blue recipient mice with MN1-induced AML (log-rank test, n = 9-10). Median survival for WT mice was 43 days and for ANXA5-deficient mice was 47 days. Mice were irradiated with 2 × 450 cGy, and 5 × 105 5-fluorouracil–pretreated BM cells, transduced with MN1-expressing retrovirus, had been transplanted. (C) Kaplan-Meier style survival curve of WT secondary recipient mice of sorted GFP (MLL-AF9)+ Lin– BM cells from WT (red) or ANXA5-deficient (blue) primary donor mice with established MLL-AF9–induced AML (P = .01; log-rank test, n = 9-10). Mice were irradiated with 2 × 450 cGy, and 1.5 × 104 GFP (MLL-AF9)+ Lin– plus 2 × 106 supporter BM cells had been transplanted. Median survival for WT recipients of Lin– BM from WT mice was 63 days and for WT recipients of Lin– BM from ANXA5-deficient mice was 54 days. (D) Number of colonies per plate derived from total BM (circles) or spleen (squares) cells from WT (red or ANXA5-deficient (blue) recipient mice with established MLL-AF9-induced AML plated in methylcellulose (P < .0001; 1-way analysis of variance [ANOVA]; Sidak test; n = 9).](https://ash.silverchair-cdn.com/ash/content_public/journal/bloodadvances/8/19/10.1182_bloodadvances.2024012867/2/m_blooda_adv-2024-012867-gr2.jpeg?Expires=1764962031&Signature=yf0jNOn0cb3M4ZK8vYxVEO9jZG0u7OuiMPsXyR3vzIzCTYmL6BjtJ0Vmv7YiOrdozdHf-pvPNk7M827dxYOv2Wio93CVHRuhxKIBKExwtahrLUoV3FM4v8wjxmU1Z6UjYOYyboe-uIqyYa3CxZ9T3vo7CnMSuUlysLFWmTm22CmNPt9sKPqbgzktFeKnhdzod85hXVg8tjISQqUrgKcw5eLFEAiDVeAE1eK-1BdKYByQbgSNHauU~XF6ePKU~LuC7zcZ3gXSpLiUtbUCoH2HP5zDz~gGhOm9C7aDl4NPBRGQz9ltJkknWnFyeZvnZWOGNoDhhhfSYBmThEkeTZ4PuQ__&Key-Pair-Id=APKAIE5G5CRDK6RD3PGA)


![Human AML cells differ with respect to their expression of TNF and their sensitivity toward the BMM-derived inflammatory factor PGE2. (A) Relative expression of TNF in the indicated cell lines, as measured by quantitative real time polymerase chain reaction (P = .0009; P = .0100; P = .0489; 2-way ANOVA; Sidak test; n = 4-9). (B) Log2 expression of TNF in leukocytes of patients with AML due to various genetic aberrations, taken from the BloodSpot portal (The Cancer Genome Atlas Program). (C) Proliferation of OCIAML3 (NPM1 gene mutation [type A] and the DNMT3A R882C gene mutation; left), THP1 (MLL-AF9+; middle), and Kasumi (AML1-ETO+; right) cells exposed to PGE2 (0.1 μM for 72 hours), the inhibitor of PGE2 receptor 4 subtype E7046 (iEP4) (3 μM for 72 hours) or PGE2 and iEP4 (P = .0026, P = .0128, P = .014, and P = .038; 1-way ANOVA; Sidak test; n = 5-7). (D-E) Representative immunofluorescence images (left) and their quantification (right) of β-catenin in THP1 (D) or Kasumi (E) cells exposed to PGE2 (0.1 μM for 2 hours) or PGE2 and iEP4 (3 μM for 2 hours), stained for β-catenin (green) and DAPI (blue) (n = 4). The scale bar represents 50 μm (P = .006 and P = .040; 1-way ANOVA; Sidak test; n = 5). Four different fields from 5 individual biological replicates were imaged; each dot represents the average per replicate. (F-G) Proliferation, assessed after 72 hours, of THP1 (F) or Kasumi (G) cells plated on hMSCs, which had been pretreated with vehicle or an inhibitor of NF-κB, NF-κB inhibitor III, (iNF-κB) at a concentration of 10 μM for 24 hours.](https://ash.silverchair-cdn.com/ash/content_public/journal/bloodadvances/8/19/10.1182_bloodadvances.2024012867/2/m_blooda_adv-2024-012867-gr5.jpeg?Expires=1764962031&Signature=ndQheIFYxD9ImL6N90jJuaOYlNIKxerNlYTE2NtNFVxQ3XLteCyzZCBXH40FMHnsnsjMxtRZ~Dpmf1RkMYjpsaJxKk5IMxDHgfNXZ204EBUVWvoJpHaWzxX9MKQb4JR0L3m0~UBYTBtSCId~-yrLyE0cE4zyaeX-XN9TrYnqRRk4MuyMSF7-KwEl0JObiyrfZe5MDk6DJxhyY32t-jzm-QsCC78j1dJfRyiiC1-Bm4vg9GMdwz2BoafuGXkmcTPTV9NHM7d2ULjTm60zY06CcUZKO224OJfwaTdVJB7Q8m3NEVdlgZgk~3iVG6AmFGmNiheGr8a1VDuDXa93jEivbQ__&Key-Pair-Id=APKAIE5G5CRDK6RD3PGA)
![Targeting ANXA5-associated pathways reduces the inflammatory state in the BMM and prolongs MLL-AF9+ AML survival in ANXA5 KO mice. (A) Kaplan-Meier style survival curve of ANXA5 KO recipient mice with MLL-AF9–induced AML treated with vehicle (oil [daily until day 40]; solid line) or celecoxib (50 mg/kg daily until day 40; dashed line) starting from day 22 after transplant (P = .04; log-rank test; n = 6-7) (retroviral transduction/transplantation model). Median survival for vehicle-treated ANXA5-deficient mice was 27 days and for celecoxib-treated ANXA5-deficient mice 62 days. (B) Representative images of bone sections (left) from ANXA5 KO recipient mice with MLL-AF9–induced AML treated with vehicle (oil daily until day 40; circles) or celecoxib (50 mg/kg daily until day 40; squares) starting from day 22 after transplant, stained for reticulin. The quantification is shown on the right. Nuclei were counterstained with nuclear fast red-aluminum sulfate solution (P = .0057; t test; n = 5). The scale bar represents 50 μm. (C) Representative immunofluorescence images of bone sections (left) and quantification (right) from ANXA5 KO recipient mice with MLL-AF9–induced AML treated with vehicle (oil; daily until day 40; circles) or celecoxib (50 mg/kg daily until day 40; squares) starting from day 22 after transplantation, stained for PGE2 (red) and DAPI (blue) (P = .011; t test; n = 4-5). Bones were harvested on day 40 after transplantation. The scale bar represents 40 μm. (D) Representative images of Giemsa-stained cytospins of BM cells from ANXA5 KO recipient mice with MLL-AF9–induced AML treated with vehicle (oil; daily until day 40; circles) or celecoxib (50 mg/kg daily until day 40; squares) (left) starting from day 22 after transplant. The scale bar represents 25 μm. The quantification of the percentage of blasts of total leukocytes is shown on the right (P = .0029; t test; n = 4). (E-F) Immunofluorescence images (left) and quantification of GFP (MLL-AF9)+ Lin– cells sorted (on day 40 after transplantation) from the BM of ANXA5 KO recipient mice with MLL-AF9–induced AML treated with vehicle (oil; daily until day 40; circles) or celecoxib (50 mg/kg daily; squares) starting from day 22 after transplant, stained for γH2A.X (yellow) (E) or μ-catenin (green) (F) and DAPI (blue) (P = .048; P = .0038; t test; n = 4). The scale bar represents 25 μm. For panels C,E-F, 4 different fields from 3 to 5 individual mice were imaged; each dot represents the average per mouse. γH2AX, H2A histone family member X.](https://ash.silverchair-cdn.com/ash/content_public/journal/bloodadvances/8/19/10.1182_bloodadvances.2024012867/2/m_blooda_adv-2024-012867-gr6.jpeg?Expires=1764962031&Signature=WGiyY4hq4ZANEgPNjhUmnMS2OZ-tXD-yPtOZaiXNVn2JOy2w7NFEBxMQVwjT7VQ3XVFUtOROUdnONQe6KpYUXhohfBOmQxBAPhpY8ecCa0X0ZPhVjMhqMDHeAjcz9sPX-AbRgzo~pKM-WYHvTvLdJ4ZUofPjfmCgd7TDQV2MMMSt-hrETjL~PJE5~dHPZASTFEDx1X6lzotqXYc762FLZqtEDnIHOXD9ZjE-2QI~dIi0nYpXeHIENbHgu6fglplbS3OIyDS~EUOc3usgyGpwGzKMc0I-xGTKXl2lbB~A78Mf1IHF0vfVJ1soAJHC-IP-Z5KazTkwSTMwpdQMmWFeAQ__&Key-Pair-Id=APKAIE5G5CRDK6RD3PGA)
