Key Points
Platelet LRRC8 channel complexes are ATP release channels, which amplify platelet function and thrombosis.
Pharmacological inhibition of LRRC8 complexes impairs platelet function, thus identifying LRRC8 complexes as a novel antithrombotic target.
Visual Abstract
Platelet shape and volume changes are early mechanical events contributing to platelet activation and thrombosis. Here, we identify single-nucleotide polymorphisms in leucine-rich repeat–containing 8 (LRRC8) protein subunits that form the volume-regulated anion channel (VRAC), which are independently associated with altered mean platelet volume. LRRC8A is required for functional VRAC in megakaryocytes (MKs) and regulates platelet volume; adhesion; and agonist-stimulated activation, aggregation, adenosine triphosphate (ATP) secretion, and calcium mobilization. MK-specific LRRC8A conditional knockout mice have reduced laser injury–induced cremaster arteriolar thrombus formation and prolonged FeCl3 induced carotid arterial thrombosis without prolonged bleeding times. Mechanistically, platelet LRRC8A mediates swell-induced cytosolic ATP release to amplify agonist-stimulated calcium–phosphoinositide 3-kinase–protein kinase B signaling. Small-molecule LRRC8 channel inhibitors recapitulate defects observed in LRRC8A-null platelets in vitro and in vivo. These studies identify the mechanoresponsive LRRC8 channel complex as an ATP release channel in platelets, which positively regulates platelet function and thrombosis, providing a proof of concept for a novel antithrombotic drug target.
Introduction
Platelets are essential for hemostasis and thrombosis.1-3 Upon activation, platelets change shape through cytoskeletal rearrangements,4 followed by the secretion of adenosine triphosphate (ATP), adenosine diphosphate (ADP), serotonin, and thromboxane A2. Secreted platelet content activate their respective G protein–coupled receptors in autocrine/paracrine manners to promote thrombus formation.5-7 Although platelet shape change occurs early in the activation process and is considered a requirement for aggregation,4 the molecular mechanisms responsible for sensing and transducing these changes are unknown.
Cytosolic calcium levels contribute to platelet activation and are increased by calcium release from intracellular stores, as well as influx across the plasma membrane.8,9 Intracellular calcium release occurs downstream of phospholipase C, which can be activated by G protein–coupled receptors, such as the ADP receptor P2Y1, resulting in calcium mobilization. In addition, ADP activates P2Y12 receptors, which subsequently results in phosphoinositide 3-kinase (PI3K)–protein kinase B (AKT) signaling.10,11 Both P2Y1 and P2Y12 activation results in activation of αIIbb3 integrin.12 A major pathway of calcium entry across the plasma membrane is mediated by both STIM1-Orai113,14 and P2X1.15 P2X1 is an ATP-gated, calcium-permeant ion channel which, when activated by ATP released from damaged endothelium and/or activated platelets, increases intracellular calcium to amplify platelet activation.16,17
Ion channels are ubiquitous proteins that mediate ionic currents in almost all cells, including platelets. Various types are implicated in platelet function, including ligand-gated cation channels, voltage- and calcium-gated potassium channels, transient receptor potential channels,18-20 and transmembrane protein 16F (TMEM16F) channels. TMEM16F channels are lipid scramblases, which, when deficient, are responsible for Scott syndrome, a rare bleeding disorder.21,22 In addition, mechanosensitive and mechanoresponsive ion channels, which translate mechanical forces into electrical signaling across the lipid bilayer, such as Piezo1, have been recently described to regulate platelet function.23 Leucine-rich repeat–containing protein 8A (LRRC8A; also known as SWELL1) is the essential subunit of the heterohexameric LRRC8 volume-regulated anion channel (VRAC),24,25 which contain at least 1 LRRC8A subunit in combination with LRRC8B, LRRC8C, LRRC8D, and/or LRRC8E subunits. LRRC8 channels are mechanoresponsive anion channels expressed and functional in many cell types, including adipocytes,26 endothelial cells,27 pancreatic β-cells,28-30 skeletal muscle cells,31,32 immune cells,33-35 astrocytes,36-39 microglia,40-42 and neurons.43-46 However, it remains unknown whether LRRC8 channels are expressed and functional in platelets and contribute to arterial thrombosis.
In this study, we first identify a genetic signal for LRRC8 proteins as important regulators of platelet volume and function in humans. We show that LRRC8A-D are expressed in murine and human platelets, form functional ATP-permeant VRAC currents in megakaryocytes (MKs), and contribute to platelet activation, adhesion, and aggregation, as well as arterial thrombosis in vivo. Mechanistically, the LRRC8 complex mediates cytosolic ATP release to amplify agonist-stimulated calcium influx and PI3K-AKT signaling. In addition, we highlight the opportunity for targeting LRRC8 channels by small-molecule LRRC8 inhibitors as a novel anti-thrombotic strategy.
Methods
Animal- and human-based studies
All studies involving animal experimentation were performed in accordance with the recommendations in the guide for the care and use of laboratory animals of the National Institutes of Health. All animals were handled according to the approved institutional animal care and use committee protocols of Washington University in St. Louis. Experiments using CD34+ cell–derived MKs were approved by the institutional review boards of both The University of Utah and Washington University in St. Louis. Experiments using human platelets isolated from whole blood were performed in accordance with the institutional review board of Washington University in St. Louis from consenting healthy adults.
Experimental procedures
Detailed methods for all experimental procedures can be found under supplemental Methods (available on the Blood website).
Results
Genome-wide and phenome-wide association studies identified 3 SNPs assigned to LRRC8 genes that are associated with MPV
Human LRRC8A-E are encoded by 5 genes on 3 chromosomes: LRRC8A on human chromosome 9q34.11; LRRC8B, LRRC8C, and LRRC8D in tandem on chromosome 1p22.2; and LRRC8E on chromosome 19p13.2.47 We searched the National Health Genome Research Institute, European Bioinformatics Institute Catalog of genome-wide association studies (ebi.ac.uk/gwas/home) for single-nucleotide polymorphisms (SNPs) and identified several significant associations between mean platelet volume (MPV) and SNP (both intronic and exonic) variants assigned to LRRC8 genes, with the 3 exonic SNPs listed in Table 1. SNP variants assigned to LRRC8A and LRRC8C are associated with increased MPV, and the variant assigned to LRRC8D is associated with decreased MPV. To determine the relative strength of the association of the MPV phenotype with each variant, we conducted a Phenome-Wide Association Study search for phenotypes associated with each SNP variant and found that MPV was the phenotype most closely associated with all 3 variants, with P values from 3.7 × 10−12 to 2.7 × 10−34 (Table 1).
SNPs in genes encoding LRRC8 proteins are associated with MPV
| SNP variant∗ . | Chromosome location† . | Allele variation‡ . | Nearest assigned gene∗ . | P value§ . | Rank of MPV phenotype for SNP|| . | Beta¶ . | Effective sample size . | Most severe predicted variant consequence . |
|---|---|---|---|---|---|---|---|---|
| rs72758878 | 9:128883060 | C>T | LRRC8A | 7.4 × 10−18 | 1 | ▲ 0.072 | 694 866 | 5' UTR variant# |
| rs496954 | 1:89763836 | T>A | LRRC8C | 2.7 × 10−34 | 1 | ▲ 0.021 | 694 866 | 3' UTR variant∗∗ |
| rs150448650 | 1:89843520 | G>A | LRRC8D | 3.7 × 10−12 | 1 | ▼ −0.084 | 396 616 | 5' UTR variant†† |
| SNP variant∗ . | Chromosome location† . | Allele variation‡ . | Nearest assigned gene∗ . | P value§ . | Rank of MPV phenotype for SNP|| . | Beta¶ . | Effective sample size . | Most severe predicted variant consequence . |
|---|---|---|---|---|---|---|---|---|
| rs72758878 | 9:128883060 | C>T | LRRC8A | 7.4 × 10−18 | 1 | ▲ 0.072 | 694 866 | 5' UTR variant# |
| rs496954 | 1:89763836 | T>A | LRRC8C | 2.7 × 10−34 | 1 | ▲ 0.021 | 694 866 | 3' UTR variant∗∗ |
| rs150448650 | 1:89843520 | G>A | LRRC8D | 3.7 × 10−12 | 1 | ▼ −0.084 | 396 616 | 5' UTR variant†† |
▲, increase in MPV; ▼, decrease in MPV; UTR, untranslated region.
SNP variants associated with MPV in the National Health Genome Research Institute, European Bioinformatics Institute Catalog of human genome-wide association studies (ebi.ac.uk/gwas/home).
Nucleotide position in the Genome Reference Consortium human build 38 (chromosome: nucleotide; ncbi.nlm.nih.gov/snp/).
Ancestral allele is greater than variant allele (ncbi.nlm.nih.gov/snp/).
P value for the association between the SNP variant and MPV phenotype (gwas.mrcieu.ac.uk/phewas/).
Rank of the association between the SNP variant and MPV phenotype, from most (1) to least significant (gwas.mrcieu.ac.uk/phewas/).
Per-unit change in MPV associated with the SNP variant.
Reference SNP cluster identifier: rs72758878 (National Center for Biotechnology Information database of SNP; ncbi.nlm.nih.gov/snp/?term=rs72758878).
Ensembl variant: rs496954 (useast.ensembl.org/Homo_sapiens/Variation/Explore?db=core;r=1:89763336-89764336;v=rs496954;vdb=variation;vf=25209).
Ensembl variant: rs150448650 (useast.ensembl.org/Homo_sapiens/Variation/Explore?r=1:89843020-89844020;v=rs150448650;vdb=variation;vf=2698779).
Because LRRC8 channels are heterohexamers comprising different combinations of 5 LRRC8 subunits, and MPV is the most closely associated phenotype with exonic SNPs in genes assigned to 3 of these subunits located on 2 different chromosomes, we interpret these human genetic data as evidence that LRRC8 channels are involved in regulating platelet volume and function.
LRRC8A-D transcripts are expressed in platelets and are associated with altered agonist-induced aggregation
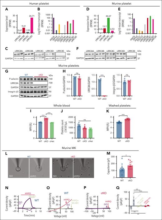
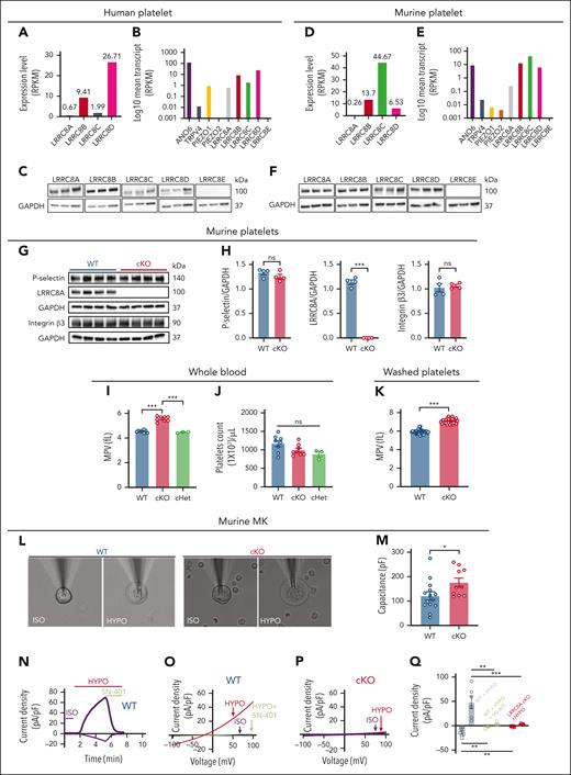
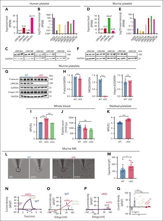
To determine whether LRRC8A-E transcripts are expressed in human platelets, we searched a publicly available plateletomics database (plateletomics.com, using data from Rowley et al48 and Simon et al49), which details both human and murine platelet transcriptomics. LRRC8A, LRRC8B, LRRC8C, and LRRC8D transcripts are all expressed in platelets (top 75th, 13th, 42nd, and 5th percentile of 5911 transcripts, respectively; supplemental Figure 1A). LRRC8E was not detected. Absolute LRRC8 transcript expression levels in human platelets revealed LRRC8D > LRRC8B > LRRC8C > LRRC8A (Figure 1A), whereas in murine platelets Lrrc8c > Lrrc8b > Lrrc8d > Lrrc8a (Figure 1D). In human and mouse platelets, LRRC8 messenger RNA (mRNA) expression levels were substantially higher than mechanosensitive PIEZO1, PIEZO2, and other mechanoresponsive ion channels (TRPV4), and comparable with highly expressed TMEM16F (Ano6), important for platelet lipid scrambling and causal in Scott syndrome (Figure 1B,E).22 Consistent with mRNA expression data, LRRC8A-D proteins were expressed in both human (Figure 1C) and murine (Figure 1F) platelets, whereas LRRC8E was not.
LRRC8 proteins are highly expressed in platelets, functionally encode VRAC in MKs, and regulate platelet volume. (A,D) LRRC8 mRNA transcript expression in human (A) and mouse (D) platelets. (B,E) LRRC8 mRNA transcript expression compared with transcripts for ANO6 (TMEM16F), TRPV4, Piezo1, and Piezo2 in human (B) and mouse (E) platelets (data in panels A-B,D-E are from Rowley et al48; supplemental Table 4). (C,F) Western blot showing LRRC8 subunit protein expression of human (n = 3) (C) and WT C57BL/6N mouse (n = 3) (F) platelets. (G-H) Western blot detecting P-selectin, LRRC8A, integrin β3, and GAPDH in platelets isolated from Lrrc8afl/fl (WT, n = 4) and Pf4-Cre;Lrrc8afl/fl (cKO, n = 4) mice (G), with densitometric quantification (H). (I-J) MPV in whole blood from WT (n = 8), cKO (n = 8), and cHets (Pf4-Cre;Lrrc8afl/+, n = 3) (I), with corresponding platelet counts (J). (K) MPVs of washed platelets isolated from WT (n = 35) and cKO (n = 31) mice. (L) Representative images of perforated patch-clamped freshly isolated MKs from WT or cKO mice, under ISO and HYPO conditions. (M) Cell capacitances of MKs isolated from WT (n = 14) and cKO mice (n = 10). (N) VRAC current-time relationship of WT MK cell induced by HYPO (210 mOsm) swelling, and subsequent inhibition upon application of 10 μM SN-401 (DCPIB). (O-P) VRAC current-voltage relationship after HYPO swelling during voltage ramps from −100 mV to +100 mV in MKs isolated from WT ± SN-401 (O) and cKO (P) mice. (Q) Mean outward (+100 mV) and inward (−100 mV) current densities measured in WT MKs after HYPO stimulation in the presence (green, n = 6) or absence (gray, n = 6) of 10 μM SN-401, or in cKO MKs after HYPO stimulation (red, n = 9). Data are represented as mean ± standard error of the mean (SEM). Statistical significance was determined by unpaired t test for panels H,K,M, Q; and by ordinary 1-way analysis of variance (ANOVA) with the Tukey multiple comparisons test for panels I-J. ∗P < .05; ∗∗P < .01; ∗∗∗P < .001. cHet, heterozygous control; GAPDH, glyceraldehyde-3-phosphate dehydrogenase; HYPO, hypotonic; ISO, isotonic; ns, not significant; RPKM, reads per kilobase million.
LRRC8 proteins are highly expressed in platelets, functionally encode VRAC in MKs, and regulate platelet volume. (A,D) LRRC8 mRNA transcript expression in human (A) and mouse (D) platelets. (B,E) LRRC8 mRNA transcript expression compared with transcripts for ANO6 (TMEM16F), TRPV4, Piezo1, and Piezo2 in human (B) and mouse (E) platelets (data in panels A-B,D-E are from Rowley et al48; supplemental Table 4). (C,F) Western blot showing LRRC8 subunit protein expression of human (n = 3) (C) and WT C57BL/6N mouse (n = 3) (F) platelets. (G-H) Western blot detecting P-selectin, LRRC8A, integrin β3, and GAPDH in platelets isolated from Lrrc8afl/fl (WT, n = 4) and Pf4-Cre;Lrrc8afl/fl (cKO, n = 4) mice (G), with densitometric quantification (H). (I-J) MPV in whole blood from WT (n = 8), cKO (n = 8), and cHets (Pf4-Cre;Lrrc8afl/+, n = 3) (I), with corresponding platelet counts (J). (K) MPVs of washed platelets isolated from WT (n = 35) and cKO (n = 31) mice. (L) Representative images of perforated patch-clamped freshly isolated MKs from WT or cKO mice, under ISO and HYPO conditions. (M) Cell capacitances of MKs isolated from WT (n = 14) and cKO mice (n = 10). (N) VRAC current-time relationship of WT MK cell induced by HYPO (210 mOsm) swelling, and subsequent inhibition upon application of 10 μM SN-401 (DCPIB). (O-P) VRAC current-voltage relationship after HYPO swelling during voltage ramps from −100 mV to +100 mV in MKs isolated from WT ± SN-401 (O) and cKO (P) mice. (Q) Mean outward (+100 mV) and inward (−100 mV) current densities measured in WT MKs after HYPO stimulation in the presence (green, n = 6) or absence (gray, n = 6) of 10 μM SN-401, or in cKO MKs after HYPO stimulation (red, n = 9). Data are represented as mean ± standard error of the mean (SEM). Statistical significance was determined by unpaired t test for panels H,K,M, Q; and by ordinary 1-way analysis of variance (ANOVA) with the Tukey multiple comparisons test for panels I-J. ∗P < .05; ∗∗P < .01; ∗∗∗P < .001. cHet, heterozygous control; GAPDH, glyceraldehyde-3-phosphate dehydrogenase; HYPO, hypotonic; ISO, isotonic; ns, not significant; RPKM, reads per kilobase million.
Multiple regression analyses of human platelet aggregation in response to stimulation with ADP, protease-activated receptor 1 agonist peptide (PAR1-AP), PAR4-AP, or arachidonic acid, adjusting for mRNA level, age, sex, race, body mass index, and platelet count identified a complex relationship between LRRC8 subunit mRNA levels and agonist-induced platelet aggregation. LRRC8A mRNA levels are significantly associated with enhanced ADP- and PAR4-AP–stimulated aggregation; LRRC8B mRNA levels with reduced ADP- and PAR1-AP–stimulated aggregation; and LRRC8D mRNA levels with reduced PAR1-AP–induced aggregation (supplemental Figure 1B). Overall, these data provide correlative evidence to suggest a modulatory role for VRAC and LRRC8 proteins in regulating platelet function in humans.
LRRC8A functionally encodes VRAC in MKs and regulates platelet volume
To explore the biological mechanisms implied by the human genetic studies, we generated MK-specific LRRC8A conditional knockout (cKO) mice by crossing Lrrc8afl/fl mice (Swell1fl/fl)26-28,31,50 with platelet factor 4-Cre (Pf4-Cre) mice to generate Lrrc8afl/fl;Pf4-cre+ (cKO) and littermate control Lrrc8afl/fl mice (wild type [WT]). LRRC8A protein is completely deleted in cKO mouse platelets while maintaining expression of integrin b3 and P-selectin (Figure 1G-H). Consistent with increased MPV associated with the SNP assigned to LRRC8A (Table 1), platelet-targeted LRRC8A deletion also increases MPV compared with both WT and platelet-targeted heterozygous controls (cHet; Lrrc8afl/+;Pf4-cre+; Figure 1I,K), without affecting platelet counts (Figure 1J), or other hematological parameters (supplemental Figure 2). Thus, LRRC8A deletion in mouse platelets increases MPV, which phenocopies human genetic data (Table 1) implicating LRRC8 proteins as regulators of platelet volume.
To confirm that LRRC8 proteins form functional VRAC channels in platelets, we measured VRAC in freshly isolated murine MKs under isotonic conditions and with hypotonic swelling (Figure 1L). The cell capacitance of LRRC8A cKO MKs (176 ± 17.9 picofarad [pF]; n = 10) are notably larger than WT MKs (121 ± 16.6 pF; n = 14; P < .05; Figure 1M). WT MKs develop robust VRAC in response to hypotonic swelling, which is completely inhibited by 10 μM SN-401 (4-(2-butyl-6,7-dichloro-2-cyclopentylindan-1-on-5-yl)oxybutyric acid [DCPIB]) and abolished upon LRRC8A deletion (Figure 1N-Q), confirming LRRC8A as mediating this volume-sensitive/mechanoresponsive current. Similarly, robust VRAC currents are elicited in response to hypotonic swelling in the human megakaryoblast MEG-01 cell line, fully inhibited by 10 μM SN-401 (supplemental Figure 3), and significantly diminished by short hairpin RNA–mediated LRRC8A knockdown (KD; Ad-shLRRC8A-mCherry) as compared with control (Ad-shSCR-mCherry; supplemental Figure 3).
LRRC8A is required for normal platelet adhesion, activation, and aggregation
LRRC8A depletion markedly impairs platelet adhesion to fibrillar collagen-coated surfaces under both low and high shear conditions (650 s−1, Figure 2A; 2600 s−1, Figure 2B; supplemental Videos 1 and 2), and reduces thrombin-stimulated platelet activation as assessed by P-selectin exposure, a measure of α-granule release51 (Figure 2C) and binding of JonA to activated αIIbb3 integrin (Figure 2D), whereas collagen-related peptide (CRP)–stimulated platelet activation shows impairments in P-selectin exposure but not activated αIIbb3 integrin (Figure 2C-D). Interestingly, application of Ca2+ ionophore A23187 preserves P-selectin exposure (Figure 2C) and largely rescues activated αIIbb3 integrin (Figure 2D) in LRRC8A-null platelets. To investigate the function of LRRC8A in human cells, we used CD34+ cell–derived human MKs isolated from cord blood52 (supplemental Figure 4A). Dual-guide RNAs targeting LRRC8A in these MKs significantly depleted LRRC8A expression as compared with cells treated with nontargeting control guide RNA (supplemental Figure 4B). In LRRC8A-deficient MKs, thrombin-stimulated P-selectin exposure is significantly reduced (supplemental Figure 4C). Similarly, binding of PAC-1, a pentameric immunoglobulin M, which binds to activated αIIbb3 integrin,53 is also significantly decreased (supplemental Figure 4D). Platelet-specific LRRC8A depletion impairs platelet aggregation in response to multiple agonists, including thrombin (Figure 2E), ADP (Figure 2F), CRP (Figure 2G), and a thromboxane A2 analog (U46619; Figure 2H). As in the platelet activation results (as measured by P-selectin exposure), aggregation in response to A23187 is preserved (Figure 2I), suggesting a signaling defect upstream of cytosolic Ca2+. ATP secretion in LRRC8A-null platelets is markedly impaired compared with WT in response to multiple agonists (Figure 2J-M), despite only a mild reduction in total ATP content under resting conditions (Figure 2N).
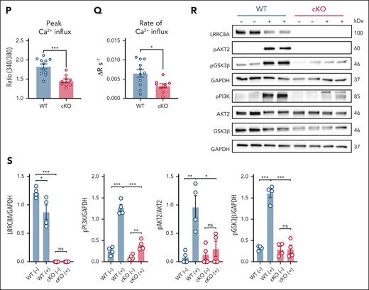
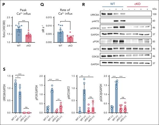
LRRC8A deletion impairs agonist-induced platelet adhesion, activation, aggregation, Ca2+ signaling, and PI3K-AKT-GSK3β signaling. (A-B) Adhesion of platelets to a fibrillar collagen-coated surface under shear (A, 650 s−1; B, 2600 s−1) conditions in whole blood isolated from Lrrc8afl/fl (WT, n = 4-6) and Pf4-Cre;Lrrc8afl/fl (cKO, n = 4-5) mice. (C-D) P-selectin exposure (C) and JonA binding to activated αIIbb3 integrin (D) as measured by flow cytometry of platelets isolated from WT and cKO mice and stimulated with thrombin (Thr; 0.03 U/mL; n = 6 per group), CRP (0.2 μg/mL; n = 3), or the calcium ionophore A23187 (0.5 μM; n = 6 per group). (E-I) Aggregation of platelets isolated from WT and cKO mice stimulated with Thr (0.05 U/mL, n = 7 per group) (E), ADP (ADP, 10-20 μM; fibrinogen, 30 μg/mL; n = 6 per group) (F), CRP (0.05-0.15 μg/mL; n = 7 per group) (G), U46619 (0.5-0.8 μM; n = 6 per group) (H), and calcium ionophore A23187 (1 μM; n = 3 per group) (I). Concurrent ATP release from platelets treated with Thr (J), CRP (K), and U46619 (L). AUC of ATP release (M). Representative traces for aggregation and ATP release are provided in supplemental Figure 5. (N) Intracellular ATP content in platelets isolated from WT (n = 7) and cKO (n = 8) mice. (O-Q) Cytosolic Ca2+ measured using the ratiometric dye Fura-2 in platelets isolated from WT (n = 11) and cKO (n = 9) mice stimulated with Thr (0.02 U/mL) for 10 minutes (O), with corresponding measurements of peak Ca2+ (P) and rate of Ca2+ rise (Q). (R-S) Western blots detecting LRRC8A; pPI3KTyr458; pAKT2Ser474; AKT2; pGSK3βSer9; GSK3β; and GAPDH in platelets from WT and cKO mice after stimulation with PAR4-AP (400 μM) for 5 minutes during aggregometry (R), with densitometric quantification (S). Data are represented as mean ± SEM. Statistical significance was determined by unpaired t test for panels A-L,N,P,Q,S; and by 2-way ANOVA for panel O. For panel M, statistical significance was determined by unpaired t test (Thr) or Mann-Whitney U test (CRP and U46619). ∗P < .05; ∗∗P < .01; ∗∗∗P < .001. Thr used in panels C-E,J,M was sourced from Sigma-Aldrich (St. Louis, MO), whereas Thr used in panels O-Q was sourced from the Chrono-Log Corporation (Havertown, PA). a.u., arbitrary units; AUC, area under curve; GSK3β, glycogen synthase kinase-3β; pAKT2, phosphorylated AKT2; pGSK3β, phosphorylated glycogen synthase kinase-3β; pPI3K, phosphorylated PI3K; ROI, region of interest.
LRRC8A deletion impairs agonist-induced platelet adhesion, activation, aggregation, Ca2+ signaling, and PI3K-AKT-GSK3β signaling. (A-B) Adhesion of platelets to a fibrillar collagen-coated surface under shear (A, 650 s−1; B, 2600 s−1) conditions in whole blood isolated from Lrrc8afl/fl (WT, n = 4-6) and Pf4-Cre;Lrrc8afl/fl (cKO, n = 4-5) mice. (C-D) P-selectin exposure (C) and JonA binding to activated αIIbb3 integrin (D) as measured by flow cytometry of platelets isolated from WT and cKO mice and stimulated with thrombin (Thr; 0.03 U/mL; n = 6 per group), CRP (0.2 μg/mL; n = 3), or the calcium ionophore A23187 (0.5 μM; n = 6 per group). (E-I) Aggregation of platelets isolated from WT and cKO mice stimulated with Thr (0.05 U/mL, n = 7 per group) (E), ADP (ADP, 10-20 μM; fibrinogen, 30 μg/mL; n = 6 per group) (F), CRP (0.05-0.15 μg/mL; n = 7 per group) (G), U46619 (0.5-0.8 μM; n = 6 per group) (H), and calcium ionophore A23187 (1 μM; n = 3 per group) (I). Concurrent ATP release from platelets treated with Thr (J), CRP (K), and U46619 (L). AUC of ATP release (M). Representative traces for aggregation and ATP release are provided in supplemental Figure 5. (N) Intracellular ATP content in platelets isolated from WT (n = 7) and cKO (n = 8) mice. (O-Q) Cytosolic Ca2+ measured using the ratiometric dye Fura-2 in platelets isolated from WT (n = 11) and cKO (n = 9) mice stimulated with Thr (0.02 U/mL) for 10 minutes (O), with corresponding measurements of peak Ca2+ (P) and rate of Ca2+ rise (Q). (R-S) Western blots detecting LRRC8A; pPI3KTyr458; pAKT2Ser474; AKT2; pGSK3βSer9; GSK3β; and GAPDH in platelets from WT and cKO mice after stimulation with PAR4-AP (400 μM) for 5 minutes during aggregometry (R), with densitometric quantification (S). Data are represented as mean ± SEM. Statistical significance was determined by unpaired t test for panels A-L,N,P,Q,S; and by 2-way ANOVA for panel O. For panel M, statistical significance was determined by unpaired t test (Thr) or Mann-Whitney U test (CRP and U46619). ∗P < .05; ∗∗P < .01; ∗∗∗P < .001. Thr used in panels C-E,J,M was sourced from Sigma-Aldrich (St. Louis, MO), whereas Thr used in panels O-Q was sourced from the Chrono-Log Corporation (Havertown, PA). a.u., arbitrary units; AUC, area under curve; GSK3β, glycogen synthase kinase-3β; pAKT2, phosphorylated AKT2; pGSK3β, phosphorylated glycogen synthase kinase-3β; pPI3K, phosphorylated PI3K; ROI, region of interest.
Because the functional defects observed in LRRC8A-null platelets in response to various agonists suggest impairments in common signaling pathways, we measured cytosolic Ca2+ levels in response to thrombin (Figure 2O-Q), and PI3K-AKT signaling after PAR4 stimulation (Figure 2R-S) in WT and LRRC8A-null platelets. LRRC8A deletion lowers peak cytosolic Ca2+ levels (Figure 2O-P) and rate of rise of intracellular Ca2+ (Figure 2Q) in thrombin-stimulated platelets, indicating impaired Ca2+ signaling. This is also associated with marked reductions in PI3K-AKT signaling in LRRC8A-null platelets stimulated with PAR4-AP (Figure 2R-S), and in MEG-01 cells after short hairpin RNA–mediated LRRC8A KD followed by thrombin stimulation (supplemental Figure 6). Collectively, these data reveal that LRRC8A promotes platelet adhesion, activation, and aggregation, potentially by facilitating Ca2+ and PI3K-AKT signaling pathways.
LRRC8 channel complex forms an ATP release channel in platelets
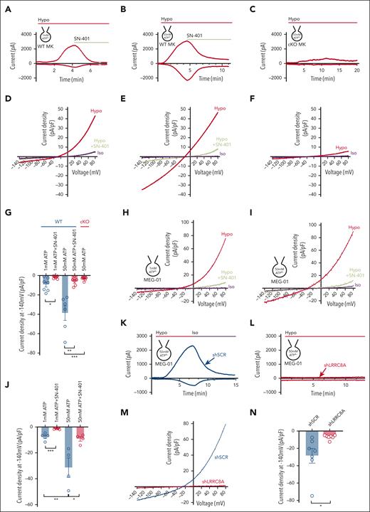
Because LRRC8 complexes are anion channels, we asked how loss of anion conductance might impair Ca2+ signaling (Figure 2O-Q). Based on our observations that agonist-induced ATP release is abrogated in LRRC8A-null platelets (Figure 2J-M), and the finding that LRRC8A can form an ATP release channel,40,54,55 we hypothesized that platelet LRRC8 channels contribute to ATP efflux to amplify platelet function via P2X1 receptor signaling.16,17,56 To test this hypothesis, we directly measured swell-activated ATP currents in WT MKs in which all intracellular anions were replaced with either 1 or 50 mM ATP4− (Figure 3A-G). MKs dialyzed with 50 mM ATP4− as the only permeant anion yield robust SN-401 (DCPIB)–sensitive swell-activated inward ATP currents, indicative of ATP efflux, 4.4-fold larger than cells dialyzed with 1 mM ATP4−, and these ATP currents are abolished in LRRC8A-null MKs (Figure 3C,F,G), demonstrating LRRC8A-dependent ATP currents in response to MK volume changes. Similar results were obtained using MEG-01 cells (Figure 3H-J), including Ad-shSCR– and Ad-shLRRC8A–transduced MEG-01 cells (Figure 3K-N). These data demonstrate that platelet LRRC8 channel complexes permeate cytosolic ATP and thus may contribute to ATP efflux alongside ATP secreted from dense granules.57,58 Therefore, markedly reduced ATP release observed in agonist-stimulated LRRC8A-null platelets (Figure 2J-M) may reflect loss of LRRC8 channel–mediated ATP efflux.
MK LRRC8 channels permeate ATP. (A-C) Current-time relationship of inward IATP (ATP efflux) and outward VRAC in MKs isolated from Lrrc8afl/fl (WT) mice induced by HYPO (210 mOsm) swelling with an intracellular ATP concentration of 1 mM (A) or 50 mM (B) followed by application of 10 μM SN-401 (DCPIB), and in MKs isolated from Pf4-Cre;Lrrc8afl/fl (cKO) mice (C) with an intracellular ATP concentration of 50 mM. The inward component of the current represents IATP generated from ATP efflux. (D-F) Respective current-voltage relationships of inward IATP (ATP efflux) and outward VRAC elicited from voltage ramps from −140 mV to +80 mV. (G) Mean current densities of inward IATP (ATP efflux) at −140 mV in MKs isolated from WT mice after HYPO swelling, with an intracellular concentration of 1 mM ATP (n = 7) or 50 mM ATP (n = 6), and inhibition of ATP efflux by 10 μM SN-401 (n = 7 for 1 mM ATP + SN-401; n = 6 for 50 mM ATP + SN-401), and mean current densities of inward IATP in MKs isolated from cKO mice after HYPO swelling, with an intracellular concentration of 50 mM ATP (n = 7). (H-I) Current-voltage relationship of inward IATP (ATP efflux) and outward VRAC in MEG-01 cells elicited from voltage ramps from −140 mV to +80 mV before and after HYPO swelling with an intracellular ATP concentration of 1 mM (H) or 50 mM (I), followed by application of 10 μM SN-401 (DCPIB). The inward component of the current represents IATP generated from ATP efflux. (J) Mean current densities of inward IATP (ATP efflux) in MEG-01 cells at −140 mV after HYPO swelling, with an intracellular concentration of 1 mM ATP (n = 5) or 50 mM ATP (n = 4), and inhibition of ATP efflux by 10 μM SN-401 (n = 5 for 1 mM ATP + SN-401; n = 4 for 50 mM ATP + SN-401). (K-L) Current-time relationship of inward IATP and outward VRAC induced by HYPO (210 mOsm) swelling in MEG-01 cells transduced with adenoviral shSCR (K) or shLRRC8A (L). (M) Current-voltage relationship of inward IATP (ATP efflux) and outward VRAC during voltage ramps from −140 mV to +80 mV after HYPO swelling in MEG-01 cells treated with either shSCR or shLRRC8A. (N) Mean current densities of inward IATP (ATP efflux) in MEG-01 cells treated with shSCR (n = 7) or shLRRC8A (n = 7) at −140 mV after HYPO swelling. Data are represented as mean ± SEM. Statistical significance was determined by unpaired t test for panels G,J,N. ∗P < .05; ∗∗P < .01; ∗∗∗P < .001. shLRRC8A, short hairpin RNA–targeting LRRC8A; shSCR, short hairpin control.
MK LRRC8 channels permeate ATP. (A-C) Current-time relationship of inward IATP (ATP efflux) and outward VRAC in MKs isolated from Lrrc8afl/fl (WT) mice induced by HYPO (210 mOsm) swelling with an intracellular ATP concentration of 1 mM (A) or 50 mM (B) followed by application of 10 μM SN-401 (DCPIB), and in MKs isolated from Pf4-Cre;Lrrc8afl/fl (cKO) mice (C) with an intracellular ATP concentration of 50 mM. The inward component of the current represents IATP generated from ATP efflux. (D-F) Respective current-voltage relationships of inward IATP (ATP efflux) and outward VRAC elicited from voltage ramps from −140 mV to +80 mV. (G) Mean current densities of inward IATP (ATP efflux) at −140 mV in MKs isolated from WT mice after HYPO swelling, with an intracellular concentration of 1 mM ATP (n = 7) or 50 mM ATP (n = 6), and inhibition of ATP efflux by 10 μM SN-401 (n = 7 for 1 mM ATP + SN-401; n = 6 for 50 mM ATP + SN-401), and mean current densities of inward IATP in MKs isolated from cKO mice after HYPO swelling, with an intracellular concentration of 50 mM ATP (n = 7). (H-I) Current-voltage relationship of inward IATP (ATP efflux) and outward VRAC in MEG-01 cells elicited from voltage ramps from −140 mV to +80 mV before and after HYPO swelling with an intracellular ATP concentration of 1 mM (H) or 50 mM (I), followed by application of 10 μM SN-401 (DCPIB). The inward component of the current represents IATP generated from ATP efflux. (J) Mean current densities of inward IATP (ATP efflux) in MEG-01 cells at −140 mV after HYPO swelling, with an intracellular concentration of 1 mM ATP (n = 5) or 50 mM ATP (n = 4), and inhibition of ATP efflux by 10 μM SN-401 (n = 5 for 1 mM ATP + SN-401; n = 4 for 50 mM ATP + SN-401). (K-L) Current-time relationship of inward IATP and outward VRAC induced by HYPO (210 mOsm) swelling in MEG-01 cells transduced with adenoviral shSCR (K) or shLRRC8A (L). (M) Current-voltage relationship of inward IATP (ATP efflux) and outward VRAC during voltage ramps from −140 mV to +80 mV after HYPO swelling in MEG-01 cells treated with either shSCR or shLRRC8A. (N) Mean current densities of inward IATP (ATP efflux) in MEG-01 cells treated with shSCR (n = 7) or shLRRC8A (n = 7) at −140 mV after HYPO swelling. Data are represented as mean ± SEM. Statistical significance was determined by unpaired t test for panels G,J,N. ∗P < .05; ∗∗P < .01; ∗∗∗P < .001. shLRRC8A, short hairpin RNA–targeting LRRC8A; shSCR, short hairpin control.
LRRC8A-mediated ATP efflux contributes significantly to agonist-stimulated platelet ATP release
To determine the relative contribution of LRRC8 channel–mediated ATP efflux vs dense granule ATP secretion from platelets, we compared platelet aggregation, platelet activation (P-selectin exposure), ATP release, and CD63 exposure (a dense granule and lysosomal marker57,59-63) in response to various concentrations of thrombin stimulation (0.02-0.08 U/mL). At 0.02 U/mL thrombin, LRRC8 channel ablation reduces platelet aggregation by 53% (Figure 4A), α-granule secretion by 30% (Figure 4B), and ATP release by 86% (Figure 4C), with only a 51% reduction in dense granule secretion based on CD63 exposure (Figure 4D). Increasing thrombin stimulation to 0.06 U/mL overcomes platelet aggregation, α-granule, and dense granule release defects in LRRC8A-null platelets (Figure 4E,F,H) but preserves a marked 64% reduction in ATP release (Figure 4G). Further stimulating LRRC8A-null platelets with 0.08 U/mL thrombin, similarly, saturates platelet aggregation (Figure 4I), α-granule secretion (Figure 4J,O), and CD63-derived dense granule release (Figure 4L,P), normalizing these parameters relative to WT platelets, while preserving a robust 58% reduction in peak ATP efflux (Figure 4K,N), suggesting that almost 60% of platelet ATP release in response to 0.08 U/mL thrombin arises from ATP efflux through LRRC8 channels.
LRRC8A deletion impairs ATP release despite preserved dense granule secretion. (A-L) Aggregation (A,E,I), P-selectin exposure (B,F,J), ATP release (C,G,K), and CD63 exposure (D,H,L) in platelets isolated from WT (n = 4) and cKO (n = 4) mice stimulated with 0.02 U/mL (A-D), 0.06 U/mL (E-H) and 0.08 U/mL (I-L) Thr. (M) Serotonin secretion from platelets isolated from WT (n = 4) and cKO (n = 4) mice stimulated with 0.08 U/mL Thr. (N) Summary of ATP release from platelets isolated from WT and cKO mice stimulated with 0.02 to 0.08 U/mL Thr (n = 4 for all groups). (O) Summary of P-selectin exposure in platelets isolated from WT and cKO mice stimulated with 0.02 to 0.08 U/mL Thr (n = 4 for all groups). (P) Summary of CD63 expression in platelets isolated from WT and cKO mice stimulated with 0.02 to 0.08 U/mL Thr (n = 4 for all groups). (Q) Summary of serotonin secretion from platelets isolated from WT and cKO mice stimulated with 0.02 to 0.08 U/mL Thr (n = 4 for all groups). (R) ATP-to-serotonin ratios for platelets isolated from WT and cKO mice stimulated with 0.02 to 0.08 U/mL Thr (n = 4 for all groups). (S) Inhibition of ATP and serotonin secretion from platelets isolated from cKO mice stimulated with 0.08 U/mL Thr (n = 4 for all groups) relative to ATP and serotonin secretion from platelets isolated from WT mice also treated with 0.08 U/mL Thr. (T) Aggregometry of platelets isolated from WT and cKO mice stimulated with 400 μM PAR4-AP only (n = 5 for WT; n = 5 for cKO), or with 400 μM PAR4-AP in the presence of 40 μM ATP (n = 4 for WT; n = 4 for cKO). Data are represented as mean ± SEM. Statistical significance was determined by unpaired t test for panels B,D,F,H,J,L-Q,S; and by 2-way ANOVA for panels A,C,E,G,I,K,R,T. ∗P < .05; ∗∗P < .01; ∗∗∗P < .001. Thr used in this experiment was sourced from the Chrono-Log Corporation. Data for panels G,K were calculated based on extrapolation as described in supplemental Methods and shown in supplemental Figure 7. Representative aggregometry traces for panels A,E,I, and ATP traces for panels C,G,K are also provided in supplemental Figure 7, and for panel T is provided in supplemental Figure 8. A.U., arbitrary units; ctrl, control; MFI, mean fluorescence intensity; ns, not significant.
LRRC8A deletion impairs ATP release despite preserved dense granule secretion. (A-L) Aggregation (A,E,I), P-selectin exposure (B,F,J), ATP release (C,G,K), and CD63 exposure (D,H,L) in platelets isolated from WT (n = 4) and cKO (n = 4) mice stimulated with 0.02 U/mL (A-D), 0.06 U/mL (E-H) and 0.08 U/mL (I-L) Thr. (M) Serotonin secretion from platelets isolated from WT (n = 4) and cKO (n = 4) mice stimulated with 0.08 U/mL Thr. (N) Summary of ATP release from platelets isolated from WT and cKO mice stimulated with 0.02 to 0.08 U/mL Thr (n = 4 for all groups). (O) Summary of P-selectin exposure in platelets isolated from WT and cKO mice stimulated with 0.02 to 0.08 U/mL Thr (n = 4 for all groups). (P) Summary of CD63 expression in platelets isolated from WT and cKO mice stimulated with 0.02 to 0.08 U/mL Thr (n = 4 for all groups). (Q) Summary of serotonin secretion from platelets isolated from WT and cKO mice stimulated with 0.02 to 0.08 U/mL Thr (n = 4 for all groups). (R) ATP-to-serotonin ratios for platelets isolated from WT and cKO mice stimulated with 0.02 to 0.08 U/mL Thr (n = 4 for all groups). (S) Inhibition of ATP and serotonin secretion from platelets isolated from cKO mice stimulated with 0.08 U/mL Thr (n = 4 for all groups) relative to ATP and serotonin secretion from platelets isolated from WT mice also treated with 0.08 U/mL Thr. (T) Aggregometry of platelets isolated from WT and cKO mice stimulated with 400 μM PAR4-AP only (n = 5 for WT; n = 5 for cKO), or with 400 μM PAR4-AP in the presence of 40 μM ATP (n = 4 for WT; n = 4 for cKO). Data are represented as mean ± SEM. Statistical significance was determined by unpaired t test for panels B,D,F,H,J,L-Q,S; and by 2-way ANOVA for panels A,C,E,G,I,K,R,T. ∗P < .05; ∗∗P < .01; ∗∗∗P < .001. Thr used in this experiment was sourced from the Chrono-Log Corporation. Data for panels G,K were calculated based on extrapolation as described in supplemental Methods and shown in supplemental Figure 7. Representative aggregometry traces for panels A,E,I, and ATP traces for panels C,G,K are also provided in supplemental Figure 7, and for panel T is provided in supplemental Figure 8. A.U., arbitrary units; ctrl, control; MFI, mean fluorescence intensity; ns, not significant.
Although CD63 is a marker of dense granule secretion, it is also expressed on lysosomes.57,59,60 As a complimentary approach to quantify dense granule release under these stimulatory conditions, we measured serotonin release in thrombin-stimulated WT and LRRC8A-null platelets, as serotonin is uniquely present in dense granules.57,59 Using serotonin as a measure of dense granule secretion, the 60% reduction in ATP release observed in LRRC8A-null platelets stimulated with 0.08 U/mL thrombin (Figure 4K) is associated with a mild 16% reduction in dense granule secretion (Figure 4M,Q), which is consistent with the CD63 exposure results (Figure 4H,L for 0.06 and 0.08 U/mL). In addition, we calculated the ratio of ATP to serotonin in thrombin-stimulated WT and LRRC8A KO platelets and observed that ATP release in LRRC8A KO platelets is significantly lower than WT when normalized to dense granule release (Figure 4R), which is consistent with reduced LRRC8A-dependent ATP efflux. Finally, we compared the percentage reduction in ATP efflux with the percentage reduction in serotonin release at 0.08 U/mL thrombin in LRRC8A KO vs WT platelets and found these differences to be robustly statistically significant (Figure 4S).
Given that the marked ATP release defect in LRRC8-null platelets is not attributed to a dense granule secretion defect, these data support the conclusion that 44% to 60% of ATP released from activated platelets arises from efflux of cytosolic ATP through LRRC8 channels. When assessing trends in ATP release (Figure 4N), α-granule secretion (Figure 4O), and dense granule secretion (Figure 4P-Q) over a range of thrombin concentrations in WT platelets, there is a graded increase in ATP release with increasing thrombin concentrations whereas both α-granule and dense granule secretion begin to saturate at high thrombin concentrations. This is consistent with the fact that platelets contain only 3 to 8 dense granules per platelet,57 and, thus, significant amounts of ATP are released from the cytoplasm once dense granule secretion saturates, especially at higher agonist doses.
Having demonstrated that LRRC8 releases ATP release during platelet activation, we next asked whether adding exogenous ATP can rescue defective agonist-induced aggregation observed in LRRC8A-null platelets. Addition of 40 μM ATP fully rescues the aggregation defect in LRRC8A-null platelets (Figure 4T). Overall, these results suggest that most agonist-induced ATP release from platelets is through LRRC8 complexes (rather than through dense granule release), which then activates the calcium-permeable ATP-gated P2X1 receptor16 to drive platelet activation and aggregation.
LRRC8A deletion attenuates arteriolar and arterial thrombosis
To determine the pathophysiological function of platelet LRRC8A in thrombosis, we used WT and LRRC8A cKO mice in mouse models of laser-induced cremaster arteriolar thrombosis and FeCl3-induced carotid arterial thrombosis. Platelet-specific LRRC8A deletion significantly reduces platelet thrombus formation compared with WT mice after laser-induced cremaster arteriolar injury (Figure 5A-C; supplemental Videos 3 and 4). Consistent with this finding, time to occlusion in a FeCl3-injured carotid artery is markedly prolonged in cKO mice (Figure 5D-E). Notably, 5 of 7 cKO mice reached the maximum time to occlusion (30 minutes). Importantly, the more prominent thrombosis impairments observed in cKO mice in the FeCl3-induced carotid arterial thrombosis model may be because of different shear rates, differences in the caliber of the cremaster arterioles vs carotid arteries, or both. Despite reduced platelet thrombus formation in cKO mice, no differences were observed in tail bleeding times and blood loss observed at the site of tail tip amputation (Figure 5F-G). These results indicate that platelet LRRC8A deletion impairs arterial thrombosis, without prolonging bleeding times in mice.
Platelet-targeted LRRC8A deletion impairs injury-induced arterial thrombosis, without prolonging tail bleeding. (A-C) Thrombosis in the cremasteric arterioles of Lrrc8afl/fl (WT) and Pf4-Cre;Lrrc8afl/fl (cKO) mice after laser-induced injury as observed by real-time confocal intravital microscopy (red, DyLight 649 anti-CD42C) (A) with median time course (B) and quantification of the fluorescent reporter at 60, 120, and 180 seconds after injury (n = 37 for both WT and cKO) (C). (D) Representative traces of arterial blood flow through the carotid artery of WT (top) and cKO (bottom) mice after FeCl3-induced injury. (E) Median time taken for the carotid artery of WT (n = 8) and cKO (n = 7) mice to occlude after FeCl3-induced injury. (F-G) Total bleeding time after tail tip amputation of WT (n = 10) and cKO (n = 10) mice (F), with corresponding Hb concentrations of red blood cell lysates collected during the assay (G). Data in panel C are represented as mean only, whereas data in panels B,E are represented as median. Data in panels F,G are represented as mean ± SEM. Statistical significance was determined by the Mann-Whitney U test for panels C,E, and by unpaired t test for panels F-G. ∗P < .05; ∗∗P < .01; ∗∗∗P < .001. Hb, hemoglobin.
Platelet-targeted LRRC8A deletion impairs injury-induced arterial thrombosis, without prolonging tail bleeding. (A-C) Thrombosis in the cremasteric arterioles of Lrrc8afl/fl (WT) and Pf4-Cre;Lrrc8afl/fl (cKO) mice after laser-induced injury as observed by real-time confocal intravital microscopy (red, DyLight 649 anti-CD42C) (A) with median time course (B) and quantification of the fluorescent reporter at 60, 120, and 180 seconds after injury (n = 37 for both WT and cKO) (C). (D) Representative traces of arterial blood flow through the carotid artery of WT (top) and cKO (bottom) mice after FeCl3-induced injury. (E) Median time taken for the carotid artery of WT (n = 8) and cKO (n = 7) mice to occlude after FeCl3-induced injury. (F-G) Total bleeding time after tail tip amputation of WT (n = 10) and cKO (n = 10) mice (F), with corresponding Hb concentrations of red blood cell lysates collected during the assay (G). Data in panel C are represented as mean only, whereas data in panels B,E are represented as median. Data in panels F,G are represented as mean ± SEM. Statistical significance was determined by the Mann-Whitney U test for panels C,E, and by unpaired t test for panels F-G. ∗P < .05; ∗∗P < .01; ∗∗∗P < .001. Hb, hemoglobin.
Small-molecule LRRC8 complex inhibitors block MK ATP efflux, and platelet activation, signaling, and aggregation
To investigate the therapeutic potential of targeting the LRRC8 channel, we examined whether established small-molecule LRRC8 complex inhibitors inhibit platelet function. SN-401 (DCPIB) and congener SN-406 (Figure 6A) are VRAC inhibitors50 with 50% inhibitory concentration (IC50) of 1.5 μM and 1 μM, respectively, in MEG-01 cells (supplemental Figure 9). As with SN-401 (Figure 3H-J), SN-406 robustly inhibits swell-activated ATP efflux in MEG-01 cells (Figure 6B-D). Consistent with these effects on LRRC8-mediated ATP currents in patch-clamp studies, both significantly inhibit thrombin-stimulated mouse platelet aggregation (Figure 6E) and reduce total ATP release (Figure 6F-G) and ATP efflux rate (Figure 6H), as compared with vehicle. In addition, SN-406 reduces agonist-stimulated Ca2+ flux (Figure 6I), consistent with a mechanism of impaired ATP-stimulated Ca2+ signaling in mouse platelets and suppresses platelet aggregation (Figure 6J) and Ca2+ signaling (Figure 6K) in human platelets. SN-406 exhibits a clear dose-response relationship in PAR4-AP–induced mouse platelet aggregation (Figure 6L), yielding an IC50 of 1.1 μM (Figure 6M), which is comparable with the 1 μM IC50 for VRAC inhibition in MEG-01 cells (supplemental Figure 9). Applying 1.1 μM SN-406 to WT and LRRC8A-null platelets shows significant suppression of platelet aggregation in WT platelets with no effect on LRRC8A-null platelets, consistent with SN-406-LRRC8 complex on-target activity (Figure 6N). In addition, we investigated SN-406 effects on aggregation, granule release, and ATP secretion when stimulated with 0.04 U/mL thrombin (supplemental Figure 11). Comparable with results obtained for WT and LRRC8A-null platelets treated with 0.06 and 0.08 U/mL thrombin (Figure 4), SN-406 inhibited ATP release by 36% (supplemental Figure 11C), without reducing aggregation (supplemental Figure 11A), α-granule secretion (supplemental Figure 11B), or dense granule secretion (supplemental Figure 11D).
LRRC8 channel small-molecule inhibitors suppress agonist-induced aggregation, ATP release, and calcium influx. (A) Molecular structure of the small-molecule LRRC8 channel complex modulator SN-401 (DCPIB) and SN-406, a derivative of SN-401. (B) Current-time relationship of inward IATP (ATP efflux) and outward VRAC induced by HYPO swelling in MEG-01 cells and subsequent inhibition by application of 10 μM SN-406. (C-D) Current-voltage relationship of inward IATP (ATP efflux) and outward VRAC during voltage ramps from −140 mV to +80 mV in MEG-01 cells after HYPO swelling in the absence or presence of 10 μM SN-406 (C), with mean current densities of inward IATP at −140 mV (n = 7-15) (D). (E-H) Aggregometry of platelets isolated from WT C57BL/6J mice stimulated with Thr (0.02 U/mL) in the presence of vehicle (0.02% dimethyl sulfoxide [DMSO]; n = 37), SN-401 (10 μM; n = 7), or SN-406 (10 μM; n = 5) (E), with concurrent ATP release (n = 5-30) (F-H). (I) Cytosolic calcium measured using the ratiometric dye Fura-2 in platelets isolated from WT C57BL/6J mice stimulated with PAR4-AP (400 μM; n = 8) in the presence of vehicle only (0.02% DMSO) or SN-406 (10 μM). (J-K) Aggregometry of human platelets stimulated with PAR1-AP and PAR4-AP (10 μM and 100 μM, respectively) in the presence of vehicle (0.02% DMSO; n = 10 from 3 healthy volunteers) or SN-406 (10 μM; n = 11 from 3 healthy volunteers) (J), with measurements of cytosolic calcium (K). (L) Aggregometry of PAR4-AP (400 μM) stimulated mouse platelets in the presence of vehicle (0.02% DMSO; n = 35), and SN-406 at 0.1 μM (n = 5), 1 μM (n = 5), or 10 μM (n = 6). (M) SN-406 dose-dependent inhibition of PAR4-AP (400 μM) stimulated mouse platelet aggregation (SN-406: 0-10 μM; n = 5-6). (N) Aggregometry of platelets isolated from Pf4-Cre;Lrrc8afl/fl (cKO) and Lrrc8afl/fl (WT) littermate controls stimulated by PAR4-AP (400 μM) in the presence of vehicle (0.02% DMSO; n = 5 for WT; n = 7 for cKO) or 1.1 μM SN-406 (n = 6 for WT; n = 8 for cKO). (O) Current-time relationship of inward IATP and outward VRAC induced by HYPO (210 mOsm) swelling in MEG-01 cells and subsequent inhibition by application of 10 μM dicoumarol. (P-Q) Current-voltage relationship of inward IATP and outward VRAC during voltage ramps from −140 mV to +80 mV in MEG-01 cells after HYPO swelling in the absence or presence of 10 μM dicoumarol (P), with mean current densities of inward IATP –140 mV (Q) (n = 4 for both groups). (R) Aggregometry of platelets isolated from WT C57BL/6J mice stimulated with PAR4-AP (400 μM) in the presence of vehicle (0.1% DMSO; n = 4) or dicoumarol (20 μM; n = 3), with subsequent application of ATP (40 μM). Data are represented as mean ± SEM. Statistical significance was determined by unpaired t test for panels D,G,H,Q; and by 2-way ANOVA for E, F, I-K,N,R. Thr used in this experiment was sourced from the Chrono-Log Corporation. Representative traces for panels E-F,J,N,R are provided in supplemental Figure 10. ∗P < .05; ∗∗P < .01; ∗∗∗P < .001. a.u., arbitrary unit.
LRRC8 channel small-molecule inhibitors suppress agonist-induced aggregation, ATP release, and calcium influx. (A) Molecular structure of the small-molecule LRRC8 channel complex modulator SN-401 (DCPIB) and SN-406, a derivative of SN-401. (B) Current-time relationship of inward IATP (ATP efflux) and outward VRAC induced by HYPO swelling in MEG-01 cells and subsequent inhibition by application of 10 μM SN-406. (C-D) Current-voltage relationship of inward IATP (ATP efflux) and outward VRAC during voltage ramps from −140 mV to +80 mV in MEG-01 cells after HYPO swelling in the absence or presence of 10 μM SN-406 (C), with mean current densities of inward IATP at −140 mV (n = 7-15) (D). (E-H) Aggregometry of platelets isolated from WT C57BL/6J mice stimulated with Thr (0.02 U/mL) in the presence of vehicle (0.02% dimethyl sulfoxide [DMSO]; n = 37), SN-401 (10 μM; n = 7), or SN-406 (10 μM; n = 5) (E), with concurrent ATP release (n = 5-30) (F-H). (I) Cytosolic calcium measured using the ratiometric dye Fura-2 in platelets isolated from WT C57BL/6J mice stimulated with PAR4-AP (400 μM; n = 8) in the presence of vehicle only (0.02% DMSO) or SN-406 (10 μM). (J-K) Aggregometry of human platelets stimulated with PAR1-AP and PAR4-AP (10 μM and 100 μM, respectively) in the presence of vehicle (0.02% DMSO; n = 10 from 3 healthy volunteers) or SN-406 (10 μM; n = 11 from 3 healthy volunteers) (J), with measurements of cytosolic calcium (K). (L) Aggregometry of PAR4-AP (400 μM) stimulated mouse platelets in the presence of vehicle (0.02% DMSO; n = 35), and SN-406 at 0.1 μM (n = 5), 1 μM (n = 5), or 10 μM (n = 6). (M) SN-406 dose-dependent inhibition of PAR4-AP (400 μM) stimulated mouse platelet aggregation (SN-406: 0-10 μM; n = 5-6). (N) Aggregometry of platelets isolated from Pf4-Cre;Lrrc8afl/fl (cKO) and Lrrc8afl/fl (WT) littermate controls stimulated by PAR4-AP (400 μM) in the presence of vehicle (0.02% DMSO; n = 5 for WT; n = 7 for cKO) or 1.1 μM SN-406 (n = 6 for WT; n = 8 for cKO). (O) Current-time relationship of inward IATP and outward VRAC induced by HYPO (210 mOsm) swelling in MEG-01 cells and subsequent inhibition by application of 10 μM dicoumarol. (P-Q) Current-voltage relationship of inward IATP and outward VRAC during voltage ramps from −140 mV to +80 mV in MEG-01 cells after HYPO swelling in the absence or presence of 10 μM dicoumarol (P), with mean current densities of inward IATP –140 mV (Q) (n = 4 for both groups). (R) Aggregometry of platelets isolated from WT C57BL/6J mice stimulated with PAR4-AP (400 μM) in the presence of vehicle (0.1% DMSO; n = 4) or dicoumarol (20 μM; n = 3), with subsequent application of ATP (40 μM). Data are represented as mean ± SEM. Statistical significance was determined by unpaired t test for panels D,G,H,Q; and by 2-way ANOVA for E, F, I-K,N,R. Thr used in this experiment was sourced from the Chrono-Log Corporation. Representative traces for panels E-F,J,N,R are provided in supplemental Figure 10. ∗P < .05; ∗∗P < .01; ∗∗∗P < .001. a.u., arbitrary unit.
Next, we tested the VRAC inhibitor dicoumarol (Figure 6O), which is structurally distinct from the SN-40X compounds optimized off the SN-401 (DCPIB; Figure 6A) backbone, and has been recently shown to inhibit microglial LRRC8A-mediated ATP release.40 We find dicoumarol also inhibits swell-induced ATP efflux in MEG-01 cells (Figure 6O-Q), and markedly suppresses platelet aggregation, which is rescued by exogenous ATP (Figure 6R).
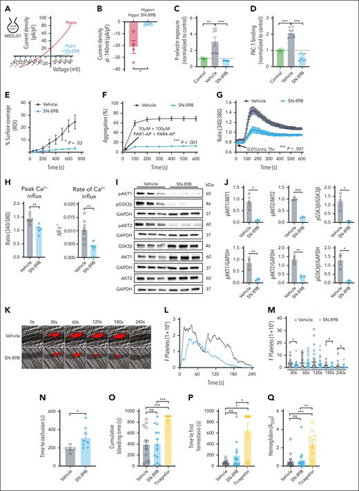
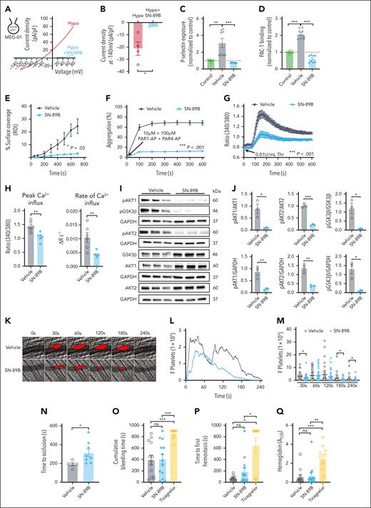
Through further compound optimization, we developed SN-89B, a potent LRRC8 inhibitor, with lower predicted plasma membrane protein binding than those previously described. SN-89B strongly inhibits ATP efflux (Figure 7A-B; supplemental Figure 12) elicited in response to hypotonic swelling in MEG-01 cells. In agonist-stimulated human (Figure 7C-D) and mouse (supplemental Figure 13A-B) platelets, activation is fully suppressed by SN-89B as assessed by P-selectin exposure, and PAC-1/JonA binding to activated αIIbb3 integrin. SN-89B also markedly impairs adhesion of human platelets to von Willebrand factor–coated surfaces under shear (1800 s−1) conditions (Figure 7E). In human platelets, SN-89B markedly inhibits agonist-induced aggregation (Figure 7F) in a dose-dependent manner (supplemental Figure 13C), with an IC50 of 0.84 μM (supplemental Figure 13D). Finally, in human platelets, SN-89B inhibits thrombin-induced increases in cytosolic Ca2+ levels (Figure 7G-H), and PI3K-AKT signaling after PAR1 + PAR4 stimulation (Figure 7I-J). To study SN-89B in vivo, we treated WT mice with vehicle or 50 mg/kg SN-89B intraperitoneally for up to 10 days, followed by laser-induced cremaster arteriolar thrombosis and FeCl3-induced carotid arterial thrombosis. We also measured bleeding times and blood loss in response to tail tip amputation. Ticagrelor, a clinically used P2Y12 receptor antagonist, was used as a positive control. Treatment with SN-89B reduces platelet thrombus formation at 30, 180, and 240 seconds after laser-induced cremaster arteriolar injury (Figure 7K-M; supplemental Videos 5 and 6), and prolongs FeCl3-induced carotid arterial thrombosis (Figure 7N), without increasing tail bleeding parameters tested, in contrast to the ticagrelor positive control (Figure 7O-Q).
LRRC8 channel inhibitor SN-89B suppresses agonist-induced platelet activation, aggregation, PI3K-AKT-GSK3β signaling, and in vivo thrombosis. (A-B) Current-voltage relationship of inward IATP (ATP efflux) and outward VRAC during voltage ramps from −140 mV to +80 mV in MEG-01 cells after HYPO swelling in the absence or presence of 10 μM SN-89B (A); mean current densities of inward IATP at −140 mV (n = 4) (B). (C-D) P-selectin exposure (C) and PAC-1 binding to activated αIIbb3 integrin (D) as measured by flow cytometry of human platelets stimulated with PAR1-AP and PAR4-AP (10 μM and 100 μM, respectively) in the presence of vehicle (0.02% DMSO) or SN-89B (10 μM). Each sample was normalized to the average of unstimulated controls (n = 8 for all groups, isolated from 2 healthy volunteers). (E) Adhesion of platelets in reconstituted blood (platelets + red blood cells) to a von Willebrand factor–coated surface under shear (1800 s−1) conditions in the presence of vehicle (0.02% DMSO) or 10 μM SN-89B (n = 3 for both groups, isolated from 3 healthy volunteers), as determined by fluorescence microscopy. (F) Aggregometry of human platelets stimulated with PAR1-AP and PAR4-AP (10 μM and 100 μM, respectively) in the presence of vehicle (0.02% DMSO; n = 6; isolated from 1 healthy volunteer) or SN-89B (10 μM; n = 4; isolated from 1 healthy volunteer). Representative traces are provided in supplemental Figure 14. (G-H) Cytosolic calcium measured using the ratiometric dye Fura-2 in human platelets stimulated with Thr (0.01 U/mL) in the presence of vehicle (0.02% DMSO) or 10 μM SN-89B (n = 6 for both groups, isolated from 1 healthy volunteer) (G), with corresponding measurements of peak Ca2+ and rate of Ca2+ rise (H). (I-J) Western blots detecting pAKT1Ser473; AKT1; pAKT2Ser474; AKT2; pGSK3βSer9; GSK3β; and GAPDH in human platelets stimulated with PAR1-AP and PAR4-AP (10 μM and 100 μM, respectively), in the presence of vehicle (0.02% DMSO; n = 3; isolated from 1 healthy volunteer) or SN-89B (10 μM, n = 3, isolated from 1 healthy volunteer) (I), with densitometric quantification of pAKT1, pAKT2 and pGSK-3β normalized to their respective unphosphorylated forms and GAPDH (J). (K-M) Thrombosis in the cremasteric arterioles of WT mice treated with 50 mg/kg SN-89B (n = 5) or vehicle (n = 5) after laser-induced injury as observed by real-time confocal intravital microscopy (red, DyLight 649 anti-CD42C) (K) with median time course (L) and quantification of the fluorescent reporter at 30, 60, 120, 180, and 240 seconds after injury (M) (n = 36 for vehicle; n = 38 for SN-89B). (N) Time to occlusion of the carotid artery of WT C57BL/6J mice treated with 50 mg/kg SN-89B (n = 8) or vehicle (n = 5) after FeCl3-induced injury. (O-Q) Cumulative bleeding times (O) and times taken for bleeding to cease for the first time (before any rebleeding) (P) after tail tip amputation of WT C57BL/6J mice treated with vehicle (n = 13), 50 mg/kg SN-89B (n = 13), or 30 mg/kg ticagrelor (n = 10), with corresponding hemoglobin concentrations of red blood cell lysates collected during the assay (Q). Data in panel L are represented as median, whereas data in panel M are represented as mean only. All other data are represented as mean ± SEM. Statistical significance was determined by the unpaired t test for panels B-D,H,J,N,P-Q; the Mann-Whitney U test for panel M; and by the 2-way ANOVA for panels E-G. Statistical significance for panel O was determined by the unpaired t test (vehicle compared with SN-89B) or the Mann-Whitney U test (ticagrelor compared to vehicle and SN-89B). ∗P < .05; ∗∗P < .01; ∗∗∗P < .001. Thr used in this experiment was sourced from the Chrono-Log Corporation. F platelets, platelet fluorescence; ns, not significant; ROI, region of interest.
LRRC8 channel inhibitor SN-89B suppresses agonist-induced platelet activation, aggregation, PI3K-AKT-GSK3β signaling, and in vivo thrombosis. (A-B) Current-voltage relationship of inward IATP (ATP efflux) and outward VRAC during voltage ramps from −140 mV to +80 mV in MEG-01 cells after HYPO swelling in the absence or presence of 10 μM SN-89B (A); mean current densities of inward IATP at −140 mV (n = 4) (B). (C-D) P-selectin exposure (C) and PAC-1 binding to activated αIIbb3 integrin (D) as measured by flow cytometry of human platelets stimulated with PAR1-AP and PAR4-AP (10 μM and 100 μM, respectively) in the presence of vehicle (0.02% DMSO) or SN-89B (10 μM). Each sample was normalized to the average of unstimulated controls (n = 8 for all groups, isolated from 2 healthy volunteers). (E) Adhesion of platelets in reconstituted blood (platelets + red blood cells) to a von Willebrand factor–coated surface under shear (1800 s−1) conditions in the presence of vehicle (0.02% DMSO) or 10 μM SN-89B (n = 3 for both groups, isolated from 3 healthy volunteers), as determined by fluorescence microscopy. (F) Aggregometry of human platelets stimulated with PAR1-AP and PAR4-AP (10 μM and 100 μM, respectively) in the presence of vehicle (0.02% DMSO; n = 6; isolated from 1 healthy volunteer) or SN-89B (10 μM; n = 4; isolated from 1 healthy volunteer). Representative traces are provided in supplemental Figure 14. (G-H) Cytosolic calcium measured using the ratiometric dye Fura-2 in human platelets stimulated with Thr (0.01 U/mL) in the presence of vehicle (0.02% DMSO) or 10 μM SN-89B (n = 6 for both groups, isolated from 1 healthy volunteer) (G), with corresponding measurements of peak Ca2+ and rate of Ca2+ rise (H). (I-J) Western blots detecting pAKT1Ser473; AKT1; pAKT2Ser474; AKT2; pGSK3βSer9; GSK3β; and GAPDH in human platelets stimulated with PAR1-AP and PAR4-AP (10 μM and 100 μM, respectively), in the presence of vehicle (0.02% DMSO; n = 3; isolated from 1 healthy volunteer) or SN-89B (10 μM, n = 3, isolated from 1 healthy volunteer) (I), with densitometric quantification of pAKT1, pAKT2 and pGSK-3β normalized to their respective unphosphorylated forms and GAPDH (J). (K-M) Thrombosis in the cremasteric arterioles of WT mice treated with 50 mg/kg SN-89B (n = 5) or vehicle (n = 5) after laser-induced injury as observed by real-time confocal intravital microscopy (red, DyLight 649 anti-CD42C) (K) with median time course (L) and quantification of the fluorescent reporter at 30, 60, 120, 180, and 240 seconds after injury (M) (n = 36 for vehicle; n = 38 for SN-89B). (N) Time to occlusion of the carotid artery of WT C57BL/6J mice treated with 50 mg/kg SN-89B (n = 8) or vehicle (n = 5) after FeCl3-induced injury. (O-Q) Cumulative bleeding times (O) and times taken for bleeding to cease for the first time (before any rebleeding) (P) after tail tip amputation of WT C57BL/6J mice treated with vehicle (n = 13), 50 mg/kg SN-89B (n = 13), or 30 mg/kg ticagrelor (n = 10), with corresponding hemoglobin concentrations of red blood cell lysates collected during the assay (Q). Data in panel L are represented as median, whereas data in panel M are represented as mean only. All other data are represented as mean ± SEM. Statistical significance was determined by the unpaired t test for panels B-D,H,J,N,P-Q; the Mann-Whitney U test for panel M; and by the 2-way ANOVA for panels E-G. Statistical significance for panel O was determined by the unpaired t test (vehicle compared with SN-89B) or the Mann-Whitney U test (ticagrelor compared to vehicle and SN-89B). ∗P < .05; ∗∗P < .01; ∗∗∗P < .001. Thr used in this experiment was sourced from the Chrono-Log Corporation. F platelets, platelet fluorescence; ns, not significant; ROI, region of interest.
Taken together, these data demonstrate that LRRC8 channels are ATP release channels that promote Ca2+ mobilization and PI3K-AKT signaling, facilitating platelet activation, adhesion, and aggregation, and in vivo thrombosis, in addition to demonstrating the pharmacological tractability of targeting LRRC8 channels as a novel antithrombotic strategy.
Discussion
Arterial thrombotic diseases are the leading cause of death in the United States. Platelets are the first blood cells recruited to the site of vascular injury. Adherent platelets undergo shape and volume changes early in platelet activation, which subsequently facilitates their aggregation.4 However, the molecular mechanisms responsible for sensing and transducing these changes in platelet volume are unknown. Because our initial findings indicated LRRC8 proteins are highly expressed in human and mouse platelets, and changes in LRRC8 proteins are associated with altered function, we hypothesized that LRRC8 channel complexes function as mechanoresponsive sensors linking platelet shape change to platelet activation. Collectively, our data from selective LRRC8A deletion in platelets, and CRISPR-edited human MKs, reveal significant impairments in cell activation, adhesion, aggregation, and ATP release in response to multiple agonists, suggesting an LRRC8A-dependent defect in common signaling pathways.
These observations led us to investigate how activation of the LRRC8 anion channel might promote both cytosolic Ca2+ mobilization and PI3K-AKT signaling. Because the LRRC8 complex is an anion channel that also permeates larger anions such as ATP54,55,64,65 and has recently been shown to form an ATP release channel in microglia,40 we hypothesized that platelet shape change activates LRRC8-mediated ATP efflux, which subsequently activates ATP-gated P2X1 receptor16,17,56 Ca2+ influx in a paracrine/autocrine manner to amplify platelet activation and aggregation. In line with this mechanism, Tomasiak et al showed that thrombin-induced ATP secretion from porcine platelets increases under hypoosmotic stimulation conditions expected to activate LRRC8 channels.66 We find LRRC8A-dependent swell-activated ATP efflux can be directly measured in MKs in patch-clamp studies, under conditions in which intracellular anions are replaced with 50 mM ATP as the only permeant anion. Because the primary source of ATP release during platelet activation is thought to be secretion from dense granules,67-69 as opposed to channel-mediated efflux from the platelet cytosol, we measured ATP release in response to various concentrations of thrombin and compared this to 2 readouts of dense granule secretion: CD63 exposure and serotonin secretion. High concentrations of thrombin rapidly saturated platelet aggregation, activation, and dense granule secretion in both WT and LRRC8A-null platelets based on both CD63 and serotonin release, but, despite this, a 60% reduction in peak ATP release persisted in the LRRC8A-null platelets. Importantly, this large reduction in ATP secretion is not fully explained by the mild reduction observed in basal intracellular ATP levels in LRRC8A-null platelets. These data indicate that at least half of the ATP release occurring during platelet activation arises from cytosolic ATP efflux via LRRC8 channels. This model is consistent with the burst in cytosolic ATP that occurs from aerobic glycolysis induced during platelet activation and aggregation, which was previously thought to occur to satisfy platelet energetic demands.70 Thus, the graded increase in ATP release in response to increasing thrombin concentrations most likely reflects increases in de novo ATP synthesis from aerobic glycolysis and subsequent efflux through LRRC8 channels. We postulate that the spike of ATP synthesized by aerobic glycolysis provides the source of the ATP-concentration gradient required for LRRC8-mediated ATP efflux and provides a link between platelet metabolism and activation, via paracrine and autocrine stimulation of platelet P2X1. Indeed, impaired aggregation in both LRRC8A KO platelets and dicoumarol-inhibited platelets can be effectively rescued by application of exogenous ATP, further supporting this proposed mechanism. In addition to providing an ATP efflux pathway, it is also possible that LRRC8 proteins may also regulate ATP generation by aerobic glycolysis, and this is the focus of future studies.
Also consistent with the proposed mechanism, P2X1-receptor KO mice phenocopy platelet-targeted LRRC8A cKO mice with respect to platelet Ca2+ influx, adhesion, aggregation and thrombus formation,71 with relatively preserved bleeding times in both P2X1 mice71 and LRRC8A cKO mice. P2Y1 KO mice also exhibit impaired ADP-induced aggregation and impaired thrombosis, but with 70% to 240% increases in mean bleeding times compared to respective controls,72,73 whereas P2Y12 KO mice exhibit severely prolonged mean bleeding times, 700% to 800% greater than controls.74,75 These comparatively smaller increases in bleeding time in P2X1 and P2Y1 KO mice are potentially due to decreased cytosolic calcium signaling, with relatively preserved PI3K-AKT signaling, whereas P2Y12 ablation fully abrogates PI3K-AKT signaling required for stable aggregation. Thus, pharmacological inhibition of LRRC8-mediated ATP efflux may provide a therapeutic strategy to tune P2X1 receptor activation to dampen platelet aggregation and thrombosis, while minimally prolonging bleeding times.
In line with this concept, VRAC inhibitors SN-401 (DCPIB) and SN-40650 strongly inhibit agonist-stimulated platelet aggregation, ATP release, and Ca2+ flux in murine and human platelets. Furthermore, SN-89B, a more potent SN-401 derivative with reduced predicted protein binding, strongly inhibits platelet activation and aggregation, Ca2+ signaling, and PI3K-AKT signaling in vitro, and exerts antithrombotic properties in vivo with no significant effects on bleeding, providing a proof of concept for developing small-molecule LRRC8 inhibitors as novel antiplatelet agents. Importantly, as SN-401 and SN-406 have been previously demonstrated to improve glycemic control and insulin sensitivity in type 2 diabetes mouse models,50 this class of molecules possess antiplatelet and antidiabetic properties, which are a desirable combination when treating patients with both diabetes and cardiovascular disease.
As further evidence of LRRC8 channel inhibition as a mechanism of action for antiplatelet activity, we tested dicoumarol, a newly identified VRAC inhibitor40 that is structurally distinct from SN-40X compounds. As a 4-hydroxycoumarin anticoagulant, dicoumarol inhibits vitamin K–dependent clotting factor synthesis resulting in impaired coagulation due to reduced clotting cascade efficacy.76 As Chu et al recently demonstrated dicoumarol-mediated blockade of LRRC8-mediated ATP release in HeLa cells and microglia,40 and our findings linking ATP efflux through LRRC8 channels during platelet activation, we speculated that dicoumarol would also exhibit antiplatelet activity. Our results suggest that, alongside dicoumarol’s known effects on vitamin K–dependent clotting factors, it also exhibits direct antiplatelet activity via inhibition of LRRC8 channel–mediated ATP efflux.
In summary, we identify a genetic signal for a modulatory role for LRRC8 proteins in platelet function in humans and validated this using platelet-targeted LRRC8A KO mice. We demonstrate that the platelet LRRC8 complex forms a novel mechanoresponsive ATP release channel that contributes to arterial thrombosis by providing an ATP efflux pathway for the burst of cytosolic ATP generated upon agonist-stimulation to drive autocrine/paracrine P2X1-mediated Ca2+ and PI3K-AKT signaling. In this way, LRRC8 channels function to amplify agonist-stimulated platelet activation and aggregation. Pharmacological modulation of this LRRC8-ATP efflux amplifier may effectively dampen thrombosis without significantly affecting bleeding, highlighting the opportunity to develop LRRC8 targeted antithrombotic agents.
Acknowledgments
The authors thank the High-Throughput Screening Center at Washington University in St. Louis for use of their FlexStation 3 apparatus, and Thomas Jenstch for kindly sharing LRRC8B, LRRC8D, and LRRC8E rabbit polyclonal antibodies.
This work was supported by the National Institutes of Health (NIH)/National Institute of Diabetes and Digestive Kidney Diseases grants (R01 DK106009, R01 DK126068, R01 DK127080 [R.S.]; and R44 DK121598 and R44 DK126600 [D.J.L.]); the NIH/National Heart, Lung, and Blood Institute grants (R01 HL168600 and I01 BX005072 [R.S.]; R44 HL169181-01A1 [D.J.L.]; R01 HL146559, R01 HL148280, and R01 HL28731 [J.C.]; R01 HL139825 and R61 HL141794 [J.D.P.]; and R01 HL160808 and R01 HL163019 [R.A.C.]); and the American Society of Hematology Graduate Student Award (A.A.).
Authorship
Contribution: R.S., D.J.L., J.D.T., R.T.M., and A.K. conceptualized the research; J.D.T., R.T.M., A.K., G.B., T.M.A.E.-A., Y.Z., P.A., K.A., V.J., N.A., J.C., D.J.L. N.O.S., and R.S. performed formal analysis; J.D.T., R.T.M., A.K., G.B., D.J.L., N.O.S., T.M.A.E.-A., Y.Z., P.A., K.A., V.J., N.A., C.M., A.A., L.X., J.H., H.Z., T.K., A.L., A.B., D.B., V.K.N., N.M.L., and Y.F. performed investigation; R.S., J.D.T., and R.T.M. wrote the original manuscript draft; R.S., J.D.T., R.T.M., G.B., J.C., and D.J.L. reviewed and edited the manuscript; R.S., J.C., R.A.C., J.D.P., and D.J.L. acquired funding; J.D.T., A.K., G.B., and D.J.L. were responsible for visualization; R.S., J.C., R.A.C., J.D.P., and D.J.L. provided resources; and R.S., J.C., R.A.C., and J.D.P. supervised the study.
Conflict-of-interest disclosure: R.S. is cofounder of Senseion Therapeutics, Inc, a start-up company developing LRRC8A (SWELL1) modulators for human disease. D.J.L. is cofounder and chief executive officer of Senseion Therapeutics, Inc. The remaining authors declare no competing financial interests.
Correspondence: Rajan Sah, Washington University School of Medicine, 425 S Euclid Ave, St. Louis, MO 63110; email: rajan.sah@wustl.edu; and Jaehyung Cho, Division of Hematology, Department of Medicine, Washington University School of Medicine, 425 S Euclid Ave, St. Louis, MO 63110; email: jaehyung.cho@wustl.edu.
References
Author notes
J.D.T., R.T.M., A.K., and G.B. contributed equally to this study.
Original data are available on request from the corresponding author, Rajan Sah (rajan.sah@wustl.edu).
The online version of this article contains a data supplement.
There is a Blood Commentary on this article in this issue.
The publication costs of this article were defrayed in part by page charge payment. Therefore, and solely to indicate this fact, this article is hereby marked “advertisement” in accordance with 18 USC section 1734.







![LRRC8 channel small-molecule inhibitors suppress agonist-induced aggregation, ATP release, and calcium influx. (A) Molecular structure of the small-molecule LRRC8 channel complex modulator SN-401 (DCPIB) and SN-406, a derivative of SN-401. (B) Current-time relationship of inward IATP (ATP efflux) and outward VRAC induced by HYPO swelling in MEG-01 cells and subsequent inhibition by application of 10 μM SN-406. (C-D) Current-voltage relationship of inward IATP (ATP efflux) and outward VRAC during voltage ramps from −140 mV to +80 mV in MEG-01 cells after HYPO swelling in the absence or presence of 10 μM SN-406 (C), with mean current densities of inward IATP at −140 mV (n = 7-15) (D). (E-H) Aggregometry of platelets isolated from WT C57BL/6J mice stimulated with Thr (0.02 U/mL) in the presence of vehicle (0.02% dimethyl sulfoxide [DMSO]; n = 37), SN-401 (10 μM; n = 7), or SN-406 (10 μM; n = 5) (E), with concurrent ATP release (n = 5-30) (F-H). (I) Cytosolic calcium measured using the ratiometric dye Fura-2 in platelets isolated from WT C57BL/6J mice stimulated with PAR4-AP (400 μM; n = 8) in the presence of vehicle only (0.02% DMSO) or SN-406 (10 μM). (J-K) Aggregometry of human platelets stimulated with PAR1-AP and PAR4-AP (10 μM and 100 μM, respectively) in the presence of vehicle (0.02% DMSO; n = 10 from 3 healthy volunteers) or SN-406 (10 μM; n = 11 from 3 healthy volunteers) (J), with measurements of cytosolic calcium (K). (L) Aggregometry of PAR4-AP (400 μM) stimulated mouse platelets in the presence of vehicle (0.02% DMSO; n = 35), and SN-406 at 0.1 μM (n = 5), 1 μM (n = 5), or 10 μM (n = 6). (M) SN-406 dose-dependent inhibition of PAR4-AP (400 μM) stimulated mouse platelet aggregation (SN-406: 0-10 μM; n = 5-6). (N) Aggregometry of platelets isolated from Pf4-Cre;Lrrc8afl/fl (cKO) and Lrrc8afl/fl (WT) littermate controls stimulated by PAR4-AP (400 μM) in the presence of vehicle (0.02% DMSO; n = 5 for WT; n = 7 for cKO) or 1.1 μM SN-406 (n = 6 for WT; n = 8 for cKO). (O) Current-time relationship of inward IATP and outward VRAC induced by HYPO (210 mOsm) swelling in MEG-01 cells and subsequent inhibition by application of 10 μM dicoumarol. (P-Q) Current-voltage relationship of inward IATP and outward VRAC during voltage ramps from −140 mV to +80 mV in MEG-01 cells after HYPO swelling in the absence or presence of 10 μM dicoumarol (P), with mean current densities of inward IATP –140 mV (Q) (n = 4 for both groups). (R) Aggregometry of platelets isolated from WT C57BL/6J mice stimulated with PAR4-AP (400 μM) in the presence of vehicle (0.1% DMSO; n = 4) or dicoumarol (20 μM; n = 3), with subsequent application of ATP (40 μM). Data are represented as mean ± SEM. Statistical significance was determined by unpaired t test for panels D,G,H,Q; and by 2-way ANOVA for E, F, I-K,N,R. Thr used in this experiment was sourced from the Chrono-Log Corporation. Representative traces for panels E-F,J,N,R are provided in supplemental Figure 10. ∗P < .05; ∗∗P < .01; ∗∗∗P < .001. a.u., arbitrary unit.](https://ash.silverchair-cdn.com/ash/content_public/journal/blood/146/9/10.1182_blood.2024026667/2/m_blood_bld-2024-026667-gr6.jpeg?Expires=1771326321&Signature=ei4I6LdrxzA9J45Q2K569yFiPnhxXPDAqjKStWcbAmDsZzsEfoUmSP3ToH-sY1bZv9rpeVUrWZxL0CoeF9mPvT02e1qCW4H7z~LSn-0c67pPecb8Lhl9c27sInN16l6cy8i-ORBb4EaqZHBgSY6qi09NRHgg0RAZKY1aFvVqv5O-wJWMQBDDJZeEnVWbN~7XW0V05AA-JehOaNQaReDv55~JtX18xjcq9ACw0PdH-3FdYtJcp9C8~wrGh8cua2I0oUso6d2lXkaWnkWGmB6sWIBnmB7GyCeF-xVb6S7jgU9RgrWlXZnT0wbl01EAc3CUjDt6kdHpfExCuRE~RvzLHg__&Key-Pair-Id=APKAIE5G5CRDK6RD3PGA)

This feature is available to Subscribers Only
Sign In or Create an Account Close Modal