Key Points
CD99 regulates protein synthesis in HSCs and LSCs to promote their self-renewal.
LSCs co-opt from normal HSCs a dependence on regulated protein synthesis.
Visual Abstract
Blood production is sustained by hematopoietic stem cells (HSCs), which are typically the only blood cells capable of long-term self-renewal. HSCs exhibit and depend on low levels of protein synthesis to self-renew. However, the mechanisms by which HSCs regulate protein synthesis to maintain their self-renewal capacity during proliferative stress and leukemogenesis remain unknown. Here we show CD99, a protein upregulated in leukemia stem cells (LSCs) in acute myeloid leukemia (AML), is required for the self-renewal of proliferating HSCs and LSCs. We found that loss of CD99 in HSCs and LSCs leads to increased protein synthesis, and that their self-renewal capacity can be restored by translation inhibition. These data demonstrate a functional role for CD99 in constraining protein synthesis, which may promote the clonal expansion of HSCs and LSCs that leads to AML. Furthermore, these studies demonstrate that similar to HSCs, LSCs depend on maintenance of tightly regulated protein synthesis rates.
Introduction
Hematopoietic stem cells (HSCs) require low protein synthesis rates1 to preserve their proteome quality.2 HSCs are sensitive to increased protein synthesis,3-6 which depletes them via induction of the unfolded protein response (UPR)7 or tumor suppressors.8 Because of their low protein synthesis rates, HSCs are sensitive to further reductions.1,9-11 When HSCs undergo proliferative stress, they exhibit increased protein synthesis, which impairs their self-renewal.1,2,7 Although a number of genes promote HSC function by constraining protein synthesis,1,12-15 factors dynamically regulated in the context of leukemogenesis remain to be described.
Acute myeloid leukemia (AML) is initiated by leukemia stem cells (LSCs).16,17 Restricted progenitors gain aberrant self-renewal to become LSCs. The precise mechanisms by which this occurs remain unknown, but likely include reactivation of HSC-associated programs.18-21 In contrast to HSCs, restricted progenitors tolerate high protein synthesis rates.1 Because LSCs resemble progenitors but can self-renew like HSCs, it is unknown if they depend on tightly regulated protein synthesis.
We and others previously identified CD99 as a marker of LSCs.22-24 LSCs with high CD99 expression are depleted for ribosomal proteins, and CD99 negatively regulates the Src-family kinases, with disruption of CD99 using monoclonal antibodies (mAbs) inducing cytotoxicity.22 These data suggest CD99 functions to regulate protein synthesis. Here, we show that proliferating HSCs and LSCs require CD99 to negatively regulate protein synthesis.
Methods
Mice
B6-Cd99Gt(pU-21T)44lmeg mice25 were backcrossed for 8 generations onto a C57Bl/6 background carrying the Ptprca allele (CD45.1), and C57BL/6 mice carrying the Ptprcb allele (CD45.2) served as recipients.
Transplantation assays
Recipient C57/BL6 (CD45.2) mice were irradiated with 2 doses of 540 cGy, 3 hours apart. The indicated donor cells were transplanted via retro-orbital sinus within 24 hours.
PB and BM analysis
Complete blood counts were obtained using a ProCyte Dx (IDEXX). Donor peripheral blood (PB) chimerism was measured in recipients every 4 weeks. PB specimens underwent red blood cell lysis followed by staining with antibodies against CD45.1, CD45.2, Gr-1, Mac-1, B220, and CD3. After 16 to 24 weeks, bone marrow (BM) cells were isolated and stained with antibodies against CD45.1, CD45.2, lineage (CD3, CD4, CD8, B220, CD11b, Gr-1, and Ter119), c-kit, sca-1, CD34, CD150, and CD16/32.
All animal procedures were conducted in accordance with the Guidelines for the Care and Use of Laboratory Animals and were approved by the Institutional Animal Care and Use Committees at The University of Texas Southwestern and Memorial Sloan Kettering Cancer Center.
Results
CD99 is dispensable for steady-state hematopoiesis
We evaluated hematopoietic stem and progenitor cell (HSPC) frequencies and blood counts in CD99-deficient mice (B6-Cd99Gt(pU-21T)44lmeg or CD99 Gt/Gt).25 We confirmed the absence of CD99 in T cells (Figure 1A). At 10 to 12 weeks of age, CD99 Gt/Gt mice exhibited increased BM cellularity (Figure 1C), as well as increased absolute numbers of common myeloid progenitors (CMPs), granulocyte macrophage progenitors (GMPs), and megakaryocyte erythroid progenitors (MEPs; Figure 1D). There was no difference in absolute numbers of HSCs, multipotent progenitors (MPPs), or lineage-negative c-kit+sca-1+ (LSK) cells (Figure 1E). CD99 Gt/Gt mice did not exhibit differences in white blood cells or platelets (Figure 1F), but they did exhibit a mildly decreased hemoglobin and hematocrit, as well as increased mean corpuscular volume (Figure 1G). There was no difference in the number of methylcellulose colonies derived from CD99 Gt/Gt HSCs (Figure 1H). Thus, CD99 is not required for steady-state hematopoiesis.
CD99 mice demonstrate no overt hematopoietic defects at steady state. (A) Representative flow cytometry histogram showing CD99 expression, as measured on CD3+ T cells from CD99 Gt/Gt, CD99 Gt/+, and WT mice. (B) Representative flow cytometry histogram (left) and summary (right) of CD99 expression on WT HSCs (LSK CD34–), MPPs (LSK CD34+), CMPs (lineage-negative [LN] c-kit+sca-1–CD34+CD16/32–), GMPs (LN c-kit+sca-1–CD34+CD16/32+), and MEPs (LN c-kit+sca-1–CD34–CD16/32–; n = 3). (C) BM cellularity of 10 to 12-week-old CD99 Gt/Gt (n = 6) and WT mice (n = 6). (D) Absolute number of CMP, GMP, and MEP (n = 6 per genotype). (E) Absolute number of LSK cells, HSCs (LSK CD34–CD150+), MPP A (LSK CD34+CD150+), and MPP B (LSK CD34+CD150–) cells (n = 6 per genotype). (F-G) Complete blood counts of WT and CD99 KO mice, showing WBC and platelet counts, as well as hemoglobin, hematocrit, and mean corpuscular volume (n = 6 per genotype). (H) Numbers of colonies formed 10 days after plating of 150 HSCs from 3 mice in methylcellulose containing myeloid-erythroid cytokines. Numbers of colonies 10 days after 30 000 cells were resuspended from the initial plating and replated for 4 successive rounds. Statistical significance was assessed using 2-tailed Student t tests (∗P < .05; ∗∗P < .01; ∗∗∗P < .005). All data are represented as mean ± standard error. MFI, mean fluorescence intensity; WBC, white blood cell.
CD99 mice demonstrate no overt hematopoietic defects at steady state. (A) Representative flow cytometry histogram showing CD99 expression, as measured on CD3+ T cells from CD99 Gt/Gt, CD99 Gt/+, and WT mice. (B) Representative flow cytometry histogram (left) and summary (right) of CD99 expression on WT HSCs (LSK CD34–), MPPs (LSK CD34+), CMPs (lineage-negative [LN] c-kit+sca-1–CD34+CD16/32–), GMPs (LN c-kit+sca-1–CD34+CD16/32+), and MEPs (LN c-kit+sca-1–CD34–CD16/32–; n = 3). (C) BM cellularity of 10 to 12-week-old CD99 Gt/Gt (n = 6) and WT mice (n = 6). (D) Absolute number of CMP, GMP, and MEP (n = 6 per genotype). (E) Absolute number of LSK cells, HSCs (LSK CD34–CD150+), MPP A (LSK CD34+CD150+), and MPP B (LSK CD34+CD150–) cells (n = 6 per genotype). (F-G) Complete blood counts of WT and CD99 KO mice, showing WBC and platelet counts, as well as hemoglobin, hematocrit, and mean corpuscular volume (n = 6 per genotype). (H) Numbers of colonies formed 10 days after plating of 150 HSCs from 3 mice in methylcellulose containing myeloid-erythroid cytokines. Numbers of colonies 10 days after 30 000 cells were resuspended from the initial plating and replated for 4 successive rounds. Statistical significance was assessed using 2-tailed Student t tests (∗P < .05; ∗∗P < .01; ∗∗∗P < .005). All data are represented as mean ± standard error. MFI, mean fluorescence intensity; WBC, white blood cell.
CD99 loss impairs HSC function in transplantation assays
To test if CD99 loss impairs HSC function, we transplanted CD99 Gt/Gt and wild-type (WT) littermate control HSCs into irradiated recipients, along with 2 × 105 unfractionated recipient BM cells (Figure 2A). Early after transplant, total donor chimerism was similar between groups. Over 24 weeks, in recipients of CD99 Gt/Gt HSCs there emerged a nonsignificant trend toward decreased donor chimerism (Figure 2B). There was no significant difference in total, B-cell, or T-cell donor chimerism (Figure 2C). However, from 12 weeks, recipients of CD99 Gt/Gt HSCs exhibited a significant and progressive decline in myeloid donor chimerism (Figure 2D). At 24 weeks, there were no differences in donor HSC frequency or number (Figure 2E), but significant decreases in the numbers of donor CMPs, GMPs, and MEPs, as well as BM cellularity (Figure 2F-G). To test self-renewal, we performed noncompetitive secondary transplants using unfractionated BM (Figure 2H). Secondary recipients of CD99 Gt/Gt BM exhibited a marked decrease in donor chimerism in all lineages (Figure 2H; supplemental Figure 1A, available on the Blood website). We also performed primary transplants with unfractionated BM cells from CD99 Gt/Gt or WT control mice, finding no difference in donor chimerism (Figure 2I; supplemental Figure 1B). However, upon secondary transplant of unfractionated BM cells, recipients of CD99 Gt/Gt BM showed a significant decrease in total, B-cell, and T-cell donor chimerism (Figure 2I; supplemental Figure 1B). Finally, we performed competitive transplants in which 5 × 105 unfractionated BM cells from CD99 Gt/Gt or WT control mice were transplanted along with 5 × 105 WT competitor BM cells. Recipients of CD99 Gt/Gt BM exhibited a significant decrease in total donor chimerism, as well as decreased donor chimerism in all lineages (Figure 2J; supplemental Figure 1C). Upon secondary transplantation of unfractionated BM cells, significantly fewer recipients of CD99 Gt/Gt BM exhibited multilineage reconstitution (Figure 2K; supplemental Figure 1D). These results demonstrate that CD99 is required for HSC self-renewal.
CD99 is required for HSC self-renewal. (A) Schematic of primary transplants of purified HSCs. (B) Total donor-derived PB chimerism in primary recipients (n = 6 donors and 6 recipients per genotype). (C-D) Donor-derived B-cell, T-cell, (C) and myeloid cell chimerism (D) in primary recipients). (E) BM cellularity per 2 femurs and 2 tibias. (F) Frequency and absolute number of donor-derived HSCs in the BM of primary recipients after 24 weeks. (G) Absolute number of donor-derived CMPs, GMPs, and MEPs in the BM of primary recipients. (H) Schematic of secondary transplants of unfractionated BM from primary recipients of purified HSCs and total donor-derived PB chimerism in secondary recipients (n = 6 donors and 6 recipients per genotype). (I) Schematic of primary and secondary transplants of unfractionated BM. Total donor-derived PB chimerism in primary recipients (n = 6 donors and n = 10 recipients per genotype) and secondary recipients (n = 6 donors and n = 10 recipients per genotype). (J) Schematic of primary and secondary competitive transplants of unfractionated BM. Total donor-derived PB chimerism in primary recipients (n = 6 donors and n = 10 recipients per genotype). (K) Number of secondary recipients with multilineage engraftment (defined as >0.5% donor myeloid and lymphoid cells) at 16 weeks after transplant. Statistical significance was assessed using 2-tailed Student t tests for panels A-J and Fisher exact test for panel K (∗P < .05; ∗∗P < .01; ∗∗∗P < .005; +P < .0005). P values for selected nonsignificant trends are also shown; data are represented as mean ± standard error in panels A-D,H-J and mean ± standard deviation in panels E-G.
CD99 is required for HSC self-renewal. (A) Schematic of primary transplants of purified HSCs. (B) Total donor-derived PB chimerism in primary recipients (n = 6 donors and 6 recipients per genotype). (C-D) Donor-derived B-cell, T-cell, (C) and myeloid cell chimerism (D) in primary recipients). (E) BM cellularity per 2 femurs and 2 tibias. (F) Frequency and absolute number of donor-derived HSCs in the BM of primary recipients after 24 weeks. (G) Absolute number of donor-derived CMPs, GMPs, and MEPs in the BM of primary recipients. (H) Schematic of secondary transplants of unfractionated BM from primary recipients of purified HSCs and total donor-derived PB chimerism in secondary recipients (n = 6 donors and 6 recipients per genotype). (I) Schematic of primary and secondary transplants of unfractionated BM. Total donor-derived PB chimerism in primary recipients (n = 6 donors and n = 10 recipients per genotype) and secondary recipients (n = 6 donors and n = 10 recipients per genotype). (J) Schematic of primary and secondary competitive transplants of unfractionated BM. Total donor-derived PB chimerism in primary recipients (n = 6 donors and n = 10 recipients per genotype). (K) Number of secondary recipients with multilineage engraftment (defined as >0.5% donor myeloid and lymphoid cells) at 16 weeks after transplant. Statistical significance was assessed using 2-tailed Student t tests for panels A-J and Fisher exact test for panel K (∗P < .05; ∗∗P < .01; ∗∗∗P < .005; +P < .0005). P values for selected nonsignificant trends are also shown; data are represented as mean ± standard error in panels A-D,H-J and mean ± standard deviation in panels E-G.
Loss of CD99 leads to molecular features of dysregulated protein synthesis in HSCs
We performed RNA-sequencing on HSCs from 12-week-old CD99 Gt/Gt and WT mice, identifying 344 differentially expressed genes (DEGs; P < .01). Gene set enrichment analyses (GSEA) identified in CD99 Gt/Gt HSCs decreased expression of genes associated with HSC and LSC function, consistent with their impaired self-renewal (Figure 3A). We also observed enriched expression of 100 genes that we previously showed to be induced in human leukemia cell lines by mAbs that disrupt the function of CD99,22 suggesting a similar functional role for CD99 in mouse HSCs and human AML cells. Although we observed depletion of ribosomal protein transcripts, we also identified enrichment for transcripts associated with mTOR signaling, c-MYC targets, the proteasome, and the UPR. We hypothesized that CD99 Gt/Gt HSCs may have increased protein synthesis leading to proteotoxic stress, which has been shown to promote repression of ribosomal proteins.26 Finally, GSEA across a broad range of gene sets (supplemental Figure 2A) revealed HSF1 targets as the top upregulated and ribosomal proteins as the top downregulated gene sets, confirming proteotoxic stress as a major feature of CD99 Gt/Gt HSCs. To test if similar pathways are operative in progenitor cells, we also performed RNA-sequencing on GMPs from CD99 Gt/Gt mice and WT controls, identifying 243 DEGs (P < .01). These DEGs were nearly mutually exclusive with those identified in HSCs (Figure 3B), suggesting that loss of CD99 has cell context-specific effects. Of note, only the ribosomal protein transcript and UPR signatures were concordant with our findings in HSCs (Figure 3C), with other gene sets either showing opposite trends in enrichment (HSC/LSC genes, MYC targets, and proteasome) or no significant enrichment (mTOR signaling and anti-CD99 mAb–induced genes). GSEA across a broad range of gene sets (supplemental Figure 2B) did not reveal proteotoxic stress, but rather upregulation of inflammatory/immune signaling and downregulation of oxidative phosphorylation. We performed quantitative polymerase chain reaction on HSCs and GMPs from 8-week-old CD99 Gt/Gt and WT mice, confirming HSC-specific upregulation of proteasome and mTORC1 genes (supplemental Figure 3). We observed increased ribosomal protein transcripts, which is discordant with our RNA-sequencing results. This may reflect the younger age of these mice, and shorter exposure to proteotoxic stress. Together, these results suggest that CD99 promotes HSC function by constraining protein synthesis to prevent proteotoxic stress.
RNA-sequencing reveals features of decreased self-renewal and proteotoxic stress in CD99 Gt/Gt HSCs. (A) GSEA of key biological processes enriched or depleted between CD99 Gt/Gt and WT HSCs. (B) Venn diagram of DEGs (P < .01) between CD99 Gt/Gt and WT HSCs, or CD99 Gt/Gt and WT GMPs. (C) GSEA of biological processes identified to be enriched or depleted between CD99 Gt/Gt and WT GMPs. FDR, false discovery rate; NES, normalized enrichment score.
RNA-sequencing reveals features of decreased self-renewal and proteotoxic stress in CD99 Gt/Gt HSCs. (A) GSEA of key biological processes enriched or depleted between CD99 Gt/Gt and WT HSCs. (B) Venn diagram of DEGs (P < .01) between CD99 Gt/Gt and WT HSCs, or CD99 Gt/Gt and WT GMPs. (C) GSEA of biological processes identified to be enriched or depleted between CD99 Gt/Gt and WT GMPs. FDR, false discovery rate; NES, normalized enrichment score.
CD99 maintains proteostasis in proliferating HSCs
We next sought to test if loss of CD99 leads to increased protein synthesis in HSCs. To do so, we quantified protein synthesis rates in HSCs from CD99 Gt/Gt and WT mice in vivo using the puromycin analog O-propargyl-puromycin (OP-puro).1,27,28 At steady state, HSCs from CD99 Gt/Gt mice exhibited a nonsignificant trend toward increased protein synthesis (Figure 4A). We hypothesized that CD99 is required to constrain protein synthesis in HSCs specifically in the context of proliferative stress. We thus induced HSC proliferation with 1 dose of cyclophosphamide (Cy) followed by 2 doses of granulocyte colony-stimulating factor (G-CSF29; Figure 4B). Upon Cy/G-CSF treatment, we observed an increase in CD99 on HSCs in WT mice (Figure 4C). HSCs undergoing cell division had increased protein synthesis rates, as previously described1 (Figure 4D). HSCs from CD99 Gt/Gt mice entering the cell cycle exhibited increased protein synthesis compared with HSCs from WT mice, whereas HSCs from CD99 Gt/Gt mice in G0 and G1 did not (Figure 4E). A single dose of rapamycin was sufficient to block this increase (supplemental Figure 4). We found a similar increase in cycling MEPs, but not in CMPs or GMPs (supplemental Figure 5). CD99 Gt/Gt HSCs also exhibited delayed re-entry into quiescence (supplemental Figure 6). We next cultured CD99 Gt/Gt HSCs ex vivo, a context that induces massive increases in protein synthesis13 (Figure 4F). After 18 hours, CD99 Gt/Gt HSCs in all phases of the cell cycle exhibited increased protein synthesis rates (Figure 4G). Overexpression of CD99 in c-kit+ HSPCs from WT mice led to a decrease in protein synthesis rates (supplemental Figure 7). Collectively, these data show that loss of CD99 leads to aberrantly high protein synthesis rates in proliferating HSCs.
Loss of CD99 leads to increased protein synthesis and impaired proteostasis in HSCs. (A) In vivo OP-puro incorporation in HSCs. Representative histogram with MFI indicated for CD99 Gt/Gt and WT mice injected with OP-puro and PBS control (left). In vivo protein synthesis in CD99 Gt/Gt and WT HSCs (n = 9 and 8, respectively), normalized to the mean in WT HSCs (right). (B) Schematic for treatment of CD99 Gt/Gt and WT mice with Cy (4 mg) followed by 2 daily doses of G-CSF (5 μg). (C) CD99 cell surface protein expression on WT HSCs following Cy/G-CSF treatment. Representative histogram (left). CD99 MFI for Veh and Cy/G-CSF–treated mice (n = 3 and 6, respectively). (D) Representative gating based on DNA content to identify 2N (G0/G1) and >2N (S/G2/M) cells. (E) In vivo protein synthesis rates in CD99 Gt/Gt and WT HSCs (n = 12 per genotype) after Cy/G-CSF treatment relative to the mean in WT HSCs for cells in G0/G1 (left) and S/G2/M (right). (F) Schematic for ex vivo culture of HSCs followed by OP-puro analysis. (G) Protein synthesis in ex vivo cultured CD99 Gt/Gt and WT HSCs (n = 12 per genotype), normalized to the mean in WT HSCs for total cells (left), as well as those in G0/G1 (middle) and S/G2/M (right). (H) Schematic for treatment of CD99 Gt/Gt and WT mice with 3 daily doses of bortezomib (1 mg/kg) followed by western blot analysis of HSPCs. (I-M) Western blots examining ubiquitylated protein (I), p-eIF2α, eIF2α, p-S6, S6, and β-actin (K) in 3 × 104 sorted HSC/MPPs, CMPs, GMPs, and MEPs from CD99 Gt/Gt and WT mice treated with bortezomib. Quantification of western blots performed on independent mice for ubiquitylated protein (n = 3 per genotype) (J), p-eIF2α (n = 4 per genotype) (L), and S6 (n = 5 per genotype) (M), with measurements normalized to WT HSCs. Statistical significance was assessed using 2-tailed Student t tests (∗P < .05; ∗∗∗P < .005; +P < .0005). P values for selected nonsignificant trends are also shown; data are represented as mean ± standard deviation. Max, maximum; MFI, mean fluorescence intensity; PBS, phosphate-buffered saline; Veh, vehicle.
Loss of CD99 leads to increased protein synthesis and impaired proteostasis in HSCs. (A) In vivo OP-puro incorporation in HSCs. Representative histogram with MFI indicated for CD99 Gt/Gt and WT mice injected with OP-puro and PBS control (left). In vivo protein synthesis in CD99 Gt/Gt and WT HSCs (n = 9 and 8, respectively), normalized to the mean in WT HSCs (right). (B) Schematic for treatment of CD99 Gt/Gt and WT mice with Cy (4 mg) followed by 2 daily doses of G-CSF (5 μg). (C) CD99 cell surface protein expression on WT HSCs following Cy/G-CSF treatment. Representative histogram (left). CD99 MFI for Veh and Cy/G-CSF–treated mice (n = 3 and 6, respectively). (D) Representative gating based on DNA content to identify 2N (G0/G1) and >2N (S/G2/M) cells. (E) In vivo protein synthesis rates in CD99 Gt/Gt and WT HSCs (n = 12 per genotype) after Cy/G-CSF treatment relative to the mean in WT HSCs for cells in G0/G1 (left) and S/G2/M (right). (F) Schematic for ex vivo culture of HSCs followed by OP-puro analysis. (G) Protein synthesis in ex vivo cultured CD99 Gt/Gt and WT HSCs (n = 12 per genotype), normalized to the mean in WT HSCs for total cells (left), as well as those in G0/G1 (middle) and S/G2/M (right). (H) Schematic for treatment of CD99 Gt/Gt and WT mice with 3 daily doses of bortezomib (1 mg/kg) followed by western blot analysis of HSPCs. (I-M) Western blots examining ubiquitylated protein (I), p-eIF2α, eIF2α, p-S6, S6, and β-actin (K) in 3 × 104 sorted HSC/MPPs, CMPs, GMPs, and MEPs from CD99 Gt/Gt and WT mice treated with bortezomib. Quantification of western blots performed on independent mice for ubiquitylated protein (n = 3 per genotype) (J), p-eIF2α (n = 4 per genotype) (L), and S6 (n = 5 per genotype) (M), with measurements normalized to WT HSCs. Statistical significance was assessed using 2-tailed Student t tests (∗P < .05; ∗∗∗P < .005; +P < .0005). P values for selected nonsignificant trends are also shown; data are represented as mean ± standard deviation. Max, maximum; MFI, mean fluorescence intensity; PBS, phosphate-buffered saline; Veh, vehicle.
To determine if increased protein synthesis in CD99 Gt/Gt HSCs leads to impaired proteostasis, we evaluated for ubiquitylated proteins and integrated stress response (ISR) activation. We examined phosphorylated eIF2α (p-eIF2α) as an ISR marker,30,31 as well as phosphorylated RPS6 (S6; p-S6) and S6 as markers of mTORC1 signaling and ribosome biogenesis, respectively. There were no overt differences between HSCs/MPPs (LSK CD48–) from CD99 Gt/Gt and WT mice at steady state (supplemental Figure 8), consistent with the absence of significant hematologic abnormalities in unperturbed mice. When HSCs were induced to proliferate using G-CSF/Cy, there were no significant differences between HSCs/MPPs from CD99 Gt/Gt and WT mice (supplemental Figure 9). We reasoned that the short experiment time frame, as well as dilution of misfolded proteins by cell division, may have limited the effects of CD99 loss on proteostasis. To increase the accumulation of misfolded proteins, we treated mice with the proteasome inhibitor bortezomib for 3 days (Figure 4H). CD99 Gt/Gt HSCs/MPPs exhibited increased ubiquitylated protein, p-eIF2α (Figure 4I-L), and S6 levels (Figure 4K,M), as well as a trend toward increased p-S6 (supplemental Figure 10A), suggesting that upon induction of proteotoxic stress, they fail to decrease ribosome biogenesis and protein synthesis downstream of dysregulated mTORC1 signaling. CD99 Gt/Gt HSCs exhibited decreased ATF4 (supplemental Figure 11), consistent with their increased protein synthesis rates, and suggesting that p-eIF2α levels were insufficient to fully activate the ISR. Upon aging, CD99 Gt/Gt HSCs exhibited accumulation of nuclear HSF1 and XBP1 levels (supplemental Figures 12 and 13). CD99 Gt/Gt HSCs/MPPs (LSK) exhibited increased sensitivity to tunicamycin (supplemental Figure 14). Thus, by negatively regulating protein synthesis, CD99 allows HSCs/MPPs to avoid accumulation of misfolded proteins and activation of proteotoxic stress. Finally, CD99 Gt/Gt HSCs exhibited decreased macroautophagy (supplemental Figures 15 and 16), suggesting that dysregulated mTORC1 signaling impairs autophagic clearance of protein aggregates.
Rapamycin rescues the self-renewal defect of CD99 Gt/Gt HSCs
We next tested whether translation inhibition could restore the function of CD99 Gt/Gt HSCs. Given our data suggestive of increased mTORC1 signaling in CD99 Gt/Gt HSCs (Figure 3A), we inhibited protein synthesis using the mTORC1 inhibitor rapamycin. We repeated transplants of HSCs purified from CD99 Gt/Gt mice and WT controls, followed by treatment of recipients with rapamycin or vehicle (Figure 5A). At 24 weeks, vehicle-treated recipients of HSCs from CD99 Gt/Gt mice demonstrated a significant decrease in total PB donor chimerism (Figure 5B). Treatment of CD99 Gt/Gt mice with transplanted HSCs with rapamycin led to a nonsignificant trend toward increased donor chimerism. Conversely, rapamycin-treated recipients of WT HSCs exhibited a significant decrease in donor chimerism, consistent with the sensitivity of HSCs to further decreases in their already low protein synthesis rates.1,32,33 Similar differences were observed for myeloid donor chimerism, where rapamycin treatment additionally led to a statistically significant increase in donor chimerism in recipients of HSCs from CD99 Gt/Gt mice (Figure 5C). We also observed similar trends in T-cell and B-cell donor chimerism (supplemental Figure 17A-C). Evaluation of recipient BM at 24 weeks revealed a significant decrease in donor HSC frequency in vehicle-treated CD99 Gt/Gt HSC recipients (Figure 5D). Treatment of CD99 Gt/Gt HSC recipients with rapamycin led to a complete rescue of donor HSC frequency. BM cellularity did not differ across genotypes and treatment groups (supplemental Figure 17D). The same pattern of decreased donor cell chimerism in vehicle-treated CD99 Gt/Gt HSC recipients that was rescued with rapamycin treatment was seen when evaluating absolute numbers and frequencies of donor HSCs, GMPs, CMPs, and MEPs (Figure 5E; supplemental Figure 17E). These data demonstrate that the decreased number and functional output of CD99 Gt/Gt HSCs can be rescued by mTORC1 inhibition.
Rapamycin rescues the self-renewal defect of CD99 Gt/Gt HSCs. (A) Schematic of primary transplants of purified HSCs from CD99 Gt/Gt mice and WT controls followed by treatment of recipient mice with rapamycin or vehicle. (B) Total donor-derived PB chimerism in primary recipients (n = 6 donors and 6 recipients per experimental group) over the course of 24 weeks. (C) Donor-derived myeloid chimerism in the PB over the course of 24 weeks. (D) Frequency of donor-derived HSCs in the BM of primary recipients after 24 weeks. (E) Absolute number of donor-derived HSCs, GMPs, CMPs, and MEPs in the BM of primary recipients after 24 weeks. (F-I) Ex vivo OP-puro incorporation in donor (CD45.1) vs host (CD45.2) HSCs isolated from the BM of recipients at 24 weeks. (J) Schematic of transplants of HSCs purified from primary recipients into secondary recipients treated with rapamycin or vehicle. (K) Total donor-derived PB chimerism in secondary recipients (n = 6 donors and 6 recipients per experimental group) over 24 weeks. (L) Schematic of primary competitive transplants of unfractionated BM from CD99 Gt/Gt and WT mice followed by treatment of recipient mice with CX-5461 (starting 48 hours after transplant and continuing through 10 weeks). (M) Total donor-derived PB chimerism and (N) donor-derived myeloid chimerism in primary recipients (n = 3 donors and n = 7 recipients per experimental group) treated with CX-5461. Statistical significance was assessed using 2-tailed Student t tests for panels B-C,F-I,K,M-N and Mann-Whitney U tests for panels D-E (∗P < .05; ∗∗P < .01; ∗∗∗P < .005; +P < .0005). P values for selected nonsignificant trends are also shown; data are represented as mean ± standard error in panels B-C,K,M-N and mean ± standard deviation in panels D-E,L. IP, intraperitoneal injection.
Rapamycin rescues the self-renewal defect of CD99 Gt/Gt HSCs. (A) Schematic of primary transplants of purified HSCs from CD99 Gt/Gt mice and WT controls followed by treatment of recipient mice with rapamycin or vehicle. (B) Total donor-derived PB chimerism in primary recipients (n = 6 donors and 6 recipients per experimental group) over the course of 24 weeks. (C) Donor-derived myeloid chimerism in the PB over the course of 24 weeks. (D) Frequency of donor-derived HSCs in the BM of primary recipients after 24 weeks. (E) Absolute number of donor-derived HSCs, GMPs, CMPs, and MEPs in the BM of primary recipients after 24 weeks. (F-I) Ex vivo OP-puro incorporation in donor (CD45.1) vs host (CD45.2) HSCs isolated from the BM of recipients at 24 weeks. (J) Schematic of transplants of HSCs purified from primary recipients into secondary recipients treated with rapamycin or vehicle. (K) Total donor-derived PB chimerism in secondary recipients (n = 6 donors and 6 recipients per experimental group) over 24 weeks. (L) Schematic of primary competitive transplants of unfractionated BM from CD99 Gt/Gt and WT mice followed by treatment of recipient mice with CX-5461 (starting 48 hours after transplant and continuing through 10 weeks). (M) Total donor-derived PB chimerism and (N) donor-derived myeloid chimerism in primary recipients (n = 3 donors and n = 7 recipients per experimental group) treated with CX-5461. Statistical significance was assessed using 2-tailed Student t tests for panels B-C,F-I,K,M-N and Mann-Whitney U tests for panels D-E (∗P < .05; ∗∗P < .01; ∗∗∗P < .005; +P < .0005). P values for selected nonsignificant trends are also shown; data are represented as mean ± standard error in panels B-C,K,M-N and mean ± standard deviation in panels D-E,L. IP, intraperitoneal injection.
To test the effects of CD99 loss and rapamycin treatment on protein synthesis in HSCs, we performed ex vivo OP-puro incorporation assays on HSCs isolated at the end of primary transplants. Furthermore, we compared protein synthesis rates in donor vs host HSCs in each recipient. In a pairwise analysis, we found that in vehicle-treated CD99 Gt/Gt HSC recipients, donor HSCs exhibited a significant increase in protein synthesis rates compared with host HSCs (Figure 5F), consistent with our observation that CD99 Gt/Gt HSCs driven to proliferate exhibit increased protein synthesis rates (Figure 4E). Treatment with rapamycin completely abrogated the increased protein synthesis rates of CD99 Gt/Gt donor HSCs (Figure 5G), consistent with the observed functional rescue. In contrast, in vehicle-treated WT HSC recipients, donor HSCs did not exhibit any differences in protein synthesis rates compared with host HSCs (Figure 5H). Treatment with rapamycin led to a decrease in protein synthesis rates in donor HSCs compared with host HSCs (Figure 5I), consistent with their decreased function and genotype-dependent differences in response to rapamycin (Figure 5B-C). Thus, the decreased function of CD99 Gt/Gt HSCs is due to increased protein synthesis that can be rescued with mTORC1 inhibition, consistent with the need for HSCs to maintain protein synthesis rates at a low homeostatic set point. The decreased function of WT HSCs in response to mTORC1 inhibition is consistent with the sensitivity of HSCs to further decreases in their already low protein synthesis rates.1,9-11,32
To test whether the self-renewal defect of CD99 Gt/Gt HSCs can be rescued by inhibition of protein synthesis, we performed secondary transplants. Given that primary recipients of CD99 Gt/Gt HSCs exhibited decreased donor HSC frequencies, we purified equal numbers of donor HSCs from primary recipients and transplanted them into secondary recipients, which were then treated with either rapamycin or vehicle as in the corresponding primary recipients (Figure 5J). Twenty-four weeks after transplant, total donor PB chimerism was lowest in recipients of CD99 Gt/Gt HSCs from vehicle-treated primary recipients, with rapamycin treatment leading to complete rescue of donor chimerism (Figure 5K). Similar rescue was observed in myeloid cells, B cells, and T cells (supplemental Figure 18A-B), consistent with restoration of multilineage output from CD99 Gt/Gt HSCs. At early time points after transplantation, rapamycin also increased donor engraftment from WT HSCs (Figure 5K; supplemental Figure 18A-B), but this effect was not sustained. Evaluation of recipient BM at 24 weeks revealed in recipients of CD99 Gt/Gt HSCs treated with vehicle a significant decrease in donor HSC frequency (supplemental Figure 18C). Treatment with rapamycin led to a complete rescue of this decrease. Similar results were obtained in independent experiments, in which 3 × 106 unfractionated BM cells were secondarily transplanted (supplemental Figure 18D-E).
We next tested if the self-renewal defect of CD99 Gt/Gt HSCs could be rescued by ribosome biogenesis inhibition by CX-5461, or by augmentation of proteostasis with the HSF1-activator 17-AAG. We performed competitive transplants of BM from 13-month-old CD99 Gt/Gt mice or WT controls, followed by treatment of recipients with CX-5461, 17-AAG, or vehicle control (Figure 5L; supplemental Figure 19A). Recipients of CD99 Gt/Gt BM treated with vehicle exhibited a significant decrease in total PB and myeloid donor chimerism (Figure 5M-N; supplemental Figure 19B-C). Recipients of CD99 Gt/Gt BM treated with CX-5461 or 17-AAG both exhibited restoration of total PB and myeloid donor chimerism to levels not significantly different from recipients of WT BM treated with vehicle. We next crossed CD99 Gt/Gt mice with Rpl24Bst/+ (RPL24 Het) mice. We observed a dramatic engraftment defect in RPL24 Het mice that was partially rescued in CD99 Gt/Gt;RPL24 Het mice (supplemental Figure 20A-C). Thus, the self-renewal defect associated with loss of CD99 is due to increased protein synthesis and proteotoxic stress downstream of mTORC1 signaling.
To test the effects of CX-5461 and 17-AAG treatment on protein synthesis in HSCs, we performed ex vivo OP-puro incorporation assays on HSCs isolated 16 weeks after transplant, comparing protein synthesis rates in donor vs host HSCs in each recipient (supplemental Figure 21A). We again found that donor CD99 Gt/Gt HSCs exhibited increased protein synthesis rates compared with host HSCs (supplemental Figure 21B). Treatment with CX-5461 abrogated these increased protein synthesis rates (supplemental Figure 21C), consistent with the observed functional rescue. In contrast, donor WT HSCs did not exhibit any differences in protein synthesis rates compared with host HSCs (supplemental Figure 21E). Treatment with CX-5461 led to selection for WT donor HSCs with increased protein synthesis rates compared with host HSCs (supplemental Figure 21F), suggesting that CX-5461 may not inhibit protein synthesis to as great a degree as rapamycin. Treatment with 17-AAG did not decrease protein synthesis rates in CD99 Gt/Gt or WT HSCs (supplemental Figure 21D,G), suggesting that its rescue of CD99 Gt/Gt HSC function in vivo may not require significant changes in protein synthesis rates. We next evaluated donor HSCs for protein aggregates using the fluorescent dye ProteoStat.34 We did not identify differences in protein aggregates between CD99 Gt/Gt and WT HSCs with or without either treatment, suggesting that HSCs with increased protein aggregates were unable to persist in vivo (supplemental Figure 22A-B).
To further evaluate the effects of 17-AAG or CX-5461 on proteostasis in proliferating HSCs, we treated CD99 Gt/Gt and WT HSCs cultured ex vivo for 18 hours, and evaluated protein synthesis rates, nuclear HSF1 levels, and protein aggregates. CD99 Gt/Gt HSCs exhibited increased protein synthesis rates compared with WT HSCs, and both 17-AAG and CX-5461 completely abrogated this difference (supplemental Figure 23A-C). CD99 Gt/Gt HSCs exhibited increased nuclear HSF1 levels (supplemental Figure 24A-C). 17-AAG increased nuclear HSF1 in WT HSCs to levels similar to that of CD99 Gt/Gt HSCs. 17-AAG did not further increase nuclear HSF1 levels in CD99 Gt/Gt HSCs, suggesting that they already have near maximal activation of the proteostasis network. CX-5461 decreased nuclear HSF1 in WT but not CD99 Gt/Gt HSCs (supplemental Figure 24D-E), suggesting that it may be insufficient to mitigate the more robust activation of the proteostasis network seen in CD99 Gt/Gt HSCs during ex vivo culture. Finally, treatment with 17-AAG and rapamycin decreased protein aggregates in both WT and CD99 Gt/Gt HSCs, but CX-5461 did not (supplemental Figure 25A-C). This raises the possibility that inhibition of protein synthesis by CX-5461 may rescue the function of CD99 Gt/Gt HSCs via mechanisms distinct from maintenance of proteostasis.
CD99 promotes LSC function in AML1-ETO–induced leukemia by regulating protein synthesis
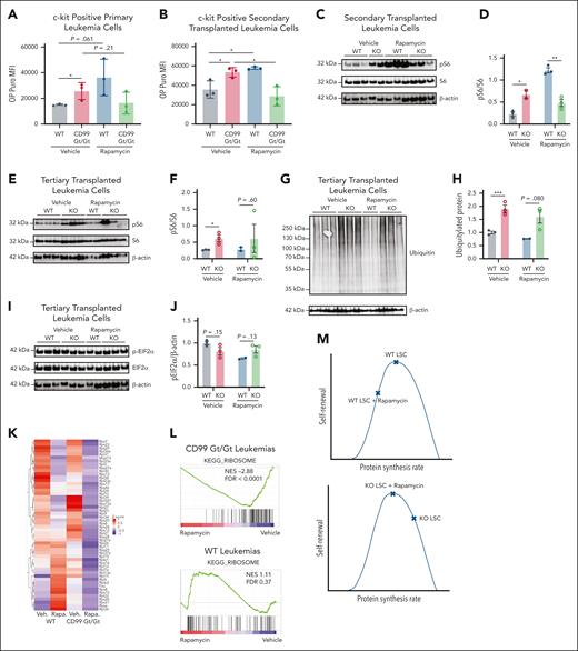
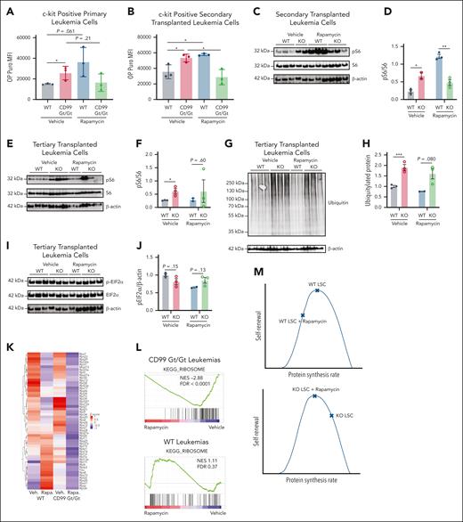
Given that CD99 expression is enriched in human LSCs,22 we hypothesized that LSCs upregulate CD99 in response to proliferative stress during leukemogenesis. CD99 knockdown in MOLM13 cells led to increased protein synthesis rates, suggesting that CD99 regulates protein synthesis in AML (Figure 6A). To identify AML subtypes likely to be CD99 dependent, we correlated CD99 transcript with mutations in 398 patients with AML (E1900 clinical trial35; Figure 6B), finding that AMLs harboring AML1-ETO translocations expressed high levels of CD99. We thus utilized an AML model driven by an alternatively spliced isoform of the AML1-ETO transcript, AML1-ETO9a.36 CD99 Gt/Gt mice or WT littermate controls were treated with fluorouracil, followed by isolation of HSPC-enriched c-kit+ cells for retroviral transduction to express AML1-ETO9a (Figure 6C). To test whether dysregulated protein synthesis contributed to any of the observed phenotypes, we treated recipient mice with rapamycin or vehicle. The efficiency of leukemogenesis and survival of mice that received primary transplantation varied significantly within experimental groups, consistent with the need for stochastically arising cooperating mutations37 (Figure 6D). There were no immunophenotypic differences between CD99 Gt/Gt and WT HSPC-derived leukemias (Figure 6E). LSC-enriched c-kit+ cells in WT HSPC-derived leukemias exhibited upregulation of CD99 compared with normal restricted progenitor cells (supplemental Figure 26), and high expression of CD99 correlated with decreased protein synthesis rates (supplemental Figure 27).
Loss of CD99 leads to an impairment in LSC function that can be rescued with rapamycin treatment. (A) OP-puro incorporation in MOLM13 cells after stable transduction with shRNAs against CD99 (59, 60, and 61) or NT control. (B) Correlation of CD99 transcript levels in 398 patients with AML from the ECOG1900 clinical trial with recurrent cytogenetic abnormalities and mutations (Somers’ D test). The top 15 CD99-associated genetic abnormalities (of 36 tested) are shown. (C) Schematic of transduction of c-kit+ HSPCs from 5-FU–treated CD99 Gt/Gt mice and WT littermate controls to coexpress AML1-ETO9a and GFP, followed by transplant into lethally irradiated primary recipients. Beginning 48 hours after transplant, recipients were treated with rapamycin or vehicle. (D) Overall survival of mice transplanted with transduced CD99 Gt/Gt or WT HSPCs and treated with vehicle or rapamycin (KO vehicle [n = 5], WT vehicle [n = 6], KO rapamycin [n = 6], and WT rapamycin [n = 6], respectively; n = 6 for each group except for n = 5 in the KO vehicle group). (E) Immunophenotype of GFP+ leukemia cells derived from WT and CD99 Gt/Gt mice treated with vehicle (left 2 panels) or rapamycin (right 2 panels). (F) Schematic of transplant of GFP+ leukemia cells that developed in primary recipients into secondary recipient mice at limiting dilution. The numbers of mice that received engraftment with leukemia of the total mice that received transplant with each cell number are indicated (table). Leukemia-initiating cell frequency is shown as calculated using Poisson statistics. (G) Overall survival of mice secondarily transplanted with KO vehicle, WT vehicle, KO rapamycin, and WT rapamycin leukemias at the 30 000, 7500, and 1000 cell doses (n = 15 for each group). Statistical significance was assessed using a 1-way analysis of variance test for panel A and log-rank (Mantel-Cox) tests for panels D,G (∗P < .05; ∗∗P < .01; ∗∗∗P < .005). Data are represented as mean ± standard deviation. 5-FU, 5-fluorouracil; CI, confidence interval; GFP, green fluorescent protein; IP, intraperitoneal injection; NT, nontargeting; shRNA, short-hairpin RNA.
Loss of CD99 leads to an impairment in LSC function that can be rescued with rapamycin treatment. (A) OP-puro incorporation in MOLM13 cells after stable transduction with shRNAs against CD99 (59, 60, and 61) or NT control. (B) Correlation of CD99 transcript levels in 398 patients with AML from the ECOG1900 clinical trial with recurrent cytogenetic abnormalities and mutations (Somers’ D test). The top 15 CD99-associated genetic abnormalities (of 36 tested) are shown. (C) Schematic of transduction of c-kit+ HSPCs from 5-FU–treated CD99 Gt/Gt mice and WT littermate controls to coexpress AML1-ETO9a and GFP, followed by transplant into lethally irradiated primary recipients. Beginning 48 hours after transplant, recipients were treated with rapamycin or vehicle. (D) Overall survival of mice transplanted with transduced CD99 Gt/Gt or WT HSPCs and treated with vehicle or rapamycin (KO vehicle [n = 5], WT vehicle [n = 6], KO rapamycin [n = 6], and WT rapamycin [n = 6], respectively; n = 6 for each group except for n = 5 in the KO vehicle group). (E) Immunophenotype of GFP+ leukemia cells derived from WT and CD99 Gt/Gt mice treated with vehicle (left 2 panels) or rapamycin (right 2 panels). (F) Schematic of transplant of GFP+ leukemia cells that developed in primary recipients into secondary recipient mice at limiting dilution. The numbers of mice that received engraftment with leukemia of the total mice that received transplant with each cell number are indicated (table). Leukemia-initiating cell frequency is shown as calculated using Poisson statistics. (G) Overall survival of mice secondarily transplanted with KO vehicle, WT vehicle, KO rapamycin, and WT rapamycin leukemias at the 30 000, 7500, and 1000 cell doses (n = 15 for each group). Statistical significance was assessed using a 1-way analysis of variance test for panel A and log-rank (Mantel-Cox) tests for panels D,G (∗P < .05; ∗∗P < .01; ∗∗∗P < .005). Data are represented as mean ± standard deviation. 5-FU, 5-fluorouracil; CI, confidence interval; GFP, green fluorescent protein; IP, intraperitoneal injection; NT, nontargeting; shRNA, short-hairpin RNA.
To quantify LSCs in primary leukemias, we performed secondary transplants at limiting dilution (Figure 6F). CD99 Gt/Gt–derived leukemias generated in vehicle-treated primary recipients (knockout [KO] vehicle) had a much lower LSC frequency than WT-derived leukemias generated in vehicle-treated primary recipients (WT vehicle). CD99 Gt/Gt–derived leukemias generated in rapamycin-treated primary recipients (KO rapamycin) exhibited a complete restoration of LSC frequency to levels comparable to that of WT vehicle leukemias. Conversely, WT-derived leukemias generated in rapamycin-treated primary recipients (WT rapamycin) exhibited a marked decrease in LSC frequency (Figure 6F). Secondary recipients of KO vehicle leukemias exhibited improved survival compared with secondary recipients of WT vehicle leukemias (Figure 6G; supplemental Figure 28). Secondary recipients of KO rapamycin leukemias showed a significant decrease in survival compared with recipients of KO vehicle leukemias. In contrast, secondary recipients of WT rapamycin leukemias had a significant increase in survival compared with recipients of WT vehicle. Thus, loss of CD99 impairs LSC function in AML1-ETO9a–driven leukemia, and inhibition of protein synthesis with rapamycin can completely rescue this defect. Conversely, rapamycin impairs the function of WT LSCs, suggesting that similar to HSCs, LSCs may be characterized by low protein synthesis rates and be highly sensitive to further decreases.
To test if CD99 Gt/Gt–derived leukemias exhibit increased protein synthesis, we isolated LSC-enriched c-kit+ cells, and measured protein synthesis rates using ex vivo OP-puro incorporation assays. KO vehicle leukemias exhibited increased protein synthesis rates compared with WT vehicle leukemias (Figure 7A). KO rapamycin leukemias had lower protein synthesis rates compared with KO vehicle leukemias, suggesting that rapamycin allowed for persistence and selection for LSCs with lower protein synthesis rates. Conversely, WT rapamycin leukemias had higher protein synthesis rates, suggesting that rapamycin promoted persistence and selection for LSCs with higher protein synthesis rates. Notably, the experimental groups with the lowest protein synthesis rates correlated with those with the highest LSC frequencies as tested in Figure 6F. These differences in protein synthesis rates persisted through secondary transplants in the absence of ongoing rapamycin treatment (Figure 7B), suggesting that such differences that developed during leukemogenesis were cell autonomous properties of the resulting leukemias. We observed similar trends in protein synthesis rates in bulk leukemia cells (supplemental Figure 29A-B). We observed increased p-S6 in KO vehicle and WT rapamycin leukemias, consistent with the increased protein synthesis we observed in these experimental groups (Figure 7C-F; supplemental Figure 30A-D). We observed increased ubiquitylated protein in KO vehicle leukemias (Figure 7G-H), but we did not observe ISR activation (Figure 7I-J; supplemental Figure 30E-F), and treatment with rapamycin did not decrease the levels of these ubiquitylated proteins (Figure 7G-H), suggesting that other pathways may mediate the loss of self-renewal that characterizes these LSCs. RNA-sequencing studies showed that rapamycin promoted depletion of ribosomal protein transcripts in CD99 Gt/Gt leukemias but not WT leukemias (Figure 7K-L; supplemental Figure 31A), consistent with the genotype-dependent differential response of LSCs in these leukemias to rapamycin. Additionally, rapamycin specifically induced proteasome-associated genes in CD99 Gt/Gt leukemias, suggesting that it rescues LSC function by promoting proteostasis (supplemental Figure 31B). These results demonstrate that CD99 loss leads to increased protein synthesis in LSCs, and that reduction of protein synthesis with rapamycin has opposing effects on CD99 Gt/Gt and WT LSCs (Figure 7M). Consistent with this, we found in human AML cells that anti-CD99 mAbs lead to induction of proteotoxic stress (supplemental Figure 32). This establishes a model in which LSCs are similar to HSCs with respect to their requirement for tightly regulated protein synthesis rates.
Loss of CD99 leads to increased protein synthesis in AML-ETO–driven leukemias. (A-B) Ex vivo OP-puro incorporation in c-kit+ leukemia cells from primary or secondary recipients of CD99 Gt/Gt or WT HSPCs treated with vehicle or Rapa (KO vehicle, WT vehicle, KO Rapa, and WT Rapa, respectively). Western blots examining p-S6, S6 (C-F), ubiquitylated protein (G-H), p-eIF2α, and eIF2α (I-J) in 3 × 104 bulk leukemia cells from each experimental group (derived from mice that received secondary or tertiary transplant, as indicated). Quantification of western blots performed on independent mice for p-S6:S6 ratio in panels D,F; ubiquitylated protein in panel H; and p-eIF2α in panel J, with measurements normalized to WT HSCs for panels D,H,J. (K) Heat map and (L) GSEA analysis depicting ribosomal protein transcripts differentially expressed in the 4 experimental groups (n = 3 biological replicates per group). (M) Model of differences between CD99 Gt/Gt and WT LSCs in function, protein synthesis rates, and response to rapamycin. Statistical significance was assessed using unpaired 2-tailed Student t tests (∗P < .05; ∗∗P < .01; ∗∗∗P < .005). P values for selected nonsignificant trends are also shown; data are represented as mean ± standard deviation. FDR, false discovery rate; NES, normalized enrichment score; Rapa, rapamycin.
Loss of CD99 leads to increased protein synthesis in AML-ETO–driven leukemias. (A-B) Ex vivo OP-puro incorporation in c-kit+ leukemia cells from primary or secondary recipients of CD99 Gt/Gt or WT HSPCs treated with vehicle or Rapa (KO vehicle, WT vehicle, KO Rapa, and WT Rapa, respectively). Western blots examining p-S6, S6 (C-F), ubiquitylated protein (G-H), p-eIF2α, and eIF2α (I-J) in 3 × 104 bulk leukemia cells from each experimental group (derived from mice that received secondary or tertiary transplant, as indicated). Quantification of western blots performed on independent mice for p-S6:S6 ratio in panels D,F; ubiquitylated protein in panel H; and p-eIF2α in panel J, with measurements normalized to WT HSCs for panels D,H,J. (K) Heat map and (L) GSEA analysis depicting ribosomal protein transcripts differentially expressed in the 4 experimental groups (n = 3 biological replicates per group). (M) Model of differences between CD99 Gt/Gt and WT LSCs in function, protein synthesis rates, and response to rapamycin. Statistical significance was assessed using unpaired 2-tailed Student t tests (∗P < .05; ∗∗P < .01; ∗∗∗P < .005). P values for selected nonsignificant trends are also shown; data are represented as mean ± standard deviation. FDR, false discovery rate; NES, normalized enrichment score; Rapa, rapamycin.
Discussion
Low protein synthesis rates characterize somatic stem cells in many tissues.1,38-42 In HSCs, increases in protein synthesis deplete them via a tumor suppressor response8 and the ISR.7,43 However, the mechanisms that allow HSCs to avoid loss of self-renewal during physiologic processes that require them to expand remain unclear. Such mechanisms may also be relevant to pathologic conditions such as clonal hematopoiesis and leukemogenesis.9,44-46
Because LSCs adopt a restricted progenitor-like immunophenotype,18,47 but can self-renew like HSCs, it remains unresolved if LSCs behave more like HSCs or restricted progenitors with respect to their dependence upon regulated protein synthesis. Similar to other somatic stem cells, they may require mechanisms to maintain self-renewal in the face of increased protein synthesis. It is possible that such mechanisms are similar to those operating in proliferating HSCs.
We found that a marker of LSCs, CD99,22-24 is dispensable for steady-state hematopoiesis, but required to constrain protein synthesis rates and promote self-renewal in proliferating HSCs and LSCs. The preferential effect of CD99 loss on myeloid engraftment likely reflects the rapid turnover of this lineage in the setting of HSC exhaustion, given the pattern of initial myeloid engraftment followed by attrition over time and decreased multilineage engraftment on secondary transplantation. The self-renewal defect of CD99 Gt/Gt HSCs and LSCs could be rescued with rapamycin, suggesting that CD99 promotes self-renewal by regulating protein synthesis rates. Importantly, we observed opposing effects of rapamycin based on CD99 genotype in both HSCs and LSCs. This is consistent with the observation that HSCs are sensitive to both increases and decreases in protein synthesis rates.1,3-6,9-11,32 By demonstrating a similar function for CD99 in HSCs and LSCs, these results show for the first time, to our knowledge, that LSCs may co-opt from HSCs a dependence on tightly regulated protein synthesis.
There are several limitations to this study. Although we show that the self-renewal defect of CD99 Gt/Gt HSCs can be partially rescued by CX-5461, Rpl24 haploinsufficiency, and 17-AAG, none of these perturbations rescue self-renewal as robustly as rapamycin. Rapamycin may additionally promote aggrephagy,48 or selectively decreased translation of 5′ terminal oligopyrimidine tract–containing ribosomal transcripts.49 Maintenance of low protein synthesis rates by any of these perturbations may also promote stem cell function via mechanisms distinct from proteostasis, such as suppression of tumor suppressors8 and selective translation of stem cell regulators.38,41,42 Future studies will be needed to explore the functional contributions of these mechanisms in the context of CD99 loss. CD99 is enriched in AMLs exhibiting HSC-like features.50-53 Studies using genetic models of AML are needed to test whether such leukemias preferentially depend on CD99. Finally, further work is needed to determine whether CD99 regulates protein synthesis via the Src-family kinases or other pathways it regulates.54-56
In summary, we identified a function for CD99 in regulation of protein synthesis and promotion of self-renewal in proliferating HSCs and LSCs. Our work provides a physiologically relevant model in which to study the effects of perturbations in global protein synthesis on stem cell function. Our results also reveal tightly regulated protein synthesis as a fundamental property of stem cells that may be co-opted by LSCs in some AML subtypes, setting the stage for future studies to test whether it is a therapeutic liability.
Acknowledgments
The authors thank J. Dempsey for technical assistance, S. Morrison and S. Merchant for helpful discussions, and members of the Chung and Park laboratories for support and helpful discussions.
This work was supported by grants from the National Cancer Institute, National Institutes of Health (K08CA194275 and R37CA273232), the Department of Defense (W81XWH-22-1-0857), the American Society of Hematology (Scholar Award), the Edward P. Evans Foundation, the Henry and Marilyn Taub Foundation, and the Cancer Prevention Institute of Texas (RR180046 and RP250428) to S.S.C.; and grants from the National Cancer Institute, National Institutes of Health (R01CA245502, R01CA251669, and R01CA249054) to C.Y.P.
Authorship
Contribution: S.S.C. and C.Y.P. conceived the project and supervised all aspects of the project; S.S.C., Y.J., and T.T. designed, performed, and analyzed data from experiments with assistance from Y.H., R.T., E.G.K., J.L., and K.M.; I.B. and M.A.E.A. performed O-propargyl-puromycin incorporation studies; I.B. and L.G. processed specimens for RNA-sequencing; W.H. and B.K. analyzed RNA-sequencing data; and Y.J., T.T., C.Y.P., and S.S.C. wrote the manuscript with input from all authors.
Conflict-of-interest disclosure: The authors declare no competing financial interests.
Correspondence: Stephen S. Chung, The University of Texas Southwestern Medical Center, 6001 Forest Park Rd, ND 3.120B, Dallas, TX 75390; email: stephen.chung@utsouthwestern.edu/ stephen.chung@utsouthwestern.edu.
References
Author notes
Y.J., Y.H., and T.T. are joint first authors.
RNA-sequencing data have been deposited in the Gene Expression Omnibus (accession number GSE233596).
Original data are available on request from the corresponding author, Stephen S. Chung (stephen.chung@utsouthwestern.edu).
The online version of this article contains a data supplement.
There is a Blood Commentary on this article in this issue.
The publication costs of this article were defrayed in part by page charge payment. Therefore, and solely to indicate this fact, this article is hereby marked “advertisement” in accordance with 18 USC section 1734.

![CD99 mice demonstrate no overt hematopoietic defects at steady state. (A) Representative flow cytometry histogram showing CD99 expression, as measured on CD3+ T cells from CD99 Gt/Gt, CD99 Gt/+, and WT mice. (B) Representative flow cytometry histogram (left) and summary (right) of CD99 expression on WT HSCs (LSK CD34–), MPPs (LSK CD34+), CMPs (lineage-negative [LN] c-kit+sca-1–CD34+CD16/32–), GMPs (LN c-kit+sca-1–CD34+CD16/32+), and MEPs (LN c-kit+sca-1–CD34–CD16/32–; n = 3). (C) BM cellularity of 10 to 12-week-old CD99 Gt/Gt (n = 6) and WT mice (n = 6). (D) Absolute number of CMP, GMP, and MEP (n = 6 per genotype). (E) Absolute number of LSK cells, HSCs (LSK CD34–CD150+), MPP A (LSK CD34+CD150+), and MPP B (LSK CD34+CD150–) cells (n = 6 per genotype). (F-G) Complete blood counts of WT and CD99 KO mice, showing WBC and platelet counts, as well as hemoglobin, hematocrit, and mean corpuscular volume (n = 6 per genotype). (H) Numbers of colonies formed 10 days after plating of 150 HSCs from 3 mice in methylcellulose containing myeloid-erythroid cytokines. Numbers of colonies 10 days after 30 000 cells were resuspended from the initial plating and replated for 4 successive rounds. Statistical significance was assessed using 2-tailed Student t tests (∗P < .05; ∗∗P < .01; ∗∗∗P < .005). All data are represented as mean ± standard error. MFI, mean fluorescence intensity; WBC, white blood cell.](https://ash.silverchair-cdn.com/ash/content_public/journal/blood/146/16/10.1182_blood.2024026271/2/m_blood_bld-2024-026271-gr1.jpeg?Expires=1769084061&Signature=lIkUBTthe9Rn7z64ef0EC-J0JPMEUQ3vkIAzUR1tZyxkMDSXr6vJgGtYr6ja3l-jhvGyAsFlX7WILuVlv7BVHUZvUg8AYrEeMuUcO-q-Pwwd9omH2R292fKsa-BZ77h5u7-vmGG5F-~gJSJqS5EnY4XQdm9wusnRuTyK4zGGxEuZpqC~jIMufq8uc~0a8Pbk4-1ohImVscD433AVyE~XhpO8NiiQ36ij-jyb0cZrKdr7MhV1X~P-qNZU0R~tW9RBgKg1-Uvtk~c6a8QsmhpQNlRX4fY3sdBaFIUlorS5VqwGzMGa00diMguqZ6zSkkq-juViIMLDO8ij9cBM5TpRJw__&Key-Pair-Id=APKAIE5G5CRDK6RD3PGA)





![Loss of CD99 leads to an impairment in LSC function that can be rescued with rapamycin treatment. (A) OP-puro incorporation in MOLM13 cells after stable transduction with shRNAs against CD99 (59, 60, and 61) or NT control. (B) Correlation of CD99 transcript levels in 398 patients with AML from the ECOG1900 clinical trial with recurrent cytogenetic abnormalities and mutations (Somers’ D test). The top 15 CD99-associated genetic abnormalities (of 36 tested) are shown. (C) Schematic of transduction of c-kit+ HSPCs from 5-FU–treated CD99 Gt/Gt mice and WT littermate controls to coexpress AML1-ETO9a and GFP, followed by transplant into lethally irradiated primary recipients. Beginning 48 hours after transplant, recipients were treated with rapamycin or vehicle. (D) Overall survival of mice transplanted with transduced CD99 Gt/Gt or WT HSPCs and treated with vehicle or rapamycin (KO vehicle [n = 5], WT vehicle [n = 6], KO rapamycin [n = 6], and WT rapamycin [n = 6], respectively; n = 6 for each group except for n = 5 in the KO vehicle group). (E) Immunophenotype of GFP+ leukemia cells derived from WT and CD99 Gt/Gt mice treated with vehicle (left 2 panels) or rapamycin (right 2 panels). (F) Schematic of transplant of GFP+ leukemia cells that developed in primary recipients into secondary recipient mice at limiting dilution. The numbers of mice that received engraftment with leukemia of the total mice that received transplant with each cell number are indicated (table). Leukemia-initiating cell frequency is shown as calculated using Poisson statistics. (G) Overall survival of mice secondarily transplanted with KO vehicle, WT vehicle, KO rapamycin, and WT rapamycin leukemias at the 30 000, 7500, and 1000 cell doses (n = 15 for each group). Statistical significance was assessed using a 1-way analysis of variance test for panel A and log-rank (Mantel-Cox) tests for panels D,G (∗P < .05; ∗∗P < .01; ∗∗∗P < .005). Data are represented as mean ± standard deviation. 5-FU, 5-fluorouracil; CI, confidence interval; GFP, green fluorescent protein; IP, intraperitoneal injection; NT, nontargeting; shRNA, short-hairpin RNA.](https://ash.silverchair-cdn.com/ash/content_public/journal/blood/146/16/10.1182_blood.2024026271/2/m_blood_bld-2024-026271-gr6.jpeg?Expires=1769084061&Signature=u8CrJ5p4vFWGCA-M8lEY4sxNJXljxFE9iBsKTvDX95XepHreH6D~EjLs97jj58xh3sGHgDzQohfBXyG0L5ZFoZr8AEtAOk8YG~Kyn~idAPTck6XvGtzD3mx0f6drKsXyJVt4D5SiIIhfLaoQw~BK3EiEBIzQPytelsWwOMyfJY8sJWvFNN1fu9g7f8lx6N47MBaKUv7IRfliZtt4cCkjh67IWFgGBzjPGaOmLit0qZV618Xl~7PsFZVFM7y~mTgLEhTDm5bkZl-KYshkQ~Z~B08qUAArs3oeFM9EH7yUhmy1uR70IjVLnlfYzmIPcwS-WqBsByPPYiGYlVT4VlUueQ__&Key-Pair-Id=APKAIE5G5CRDK6RD3PGA)

This feature is available to Subscribers Only
Sign In or Create an Account Close Modal