Key Points
The deficiency of pseudouridine in mt-tRNAs due to PUS1 mutation contributes to impaired mitochondrial function and anemia in a patient with MLASA.
The mTOR inhibitor rapamycin shows promise as a therapeutic approach for MLASA-associated anemia.
Visual Abstract
Pseudouridine is the most prevalent RNA modification, and its aberrant function is implicated in various human diseases. However, the specific impact of pseudouridylation on hematopoiesis remains poorly understood. Here, we investigated the role of transfer RNA (tRNA) pseudouridylation in erythropoiesis and its association with mitochondrial myopathy, lactic acidosis, and sideroblastic anemia syndrome (MLASA) pathogenesis. By using patient-specific induced pluripotent stem cells (iPSCs) carrying a genetic pseudouridine synthase 1 (PUS1) mutation and a corresponding mutant mouse model, we demonstrated impaired erythropoiesis in MLASA-iPSCs and anemia in the MLASA mouse model. Both MLASA-iPSCs and mouse erythroblasts exhibited compromised mitochondrial function and impaired protein synthesis. Mechanistically, we revealed that PUS1 deficiency resulted in reduced mitochondrial tRNA levels because of pseudouridylation loss, leading to aberrant mitochondrial translation. Screening of mitochondrial supplements aimed at enhancing respiration or heme synthesis showed limited effect in promoting erythroid differentiation. Interestingly, the mammalian target of rapamycin (mTOR) inhibitor rapamycin facilitated erythroid differentiation in MLASA-iPSCs by suppressing mTOR signaling and protein synthesis, and consistent results were observed in the MLASA mouse model. Importantly, rapamycin treatment partially ameliorated anemia phenotypes in a patient with MLASA. Our findings provide novel insights into the crucial role of mitochondrial tRNA pseudouridylation in governing erythropoiesis and present potential therapeutic strategies for patients with anemia facing challenges related to protein translation.
Introduction
Pseudouridine (Ψ) is the most abundant RNA modification found in transfer RNA (tRNA), ribosomal RNA (rRNA), and messenger RNA (mRNA).1,2 It plays a vital role in RNA biology, affecting processes such as protein translation, pre-mRNA processing, and various cellular functions.3,4 Pseudouridylation refers to the process of converting uridine into Ψ catalyzed by pseudouridine synthases (PUSs). Abnormal pseudouridylation has been associated with several human diseases,5 for example, PUS7-mediated pseudouridylation in stem cell commitment, leukemogenesis,6,7 and glioblastoma.8
Erythropoiesis is a complex process with different stages, and any disturbances can result in anemia.9 Sideroblastic anemia (SA) is a type of anemia characterized by ring sideroblasts. The pathogenic genes associated with congenital sideroblastic anemia (CSA), such as leucyl-tRNA synthetase 2 (LARS2), ATP binding cassette subfamily B member 7 (ABCB7), and aminolevulinate synthase 2 (ALAS2),10-12 are predominantly involved in pathways involving mitochondria, such as heme biosynthesis, iron-sulfur cluster biogenesis, mitochondrial translation, and respiration, indicating a relationship between anemia and mitochondria. A rare form of SA, known as mitochondrial myopathy, lactic acidosis, and sideroblastic anemia (MLASA), involves multisystem defects and is associated with mutations in 3 genes: pseudouridine synthase 1 (PUS1),13-24 mitochondrial tyrosine tRNA synthetase (YARS2), and mitochondrial ATP synthase subunit 6 (MT-ATP6) gene.11 PUS1 is the first gene identified in connection with MLASA, but the role of PUS1 in erythropoiesis remains unclear.
Here, we investigated the effects of pseudouridylation in erythropoiesis with induced pluripotent stem cell (iPSC) lines derived from patient with MLASA and a corresponding Pus1 mutant mouse model. We identified that PUS1 deficiency leads to altered tRNA pseudouridylation, resulting in decreased protein synthesis and subsequent anemia. We further explored the potential use of an mammalian target of rapamycin (mTOR) inhibitor to alleviate the anemia phenotype in patients with MLASA.
Methods
Human iPSC culture
Human iPSCs and embryonic stem cells (ESCs) were maintained in Matrigel-coated E8 medium or mTeSR1 medium (STEMCELL) according to the manufacturer’s manual as previously described.25
Generation of mouse model
For details, see supplemental Methods, available on the Blood website.
Statistical analysis
All data statistics were processed using GraphPad Prism 8 and are presented as mean ± standard deviation. One-way analysis of variance, 2-way analysis of variance, and unpaired Student t test were used for variance analysis (∗P < .05; ∗∗P < .01; ∗∗∗P < .001).
The patient and her parents signed informed consent to use their clinical data and blood samples in this study in accordance with the Declaration of Helsinki. Research using patient samples has been approved by the ethics advisory committee of the Institute of Hematology and Blood Diseases Hospital (NSFC2021073-EC-2). For the exploratory treatment in this case, we obtained written authorization from the patient and her parents to use the off-label drug sirolimus. All experiments were conducted under the institutional guidelines of the institutional animal care and use committee of State Key Laboratory of Experimental Hematology.
Results
A novel PUS1 p.P175fs mutation identified in a patient with MLASA
A 16-year-old female patient was admitted to our hospital with self-reported exercise intolerance, long-term pallor, and undue fatigue in 2013. The patient has a history of anemia and was first diagnosed at 6 months old in a local hospital (supplemental Table 1). Complete blood count suggested macrocytic anemia (hemoglobin [HGB], 46 g/L; red blood cell [RBC], 1.33 × 1012/L; hematocrit [HCT], 16.1%; and mean corpuscular volume (MCV), 121.1 fL). Blood tests also presented hyperlactacidemia (lactate 2.4 mmol/L [normal range, 1.0-1.8 mmol/L]). B-ultrasound revealed splenomegaly, whereas her hepatic functional test results were normal. The bone marrow (BM) aspiration revealed dysplastic erythropoiesis with 12% ring sideroblasts (Figure 1A). Based on the above findings, the patient was diagnosed with SA. The transfusion of RBCs only achieved short-term relief. In the subsequent 6 years, the patient was prescribed various medications, including folic acid, vitamin B1, or vitamin B6. However, the hemoglobin level showed no improvement (Figure 1B; supplemental Table 2).
PUS1 p.P175fs mutation leads to abnormal erythroid differentiation. (A) Representative image of BM iron stain of the patient with MLASA. Black arrows indicate ring sideroblasts. (B) Blood routine data of the patient from 2013 to 2019. Red dotted lines define the normal ranges. (C) Pedigree tree of the patient’s family (left panel) and chromatograms of Sanger sequencing results (right panels). The patient has a homozygous PUS1 mutation (c.523delC) is indicated by blackened symbols. Her parents carrying the same but heterozygous mutation are also indicated. The mutant proline at position 175 is marked with red, and the red arrow points to the location of the missing cytosine at position 523. (D) The schematic diagram of 3-stage erythroid differentiation from iPSCs. Green line: stage of tiling iPSC colony formation; orange line: stage of hemogenic induction; and blue line: stage of erythroid differentiation. (E) Analysis of 3-stage erythroid differentiation efficiency at different stages. Representative images of iPSC colonies (i). Flow cytometry analysis of hemogenic endothelium cells (HEs) (ii) and erythroblasts (iii). Cell pellets of CD71+CD235+ cells and CD71–CD235- cells produced by HEs in vitro for 7 days (iv). (F-H) Quantification of the sizes of iPSC colonies (F; normal, n = 5; MLASA, n = 5; MLASA-Res, n = 6), the percentages of HE cells (G; CD34+CD31+, n = 3) and erythroblasts (H; CD71+CD235a+, n = 3). (I) The schematic diagram of iPSCs normoxia strategy 1. Purple line: stage of hemogenic induction; and brown line: stage of erythroid differentiation. (J-K) Quantification of the flow cytometry analysis of HE cells (J; normal, n = 4; MLASA, n = 5; MLASA-Res, n = 6), and erythroblasts (K; normal, n = 2; MLASA, n = 3; MLASA-Res, n = 3) derived from iPSCs under normoxia induction strategy 1. Values in all panels denote mean ± standard deviation (SD; ∗P < .05; ∗∗P < .01); 1-way analysis of variance (ANOVA). ERY, erythropoiesis; MCHC, mean corpuscular hemoglobin concentration; MCV, mean corpuscular volume; PLT, platelet; RDW-CV, RBC volume distribution width-coefficient of variation; WBC, white blood cell.
PUS1 p.P175fs mutation leads to abnormal erythroid differentiation. (A) Representative image of BM iron stain of the patient with MLASA. Black arrows indicate ring sideroblasts. (B) Blood routine data of the patient from 2013 to 2019. Red dotted lines define the normal ranges. (C) Pedigree tree of the patient’s family (left panel) and chromatograms of Sanger sequencing results (right panels). The patient has a homozygous PUS1 mutation (c.523delC) is indicated by blackened symbols. Her parents carrying the same but heterozygous mutation are also indicated. The mutant proline at position 175 is marked with red, and the red arrow points to the location of the missing cytosine at position 523. (D) The schematic diagram of 3-stage erythroid differentiation from iPSCs. Green line: stage of tiling iPSC colony formation; orange line: stage of hemogenic induction; and blue line: stage of erythroid differentiation. (E) Analysis of 3-stage erythroid differentiation efficiency at different stages. Representative images of iPSC colonies (i). Flow cytometry analysis of hemogenic endothelium cells (HEs) (ii) and erythroblasts (iii). Cell pellets of CD71+CD235+ cells and CD71–CD235- cells produced by HEs in vitro for 7 days (iv). (F-H) Quantification of the sizes of iPSC colonies (F; normal, n = 5; MLASA, n = 5; MLASA-Res, n = 6), the percentages of HE cells (G; CD34+CD31+, n = 3) and erythroblasts (H; CD71+CD235a+, n = 3). (I) The schematic diagram of iPSCs normoxia strategy 1. Purple line: stage of hemogenic induction; and brown line: stage of erythroid differentiation. (J-K) Quantification of the flow cytometry analysis of HE cells (J; normal, n = 4; MLASA, n = 5; MLASA-Res, n = 6), and erythroblasts (K; normal, n = 2; MLASA, n = 3; MLASA-Res, n = 3) derived from iPSCs under normoxia induction strategy 1. Values in all panels denote mean ± standard deviation (SD; ∗P < .05; ∗∗P < .01); 1-way analysis of variance (ANOVA). ERY, erythropoiesis; MCHC, mean corpuscular hemoglobin concentration; MCV, mean corpuscular volume; PLT, platelet; RDW-CV, RBC volume distribution width-coefficient of variation; WBC, white blood cell.
We then performed targeted sequencing for 636 genes related to hematological and genetic diseases (supplemental Table 3) with the peripheral blood cells of the patient and her parents. Notably, a novel homozygous frameshift mutation resulting in a premature stop codon in the amino acid 183 (c.523delC, p.P175fs∗8; NM 025215.6) of PUS1 gene was identified in the patient, whereas the other recognized mutations were all heterozygous (supplemental Table 4). This mutation in PUS1 was verified by Sanger sequencing, and her parents carried the same heterozygous variant, indicating this mutation is inherited (Figure 1C). PUS1 mutations have been reported to cause MLASA, and P175 was found to be located in the most mutated catalytic domain (supplemental Figure 1A).13-23 The patient was then preliminarily diagnosed with MLASA, with a new PUS1 P175fs mutation.
The P175fs mutation in PUS1 results in a reduction of its mRNA and a loss of the protein
To ascertain that PUS1 P175fs mutation causes MLASA in this patient and the underlying pathogenesis, we established a patient–derived iPSC line (MLASA-iPSCs) by introducing Yamanaka factors into isolated BM mononuclear cells from the patient by electroporation (supplemental Figure 1B) because an in vitro patient–derived iPSC model is suitable for disease pathogenesis analysis and drug screening. A cell line with a repaired mutation (MLASA-Res-iPSCs) by CRISPR-CRISPR–associated protein 9 (Cas9) to introduce the missing cytosine at position 523 to the PUS1 mutated gene via homologous repair (supplemental Figure 1C) was also established. The mutation and correction of the PUS1 gene were verified by Sanger sequencing in these iPSC lines (supplemental Figure 1D), and the iPSCs derived from a healthy individual (Normal-iPSCs) were used as control.
The pluripotency of MLASA-iPSCs and MLASA-Res-iPSCs was confirmed through mRNA and protein expression analysis of pluripotency markers by quantitative reverse transcription polymerase chain reaction, flow cytometry, or immunofluorescence assay (supplemental Figure 1E-G), and further confirmed by the generation of 3 germ layers in teratoma formation assays (supplemental Figure 1H). All 3 iPSC lines tested were free of mycoplasma infection (supplemental Figure 1I). A lower mRNA expression level and a complete absence of PUS1 protein (supplemental Figure 1J-K) were observed in MLASA-iPSCs, which were both restored in MLASA-Res-iPSCs.
The deficiency of PUS1 leads to a blockade of erythropoiesis
To examine whether the P175fs mutation affected erythropoiesis in patient-derived iPSC, we examined the erythropoiesis of the iPSCs with 4 induction strategies. The first differentiation strategy involves a modified feeder- and xeno-free defined system with 3 stages (Figure 1D). In the tiling iPSC colony formation stage, MLASA-iPSCs formed dense colonies with normal morphology but in much smaller sizes than those of Normal- or MLASA-Res-iPSCs (Figure 1Ei,F). After 4 days of hematopoietic endothelial (HE; CD34+CD31+) cell induction in the second stage, MLASA-iPSCs generated similar proportions of HE cells with Normal- or MLASA-Res-iPSCs (Figure 1Eii,G). After 7 days of erythropoiesis, HE cells derived from Normal-iPSCs could produce more than 10% erythroblasts (CD71+CD235a+), whereas few erythroblasts (about 0.04%) were observed in MLASA group, which was fully rescued in MLASA-Res-iPSCs (Figure 1Eiii,H). The red pellets of erythroblasts indicated the production of hemoglobin (Figure 1Eiv). We also evaluated the erythroblasts at multiple time points during the differentiation process, and the results showed that the cells derived from MLASA-iPSCs did not differentiate early or delayed but rather were arrested at proerythroblast/basophilic erythroblast stages (supplemental Figure 2A-H).
Similar findings were observed using another 2-stage erythroid differentiation strategy26 (Figure 1I). After the first 6 days of hemogenic induction, the percentage of HE cells was similar between MLASA-iPSCs, Normal-iPSCs, and MLASA-Res-iPSCs (Figure 1J; supplemental Figure 2Fi). After another 6 days of erythroid differentiation, whereas Normal-iPSCs and MLASA-Res-iPSCs produced >20% erythroblasts, MLASA-iPSCs only produced <10% erythroblasts (Figure 1K; supplemental Figure 2Fii-H). Because the proportions of erythroblasts obtained by the above 2 strategies were not high enough, we also optimized 2 normoxic differentiation methods and obtained similar results (supplemental Figure 3A-G; supplemental Figure 4A-G). In conclusion, patient-derived MLASA-iPSCs have erythroid differentiation defects.
The depletion of PUS1 impairs mitochondrial function
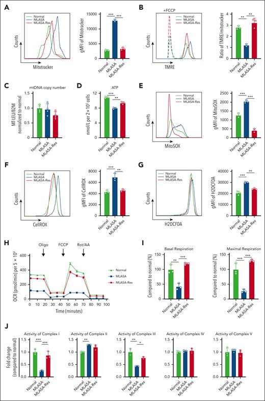
Mitochondrial dysfunction has been reported in patients with MLASA carrying various PUS1 mutations.20 Our patient complained of fatigue after exercise, which is an indication of mitochondrial dysfunction. A notably higher level of mitochondrial mass and a lower ratio of mitochondrial membrane potential (MMP) to mitochondrial mass (Figure 2A-B), indicating compromised mitochondrial function, were observed in MLASA-iPSCs that could be rectified in MLASA-Res-iPSCs. The mitochondrial DNA (mtDNA) copy number of MLASA-iPSCs was comparable between Normal-iPSCs and MLASA-Res-iPSCs (Figure 2C). Only MLASA-iPSCs have significant reduced adenosine triphosphate (ATP) production (Figure 2D) and elevated mitochondrial superoxide, cytoplasmic, and total reactive oxygen species (ROS) levels (Figure 2E-G). More importantly, both the basal and maximum oxygen consumption rates were decreased in MLASA-iPSCs in comparison with Normal-iPSCs or MLASA-Res-iPSCs (Figure 2H-I). The activities of nicotinamide adenine dinucleotide (NADH) dehydrogenase (complex I) and cytochrome c reductase (complex III) were attenuated, whereas the activity of succinate-coenzyme Q reductase (complex II) was increased in MLASA-iPSCs (Figure 2J).
Loss of PUS1 impairs mitochondrial function in iPSCs. (A-B) Mitochondrial biomass (A) and the ratio of biomass to MMP (B) were evaluated in 3 iPSC lines by flow cytometry. The representative histogram (left) and geometric mean fluorescent intensity (gMFI, right) are shown. Normal, n = 3; MLASA, n = 2; MLASA-Res, n = 3. (C) Quantitative analysis of mtDNA copy number via quantitative reverse transcription polymerase chain reaction (qRT-PCR) in iPSCs (n = 4). (D) Cellular ATP levels in iPSCs detected by CellTiter-Glo 2.0 reagent (n = 3). (E-G) Mitochondrial (E), total (F), and cytoplasmic (G) ROS levels of iPSCs were evaluated by MitoSOX, H2DCFDA, and CellROX, respectively. The representative histogram (left) and gMFI (right) are shown (n = 3). (H-I) Measurement of cellular oxygen consumption in iPSCs. Oxygen consumption rates (OCRs) were monitored by injecting 1 μM oligomycin (Oligo), 0.5 μM FCCP, and 1μM rotenone/antimycin A (Rot/AA) in sequential order using the Seahorse XFe24 Extracellular Flux Analyzer (H). The average basal and maximum respirations were normalized with Normal-iPSCs (I; n = 3). (J) Activity analyses of mitochondrial respiratory chain complexes. Complex I, II, III, IV, and V activities were measured according to the manuals of relevant kits (n = 3). Values in all panels denote mean ± SD (∗P < .05; ∗∗P < .01; ∗∗∗P < .001); 1-way ANOVA. B2M, beta-2-microglobulin; FCCP, trifluoromethoxy carbonylcyanide phenylhydrazone; MT-LEU, mitochondria-tRNALeu.
Loss of PUS1 impairs mitochondrial function in iPSCs. (A-B) Mitochondrial biomass (A) and the ratio of biomass to MMP (B) were evaluated in 3 iPSC lines by flow cytometry. The representative histogram (left) and geometric mean fluorescent intensity (gMFI, right) are shown. Normal, n = 3; MLASA, n = 2; MLASA-Res, n = 3. (C) Quantitative analysis of mtDNA copy number via quantitative reverse transcription polymerase chain reaction (qRT-PCR) in iPSCs (n = 4). (D) Cellular ATP levels in iPSCs detected by CellTiter-Glo 2.0 reagent (n = 3). (E-G) Mitochondrial (E), total (F), and cytoplasmic (G) ROS levels of iPSCs were evaluated by MitoSOX, H2DCFDA, and CellROX, respectively. The representative histogram (left) and gMFI (right) are shown (n = 3). (H-I) Measurement of cellular oxygen consumption in iPSCs. Oxygen consumption rates (OCRs) were monitored by injecting 1 μM oligomycin (Oligo), 0.5 μM FCCP, and 1μM rotenone/antimycin A (Rot/AA) in sequential order using the Seahorse XFe24 Extracellular Flux Analyzer (H). The average basal and maximum respirations were normalized with Normal-iPSCs (I; n = 3). (J) Activity analyses of mitochondrial respiratory chain complexes. Complex I, II, III, IV, and V activities were measured according to the manuals of relevant kits (n = 3). Values in all panels denote mean ± SD (∗P < .05; ∗∗P < .01; ∗∗∗P < .001); 1-way ANOVA. B2M, beta-2-microglobulin; FCCP, trifluoromethoxy carbonylcyanide phenylhydrazone; MT-LEU, mitochondria-tRNALeu.
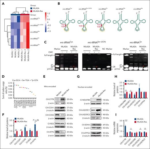
Loss of pseudouridylation of PUS1 targeted mt-tRNAs affects the abundance of mitochondrial proteins
The mitochondrial genome encodes 13 proteins, synthesized by the mitochondrial ribosome and mitochondrial tRNAs (mt-tRNAs), which are all components of the oxidative respiratory chain. As some mt-tRNAs have been reported to be targets of PUS123 and Ψ can affect the stability of tRNAs,27 we analyzed the mt-tRNA levels in MLASA- and MLASA-Res-iPSCs using a mt-tRNA PCR array (supplemental Table 5). Of the 22 mt-tRNAs, 5 were differentially expressed, and all were downregulated in the MLASA-iPSCs, namely mt-tRNACys, mt-tRNASer(UCN), mt-tRNAAla, mt-tRNATyr, and mt-tRNAGln (Figure 3A). In view of the important role(s) of mt-tRNA for mitochondrial translation, we evaluated the overall mitochondrial translation of iPSCs by immunofluorescence. As expected, PUS1 deletion led to a decrease in mitochondrial protein synthesis (supplemental Figure 5A-B). To further explore the potential mechanism, we identified mt-tRNACys, mt-tRNASer(UCN), and mt-tRNATyr contain sites (position 28) that may be modified by PUS1 according to the reported PUS1 targeted sites and structural motifs (Figure 3B),2,27 and confirmed that those sites were PUS1 targets by CMC (N-cyclohexyl-N′-[2-morpholinoethyl]carbodiimide) primer extension assay (Figure 3C).
PUS1 regulates mitochondrial translation through downregulation of specific mitochondrial tRNAs. (A) Heat map of the amount of mt-tRNAs differentially expressed in MLASA-iPSCs and MLASA-Res-iPSCs. P < .05 and fold change (FC) >1.2; n = 3. (B) Simplified secondary structures of 5 downregulated mt-tRNAs in MLASA-iPSCs. Potential Ψ sites that may be modified by PUS1 are marked in red. The 5' and 3' ends of the tRNAs are labeled. The yellow arrows indicate the targeted regions of the designed primers for the CMC primer extension assay. (C) Primers specific for mt-tRNACys (left), mt-tRNASer(UCN) (middle), or mt-tRNATyr (right) were used in primer extension reactions to determine the location of Ψ in MLASA and MLASA-Res iPSCs as described in “Methods.” The reverse transcription stops, corresponding to residue Ψ28, are labeled with red triangles. Full length indicated, the fragment from the beginning of the primer to the 5’ end of the tRNA. Primer, the unbound primers. (D) Ranking according to the sum of usage frequency of codons complementary to mt-tRNACys, mt-tRNASer(UCN), and mt-tRNATyr in each mitochondrial-encoded protein. (E-F) Western blot analyses (E) and densitometry (F) of the mitochondrial-encoded proteins examined in iPSCs. Protein levels are normalized to β-actin or β-tubulin. n = 2. (G-H) Western blot analyses (G) and densitometry (H) of the nuclear-encoded oxidative respiratory chain proteins examined in iPSCs. Protein levels are normalized to β-actin or β-tubulin (n = 2). (I) qRT-PCR analyses for mRNA expression levels of some selected mitochondrial-encoded and nuclear–encoded oxidative respiratory chain genes in iPSCs. Expression levels are normalized to 18S (n = 3). Values in all panels denote mean ± SD (∗P < .05; ∗∗P < .01; ∗∗∗P < .001); unpaired Student t test.
PUS1 regulates mitochondrial translation through downregulation of specific mitochondrial tRNAs. (A) Heat map of the amount of mt-tRNAs differentially expressed in MLASA-iPSCs and MLASA-Res-iPSCs. P < .05 and fold change (FC) >1.2; n = 3. (B) Simplified secondary structures of 5 downregulated mt-tRNAs in MLASA-iPSCs. Potential Ψ sites that may be modified by PUS1 are marked in red. The 5' and 3' ends of the tRNAs are labeled. The yellow arrows indicate the targeted regions of the designed primers for the CMC primer extension assay. (C) Primers specific for mt-tRNACys (left), mt-tRNASer(UCN) (middle), or mt-tRNATyr (right) were used in primer extension reactions to determine the location of Ψ in MLASA and MLASA-Res iPSCs as described in “Methods.” The reverse transcription stops, corresponding to residue Ψ28, are labeled with red triangles. Full length indicated, the fragment from the beginning of the primer to the 5’ end of the tRNA. Primer, the unbound primers. (D) Ranking according to the sum of usage frequency of codons complementary to mt-tRNACys, mt-tRNASer(UCN), and mt-tRNATyr in each mitochondrial-encoded protein. (E-F) Western blot analyses (E) and densitometry (F) of the mitochondrial-encoded proteins examined in iPSCs. Protein levels are normalized to β-actin or β-tubulin. n = 2. (G-H) Western blot analyses (G) and densitometry (H) of the nuclear-encoded oxidative respiratory chain proteins examined in iPSCs. Protein levels are normalized to β-actin or β-tubulin (n = 2). (I) qRT-PCR analyses for mRNA expression levels of some selected mitochondrial-encoded and nuclear–encoded oxidative respiratory chain genes in iPSCs. Expression levels are normalized to 18S (n = 3). Values in all panels denote mean ± SD (∗P < .05; ∗∗P < .01; ∗∗∗P < .001); unpaired Student t test.
We further investigated whether the >3 PUS1-modified mt-tRNAs affect the translation of mitogenome-encoded proteins. The 13 proteins were ranked according to the sum of the usage frequency of codons complementary to these 3 mt-tRNAs (Figure 3D), and their protein levels were determined by the western blot (Figure 3E-F). As expected, the protein level of first-ranked cytochrome b gene (CYTB), the only component of complex III encoded by the mitochondrial genome (III:CYTB), was greatly decreased in MLASA-iPSCs (Figure 3E-F). The expression of the second-ranked complex IV:cytochrome C oxidase subunit 1 (CIV:COX1) was also reduced, whereas the expression of CIV:COX2 and CV:ATP6, which ranked in the last one-thirds, showed an increase, suggesting that the overall mitochondrial translation was dysregulated because of PUS1 deficiency (Figure 3E-F). Because components of the oxidative phosphorylation (OXPHOS) complex are coordinately synthesized by mitochondrial and cytosolic translation,28 we examined the expression of several nuclear-encoded mitochondrial subunits and found that the protein levels of CIII:UQCRC1, CIII:UQCRC2, and CI:NDUFB8 were greatly decreased in MLASA-iPSCs, whereas CII:SHDA and CV:ATP5A remain unchanged (Figure 3G-H). In conjunction with the decreased expression of mitochondrial-encoded CIII:CYTB, these results explain the reduced activities of complex III and complex I. Interestingly, although the protein levels were reduced, the mRNA levels of both mitochondria- and nuclear-encoded mitochondrial genes examined did not decrease, suggesting an underlying posttranscriptional mechanism (Figure 3I). The combined findings suggest that PUS1 regulates mitochondrial function by altering the abundance of mt-tRNAs by pseudouridylation, which synchronizes the cytoplasmic and mitochondrial translation of the subunits of OXPHOS complexes, consequently regulating their activities.
Rapamycin alleviates erythroid differentiation arrest caused by PUS1 deficiency
Because PUS1 deficiency leads to the loss of Ψ in mtRNA, resulting in abnormal mitochondrial and cytoplasmic protein synthesis, we performed RNA sequencing, ribosome sequencing, and proteomics analyses with iPSCs from MLASA and MLASA-Res groups (supplemental Figure 6A-G) to gain a whole picture of protein synthesis. The translation efficiency (TE) of genes was obtained by a combined analysis of ribosome sequencing and RNA sequencing using X-tail.29 The results showed that the upregulated differential genes of TE were enriched in the mTOR signaling and OXPHOS pathway, whereas the differential genes of proteomics were also enriched in the OXPHOS pathway (supplemental Figure 6C,F; supplemental Tables 6-8). Based on the above results, we selected mTOR inhibitors and mitochondrial function–related reagents for drug screening.30-32 Interestingly, although nicotinamide ribose treatment improved the mitochondrial function of MLASA-iPSCs (supplemental Figure 7A-D), the efficiency of erythropoiesis was not improved (supplemental Figure 7E), as were coenzyme Q10 and its analog mitoquinone in MLASA-iPSCs (supplemental Figure 7F-I). Several other metabolic-related compounds33 screened did not improve the erythroid differentiation of MLASA-iPSCs either (supplemental Figure 7J-K; supplemental Table 9).
Interestingly, we found that rapamycin, an inhibitor of mTOR pathway (supplemental Figure 8A), improved erythroid differentiation in MLASA-iPSCs (Figure 4A; supplemental Figure 8B-G), whereas the proportion of erythroblasts in the normal and MLASA-Res groups treated with rapamycin was significantly reduced (Figure 4A; supplemental Figure 8F-G), indicating that the therapeutic effect of rapamycin for the MLASA group is specific. Subsequent western blot and flow cytometry analyses revealed a higher phosphorylation level of ribosomal protein S6 and eukaryotic translation initiation factor 4E–binding proteins (4E-BP1) in MLASA-iPSCs and MLASA-HEs (Figure 4B-D), suggesting an activation of mTOR complex I (mTORC1) signaling in MLASA cells. More than half of the 94 mTORC1-targeted mRNAs containing 5′ terminal oligopyrimidine (TOP) or 5′ terminal oligopyrimidine -like motifs,34,35 have upregulated TE, most of which are cytoplasmic ribosomal proteins (Figure 4E; supplemental Table 8). Furthermore, the puromycin incorporation assay showed that the global level of protein synthesis was higher in MLASA-iPSCs than MLASA-Res-iPSCs (Figure 4F). Consistent with elevated protein synthesis in iPSCs, we also observed a higher protein synthesis rate of HE cells derived from the MLASA group than the MLASA-Res group (Figure 4G). Further rapamycin treatment of MLASA HE cells resulted in a marked reduction in global translation (Figure 4H). Our data thus indicated that rapamycin improved erythroid differentiation arrest caused by PUS1 deletion, probably by inhibiting global protein synthesis.
Rapamycin not nicotinamide riboside alleviates the erythroid differentiation arrest caused by PUS1 deletion by inhibiting global protein synthesis. (A) Frequencies of the iPSC-derived erythroblasts after 7 days of treatment with rapamycin under hypoxia conditions. n = 3. (B) Phosphorylation levels of ribosomal protein S6 (S6; left) and 4E-BP1 (right) were examined by western blot in iPSCs. Normalized to β-actin. (C-D) Phosphorylation levels of 4E-BP1 were measured by flow cytometry in iPSCs (C) and iPSC–derived HE cells (D; n = 3). (E) Pie chart representing the difference in TE of 94 TOP or TOP-like mRNAs between 2 iPSC lines. UP (purple) represents genes with increased TE in MLASA-iPSCs, whereas DOWN (azure) shows the decreased. NA (green) means the undetected genes, and NS (blue) means no significant difference. (F) Global protein synthesis was examined by puromycin incorporation in iPSCs. Western blot (left) and densitometry analyses (right) of the relative rate of protein synthesis are shown. Protein levels are normalized to β-tubulin (n = 3). (G) Protein synthesis rates monitored by OP-puro incorporation in HEs derived from iPSCs. The representative histogram (left) and MFI (right) of OP-puro are shown (n = 4). (H) Protein synthesis rates monitored by OP-puro incorporation in HE cells treated with rapamycin for 48 hours during erythroid differentiation from HEs. The representative histogram (left) and MFI (right) of OP-puro are shown. n = 3. (I-J) Activity of complex III in Normal-iPSCs with or without antimycin A (0.4 nM and 1.6 nM; n = 3) (I) and 4NQO (100 nM; n = 3) (J) treatment. (K-L) Phosphorylation levels of S6 (K) and 4E-BP1 (L) were examined by flow cytometry in Normal-iPSCs with or without antimycin A (0.4 nM and 1.6 nM). Representative graph (left) and frequency statistics (right) are shown (n = 4). (M-N) Phosphorylation levels of S6 (M) and 4E-BP1 (N) were examined by flow cytometry in Normal-iPSCs with or without 4NQO (100 nM). Representative graph (left) and gMFI (right) are shown. The gMFI was obtained using FlowJo 10.4 and the gMFI values of S6 and 4E-BP1 were normalized for each immunoglobulin G background (n = 3). Values in all panels denote mean ± SD (∗P < .05; ∗∗P < .01; ∗∗∗P < .001); unpaired Student t test (C, D, F, G, J, M, N); 1-way ANOVA, (H, I, K, L) or 2-way ANOVA (A). OP-puro, O-propargyl-puromycin; Rapa, rapamycin; TOP, 5′ terminal oligopyrimidine.
Rapamycin not nicotinamide riboside alleviates the erythroid differentiation arrest caused by PUS1 deletion by inhibiting global protein synthesis. (A) Frequencies of the iPSC-derived erythroblasts after 7 days of treatment with rapamycin under hypoxia conditions. n = 3. (B) Phosphorylation levels of ribosomal protein S6 (S6; left) and 4E-BP1 (right) were examined by western blot in iPSCs. Normalized to β-actin. (C-D) Phosphorylation levels of 4E-BP1 were measured by flow cytometry in iPSCs (C) and iPSC–derived HE cells (D; n = 3). (E) Pie chart representing the difference in TE of 94 TOP or TOP-like mRNAs between 2 iPSC lines. UP (purple) represents genes with increased TE in MLASA-iPSCs, whereas DOWN (azure) shows the decreased. NA (green) means the undetected genes, and NS (blue) means no significant difference. (F) Global protein synthesis was examined by puromycin incorporation in iPSCs. Western blot (left) and densitometry analyses (right) of the relative rate of protein synthesis are shown. Protein levels are normalized to β-tubulin (n = 3). (G) Protein synthesis rates monitored by OP-puro incorporation in HEs derived from iPSCs. The representative histogram (left) and MFI (right) of OP-puro are shown (n = 4). (H) Protein synthesis rates monitored by OP-puro incorporation in HE cells treated with rapamycin for 48 hours during erythroid differentiation from HEs. The representative histogram (left) and MFI (right) of OP-puro are shown. n = 3. (I-J) Activity of complex III in Normal-iPSCs with or without antimycin A (0.4 nM and 1.6 nM; n = 3) (I) and 4NQO (100 nM; n = 3) (J) treatment. (K-L) Phosphorylation levels of S6 (K) and 4E-BP1 (L) were examined by flow cytometry in Normal-iPSCs with or without antimycin A (0.4 nM and 1.6 nM). Representative graph (left) and frequency statistics (right) are shown (n = 4). (M-N) Phosphorylation levels of S6 (M) and 4E-BP1 (N) were examined by flow cytometry in Normal-iPSCs with or without 4NQO (100 nM). Representative graph (left) and gMFI (right) are shown. The gMFI was obtained using FlowJo 10.4 and the gMFI values of S6 and 4E-BP1 were normalized for each immunoglobulin G background (n = 3). Values in all panels denote mean ± SD (∗P < .05; ∗∗P < .01; ∗∗∗P < .001); unpaired Student t test (C, D, F, G, J, M, N); 1-way ANOVA, (H, I, K, L) or 2-way ANOVA (A). OP-puro, O-propargyl-puromycin; Rapa, rapamycin; TOP, 5′ terminal oligopyrimidine.
To investigate the link between hyperactivated mTOR signaling pathways and abnormalities of OXPHOS, we treated Normal-iPSCs with complex III inhibitors, antimycin A and 4 nitroquinoline oxide (NQO), and found activation of mTOR signaling pathway (Figure 4I-N). However, rapamycin treatment of iPSCs did not improve mitochondrial function (supplemental Figure 9A-G). These data indicate that complex III inhibition activates the mTOR signaling pathway in iPSCs.
PUS1-deficient mice exhibited anemia
The highly conserved amino acid sequence between murine PUS1 (mPUS1) and human PUS1 (supplemental Figure 10A) prompted us to establish and study a corresponding mouse model, Pus1S172fs/S172fs (S172fs), mimicking the patient P175fs mutation (supplemental Figure 10B-C). No off-target effects were observed because of the editing of mutant mice (supplemental Figure 10D-E). Consistent with patient-specific iPSC, the S172fs mutation led to mRNA reduction and protein loss (supplemental Figure 11A-B) in mice. Further, no protein was detected by overexpression of N-terminal Flag-tagged mPUS1 carrying S172fs in the murine erythroleukmia (MEL) cell line (supplemental Figure 11C). Using CMC primer extension assay, we observed a loss of Ψ in mt-tRNAIle, suggesting that other members of the PUS family were unable to compensate for mPUS1 deficiency (supplemental Figure 11D-E).
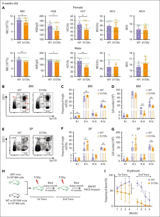
The 4-week-old S172fs mice showed significant reduced body and spleen weight when compared with wild-type (WT) mice, with no difference in spleen/body weight ratio (supplemental Figure 11F-I). The complete blood count analysis revealed that the S172fs mice exhibited significantly lower levels of RBCs, HGB, and HCT than those of WT mice, indicating the presence of anemia, regardless of sex (Figure 5A; supplemental Figure 11J). Furthermore, the frequency and absolute count of proerythroblasts (CD71+Ter119int; int [intermediate]) and basophilic erythroblasts (CD71highTer119+) in the BM of S172fs mice were significantly increased, whereas the frequency of late basophilic and chromatophilic erythroblasts (CD71intTer119+) and orthochromatophilic erythroblasts (CD71–Ter119+) were significantly decreased, indicating a blockage of erythroid maturation in the BM of S172fs mice (Figure 5B-D). Similarly, the spleen of the S172fs mice exhibited arrested erythroid development (Figure 5E-G). Similar to the erythrocytes derived from MLASA-iPSCs, no ring sideroblasts were observed in S172fs BM cells stained by Prussian blue (supplemental Figure 11K). Further, both female and male mutant mice exhibited impaired erythropoiesis in the BM (supplemental Figure 12A-B), indicating that the effect of S172fs on erythropoiesis is gender-independent in mice.
PUS1 deficiency impairs erythroid development in mice. (A) Complete blood count analysis of WT and Pus1S172fs/S172fs mice (S172fs) aged 4 weeks with different gender. Green dotted lines define the normal ranges. Female mice at 4 weeks: WT, n = 7; S172fs, n = 11. Male mice: WT, n = 8; S172fs, n = 5. (B-D) Flow cytometry analysis of erythroblasts in BM of mice aged 4 weeks. The gating strategy of erythroblasts by flow cytometry. R I to R IV represent proerythroblasts (region I, CD71highTer119int), basophilic erythroblasts (region II, CD71highTer119+), late basophilic and chromatophilic erythroblasts (region III, CD71intTer119+), and orthochromatophilic erythroblasts (region IV, CD71−Ter119+), respectively. Representative graph (B), frequency statistics (C), and absolute numbers (D) of different stages are shown. WT (n = 11), 7 female mice and 4 male mice at 4 weeks; S172fs (n = 9), 7 female mice and 2 male mice at 4 weeks. (E-G) Flow cytometry analysis of erythroblasts in spleen (SP) cells of mice aged 4 weeks. Representative graph (E), frequency statistics (F), and absolute numbers (G) of different stages are shown. WT (n = 11), 7 female mice and 4 male mice at 4 weeks; S172fs (n = 9), 7 female mice and 2 male mice at 4 weeks. (H) Schematic diagram of serial competitive transplant assay. (I) Frequency of donor cells of mature erythrocytes in serial competitive transplant assay. Primary competitive transplantation (n = 7), 4 female mice and 3 male mice; secondary competitive transplantation (n = 6), 3 female mice and 3 male mice. Values in all panels denote mean ± SD (∗P < .05; ∗∗P < .01; ∗∗∗P < .001); unpaired Student t test (A), paired Student t test (I), or 2-way ANOVA (C-D, F-G).
PUS1 deficiency impairs erythroid development in mice. (A) Complete blood count analysis of WT and Pus1S172fs/S172fs mice (S172fs) aged 4 weeks with different gender. Green dotted lines define the normal ranges. Female mice at 4 weeks: WT, n = 7; S172fs, n = 11. Male mice: WT, n = 8; S172fs, n = 5. (B-D) Flow cytometry analysis of erythroblasts in BM of mice aged 4 weeks. The gating strategy of erythroblasts by flow cytometry. R I to R IV represent proerythroblasts (region I, CD71highTer119int), basophilic erythroblasts (region II, CD71highTer119+), late basophilic and chromatophilic erythroblasts (region III, CD71intTer119+), and orthochromatophilic erythroblasts (region IV, CD71−Ter119+), respectively. Representative graph (B), frequency statistics (C), and absolute numbers (D) of different stages are shown. WT (n = 11), 7 female mice and 4 male mice at 4 weeks; S172fs (n = 9), 7 female mice and 2 male mice at 4 weeks. (E-G) Flow cytometry analysis of erythroblasts in spleen (SP) cells of mice aged 4 weeks. Representative graph (E), frequency statistics (F), and absolute numbers (G) of different stages are shown. WT (n = 11), 7 female mice and 4 male mice at 4 weeks; S172fs (n = 9), 7 female mice and 2 male mice at 4 weeks. (H) Schematic diagram of serial competitive transplant assay. (I) Frequency of donor cells of mature erythrocytes in serial competitive transplant assay. Primary competitive transplantation (n = 7), 4 female mice and 3 male mice; secondary competitive transplantation (n = 6), 3 female mice and 3 male mice. Values in all panels denote mean ± SD (∗P < .05; ∗∗P < .01; ∗∗∗P < .001); unpaired Student t test (A), paired Student t test (I), or 2-way ANOVA (C-D, F-G).
Consistent with the previously established PUS1 knockout mouse model,36 the S172fs mutant mice did not display anemia at 7 to 8 weeks (supplemental Figure 12C), yet exhibited impaired erythropoiesis in both BM and spleen of S172fs mice (supplemental Figure 12D-E). Therefore, the anemia phenotype observed in our mouse model is specific to the 4-week-old mice.
To investigate the underlying causes of abnormal erythroid differentiation in S172fs mice, the hematopoietic stem and progenitor cells (HSPCs) and erythroid precursor cells were examined. We found that the frequencies of lineage−c-Kit+Sca-1+ (LSK) and short-term hematopoietic stem cells (HSCs) were slightly increased in S172fs mice at 4 weeks, independent of gender (supplemental Figure 13A-K). Serial competitive transplantation experiments revealed impaired functionality of HSCs in terms of self-renewal and multilineage differentiation in S172fs mice (Figure 5H-I; supplemental Figure 14A-E). Collectively, our findings establish that PUS1 plays an important role in regulating erythroid differentiation both in vitro and in vivo, and its deficiency impairs erythropoiesis.
PUS1-deficient mice exhibited mitochondrial dysfunction
We further investigated mitochondrial functions in HSPCs from mutant and WT mice and found an upregulation in mitochondrial mass in HSCs, granulocyte-macrophage progenitor (GMP), and common myeloid progenitor (CMP) within the S172fs group (Figure 6A). In addition, we observed an increase in MMP, specifically in HSCs and multi-potent progenitors (MPPs), in the S172fs group (Figure 6B). Cytoplasmic and mitochondrial ROS levels were relatively stable in HSPCs (supplemental Figure 15A-B). We observed a slightly increased mitochondrial biomass, reduced MMP, and elevated cytoplasmic ROS in BM Ter119+ erythroid cells in 4-week-old S172fs mice (Figure 6C-E). No significant differences were observed in the mitochondrial ROS levels of BM Ter119+ cells (Figure 6F) or the mitochondrial mass and ROS levels of SP erythroid cells (supplemental Figure 15C-F) between 2 groups. The copy numbers of mtDNA in both BM and spleen cells were similar between 2 groups (supplemental Figure 7G-H). Thus, it appears that the mitochondrial functions of HSPCs are more susceptible to the effects of PUS1 deletion than in erythroblasts. Similar to the results observed in iPSCs, the basal and maximum oxygen consumptions of erythrocytes (Ter119+) from S172fs mice were lower than those of WT (Figure 6G-H). In addition, the activity of complex III was significantly decreased in the hematopoietic cells of the mutant group, whereas that of complex II was increased (Figure 6I-J).
PUS1 deficient mice exhibit mitochondrial dysfunction. (A-B) Mitochondrial biomass (A) and MMP (B) of Lin–/LKS–/LSK+/LT-HSC/ST-HSC/MPP/MEP/CMP/GMP cells were evaluated by flow cytometry. Female mice at 4 weeks: WT, n = 5; S172fs, n = 4. (C-D) Mitochondrial biomass (C) and MMP (D) of BM Ter119+ cells were evaluated by flow cytometry. The representative histogram (left) and gMFI (right) are shown. Male mice at 4 weeks: WT, n = 6; S172fs, n = 3. (E-F) Cytoplasmic (E) and mitochondrial (F) ROS levels of BM Ter119+ cells evaluated by CellROX and MitoSOX, respectively. The representative histogram (left) and gMFI (right) are shown. Male mice at 4 weeks: WT, n = 6; S172fs, n = 3. (G-H) Measurement of cellular oxygen consumption in BM Ter119+ cells of mice. OCRs were monitored by injecting 1 μM Oligo, 2 μM FCCP, and 1μM Rot/AA in order using the Seahorse XFe24 Extracellular Flux Analyzer (G). The average basal and maximum oxygen consumptions were normalized to WT mice (H). n = 6, male mice at 7 to 8 weeks. (I) Activities of mitochondrial respiratory chain complexes in WT and mutant mice. Complex I , II, III, and IV (WT, n = 9-10; S172fs, n = 6, male mice at 7-8 weeks; Complex I , II, and IV: BM cells; Complex III: SP cells) activities were measured according to the manuals of relevant kits. (J) Cellular ATP levels of BM cells between WT and S172fs groups were detected by CellTiter-Glo 2.0 Reagent. WT, n = 10; S172fs, n = 6, male mice at 7 to 8 weeks. Values in all panels denote mean ± SD (∗P < .05; ∗∗P < .01; ∗∗∗P < .001); unpaired Student t test (C-J) or 2-way ANOVA (A-B).
PUS1 deficient mice exhibit mitochondrial dysfunction. (A-B) Mitochondrial biomass (A) and MMP (B) of Lin–/LKS–/LSK+/LT-HSC/ST-HSC/MPP/MEP/CMP/GMP cells were evaluated by flow cytometry. Female mice at 4 weeks: WT, n = 5; S172fs, n = 4. (C-D) Mitochondrial biomass (C) and MMP (D) of BM Ter119+ cells were evaluated by flow cytometry. The representative histogram (left) and gMFI (right) are shown. Male mice at 4 weeks: WT, n = 6; S172fs, n = 3. (E-F) Cytoplasmic (E) and mitochondrial (F) ROS levels of BM Ter119+ cells evaluated by CellROX and MitoSOX, respectively. The representative histogram (left) and gMFI (right) are shown. Male mice at 4 weeks: WT, n = 6; S172fs, n = 3. (G-H) Measurement of cellular oxygen consumption in BM Ter119+ cells of mice. OCRs were monitored by injecting 1 μM Oligo, 2 μM FCCP, and 1μM Rot/AA in order using the Seahorse XFe24 Extracellular Flux Analyzer (G). The average basal and maximum oxygen consumptions were normalized to WT mice (H). n = 6, male mice at 7 to 8 weeks. (I) Activities of mitochondrial respiratory chain complexes in WT and mutant mice. Complex I , II, III, and IV (WT, n = 9-10; S172fs, n = 6, male mice at 7-8 weeks; Complex I , II, and IV: BM cells; Complex III: SP cells) activities were measured according to the manuals of relevant kits. (J) Cellular ATP levels of BM cells between WT and S172fs groups were detected by CellTiter-Glo 2.0 Reagent. WT, n = 10; S172fs, n = 6, male mice at 7 to 8 weeks. Values in all panels denote mean ± SD (∗P < .05; ∗∗P < .01; ∗∗∗P < .001); unpaired Student t test (C-J) or 2-way ANOVA (A-B).
We found that mTOR signaling activation indicator 4E-BP1’s phosphorylation levels were higher in both S172fs BM and spleen cells than controls (Figure 7A; supplemental Figure 16A). Administration of rapamycin intraperitoneally to 3-week-old S172fs mice for 7 consecutive days partially recovered the peripheral blood values of RBC, HGB, and HCT of S172fs mice compared with the vehicle treatment group (Figure 7B-E).
Rapamycin partially ameliorates abnormal erythroid differentiation in PUS1-deficient mice and a patient with MLASA. (A) Phosphorylation levels of 4E-BP1 were examined by western blot in BM cells of mice. Protein levels are normalized to β-actin. (B-E) Complete blood count analysis of WT and Pus1-mutant mice with or without 4 mg/kg per day rapamycin treatment. RBC (B), HGB (C), HCT (D), and PLT (E) are shown. WT, n = 3; S172fs, n = 3, female mice at 4 weeks. (F-I) Blood routine of RBC (F), HGB (G), HCT (H), MCV (I), RDW-CV (J), PLT (K), MCHC (L), and WBC (M) of the patient before and after treatment with Sirolimus. The Gray and lavender arrows indicate the period of patients before and after sirolimus treatment, respectively. Values in all panels denote mean ± SD (∗P < .05; ∗∗P < .01); 2-way ANOVA. MCHC, mean corpuscular hemoglobin concentration; MCV, mean corpuscular volume; PLT, platelet; Rapa, rapamycin; RDW-CV, RBC volume distribution width-coefficient of variation; WBC, white blood cell.
Rapamycin partially ameliorates abnormal erythroid differentiation in PUS1-deficient mice and a patient with MLASA. (A) Phosphorylation levels of 4E-BP1 were examined by western blot in BM cells of mice. Protein levels are normalized to β-actin. (B-E) Complete blood count analysis of WT and Pus1-mutant mice with or without 4 mg/kg per day rapamycin treatment. RBC (B), HGB (C), HCT (D), and PLT (E) are shown. WT, n = 3; S172fs, n = 3, female mice at 4 weeks. (F-I) Blood routine of RBC (F), HGB (G), HCT (H), MCV (I), RDW-CV (J), PLT (K), MCHC (L), and WBC (M) of the patient before and after treatment with Sirolimus. The Gray and lavender arrows indicate the period of patients before and after sirolimus treatment, respectively. Values in all panels denote mean ± SD (∗P < .05; ∗∗P < .01); 2-way ANOVA. MCHC, mean corpuscular hemoglobin concentration; MCV, mean corpuscular volume; PLT, platelet; Rapa, rapamycin; RDW-CV, RBC volume distribution width-coefficient of variation; WBC, white blood cell.
In addition, delayed erythroid differentiation (supplemental Figure 16B-C) and enhanced activation of the mTOR signaling pathway (supplemental Figure 16D-G) were observed in WT Lin– cells when treated with complex III inhibitor antimycin A in erythroid differentiation experiments,37 indicating that complex III inhibition triggers the activation of the mTOR signaling pathway and potentially abnormalities in erythroid differentiation. These findings collectively demonstrate that the loss of PUS1 leads to mitochondrial dysfunction, both in vitro and in vivo.
Furthermore, the effects of rapamycin on mutant HSC function were evaluated with a competitive transplantation assay (supplemental Figure 17A). Elevated phosphorylation of ribosomal protein S6 in mutant BM cells was significantly reduced after rapamycin treatment (supplemental Figure 17B). Rapamycin-treated mutant cells showed increased reconstitution of RBCs than mutant-vehicle cells (supplemental Figure 17C-D), albeit still significantly lower than WT-vehicle groups (supplemental Figure 17C-I). Thus, rapamycin partially improves impaired erythropoietic reconstitution, whereas its impact on other hematopoietic lineages is not significant.
Rapamycin partially ameliorated abnormal erythroid differentiation in a patient with MLASA
Previous studies showed that hyperactivated mTORC1 caused macrocytic anemia, whereas hypoactivated mTORC1 led to microcytic anemia.38 Interestingly, our patient with MLASA exhibited macrocytic anemia and hyperactivated mammalian target of rapamycin complex 1 (mTORC1). Based on the encouraging results of rapamycin treatment in MLASA-iPSCs and S172fs mice and its established clinical safety, we hypothesized that inhibiting the mTOR signaling pathway could alleviate anemia in patients with MLASA. The patient with MLASA was administered sirolimus (rapamycin) at a dosage of 1 to 2.5 mg per day under strict supervision and medical guidance (Figure 7F-M). Remarkably, within 1 month of treatment, the patient’s blood HGB content significantly increased to 94 g/L, a level that had never been reached before in the patient’s clinical history. The RBC count and HCT values also increased. The value of RBC volume distribution width-coefficient of variation decreased with sirolimus treatment, indicating an improvement in the size uniformity of the patient's RBCs and a normal white blood cell count. The serum level of sirolimus in the patient with MLASA was 13.92 ng/mL, an effective and safe therapeutic concentration in the human body.39 The patient continued sirolimus treatment for 1 year, and the benefits were sustained. These data strongly suggest that suppression of aberrantly activated mTORC1 signaling can be beneficial for patients with MLASA in terms of alleviating anemia.
Discussion
To our knowledge, the cellular and molecular processes connecting pseudouridylation to erythroid differentiation have not been clearly elucidated over nearly 30 years since the first report of MLASA with a PUS1 genetic mutation.18 Here, we used in vitro patient-specific iPSC and in vivo mouse models to demonstrate that PUS1 deficiency causes altered Ψ modification of specific mt-tRNAs, resulting in disordered mitochondrial biogenesis. This disruption leads to mitochondrial dysfunction and aberrant activation of the mTOR signaling pathway. Ultimately, these molecular events culminate in the blockage of erythroid differentiation and the development of anemia. Importantly, the administration of rapamycin, an mTOR inhibitor, partially relieved anemia in disease models as well as in the patient with MLASA. Through our work, we have defined the role of pseudouridylation in erythropoiesis and anemia, thus offering valuable insights for the treatment of anemia in CSA and potentially other relevant disorders.
Our study further clarified the role of Ψ in mt-tRNA. In humans, although the PUS1-catalyzed Ψ formation at multipositions of mt-tRNA has been reported,27 their effect on mt-tRNAs is not fully elucidated. We showed that the presence of PUS1-targeted Ψ at position 28 of mt-tRNACys, mt-tRNASer(UCN), and mt-tRNATyr enhanced their stability, which was consistent with previous studies indicating that Ψ could increase the thermodynamic stability of tRNAs.40 The absence of specifically modified tRNAs can lead to translation stalling and impaired protein synthesis,41 was also observed in mt-tRNAs and mitochondrial-encoded proteins CYTB and COX1, leading to impaired mitochondrial respiration in MLASA cells. These new findings provide a clearer sequential event linking pseudouridylation to OXPHOS and mitochondrial function.
In this study, both patient–derived iPSCs and S172fs mice exhibited multiple mitochondrial abnormalities and a blockage in erythroid differentiation. Rapamycin could partially improve erythroid differentiation but did not ameliorate mitochondrial function in patient–derived iPSCs and S172fs mice, whereas complex III inhibitors could activate the mTOR signaling pathway in both iPSCs and mouse cells. It is well recognized that dysregulated mTOR signaling plays a crucial role in erythropoiesis and HSC function.38,42 Knight et al38 demonstrated that mTORC1 is regulated by dietary iron and that activation or inhibition of mTORC1 by overexpression or ablation of Raptor results in macrocytic or microcytic anemia.38 The activation of the mTOR signaling pathway is known to be governed by multiple factors, including metabolic signals such as glucose, amino acids, growth factors, hormones, cytokines, cellular iron content, and oxidative stress.43,44 Therefore, the mTOR activation observed with PUS1 deletion may not solely stem from the defect in the enzyme activity of complex III and needs further exploration.
In addition, our findings highlight the intricate relationship and the interplay between mitochondrial dysfunction and the development of anemia in CSA or in other non-CSA anemia, when comprehensive treatment approaches to target multiple aspects of mitochondrial function in treating anemia more effectively are needed. Indeed, we observed that long-term usage of the mTOR inhibitor sirolimus partially alleviated anemia symptoms and improved the blood profile of this specific patient with MLASA without noticeable side effects. This improvement could be attributed to a combination of factors, such as directly correcting hyperactivation of mTOR signaling to erythroid differentiation or restoring aberrant ribosome biogenesis to a more sustainable level. Currently, treatment options for patients with CSA, including blood transfusions, iron removal, or other therapeutic approaches, have limited efficacy or yielded inconsistent or ineffective results because of the heterogeneity of the diseases.45,46 Interestingly, although our studies demonstrated that sirolimus, an mTOR inhibitor, improved erythropoiesis and corrected anemia in the patient, sirolimus was used to treat refractory/relapsed/intolerant acquired pure red cell aplasia and refractory autoimmune hemolytic anemia.47,48 Our new treatment regimen may be suitable for patients with anemia with mitochondrial dysfunction and/or stress-induced mTOR overactivation. Further clinical trials are necessary to validate this hypothesis and to provide more substantial evidence for the use of sirolimus in the treatment of anemia associated with mitochondrial dysfunction.
Acknowledgments
This work was supported by funds from National Key R&D Program of China (2022YFA1103300 [W.Y. and Y.C.] and 2020YFE0203000 [Y.C.]); the National Natural Science Foundation of China (82150710556 and 82170135 [W.Y.], 82170117 [Y.C.], and 82270145 [J.S.]); the Chinese Academy of Medical Sciences Innovation Fund for Medical Sciences (2021-I2M-1-040 [W.Y.] and 2021-I2M-1-073 [J.S]); Haihe Laboratory of Cell Ecosystem Innovation Fund (HH22KYZX0037 [W.Y. and Y.C.]); and Natural Science Foundation of Tianjin City (21JCYBJC01170 [Y.C.]).
Authorship
Contribution: J.S., Y.C., and W.Y. conceived the project, supervised the research, and revised the paper. B.W., D.S., S.Y., Y.L., and Y.C. designed and performed most of the experiments and wrote and revised the paper. H.L., M.C., Y.H., L.Z., C.Q., T.L., and W.W. assisted with experiments and data analysis; and Y.M., Lei Shi, T.C., and Lihong Shi contributed to the research design and paper discussion.
Conflict-of-interest disclosure: The authors declare no competing financial interests.
Correspondence: Jun Shi, State Key Laboratory of Experimental Hematology, National Clinical Research Center for Blood Diseases, Haihe Laboratory of Cell Ecosystem, Institute of Hematology and Blood Diseases Hospital, Chinese Academy of Medical Sciences and Peking Union Medical College, 288 Nanjing Rd, Tianjin 300020, China; email: shijun@ihcams.ac.cn; Yajing Chu, State Key Laboratory of Experimental Hematology, National Clinical Research Center for Blood Diseases, Haihe Laboratory of Cell Ecosystem, Institute of Hematology and Blood Diseases Hospital, Chinese Academy of Medical Sciences and Peking Union Medical Colllege, 288 Nanjing Rd, Tianjin 300030, China; email: chuyajing@ihcams.ac.cn; and Weiping Yuan, State Key Laboratory of Experimental Hematology, National Clinical Research Center for Blood Diseases, Haihe Laboratory of Cell Ecosystem, Institute of Hematology and Blood Diseases Hospital, Chinese Academy of Medical Sciences and Peking Union Medical College, 288 Nanjing Rd, Tianjin 300020, China; email: wpyuan@ihcams.ac.cn.
References
Author notes
B.W., D.S., S.Y., and Y.L. contributed equally to this study.
Our high-throughput data sets were deposited in the public Genome Sequence Archive for Human repository (accession number HRA003814).
Data are available on request from corresponding authors Yajing Chu (chuyajing@ihcams.ac.cn) and Jun Shi (shijun@ihcams.ac.cn).
The online version of this article contains a data supplement.
There is a Blood Commentary on this article in this issue.
The publication costs of this article were defrayed in part by page charge payment. Therefore, and solely to indicate this fact, this article is hereby marked “advertisement” in accordance with 18 USC section 1734.








This feature is available to Subscribers Only
Sign In or Create an Account Close Modal