PI3Kγ functions as a critical enzyme in acute myeloid leukemia development but not in normal hematopoiesis.
Targeting PI3Kγ represents a promising therapy that could improve outcomes and reduce toxicity compared to the current standard of care.
Visual Abstract
Acute myeloid leukemia (AML) is an aggressive hematological malignancy originating from transformed hematopoietic stem or progenitor cells. AML prognosis remains poor owing to resistance and relapse driven by leukemia stem cells (LSCs). Targeting molecules essential for LSC function is a promising therapeutic approach. The phosphatidylinositol 3-kinase (PI3K)/AKT pathway is often dysregulated in AML. We found that although PI3Kγ is highly enriched in LSCs and critical for self-renewal, it was dispensable for normal hematopoietic stem cells. Mechanistically, PI3Kγ-AKT signaling promotes nuclear factor erythroid 2-related factor 2 (NRF2) nuclear accumulation, which induces 6-phosphogluconate dehydrogenase (PGD) and the pentose phosphate pathway, thereby maintaining LSC stemness. Importantly, genetic or pharmacological inhibition of PI3Kγ impaired expansion and stemness of murine and human AML cells in vitro and in vivo. Together, our findings reveal a key role for PI3Kγ in selectively maintaining LSC function by regulating AKT-NRF2-PGD metabolic pathway. Targeting the PI3Kγ pathway may, therefore, eliminate LSCs without damaging normal hematopoiesis, providing a promising therapeutic strategy for AML.
Introduction
Acute myeloid leukemia (AML) is an aggressive and progressive hematological malignancy that derives from malignant transformation of normal hematopoietic stem or progenitor cells. The 5-year survival rate of AML is <40% in younger adult patients (age <60 years) and much worse in older patients.1,2 Moreover, most patients with AML experience relapse after treatment. It has been recognized that leukemia stem cells (LSCs) are responsible for the initiation, development, chemotherapeutic resistance, and relapse of leukemia.3-5 Therefore, identification of molecular targets essential for LSCs represents a promising approach to improve treatment outcome for patients with AML.
Phosphatidylinositol 3-kinases (PI3Ks) are a family of lipid kinase enzymes that play crucial roles in regulating various cellular processes.6-8 Dysregulation of the PI3K pathway is common in human cancers, including 50% of de novo AML cases.9-12 There are 3 classes of PI3Ks (classes I, II, and III) based on their molecular structures and substrates. Class I PI3Ks are the most studied and are further divided into class IA and IB. Class IA has 3 catalytic isoforms PI3Kα, PI3Kβ, and PI3Kδ encoded by PIK3CA, PIK3CB, and PIK3CD, respectively. The only class IB PI3K is PI3Kγ (encoded by PIK3CG). Although PI3Kα and PI3Kβ are ubiquitously expressed, PI3Kδ and PI3Kγ are preferentially restricted to leukocytes.13 We and others have shown that class I PI3Ks are involved in various types of leukemias. We have shown that PI3Kα isoform was required for Ras-driven juvenile myelomonocytic leukemia,14 whereas PI3Kβ drove myeloid neoplasia induced by bone marrow (BM) loss of Pten in mice.15 An early study reported that IC87114, a PI3Kδ-selective inhibitor, could inhibit AML cell proliferation in vitro.16 Another study revealed that combined inhibition of PI3Kδ and PI3Kγ could serve as a potential therapy for Pten-null–induced T-cell acute lymphoblastic leukemia.17 Nevertheless, the precise functions and contributions of individual PI3K isoforms to the PI3K pathway activation in AML remain largely unexplored.
PI3Kγ is involved in the function of multiple leukocyte populations and plays important roles in the immune system. For example, loss of PI3Kγ led to reduced recruitment of neutrophils and macrophages toward the sites of inflammation in response to chemokines.18 In thymocytes, PI3Kγ influenced the pre- T-cell receptor (TCR)–dependent CD4/CD8 T-cell differentiation and TCR-induced activation.19-21 Recent studies also showed PI3Kγ serves as a key molecular switch among macrophage polarization states to control immune suppression during cancers.22 PI3Kγ inhibitors synergize with immune checkpoint blockade to reshape the tumor immune microenvironment and promote tumor regression.23 However, role of PI3Kγ in leukemogenesis remains poorly understood.
In this study, we demonstrate that PI3Kγ is highly enriched in acute myeloid LSCs and plays a critical role in the self-renewal of LSCs. Notably, although PI3Kγ is essential for the development and maintenance of AML, it is not required for hematopoietic stem cell (HSC) function. PI3Kγ activated AKT to enhance the nuclear accumulation of nuclear factor erythroid 2-related factor 2 (NRF2), which transactivated the expression of 6-phosphogluconate dehydrogenase (PGD) to promote the pentose phosphate pathway (PPP) to maintain the stemness of LSCs. PI3Kγ was also necessary for the proliferation of human AML cell lines and the stemness of primary patient LSCs. Treatment with the PI3Kγ inhibitor, IPI-549, could effectively inhibit the expansion of AML cells both in vitro and in vivo.
Methods
Mice
All animal experiments were conducted with approval from the Institutional Animal Care and Use Committee at Dana-Farber Cancer Institute. Pik3cg-knockout (KO) mice, Pik3cbfl/fl;Mx-1-Cre+, WT;Mx-1-Cre+, and Pik3cd−/− mice were generated as previously described.15,22 C57BL/6J, B6 CD45.1, NOD-scid IL2Rgammanull, and NSG-SGM3 mice were ordered from the Jackson Laboratory. The genotyping primer sequences used are provided in supplemental Table 1, available on the Blood website.
Primary human AML cells were obtained from BM aspirates of patients with AML in the Department of Hematology at Xinhua Hospital and Tongren Hospital, Shanghai Jiao Tong University School of Medicine. Information regarding the primary human AML samples is provided in supplemental Table 4. Written informed consent was obtained from all patients, and the standard procedures were approved by the Ethics Committee for Medical Research (Institutional Review Board) at Shanghai Jiao Tong University School of Medicine.
Murine leukemia models
The pMSCV-MLL-AF9-IRES- green fluorescent protein (GFP) or pMigR1-AML1-ETO9a-IRES-EGFP plasmids were mixed with pCL-ECO packaging plasmid (2:1) and transfected into 293T cells. Lin− cells from BM, isolated 6 days after 5-FU (150 mg/kg) intraperitoneal injection, were infected with retroviruses through 2 rounds of spinoculation with 4 μg/mL polybrene. Retro-orbital injection of infected cells (3 × 105) occurred in lethally irradiated (10 Gy) C57BL/6J mice, followed by secondary transplantations using 1 × 104 sorted BM GFP+ cells or 100 sorted leukemic granulocyte macrophage progenitors (L-GMPs) with 2 × 105 normal BM cells. To assess LSC frequencies, indicated sorted BM leukemia cells from primary recipients were transplanted with 2 × 105 normal BM cells into recipients. Functional LSC frequencies were calculated using L-Calc software.
Results
PI3Kγ is highly expressed in LSCs and promotes AML development
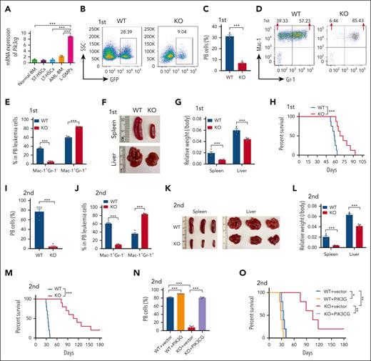
To study potential function of PI3Kγ in leukemogenesis, we first compared the messenger RNA (mRNA) levels of Pik3cg in the BM of MLL-AF9–induced AML mice and healthy wild-type (WT) mice by quantitative reverse transcriptase polymerase chain reaction (qRT-PCR). Notably, Pik3cg expression is ∼2-fold higher in AML-BM and is significantly elevated in the Lin−CD127−Sca-1−c-Kit+CD34+CD16/32+ L-GMPs(enriched in LSCs)24, compared with normal BM and normal HSCs (Figure 1A). To explore a potential function of PI3Kγ in leukemogenesis, we established an MLL-AF9–induced AML model with WT and Pik3cg-KO mice (supplemental Figure 1A). Flow cytometry analysis in Pik3cg-KO AML mice showed fewer leukemia cells, increased Mac-1+Gr-1+ cells, and decreased Mac-1+Gr-1− cells in peripheral blood (PB) and BM compared with Pik3cg-WT counterparts (Figure 1B-E; supplemental Figure 1B-D). The delayed leukemia development led to reduced spleen and liver infiltration (Figure 1F-G; supplemental Figure 1E), along with extended survival in Pik3cg-null AML mice compared with controls (71 vs 59 days; Figure 1H), indicating that PI3Kγ is involved in promoting leukemogenesis. In the secondary transplantation, Pik3cg-null cell recipients displayed further decreased leukemia cell frequencies, undifferentiated Mac-1+Gr-1− cells in the PB and BM, and much reduced spleen and liver infiltration (Figure 1I-L; supplemental Figure 1F-I). The overall survival of recipients transplanted with Pik3cg-KO cells was dramatically extended compared with WT cell recipients (111 vs 35 days; Figure 1M). To investigate whether PI3Kγ genetic ablation also affects established leukemia, we silenced Pik3cg using short hairpin RNAs (shRNAs) in established MLL-AF9+ leukemia cells and subsequently performed transplantation. The results showed similar effects, suggesting that PI3Kγ contributes to both the initiation and maintenance of AML (supplemental Figure 1J-L). A rescue assay was conducted by ectopic expression of Pik3cg in the WT and Pik3cg-null AML cells, followed by the transplantation into recipients. The results showed that recovery of Pik3cg expression in Pik3cg-null AML cells could completely reverse the phenotypes caused by the Pik3cg ablation, whereas Pik3cg overexpression in WT AML cells accelerated leukemia development (Figure 1N-O; supplemental Figure 1M), underscoring essential role of Pik3cg in AML development.
PI3Kγ is highly expressed in LSCs and promotes AML development. (A) mRNA levels of Pik3cg in normal mouse BM cells (Normal-BM), Lin−Sca-1+c-Kit+CD34+CD135− short-term HSCs (ST-HSCs), Lin−Sca-1+c-Kit+CD34−CD135− long-term HSCs (LT-HSCs), MLL-AF9+ leukemia cells (AML-BM), and Lin−CD127−Sca-1−c-Kit+CD34+CD16/32+ L-GMPs were measured by quantitative RT-PCR (n = 3). (B-C) Representative flow cytometric analysis of leukemia cells (GFP+) in the PB 4 weeks after primary transplantation (B) and quantification data (C, n = 5). (D-E) Lineage analysis with myeloid cell markers (Mac-1/Gr-1) was conducted in WT and Pik3cg-KO PB leukemia cells 4 weeks after primary transplantation (D) and quantification data (E, n = 5). (F-G) Representative images of the size of spleens and livers of recipients 4 weeks after primary transplantation (F) and quantification data (G, n = 5). (H) The overall survival of the recipient mice transplanted with WT or Pik3cg-KO MLL-AF9+ leukemia cells upon primary transplantation (n = 8). (I) Percentages of leukemia cells in the PB 4 weeks after secondary transplantation (n = 5). (J) The percentages of Mac-1+Gr-1− and Mac-1+Gr-1+ cells in the PB leukemia cells 4 weeks after secondary transplantation (n = 5). (K-L) Representative images of the size of spleens and livers of recipients 4 weeks after secondary transplantation (K) and quantification data (L, n = 5). (M) The overall survival of the recipient mice upon secondary transplantation (n = 10). (N-O) The frequencies of leukemia cells in the PB 4 weeks after transplantation (N, n = 5) and overall survival (O, n = 5) were compared among the recipients transplanted with WT, Pik3cg-overexpressing WT, Pik3cg-KO, and Pik3cg-overexpressing KO AML cells. Data are represented as mean ± standard error of the mean (SEM). Student 2-tailed unpaired t test for panels C,I, 1-way analysis of variance (ANOVA) with Tukey multiple comparison test for panels A,N, 2-way ANOVA with Sidak multiple comparison test for panels E,G,J,L, and log-rank test for panels H,M,O were used for the comparison of statistical significance. ∗P < .05; ∗∗P < .01; ∗∗∗P < .001.
PI3Kγ is highly expressed in LSCs and promotes AML development. (A) mRNA levels of Pik3cg in normal mouse BM cells (Normal-BM), Lin−Sca-1+c-Kit+CD34+CD135− short-term HSCs (ST-HSCs), Lin−Sca-1+c-Kit+CD34−CD135− long-term HSCs (LT-HSCs), MLL-AF9+ leukemia cells (AML-BM), and Lin−CD127−Sca-1−c-Kit+CD34+CD16/32+ L-GMPs were measured by quantitative RT-PCR (n = 3). (B-C) Representative flow cytometric analysis of leukemia cells (GFP+) in the PB 4 weeks after primary transplantation (B) and quantification data (C, n = 5). (D-E) Lineage analysis with myeloid cell markers (Mac-1/Gr-1) was conducted in WT and Pik3cg-KO PB leukemia cells 4 weeks after primary transplantation (D) and quantification data (E, n = 5). (F-G) Representative images of the size of spleens and livers of recipients 4 weeks after primary transplantation (F) and quantification data (G, n = 5). (H) The overall survival of the recipient mice transplanted with WT or Pik3cg-KO MLL-AF9+ leukemia cells upon primary transplantation (n = 8). (I) Percentages of leukemia cells in the PB 4 weeks after secondary transplantation (n = 5). (J) The percentages of Mac-1+Gr-1− and Mac-1+Gr-1+ cells in the PB leukemia cells 4 weeks after secondary transplantation (n = 5). (K-L) Representative images of the size of spleens and livers of recipients 4 weeks after secondary transplantation (K) and quantification data (L, n = 5). (M) The overall survival of the recipient mice upon secondary transplantation (n = 10). (N-O) The frequencies of leukemia cells in the PB 4 weeks after transplantation (N, n = 5) and overall survival (O, n = 5) were compared among the recipients transplanted with WT, Pik3cg-overexpressing WT, Pik3cg-KO, and Pik3cg-overexpressing KO AML cells. Data are represented as mean ± standard error of the mean (SEM). Student 2-tailed unpaired t test for panels C,I, 1-way analysis of variance (ANOVA) with Tukey multiple comparison test for panels A,N, 2-way ANOVA with Sidak multiple comparison test for panels E,G,J,L, and log-rank test for panels H,M,O were used for the comparison of statistical significance. ∗P < .05; ∗∗P < .01; ∗∗∗P < .001.
Simultaneously, we assessed other class I PI3K isoforms in leukemia development. To examine the function of PI3Kα, we used shRNAs to Pik3ca in MLL-AF9+ murine AML cells (supplemental Figure 2A) for serial transplantation. Pik3ca knockdown (KD) did not significantly alter leukemic cell frequencies in PB and BM cells or host survival across initial and secondary transplantations (supplemental Figure 2B-G). To evaluate the role of PI3Kβ or PI3Kδ in leukemia development, we established an MLL-AF9–induced AML model either with WT; Mx-1-Cre+ and Pik3cbfl/fl; Mx-1-Cre+ mice (referred to as Pik3cb+/+ and Pik3cb−/− mice, respectively) or with WT and Pik3cd-KO mice (referred to as Pik3cd+/+ and Pik3cd−/− mice, respectively). Loss of Pik3cb or Pik3cd did not affect MLL-AF9–induced leukemia development (supplemental Figure 2H-U).
To further test whether PI3Kγ plays a specific role in AML, we used another myeloid leukemia model, the AML1-ETO9a–induced AML model.25 Mice receiving Pik3cg-null AML1-ETO9a+ AML cells had markedly decreased frequencies of leukemia cells in PB and BM and extended survival during serial transplantation (supplemental Figure 3A-H). Together, our results indicate that among the class I PI3Ks, PI3Kγ is uniquely required for AML development.
Genetic ablation of Pik3cg in AML depletes LSCs
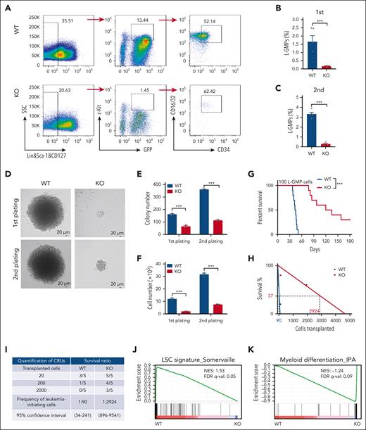
To determine how PI3Kγ influences LSC fates, we measured L-GMP frequencies in recipient BM cells after serial transplantation. Pik3cg-KO MLL-AF9+ BM showed L-GMP frequencies reduced to 9.66% or 8.64% of Pik3cg-WT MLL-AF9+ BM upon primary or secondary transplantation (Figure 2A-C). In concordance, mice receiving Pik3cg-KO AML1-ETO9a donor cells had much less immunophenotypic EGFP+Lin−Sca-1−c-Kit+ LSCs than control mice upon first and second transplantation in AML1-ETO9a–induced AML model (supplemental Figure 4A-D). An in vitro colony-forming assay showed that the clonogenic potential of Pik3cg-null L-GMPs was largely abolished, as exhibited by the markedly decreased colony size and number, and derived cell number during primary and secondary plating (Figure 2D-F). Importantly, the survival of mice transplanted with Pik3cg-null L-GMPs was dramatically extended compared with that of their counterparts (128 vs 44 days; Figure 2G). The LSC frequencies were further determined by a limiting dilution assay, which showed that loss of Pik3cg led to a 96.92% decrease in the functional LSCs compared with Pik3cg-WT counterparts (1 in 2924 vs 1 in 90; Figure 2H-I). Transcriptomics revealed reduced leukemia stemness gene expression and heightened myeloid-differentiation gene expression in Pik3cg-null L-GMPs (Figure 2J-K).26,27 We next assessed whether PI3Kγ is required for other aspects of LSC function. Using 5(6)-carboxyfluorescein succinimidyl ester–labeling technique and Ki-67/Hoechst 33342 staining, we showed that although PI3Kγ loss did not affect the homing ability and quiescence of LSCs (supplemental Figure 4E-G), the frequencies of apoptotic L-GMPs were significantly increased in Pik3cg-KO leukemic mice (supplemental Figure 4H). Collectively, these data suggest that PI3Kγ can promote the self-renewal and suppress the differentiation and apoptosis of LSCs, contributing to leukemogenesis.
Genetic ablation of Pik3cg in AML depletes LSCs. (A) Representative of flow cytometric analysis for WT and KO L-GMPs (Lin−CD127−Sca-1−c-Kit+CD34+CD16/32+) among the total live BM cells from recipients at 6 weeks after primary transplantation. (B) Quantification of the frequency of L-GMPs of the recipients in panel A (n = 5). (C) Quantification of the frequency of L-GMPs among the total live BM cells from moribund mice upon secondary transplantation (n = 5). (D) Representative images of colony formation of sorted WT and Pik3cg-KO BM L-GMPs during first and second plating. Scale bar, 20 μm. (E-F) Colony numbers (E) and derived total cell count (F) of sorted WT and Pik3cg-KO BM L-GMPs during the first and second plating were calculated (n = 3). (G) Survival curve of recipient mice transplanted with 100 L-GMP cells from MLL-AF9+ WT or Pik3cg-KO BM cells after primary transplantation (n = 10). (H-I) Limiting dilution assays for the frequency of the functional LSCs of WT and Pik3cg-KO BM cells. Different doses of GFP+ leukemia cells purified from primary recipients were transplanted into lethally irradiated recipients and the competitive repopulating units (CRUs) were determined using L-Calc software. (J-K) Gene set enrichment analyses evaluating changes in leukemia initiation/maintenance and myeloid differentiation gene signatures in WT and Pik3cg-KO BM L-GMP cells at 4 weeks after primary transplantation. Data are represented as mean ± SEM. Student 2-tailed unpaired t test for panels B-C,E-F and log-rank test for panel G were used for the comparison of statistical significance. ∗∗∗P < .001. FDR q-val, false-discovery rate q-value; NES, normalized enrichment score.
Genetic ablation of Pik3cg in AML depletes LSCs. (A) Representative of flow cytometric analysis for WT and KO L-GMPs (Lin−CD127−Sca-1−c-Kit+CD34+CD16/32+) among the total live BM cells from recipients at 6 weeks after primary transplantation. (B) Quantification of the frequency of L-GMPs of the recipients in panel A (n = 5). (C) Quantification of the frequency of L-GMPs among the total live BM cells from moribund mice upon secondary transplantation (n = 5). (D) Representative images of colony formation of sorted WT and Pik3cg-KO BM L-GMPs during first and second plating. Scale bar, 20 μm. (E-F) Colony numbers (E) and derived total cell count (F) of sorted WT and Pik3cg-KO BM L-GMPs during the first and second plating were calculated (n = 3). (G) Survival curve of recipient mice transplanted with 100 L-GMP cells from MLL-AF9+ WT or Pik3cg-KO BM cells after primary transplantation (n = 10). (H-I) Limiting dilution assays for the frequency of the functional LSCs of WT and Pik3cg-KO BM cells. Different doses of GFP+ leukemia cells purified from primary recipients were transplanted into lethally irradiated recipients and the competitive repopulating units (CRUs) were determined using L-Calc software. (J-K) Gene set enrichment analyses evaluating changes in leukemia initiation/maintenance and myeloid differentiation gene signatures in WT and Pik3cg-KO BM L-GMP cells at 4 weeks after primary transplantation. Data are represented as mean ± SEM. Student 2-tailed unpaired t test for panels B-C,E-F and log-rank test for panel G were used for the comparison of statistical significance. ∗∗∗P < .001. FDR q-val, false-discovery rate q-value; NES, normalized enrichment score.
PI3Kγ is not required for the maintenance of normal HSCs
To determine the roles of PI3Kγ in normal hematopoiesis, we examined the frequencies of differentiated and stem or progenitor cells in the BM of WT and Pik3cg-KO mice. The frequencies of mature cells, myeloid progenitors, lymphoid progenitors, Lin−Sca-1+c-Kit+ cells, multipotent progenitors, short-term HSCs, and long-term HSCs were not significantly changed upon Pik3cg deletion (supplemental Figure 5A-H). To assess the function of Pik3cg-null HSCs, we did serial whole-BM competitive transplantation and found that the WT and Pik3cg-null HSCs had similar repopulation abilities at 4, 8, 12, and 16 weeks upon primary and secondary transplantations (supplemental Figure 5I-L). Thus, our results suggest that PI3Kγ is necessary for maintaining the self-renewal ability of LSCs, but not normal HSCs.
PI3Kγ regulates the PPP of LSCs
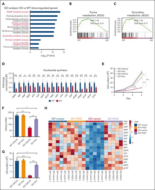
To investigate the mechanism underlying the role of PI3Kγ in LSCs, we performed transcriptome analysis of Pik3cg-WT and -KO L-GMPs. Kyoto Encyclopedia of Genes and Genomes analysis revealed that multiple metabolic pathways were significantly downregulated in Pik3cg-null L-GMPs (Figure 3A). Gene set enrichment analysis showed that genes involved in the PPP were dramatically downregulated in Pik3cg-KO L-GMPs (Figure 3B). The PPP is crucial for cellular metabolism, regulating redox balance and nucleotide biosynthesis. Key enzymes include glucose-6-phosphate dehydrogenase (G6PD), PGD, transketolase (TKT), and transaldolase 1 (TALDO1) in PPP. Notably, although the expression of G6pd was not altered, Pgd, Tkt, and Taldo1 expression levels were significantly downregulated in Pik3cg-null L-GMPs, as measured using qRT-PCR (Figure 3C), suggesting that PI3Kγ is involved in the regulation of the PPP of LSCs.
PI3Kγ regulates the PPP of LSCs. (A) Kyoto Encyclopedia of Genes and Genomes pathway analyses were performed with transcriptome data of WT and Pik3cg-KO BM L-GMP cells at 4 weeks after primary transplantation (n = 3 mice per group). (B) Gene set enrichment analysis evaluating changes in the PPP in WT and Pik3cg-KO BM L-GMP cells at 4 weeks after primary transplantation. (C) mRNA levels of G6pd, Pgd, Tkt, and Taldo1 were compared by quantitative RT-PCR between WT and KO L-GMPs at 4 weeks after primary transplantation (n = 3). (D) Downregulated metabolic pathways in Pik3cg-KO L-GMP cells by metabolomics analysis at 4 weeks after primary transplantation. (E-F) The intensities of NADPH and NADP+ (E, n = 6) and the ratio of NADPH/NADP+ (F, n = 6) were evaluated in WT and KO BM L-GMP cells at 4 weeks after primary transplantation. (G) Flow cytometric analysis of ROS levels of WT and KO BM L-GMP cells at 4 weeks after primary transplantation (n = 5). (H) Flow cytometric analysis of ROS levels in WT and KO BM L-GMP cells upon 1 mM NAC treatment for 2 hours at 4 weeks after primary transplantation (n = 3). (I-J) Colony numbers (I) and derived total cell count (J) of WT and Pik3cg-KO BM L-GMPs upon 1 mM NAC treatment at 4 weeks after primary transplantation (n = 3). (K) The protein levels of p-AKT (S473), p-AKT (T308), AKT, G6PD, PGD, and PI3Kγ in WT and Pik3cg-KO BM L-GMP cells were measured by western blot at 4 weeks after primary transplantation. (L) The changes of metabolites in the PPP between WT and Pik3cg-KO BM L-GMP cells at 4 weeks after primary transplantation (n = 6). (M-N) The frequencies of leukemia cells in the PB (M, n = 5) 4 weeks post-transplantation and overall survival (N, n = 5) were compared among the recipients transplanted with WT, Pgd-overexpressing WT, Pik3cg-KO, and Pgd-overexpressing KO AML cells. (O-P) The metabolite levels were measured in WT, Pgd-overexpressing WT, Pik3cg-KO, and Pgd-overexpressing KO L-GMP cells and normalized against WT+vector cells 4 weeks after transplantation (n = 5). Data are represented as mean ± SEM. Student 2-tailed unpaired t test for panels C,F-G,L, 1-way ANOVA with Tukey multiple comparison test for panels H-J,M,P, 2-way ANOVA with Sidak multiple comparison test for panels E,O, and log-rank test for panel N were used for the comparison of statistical significance. ∗P < .05; ∗∗P < .01; ∗∗∗P < .001; n.s., not significant.
PI3Kγ regulates the PPP of LSCs. (A) Kyoto Encyclopedia of Genes and Genomes pathway analyses were performed with transcriptome data of WT and Pik3cg-KO BM L-GMP cells at 4 weeks after primary transplantation (n = 3 mice per group). (B) Gene set enrichment analysis evaluating changes in the PPP in WT and Pik3cg-KO BM L-GMP cells at 4 weeks after primary transplantation. (C) mRNA levels of G6pd, Pgd, Tkt, and Taldo1 were compared by quantitative RT-PCR between WT and KO L-GMPs at 4 weeks after primary transplantation (n = 3). (D) Downregulated metabolic pathways in Pik3cg-KO L-GMP cells by metabolomics analysis at 4 weeks after primary transplantation. (E-F) The intensities of NADPH and NADP+ (E, n = 6) and the ratio of NADPH/NADP+ (F, n = 6) were evaluated in WT and KO BM L-GMP cells at 4 weeks after primary transplantation. (G) Flow cytometric analysis of ROS levels of WT and KO BM L-GMP cells at 4 weeks after primary transplantation (n = 5). (H) Flow cytometric analysis of ROS levels in WT and KO BM L-GMP cells upon 1 mM NAC treatment for 2 hours at 4 weeks after primary transplantation (n = 3). (I-J) Colony numbers (I) and derived total cell count (J) of WT and Pik3cg-KO BM L-GMPs upon 1 mM NAC treatment at 4 weeks after primary transplantation (n = 3). (K) The protein levels of p-AKT (S473), p-AKT (T308), AKT, G6PD, PGD, and PI3Kγ in WT and Pik3cg-KO BM L-GMP cells were measured by western blot at 4 weeks after primary transplantation. (L) The changes of metabolites in the PPP between WT and Pik3cg-KO BM L-GMP cells at 4 weeks after primary transplantation (n = 6). (M-N) The frequencies of leukemia cells in the PB (M, n = 5) 4 weeks post-transplantation and overall survival (N, n = 5) were compared among the recipients transplanted with WT, Pgd-overexpressing WT, Pik3cg-KO, and Pgd-overexpressing KO AML cells. (O-P) The metabolite levels were measured in WT, Pgd-overexpressing WT, Pik3cg-KO, and Pgd-overexpressing KO L-GMP cells and normalized against WT+vector cells 4 weeks after transplantation (n = 5). Data are represented as mean ± SEM. Student 2-tailed unpaired t test for panels C,F-G,L, 1-way ANOVA with Tukey multiple comparison test for panels H-J,M,P, 2-way ANOVA with Sidak multiple comparison test for panels E,O, and log-rank test for panel N were used for the comparison of statistical significance. ∗P < .05; ∗∗P < .01; ∗∗∗P < .001; n.s., not significant.
Metabolomic analysis of Pik3cg-WT and -KO L-GMPs revealed markedly decreased PPP metabolites, nicotinamide adenine dinucleotide phosphate (NADPH) levels, and NADPH/NADP+ ratios in Pik3cg-KO L-GMPs (Figure 3D-F). Enzyme assays also showed lower NADPH levels in Pik3cg-null L-GMPs and Mac-1+c-Kit− leukemia blasts (supplemental Figure 6A-D). NADPH supplies important reducing power to counter oxidative stress. As expected, Pik3cg-null L-GMPs and leukemia blasts exhibited significantly higher intracellular reactive oxygen species (ROS) levels than their WT counterparts (Figure 3G; supplemental Figure 6E). Interestingly, loss of PI3Kγ did not affect the PPP metabolites, NADPH, and ROS levels in normal GMPs (supplemental Figure 6F-G). Furthermore, we measured different types of ROS species in WT and Pik3cg-null L-GMPs and found that, of common oxidative species, only H2O2 levels were significantly increased upon PI3Kγ deletion (supplemental Figure 6H-K). Moreover, supplementing cells with N-acetylcysteine could largely rescue both H2O2 and ROS levels, as well as the colony formation abilities of Pik3cg-null L-GMPs (Figure 3H-J; supplemental Figure 6L-R). Phospho-AKT (p-AKT) and PGD levels were also notably reduced in Pik3cg-null L-GMPs and total AML cells (Figure 3K; supplemental Figure 7A), indicating that PI3Kγ contributes to the AKT activation in AML cells. To investigate which AKT isoform is responsive to PI3Kγ, we assessed the levels of p-AKT1 Ser473 and p-AKT2 Ser474 (the activated forms of AKT1 and AKT2, respectively)28 in WT and Pik3cg-null L-GMPs. We observed a profound decrease in p-AKT1 Ser473 levels, whereas p-AKT2 Ser474 levels showed a modest decrease upon PI3Kγ deletion (supplemental Figure 7B). A rescue assay revealed that mice injected with Pik3cg-null AML cells overexpressing Akt1 exhibited a notable rise in leukemia cell frequency and a decrease in survival, compared with those injected with Pik3cg-null control cells (supplemental Figure 7C-E). In contrast, Akt2 overexpression did not significantly affect outcomes (supplemental Figure 7F-H). These findings suggest that AKT1 is the primary AKT isoform that mediates PI3Kγ signaling in AML cells. Recent reports have showed that AKT-mediated β-catenin Ser552 phosphorylation induces the expression of immune-checkpoint genes.29,30 We, therefore, measured the mRNA levels of multiple immune-checkpoint genes in L-GMPs under continuous treatment with Wnt3a and the PI3Kγ inhibitor IPI-549. Our results demonstrated that the inhibition of the PI3Kγ-AKT pathway blocked the upregulation of these immune-checkpoint genes in L-GMPs induced by Wnt3a treatment (supplemental Figure 7I-J). These findings align with observations in T-cell acute lymphoblastic leukemia, in which LSCs display distinctive immune resistance properties that can be mitigated by inhibiting AKT-activated β-catenin.30 Although the PPP produces the majority of cytosolic NADPH, intracellular NADPH can also be derived from either the cytosolic or mitochondrial malic enzymes (ME1 or ME2), isocitrate dehydrogenases (IDH1 or IDH2), and methylenetetrahydrofolate dehydrogenases (MTHFD1 or MTHDF2).31,32 However, we did not observe the significant changes of the levels of any of these protein between Pik3cg-WT and Pik3cg-null leukemia cells (supplemental Figure 7A), highlighting contribution of PI3Kγ to NADPH via PPP in LSCs.
Downregulation of PGD also led to a notable decrease in levels of downstream metabolites in Pik3cg-null L-GMPs, including ribulose 5-phosphate, ribose 5-phosphate, xylulose 5-phosphate, sedoheptulose 7-phosphate, and erythrose 4-phosphate (Figure 3L). Moreover, in vivo 13C6 glucose–labeling experiments demonstrated that Pik3cg-null L-GMPs displayed a reduction in metabolites downstream from PGD and an accumulation of upstream metabolites; interestingly, we also found that Pik3cg-null L-GMPs had a significant increase in glycolysis metabolites and reduction in tricarboxylic acid cycle metabolites (supplemental Figure 7K). Together, our data revealed that PI3Kγ deletion suppressed the PPP flux while simultaneously increasing glycolysis in L-GMPs, suggesting a rewiring of metabolic programming in L-GMPs upon PI3Kγ inhibition.
To examine whether Pgd is a target gene of PI3Kγ, a rescue assay showed that the mice receiving Pgd-overexpressing Pik3cg-null AML cells had significantly increased leukemia cell frequencies and reduced survival compared with recipients injected with Pik3cg-null control cells, which was comparable to that in the Pik3cg-WT counterparts. Notably, the overexpression of Pgd did not affect Pik3cg-WT AML cells (Figure 3M-N; supplemental Figure 7L), suggesting that PGD is a critical downstream component of PI3Kγ signaling for the maintenance of the self-renewal of LSCs. Moreover, metabolomics analysis revealed that the levels of NADPH, NADP+, and metabolites associated with the PPP in Pgd-overexpressing Pik3cg-null LSCs were fully restored to the levels found in Pik3cg-WT LSCs (Figure 3O-P). Combined, these results indicate that PI3Kγ promotes leukemogenesis by regulating the PPP through PGD.
PI3Kγ maintains the nucleotide metabolism of LSCs
An important function of the PPP is to generate ribose-5-phosphate, an essential precursor of nucleotide synthesis. Because deletion of Pik3cg downregulated the PPP, we asked whether nucleotide synthesis was altered as well. Gene ontology analysis showed that several important nucleotide metabolic processes were significantly impaired in Pik3cg-null L-GMPs (Figure 4A). Consistently, Pik3cg-null LSCs had much reduced expression of the genes involved in both purine and pyrimidine metabolism and synthesis than that observed in Pik3cg-WT LSCs (Figure 4B-C). Notably, PI3Kγ deletion significantly decreased the abundance of various nucleotide metabolites in L-GMPs but not in normal GMPs (Figure 4D; supplemental Figure 8A), further demonstrating that PI3Kγ regulates the nucleotide anabolism of LSCs. Downregulated nucleotide metabolism in Pik3cg-null L-GMPs led us to further analyze the effect on S phase of cell cycle. A 5-ethynyl-2’-deoxyuridine incorporation assay showed that Pik3cg-null L-GMPs had a significantly extended S phase (supplemental Figure 8B-C). Therefore, we sought to rescue the defects of Pik3cg-KO leukemia cells through nucleoside supplementation. Addition with a mixture of all 4 nucleosides largely restored the growth of Pik3cg-null cells (Figure 4E) and the colony-forming abilities of Pik3cg-null LSCs (Figure 4F-G), although supplementation with either purines or pyrimidines alone failed to rescue the retarded growth of Pik3cg-null leukemia cells (supplemental Figure 8D-E). Interestingly, overexpressing Pgd in Pik3cg-null LSCs led to restoration of nucleotide levels to normal (Figure 4H; supplemental Figure 8F-U). These results indicate that PI3Kγ is required for the nucleotide synthesis to sustain the growth of AMLs.
PI3Kγ maintains the nucleotide metabolism of LSCs. (A) GO (biological process) analyses were performed with transcriptome data of WT and Pik3cg-KO BM L-GMP cells at 4 weeks after primary transplantation (n = 3 mice per group). (B-C) Gene set enrichment analyses evaluating changes in purine metabolism (B) and pyrimidine metabolism (C) in WT and Pik3cg-KO BM L-GMP cells at 4 weeks after primary transplantation. (D) Pyrimidine and purine metabolite changes in WT and Pik3cg-KO BM L-GMP cells measured via metabolomics at 4 weeks after primary transplantation (n = 6). (E) Nucleoside partial rescue of growth inhibition of Pik3cg-KO BM AML cells in liquid culture at 4 weeks after primary transplantation (n = 3). (F-G) Colony numbers (F) and their derived cell counts (G) were determined 6 days after WT and Pik3cg-KO BM L-GMP cells were seeded in the methylcellulose medium containing nucleosides at 4 weeks after primary transplantation (n = 3). (H) The metabolites in the nucleotide synthesis were measured in WT, Pgd-overexpressing WT, Pik3cg-KO, and Pgd-overexpressing KO L-GMP cells and normalized against WT+vector cells 4 weeks post-transplantation (n = 5). Data are represented as mean ± SEM. Student 2-tailed unpaired t test for panel D and 1-way ANOVA with Tukey’s multiple comparison test for panels E-G were used for the comparison of statistical significance. ∗P < .05; ∗∗P < .01; ∗∗∗P < .001.
PI3Kγ maintains the nucleotide metabolism of LSCs. (A) GO (biological process) analyses were performed with transcriptome data of WT and Pik3cg-KO BM L-GMP cells at 4 weeks after primary transplantation (n = 3 mice per group). (B-C) Gene set enrichment analyses evaluating changes in purine metabolism (B) and pyrimidine metabolism (C) in WT and Pik3cg-KO BM L-GMP cells at 4 weeks after primary transplantation. (D) Pyrimidine and purine metabolite changes in WT and Pik3cg-KO BM L-GMP cells measured via metabolomics at 4 weeks after primary transplantation (n = 6). (E) Nucleoside partial rescue of growth inhibition of Pik3cg-KO BM AML cells in liquid culture at 4 weeks after primary transplantation (n = 3). (F-G) Colony numbers (F) and their derived cell counts (G) were determined 6 days after WT and Pik3cg-KO BM L-GMP cells were seeded in the methylcellulose medium containing nucleosides at 4 weeks after primary transplantation (n = 3). (H) The metabolites in the nucleotide synthesis were measured in WT, Pgd-overexpressing WT, Pik3cg-KO, and Pgd-overexpressing KO L-GMP cells and normalized against WT+vector cells 4 weeks post-transplantation (n = 5). Data are represented as mean ± SEM. Student 2-tailed unpaired t test for panel D and 1-way ANOVA with Tukey’s multiple comparison test for panels E-G were used for the comparison of statistical significance. ∗P < .05; ∗∗P < .01; ∗∗∗P < .001.
PI3Kγ KD suppresses the growth of human AML cells
We next evaluated the role of PI3Kγ in human LSCs. Analysis of the mRNA levels of PIK3CG in human AML cells, using curated databases,33,34 revealed that the level of PIK3CG expression was much higher in AML cells than in normal HSCs (Figure 5A) and was negatively correlated with the overall survival of patients with AML (Figure 5B). Consistently, qRT-PCR results showed that the expression levels of PIK3CG in differentiated human AML cells and Lin−CD34+CD38−CD90−CD45RA+ lymphoid-primed multipotential progenitors (LSCs-enriched cell population)35 were ∼2- and 4-fold higher than those in human cord blood Lin−CD34+CD38−CD90+CD45RA− HSCs (Figure 5C), indicating that PI3Kγ might be important for human leukemogenesis.
PI3Kγ KD suppresses the growth of human AML cells. (A) In silico analysis of the expression of PIK3CG in human AML samples from the curated database. (B) The relationship between the PIK3CG expression level and the overall survival in patients with AML from the curated database. (C) Relative mRNA levels of PIK3CG were determined in the immunophenotypic Lin−CD34+CD38−CD90+CD45RA− cord blood HSCs, CD11B+ differentiated human leukemia cells (Dif-AMLs), and Lin−CD34+CD38−CD90−CD45RA+ LSCs (n = 3). (D) PI3Kγ protein levels in Scramble, sh-PIK3CG-1, and sh-PIK3CG-2 PDX cells were measured using western blot. (E-F) CD45+ human AML cells in the BM at 4 weeks post transplantation (E, n = 6) and the survival (F, n = 6) of the recipients transplanted with PIK3CG-KD (sh-PIK3CG-1 and sh-PIK3CG-2) PDX1 cells or control cells were shown. (G-H) CD45+ human AML cells in the BM at 4 weeks after transplantation (G, n = 5) and the survival (H, n = 5) of the recipients transplanted with PIK3CG-KD PDX2 cells or control cells were shown. (I-J) CD45+ human AML cells in the BM at 4 weeks post transplantation (I, n = 8) and the survival (J, n = 8) of the recipients transplanted with PIK3CG-KD PDX3 cells or control cells were shown. (K) Quantification of the frequency of Lin−CD34+CD38−CD90−CD45RA+ LSCs among the total live BM cells from moribund mice (PDX1, n = 5; PDX2, n = 6; and PDX3, n = 6). (L) Flow cytometric analysis of ROS levels in BM LSCs from moribund mice (PDX1, n = 5; PDX2, n = 6; and PDX3, n = 6). (M) Flow cytometric analysis of BM annexin V+ apoptotic LSCs from moribund mice (PDX1, n = 5; PDX2, n = 6; and PDX3, n = 6). (N) Flow cytometric analysis of mean fluorescence intensity (MFI) of CD11B in PDX cells from moribund mice (PDX1, n = 5; PDX2, n = 6; and PDX3, n = 6). (O-Q) NADPH (O) and NADP+ (P) levels were measured in PIK3CG-KD CD34+ PDX cells and control cells and the ratio of NADPH/NADP+ (Q) was calculated 4 weeks after transplantation (n = 3). (R) The protein levels of p-AKT (S473), p-AKT (T308), AKT, G6PD, PGD, and nuclear NRF2 in PIK3CG-KD CD34+ PDX cells and control cells were measured using western blot 4 weeks after transplantation. (S) Chromatin immunoprecipitation assays were analyzed with 293T cells transfected with PGD-promoter and NRF2 plasmid or empty vector. Input control and the amplification of the NRF2-binding sequence of PGD were determined. (T) PGD luciferase reporter and different doses of NRF2 were cotransfected into 293T cells, followed by the determination of luciferase activities (n = 3). (U-V) The frequencies of leukemia cells in the PB (U, n = 5) 4 weeks after transplantation and overall survival (V, n = 5) were compared among the recipients transplanted with WT, Nrf2-overexpressing WT, Pik3cg-KO, and Nrf2-overexpressing KO AML cells. Data are represented as mean ± SEM. One-way ANOVA with Tukey multiple comparison test for panels A,C,E,G,I,K- Q,T-U and log-rank test for panels F,H,J,V were used for the comparison of statistical significance. ∗P < .05; ∗∗P < .01; ∗∗∗P < .001.
PI3Kγ KD suppresses the growth of human AML cells. (A) In silico analysis of the expression of PIK3CG in human AML samples from the curated database. (B) The relationship between the PIK3CG expression level and the overall survival in patients with AML from the curated database. (C) Relative mRNA levels of PIK3CG were determined in the immunophenotypic Lin−CD34+CD38−CD90+CD45RA− cord blood HSCs, CD11B+ differentiated human leukemia cells (Dif-AMLs), and Lin−CD34+CD38−CD90−CD45RA+ LSCs (n = 3). (D) PI3Kγ protein levels in Scramble, sh-PIK3CG-1, and sh-PIK3CG-2 PDX cells were measured using western blot. (E-F) CD45+ human AML cells in the BM at 4 weeks post transplantation (E, n = 6) and the survival (F, n = 6) of the recipients transplanted with PIK3CG-KD (sh-PIK3CG-1 and sh-PIK3CG-2) PDX1 cells or control cells were shown. (G-H) CD45+ human AML cells in the BM at 4 weeks after transplantation (G, n = 5) and the survival (H, n = 5) of the recipients transplanted with PIK3CG-KD PDX2 cells or control cells were shown. (I-J) CD45+ human AML cells in the BM at 4 weeks post transplantation (I, n = 8) and the survival (J, n = 8) of the recipients transplanted with PIK3CG-KD PDX3 cells or control cells were shown. (K) Quantification of the frequency of Lin−CD34+CD38−CD90−CD45RA+ LSCs among the total live BM cells from moribund mice (PDX1, n = 5; PDX2, n = 6; and PDX3, n = 6). (L) Flow cytometric analysis of ROS levels in BM LSCs from moribund mice (PDX1, n = 5; PDX2, n = 6; and PDX3, n = 6). (M) Flow cytometric analysis of BM annexin V+ apoptotic LSCs from moribund mice (PDX1, n = 5; PDX2, n = 6; and PDX3, n = 6). (N) Flow cytometric analysis of mean fluorescence intensity (MFI) of CD11B in PDX cells from moribund mice (PDX1, n = 5; PDX2, n = 6; and PDX3, n = 6). (O-Q) NADPH (O) and NADP+ (P) levels were measured in PIK3CG-KD CD34+ PDX cells and control cells and the ratio of NADPH/NADP+ (Q) was calculated 4 weeks after transplantation (n = 3). (R) The protein levels of p-AKT (S473), p-AKT (T308), AKT, G6PD, PGD, and nuclear NRF2 in PIK3CG-KD CD34+ PDX cells and control cells were measured using western blot 4 weeks after transplantation. (S) Chromatin immunoprecipitation assays were analyzed with 293T cells transfected with PGD-promoter and NRF2 plasmid or empty vector. Input control and the amplification of the NRF2-binding sequence of PGD were determined. (T) PGD luciferase reporter and different doses of NRF2 were cotransfected into 293T cells, followed by the determination of luciferase activities (n = 3). (U-V) The frequencies of leukemia cells in the PB (U, n = 5) 4 weeks after transplantation and overall survival (V, n = 5) were compared among the recipients transplanted with WT, Nrf2-overexpressing WT, Pik3cg-KO, and Nrf2-overexpressing KO AML cells. Data are represented as mean ± SEM. One-way ANOVA with Tukey multiple comparison test for panels A,C,E,G,I,K- Q,T-U and log-rank test for panels F,H,J,V were used for the comparison of statistical significance. ∗P < .05; ∗∗P < .01; ∗∗∗P < .001.
To explore the role of PI3Kγ in human AML, PIK3CG was silenced in THP-1, MV4-11, and U937 cell lines using shRNAs (supplemental Figure 9A). PIK3CG KD markedly inhibited the proliferation of the 3 human AML cell lines in vitro (supplemental Figure 9B-D). Transplantation experiments showed that NSG mice bearing PIK3CG-KD THP-1 or MV4-11 cells exhibited much delayed leukemia development (supplemental Figure 9E-J). PIK3CG-KD decreased the levels of NADPH, p-AKT, and PGD in all human AML cell lines tested (supplemental Figure 9K-N). Furthermore, we knocked down PIK3CG in 3 patient-derived xenografts (PDXs) (Figure 5D). Transplantation experiments revealed that mice receiving PIK3CG-KD PDX cells had remarkably reduced engraftment, prolonged survival, and fewer LSCs than their controls (Figure 5E-K). PIK3CG-KD LSCs exhibited higher ROS levels and increased apoptosis; in addition, PIK3CG-KD PDX cells showed elevated CD11B levels compared with the controls (Figure 5L-N). An in vitro colony-forming assay further showed that the clonogenic potential of PIK3CG-KD LSCs was significantly diminished (supplemental Figure 9O-P). Downregulation of PI3Kγ also decreased the levels of NADPH and levels of p-AKT and PGD in the 3 CD34+ PDX cells (Figure 5O-R). These results indicated that PI3Kγ is required for the self-renewal, differentiation, and survival of human acute myeloid LSCs.
Previous studies have shown that PGD can be transcriptionally regulated by NRF2 and PI3K-AKT activation enhances the nuclear translocation of NRF2, enabling it to activate metabolic genes.36,37 To decipher PGD downregulation arising from PI3Kγ deficiency, we examined nuclear NRF2 in PIK3CG-KD CD34+ PDX cells, finding a notable decrease in the protein levels of nuclear NRF2 (Figure 5R). Chromatin immunoprecipitation and luciferase reporter assays confirmed that NRF2 directly binds to the PGD promoter and effectively transactivates PGD expression (Figure 5S-T). To ascertain the role of active AKT signaling in nuclear accumulation of NRF2 in AML cells, we administered MK-2206, an AKT inhibitor, to CD34+ PDX cells. MK-2206 effectively hindered nuclear translocation of NRF2 and decreased PGD protein levels (supplemental Figure 9Q). To examine whether NRF2 serves as a downstream target of PI3Kγ, a rescue assay indicated that mice receiving Nrf2-overexpressing Pik3cg-null AML cells exhibited a substantial increase in leukemia cell frequency and decreased survival compared with recipients injected with control cells (Figure 5U-V; supplemental Figure 9R). Furthermore, the expression levels of PPP enzymes and nucleotide metabolites in Nrf2-overexpressing Pik3cg-null LSCs were restored to the levels observed in Pik3cg-WT LSCs (supplemental Figure 9S-T). These findings suggest that PI3Kγ maintains the leukemogenic capacities of LSCs through an AKT/NRF2/PGD axis.
Pharmaceutical inhibition of PI3Kγ suppresses the progression of AML
IPI-549, a clinical stage PI3Kγ inhibitor38 was assessed for its therapeutic impact on AML. IPI-549 treatment efficiently inhibited the growth of human AML cell lines (THP-1, MV4-11, and U937; supplemental Figure 10A-C), accompanied by decreased p-AKT, PGD, nuclear NRF2, NADPH, and ROS levels in these cells (supplemental Figure 10D-H), disrupting the PPP. In the MLL-AF9–induced AML model, IPI-549 impaired colony formation in AML cells as shown by reduced size and number of colonies and total cells upon serial replating (Figure 6A-C). IPI-549–treated AML cells displayed lower NADPH and higher ROS levels (supplemental Figure 10I-L). Pgd overexpression induced resistance to IPI-549, as shown by reduced ROS levels and enhanced colony formation abilities (supplemental Figure 10M-O). Upon IPI-549 treatment, mice injected with AML cells exhibited a significant delay in AML development compared with vehicle-treated mice, as evidenced by reduced leukemia cell frequencies and prolonged survival (Figure 6D-E; supplemental Figure 11A-B).
Pharmaceutical inhibition of PI3Kγ suppresses the progression of AML. (A) Representative images of colony formation of mouse BM MLL-AF9+ AML cells upon 1 μM IPI-549 treatment. Scale bar, 20 μm. (B-C) Colony numbers (B) and derived total cell counts (C) of mouse BM AML cells upon 1 μM IPI-549 treatment were calculated (n = 3). (D-E) The frequencies of leukemia cells in the PB (D, n = 6) and overall survival (E, n = 6) were compared among the recipients transplanted with mouse MLL-AF9+ AML cells, followed by 15 mg/kg IPI-549 treatment starting at 2 weeks after transplantation. (F-G) The percentages of human CD45+ AML cells in the PB (F, n = 6) and the overall survival (G, n = 6) were compared in the recipients transplanted with PDX1 cells, followed by 15 mg/kg IPI-549 treatment starting at 2 weeks after transplantation. (H-I) The percentages of human CD45+ AML cells in the PB (H, n = 6) and the overall survival (I, n = 6) were compared in the recipients transplanted with PDX2 cells, followed by 15 mg/kg IPI-549 treatment starting at 2 weeks after transplantation. (J-K) The percentages of human CD45+ AML cells in the PB (J, n = 6) and the overall survival (K, n = 6) were compared in the recipients transplanted with PDX3 cells, followed by 15 mg/kg IPI-549 treatment starting at 2 weeks after transplantation. (L-S) Primary AML patient cells were treated with 5 μM IPI-549. Cell number was calculated at the indicated time points (n = 3). (T-U) Colony numbers (T) and derived total cell counts (U) of primary AML patient cells upon 5 μM IPI-549 treatment were calculated (n = 3). (V) Working model for the functions of PIK3CG in leukemogenesis (PI3Kγi: PI3Kγ inhibitor). Data are represented as mean ± SEM. Student 2-tailed unpaired t test for panels B-D,F,H,J,L-U and log-rank test for panels E,G,I,K were used for the comparison of statistical significance. ∗P < .05; ∗∗P < .01; ∗∗∗P < .001.
Pharmaceutical inhibition of PI3Kγ suppresses the progression of AML. (A) Representative images of colony formation of mouse BM MLL-AF9+ AML cells upon 1 μM IPI-549 treatment. Scale bar, 20 μm. (B-C) Colony numbers (B) and derived total cell counts (C) of mouse BM AML cells upon 1 μM IPI-549 treatment were calculated (n = 3). (D-E) The frequencies of leukemia cells in the PB (D, n = 6) and overall survival (E, n = 6) were compared among the recipients transplanted with mouse MLL-AF9+ AML cells, followed by 15 mg/kg IPI-549 treatment starting at 2 weeks after transplantation. (F-G) The percentages of human CD45+ AML cells in the PB (F, n = 6) and the overall survival (G, n = 6) were compared in the recipients transplanted with PDX1 cells, followed by 15 mg/kg IPI-549 treatment starting at 2 weeks after transplantation. (H-I) The percentages of human CD45+ AML cells in the PB (H, n = 6) and the overall survival (I, n = 6) were compared in the recipients transplanted with PDX2 cells, followed by 15 mg/kg IPI-549 treatment starting at 2 weeks after transplantation. (J-K) The percentages of human CD45+ AML cells in the PB (J, n = 6) and the overall survival (K, n = 6) were compared in the recipients transplanted with PDX3 cells, followed by 15 mg/kg IPI-549 treatment starting at 2 weeks after transplantation. (L-S) Primary AML patient cells were treated with 5 μM IPI-549. Cell number was calculated at the indicated time points (n = 3). (T-U) Colony numbers (T) and derived total cell counts (U) of primary AML patient cells upon 5 μM IPI-549 treatment were calculated (n = 3). (V) Working model for the functions of PIK3CG in leukemogenesis (PI3Kγi: PI3Kγ inhibitor). Data are represented as mean ± SEM. Student 2-tailed unpaired t test for panels B-D,F,H,J,L-U and log-rank test for panels E,G,I,K were used for the comparison of statistical significance. ∗P < .05; ∗∗P < .01; ∗∗∗P < .001.
We also tested the potential effects of IPI-549 on PDX models. Treatment with IPI-549 significantly reduced the engraftment of human cells and extended the survival of recipient mice in all 3 PDX models tested (Figure 6F-K; supplemental Figure 11C-H). In addition, the levels of NADPH, ROS, p-AKT, PGD, and nuclear accumulation of NRF2 were decreased in IPI-549-treated CD34+ PDX cells (supplemental Figure 11I-M). Transcriptome analysis of Lin−CD34+CD38− PDX cells from BM of mice treated with IPI-549 or vehicle revealed that downregulated genes in PPP, purine, and pyrimidine metabolism were enriched in IPI-549–treated cells (supplemental Figure 11N-V). Finally, we assessed the effects of IPI-549 on a panel of 8 primary AML cells. IPI-549 treatment significantly inhibited the growth and colony-forming abilities across all 8 samples of patients with AML (Figure 6L-U). Together, these results reveal a novel and specific role for PI3Kγ in regulating LSC fate and AML progression.
To investigate a potential resistance mechanism with long-term IPI-549 administration that may escape the PI3Kγ inhibition, we explored the protein levels of both PGD and nuclear NRF2 in BM AML cells from recipients that underwent 6 or 8 weeks of IPI-549 treatment in MLL-AF9–induced AML model and PDX models. Indeed, the protein levels of PGD and nuclear NRF2 in BM cells from recipients subjected to long-term IPI-549 treatment were largely restored to the levels of controls (supplemental Figure 12A-B). Interestingly, we also observed an enhanced p62 protein level in these long-term IPI-549–treated AML cells (supplemental Figure 12A-B). It has been reported that p62 could competitively bind kelch-like ECH-associated protein 1 (KEAP1) to disrupt the KEAP1-NRF2 interaction, resulting in stabilization of NRF2 and transcriptional activation of NRF2 targeted genes.39-41 Therefore, our results suggest that long-term IPI-549 treatment could induce p62 expression to stabilize NRF2, subsequently restoring PGD levels. The adaptive resistance further supports a critical role of PI3Kγ-AKT-NRF2-PGD pathway in AML.
Discussion
Targeting PI3K isoforms has become an attractive therapeutic strategy in cancer.42-45 Over the past few years, several PI3K isoform-selective inhibitors have been developed and approved by the Food and Drug Administration (FDA) for the treatment of specific types of cancer. For example, alpelisib is a PI3Kα-selective inhibitor and is approved for the treatment of advanced or metastatic breast cancer with PIK3CA mutations.46 Idelalisib is a PI3Kδ-selective inhibitor approved for the treatment of relapsed chronic lymphocytic leukemia in combination with other therapies.47 However, although the PI3K signaling pathway is frequently hyperactivated in AML cells and associated with significant poorer overall survival, the specific roles of individual PI3K isoforms in AML have remained poorly understood.
In this study, we uncovered a specific role for the PI3Kγ isoform in AML. We found that PI3Kγ is crucial in regulating the PPP to maintain LSC stemness through activation of an AKT-NRF2-PGD pathway. Previous studies showed that an active PI3K/AKT pathway could promote the nuclear accumulation of NRF2 and upregulation of G6PD and PGD, the 2 key PPP enzymes, to enhance cancer cell metabolic activities.36,48 Interestingly, although PI3Kγ/AKT signaling led to NRF2 nuclear translocation in LSCs, only PGD was upregulated by PI3Kγ. This selective upregulation of PGD sustained the PPP flux essential for nucleotide synthesis and NADPH production (Figure 6V). By enhancing resistance to oxidative stress and sustaining nucleotide synthesis, PI3Kγ-driven PGD upregulation enables LSCs to maintain self-renewal abilities and population maintenance, contributing to leukemia progression and treatment resistance.
AML is a complex and heterogeneous disease, and LSCs are a small subset of leukemic cells that critically contribute to disease relapse and resistance to treatment. Targeting these LSCs is crucial for achieving long-term remission and improving patient outcomes. Here, using genetic AML mouse models, we have discovered that the PI3Kγ isoform plays a unique role in the self-renewal of LSCs, distinguishing it from other class I PI3Ks. Inhibiting PI3Kγ genetically or pharmacologically with IPI-549 impaired the expansion and stemness of murine and human AML cells both in vitro and in vivo. IPI-549, a selective PI3Kγ inhibitor presently in clinical evaluation for solid malignancies to modulate the immunosuppressive tumor microenvironment, represents a promising starting point as a therapeutic strategy in AML. Interestingly, we observed restored protein levels of PGD and nuclear NRF2 in AML subjected to long-term IPI-549 treatment, suggesting a potential resistance mechanism, and further supporting an important role of this signaling pathway in AML.
Notably, duvelisib, a dual-PI3K inhibitor targeting PI3Kδ/γ,49 was evaluated in a small cohort of 6 patients with AML with negligible therapeutic response observed.50 Duvelisib was approved by the FDA in 2018 for the treatment of chronic lymphocytic leukemia, small lymphocytic lymphoma, and follicular lymphoma (FL) in the relapsed or refractory setting. The FDA approval was withdrawn for the FL because of insufficient clinical activity of duvelisib and an unfavorable safety profile in patients. Of note, idelalisib, a PI3Kδ inhibitor, and copanlisib, another dual-PI3Kα/δ targeting agent,51 were also both recently withdrawn for the treatment of FL, similarly due to risk-benefit concerns arising from clinical findings. All 3 discontinued inhibitors share high inhibitory potency against PI3Kδ, suggesting that toxicity observed in the clinic might, at least in part, stem from on-target effects of PI3Kδ inhibition. Additionally, MK-2206, pan-AKT inhibitor, has also displayed limited clinical activity against AML, suggesting that broad nonselective inhibition of AKT family is insufficient for robust antileukemic effects.52 Together, our results provide insights into the lack of efficacy seen with duvelisib or MK-2206 in patients with AML. Our findings also indicate that precise, isoform-specific inhibition within the PI3K-AKT pathway, may enable superior potency, whereas averting issues of excessive toxicity, leading to better clinical outcomes. The recent study demonstrating that simultaneous inhibition of PI3Kγ-AKT signaling augments the antileukemic effects of selinexor, an XPO1 inhibitor,53 highlights the potential of combination therapies involving PI3Kγ inhibitors with other targeted agents. Designing effective combination therapies requires careful consideration of the safety and tolerability of the individual inhibitors and their potential interactions.
Notably, our findings indicate that PI3Kγ is critical in AML LSCs, but dispensable in normal HSC function, suggesting a wide therapeutic window of targeting PI3Kγ in AML. PI3Kγ targeted compounds could be excellent candidates for combination therapy. Thus, evaluating potential combination therapies involving PI3Kγ inhibitors in future studies is a promising approach to enhance AML treatment, paving the way for more effective and personalized therapeutic options for patients with this challenging disease.
Acknowledgments
The authors thank L. Cantley for scientific discussions; N. Olsen for help in MLL-AF9-transduced mouse acute myeloid leukemia model construction; and M. Yuan, J. Asara, and B. Ryback for metabolomics.
This work was supported in part by grants from National Institutes of Health, National Cancer Institute: CA231945 (T.M.R.), CA206963, CA259273, CA066996 (S.A.A), and CA210057 (J.J.Z).
Authorship
Contribution: H.G. designed and performed most experiments, analyzed data, and wrote, reviewed, and edited the paper; C.C. and J.Z. provided the primary AML samples, performed the experiments, and helped with manuscript review and editing; Z.-S.H., X.-D.H., S.X., and J.N. contributed to transcriptomics assay; C.Q. X.C., T.J., and C.Y. contributed to animal experiments and data analyses; T.M.R., J.A.V., and S.A.A. provided resources and helped with manuscript review and editing; and J.J.Z. supervised the project, designed and guided the experiments, and wrote, reviewed, and edited the paper.
Conflict-of-interest disclosure: J.N. is a scientific consultant for Geode Therapeutics Inc. T.M.R. is a scientific advisory board member for Shiftbio and K2B Therapeutics and is a cofounder of Geode Therapeutics Inc. J.A.V. received research support from Infinity Pharmaceuticals. S.A.A. has been a consultant and/or shareholder for Neomorph Inc, C4 Therapeutics, Nimbus Therapeutics, and Accent Therapeutics. S.A.A. has received research support from Janssen and Syndax. S.A.A. is named as an inventor on a patent application related to MENIN inhibition WO/2017/132398A1. J.J.Z. is cofounder and director of Crimson Biopharm Inc and Geode Therapeutics Inc. The remaining authors declare no competing financial interests.
Correspondence: Jean J. Zhao, 450 Brookline Ave, Boston, MA 02215; email: jean_zhao@dfci.harvard.edu.
References
Author notes
The transcriptome data reported in this article have been deposited in the Gene Expression Omnibus database (accession number GSE224607).
Original data are available on request from corresponding author Jean J. Zhao (jean_zhao@dfci.harvard.edu).
The online version of this article contains a data supplement.
There is a Blood Commentary on this article in this issue.
The publication costs of this article were defrayed in part by page charge payment. Therefore, and solely to indicate this fact, this article is hereby marked “advertisement” in accordance with 18 USC section 1734.









This feature is available to Subscribers Only
Sign In or Create an Account Close Modal