We show that red cell exchange (RCE) treats hyperleukocytosis in acute leukemia. RCE provided similar leukoreduction to standard therapeutic leukoreduction and could be superior in patients with severe anemia or monocytic leukemias or when requiring rapid treatment.
TO THE EDITOR:
Of patients with acute leukemia, 5% to 30% present with sequelae of hyperleukocytosis.1 These include tumor lysis syndrome, disseminated intravascular coagulopathy, and leukostasis, all resulting in a higher early mortality; thus, prompt intervention is critical for these patients.2,3 Hydroxyurea is utilized in acute leukemia as first-line therapy when there is concern for symptomatic hyperleukocytosis. When hydroxyurea is either ineffective or leukostasis symptoms are severe, therapeutic leukocytapheresis (TLP) is used to achieve rapid white blood cell (WBC) reduction.4-6
TLP refers to the separation of blood components by density to remove the leukocyte layer. At our institution, ∼33% of patients who undergo TLP for leukostasis receive repeated procedures to reduce their WBC count, further delaying induction chemotherapy (Table 1). Of all TLPs, 29% achieved suboptimal reductions, which we defined as less than a 35% decrease of the original WBC. We initially reasoned that some leukemic cells may poorly separate from RBCs upon centrifugation; for example, this is expected to occur in chronic myeloid leukemia, which contains differentiated myeloid cells with higher cellular density approaching that of RBCs. Thus, we hypothesized that red cell exchange (RCE) may be an effective treatment to reduce the WBC count in patients who fail traditional TLP.
Patient demographics, laboratory values, and leukemia classifications
| . | TLP only . | TLP of TLP to RCE . | RCE of TLP to RCE . | RCE only . |
|---|---|---|---|---|
| Total number of patients | 61 | 11 | 5 | |
| Total number of procedures (including repeats) | 76 | 12 | 14 | 6 |
| Mean number of procedures per patient | 1.2∗∗∗ | 2.4∗∗∗ | 1.2 | |
| Age, y | ||||
| Median | 63 | 69 | 73 | |
| Range | 21-92 | 57-82 | 72-78 | |
| Sex | ||||
| Female | 28 | 5 | 2 | |
| Male | 33 | 6 | 3 | |
| Sex ratio (female-to-male) | 0.8 | 0.8 | 0.7 | |
| Received hydroxyurea, % (n) | 100 | 80 (9) | 60 (3) | |
| 30-day survival % (n) | 80 (46) | 70†(8) | 100 | |
| Preprocedure WBC, × 103/μL | ||||
| Median | 153 | 197 | 156 | 217 |
| Range | 59.3-485 | 86.5-294 | 83.2-221 | 196-386 |
| Postprocedure WBC, × 103/μL | ||||
| Median | 72.5∗∗∗∗ | 147 | 83.0∗∗∗ | 134 |
| Range | 23.3-239 | 76.2-204 | 55.0-140 | 105-167 |
| WBCreduction, % | ||||
| Median | 45.6 | 27.1 | 45.9 | 46.5 |
| Range | 6.10-79.7 | 5.27-45.1 | 23.0-61.1 | 26.5-56.7 |
| Preprocedure hematocrit, % | ||||
| Median | 25‡∗∗ | 23§∗∗ | 25 | 23 |
| Range | 15-44 | 16-26 | 19-26 | 22-26 |
| Postprocedure hematocrit, % | ||||
| Median | 24 | 23 | 25 | 28 |
| Range | 15-44 | 17-27 | 19-28 | 24-30 |
| Blood volumes processed | ||||
| Median | 2.0||∗∗∗∗ | 2.1∗∗∗∗ | 1.2∗∗∗∗ | 1.2∗∗∗∗ |
| Range | 0.9-3.2 | 0.8-3.6 | 0.9-1.7 | 0.8-1.5 |
| pRBC units used | ||||
| Median | 8 | 6 | ||
| Range | 4-12 | 6-8 | ||
| Leukemia classification | ||||
| AML NOS, % (n) | 60 (37) | 27 (3) | 20 (1) | |
| AML with monocytic or myelomonocytic differentiation, % (n) | 30 (18)∗ | 60 (7)∗ | 60 (3)∗ | |
| B-ALL, % (n) | 8 (5) | 0 | 20 (1) | |
| T-ALL, % (n) | 2 (1) | 0 | 0 | |
| MPAL, % (n) | 0 | 9 (1) | 0 | |
| History of CML, % (n) | 1 (1) | 9 (1) | 0 | |
| . | TLP only . | TLP of TLP to RCE . | RCE of TLP to RCE . | RCE only . |
|---|---|---|---|---|
| Total number of patients | 61 | 11 | 5 | |
| Total number of procedures (including repeats) | 76 | 12 | 14 | 6 |
| Mean number of procedures per patient | 1.2∗∗∗ | 2.4∗∗∗ | 1.2 | |
| Age, y | ||||
| Median | 63 | 69 | 73 | |
| Range | 21-92 | 57-82 | 72-78 | |
| Sex | ||||
| Female | 28 | 5 | 2 | |
| Male | 33 | 6 | 3 | |
| Sex ratio (female-to-male) | 0.8 | 0.8 | 0.7 | |
| Received hydroxyurea, % (n) | 100 | 80 (9) | 60 (3) | |
| 30-day survival % (n) | 80 (46) | 70†(8) | 100 | |
| Preprocedure WBC, × 103/μL | ||||
| Median | 153 | 197 | 156 | 217 |
| Range | 59.3-485 | 86.5-294 | 83.2-221 | 196-386 |
| Postprocedure WBC, × 103/μL | ||||
| Median | 72.5∗∗∗∗ | 147 | 83.0∗∗∗ | 134 |
| Range | 23.3-239 | 76.2-204 | 55.0-140 | 105-167 |
| WBCreduction, % | ||||
| Median | 45.6 | 27.1 | 45.9 | 46.5 |
| Range | 6.10-79.7 | 5.27-45.1 | 23.0-61.1 | 26.5-56.7 |
| Preprocedure hematocrit, % | ||||
| Median | 25‡∗∗ | 23§∗∗ | 25 | 23 |
| Range | 15-44 | 16-26 | 19-26 | 22-26 |
| Postprocedure hematocrit, % | ||||
| Median | 24 | 23 | 25 | 28 |
| Range | 15-44 | 17-27 | 19-28 | 24-30 |
| Blood volumes processed | ||||
| Median | 2.0||∗∗∗∗ | 2.1∗∗∗∗ | 1.2∗∗∗∗ | 1.2∗∗∗∗ |
| Range | 0.9-3.2 | 0.8-3.6 | 0.9-1.7 | 0.8-1.5 |
| pRBC units used | ||||
| Median | 8 | 6 | ||
| Range | 4-12 | 6-8 | ||
| Leukemia classification | ||||
| AML NOS, % (n) | 60 (37) | 27 (3) | 20 (1) | |
| AML with monocytic or myelomonocytic differentiation, % (n) | 30 (18)∗ | 60 (7)∗ | 60 (3)∗ | |
| B-ALL, % (n) | 8 (5) | 0 | 20 (1) | |
| T-ALL, % (n) | 2 (1) | 0 | 0 | |
| MPAL, % (n) | 0 | 9 (1) | 0 | |
| History of CML, % (n) | 1 (1) | 9 (1) | 0 | |
Leukemia classification based on most recent preprocedure analysis of peripheral blood by flow cytometry or bone marrow biopsy. AML NOS, acute myeloid leukemia, not otherwise specified; B-ALL, B-acute lymphoblastic leukemia; T-ALL, T-acute lymphoblastic leukemia; MPAL, mixed phenotype acute leukemia; CML, chronic myeloid leukemia.
Myelomonocytic leukemia classification: ∗P = .04, Fisher exact test. Median and range for pre- and postprocedure laboratory values. ‡Three patients and §1 patient were excluded because the instrument reading was flagged as inaccurate. †One patient was excluded due to being lost to follow-up. ||Two patients were excluded as data were unavailable. Number of procedures: ∗∗∗P < .0001 Mann-Whitney test comparing both TLP groups. Postprocedure WBC count: ∗∗∗P = .0019 Mann-Whitney test comparing between the paired TLP and RCE, ∗∗∗∗P < .0002 Mann-Whitney test comparing both TLP groups. Preprocedure hematocrit: ∗∗P < .04 Mann-Whitney comparing both TLP groups. Blood volume processed: ∗∗∗∗P < .0001 analysis of variance (ANOVA) comparing among all groups followed by a Wilcoxon rank test comparing the paired TLP to RCE groups, P = .0098.
To evaluate the overall effectiveness of RCE for hyperleukocytosis with leukostasis, we performed a retrospective chart review of patients who underwent TLP alone, TLP followed by RCE (second line), or RCE alone (first line) from 2017 to 2023 (Table 1). Some patients underwent multiple TLP or RCE procedures per admission. The TLP-to-RCE group had significantly more procedures than the TLP-alone group (2.4 vs 1.2, P < .0001, Fisher exact test [FET]). However, repeat procedures were excluded from our main analysis to maintain statistical independence.
Although the majority of patients in each group had acute myeloid leukemia (AML), a small percentage in each cohort had acute lymphoblastic leukemia or mixed phenotype acute leukemia (Table 1, P = .62, FET). The patients who underwent RCE were older and more anemic (Table 1, P < .05, Student t test), with a higher frequency of AML with monocytic or myelomonocytic differentiation (Table 1, P = .04, FET). From prior experience, we noticed TLP failed more often in those rare instances when hydroxyurea was not administered. Thus, the criteria for RCE first-line therapy became severe anemia, physician decision to not give hydroxyurea, monocytic or myelomonocytic type AML, or request for rapid therapy.
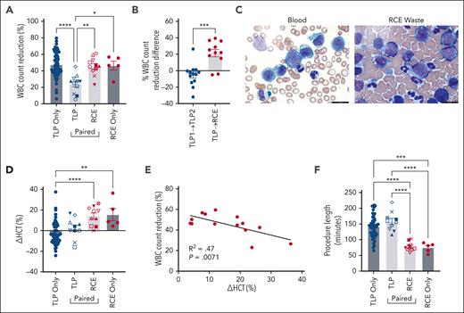
There was a remarkable reduction in WBC count using RCE in those who had a poor response to initial TLP (Figure 1A, Table 1). Moreover, RCE as first-line therapy reduced the WBC count similarly compared with both TLP alone and second-line RCE. On the other hand, when 2 TLPs were performed consecutively, the second TLP was not better than the first, whereas RCE following TLP reduced the WBC count to a greater extent than a second TLP (Figure 1B). This suggests the improvement in leukoreduction with RCE after TLP was independent of procedure order. Smears from peripheral blood and the RCE waste product revealed similar blasts as shown for 1 individual with monocytic features (Figure 1C), confirming that RCE removes leukemic blasts. Using the complete blood count and volume of waste from the same case, we calculated a 63% reduction in WBC count, slightly more than the reduction in this patient’s peripheral WBC count (data not shown), consistent with continued proliferation during the procedure. We conclude that RCE can provide comparable leukoreduction when used as first-line therapy and superior leukoreduction when TLP fails.
RCE effectively reduces the WBC count and corrects anemia in patients with hyperleukocytosis. (A) Percent WBC count reduction. (B) The difference in percent WBC count change between TLP1/TLP2 (blue filled circles) or TLP/RCE (red filled circles). (C) Micrographs of a Wright's stained peripheral blood smear from a patient with AML with monocytic features (left) and of a Wright's stained smear from the RCE waste bag from the same patient (right), 100× magnification. (D) Percent hematocrit change. (E) Percent change in hematocrit compared with percent reduction in WBC count in patients undergoing RCE either alone or following failed TLP for whom ending hematocrit was deliberately increased. (F) TLP or RCE procedure length. (A,D,F) TLP alone is defined by blue filled circles; paired TLP and RCE by blue and red shapes, with each shape representing an individual patient; and RCE alone by red filled circles. All analyses of variance with multiple comparisons were one-way unless otherwise specified: (A) ∗P = .024, ∗∗P = .0037, ∗∗∗∗P < .0001. (B) ∗∗∗P = .0001 unpaired t test. (D) ∗∗P = .0025, ∗∗∗∗P < .0001. (E) P = .0071, R2 = .47, simple linear regression. (F) ∗∗∗P = .0002, ∗∗∗∗P < .0001. (A,D,F) All comparisons not marked by an asterisk are P > .05.
RCE effectively reduces the WBC count and corrects anemia in patients with hyperleukocytosis. (A) Percent WBC count reduction. (B) The difference in percent WBC count change between TLP1/TLP2 (blue filled circles) or TLP/RCE (red filled circles). (C) Micrographs of a Wright's stained peripheral blood smear from a patient with AML with monocytic features (left) and of a Wright's stained smear from the RCE waste bag from the same patient (right), 100× magnification. (D) Percent hematocrit change. (E) Percent change in hematocrit compared with percent reduction in WBC count in patients undergoing RCE either alone or following failed TLP for whom ending hematocrit was deliberately increased. (F) TLP or RCE procedure length. (A,D,F) TLP alone is defined by blue filled circles; paired TLP and RCE by blue and red shapes, with each shape representing an individual patient; and RCE alone by red filled circles. All analyses of variance with multiple comparisons were one-way unless otherwise specified: (A) ∗P = .024, ∗∗P = .0037, ∗∗∗∗P < .0001. (B) ∗∗∗P = .0001 unpaired t test. (D) ∗∗P = .0025, ∗∗∗∗P < .0001. (E) P = .0071, R2 = .47, simple linear regression. (F) ∗∗∗P = .0002, ∗∗∗∗P < .0001. (A,D,F) All comparisons not marked by an asterisk are P > .05.
Individuals with acute leukemia are often severely anemic such that apheresis may be contraindicated until their anemia is corrected. Simultaneously, clinicians are wary to transfuse patients with high WBC counts as transfusion increases blood viscosity, increasing the risk of thrombosis.7,8 We further hypothesized that RCE could provide a safer method to effect leukoreduction while simultaneously increasing the hematocrit. We deliberately increased the hematocrit in 14 of 16 patients treated with RCE, with a median increase of 12% (Figure 1D). Notably, those who failed TLP were often more anemic (Table 1), possibly reflecting more bone marrow involvement or increased proliferation of leukemia cells. Only 8 of 61 patients in the TLP group required preprocedure or intraprocedure RBC transfusion, consistent with their higher starting hematocrit (P = .04, Student t test, Table 1).
To explore how the change in hematocrit impacts the efficiency of leukoreduction, we examined all patients who underwent RCE. There was a moderate inverse correlation between hematocrit change and WBC reduction (Figure 1E), suggesting that although raising the hematocrit can be achieved with significant leukoreduction, larger increases in hematocrit may result in lower WBC reduction. Although intriguing, this potential correlation requires validation in future studies.
In our cohort, RCE took less time than TLP to achieve similar leukoreduction and required processing less volume (Figure 1F and Table 1). Thus, patients can receive induction chemotherapy more rapidly when RCE is utilized for leukoreduction.
To our knowledge, this study is the first to demonstrate that automated RCE can be an effective and more rapid treatment for hyperleukocytosis. Central to this finding is the fact that the leukemic cells are present within the RBC layer during centrifugation. In cases where TLP failed to reduce the WBC count, RCE was more effective than TLP (Figure 1A). These individuals were often the least stable patients, having failed initial attempts at reducing their WBC count with hydroxyurea and TLP as well as having lower starting hematocrits (Table 1). This group was enriched for patients with monocytic or myelomonocytic leukemias, known to have rheological properties resulting in higher blood viscosity,8-13 possibly explaining why TLP failed. Nonetheless, there was a patient in the RCE-alone group with lymphoid leukemia, indicating that RCE can provide leukoreduction in leukemias that are expected to separate more readily from the red cell layer.
While blood priming is sometimes recommended for anemic patients with leukostasis, this increases blood viscosity at the start of the procedure, increasing the risk of thrombosis.7,8 Moreover, by changing the hematocrit at the start of RCE, capturing the WBC interface becomes more challenging as it is a moving target. RCE overcomes these problems by raising the hematocrit while simultaneously reducing both blood viscosity and the leukocrit. Although significant leukoreduction was still achieved with RCE, it appeared to be less effective when we deliberately raised the hematocrit by setting the end hematocrit to a higher level than the starting hematocrit on the Spectra Optia (Figure 1E). Thus, RCE can be utilized to effectively increase the hematocrit while reducing the WBC count; nonetheless, the effect of changing hematocrit on the efficacy of leukoreduction should be further investigated given the therapeutic potential of RCE for leukostasis. One concern with exposing patients to additional RBC units is the development of RBC alloantibodies; however, no new alloantibodies were detected following RCE possibly due to the patients’ immunocompromised state (data not shown).
Finally, leukoreduction by TLP has unclear survival benefits in patients with hyperleukocytosis,14-23 resulting in a category III designation by the American Society for Apheresis.24 Our results are exciting as new approaches are needed to treat individuals with hyperleukocytosis with leukostasis given their higher morbidity and mortality.11,25 In view of the small size and heterogenous and retrospective nature of our study, a randomized trial is needed to fully evaluate the effect of leukoreduction on short-term survival in this population. Such a randomized trial should include an RCE arm, as our findings suggest RCE may be superior to TLP for treatment of hyperleukocytosis.
Acknowledgments
The authors thank the nurses and staff in the Apheresis Unit, Blood Bank, and Stem Cell Laboratory at the Hospital of the University of Pennsylvania for their assistance with this study and their steadfast commitment to patient care. The authors also thank Andrew Matthews, Shannon McCurdy, Alexander Perl, Martin Carroll, and Siddharth Bhattacharyya for their advice and clinical expertise.
E.A.M. was supported by National Institutes of Health, National Heart, Lung, and Blood Institute grant R38HL143613. U.O. was supported by a grant from the Penn Center for Precision Medicine and the Department of Pathology and Laboratory Medicine.
Authorship
Contribution: E.A.M. conceptualized the study, acquired and analyzed data, and wrote and edited the manuscript; M.C.D. acquired and analyzed data; A.G. conceptualized the study, acquired and analyzed data, and wrote and edited the manuscript; C.C. conceptualized the study and acquired data; M.M. acquired data; K.S. acquired data; Y.C.T. conceptualized the study, acquired data, and edited the manuscript; D.L.S. acquired data and edited the manuscript; V.B. acquired data; A.D.F. acquired data; T.K. acquired data; N.A. conceptualized the study and acquired data; and U.O. conceptualized the study, acquired and analyzed data, and wrote and edited the manuscript.
Conflict-of-interest disclosure: The authors declare no competing financial interests.
Correspondence: Una O’Doherty, University of Pennsylvania, 422 Curie Blvd, 705 Stellar Chance, Philadelphia, PA 19104; email: unao@pennmedicine.upenn.edu.
References
Author notes
This study was reviewed by the institutional review board at the Hospital of the University of Pennsylvania and was considered exempt as it was conducted for quality improvement.
All deidentified patient data in this study are available upon request from the corresponding author, Una O'Doherty (unao@pennmedicine.upenn.edu).

This feature is available to Subscribers Only
Sign In or Create an Account Close Modal