CAR T cell approaches to effectively target AML and T-ALL without off-tumor effects on healthy myeloid or T cell compartments respectively are an unmet medical need. NKG2D-ligands are a promising target given their absence on healthy cells and surface expression in a wide range of malignancies. NKG2D-ligand expression in T-ALL has not previously been interrogated, and reports regarding the prevalence and density of NKG2D-ligand expression in AML vary. A first-in-human clinical trial of CART cells targeting NKG2D ligands in patients with AML demonstrated safety and feasibility (Baumeister et al, Cancer Immunology Research 2019). However, at low CAR T cell doses without lymphodepletion clinical efficacy was limited and in this selective patient cohort, NKG2D-ligand expression was only detectable at low levels.
To broadly assess the level of NKG2D-ligand expression in AML and T-ALL and evaluate how this correlates with leukemia susceptibility to CAR T cells targeting NKG2D-ligands, we employed NKG2D-fusion protein-based flow-cytometry and RNA sequencing. CAR T cells bearing the full-length native NKG2D-receptor coupled to the CD3ζ cytoplasmic domain were generated using γ-retroviral transduction and then evaluated in functional assays. We show that NKG2D-ligands are expressed in T-ALL cell lines and primary T-ALL and confirm that NKG2D-ligands are frequently expressed at the surface and RNA-level in primary AML, albeit at relatively low levels. We demonstrate that high-expressing AML and T-ALL targets are exquisitely susceptible to in vitro activity of CAR T cells targeting NKG2D-ligands as evidenced by CD107a degranulation, cytotoxicity and production of IFN-γ and TNF-α. Importantly, we show that even low-level ligand expression in primary leukemia targets results in robust NKG2D-CAR activity. Using mass-cytometry, we reveal a distinct phenotypic profile of NKG2D-CAR T cells following incubation with ligand-positive leukemia targets when compared to controls. This includes selective upregulation of ICOS, 41BB, PD-1, LAG-3 and OX40.
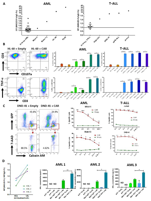
Given clinical precedent of pharmacologic HDAC inhibition in AML, we next assessed the impact of preincubation with Valproic Acid (VPA) on NKG2D-ligand expression in AML and whether this enhances susceptibility to NKG2D-CART cells in functional assays. We demonstrate that NKG2D-ligand expression can be selectively enhanced in low-expressing AML cell lines and primary AML blasts when AML cells are pre-incubated with 1mM VPA for 24 hours. Such pharmacologic ligand induction significantly augments NKG2D-CAR anti-leukemic activity in functional assays without affecting healthy Peripheral Blood Mononuclear Cells or CAR T cells.
Our findings demonstrate that NKG2D-ligands are viable targets for CAR T cell therapy in AML and T-ALL despite low-level cell-surface expression and provide the rationale for the combination of HDAC-inhibitors with NKG2D-CAR T cell therapy as a potential strategy to achieve clinical NKG2D-CAR T cell efficacy in AML.
Figure: A) Specific fluorescence intensity of NKG2D-ligand surface expression in Cell lines and Primary Leukemia cells are displayed in comparison B) NKG2D-CAR T cells (CAR) degranulate and produce proinflammatory cytokines during co-culture with AML and T-ALL lines (representative flow plot, left panel), but not to negative controls, whereas T cells transduced with vector lacking the CAR-transgene (Empty) do not. C) NKG2D-CAR T cells but not Empty control T cells display striking killing activity against AML and T-ALL cell lines. D) Preincubation of primary AML blasts with 1mM VPA for 24 hours enhances NKG2D-ligand expression and significantly augments NKG2D-CAR T cell activity, shown here as IFN-γ production during co-culture with 3 independent primary AML samples.
Dranoff:Novartis: Employment. Ritz:Equillium: Research Funding; Merck: Research Funding; Kite Pharma: Research Funding; Aleta Biotherapeutics: Consultancy; Celgene: Consultancy; Avrobio: Consultancy; LifeVault Bio: Consultancy; Draper Labs: Consultancy; Talaris Therapeutics: Consultancy; TScan Therapeutics: Consultancy.
Author notes
Asterisk with author names denotes non-ASH members.

This feature is available to Subscribers Only
Sign In or Create an Account Close Modal