Abstract
Introduction: We previously demonstrated prolonged circulation and improved efficacy of erythrocyte (red blood cell, RBC) coupled thrombomodulin (TM) fusion proteins as thromboprophylactic and anti-inflammatory agents. To further this therapeutic platform, we produced humanized analogues and investigated their efficacy in models where RBC-coupling may provide not only a pharmacokinetic advantage, but also a pharmacodynamic advantage by local delivery to RBC membranes. Previous fusions were constructed with mouse TM fused to single-chain variable fragments (scFv) of a rat-derived anti-glycophorin A antibody. Therefore, to produce clinically translatable therapeutic fusion proteins, modification of both cargo and targeting moiety are necessary for use in humans to render them non-immunogenic and capable of binding to human RBCs. We aimed to use human-like antibodies against high-prevalence antigens, fuse these antibodies to the extracellular domain of TM, confirm their binding and enzymatic activity, and demonstrate their efficacy in whole-blood models of human vascular pathology.
Methods: An IgG Fab phage display library was prepared from a Rhesus macaque immunized with human RBCs. By panning on intact RBCs, Fab/phage specific for human RBCs were identified. We selected two clones from this library, one against a high-prevalence Band 3 antigen (Wright B (Wrb), Diego blood group, >106 copies/RBC) and one against a high-prevalence RhCE antigen (Rh17, Rhesus blood group, ~105 copies/RBC). The variable chain sequences of these antibodies were cloned into a scFv construct and fused to the extracellular domain of human TM. Fusion proteins were produced in S2 cells using a metallothionein promoter expression system. The soluble extracellular domain of human TM was similarly cloned and produced as a control. Binding of the fusions to RBCs was measured by indirect agglutination and by ELISA with immobilize erythrocyte ghosts. Activity of the TM fusions was measured by colorimetric cleavage of an APC substrate. Adverse effects of fusions on RBCs were investigated in a model of osmotic stress in hypotonic saline as well as mechanical integrity against agitation with glass beads. Assays of endothelial protection were performed on human umbilical vein endothelial cells (HUVEC) activated lipopolysaccharide (LPS), TNF-α, heme, and HMGB1. Culture supernatants were analyzed by ELISA for IL-6, IL-8, and vWF. An endothelialized, whole-blood microfluidic platform was developed using the Bio-Flux (Fluxion) microfluidic system. Models of vascular pathology included TNF-α activation of the endothelialized channels as well as localized, light-induced injury with hematoporphyrin.
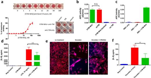
Results: We successfully produced fusion proteins of human TM and human-like scFv antibody derivatives capable of specifically binding to human RBCs (Figure 1, a). The fusions demonstrated affinities suitable for translation, and enabled comparison of different levels of surface loading. The scFv/TM fusions did not induce direct RBC agglutination, and did not have adverse effects on RBC integrity under osmotic and mechanical stress. The fusions maintained similar enzymatic activity to their soluble TM counterparts (Figure 1, b) and remained active when bound to RBCs (Figure 1, c). The TM fusions also demonstrated efficacy in protection of HUVECs against activation by inflammatory mediators such as LPS and thrombin (Figure 1, d-f), both as soluble proteins and when bound to RBCs. In a whole-blood endothelialized microfluidic system, the fusions reduced fibrin deposition and channel occlusion in activated and injured endothelium.
Figure 1 - (a) hTM-Wrb binds specifically to human RBC with detectable binding at <10nM. hTM-Wrb maintains its acivity both as (b) soluble enzyme and (c) when bound to RBCs. (d) hTM-Wrb decreases LPS-induced IL-8 production by HUVEC and (e) decreases thrombin mediated injury of HUVEC monolayers and (f) s ubsequent inflammatory activation.
Conclusion: Thrombomodulin was successfully coupled to human RBCs by fusion to human-like antibodies against high-prevalence epitopes. The RBC-coupled TM maintained its anti-inflammatory and anti-thrombotic activity without adversely affecting RBC integrity, and had therapeutic activity in a microfluidic model of vascular pathology.
No relevant conflicts of interest to declare.
Author notes
Asterisk with author names denotes non-ASH members.

This feature is available to Subscribers Only
Sign In or Create an Account Close Modal