Key Points
Crenolanib displays activity against several of the important kinase domain mutations (at position D835) found in FLT3.
Patients receiving crenolanib achieve FLT3-inhibitory plasma levels.
Abstract
Mutations of the type III receptor tyrosine kinase FLT3 occur in approximately 30% of acute myeloid leukemia patients and lead to constitutive activation. This has made FLT3-activating mutations an attractive drug target because they are probable driver mutations of this disease. As more potent FLT3 inhibitors are developed, a predictable development of resistance-conferring point mutations, commonly at residue D835, has been observed. Crenolanib is a highly selective and potent FLT3 tyrosine kinase inhibitor (TKI) with activity against the internal tandem duplication (FLT3/ITD) mutants and the FLT3/D835 point mutants. We tested crenolanib against a panel of D835 mutant cell lines and primary patient blasts and observed superior cytotoxic effects when compared with other available FLT3 TKIs such as quizartinib and sorafenib. Another potential advantage of crenolanib is its reduced inhibition of c-Kit compared with quizartinib. In progenitor cell assays, crenolanib was less disruptive of erythroid colony growth, which may result in relatively less myelosuppression than quizartinib. Finally, correlative data from an ongoing clinical trial demonstrate that acute myeloid leukemia patients can achieve sufficient levels of crenolanib to inhibit both FLT3/ITD and resistance-conferring FLT3/D835 mutants in vivo. Crenolanib is thus an important next-generation FLT3 TKI. This study is registered at clinicaltrials.gov (ID: NCT01657682).
Introduction
Approximately one-third of acute myeloid leukemia (AML) patients harbor an internal tandem duplication (ITD) in the receptor tyrosine kinase (RTK) FLT3.1 Point mutations of FLT3 at aspartate 835 (D835) are also observed in patients, although at a frequency of only about 7%.1 The FLT3/ITD mutations are known to confer a poor prognosis, whereas the prognostic impact of the D835 mutations is more controversial.1-3 Both types of mutations lead to constitutive activation of the tyrosine kinase function, which makes FLT3 an attractive drug target to improve outcomes for AML patients with FLT3 mutations. Over the past decade, several tyrosine kinase inhibitors (TKIs) targeting FLT3 have been studied in the setting of clinical trials to treat AML, with limited success.4 More recently, sorafenib and quizartinib have emerged as more potent FLT3 inhibitors and have significant clinical activity.5-8 Quizartinib in particular has been associated with high bone marrow response rates in relapsed and refractory FLT3/ITD AML patients, although there appeared to be a degree of myelosuppression in some patients, possibly the result of concomitant inhibition of c-KIT.8,9
The BCR-ABL inhibitor imatinib has been in widespread use for CML and Ph+ acute lymphocytic leukemia for a decade. Soon after its introduction into this patient population, resistance-conferring point mutations in the ABL kinase domain emerged during therapy, leading to disease progression. This has been successfully countered with the introduction of second-generation BCR-ABL inhibitors such as nilotinib and dasatinib. In contrast, as clinical trials of FLT3 inhibitors were being conducted over the past decade, resistance-conferring point mutations in the FLT3 coding sequence were not routinely observed, except sporadically.10 A reasonable explanation for this is that high-level FLT3 inhibition in vivo was not generally achieved by the first generation FLT3 inhibitors. However, as the more potent inhibitors sorafenib and quizartinib have been more widely used to treat FLT3/ITD AML, both in clinical trials and in off-label use, point mutations have finally emerged during disease progression.11 These mutations are predominantly found at aspartate 835 (D835) in the activation loop, although mutations at phenylalanine 691 (F691) were also reported. Both mutations render the receptor resistant to the FLT3 inhibitor to a variable degree and are clearly associated with disease progression. Resistance-conferring FLT3 D835 mutations have also been reported to arise during sorafenib and sunitinib therapy.12,13 As the clinical development of FLT3 inhibitors proceeds into advanced phase trials, it has become obvious that these mutations will represent a new obstacle in the care of FLT3/ITD AML patients, at least when quizartinib or sorafenib are used as the initial TKI. Furthermore, FLT3/D835 mutations present at diagnosis in 7% of AML patients and in some cases may represent a driver of the disease.14-16 Although first-generation FLT3 inhibitors such as midostaurin display activity against FLT3 tyrosine kinase domain mutations,17,18 their relative lack of potency has limited their utility as single agents.
Crenolanib is a benzamidine quinolone derivative originally developed as an inhibitor of platelet-derived growth factor receptor (PDGFR).19 In a phase 1 trial of crenolanib enrolling solid tumor patients, 8 patients achieved stable disease, but no objective responses were reported despite micromolar plasma concentrations being achieved in tolerable fashion.19 Subsequent analysis using an in vitro kinase assay indicated that the compound had activity against FLT3. We report here the characterization of crenolanib as a novel TKI that displays potent activity against both the FLT3/ITD-mutated receptor as well as FLT3/D835-mutated receptors, including those arising in the context of FLT3/ITD mutations after treatment with sorafenib and quizartinib.
Methods
Cell culture and reagents
All cell lines and primary blasts were cultured in RPMI culture medium containing 10% fetal bovine serum (Millipore), at 37°C in 5% CO2. Molm14 cells were obtained from the DSMZ (Deutsche Sammlung von Mikroorganismen und Zellkulturen, Braunschweig, Germany).
Crenolanib was supplied by Arog Pharmaceuticals. Quizartinib was supplied by Ambit Biosciences. Sorafenib was obtained from LC Laboratories (Woburn, MA). Drugs were dissolved in dimethyl sulfoxide at a stock concentration of 10 µM. Ba/F3 mouse lymphoid cells were transfected by nucleofection with the Amaxa Kit V (Lonza, Walkersville, MD) using pCI-neo-mammalian expression vector (Promega, Madison, WI) containing either wild-type (WT) FLT3 DNA or FLT3 ITD DNA isolated from a patient according to the manufacturer’s protocol. DNA was manipulated using QuikChange site-directed mutagenesis kit (Agilent Technologies, Santa Clara, CA) to create D835F, D835H, D835V, and D835Y point mutants according to the manufacturer’s protocol.
Cytotoxicity
Cytotoxicity was assessed using a dimethyl-thiazole diphenyl tetrazolium bromide (MTT) assay (Roche Diagnostics, Indianapolis, IN) and with the Annexin V assay for apoptosis (Pharmingen, San Diego, CA), as described previously.20
Colony-forming assays of normal human bone marrow
Mononuclear cells were isolated from bone marrow samples from normal donors (n = 3) by Ficoll-Paque PLUS (GE Healthcare, Piscataway, NJ) centrifugation. Mononuclear cells were extracted from the monolayer, washed, and plated in methylcellulose medium MethoCult H4435 Enriched (Stem Cell Technologies, Vancouver, BC, Canada) containing various concentrations of crenolanib or quizartinib at 100 000 cells/mL in 35-mm dishes in quadruplicate. Dishes were incubated for 10 to 12 days and visually assessed using an Olympus CKX31 inverted microscope for abundance of erythrocyte burst-forming units and granulocyte-macrophage colony-forming units.
Immunoblotting
Electrophoresis and immunoblotting were performed as previously described.20 Antiphosphotyrosine antibody (4G10) was obtained from Millipore (Bedford, MA). Antibodies for pAKT (Thr308), AKT, pMAPK (p-p44/42), phospho-STAT5, and MAPK (p44/42) were obtained from Cell Signaling (Danvers, MA). The antibodies for FLT3, cKit, and STAT5 were obtained from Santa Cruz Biotechnology (Santa Cruz, CA). Plasma inhibitory assay was performed as previously described.21
DNA sequencing
Genomic DNA from patients was isolated with QIamp Mini Kit (Qiagen, Valencia, CA). FLT3 mutations were identified, and allelic burden was estimated as previously described.22 This DNA was then analyzed by Sanger sequencing using the primer GAATTCATTTCACTCTGAAGAT as previously described.
Patient samples
Plasma inhibitory activity (PIA) assays and pharmacokinetic data were obtained from samples from patients enrolled on an institutional review board–approved phase 2 study of crenolanib (NCT01657682) conducted at MD Anderson Cancer Center. Primary AML patient leukemia cells were collected separately under the auspices of the institutional (institutional review board–approved) Tumor and Cell Procurement Bank at Johns Hopkins. Whole-blood and bone marrow aspirates from healthy donors were also collected under this procurement protocol, including bone marrow cells for colony-forming assays isolated from unused remainders of normal donor harvests at the Johns Hopkins Hospital. All samples used in this study were from patients who gave informed consent according to the Declaration of Helsinki.
Pharmacokinetics
Venous blood samples from patients enrolled in the crenolanib phase 2 trial were taken before the initial dose, and at hours 0.5, 1, 2, 4, 8, and 24 postdose of cycle 1 day 1. Samples were also taken on cycle 1 day 15 at predose, 0.5, and 6 hours postdose. Samples were processed within 30 minutes of collection by centrifugation for 10 minutes at 1500×g under refrigeration (∼4°C). The resultant serum was stored at –70°C until subsequent analysis for crenolanib concentrations using a validated liquid chromatography/tandem mass spectrometry method performed by MicroConstants (San Diego, CA). Briefly, at the day of the analysis, serum samples were thawed and 50 µL of each sample were transferred to an appropriately labeled 5-mL polypropylene centrifuge tube with snap-in cap. Five microliters of the internal standard was added to each sample. The sample was vortexed thoroughly and 1.5 mL of tertiary-butyl methyl ether was added to each sample and vortexed for 5 minutes. The samples were then centrifuged at 4000 rpm for 5 minutes. The tertiary-butyl methyl ether layer was transferred to another clean, labeled 5-mL polypropylene centrifuge tube and dried with nitrogen gas for 20 minutes. The samples were reconstituted in mobile phase (30% acetonitrile, 70% water, A-0.16% ammonium formate, 1.25% citric acid, 0.2% formic acid) and analyzed by high-performance liquid chromatography using a Waters XSelect CSH C18 column. The mobile phase was nebulized using heated nitrogen in a Z-spray source/interface set to electrospray-positive ionization mode. The ionized compounds were detected using tandem mass spectrometry. Pharmacokinetic analysis of these samples was performed using Phoenix WinNonlin version 6.3 software (Pharsight, Mountain View, CA).
Results
Crenolanib has activity against FLT3/ITD AML cells
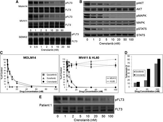
Crenolanib (Figure 1A) was originally developed as an inhibitor of PDGFRB. In a commercially available assay of kinase selectivity (KinomeScan; DiscoveRx, San Diego, CA), crenolanib was demonstrated to have a high degree of selectivity for FLT3 relative to other kinases (Figure 1B). We compared the FLT3 inhibitory activity of crenolanib with sorafenib and quizartinib using cell lines expressing mutant and WT FLT3 (Figure 2). In immunoblot assays examining FLT3 autophosphorylation and phosphorylation of downstream signaling proteins (Figure 2A-B), crenolanib inhibited autophosphorylation of both WT and ITD-mutated FLT3 to a similar degree, with an IC50 of approximately 2 nM. In MTT assays, crenolanib exhibited a cytotoxic effect against Molm14 and MV4-11 cells in culture medium to a similar degree as sorafenib and somewhat less so compared with quizartinib (Figure 2C). This effect was also observed in assays of apoptosis using Annexin V (Figure 2D). Likewise, crenolanib inhibited FLT3 autophosphorylation in primary FLT3/ITD AML blasts (from a patient with a FLT3/ITD mutation at an allelic ratio of 0.95) in culture with an IC50 of 2.4 nM (Figure 2E).
Crenolanib. (A) The structure of crenolanib, a benzamidine-quinolone derivative. (B) KinomeScan results for crenolanib. Shown are the results of all kinases in the panel inhibited 50% or more (compared with baseline activity) by 100 nM crenolanib.
Crenolanib. (A) The structure of crenolanib, a benzamidine-quinolone derivative. (B) KinomeScan results for crenolanib. Shown are the results of all kinases in the panel inhibited 50% or more (compared with baseline activity) by 100 nM crenolanib.
Activity of crenolanib against WT and ITD-mutated FLT3 in vitro. (A) FLT3/ITD cell lines (Molm14 and MV411) and FLT3 WT cell lines (SEMK2) were treated with crenolanib for 1 hour and then cells were lysed, immunoprecipitated for FLT3, and analyzed by immunoblotting for phospho- and total FLT3. (B) An aliquot of the lysate of Molm14s treated with crenolanib from (A) was reserved for analysis of downstream signaling molecules including pAKT, pMAPK, pSTAT5, and the corresponding total protein content. (C) Cytotoxicity of these doses of crenolanib in FLT3/ITD cell lines was analyzed by MTT assay. HL-60 cells, which express extremely limited WT FLT3, were used as a control. (D) Apoptosis induced by crenolanib and sorafenib 48 hours after treatment of Molm14 cells with drug was analyzed by Annexin V flow cytometry. (E) Patient blasts containing a FLT3/ITD mutation were treated with crenolanib, lysed, and immunoblotted for phospho- and total FLT3.
Activity of crenolanib against WT and ITD-mutated FLT3 in vitro. (A) FLT3/ITD cell lines (Molm14 and MV411) and FLT3 WT cell lines (SEMK2) were treated with crenolanib for 1 hour and then cells were lysed, immunoprecipitated for FLT3, and analyzed by immunoblotting for phospho- and total FLT3. (B) An aliquot of the lysate of Molm14s treated with crenolanib from (A) was reserved for analysis of downstream signaling molecules including pAKT, pMAPK, pSTAT5, and the corresponding total protein content. (C) Cytotoxicity of these doses of crenolanib in FLT3/ITD cell lines was analyzed by MTT assay. HL-60 cells, which express extremely limited WT FLT3, were used as a control. (D) Apoptosis induced by crenolanib and sorafenib 48 hours after treatment of Molm14 cells with drug was analyzed by Annexin V flow cytometry. (E) Patient blasts containing a FLT3/ITD mutation were treated with crenolanib, lysed, and immunoblotted for phospho- and total FLT3.
Crenolanib has activity against FLT3/D835 point mutants
Point mutations at residue D835 can arise in the WT FLT3 receptor or within the context of an existing ITD mutation (ie, within the same allele). To test the inhibitory activity of crenolanib against both categories of D835 mutations, we generated a series of transfectants of the murine lymphoid cell line Ba/F3. As shown in Table 1, crenolanib and quizartinib have similar potency against a FLT3/ITD receptor lacking any kinase domain mutation. However, crenolanib was significantly more potent than quizartinib against the D835Y, D835F, and D835V mutant receptors. Interestingly, crenolanib and quizartinib were of equal potency against the D835H and D835N variants. Crenolanib has minimal activity against the F691L variant.
Inhibitory activity of crenolanib against different FLT3 TKD mutations
| Cell line . | Crenolanib . | Quizartinib . | Fold difference . |
|---|---|---|---|
| IC50 pFLT3 (nM) . | IC50 pFLT3 (nM) . | ||
| Ba/F3 ITD | 1.3 | 1.7 | 1.2 |
| Ba/F3 ITD/D835Y | 8.7 | 93.1 | 10.7 |
| Ba/F3 WT D835Y | 6.9 | 33.7 | 4.9 |
| Ba/F3 WT D835F | 6.5 | 72.7 | 11.2 |
| Ba/F3 WT D835H | 19.8 | 20.0 | — |
| Ba/F3 WT D835N | 4.3 | 2.3 | 0.5 |
| Ba/F3 WT D835V | 2.3 | 63.7 | 27.4 |
| Ba/F3 ITD/F691L | 67.8 | 36.4 | 0.5 |
| Cell line . | Crenolanib . | Quizartinib . | Fold difference . |
|---|---|---|---|
| IC50 pFLT3 (nM) . | IC50 pFLT3 (nM) . | ||
| Ba/F3 ITD | 1.3 | 1.7 | 1.2 |
| Ba/F3 ITD/D835Y | 8.7 | 93.1 | 10.7 |
| Ba/F3 WT D835Y | 6.9 | 33.7 | 4.9 |
| Ba/F3 WT D835F | 6.5 | 72.7 | 11.2 |
| Ba/F3 WT D835H | 19.8 | 20.0 | — |
| Ba/F3 WT D835N | 4.3 | 2.3 | 0.5 |
| Ba/F3 WT D835V | 2.3 | 63.7 | 27.4 |
| Ba/F3 ITD/F691L | 67.8 | 36.4 | 0.5 |
Ba/F3 cell lines were treated with quizartinib or crenolanib for 1 hour and then cells were lysed, immunoprecipitated for FLT3, and analyzed by immunoblotting for phospho- and total FLT3. Densitometry analysis was performed using Quantity One software (version 4.5.0). IC50s were calculated by regression analysis after linear conversion (Calcusyn software).
We next tested crenolanib against a series of primary AML samples with D835 mutations arising both spontaneously and in the context of FLT3 inhibitor therapy. Figure 3A shows a dose response experiment using 3 primary AML samples in vitro, each of which harbored a D835 mutation (in a WT FLT3 background, no ITD mutation). Patients 2 and 3 harbored D835Y mutations and were newly diagnosed, whereas patient 4, harboring a D835V mutation, was collected at relapse. Crenolanib inhibited FLT3 autophosphorylation in all 3 samples, with IC50s of 1.2, 8.1, and 2.0 nM, respectively. No significant cytotoxicity was induced by the drug in the 2 diagnostic specimens, whereas the relapsed specimen did appear to respond (Figure 3B). This is similar to what has been observed with FLT3/ITD-mutated samples, in that newly diagnosed cases are not generally responsive to highly selective FLT3 inhibition, although in the relapsed setting the response is more predictable.22 Examining this relapsed patient sample further, Figure 3C shows that crenolanib is more effective than either sorafenib or quizartinib at inhibiting FLT3 autophosphorylation and at inducing cytotoxicity. Finally, the utility of crenolanib against a tyrosine kinase domain mutation in the background of a FLT3/ITD mutation is demonstrated in Figure 3D. A FLT3/ITD AML patient (with an allelic ratio of 2.65) who was being maintained on sorafenib developed clinical progression and was found to harbor a D835F mutation that was not present at the start of sorafenib therapy. Again, of the 3 inhibitors, only crenolanib induced a significant effect against these blasts in vitro (there were insufficient blasts from this sample to perform immunoblotting).
Inhibitory activity of crenolanib against FLT3 TKD mutations in primary AML samples. (A) Blasts from patient 2 (de novo D835Y), patient 3 (de novo D835Y), and patient 4 (relapsed D835V) were incubated for 1 hour with crenolanib and then lysed, immunoprecipitated for FLT3, and analyzed for phospho- and total FLT3 by immunoblotting. (B) Blasts from the same patients in panel 2 were treated with crenolanib in 96-well plates for 72 hours, and cytotoxicity was analyzed by MTT. (C) Blasts from patient 4 were also treated with quizartinib and sorafenib in this analysis. In a separate immunoblot experiment (inset), blasts from patient 4 were treated with 20 nM of quizartinib, crenolanib, and sorafenib for 1 hour and then lysed, immunoprecipitated for FLT3, and analyzed by immunoblot for phospho- and total FLT3. (D) Patient 5 had a FLT3/ITD mutation and was treated with sorafenib, responded to treatment, and then relapsed. Blasts collected after relapse harbored a D835F mutation, along with the original FLT3/ITD mutation. These blasts were treated with crenolanib, quizartinib, or sorafenib in 96-well plates for 72 hours, and cytotoxicity was analyzed by MTT.
Inhibitory activity of crenolanib against FLT3 TKD mutations in primary AML samples. (A) Blasts from patient 2 (de novo D835Y), patient 3 (de novo D835Y), and patient 4 (relapsed D835V) were incubated for 1 hour with crenolanib and then lysed, immunoprecipitated for FLT3, and analyzed for phospho- and total FLT3 by immunoblotting. (B) Blasts from the same patients in panel 2 were treated with crenolanib in 96-well plates for 72 hours, and cytotoxicity was analyzed by MTT. (C) Blasts from patient 4 were also treated with quizartinib and sorafenib in this analysis. In a separate immunoblot experiment (inset), blasts from patient 4 were treated with 20 nM of quizartinib, crenolanib, and sorafenib for 1 hour and then lysed, immunoprecipitated for FLT3, and analyzed by immunoblot for phospho- and total FLT3. (D) Patient 5 had a FLT3/ITD mutation and was treated with sorafenib, responded to treatment, and then relapsed. Blasts collected after relapse harbored a D835F mutation, along with the original FLT3/ITD mutation. These blasts were treated with crenolanib, quizartinib, or sorafenib in 96-well plates for 72 hours, and cytotoxicity was analyzed by MTT.
c-Kit inhibition and effects on hematopoietic colony formation
FLT3 inhibitors often have inhibitory activity against the closely-related receptor tyrosine kinase, c-KIT. This may account to some degree for the myelosuppression, particularly the anemia and thrombocytopenia that is often observed in patients receiving FLT3 inhibitors in clinical trials. There is extensive literature to support the notion that suppression of c-KIT activity would be expected to result in impaired red cell and platelet production.23 A relative therapeutic index, therefore, would be expected to exist for inhibitors of class III receptor tyrosine kinases such as crenolanib and quizartinib. We compared the activity of both drugs against c-KIT using immunoblot assays with the erythroleukemia cell line, TF-1, which expresses WT c-KIT (Figure 4A). Quizartinib was the more potent inhibitor of c-KIT in this assay. In hematopoietic progenitor cell assays of normal donor marrow, quizartinib, but not crenolanib, was generally more suppressive of erythroid activity at concentrations consistent with those associated with c-KIT inhibition (Figure 4B). Crenolanib, therefore, has an advantage over quizartinib in this respect, in that the relative degree of myelosuppression it induces in patients may be less.
Inhibition of c-KIT and erythropoiesis. (A) TF-1 cells, which express WT c-Kit, were treated with crenolanib or quizartinib for 1 hour. In the last 5 minutes of drug treatment, 20 ng of stem cell factor was added. The cells were lysed, immunoprecipitated for c-Kit, and analyzed by immunoblot for phospho- and total c-Kit. (B) Normal human donor bone marrow (n = 3) was collected and diluted to a concentration of 100 000 cells per mL in MethoCult. Various concentrations of crenolanib or quizartinib were added, and cells were plated in quadruplicate in 35-mm dishes. Each dish was viewed under a light microscope, and total numbers of granulocyte-macrophage colony-forming unit and erythrocyte burst-forming unit colonies were recorded.
Inhibition of c-KIT and erythropoiesis. (A) TF-1 cells, which express WT c-Kit, were treated with crenolanib or quizartinib for 1 hour. In the last 5 minutes of drug treatment, 20 ng of stem cell factor was added. The cells were lysed, immunoprecipitated for c-Kit, and analyzed by immunoblot for phospho- and total c-Kit. (B) Normal human donor bone marrow (n = 3) was collected and diluted to a concentration of 100 000 cells per mL in MethoCult. Various concentrations of crenolanib or quizartinib were added, and cells were plated in quadruplicate in 35-mm dishes. Each dish was viewed under a light microscope, and total numbers of granulocyte-macrophage colony-forming unit and erythrocyte burst-forming unit colonies were recorded.
Crenolanib achieves inhibitory activity against FLT3/ITD and FLT3/D835 AML in vivo
Crenolanib is currently being studied in a phase 2 clinical trial for patients with relapsed/refractory AML with FLT3-activating mutations (NCT01657682). Patients are treated with 100 mg crenolanib orally every 8 hours. However, on study day 1, patients were given a single dose of drug so that single-dose pK studies could be conducted. We used plasma samples collected from patients on day 1 of treatment with crenolanib for analysis of in vivo FLT3 inhibition using the PIA assay, and pK analysis was carried out using serum from these time points to determine serum drug concentrations at the corresponding PIA time points (Figure 5A-B). No significant difference was seen between experiments performed in plasma compared with serum, which showed IC50s against phospho-FLT3 of 48 nM and 40 nM, respectively (supplemental Figure 1, available on the Blood Web site). Comparing the PIA results with the pK results, we observed that FLT3 inhibition was readily achieved throughout the dosing period. A trough serum concentration of 100 to 200 nM appears to be required to maintain inhibition of FLT3 autophosphorylation to 10% to 15% of baseline. This PIA assay was performed using Molm14 cells, which harbor a FLT3/ITD mutation. To provide evidence for the in vivo activity of crenolanib against kinase domain mutations, we took blasts from patient 4 (described earlier), which contained a D835V mutation, and used them in a PIA assay of trough plasma samples from several different trial patients. As is shown in Figure 5C, steady state (day 15) levels of crenolanib were quite sufficient to profoundly inhibit this mutant FLT3 receptor. These clinical correlative data indicate that AML patients treated with 100 mg crenolanib every 8 hours are able to achieve sufficient concentrations of the drugs to effectively inhibit the target, whether it is a FLT3/ITD mutation or a FLT3/D835 mutation. Data regarding the safety, tolerability, and efficacy of crenolanib in these patients is not yet available because accrual is ongoing.
Crenolanib inhibits FLT3 in vivo. (A) Plasma samples from patients 6 and 7 were collected as part of the phase 2 clinical trial of crenolanib. Patients received a single dose of drug on day 1, and samples were collected for PIA and pK analysis. Molm14 cells were incubated with each plasma sample for 1 hour and then lysed, immunoprecipitated for FLT3, and analyzed by immunoblot for phospho- and total FLT3. (B) The same time course samples from these patients were analyzed by mass spectroscopy for serum drug concentrations of crenolanib. (C) Blasts from patient 4 (relapsed D835V) were used for a PIA assay with steady-state plasma samples from 5 different patients enrolled in the crenolanib trial. Blasts were incubated in plasma for 1 hour and then lysed, immunoprecipitated for FLT3, and analyzed by immunoblot for phospho- and total FLT3. Densitometry was performed on this blot and serum concentrations of crenolanib from the corresponding time points were determined by pK analysis. In the figure, the densitometry result (expressed as a percentage of control) and the crenolanib concentration for a given time point are listed directly below each sample on the blot.
Crenolanib inhibits FLT3 in vivo. (A) Plasma samples from patients 6 and 7 were collected as part of the phase 2 clinical trial of crenolanib. Patients received a single dose of drug on day 1, and samples were collected for PIA and pK analysis. Molm14 cells were incubated with each plasma sample for 1 hour and then lysed, immunoprecipitated for FLT3, and analyzed by immunoblot for phospho- and total FLT3. (B) The same time course samples from these patients were analyzed by mass spectroscopy for serum drug concentrations of crenolanib. (C) Blasts from patient 4 (relapsed D835V) were used for a PIA assay with steady-state plasma samples from 5 different patients enrolled in the crenolanib trial. Blasts were incubated in plasma for 1 hour and then lysed, immunoprecipitated for FLT3, and analyzed by immunoblot for phospho- and total FLT3. Densitometry was performed on this blot and serum concentrations of crenolanib from the corresponding time points were determined by pK analysis. In the figure, the densitometry result (expressed as a percentage of control) and the crenolanib concentration for a given time point are listed directly below each sample on the blot.
Discussion
FLT3 inhibitors have been under investigation for more than a decade. First generation inhibitors, such as lestaurtinib, midostaurin, and sunitinib, were repurposed multitargeted compounds with minimal clinical activity as single agents because they lacked potency and/or tolerability. Second-generation inhibitors such as quizartinib and PLX3397 are more selective and therefore presumably better tolerated at concentrations necessary to fully inhibit FLT3 in vivo. This has led to more impressive clinical results, particularly with quizartinib,8,24 but has also not unexpectedly led to the emergence of resistance-conferring point mutations, most commonly at residue D835. The emergence of these mutations in the context of FLT3 inhibition represents evidence that FLT3 mutations—either the ITD mutation at diagnosis or the ITD/D835 combination—represent driver mutations for this disease. Furthermore, although isolated FLT3/D835 mutations (ie, those occurring in the absence of a FLT3/ITD mutation) overall have an uncertain prognostic impact, in some cases they probably also function as driver mutations (eg, see Figure 3), and therefore warrant targeting.25
Crenolanib has been studied in patients with solid tumors19 and is currently being studied in patients with PDGFR-driven gastrointestinal stromal tumors (NCT01243346) and in pediatric patients with gliomas (NCT01393912), as well as in AML patients with FLT3-activating mutations (NCT01522469, NCT01657682). Preliminary clinical and pharmacokinetic data from these studies indicate that the drug is cytochrome P450–metabolized, has an approximate terminal half-life (t½) of 8 hours, and is well-tolerated at 100 mg 3 times daily (Arog Pharmaceuticals, personal communication). This t½ is considerably shorter than that of sorafenib (∼24 hours) or quizartinib (1.5 days),8,26 necessitating thrice-daily dosing.
Crenolanib has no activity against the F691 point mutations, which also emerged during quizartinib, albeit at a lower frequency than the D835 mutations, and we did not test the drug exhaustively against all of the other relatively uncommon FLT3 point mutations that have been reported previously.18,25,27-29 It is likely that as this field progresses, a number of compounds will emerge that have overlapping activity against FLT3 variants,30,31 similar to the case with inhibitors of BCR-ABL. However, FLT3/ITD and FLT3/D835 mutations, arising either spontaneously or in response to treatment with a FLT3TKI, constitute the vast bulk of clinically important FLT3-activating mutations, and we have demonstrated here that crenolanib not only has in vitro activity against them, but that oral dosing of the drug can achieve inhibitory concentrations against these mutations in AML patients.
Myelosuppression can be a challenging clinical parameter to evaluate in any trial involving AML patients. Most AML patients enrolled in early phase studies are already myelosuppressed from their disease burden. Nonetheless, suppression of bone marrow function to some degree is almost always a feature of TKIs that have activity against c-KIT, and the relatively limited activity of crenolanib against c-KIT may offer a unique advantage of this drug over others in this class.
In summary, our results indicate that crenolanib represents the next generation of FLT3 TKIs, one with a broader range of activity than the other agents in development. Phase 2 trials of this drug in FLT3-mutated AML patients are ongoing (NCT01657682, NCT01522469), and phase 3 trials are currently in the planning stage.
The online version of this article contains a data supplement.
The publication costs of this article were defrayed in part by page charge payment. Therefore, and solely to indicate this fact, this article is hereby marked “advertisement” in accordance with 18 USC section 1734.
Acknowledgments
This work was supported by grants from the National Institutes of Health, National Cancer Institute (NCI Leukemia SPORE P50 CA100632-06, R01 CA128864), the American Society of Clinical Oncology (M.L.), and the Regional Oncology Research Center (2 P30 CA 006973-44) (D.S.).
Authorship
Contribution: A.G. and M.L. designed the study, performed experiments, analyzed the data, and wrote the manuscript; H.M. performed experiments and helped edit the manuscript; T.R. performed experiments; A.R. coordinated the pK analysis and helped write the manuscript; D.S. contributed to the study design and helped edit the manuscript; and J.C. contributed to study design, enrolled patients and coordinated sample collection, and helped edit the manuscript.
Conflict-of-interest disclosure: A.R. is an employee of Arog Pharmaceuticals, LLC. The remaining authors declare no competing financial interests.
Correspondence: Mark Levis, Kimmel Cancer Center at Johns Hopkins, 1650 Orleans St, Room 2M44, Baltimore, MD 21287; e-mail: levisma@jhmi.edu.




