Introduction of differentiation-inducing agents [all-trans retinoic acid (ATRA) and arsenic trioxide] to the treatment of acute promyelocytic leukemia (APL) was a remarkable therapeutic breakthrough resulting in cure rates exceeding 80%. However, there is no such significant progress in the treatment of other acute myeloid leukemia (AML) types. Thus search for new agents exerting anti-leukemic effects by targeting novel and unique cellular mechanisms is of utmost clinical importance. Numerous human proteins involved in tumor formation, such as C-terminal SRC kinase (CSK) or tissue factor, contain allosteric disulfide bonds that are cleaved by oxidoreductases or by thiol-disulfide exchange. Such disulfide modifications participate in post-translational protein control and affect protein function. Targeting of allosteric disulfide bonds is a novel promising strategy in cancer therapy (Hogg P, Nat Rev Cancer 2013). We have recently developed SK053, a small molecule inhibitor of thioredoxin/thioredoxin reductase system, that showed anti-tumor effects both in vitro and in murine tumor models (Klossowski S, Muchowicz A et al., J Med Chem 2012). Our ongoing studies revealed that SK053 is not a target-specific, but mechanism-selective inhibitor of enzymes involved in allosteric disulfide bonds formation such as protein disulfide isomerase (PDI). Its biotinylated form (SK231) precipitated PDI from human AML NB4 cells, and mass spectrometry analysis revealed that SK053 covalently binds to PDI. In a turbidimetric assay of insulin disulfide reduction SK053 inhibits the enzymatic activity of PDI with IC
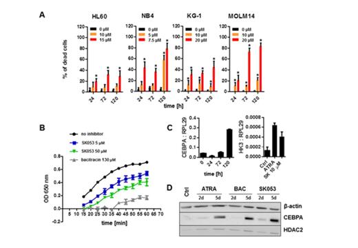
50 of 10 µM (
Fig. 1B). Since PDI blocks translation of CCAAT enhancer binding protein alpha (CEBPA), one of the transcription factors crucial for normal neutrophils maturation (Haefliger S et al., Blood 2011), we set out to evaluate the activity of SK053 in human AML cells to see whether it can induce differentiation and cytostatic/cytotoxic effects against these cells. We observed that SK053 exerts significant cytostatic/cytotoxic activity in various types of human AML cells (HL60, NB4, KG-1 and MOLM14,
Fig. 1A), and induces differentiation of AML blasts into more mature myeloid cells as evidenced morphologically in May-Grünwald-Giemsa staining, nitro blue tetrazolium (NBT) reduction assay as well as by increased expression of cell membrane differentiation markers (CD11b, CD14 and CD15), measured with flow cytometry. Moreover, incubation of AML cells with SK053 induces expression of CEBPA and hexokinase 3 (HK3) mRNA in quantitative RT-PCR (
Fig. 1C) and increases amount of CEBPA protein in nuclear fraction measured with immunoblotting (
Fig. 1D). Finally, SK053 induces differentiation of primary leukemic cells freshly isolated from AML patients. In summary, SK053 targets PDI and thioredoxin/thioredoxin reductase system, has significant anti-leukemic activity and induces differentiation of various types of human AML cells. Thus, targeting of enzymes involved in allosteric disulfide bonds formation with small molecule inhibitors presents a novel and promising therapeutic strategy in acute myeloid leukemia.
Figure 1

SK053 is a potent anti-leukemic agent that induces differentiation of human AML cells. (A) Cytostatic/cytotoxic activity of SK053 in human AML cell lines evaluated with trypan blue staining, mean percentage of dead cells ± SD, n=6; *P<0.05 vs controls, one-way ANOVA with Dunett’s post test; (B) SK053 inhibits enzymatic activity of recombinant human PDI in a turbidimetric assay of insulin disulfide reduction; 130 µM bacitracin served as a positive control; (C) qPCR results presented as mean target-to-reference ratio ± SD (left) CEBPA expression in HL60 cells incubated for indicated time with 10 µM SK053; (right) HK3 expression in HL60 cells incubated for 48 hours with 10 µM SK053, or 1 µM ATRA (positive control); (D) SK053 increases amount of CEBPA protein in nuclear fraction of HL60 cells incubated for 2 or 5 days with 1 µM ATRA (positive control), 2 mM bacitracin (PDI inhibitor) or 10 µM SK053; the figure presents results of Western blot, HDAC2 served as a marker of nuclear fraction, ß-actin served as a loading control.
Figure 1

SK053 is a potent anti-leukemic agent that induces differentiation of human AML cells. (A) Cytostatic/cytotoxic activity of SK053 in human AML cell lines evaluated with trypan blue staining, mean percentage of dead cells ± SD, n=6; *P<0.05 vs controls, one-way ANOVA with Dunett’s post test; (B) SK053 inhibits enzymatic activity of recombinant human PDI in a turbidimetric assay of insulin disulfide reduction; 130 µM bacitracin served as a positive control; (C) qPCR results presented as mean target-to-reference ratio ± SD (left) CEBPA expression in HL60 cells incubated for indicated time with 10 µM SK053; (right) HK3 expression in HL60 cells incubated for 48 hours with 10 µM SK053, or 1 µM ATRA (positive control); (D) SK053 increases amount of CEBPA protein in nuclear fraction of HL60 cells incubated for 2 or 5 days with 1 µM ATRA (positive control), 2 mM bacitracin (PDI inhibitor) or 10 µM SK053; the figure presents results of Western blot, HDAC2 served as a marker of nuclear fraction, ß-actin served as a loading control.
Close modalThe research was supported by the Ministry of Science and Higher Education [IP2011038971 (DN)], National Science Centre Poland [NN405127640 (AM)] and a grant from the European Commission 7th Framework Programme: FP7-REGPOT-2012-CT2012-316254-BASTION.
Disclosures:
No relevant conflicts of interest to declare.
This feature is available to Subscribers Only
Sign In or Create an Account Close Modal