Abstract
Vascular endothelial growth factor (VEGF) plays a critical role in angiogenesis and has been applied to medical therapy. However, because vascular imaging at the molecular level is impossible, the detailed in vivo dynamics of VEGF and its receptor (VEGFR) remain unknown. In this study, to understand the molecular distribution of VEGF and the VEGFR, we prepared ischemic mice with a new surgical method and induced angiogenesis in the gastrocnemius muscle. Then, we made a VEGF-conjugated fluorescence nanoparticle and performed staining of VEGFR-expressing cells with the fluorescent probe, demonstrating the high affinity of the probe for VEGFR. To observe the physiologic molecular distribution of VEGFR, we performed in vivo single-particle imaging of gastrocnemius in the ischemic leg with the fluorescent probe. The results suggested that only a 3-fold difference of VEGFR distribution is involved in the formation of branched vasculature in angiogenesis, although previous ex vivo data showed a 13-fold difference in its distribution, indicating that a method inducing a several-fold local increase of VEGFR concentration may be effective in generating site-specific angiogenesis in ischemic disease. This new in vivo imaging of ischemic mice could make useful contributions to understanding the mechanisms of angiogenesis and to developing a VEGFR-related drug.
Introduction
Angiogenesis and arteriogenesis play a critical role in neovascularization in adults.1 Angiogenesis is defined as the sprouting of new capillaries from postcapillary venules,2 whereas arteriogenesis is defined as the process of artery maturation or the de novo growth of collateral conduits.3 Our laboratory studies the mechanisms of angiogenesis, and clarification of these mechanisms is crucial for the development of new treatments for arteriosclerotic disorders. Recently, medical applications for recombinant vascular endothelial growth factor (VEGF) proteins or genes have been developed.4 However, no placebo-controlled trial has yielded overwhelmingly positive results.1 An understanding of the detailed molecular mechanisms of this angiogenesis factor in vivo is thought to be very important for the effective design of a VEGF-related drug delivery system. However, neither VEGF activity nor VEGFR distribution has been quantitatively analyzed in vivo at a molecular level with respect to therapeutic angiogenesis. In previous animal studies, the efficacy of treatment for atherosclerotic disease was primarily evaluated using angiography, laser Doppler imaging, and the determination of histologic capillary density.5,6 Angiography can be used to noninvasively visualize vessel size, vessel branching, and the vascular network throughout the body. However, because it is difficult to visualize vascular structures several hundred micrometers beneath the imaging surface, this method is not adequate for the observation of early-stage angiogenesis at a molecular level. Laser Doppler imaging provides a noninvasive measurement of blood flow by determining the Doppler frequency shift of reflected light because of the motion of red blood cells. This technique enables quantitative analysis of improvements in blood flow after injury to the vasculature. However, the Doppler shift measurement is easily influenced by movement artifacts, room temperature, and blood pressure.7 In addition, it is difficult to analyze microvascular structures using laser Doppler imaging because the resolution of the obtained image is limited by diffusion of the reflected light because of distance between the red blood cells and the detector. Histologic measurements of capillary density can reveal quantitative increases in blood vessel density, and many previous studies have used this metric as a standard evaluation of angiogenesis. However, continuous observation of the same tissue is impossible with this measurement technique as protein structure is influenced by fixation of the tissues. For this reason, histologic techniques are not recommended for physiologic observations of the angiogenesis process. In the aforementioned methods, as resolution is limited to the micrometer level and imaging at the molecular level is currently impossible, the detailed in vivo dynamics of individual VEGF and VEGF receptor (VEGFR) molecules remain unknown. We have developed an in vivo single-particle imaging system using bright and photo-stable fluorescent nanoparticles, or quantum dots (QDs), with a spatial precision of 7-9 nm. This was performed to clarify the molecular mechanisms of an anti-HER2 antibody-based drug delivery system and of cancer metastasis in tumor-bearing mice.8,9
The use of an ischemic mouse model is highly effective for understanding the in vivo molecular dynamics of angiogenic factors and their effects on vascular remodeling. However, 2 surgical concerns impose limitations on previous mouse models.10 First, angiogenesis and arteriogenesis were not separately evaluated in previous models. As both processes contribute to an increase in the rate of blood flow,1 it is necessary that the effects of arteriogenesis be eliminated if angiogenesis is to be analyzed. Second, inflammation and edema at the surgical site are known to affect angiogenesis.11 To overcome these problems, it is critical to establish an improved ischemic mouse model that selectively induces angiogenesis at a specific muscle. Here, we demonstrate the development of an imaging method for determining the molecular distribution of VEGFR labeled with QD-conjugated VEGF. This technique was designed to observe angiogenesis in a novel ischemic mouse model that induces angiogenesis in the gastrocnemius. Our results suggest that only a several-fold difference in VEGFR distribution is required for the promotion of angiogenesis. This novel imaging method may aid in the development of drugs and treatments for atherosclerotic diseases.
Methods
Animals
C57BL/6J male mice (Charles River Laboratories) weighing 20-27 g and 8-9 weeks of age were used for all experiments. All surgical processes were performed under anesthesia with ketamine (100-120 mg/kg) and xylazine (8-10 mg/kg). Anesthesia was maintained for the course of the imaging session. Animals were used in accordance with guidelines approved by the committee on animal experiments of Tohoku University.
Hemi-hind limb ischemic mouse model
The hair of each mouse was removed from the abdomen and both hind limbs with an electric shaver and depilatory cream. The skin from both thighs was then incised to expose the arteries, veins, and nerves. To induce selective ischemia in the gastrocnemius, which is located in the deep layer of the thigh muscles, 3 vessels of the femoral area were ligated in the right hind limb. First, the proximal end of the superficial femoral artery and vein were ligated with surgical silk, size 6-0. Second, the origins of the popliteal artery and vein were ligated. Third, the distal portions of the saphenous artery and vein were ligated to avoid the backflow of blood. Femoral nerves were carefully preserved. Each of the vessels that were surrounded by the 3 ligated points was excised. The left leg was not treated, except for an incision in the skin of the thigh. Finally, the overlying skin was closed (Figure 1).
Procedure for preparing the hemi-hind limb ischemic mouse model. On the right leg, we ligated the proximal end of the superficial femoral artery and vein, the origins of the popliteal artery and vein, and the distal portions of the saphenous artery and vein with surgical silk. All vessels surrounding the 3 ligated points were excised. The left leg was not treated, except for an incision in the skin of the thigh.
Procedure for preparing the hemi-hind limb ischemic mouse model. On the right leg, we ligated the proximal end of the superficial femoral artery and vein, the origins of the popliteal artery and vein, and the distal portions of the saphenous artery and vein with surgical silk. All vessels surrounding the 3 ligated points were excised. The left leg was not treated, except for an incision in the skin of the thigh.
Histologic capillary density
To confirm that the surgical operation-induced angiogenesis in the gastrocnemius, we performed immunohistologic staining of the muscle with anti-CD31 antibody, a marker for vascular endothelial cells. Mice were killed at predetermined times (7, 14, 21, and 28 days after operation). The gastrocnemius was removed and fixed overnight in 10% formalin in PBS. After fixation, the tissue was embedded in paraffin, and the tissue sections were prepared and mounted on slides. The tissue samples were deparaffinized, and antigen retrieval was performed with proteinase K treatment. After this treatment, the tissue samples were incubated with a rat anti-CD31 monoclonal primary antibody (Angio-Proteomie) at 5 μg/mL for 12 hours at 4°C. After being washed with PBS, the samples were incubated with a biotinylated antirat IgG secondary antibody (Vector Laboratories; 100-fold dilution) for 30 minutes at 25°C. After incubation, the samples were incubated with HRP-conjugated streptavidin (Nidchirei) for 30 minutes at 25°C. Samples were then treated with diaminobenzidine chromogen reagent (Dojindo) and counterstained with hematoxylin. The samples were observed using light microscopy (BX51; Olympus) with an objective lens (×40, 0.75 NA; Olympus) and a camera (DP-25B; Olympus). The images were acquired with image processing software (DP2-BSW Version 1.2).
Laser Doppler perfusion imaging
Blood perfusion of the hind limb was measured using a Laser Doppler Perfusion Imaging system (MoorLDI2-IR; Moor Instruments). This imaging technique provides a noninvasive measurement of blood flow by determining the Doppler frequency shift of light reflected off of moving red blood cells. Mice under the same anesthetic dose described in “Animals” were scanned from the lower abdomen to the end of the toes. After scanning, colored images were obtained with original software (RESEARCH Version 3.09; Moor Instruments). Each pixel in the acquired images reflected an original blood flow value, referred to as a perfusion unit (PU). The mean of the PUs of the lower thighs in a control limb and a treated hind limb was determined. The PUs of ischemic legs were obtained at different time points (before operation, soon after operation, and 7, 14, 21, and 28 days after operation). The relative ratios of the mean PUs between the ischemic and control legs in the same mouse were calculated.
Cell lines
A pancreatic islet endothelial mouse cell line, MS1, was obtained from ATCC. MS1-VEGF cells, which express VEGFR on the cell membrane via the transfection of the VEGF gene, were also acquired from ATCC. These cells were cultured in DMEM (Invitrogen) supplemented with 5% FBS.
Immunostaining of cultured cells with an anti-VEGFR antibody
MS1 and MS1-VEGF cells were cultured on slide glass chambers. After 3 days, the slides were placed in 2.5% formalin in DMEM for 10 minutes. After fixation, the cells were incubated with an anti–mouse VEGFR monoclonal antibody (Pierce Chemical) or a whole mouse IgG (Rockland) primary antibody at 10 μg/mL for 12 hours at 25°C. After the samples were washed with PBS, the cells were incubated with a HRP-conjugated anti–mouse IgG secondary antibody (KPL Europe; 100-fold dilution) for 1 hour at 25°C. After incubation, the samples were treated with diaminobenzidine chromogen reagent and counterstained with hematoxylin. We observed the samples with the same optical system in “Histologic capillary density.”
Preparation of angiogenesis factor-conjugated QDs
Mouse VEGF 164 (R&D Systems) and platelet-derived growth factor BB (PDGF; Biovision) were biotinylated using the EZ-Link Micro Sulfo-NHS-LC-Biotinylation Kit (Pierce Chemical). In this reaction, a 1:50 molar ratio of angiogenesis factors and Sulfo-NHS-LC-Biotin was used according to the manufacturer's instructions. The biotinylated VEGF and PDGF were then mixed with avidin-conjugated Qdot705 nanoparticles (QD705; Invitrogen) at a molar ratio of 8:1 or 16:1 and incubated for 1 hour at 25°C. The number of QD705 nanoparticles determined the emission wavelength. QD705-conjugated VEGF and PDGF were termed VEGF-QD and PDGF-QD, respectively.
Single-particle imaging system
The optical system used to observe the fluorescence of the angiogenesis factor-conjugated QDs consisted primarily of an epifluorescent microscope (IX-71; Olympus), a Nipkow disk-type confocal unit (CSU10; Yokogawa), and an EMCCD camera (Ixon DV887; Andor). An objective lens (60×, PlanApo, 1.40 NA; Olympus) was used for imaging. VEGF-QDs were illuminated using a green laser (532 nm; Spectra-Physics). The laser-excited fluorescence of the QDs was filtered with a 695- to 740-nm band-pass filter. Images were obtained at a rate of 5 frames/second. For in vivo imaging, to remove the oscillation because of heartbeats and respiration, a gastrocnemius window was developed and attached to the aforementioned microscopy system.
Single-particle imaging of VEGF-QDs in cultured cells
To investigate the affinity of VEGF-QDs for VEGFR, MS1, and MS1-VEGF, cells were incubated with 1, 10, or 50nM VEGF-QDs for 1 hour at 25°C. After 3 washes with DMEM, these cells were observed in a glass-bottom dish using the single-particle imaging system. The fluorescence intensities of QD signals from the cells were analyzed as gray values using ImageJ 1.38 software (www.rsb.info.nih.gov/ij). The gray values of 100 frames (200 milliseconds/frame) from a single cell were averaged, and the gray value of the background was subtracted from that of the cell. The mean gray value per pixel in the background-subtracted image of the cell was multiplied by the total number of pixels making up the image of the cell. The total fluorescence intensity of the QDs per cell was thus determined. In the 10nM VEGF-QD treatment, QD fluorescence signals were clearly observed on MS1-VEGF cells. In contrast, when MS1-VEGF cells were incubated with 1nM VEGF-QDs, the QD fluorescence signals were low. When the cells were treated with 50nM VEGF-QDs, QD signals were exceedingly high or even saturated (data not shown). In MS1 cells incubated with various concentrations of VEGF-QDs, the VEGF-QD fluorescence signals were very low. These results indicate that VEGF-QDs specifically recognize VEGFR and that the 10nM concentration was appropriate for imaging the binding of VEGF-QDs to VEGFR. Moreover, to provide stronger evidence of the affinity of VEGF-QDs for VEGFR, MS1, and MS1-VEGF, cells were incubated with 10nM unconjugated QDs, PDGF-QDs, or VEGF-QDs for 1 hour at 25°C, and the resulting fluorescence intensities were examined.
In vivo fluorescence imaging with the IVIS Spectrum system
To confirm that VEGF-QDs accumulated in the ischemic leg, we performed in vivo fluorescence imaging using the IVIS Spectrum imaging system (Caliper Life Sciences) at 4, 9, and 14 days after preparation of ischemic model mice. Unconjugated QDs or VEGF-QDs were injected intracardially into the mice. The final concentration of the QD probes in the blood was 10nM, as determined by the single-particle imaging data from cultured cells. The detection sensitivity of the fluorescent signal using the IVIS Spectrum is poorer than the single-particle imaging system but allows for noninvasive visualization of the whole body of the mouse. Therefore, fluorescence images were taken 10 minutes after injection of fluorescent probes, before the fluorescence signals decreased, because of their washing out with the blood. Fluorescence intensities of the QDs were analyzed using accessory software (Living Image Version 4.0; Caliper Life Sciences). For data analyses, the relative ratio of fluorescence between the ischemic and control leg of the same mouse was calculated.
Single-particle imaging of VEGF-QDs in the gastrocnemius of ischemic model mice
To examine the distribution of VEGF-QDs in the gastrocnemius of the ischemic leg, we performed in vivo single-particle imaging of the vasculature 4, 9, and 14 days after operation. The skin of the ischemic leg was opened to expose the thigh muscles. The skin of the hind limbs was then fixed to a plastic plate using suture thread and Superglue. Use of Superglue made both connections of the skin to the plate more stable without damaging the vasculature, eliminating the background oscillations from the heartbeat and respiration during observation. To expose the gastrocnemius, the skin and hemimembranous muscle, which is located on the superficial layer of the gastrocnemius, were then removed. The mouse, which was mounted as described on the plastic plate, was then fixed to a hand-made aluminum stage designed to stabilize the plate with screws. Unconjugated QDs or VEGF-QDs were injected intracardially into the mice. The sensitivity of the single-particle imaging system to the fluorescence signal is extremely high; and immediately after injection, a part of probes are free in the blood and have not bound to VEGFR. This initially prevents observation of the interaction between the VEGF-QDs and VEGFR on the vascular wall. Therefore, in vivo single-particle imaging of the fluorescent probes was carried out 1 hour after injection. By this time, the concentration of the free probe in the blood was decreased. To quantitatively measure the affinity of the VEGF-QDs for the vasculature, an analysis was performed as follows. A total of 100 frames, each 512 pixels square and representing an exposure of 200 milliseconds, were overlaid using image processing software (G-count 1.01; G-angstrom). A portion of the overlaid (192 pixels square) image was examined to determine the number of QD particles in proper-sized vasculature. For each image analyzed, the fluorescence intensity (as gray values) of QD signals from the tissues was determined using ImageJ software. The mean gray value, derived from the tissues' autofluorescence per pixel, was subtracted from the fluorescence value of the vascular wall area. The resulting gray value was then multiplied by the total number of pixels of the vascular wall. This value reflected the total fluorescence intensity of all QDs bound to the vascular wall (total QD value).
To precisely determine the number of QD particles on the vascular wall, it was necessary to define the fluorescence intensity of a single QD. Because QDs that fluoresce at the same wavelength are uniform in size, QD705 fluorescence intensity is proportional to the particle number. Moreover, the QD fluorescence is composed of fluorescent and nonfluorescent states referred to as on- and off-states. This property results in blinking of a QD. When the fluorescence and other properties of QD particles were analyzed immediately after their purchase, we determined that the mean duration of the off-state over 20 seconds was approximately 4 seconds and that the calculated SEM was very low.12 In cases where QDs aggregate, the mean duration of the off-state per unit time is shortened because the on- and off-states of each particle in the aggregate occur randomly. Therefore, based on an off-state duration of 4 seconds, we selected a single particle QD from each image and measured the fluorescence intensity of the single QD particle (single QD value) in the same manner as the total QD value. The total QD value was divided by a single QD value, and the number of QD particles per 10 μm of vascular wall was calculated.
Statistical analysis
Data are mean ± SEM. An F test was performed and equal variance was defined as P values ≥ .05. Comparisons between groups were performed using the parametric Student t test (≥ .05 at F test) or Welch t test (P < .05 at F test). P < .05 was considered significant for both t tests.
Results
Induction of angiogenesis in ischemic model mice
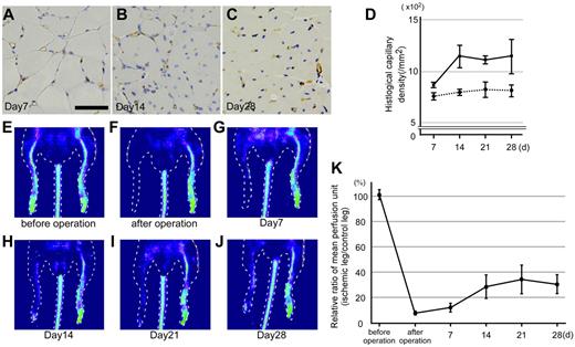
To induce angiogenesis at a selected site and to eliminate the effects of inflammation and edema,11 we targeted the gastrocnemius. This muscle is primarily supplied by the popliteal and saphenous arteries, and no remarkable collateral arteries exist near the muscle. We therefore ligated the popliteal and saphenous arteries to induce angiogenesis in the gastrocnemius (Figure 1). Other muscles in the thigh are primarily supplied by the deep femoral artery, which was maintained as a collateral artery after the surgery. Therefore, we think that our surgery is appropriate for analyses of angiogenesis mechanisms. The gastrocnemius is located deep among the thigh muscles, and the skin and semimembranosus muscle located on the upper layer of the gastrocnemius were removed just before in vivo imaging. Therefore, we avoided the effects of inflammation and edema-induced factors on normal angiogenesis. To determine whether the number of capillaries in the gastrocnemius of ischemic legs increased, we histologically determined the capillary densities over time (Figure 2A-C). Capillary densities in the control legs did not significantly change during observation (Figure 2D). In contrast, the capillary densities in ischemic legs increased gradually over 14 days, peaked at day 14, and were steady between day 14 and day 28. This finding demonstrates that angiogenesis was induced in the ischemic leg (Figure 2D). To investigate improvement of blood flow in the model mice using another method, we evaluated the change in blood flow using laser Doppler perfusion imaging (Figure 2E-J). The relative ratio of the mean PU between ischemic and control legs in the same mouse (ischemic leg value/control leg value) decreased to ∼ 8% soon after operation (Figure 2E-F,K). This ratio then increased to ∼ 34% 21 days after the surgery (Figure 2I,K). Both observations indicate that angiogenesis was effectively induced in the gastrocnemius between 7 days and 14 days after the procedure. The slight difference in the rate of increase of perfusion between the 2 imaging methods may be because the laser Doppler perfusion imaging analyzed the thigh as a whole, and arteriogenesis induced by inflammation and edema of the semimembranous muscle may have occurred in this larger volume.
Evaluation of angiogenesis of the ischemic model mice. (A-C) Typical images of the gastrocnemius immunostained with an anti-CD31 antibody. The muscles from ischemic legs were isolated at 7, 14, and 28 days after the induction of ischemia and immunostained. Brown circles and dots represent CD31+ capillaries. Scale bar represents 50 μm. (D) Measurement of CD31+ capillary density. In the gastrocnemius of the ischemic or control leg, capillaries stained with the anti-CD31 antibody were counted. Solid and dotted lines represent the sample derived from ischemic and control legs, respectively. n = 4. Error bars represent SEM. (E-J) Changes in blood perfusion were assessed using laser Doppler perfusion imaging in ischemic legs of model mice. (E-F) Images before and soon after operation. After operation, the perfusion signal in the ischemic leg is significantly decreased. (G-J) Images from 7, 14, 21, and 28 days after operation. Blood perfusion in an ischemic leg gradually increases. (K) Change in perfusion units as determined by this imaging technique. Relative ratios of mean perfusion units between ischemic and control legs in the same mouse are shown (ischemic leg value/control leg value). n = 6. Error bars represent SEM.
Evaluation of angiogenesis of the ischemic model mice. (A-C) Typical images of the gastrocnemius immunostained with an anti-CD31 antibody. The muscles from ischemic legs were isolated at 7, 14, and 28 days after the induction of ischemia and immunostained. Brown circles and dots represent CD31+ capillaries. Scale bar represents 50 μm. (D) Measurement of CD31+ capillary density. In the gastrocnemius of the ischemic or control leg, capillaries stained with the anti-CD31 antibody were counted. Solid and dotted lines represent the sample derived from ischemic and control legs, respectively. n = 4. Error bars represent SEM. (E-J) Changes in blood perfusion were assessed using laser Doppler perfusion imaging in ischemic legs of model mice. (E-F) Images before and soon after operation. After operation, the perfusion signal in the ischemic leg is significantly decreased. (G-J) Images from 7, 14, 21, and 28 days after operation. Blood perfusion in an ischemic leg gradually increases. (K) Change in perfusion units as determined by this imaging technique. Relative ratios of mean perfusion units between ischemic and control legs in the same mouse are shown (ischemic leg value/control leg value). n = 6. Error bars represent SEM.
Preparation and characterization of VEGF-QDs
To visualize the molecular distribution of VEGF using single-particle imaging, VEGF was conjugated with QDs (VEGF-QD). PDGF-conjugated QDs (PDGF-QD) were also prepared as control probes (supplemental Figure 1, available on the Blood Web site; see the Supplemental Materials link at the top of the online article). To examine the binding of VEGF-QD and VEGFR, staining was performed on MS1 and MS1-VEGF cells treated with unconjugated QDs, PDGF-QDs, and VEGF-QDs. High levels of VEGFR expression in MS1-VEGF cells were confirmed by immunostaining with an anti-VEGFR antibody (Figure 3C-D), whereas low-level expression was observed in MS1 cells (Figure 3A-B). The analyses of QD-probe fluorescence indicated that the total fluorescence intensity of VEGF-QDs in MS1-VEGF cells was 21.0 ± 2.4 × 104 (Figure 3H-I). This value was remarkably higher than the observed fluorescence values of stained MS1-VEGF cells treated with unconjugated QDs or PDGF-QDs (unconjugated QDs, 3.8 ± 0.3 × 104; PDGF-QDs, 4.4 ± 0.3 × 104; Figure 3G,I) and those of MS1 cells treated with unconjugated QDs, PDGF-QDs, or VEGF-QDs (unconjugated QDs, 5.7 ± 0.4 × 104; PDGF-QDs, 6.0 ± 0.4 × 104; VEGF-QDs, 7.7 ± 0.6 × 104; Figure 3E-F,I). These results demonstrate that VEGF-QDs bind specifically to VEGFR.
VEGFR distribution in MS1 and MS1-VEGF cells and the affinity of angiogenesis factor-conjugated QDs to these cell lines. (A-D) Immunostaining of MS1 and MS1-VEGF cells with an anti-VEGFR antibody. Scale bar represents 50 μm. (E-H) Typical images of cells treated with fluorescent particles. MS1 and MS1-VEGF cells were treated with unconjugated QDs, PDGF-QDs, or VEGF-QDs. Representative images are shown of cells treated with PDGF-QDs and VEGF-QDs. Data from cells treated with unconjugated QDs are not shown. White dots represent fluorescent QDs; and white dotted lines, the outline of the cell. Scale bar represents 10 μm. (I) QD fluorescence intensity per cell. The fluorescence intensity of QD signals from the cells was analyzed as gray values. In each condition, n = 30. **P < .01. Error bars represent SEM.
VEGFR distribution in MS1 and MS1-VEGF cells and the affinity of angiogenesis factor-conjugated QDs to these cell lines. (A-D) Immunostaining of MS1 and MS1-VEGF cells with an anti-VEGFR antibody. Scale bar represents 50 μm. (E-H) Typical images of cells treated with fluorescent particles. MS1 and MS1-VEGF cells were treated with unconjugated QDs, PDGF-QDs, or VEGF-QDs. Representative images are shown of cells treated with PDGF-QDs and VEGF-QDs. Data from cells treated with unconjugated QDs are not shown. White dots represent fluorescent QDs; and white dotted lines, the outline of the cell. Scale bar represents 10 μm. (I) QD fluorescence intensity per cell. The fluorescence intensity of QD signals from the cells was analyzed as gray values. In each condition, n = 30. **P < .01. Error bars represent SEM.
In vivo distribution of VEGFR labeled with VEGF-QDs
To determine the distribution of VEGFR labeled with VEGF-QDs during angiogenesis, we performed 2 in vivo fluorescence imaging techniques. In these imaging protocols, we examined ischemic model mice at 4, 9, and 14 days after operation to analyze in detail the changes in VEGFR distribution over time. Imaging performed with the IVIS Spectrum system has the advantage of imaging the fluorescence of the entire body of the mouse, although the spatial precision of this technique is low. To simultaneously observe the fluorescence of both ischemic and control legs after injection of unconjugated QDs or VEGF-QDs into the model mice, the IVIS Spectrum system was used (Figure 4A-D). Individual mice exhibit different degrees of autofluorescence. The relative ratio of fluorescence between the ischemic and control leg in each mouse was therefore calculated (ischemic leg fluorescence/control leg fluorescence). In model mice at 4 days after operation, the relative fluorescence ratio resulting from injection of unconjugated QDs was 0.71 ± 0.01, and the ratio after injection of VEGF-QDs was 0.72 ± 0.03 (Figure 4E). These results indicate that VEGF-QDs did not selectively accumulate in the ischemic legs at the time of measurement. In contrast, at 9 and 14 days after operation, the relative ratios resulting from injection of unconjugated QDs were 0.65 ± 0.02 and 0.76 ± 0.05, respectively, whereas the observed ratios after injection of VEGF-QDs were 0.94 ± 0.06 and 1.00 ± 0.04, respectively (Figure 4F-G), suggesting that VEGF-QDs accumulated in the ischemic leg to a greater degree than in the control leg at the time of measurement.
In vivo fluorescence imaging of the ischemic model mice using the IVIS Spectrum system. (A-D) Images using IVIS Spectrum. Unconjugated QDs and VEGF-QDs were injected intracardially into the model mice. Mice were illuminated with light with a wavelength of 625-655 nm. Excited fluorescence was filtered with a 690- to 710-nm wavelength band-pass filter. (E-G) The relative ratios of fluorescence between ischemic and control legs in mice at 4 days (E), 9 days (F), and 14 days (G) after operation. The fluorescence intensity of the ischemic leg divided by that of the control leg was calculated (ischemic leg fluorescence/control leg fluorescence). n = 5. Error bars represent SEM. **P < .05.
In vivo fluorescence imaging of the ischemic model mice using the IVIS Spectrum system. (A-D) Images using IVIS Spectrum. Unconjugated QDs and VEGF-QDs were injected intracardially into the model mice. Mice were illuminated with light with a wavelength of 625-655 nm. Excited fluorescence was filtered with a 690- to 710-nm wavelength band-pass filter. (E-G) The relative ratios of fluorescence between ischemic and control legs in mice at 4 days (E), 9 days (F), and 14 days (G) after operation. The fluorescence intensity of the ischemic leg divided by that of the control leg was calculated (ischemic leg fluorescence/control leg fluorescence). n = 5. Error bars represent SEM. **P < .05.
In addition to using the IVIS system, we also conducted in vivo single-particle imaging. For this protocol, we developed surgical fixation methods of mice beyond that in our previous imaging method. In particular, we designed a polyvinyl chloride plate with a window fit to the shape of the gastrocnemius. The skin around the gastrocnemius was bound to the plate with suture thread and Superglue (Figure 5). These improvements eliminated background oscillations because of the heartbeat and respiration, enabling us to observe the physiologic angiogenesis that sustains blood flow after ischemia (supplemental Movies 1, 2). We observed the distribution of unconjugated QDs or VEGF-QDs after injection of the respective probe. The results indicate that a large number of VEGF-QDs were specifically localized on the vessel walls in ischemic legs (Figure 6A-H), whereas fluorescence after injection of unconjugated QDs was very weak (supplemental Figure 2A-D). We measured the total fluorescence intensity resulting from all QDs on the vascular wall (total QD value) and the fluorescence intensity of single QD (single QD value) as gray values. The total QD value was then divided by the single QD value, and the number of QD particles per 10 μm of the vascular wall was calculated (Figure 6I; supplemental Figure 2E). These analyses revealed that QD fluorescence on the vascular wall was weak in both ischemic and control legs in mice injected with unconjugated QDs (supplemental Figure 2E). When VEGF-QDs probe were injected at 4 days after operation, the number of VEGF-QDs on the vascular walls of ischemic legs was similar to the number observed in control legs. Moreover, there was no difference in number of particles on the walls of branched or linear vasculature in ischemic legs (Figure 6C-D,I). In contrast, the number of VEGF-QDs in the branched vasculature in ischemic legs was 3.4-fold greater than the number of VEGF-QDs in the linear vasculature 9 days after operation (Figure 6E-F,I) and 4.5-fold greater than the number of VEGF-QDs in the branched vasculature in control legs (Figure 6B,F,I). Fourteen days after operation, the number of VEGF-QDs on the walls of the branched vasculature in ischemic legs was 3.3-fold greater than the number of particles on the walls of the linear vasculature (Figure 6G-I) and 4.3-fold greater than the number of VEGF-QDs in the branched vasculature in control legs (Figure 6I). These results demonstrate that our single-particle imaging method is able to quantitatively describe the in vivo distribution of VEGFR labeled with VEGF-QDs during angiogenesis in ischemic legs.
Schematic of the in vivo single-particle imaging system. An ischemic leg of a model mouse was stabilized on a polyvinyl plate using suture thread and instant Superglue. The skin and hemimembranous muscle were then removed. The gastrocnemius was selectively imaged using a single-particle imaging system.
Schematic of the in vivo single-particle imaging system. An ischemic leg of a model mouse was stabilized on a polyvinyl plate using suture thread and instant Superglue. The skin and hemimembranous muscle were then removed. The gastrocnemius was selectively imaged using a single-particle imaging system.
In vivo imaging of unconjugated and VEGF-QDs during angiogenesis in ischemic legs. (A-H) Typical images of vasculature in control and ischemic legs. These images were generated by overlaying 100 frames (200 ms/frame), each consisting of a 192-pixel square image, using Adobe after effect CS4 9.0.3 software. In model mice injected with VEGF-QDs, we observed “linear vasculature” (A,C,E,G) and “branched vasculature” (B,D,F,H) in control and ischemic mouse legs at 4, 9, and 14 days after operation. The data from unconjugated QDs are not shown (supplemental Figure 2). White dots represent QD fluorescence. Scale bar represents 10 μm. (I) The number of VEGF-QDs in different types of vasculature. The number of fluorescent particles per 10 μm of the vascular wall is quantified. n = 4. **P < .05. Error bars represent SEM.
In vivo imaging of unconjugated and VEGF-QDs during angiogenesis in ischemic legs. (A-H) Typical images of vasculature in control and ischemic legs. These images were generated by overlaying 100 frames (200 ms/frame), each consisting of a 192-pixel square image, using Adobe after effect CS4 9.0.3 software. In model mice injected with VEGF-QDs, we observed “linear vasculature” (A,C,E,G) and “branched vasculature” (B,D,F,H) in control and ischemic mouse legs at 4, 9, and 14 days after operation. The data from unconjugated QDs are not shown (supplemental Figure 2). White dots represent QD fluorescence. Scale bar represents 10 μm. (I) The number of VEGF-QDs in different types of vasculature. The number of fluorescent particles per 10 μm of the vascular wall is quantified. n = 4. **P < .05. Error bars represent SEM.
Discussion
In vivo molecular imaging using high spatial precision in ischemic model mice is highly effective for the quantitative description of the molecular dynamics of VEGF and VEGFR during angiogenesis. This information can be applied to the development of treatments for ischemic disease. Previously described mouse models suffered from surgical limitations. These difficulties involved: (1) the induction of angiogenesis without arteriogenesis, an effect of arteries that remains after surgery; and (2) the induction of inflammation and edema during surgery.10 We focused on the gastrocnemius, which is located deep in the thigh, and developed a new ischemic mouse model consisting of the ligation of 3 pairs of vessels: the superficial femoral, popliteal, and saphenous arteries and veins (Figure 1). We confirmed that angiogenesis was effectively induced in the model mice using conventional evaluation methods, histological capillary density measurements, and laser Doppler imaging (Figure 2D,K).
We have previously described the development of in vivo single-particle imaging using QDs with a spatial precision of 7-9 nm to clarify the molecular mechanisms of a anti-HER2 antibody-based drug delivery system and cancer metastasis in tumor-bearing mice.8,9 In previous studies, in vivo imaging with high spatial precision was not applied to the visualization of angiogenesis. For this application in the current studies, we further modified our surgical fixation method (Figure 5). For the imaging technique used here, we designed a polyvinyl chloride plate with a window fit to the shape for the gastrocnemius. This window enabled us to observe the physiologic angiogenesis during active blood flow. We observed the in vivo molecular distribution of VEGF-QDs using this improved imaging in ischemic mice at 4, 9, and 14 days after a surgery in which angiogenesis in the gastrocnemius was effectively induced. The results demonstrate that a large number of VEGF-QDs specifically localized to the vessel wall in ischemic legs (Figure 6A-H), whereas fluorescence resulting from unconjugated QDs at the wall was very weak (supplemental Figure 2A-D). To quantitatively analyze the molecular distribution of VEGF-QD-labeled VEGFRs, we measured the total number of QDs (Figure 6I; supplemental Figure 2E). Because QDs with the same fluorescence wavelength are uniform in size, the fluorescence intensity of the QDs is proportional to the number of particles.12 This property enabled us to determine relative VEGFR expression levels with a very high degree of accuracy. In mice 4 days after operation, there were no significant differences between the branched vasculature and the linear vasculature (Figure 6C-D,I). Furthermore, the IVIS Spectrum data from this time point did not show a significant difference in the accumulation of unconjugated QDs or VEGF-QDs in ischemic legs (Figure 4E). These data indicate that any VEGFR redistribution induced by hypoxic stimulation in ischemic legs occurs only at low levels at this time point. In mice at 9 days after operation, the data demonstrate a 3.4-fold greater number of VEGF-QDs on the walls of branched vasculature in ischemic legs than on the walls of linear vasculature in these legs and a 4.5-fold greater number than on the branched vasculature of control legs in model mice (Figure 6I). In mice at 14 days after operation, the data revealed that the number of VEGF-QDs on the walls of branched vasculature in ischemic legs was 3.3-fold greater than that on the linear vasculature in ischemic legs and 4.3-fold greater number than the number of VEGF-QDs on the branched vasculature in control legs in model mice (Figure 6I). These results demonstrate that the data acquired from mice at 9 and 14 days after operation using the single-particle imaging technique were similar to data acquired using the IVIS Spectrum system (Figure 4F-G). From the data, it appears that the VEGFR protein expression on the branched vasculature in ischemic legs increases gradually between day 4 and day 9 via hypoxic stimulation, peaks at approximately day 9, and remains steady from day 9 to day 14. Histologic capillary density data reveal that capillary densities in ischemic legs increase gradually over 14 days (Figure 2D). It is very interesting, therefore, that the peak of VEGFR expression occurred ∼ 9 days after the procedure. Furthermore, these data suggest that only a several-fold increase in the expression level of VEGFR on endothelial cells is critical for angiogenesis in ischemic tissues.
During angiogenesis, tip cells, stalk cells, and phalanx cells control vessel sprouting. Tip cells are located at the forefront of the sprouting vessel, stalk cells are located behind the tip cell at the branch, and phalanx cells are found in the unbranched endothelial layer.13 Previous ex vivo studies reported that VEGFR expression in the tip cell is high to sense the VEGF concentration gradient in the extravascular area. In stalk cells, which control elongation of a new branch, VEGFR levels are lower than in the tip cells.14 In phalanx cells, which normalize the endothelial cell layer, VEGFR levels are lower than in the stalk cells.13 However, these are qualitative data, and a quantitative analysis of the VEGFR distribution required to regulate the behavior of these cells has not been carried out in vivo. In addition, previous ex vivo data revealed that the amount of VEGFR protein involved in angiogenesis in ischemic tissue is 13-fold greater than in normal tissues.15 In this report, however, because the total amount of VEGFR in both the vessel wall and the extravascular area was measured, the detailed quantitative distribution of VEGFR was not known. Our results suggest that only an approximately 3-fold difference in VEGFR distribution on the vascular wall is involved in the formation of branched vasculature from linear vasculature during angiogenesis (Figure 6I). The increase in VEGFR levels we observe after ischemia may quantitatively reveal a gradient of VEGFR expression levels between the stalk cells and pharynx cells.
Our results indicate that VEGFR distribution in in vivo ischemic tissues increased gradually over a specific period and remained steady at an approximately 3-fold increase. To increase the number of sprouting vessels for the operation of ischemic hypoxia, the steady several-fold increase of VEGFR expression levels at the ischemic site may be effective for controlled angiogenesis. Previously, treatment against ischemic hypoxia using VEGF gene therapy induced only a slight increase in VEGF blood concentrations.16 In addition, overexpression of VEGF produces abnormal vessels in tumor angiogenesis.17 These results suggest that in the context of ischemia, it is difficult to site-specifically modulate the concentration of a VEGF-related therapeutic to an appropriate value. Therefore, next-generation therapies targeting VEGFR, in addition to VEGF, may effectively induce site-specific angiogenesis for the treatment of ischemic disease. The novel in vivo imaging technique described here for the analysis of ischemic model mice may increase the understanding of the mechanisms of angiogenesis and aid in the development of VEGFR-related therapies.
The online version of this article contains a data supplement.
The publication costs of this article were defrayed in part by page charge payment. Therefore, and solely to indicate this fact, this article is hereby marked “advertisement” in accordance with 18 USC section 1734.
Acknowledgments
The authors thank Yohei Hamanaka, Takayuki Nakagawa, Masaaki Kawai, and Makoto Hikage for helpful discussion and Yayoi Takahashi and Yasuko Furukawa for technical assistance.
This work was supported by the Japan MEXT (Grants-in-Aid for Scientific Research in Priority Areas; N.O. and K.G.), a Grant-in-Aid for a Research Project, Promotion of Advanced Medical Technology (H18-Nano-001) from the Ministry of Health, Labor and Welfare of Japan (N.O.), and Research for Promoting Technological Seeds of JST (K.G.). This work was also supported by the Biomedical Research Core of Tohoku University Graduate School of Medicine, Tohoku University Global COE Program “Global Nano-Biomedical Engineering Education and Research Network Center,” Core Research for Evolutional Science and Technology of JST, and Konica Minolta Medical & Graphic Inc.
Authorship
Contribution: Y.H. and K.G. designed and performed the research, analyzed the data, and wrote the manuscript; M.T., A.S., and N.O. performed research and analyzed data; M.W. and S.S. performed research; and T.Y. provided the equipment for laser Doppler perfusion imaging and performed research.
Conflict-of-interest disclosure: K.G. and M.T. have received a research grant from Konica Minolta Medical & Graphic Inc. N.O. has received research grants from Takeda Pharmaceutical Company Limited and Konica Minolta Medical & Graphic Inc. The remaining authors declare no competing financial interests.
Correspondence: Kohsuke Gonda, Department of Nano-Medical Science, Graduate School of Medicine, Tohoku University, Seiryo-machi, Aoba-ku, Sendai 980-8575, Japan; e-mail: gonda@med.tohoku.ac.jp.






This feature is available to Subscribers Only
Sign In or Create an Account Close Modal