Abstract
Leukocyte migration to sites of inflammation is regulated by several endothelial adhesion molecules. Vascular adhesion protein-1 (VAP-1) is unique among the homing-associated molecules as it is both an enzyme that oxidizes primary amines and an adhesin. Although granulocytes can bind to endothelium via a VAP-1–dependent manner, the counter-receptor(s) on this leukocyte population is(are) not known. Here we used a phage display approach and identified Siglec-9 as a candidate ligand on granulocytes. The binding between Siglec-9 and VAP-1 was confirmed by in vitro and ex vivo adhesion assays. The interaction sites between VAP-1 and Siglec-9 were identified by molecular modeling and confirmed by further binding assays with mutated proteins. Although the binding takes place in the enzymatic groove of VAP-1, it is only partially dependent on the enzymatic activity of VAP-1. In positron emission tomography, the 68Gallium-labeled peptide of Siglec-9 specifically detected VAP-1 in vasculature at sites of inflammation and cancer. Thus, the peptide binding to the enzymatic groove of VAP-1 can be used for imaging conditions, such as inflammation and cancer.
Introduction
Leukocyte migration from the blood into the nonlymphoid tissues is a hallmark of inflammation. Several molecules on the endothelial cell surface and their counter-receptors on leukocytes mediate a multistep adhesion cascade featuring tethering, rolling, activation, adhesion, crawling, and transmigration phases.1,2
Vascular adhesion protein-1 (VAP-1/AOC3) is an endothelial cell molecule that is rapidly translocated from the intracellular storage granules to the endothelial cell surface on inflammation. It contributes to several steps in the extravasation cascade and controls trafficking of lymphocytes, granulocytes, and monocytes to sites of inflammation. VAP-1 has unique features distinct from other conventional adhesion molecules because, besides being an adhesin, it is also an enzyme. It catalyzes oxidative deamination of primary amines and produces hydrogen peroxide, aldehyde, and ammonium.3 The end products of the enzymatic activity are highly potent inflammatory mediators and can up-regulate other adhesion molecules, such as E- and P-selectin, ICAM-1, and VCAM-1.4,5
We recently found the first lymphocyte ligand for VAP-1, Siglec-10.6 It is expressed on B cells, monocytes, and eosinophils but is absent from granulocytes.7 However, VAP-1 is also involved in granulocyte migration to sites of inflammation. This has been demonstrated in studies with acute inflammation models (peritonitis, lung, and air pouch inflammation) in mouse. In these studies, significant reduction in granulocyte migration to sites of inflammation was obtained with a function blocking anti–VAP-1 antibody and a small molecular inhibitor against VAP-1.8-10 Contribution of VAP-1 both at the rolling and transmigration steps during leukocyte extravasation has been demonstrated, and the enzymatic activity of VAP-1 seems to be important in these processes.8,11,12 Because granulocyte migration to sites of inflammation is mediated by VAP-1, we continued our search for granulocyte ligands for VAP-1. In this work, we describe the discovery of Siglec-9 as a VAP-1 ligand on granulocytes and marked differences in Siglec-9/VAP-1 interaction compared with that between the earlier reported lymphocyte ligand, Siglec-10, and VAP-1. Furthermore, we demonstrate usefulness of a Siglec-9 peptide as an imaging tool in inflammation and cancer in positron emission tomography (PET).
Methods
Purified proteins, antibodies, reagents, synthetic peptides
Recombinant VAP-1 protein was purified from Chinese hamster ovary (CHO) cells stably transfected with the full-length human VAP-1 cDNA as described6 and human placental lysate (with the permission of the local Ethical Committee). Monoclonal antibody (mAb) TK-8–18 against human VAP-1 and the monoclonal and polyclonal antibodies against Siglec-9 and monoclonal anti–mouse VAP-1 antibody have been described.7,9,13,14 Polyclonal rabbit anti–VAP-1 antibody was made against recombinant human VAP-1, but it recognizes also mouse VAP-1. Anti–human VAP-1 (Jg-2.10) and anti–mouse PV-1 (Meca-32) were gifts from E. Butcher, Stanford University. Monoclonal antibodies, 3G6 against chicken T cells,15 Hermes-1 against human CD44,16 and HB-116 against human leukocyte antigen (HLA) A, B, C (clone MB40.5) from ATCC were used as negative control antibodies. The second-stage antibodies and other reagents were purchased as follows: Alexa-546–conjugated anti–rat IgG, Prolong Antifade Gold from Invitrogen. Fluorescein isothiocyanate (FITC)–conjugated anti–rabbit-IgG and FITC-anti–rat IgG were from Sigma-Aldrich. Alexa-546–streptavidin and CFSE were from Invitrogen and BM chemiluminescence ELISA substrate from Roche Applied Science and synthetic peptides from NeoMPS and Almac Sciences (Elvingston Science Center).
Phage display screening
Phage display screening with a cyclic peptide library containing CX8C decapeptides (where X is any amino acid) was performed as described.17 Briefly, recombinant human VAP-1 (100 μg/mL in Tris-buffered saline) was coated onto Nunc Maxisorp 96-well plates. The bound phages were eluted and used to infect K91kan Escherichia coli. The amplified phages were used in 3 additional rounds of panning performed in the same manner. For colony sequencing primers, 5′ and 3′ to the peptide insertion site of the phage were used: forward, 5′-TAATACGACTCACTATAGGGCAAGCTGATTAACCGATACAAT-3′; and reverse, 5′-CCCTCATAGTTAGCGTAACGATCT-3′.
Cell lines and cell culture
Animals
Sprague-Dawley rats, wild-type C57Black, VAP-1 knockout (KO), and VAP-1 KOTG mice (mouse VAP-1–deficient mice expressing human VAP-1 as a transgene on endothelium under Tie-1 promoter5 ) were used with approval from the Lab-Animal Care & Use Committee of the State Provincial Office of Southern Finland and in compliance with the Finnish laws relating to the conduct of animal experimentation.
Immunohistochemistry
Frozen sections of mesenteric lymph nodes of VAP-1 KO and VAP-1 KOTG mice were double-stained with anti–mouse PV-1 (Meca-32) detecting the blood vessels followed by FITC-conjugated anti–rat IgG and biotinylated anti–human VAP-1 (Jg-2.10) followed by Alexa-546–streptavidin. In addition, the tumors used for autoradiography were stained with polyclonal anti–VAP-1 and Meca-32 followed by FITC-conjugated anti–rabbit IgG and FITC-conjugated anti–rat IgG, respectively.
Adhesion assays
Assays with peptides and recombinant proteins.
Recombinant VAP-1 and BSA (as a negative control) were immobilized on Nunc Maxisorp 96-well plates overnight at 4°C, blocked with PBS/3% BSA and incubated with biotinylated peptides (10 μg/mL) for 2 hours at room temperature. Bound peptides were detected with HRP–conjugated streptavidin and measured with a luminometer (Tecan Ultra, Tecan).
Surface plasmon resonance assays were done using a Biacore X (Biacore AB) as explained in detail in supplemental Methods (available on the Blood Web site; see the Supplemental Materials link at the top of the online article). Briefly, the recombinant or affinity purified human VAP-1 was immobilized on the CM5 sensor chip (Biacore AB) according to the manufacturer's instructions. First, we tested the binding of Siglec-9–derived peptide (P1) to immobilized VAP-1. Each measurement was done twice to ensure the reproducibility of the observation. To test the specific binding of the peptide to VAP-1, the interaction of the peptide to the reference channel was subtracted from the VAP-1 curve.
To test qualitatively the role of 2 individual arginine residues of the peptide in the VAP-1/Siglec-9 interaction, we measured the binding of 4 different cyclic peptides to immobilized VAP-1: wild-type peptide (P1), peptide without arginines (P1_noArg), peptide without Arg284 (P1_noArg284), and peptide without Arg290 (P1_noArg290).
Assays with transfectants.
CHO-VAP-1 and CHO mock cells were incubated with biotinylated Siglec-9 peptide for 20 minutes; and after the washes, the bound peptide was detected with streptavidin-phycoerythrin. The cells were analyzed using FACSCalibur and CellQuest Pro 2.9 software.
CHO-VAP-1, CHO-VAP-1Y471F, or CHO-mock cells were cultured to confluence on 96-well plates. After blocking the wells with PBS/1% BSA, 2 × 105 CFSE-labeled CHO-Siglec-9 or Siglec-E cells were added and incubated for 30 minutes at 37°C. After 9 washes, the adherence was quantified with a fluorometer (Tecan Infinite M200; Tecan). The wells were imaged using Axiovert 200 M microscope with Hamamatsu ORCA camera.
Ex vivo frozen section assays.
These binding assays were done as described20 using lymph nodes from VAP-1 KO and VAP-1 KOTG mice. Percoll-purified human granulocytes were pretreated with anti–Siglec-9 mAb and a negative control mAb (3G6) 10 μg/mL for 30 minutes before adding them onto the sections. The cells were allowed to bind to the vessels under rotating conditions for 30 minutes. Thereafter, the adherent cells were fixed with glutaraldehyde and the number of vessel-bound granulocytes was counted. The results are expressed as percentage of control binding. The number of granulocytes bound per venules in VAP-1 KOTG mice treated with the control mAb was chosen to define 100% binding. In addition, the number of venules supporting granulocyte binding was counted and is reported as mean percentage ± SEM.
In the second set of experiments, human granulocytes from 3 donors were incubated for 2 hours with TNF-α (200 U/mL) or left untreated before the adhesion assays. Additional pretreatments were done with anti–Siglec-9 or control antibodies for 30 minutes. Thereafter, granulocyte binding to vessels in human inflamed synovia was tested as explained in the previous paragraph.
Intravital microscopy and image analysis
The procedures for visualizing blood vessels of the inflamed cremaster muscle have been described previously.21,22 Briefly, VAP-1 KOTG mice were anesthetized with an intraperitoneal injection of ketamine and xylazine, and 1.5 μg TNF-α was injected intrascrotally for inducing inflammation. After 4 hours, mice were anesthetized again and a PE-10 polyethylene catheter (BD Biosciences) was inserted into the left femoral artery. Subsequently, the right cremaster muscle was dissected free and pinned on a custom-built microscope stage. Percoll-purified human granulocytes were labeled with 20 μM 5-(and-6)-TAMRA SE (Invitrogen) and pretreated with anti–Siglec-9 mAb or with an isotype-matched, noncytotoxic anti-HLA A, B, C control antibody produced using the respective hybridoma from ATCC (catalog #HB-116, clone MB40.5). Polymorphonuclear leukocytes (PMNs) from each donor were collected twice (on 2 different days) and were treated once with anti–Siglec-9 mAb and once with control mAb. Intravital epifluorescence video microscopy was performed using an Olympus BX50WI microscope equipped with stroboscopic illumination (Strobex 11360; Chadwick Helmuth), a water immersion objective (20×/0.5), and a CDD video camera (Hamamatsu Photonics). Multiple boluses of approximately 5 to 10 × 106 cells in a volume of 50 μL PBS were injected via the arterial catheter during continuous video recording. Images of postcapillary venules with a diameter of 18-51 μm were typically recorded for 1-2 minutes after cell injection. Average centerline blood flow velocity of the observed vessels was measured with a commercial velocimeter (Circusoft Instrumentation). Mean blood flow velocity and wall shear rate were calculated as described earlier.22 The major microvascular parameters did not show any major differences between the 2 treatment groups (supplemental Table 1). Interactions between PMNs and vessel wall were analyzed offline using Imaris Version 7.2.1. (Bitplane). The total as well as the rolling leukocyte flux were determined by manually counting the cells passing by a line drawn perpendicular to the venule axis in a frame-by-frame manner. Rolling velocity was measured for at least 6 leukocytes randomly selected after each bolus injection. Adherent fraction was determined as the percentage of rolling cells that arrested on the venular wall for ≥ 30 seconds.
Inductions and FACS stainings
Red cells were lysed from the whole blood, and the remaining leukocytes of 4 healthy volunteers were treated with formyl-methyl-leucine-phenylalanine (FMLP; 0.5 and 5 μg/mL for 5 minutes and 2 hours), TNF-α (10 and 200 U/mL for 2 hours), or lipopolysaccharide (LPS; 10 and 100 ng/mL for 2 hours). Untreated cells served as controls. Siglec-9 expression was analyzed by monoclonal anti–Siglec-9 antibody, and 3G6 was a control. The second-stage antibody was Alexa-546–conjugated anti–mouse IgG. In double-staining experiments, the monocytes were detected by FITC–anti-CD14 and granulocytes by FITC–anti-CD66b. The cells were analyzed using FACSCalibur and CellQuest Pro 2.9 software.
Modeling and docking simulation
The structural model of the second Siglec-9 C2 domain was made using the crystal structure of the first Siglec-5 C2 domain (pdb code: 2zg2).23 Ten models were generated with Modeller,24 and the model with the lowest objective function was chosen. The sequence alignments were performed using MALIGN and MALFORM25 within the Bodil visualization and modeling package.26 The cyclic peptide CARLSLSWRGLTLCPSK containing residues 283 to 297 from Siglec-9 was generated using SYBYL Version 7.3 (Tripos). Because the peptide contains 2 arginines, which could bind to topaquinone, each of them was covalently bound to topaquinone in a VAP-1 structure27 (pdb code: 1us1) in separate docking studies. Ten dockings, with Arg284 or Arg290 in the peptide covalently bound to the N5 atom of topaquinone in an active conformation, were made using GOLD Version 3.2.28,29 The arginines in the peptide were also mutated one-by-one, and the mutant peptides with only one arginine were similarly docked into VAP-1. Leu469 and Thr212 were made flexible during docking to allow access to the active site. In addition, Asp446 from the other monomer and near the catalytic site was flexible during docking. Because the dockings with Arg284 bound to topaquinone gave the highest fitness value derived by GOLD, this peptide-VAP-1 model was chosen for further analysis (see Figure 4, which was created with PYMOL).
PET studies
A cyclic peptide, CARLSLSWRGLTLCPSK, having 8-amino-3,6-diooxaoctanoyl linker (PEG derivative) between 1,4,7,10-tetraazacyclododecane-N,N′,N′′,N′′′-tetraacetic acid (DOTA) and peptide was labeled with 68Ga as previously described.30 Radiochemical purity was determined by reversed-phase high performance liquid chromatography.
Rats with sterile inflammation.
Sprague-Dawley rats were subcutaneously injected with turpentine oil (Sigma-Aldrich) into the upper neck area, and inflammation was allowed to develop for 24 hours before PET study. The whole-body distribution kinetics and inflammation imaging of intravenously administered 68Ga-DOTA peptide (18.4 ± 3.1 MBq) were evaluated using a High Resolution Research Tomograph (CPS Innovations). Blood samples were drawn during PET imaging. Data acquired for 60 minutes in a list mode were iteratively reconstructed with the ordered-subsets expectation maximization 3D algorithm (OSEM3D). Quantitative analysis was performed by drawing regions of interest (ROI) in the brain, heart, inflammation, kidney, liver, lung, muscle, and urinary bladder areas. The average radioactivity concentration in the ROI (kBq/mL) was used for further analyses. The uptake was reported as standardized uptake value (SUV), which was calculated as the radioactivity concentration of the ROI divided by the relative injected radioactivity expressed per animal body weight. The radioactivity remaining in the tail was also compensated. Biokinetic curves, representing radioactivity concentration in the organ of interest versus time after injection, were determined accordingly.
After PET imaging, animals were killed and samples of blood, urine, and various organs were excised, weighed, and measured for radioactivity using a γ-counter. The radioactivity uptake was reported as SUV.
Mice with tumor xenografts.
B16 melanoma cells were injected into neck area in PET imaging studies and in abdominal area for autoradiograph studies as a model for solid tumors. The mice were used 11 days after the inoculation of the tumors. The tumor uptake kinetics and whole-body distribution of intravenously injected 68Ga-DOTA peptide (7.8 ± 2.3 MBq) were evaluated in mice bearing the melanoma xenograft. Dynamic PET imaging for 60 minutes was performed using Inveon Multimodality scanner (Siemens) and reconstructed with OSEM2D. Specificity of 68Ga-DOTA peptide uptake was verified in competitive experiments with 500-fold molar excess of unlabeled DOTA peptide. The results were expressed as SUV and verified by ex vivo measurements.
Distribution of radioactivity in tumor was also studied with digital autoradiography of cryosections. Mice were intravenously injected with 68Ga-DOTA peptide (3.0 ± 0.4 MBq) and killed 15 minutes later. The autoradiographs were analyzed for photo-stimulated luminescence per unit area (mm2). ROIs were drawn on VAP-1–positive and VAP-1–negative areas according to immunohistochemical staining of adjacent sections. Background area count densities were subtracted from the image data, and uptake values were normalized against the control site (muscle).
Mice with inflammation.
Skin inflammation was induced with 4 drops of 5% (weight/volume) 1-chloro-2,4-dinitrobenzene (Sigma-Aldrich) in acetone applied onto the right ear of VAP-1 KO and VAP-1 KOTG mice one day before the PET imaging. The inflammation uptake kinetics and whole-body distribution of intravenously injected 68Ga-DOTA peptide were evaluated in KO (7.4 ± 1.8 MBq) and KOTG (7.5 ± 3.0 MBq) mice. Dynamic PET imaging for 30 minutes was performed using Inveon Multimodality scanner (Siemens) and reconstructed with OSEM2D. The results are expressed as SUV and verified by ex vivo measurements.
Statistical analyses
The Student t test (unpaired, 2-tailed) was used to compare numerical variables between 2 groups.
Results
Siglec-9 binds to VAP-1
A CX8C phage peptide library was used to screen for potential ligands of VAP-1. After 4 rounds of panning using recombinant VAP-1 as a bait, we obtained a 400-fold enrichment of phages bound to VAP-1 compared with the control (BSA-coated wells). Of the 23 randomly selected phages sequenced, 19 gave a sequence shown in Figure 1A. Database searches with the sequence derived from the phage clones revealed similarities to the amino acid sequence of Siglec-9 (residues 289-295, Figure 1A). In the binding assays, the phage peptide bound selectively to recombinant VAP-1 (Figure 1A).
Siglec-9 interacts with VAP-1. (A) The amino acid sequence of the enriched phage clone, the corresponding region of Siglec-9, and the adhesion of the phage peptide to recombinant VAP-1 (rVAP-1 100 ng/well) were measured using enzyme immunoassay. The results are mean ± SEM from 3 separate experiments and triplicate wells in each experiment. (B) Binding of the Siglec-9 peptide (Sig-9 pept marked red in panel A) to CHO-VAP-1 transfectants and CHO-mock controls. The results are presented as relative fluorescence intensity and are mean ± SEM from 2 separate experiments each having triplicate wells. (C) Binding of CFSE-labeled Siglec-9 transfectants to CHO cells expressing VAP-1 and mock controls. The results are mean ± SEM of fluorescent intensities measured by fluorometer from 7 separate experiments each having duplicate wells. **P < .01. ***P < .001.
Siglec-9 interacts with VAP-1. (A) The amino acid sequence of the enriched phage clone, the corresponding region of Siglec-9, and the adhesion of the phage peptide to recombinant VAP-1 (rVAP-1 100 ng/well) were measured using enzyme immunoassay. The results are mean ± SEM from 3 separate experiments and triplicate wells in each experiment. (B) Binding of the Siglec-9 peptide (Sig-9 pept marked red in panel A) to CHO-VAP-1 transfectants and CHO-mock controls. The results are presented as relative fluorescence intensity and are mean ± SEM from 2 separate experiments each having triplicate wells. (C) Binding of CFSE-labeled Siglec-9 transfectants to CHO cells expressing VAP-1 and mock controls. The results are mean ± SEM of fluorescent intensities measured by fluorometer from 7 separate experiments each having duplicate wells. **P < .01. ***P < .001.
Additional adhesion assays were performed to demonstrate binding between Siglec-9 and VAP-1 expressing cells. In these studies, the Siglec-9–derived peptide adhered more efficiently to VAP-1 transfectants than to the mock-transfected controls not expressing VAP-1 (Figure 1B). For further confirmation, the interaction between cells expressing VAP-1 and cells expressing Siglec-9 was studied. The results were consistent with those of the previous experiments and showed VAP-1–Siglec-9–dependent adhesion of the cells expressing these molecules (Figure 1C).
Granulocytes use Siglec-9 for binding to endothelial VAP-1
All peripheral blood granulocytes are Siglec-9–positive (Figure 2A). To test whether expression of Siglec-9 can be up-regulated by inflammatory mediators, we used FMLP, TNF-α, and LPS in the induction experiments. FMLP slightly up-regulated Siglec-9 expression already after 5 minutes, and further up-regulation was seen after 2 hours. In addition, LPS and TNF-α caused a significant up-regulation of Siglec-9 after 2 hours (Figure 2B). Comparable up-regulation was also seen on CD14+ monocytes (data not shown).
Siglec-9–positive leukocytes bind to vessels using VAP-1. (A) Expression of Siglec-9 on granulocytes used for ex vivo binding assays. Fluorescence-activated cell sorter histograms of CD66b and Siglec-9 expression are shown with and without incubation in FMLP-containing medium. Histograms with the negative control antibody are black. (B) Combined results of the induction experiments (mean ± SEM, n = 4) with FMLP, LPS, and TNF-α (values indicated/mL). (C) Expression of human VAP-1 (hVAP-1) is detected with biotinylated Jg.2-10 (red, left panel). Expression of PV-1–positive vessels in mesenteric lymph node vasculature of KOTG is detected by Meca-32 antibody (green g middle panel). The arrows indicate high endothelial venules. The merge of the panels is on the right. Insets: Stainings with a negative control antibody. Scale bar represents 50 μm. The images were taken with Olympus BX60 microscope using 40×/0.75 Ph2 objective and Olympus DP71 camera. The software was Cell D 2.6. (D) Ex vivo frozen section binding assays were used to analyze granulocyte binding to vessels in mesenteric lymph nodes obtained from VAP-1 KO and VAP-1 KOTG mice. The function of Siglec-9 was blocked by incubating the cells with anti–Siglec-9 antibody before the assay. (E) Granulocyte binding to inflamed synovial vessels. The granulocytes were pretreated with TNF-α and with anti–Siglec-9 and control antibodies as indicated. (D-E) The results are shown as percentage of control binding (number of KOTG vessel-bound or synovial vessel-bound granulocytes incubated with a nonblocking control mAb is defined as 100%; mean ± SEM). (F-H) Intravital analyses. Human granulocytes were fluorescently labeled with TAMRA and pretreated either with control antibody or anti–Siglec-9 mAb. Subsequently, the cells were injected into VAP-1 KOTG mice, and their interaction with the inflamed vessel wall was analyzed using intravital microscopy. (F) The graph indicates the percentage of rolling cells, calculated from the total number of cells appearing during the observation period. (G) The plots show the velocity of rolling cells. Each dot represents the mean rolling velocity of a single cell. (H) The graph represents the percentage of the cells that arrest on the venular wall for ≥ 30 seconds, calculated from the total number of rolling cells. In all 3 graphs, the horizontal lines indicate mean values. The number of mice/venules/PMN bolus injections were 3, 6, and 10 for control mAb and 3, 8, and 11 for anti–Siglec-9 mAb (F-H). *P < .05. **P < .01. ***P < .001. SSC-H indicates side scatter; FSC-H, forward scatter; and MFI, mean fluorescence intensity after subtracting the MFI obtained from the stainings with the negative control antibody.
Siglec-9–positive leukocytes bind to vessels using VAP-1. (A) Expression of Siglec-9 on granulocytes used for ex vivo binding assays. Fluorescence-activated cell sorter histograms of CD66b and Siglec-9 expression are shown with and without incubation in FMLP-containing medium. Histograms with the negative control antibody are black. (B) Combined results of the induction experiments (mean ± SEM, n = 4) with FMLP, LPS, and TNF-α (values indicated/mL). (C) Expression of human VAP-1 (hVAP-1) is detected with biotinylated Jg.2-10 (red, left panel). Expression of PV-1–positive vessels in mesenteric lymph node vasculature of KOTG is detected by Meca-32 antibody (green g middle panel). The arrows indicate high endothelial venules. The merge of the panels is on the right. Insets: Stainings with a negative control antibody. Scale bar represents 50 μm. The images were taken with Olympus BX60 microscope using 40×/0.75 Ph2 objective and Olympus DP71 camera. The software was Cell D 2.6. (D) Ex vivo frozen section binding assays were used to analyze granulocyte binding to vessels in mesenteric lymph nodes obtained from VAP-1 KO and VAP-1 KOTG mice. The function of Siglec-9 was blocked by incubating the cells with anti–Siglec-9 antibody before the assay. (E) Granulocyte binding to inflamed synovial vessels. The granulocytes were pretreated with TNF-α and with anti–Siglec-9 and control antibodies as indicated. (D-E) The results are shown as percentage of control binding (number of KOTG vessel-bound or synovial vessel-bound granulocytes incubated with a nonblocking control mAb is defined as 100%; mean ± SEM). (F-H) Intravital analyses. Human granulocytes were fluorescently labeled with TAMRA and pretreated either with control antibody or anti–Siglec-9 mAb. Subsequently, the cells were injected into VAP-1 KOTG mice, and their interaction with the inflamed vessel wall was analyzed using intravital microscopy. (F) The graph indicates the percentage of rolling cells, calculated from the total number of cells appearing during the observation period. (G) The plots show the velocity of rolling cells. Each dot represents the mean rolling velocity of a single cell. (H) The graph represents the percentage of the cells that arrest on the venular wall for ≥ 30 seconds, calculated from the total number of rolling cells. In all 3 graphs, the horizontal lines indicate mean values. The number of mice/venules/PMN bolus injections were 3, 6, and 10 for control mAb and 3, 8, and 11 for anti–Siglec-9 mAb (F-H). *P < .05. **P < .01. ***P < .001. SSC-H indicates side scatter; FSC-H, forward scatter; and MFI, mean fluorescence intensity after subtracting the MFI obtained from the stainings with the negative control antibody.
Next, we analyzed whether granulocytes can bind endothelial VAP-1 in a Siglec-9–dependent manner. We tested granulocyte binding to lymph node vasculature of both VAP-1 KO mice and KOTG5 in ex vivo frozen section adhesion assays. This setting allowed us to measure binding between Siglec-9 and VAP-1 without the theoretical possibility that Siglec-9 adheres to another (unknown) endothelial cell molecule and VAP-1 binds to another (unknown) leukocyte ligand that is impossible to discriminate from the specific binding using frozen sections from wild-type murine or human lymph nodes. Expression of human VAP-1 in KOTG lymph node vasculature is shown in Figure 2C. The binding assays demonstrated that the vessels expressing human VAP-1 mediate significantly better adherence of granulocytes than the vessels in KO lymph nodes. Moreover, the binding was largely mediated by Siglec-9 as anti–Siglec-9 antibody significantly reduced number of granulocytes adhering to KOTG vessels but did not have any inhibitory effect in KO lymph nodes (Figure 2D). A total of 76.3% ± 4.7% of the KOTG vessels (320 counted) treated with the negative control antibody supported granulocyte binding, whereas the corresponding percentage was 15.3% ± 2.1% after the anti–Siglec-9 antibody treatment (335 vessels counted; P = .0006). These experiments demonstrate that the interaction between Siglec-9 and VAP-1 can occur on the binding of granulocytes to the vessel wall.
We also tested whether TNF-α induced up-regulation of Siglec-9 enhances binding of human granulocytes to vessels in inflamed synovium. In these experiments, TNF-α treatment significantly increased granulocyte binding to synovial vasculature and this increase could be inhibited by antibody-blocking of Siglec-9 (Figure 2E).
We further wanted to explore whether Siglec-9 is required for the interaction of granulocytes with the inflamed endothelium in vivo. Therefore, we performed intravital microscopic experiments to visualize the behavior of human granulocytes within the inflamed vasculature of VAP-1 KOTG mice. To avoid trapping of the injected cells in the lung, PMNs were injected into the femoral artery during continuous observation of blood vessels in the contralateral cremaster muscle as described earlier.31 To address the role of Siglec-9 expressed on the surface of human PMNs, the cells were pretreated either with anti–Siglec-9 mAb or with a control class-matched binding mAb (directed against HLA A, B, C). Staining of PMNs with anti–Siglec-9 mAb or with the control anti-HLA mAb resulted in a similar fluorescence intensity level observed using fluorescence-activated cell sorter analysis (results not shown). This ensures that the Fc-mediated clearance of human PMNs from the circulation would occur at the same rate when treated with the anti–Siglec-9 mAb or with the control mAb.
Immediately after their injection, numerous rolling granulocytes were detected along the inflamed venules, together with a few firmly adherent cells (supplemental Video 1). Pretreatment of granulocytes with anti–Siglec-9 mAb before their transfer resulted in a mild decrease in the rolling fraction (which is expressed as a percentage of rolling cells within the total number of cells, which traveled through the vessel during the period of observation) as shown in Figure 2F. However, the velocity of the rolling cells (Figure 2G) as well as the adherent fraction (representing the percentage of the rolling cells that arrested on the vessel wall for ≥ 30 seconds) were not affected by the antibody treatment (Figure 2H). These results suggest that Siglec-9 contributes to the initiation of the rolling step in the extravasation cascade but does not affect overall firm adhesion in this experimental system.
Siglec-9 binds to the enzymatic groove of VAP-1
Next, we investigated whether the interaction between Siglec-9 and VAP-1 involves enzymatic activity. This was tested in cell-mediated binding assays using the transfectants expressing the wild-type VAP-1 and the enzymatically inactive VAP-1 mutant, in which tyrosine 471, the precursor of topaquinone, has been mutated to phenylalanine. These assays revealed that binding of cells expressing Siglec-9 to the cells with the inactive mutant of VAP-1 on the surface was significantly reduced compared with the cells expressing the wild-type VAP-1. However, the enzymatic inactivation did not reduce the binding to the background level, suggesting contribution of some other epitopes (Figure 3A-B).
Interaction between Siglec-9 and VAP-1 involves both enzyme activity-dependent and independent mechanisms. (A) Binding of CFSE-labeled CHO-Siglec-9 transfectants to CHO cells expressing wild-type VAP-1 (CHO-VAP-1), or the enzymatically inactive VAP-1 (CHO-VAP-1Y471F) and to mock-transfected controls (CHO-mock). Binding is expressed as relative binding (mean ± SD, n = 5). *P < .05. **P < .01. ***P < .001. (B) Fluorescence microscopy images of the binding are shown as indicated. The images were taken with Zeiss Axiovert 200M microscope using LD A-plan 20×/0.30 Ph1 Var1 objective and Hamamatsu 1394 ORCA-B2 camera. The software was AxioVision Version 4.5. (C) Surface plasmon resonance analyses of the cyclic wild-type Siglec-9–like peptide at different concentrations (0-400 μM). (D) An example of surface plasmon resonance analyses with the wild-type and the mutated Siglec-9–like peptides. Three experiments were performed with comparable results. Arg 1 indicates Arg 284; Arg 2, Arg 290; and Pept, wild-type peptide.
Interaction between Siglec-9 and VAP-1 involves both enzyme activity-dependent and independent mechanisms. (A) Binding of CFSE-labeled CHO-Siglec-9 transfectants to CHO cells expressing wild-type VAP-1 (CHO-VAP-1), or the enzymatically inactive VAP-1 (CHO-VAP-1Y471F) and to mock-transfected controls (CHO-mock). Binding is expressed as relative binding (mean ± SD, n = 5). *P < .05. **P < .01. ***P < .001. (B) Fluorescence microscopy images of the binding are shown as indicated. The images were taken with Zeiss Axiovert 200M microscope using LD A-plan 20×/0.30 Ph1 Var1 objective and Hamamatsu 1394 ORCA-B2 camera. The software was AxioVision Version 4.5. (C) Surface plasmon resonance analyses of the cyclic wild-type Siglec-9–like peptide at different concentrations (0-400 μM). (D) An example of surface plasmon resonance analyses with the wild-type and the mutated Siglec-9–like peptides. Three experiments were performed with comparable results. Arg 1 indicates Arg 284; Arg 2, Arg 290; and Pept, wild-type peptide.
Based on the Siglec-9 sequence, the 2 arginines (Arg284 and Arg290) in the Siglec-9 peptide are the primary candidates to interact with the topaquinone of VAP-1. We used surface plasmon resonance to assay the binding of wild-type and mutated Siglec-9-like peptides to recombinant VAP-1 and affinity-purified VAP-1. A cyclic peptide with a full match to the corresponding Siglec-9 amino acid sequence (CARLSLSWRGLTLCPS, containing residues 283-297 from Siglec-9) bound to recombinant VAP-1 (Figure 3C). Instead, the mutated Siglec-9 peptide, in which both arginines were mutated to alanines, failed to bind recombinant VAP-1 in Biacore assays (data not shown). Next, we mutated the Arg284 and Arg290 separately. Both mutations reduced binding: Arg284 seemed to be more critical as the binding was dramatically reduced (66% ± 7%, n = 3, P = .04) subsequent to its mutation. Binding of the peptide with Arg290 mutation was also diminished compared with the wild-type peptide, although to a slightly lesser extent (42% ± 14%, n = 3, P = .05; Figure 3D).
To test whether the Siglec-9 peptide fits to the enzymatic groove of VAP-1, we performed docking studies using the crystallographic structure of VAP-1. The results are in accordance with the binding studies because the peptide fits to the enzymatic groove of VAP-1 best when Arg284 is covalently bound to topaquinone (Figure 4).
Interaction of VAP-1 with the cyclic peptide CARLSLSWRGLTLCPSK (residues 283-297) of Siglec-9. The 3-dimensional structure of VAP-1 (green represents monomer A; and blue, monomer B) with the peptide (pink) derived from Siglec-9 docked into the active site of the monomer B. The close-up view shows that the docked peptide fits well into the active site of VAP-1. Arg284 and Arg290 in the docked peptide are labeled, and Arg284 is covalently bound to topaquinone (TPQ; purple), which is in the active conformation. The figure was created with PYMOL Molecular Graphics System (DeLano Scientific).
Interaction of VAP-1 with the cyclic peptide CARLSLSWRGLTLCPSK (residues 283-297) of Siglec-9. The 3-dimensional structure of VAP-1 (green represents monomer A; and blue, monomer B) with the peptide (pink) derived from Siglec-9 docked into the active site of the monomer B. The close-up view shows that the docked peptide fits well into the active site of VAP-1. Arg284 and Arg290 in the docked peptide are labeled, and Arg284 is covalently bound to topaquinone (TPQ; purple), which is in the active conformation. The figure was created with PYMOL Molecular Graphics System (DeLano Scientific).
Taken together, these data suggest that Siglec-9 binds to the enzymatic groove of VAP-1 and arginine at the position 284 in Siglec-9 is the binding partner in the enzyme activity-dependent part of the binding. However, also Arg290 seems to contribute to the interaction by binding to another site in the groove.
In this context, it is important to note that the corresponding mouse molecule for human Siglec-9 is Siglec-E, which does not have the required arginines for binding to VAP-1 (supplemental Figure 1). We also confirmed the importance of the arginine residues in the experiments, in which binding of CHO cells transfected with Siglec-E or mock constructs was measured to CHO cells transfected with mouse VAP-1 and no VAP-1–Siglec-E–mediated adhesion was detected (supplemental Figure 1).
Siglec-9 peptide can be used for in vivo imaging
VAP-1 expression is induced at sites of inflammation and in neovasculature of certain cancers.21,32 We therefore wanted to analyze whether the Siglec-9 peptide identified here can be used to image inflammation and tumors expressing VAP-1 on the vasculature. We first chose a turpentine inflammation model in rat and continued with a cancer model in mouse. The latter model also provided an additional specificity control as VAP-1 KO mice were available for the studies. 68Gallium labeled DOTA-conjugated Siglec-9 peptide was used as an imaging agent. 68Ga-DOTA peptide quickly and preferentially accumulated at the sites of inflammation (5-10 minutes) compared with the muscle (Figure 5), indicating that the peptide detects the inflammation. Excess of the peptide was eliminated rapidly via kidneys to the urinary bladder. We then tested whether the peptide is able to detect tumor and whether the detection is specific. In addition, in this case, the peptide accumulated at the tumor site and the accumulation of the radioactive peptide could be inhibited with 500× cold peptide (Figure 6A), demonstrating the specificity of the peptide. Comparable results were seen in the assays with the control peptide in the rat inflammation model (data not shown). The cold peptide could compete in the radioactive peptide binding in all organs to the levels detected in the VAP-1 knockout mice, except in the kidneys (Table 1). The kidneys are the elimination routes of the peptide, therefore showing high level of radioactivity in all mouse groups (Table 1). In the tumor-bearing mice, the radioactivity concentrated in the periphery of the tumor (Figure 6B-C). It is consistent with the finding that VAP-1 expression is also highest in these areas (Figure 6D-E). VAP-1 is present on a subset of vessels, as can be seen when the same tumor is stained with an anti–PV-1 antibody (Figure 6F), which is a prototype marker for blood vessels.33 Thus, these results indicate that the radioactive peptide specifically detects VAP-1–positive vessels.
Siglec-9 peptide detects inflammation in PET. A representative whole-body coronal PET image of a rat intravenously injected with a 68Ga-DOTA peptide. Radioactivity uptake is clearly seen at the site of inflammation (I) but not in the surrounding muscle. In the PET image, also the heart (H), the liver (L), and the urinary tract (kidney [K] and bladder [B]) are seen. Mean time-activity curves of 3 animals from the site of inflammation, muscle, liver, bladder, plasma, and heart as well as SUVs obtained by PET imaging and ex vivo measurements 60 minutes after injection are presented on the right.
Siglec-9 peptide detects inflammation in PET. A representative whole-body coronal PET image of a rat intravenously injected with a 68Ga-DOTA peptide. Radioactivity uptake is clearly seen at the site of inflammation (I) but not in the surrounding muscle. In the PET image, also the heart (H), the liver (L), and the urinary tract (kidney [K] and bladder [B]) are seen. Mean time-activity curves of 3 animals from the site of inflammation, muscle, liver, bladder, plasma, and heart as well as SUVs obtained by PET imaging and ex vivo measurements 60 minutes after injection are presented on the right.
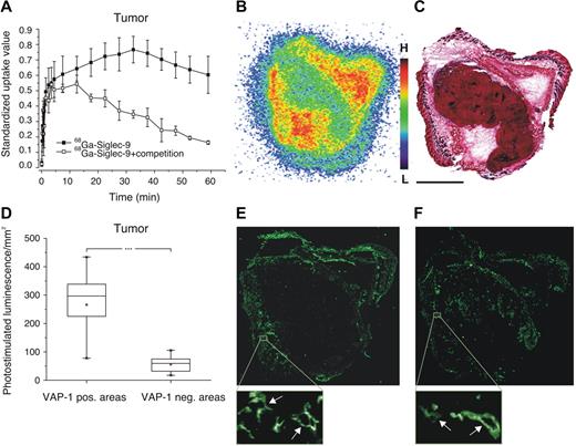
Siglec-9 peptide specifically targets VAP-1 in tumors. (A) Mean time-activity curves of 68Ga-DOTA peptide in a tumor xenograft obtained from PET imaging of wild-type mice (■) and after competition with excess of the unlabeled peptide (□). (B) A representative image of autoradiography (ie, distribution of radioactivity) in a tissue section and (C) H&E staining of the section. (D) Combined results from autoradiography analyses of 68Ga-DOTA peptide distribution in melanoma xenografts of 4 mice at 15 minutes after intravenous injection presented as photo-stimulated luminescence (mean ± SD). Radioactivity was analyzed in VAP-1–negative and –positive areas. (E) Immunohistochemical staining of the section of the same tumor as in panels B and C with antimouse VAP-1 antibody and (F) with anti–PV-1 antibody showing the blood vessels. Scale bar represents 2.5 mm for the whole tumor sections. Insets: Individual VAP-1– and PV-1–positive tumor vessels (arrows). For the autoradiography in panel B, cryosections of the tumor were thaw-mounted onto microscope slides and apposed to a phosphor imaging plate (Fuji Imaging Plate BASTR2025, Fuji Photo Film Co Ltd). After the exposure, the imaging plates were scanned with the FLA-5000 analyzer (Fuji Tokyo, Japan) to produce digitalized images. The images were analyzed using TINA Version 2.10f, Raytest Isotopenmessgeräte GmbH. Images for panels C,E and F were taken with Zeiss Axiovert 200M microscope using 5×/0.25 objective and Hamamatsu 1394 ORCA-ER camera. The software was AxioVision Version 4.5.
Siglec-9 peptide specifically targets VAP-1 in tumors. (A) Mean time-activity curves of 68Ga-DOTA peptide in a tumor xenograft obtained from PET imaging of wild-type mice (■) and after competition with excess of the unlabeled peptide (□). (B) A representative image of autoradiography (ie, distribution of radioactivity) in a tissue section and (C) H&E staining of the section. (D) Combined results from autoradiography analyses of 68Ga-DOTA peptide distribution in melanoma xenografts of 4 mice at 15 minutes after intravenous injection presented as photo-stimulated luminescence (mean ± SD). Radioactivity was analyzed in VAP-1–negative and –positive areas. (E) Immunohistochemical staining of the section of the same tumor as in panels B and C with antimouse VAP-1 antibody and (F) with anti–PV-1 antibody showing the blood vessels. Scale bar represents 2.5 mm for the whole tumor sections. Insets: Individual VAP-1– and PV-1–positive tumor vessels (arrows). For the autoradiography in panel B, cryosections of the tumor were thaw-mounted onto microscope slides and apposed to a phosphor imaging plate (Fuji Imaging Plate BASTR2025, Fuji Photo Film Co Ltd). After the exposure, the imaging plates were scanned with the FLA-5000 analyzer (Fuji Tokyo, Japan) to produce digitalized images. The images were analyzed using TINA Version 2.10f, Raytest Isotopenmessgeräte GmbH. Images for panels C,E and F were taken with Zeiss Axiovert 200M microscope using 5×/0.25 objective and Hamamatsu 1394 ORCA-ER camera. The software was AxioVision Version 4.5.
Ex vivo biodistribution of 68Ga-DOTA-peptide in VAP-1–positive wild-type mice and VAP-1–negative KO mice bearing melanoma xenografts
| . | WT 60 min . | WT 60 min + competition . | KO 60 min . |
|---|---|---|---|
| Blood | 1.04 ± 0.44* | 0.20 ± 0.02 | 0.25 ± 0.01 |
| Kidney | 5.10 ± 0.86 | 6.39 ± 1.19 | 7.78 ± 1.47 |
| Liver | 1.82 ± 0.25 | 0.74 ± 0.08 | 0.97 ± 0.07 |
| Lung | 0.69 ± 0.21 | 0.15 ± 0.01 | 0.02 ± 0.00 |
| Muscle | 0.21 ± 0.07 | 0.03 ± 0.00 | 0.04 ± 0.01 |
| Small intestine | 0.59 ± 0.16 | 0.10 ± 0.03 | 0.08 ± 0.01 |
| Tumor | 0.56 ± 0.12 | 0.17 ± 0.02 | 0.20 ± 0.02 |
| . | WT 60 min . | WT 60 min + competition . | KO 60 min . |
|---|---|---|---|
| Blood | 1.04 ± 0.44* | 0.20 ± 0.02 | 0.25 ± 0.01 |
| Kidney | 5.10 ± 0.86 | 6.39 ± 1.19 | 7.78 ± 1.47 |
| Liver | 1.82 ± 0.25 | 0.74 ± 0.08 | 0.97 ± 0.07 |
| Lung | 0.69 ± 0.21 | 0.15 ± 0.01 | 0.02 ± 0.00 |
| Muscle | 0.21 ± 0.07 | 0.03 ± 0.00 | 0.04 ± 0.01 |
| Small intestine | 0.59 ± 0.16 | 0.10 ± 0.03 | 0.08 ± 0.01 |
| Tumor | 0.56 ± 0.12 | 0.17 ± 0.02 | 0.20 ± 0.02 |
Results are expressed as standardized uptake values (mean ± SD; WT, n = 3; WT + peptide competition, n = 3; and KO, n = 2). Competition was done by injecting 500-fold molar excess of unlabeled DOTA-peptide along with 68Ga-DOTA-peptide.
WT indicates VAP-1–positive wild-type mice; and KO, VAP-1–negative knock-out mice.
The relatively high level of radioactivity in the blood of WT mice is the result of the soluble, enzymatically active VAP-1 in serum.
We further tested whether the 68Gallium labeled DOTA-conjugated Siglec-9 peptide could be used to image inflammation in the mouse. For these experiments, we used VAP-1 KO mice and KOTG mice expressing human VAP-1 on the endothelium. The model chosen was a skin inflammation. As demonstrated in supplemental Table 2, the peptide detects human VAP-1 in many organs realized as higher signals than in KO mice. Moreover, the peptide was able to detect inflammation in the mouse as well (supplemental Figure 2).
Discussion
VAP-1 mediates granulocyte binding to endothelium and their traffic to sites of inflammation,9 suggesting existence of a granulocyte ligand(s) for VAP-1. Despite numerous attempts, such a ligand(s) has so far remained unidentified. One reason may be the inherently weak and transient interaction between VAP-1 and its ligand within the enzymatic groove of VAP-1. The discovery of Siglec-9 being a ligand for VAP-1 on granulocytes increases our understanding of the ecto-enzymatic mechanisms in the leukocyte adhesion cascade.
We found that the expression of Siglec-9 was rapidly up-regulated on the leukocyte surface after inflammatory stimuli. A slight up-regulation was already seen after 5 minutes with FMLP, and the increase was ∼ 2-fold after 2 hours when measured as mean fluorescence intensities. These findings suggest that the up-regulation does not need new protein synthesis. The rapid translocation of VAP-1 from intracellular granules to endothelial cell surface on inflammation and the up-regulation of Siglec-9 on granulocytes and monocytes by inflammatory mediators, such as LPS and TNF-α, may significantly facilitate leukocyte trafficking to sites of inflammation and infection in vivo. Indeed, we could experimentally show that TNF-α treatment increased Siglec-9–mediated granulocyte binding to vasculature in inflamed human synovium.
Siglec-E, the mouse ortholog/homolog of human Siglec-9, does not have the necessary arginines to bind to VAP-1, preventing us to study the role of Siglec-E–VAP-1 interaction in the mouse system. Therefore, we constructed an intravital setup by injecting human granulocytes into the mice expressing human VAP-1 on endothelium. Although this system has its inherent limitations, it allowed us to conclude that Siglec-9 is involved in the rolling step of the adhesion cascade. This fits well to the reported involvement of VAP-1 in the rolling step and the rapid and transient (0.3 seconds) Schiff-based interactions between the primary amine oxidases and their substrates.3 However, it is still theoretically possible that, in our experimental setting, Siglec-9 interacts with a VAP-1–independent ligand on the endothelium. However, this alternative is not very likely in light of the documented interaction between Siglec-9 and VAP-1 in the in vitro frozen section binding assays (Figure 2D).
Because VAP-1 is an enzyme and its enzymatic activity is central in granulocyte-endothelial cell interaction,8 it seemed highly likely that the interaction between VAP-1 and Siglec-9 also involves enzymatic activity. The narrow channel of the enzymatic groove of VAP-1 sets strict requirements for the possible ligands. Similarly, as the lymphocyte ligand Siglec-10,6 the Siglec-9–derived peptide fulfills the conformational criteria. We formally tested the contribution of the enzymatic activity in the in vitro binding assays with an enzymatically inactive VAP-1 mutant lacking the important tyrosine and expressing phenylalanine instead. This inactive mutant bound less efficiently than the wild-type peptide to Siglec-9, demonstrating the importance of the topaquinone (modified from the tyrosine residue) in the binding. Based on the docking results and further binding studies with the mutated Siglec-9 peptides, Arg284 in Siglec-9 is the amino acid residue interacting with topaquinone. In the model of Siglec-9, Arg284 is located on the surface of the molecule and freely accessible for its counter-receptor. Interestingly, the interaction between Siglec-9 and VAP-1 differs from that between Siglec-10 and VAP-1. Siglec-10 has only one arginine in the binding peptide, and the interaction is completely dependent on the enzymatic activity of VAP-1 (tyrosine 471) and Arg293 in Siglec-10.6 In the case of Siglec-9, however, efficient binding seems to require 2 arginines (Arg284 and Arg290), one binding to topaquinone and the other one is facilitating interaction by binding to another site in the groove. This is well in line with the finding that enzymatically inactive VAP-1 can still bind to Siglec-9, although less efficiently than the wild-type VAP-1. Mapping of these interacting sites on Siglec-9 may now facilitate design of better drugs/inhibitors to prevent harmful cell trafficking.
Imaging of inflammation and cancer with antibodies against endothelial adhesion molecules as targets has been shown to be a feasible option in animal models and also in human diseases.34-37 However, better imaging tools are urgently needed for clinical medicine. Now we show that inflammation and cancer can be detected by using a VAP-1 binding peptide. VAP-1 is an optimal imaging target as in normal conditions it is mainly absent from the endothelial cell surface and is stored within intracellular granules. From there, it is rapidly translocated to the endothelial cell surface in inflammation and certain cancers and, thus, leaves normal endothelium nontargeted during imaging. On the other hand, an inherent advantage of the peptide is that it is rather quickly degraded/eliminated from plasma, allowing a rapid imaging schedule. Therefore, combination of VAP-1 as a target and its natural binding structure as an imaging tool provides a theoretically optimal setting. In this work, we showed the proof of concept for this idea, and further studies will test its usability in patients.
The online version of this article contains a data supplement.
The publication costs of this article were defrayed in part by page charge payment. Therefore, and solely to indicate this fact, this article is hereby marked “advertisement” in accordance with 18 USC section 1734.
Acknowledgments
The authors thank Anne Sovikoski-Georgieva for secretarial help and Mark Johnson for the excellent computing facilities at Åbo Akademi University.
This work was supported by the Finnish Academy (S.J., M.S., A.R., T.A.S., and H.E.), the Turku University Hospital (A.A. and A.R.), the Finnish Cancer Foundation (S.J.), the Sigrid Juselius Foundation (S.J., M.S., and T.A.S.), Arvo and Inkeri Suominen Foundation (S.J.), the National Graduate Schools in Informational and Structural Biology (E.B.), Drug Discovery (A.A), and Nanoscience (K.A. and E.A.K.), the Research Institute of the Åbo Akademi Foundation (T.A.S.), Tor, Joe and Pentti Borg's Foundation (T.A.S.), the Wellcome Trust WT081882 (P.R.C.), and Medicinska Understödsföreningen Liv och Hälsa (Y.N.).
Authorship
Contribution: K.A., A.A., E.A.K., K.E., H.E., T.Z.V., and Y.N. performed the experiments and edited the manuscript; F.M.-I., E.B., and T.S. performed the experiments; P.R.C. provided valuable reagents and edited the manuscript; M.M., M.S., A.R., and T.A.S. designed the work and edited the manuscript; and S.J. designed the work, analyzed data, and wrote the manuscript.
Conflict-of-interest disclosure: The authors declare no competing financial interests.
Correspondence: Sirpa Jalkanen, MediCity Research Laboratory, University of Turku, Tykistökatu 6 A, FIN-20520 Turku, Finland; e-mail: sirpa.jalkanen@utu.fi.
References
Author notes
K.A. and A.A. contributed equally to this study.




![Figure 5. Siglec-9 peptide detects inflammation in PET. A representative whole-body coronal PET image of a rat intravenously injected with a 68Ga-DOTA peptide. Radioactivity uptake is clearly seen at the site of inflammation (I) but not in the surrounding muscle. In the PET image, also the heart (H), the liver (L), and the urinary tract (kidney [K] and bladder [B]) are seen. Mean time-activity curves of 3 animals from the site of inflammation, muscle, liver, bladder, plasma, and heart as well as SUVs obtained by PET imaging and ex vivo measurements 60 minutes after injection are presented on the right.](https://ash.silverchair-cdn.com/ash/content_public/journal/blood/118/13/10.1182_blood-2010-09-311076/4/m_zh89991178710005.jpeg?Expires=1767729965&Signature=zfKNSKkpw9C0AfdhOE2TyDEPs6dIimFCm9UfyCGfS~tebinSJo2bCaQ5wFQaJpnVaPMIstO0BRh5tnKqKY9WoJh7e-GM1Qun3-8CT69wyMbommUqrQnINbnVcR7o-x6liNxSY-yB6O6-kFeQy7ZLfWa3rEVsF2An~lNbNICCGAsjXmu1EmqXlHTfNmYFZwR~YXL98l0BBkW7BnjCPrjyBU1TTgMpJPaJZh4VfF~abQsL~terCzlcTpoEwMKfEz67JNgPUGRV~nK-wCAJPFUm7KXE1sLzxj4V63ES21c9ou7Rbr1wVS1owmEZ2Pez6TtTO29SvTNI8xmCN7yY41ykxA__&Key-Pair-Id=APKAIE5G5CRDK6RD3PGA)

This feature is available to Subscribers Only
Sign In or Create an Account Close Modal