Abstract
Elevated serum levels of the soluble form of IL-2 receptor α (sIL-2Rα) have been correlated with a poor prognosis in a variety of different types of cancers. However, its biologic relevance remains unclear and controversial. In patients with follicular B-cell non-Hodgkin lymphoma (FL), we observed that serum sIL-2Rα levels were elevated compared with controls and that elevated sIL-2Rα levels before treatment were associated with a poor outcome. To explore the mechanism by which sIL-2Rα may contribute to a poor prognosis in FL, we determined the effects of sIL-2Rα on IL-2 signaling and found that the sIL-2Rα–IL-2 complex promoted T-cell differentiation toward to inhibitory Treg cells rather than TH1 or TH17 cells. Shed by activated T cells that express membrane-bound IL-2Rα, sIL-2Rα further enhanced IL-2–mediated phosphorylation of Stat5 thereby significantly up-regulating Foxp3 expression in CD4+ T cells. We found that CD4+ T cells treated with either IL-2 or sIL-2Rα–IL-2 complex, but not with sIL-2Rα alone, inhibited the function of CD8+ T cells. Taken together, these results indicate that sIL-2Rα actually plays an active biologic role in FL by binding IL-2 and promoting IL-2 signaling rather than depleting IL-2 and blocking its function.
Introduction
Follicular lymphoma (FL), the second most frequent type of non-Hodgkin lymphoma (NHL), is characterized by the presence of a significant number of normal T cells in the tumor microenvironment that have a substantial impact on antitumor immunity and patient outcome.1,2 Previous studies have shown that the type of T cell–mediated immune response, which is regulated by the cytokine milieu, influences antitumor immunity thereby impacting patient outcome in FL.3-5 Recent studies have highlighted the significance of CD4+CD25+Foxp3+ regulatory T (Treg) cells in the immune response and revealed the important role of Treg cells in the regulation of antitumor immunity. In FL, intratumoral Treg cells are present in significant numbers in biopsy specimens and markedly inhibit the proliferation and cytokine or granule production of intratumoral CD4+ and CD8+ T cells.6-8 Lymphoma B cells play an important role in skewing the balance between Treg and IL-17–secreting T helper 17 (TH17) cells resulting in the establishment of a profoundly inhibitory tumor microenvironment.9
IL-2, a cytokine originally identified as a T-cell growth factor, plays a key role in the development, homeostasis, and function of Treg cells. IL-2 is essential in the development of Treg cells in the thymus,10-12 and in the absence of IL-2, Treg cells cannot survive or expand in the thymus or in the periphery.13-16 Furthermore, IL-2 is directly required for Treg cell function, and in its absence, Treg cells fail to suppress T-cell proliferation.17,18 In B-cell NHL, IL-2 promotes Treg cell and inhibits TH17 cell development, which is one of mechanisms explaining the presence of inhibitory tumor microenvironment in this disease.9
IL-2 exerts its effect through binding to its receptor on cell surface. IL-2 receptor (IL-2R) is composed of 3 different subunits: α (p55), β (p75), and γ (p64). The α chain binds IL-2 with low affinity and is unable to initiate a signal in the absence of the other 2 subunits confirming that the integration of receptors for IL-2 signaling is essential. In addition to membrane receptors, several studies have demonstrated the existence of truncated, soluble form of IL-2Rα that is generated exclusively by the proteolytic cleavage of membrane IL-2Rα.19 It has been found that the levels of sIL-2Rα are elevated in serum from patients with a variety of cancers and that the levels of sIL-2Rα in serum and other biologic fluids have proven to be useful markers of disease activity and/or progression.20,21 However, the biologic relevance of sIL-2Rα in terms of its effect on IL-2–mediated T-cell function remains unclear and somewhat controversial. Although it would be expected that high concentrations of sIL-2Rα would potentially block binding and activity of IL-2,22,23 there are reports that soluble receptors of other cytokines can serve as a carrier protein by forming a complex with the cytokine and facilitating the function of its ligand. This has been demonstrated for sIL-6R–IL-624 and sIL-15R–IL-15 complexes.25,26 Because of the low affinity with which the IL-2Rα chain binds to IL-2, sIL-2Rα is relatively inefficient in blocking the binding of IL-2 to the biologically active, high-affinity IL-2R.27 Instead, sIL-2Rα may act as a reservoir for IL-2 in circulation, leading to a prolonged persistence of IL-2 signaling.
Several studies measured serum sIL-2Rα levels and established its potential value as a prognostic factor in B-cell NHL, especially in aggressive subtypes such as diffuse large B-cell lymphoma.28-30 It is unknown in FL whether sIL-2Rα is present in patient serum and can serve as a prognostic factor. Moreover, the biologic relevance of sIL-2Rα is completely unknown particularly in terms of whether sIL-2Rα has an impact on IL-2–mediated functions such as the development and function of Treg cells. In the present study, we measured serum sIL-2Rα levels in FL patients and correlated these with patient outcome. We also determined the effects of sIL-2Rα on IL-2 signaling by assessing Stat5 phosphorylation and Foxp3 expression in CD4+ T cells. Finally, using specimens from FL patients we tested the potential impact of sIL-2Rα on CD4+ T cell–mediated inhibition of CD8+ T cells.
Methods
Patient samples
Patients providing written informed consent, in accordance with the Declaration of Helsinki, were eligible for this study if they had a tissue biopsy that on pathologic review showed B-cell follicular NHL and adequate tissue to perform the experiments. The biopsy specimens were reviewed and classified using the WHO lymphoma classification. The use of human tissue samples for this study was approved by the Institutional Review Board of the Mayo Clinic/Mayo Foundation.
Cell isolation and purification
CD3+, CD4+, CD8+ T cells, CD19+ B cells, and CD14+ monocytes were isolated using positive selection with CD3, CD4, CD8, CD19, or CD14 microbeads. CD4+CD25− or CD4+CD25+ T-cell subsets were purified by using the CD4+CD25+ Regulatory T-cell Isolation kit (Miltenyi Biotec) as previously described.6,8 Purity was checked by FACS analysis and was typically > 95%.
Cytokine intracellular staining
Cells were washed and subjected to fixation, permeabilization, stained with fluorochrome-conjugated Abs against IL-2, IL-17, IFN-γ, and analyzed by flow cytometry. For TH17 cell induction, we cultured CD4+ T cells in anti-CD3–coated plates with IL-6 (10 ng/mL) plus IL-1β (10 ng/mL) in the presence or absence of either IL-2 or anti–IL-2 or anti–IL-2Rα or β for 3 days. IL-17 or IFN-γ expression was measured by intracellular staining after cells were restimulated with PMA/ion plus brefeldin A for 4 hours. Foxp3 expression was determined using flow-based intracellular staining following the manufacturer's instructions.
Proliferation assays
T-cell proliferation was measured by CFSE staining and [3H] incorporation assay. For CFSE staining, CD3+ T cells were stained with CFSE (5μM) and cultured on anti-CD3–coated plates in the presence or absence of IL-2 or sIL-2Rα alone or in combination. Cells were harvested at day 3 and analyzed on a flow cytometer. For [3H] incorporation assay, serum-starved T cells were cultured in 96-well flat-bottom plates (Costar) at a density of 2.5 × 104 cells per well in the presence of IL-2 or sIL-2Rα alone or in combination for 3 days. Cultures were pulsed with 1 Ci tritiated thymidine (3H-TdR; 5.0 Ci/mmol; Amersham) for 18 hours, harvested, and 3H-TdR incorporation levels determined using a Beckman scintillation counter.
Luminex and ELISA assay
The concentration of sIL-2Rα and IL-2 in serum or culture supernatants was measured by Luminex (Invitrogen) or ELISA (R&D Systems), respectively. For the Luminex assay, the serum specimens were thawed, clarified by centrifugation, and assayed according to kit instruction. The specimens were analyzed on a Luminex 200 instrument and results generated using STarStation software. For ELISA, supernatants were collected from the culture of cells and assayed according to the manufacturer's instruction. The optical density of each well was determined using a SpectraMax190 microplate reader (Molecular Devices) set to 450 nm and analyzed using SoftMax Pro 5 software.
Stat5 phosphorylation assay
Phosphorylation of Stat5 was determined by using flow-based intracellular staining following the instructions described by the manufacturer (BD Biosciences). Briefly, freshly enrichment of CD4+ T cells were incubated with IL-2 or sIL-2Rα or in combination for 30 minutes in a 37°C water bath. Cells were subjected to fixation, permeabilization, stained with fluorochrome-conjugated Stat5 Ab, and analyzed by flow cytometry.
Quantitative RT-PCR assay
RNA was isolated from CD3+ T cells, CD19+ B cells, or CD14+ monocytes from follicular patients using TRIzol (Invitrogen). cDNA was generated with SuperScript III First-Strand Synthesis SuperMix (Invtrogen). Quantitative PCR amplification, signal capture, and data analysis were performed using CFX96 C-1000 Thermocycler (Bio-Rad). Hot-StarTaq Master Mix (QIAGEN) was used according to manufacturer protocol. The probes were labeled with either FAM or HEX to allow for a multiplexed PCR. GAPDH was used as the quantification standard. The primer and probe sequences were as follows (all written 5′→ 3′): IL-2Rα forward: TCT GAC AAA ATG ACC CAC GG, IL-2Rα reverse: AGG AAG TCT CAC TCT CAG GAC, IL-2Rα probe: 6-FAM/AGG CTT CTC TTC ACC TGG AAA CTG AC/ABkFQ; GAPDH forward: GAA GGT GAA GGT CGG AGT C, GAPDH reverse, GAA GAT GGT GAT GGG ATT TC, GAPDH probe, HEX/CAA GCT TCC CGT TCT CAG CC/IAbRQSp.
Statistical analysis
Statistical analysis was performed using the Student t test. Significance was determined at P < .05. A scatter plot of the residuals was performed to determine the best cut point for analysis of the degree of sIL-2Rα levels. Progression-free survival was measured from the date of study entry until relapse or death from any cause. Patients alive and still at risk of relapse at last follow-up evaluation were censored for analysis progression-free survival. Progression-free survival of all patients was estimated using the Kaplan-Meier method. The univariate associations between individual clinical features and survival were determined with the log-rank test.
Results
IL-2 signaling affects differentiation of intratumoral T cells in FL
IL-2 signaling is crucial to T-cell homeostasis. In the initial phase of activation, IL-2 increases T-cell proliferation. Subsequently, IL-2–activated T cells gain regulatory function and are able to inhibit other T-cell proliferation, which contributes to T-cell homeostasis. Using CD3+-enriched intratumoral T cells from FL specimens, we observed that exogenous addition of IL-2 highly increased proliferation when T cells were activated with plate-bound anti-CD3 Ab (Figure 1A). Blocking the IL-2 signaling pathway by using an anti–IL-2 Ab or by blocking receptor binding with a combination of anti–IL-2 plus anti–IL-2Rα or β Abs attenuated IL-2–induced proliferation of intratumoral T cells either partially or completely, revealing a potential role of IL-2 signaling in tumor immunity in FL.
Effect of IL-2 signaling on differentiation of intratumoral T cells in FL. (A) Representative histograms (n = 3) showing proliferation measured by CFSE staining of T cells treated with IL-2, or anti–IL-2, or anti–IL-2 plus anti–IL-2Rα and anti–IL-2β Abs. Proliferative capacity was expressed by calculating the number of CFSEdim cells. (B) Representative plots (n = 6) showing the expression of IL-17, IFN-γ, or Foxp3 in CD4+ T cells treated with or without IL-2, anti–IL-2, anti–IL-2Rα, or anti–IL-2Rβ Ab. (C) Summary of the numbers of TH1 (CD4+IFN-g+) or TH17 (CD4+IL-17+) or Treg (CD4+Foxp3+) cells induced by IL-2 or anti–IL-2, anti–IL-2Rα, or anti–IL-2Rβ Ab. The induction of TH1 or TH17 or Treg cells was converted to logarithm number. (D) Representative plots (n = 4) showing proliferation measured by CFSE staining of CD8+ T cells cocultured CD4+ T cells pretreated with or without IL-2. (E) Summary of viability measured by annexin/PI assay of CD4+CD25− conventional (Tcon) or CD4+CD25+ regulatory (Treg) T cells treated with or without IL-2 (n = 3).
Effect of IL-2 signaling on differentiation of intratumoral T cells in FL. (A) Representative histograms (n = 3) showing proliferation measured by CFSE staining of T cells treated with IL-2, or anti–IL-2, or anti–IL-2 plus anti–IL-2Rα and anti–IL-2β Abs. Proliferative capacity was expressed by calculating the number of CFSEdim cells. (B) Representative plots (n = 6) showing the expression of IL-17, IFN-γ, or Foxp3 in CD4+ T cells treated with or without IL-2, anti–IL-2, anti–IL-2Rα, or anti–IL-2Rβ Ab. (C) Summary of the numbers of TH1 (CD4+IFN-g+) or TH17 (CD4+IL-17+) or Treg (CD4+Foxp3+) cells induced by IL-2 or anti–IL-2, anti–IL-2Rα, or anti–IL-2Rβ Ab. The induction of TH1 or TH17 or Treg cells was converted to logarithm number. (D) Representative plots (n = 4) showing proliferation measured by CFSE staining of CD8+ T cells cocultured CD4+ T cells pretreated with or without IL-2. (E) Summary of viability measured by annexin/PI assay of CD4+CD25− conventional (Tcon) or CD4+CD25+ regulatory (Treg) T cells treated with or without IL-2 (n = 3).
Recent studies have suggested that IL-2 signaling plays a crucial role in directing T-cell differentiation thereby regulating the immune response. CD4+ T helper (TH) cells form a family of TH cells with 3 major lineages termed TH1, TH2, and TH17 cells based on cytokine production profiles.31 Regulatory T (Treg) cells form another major lineage of CD4+ T cells.32 TH cells and Treg cells constitute 2 opposing, but interactive, immune responses. To examined the effect of IL-2 signaling on the differentiation of intratumoral T cells in FL, we used Abs neutralizing IL-2, IL-2Rα, IL-2Rβ to interrupt IL-2 signaling and measured the numbers of TH1 (CD4+IFN-γ+), TH17 (CD4+IL-17+), Treg (CD4+Foxp3+) cells by intracellular staining. The induction of TH1, TH17, Treg cells was calculated by fold changes over untreated cells and converted to a logarithmic number to distinguish the induction direction. As shown in Figure 1B and C, the addition of IL-2 decreased the numbers of TH1 and TH17 cells, but increased the numbers of Treg cells. When treated with blocking Abs against either IL-2 or IL-2Rα or IL-2Rβ, the numbers of TH1 and TH17 cells were up-regulated while the numbers of Treg cells were down-regulated. These data clearly show that IL-2 signaling plays a role in the regulation of intratumoral T-cell differentiation in FL.
To determine whether IL-2–induced Treg cells possessed inhibitory properties, we examined their effect on proliferation of CD8+ T cells. Freshly isolated CD4+ T cells were treated with or without IL-2 in anti-CD3 Ab-coated plates for 3 days and were cocultured with CFSE-labeled CD8+ T cells for another 3 days. We found that the number of CFSEdim cells (proliferated cells) decreased when CD8+ T cells were cocultured with IL-2–treated CD4+ T cells compared untreated CD4+ T cells (Figure 1D), confirming that CD4+ T cells treated with IL-2 gain-suppressive function.
IL-2 is important not only for the generation and function, but for the survival of Treg cells. We isolated Treg and conventional T (Tcon) cells by sorting CD4+CD25+ and CD4+CD25− T cells from biopsy specimens of FL patients. The cells were cultured in anti-CD3–coated plates and their viability measured in the presence or absence of IL-2 for 3 days. As shown in Figure 1E, there was no change of viability in Tcon cells treated with or without IL-2. However, we found that the viability of Treg cells was significantly decreased in the absence of IL-2. In the presence of IL-2, Treg cells remained viable to a similar extent to that of Tcon, suggesting that IL-2 is dispensible for the viability for Tcon cells, but indispensible for Treg cells.
Serum IL-2R levels are increased and correlate with a shorter time to disease progression in FL
To identify cytokines and cytokine receptors that may be important in FL, we performed a multiplex ELISA (Luminex) on serum specimens obtained from 30 previously untreated patients who were enrolled in a clinical trial testing the efficacy of the anti-CD20 mAb rituximab as initial therapy and compared the levels of 30 cytokines in these patients to those in normal controls. We observed that serum IL-2Rα levels were elevated in untreated patients with FL compared with healthy individuals (Figure 2A). The mean sIL-2Rα level (± SD) in untreated FL patients was 2.03 ng/mL (± 0.31, n = 33) compared with normal controls 0.74 ng/mL (± 0.08, n = 24; P = .0009). To test whether elevated levels of sIL-2Rα had an impact on patient outcome, we performed a Kaplan-Meier analysis to correlate elevated levels of sIL-2Rα with progression-free survival. We found that higher serum IL-2Rα levels pretreatment were associated with a shorter progression-free survival in FL patients treated with rituximab alone as initial therapy. The time to progression for previously untreated FL patients after 4 doses of rituximab was 12 months for patients with sIL-2Rα levels above the mean compared with 40 months for patients with low sIL-2Rα levels (P = .008; Figure 2B). When the International Prognostic Index (IPI) as well as sIL-2Rα serum levels were included in a multivariate prognostic model, sIL-2Rα serum levels remained independently predictive of progression-free survival (P = .006). A similar analysis using the Follicular Lymphoma International Prognostic Index (FLIPI) was not performed as the clinical trial was conducted before, the FLIPI was described and data to accurately calculate the FLIPI were not collected. These results suggest that elevated sIL-2Rα is a poor and an independent prognostic factor in FL. We also measured IL-2 levels and found that IL-2 was undetectable in serum specimens of most patients showing no difference between FL patients and normal individuals (Figure 2C).
sIL-2Rα serum levels in FL correlates with poor survival. (A) sIL-2Rα serum levels measured by multiple ELISA (Luminex) in untreated FL patients (median: 2.03 ± 0.31 ng/mL, n = 33) and healthy donors (median: 0.74 ± 0.08 ng/mL, n = 24). (B) A Kaplan-Meier curve for progression-free survival by serum levels of sIL-2Rα in FL patients with a cutoff of 1.42 ng/mL (n = 30). (C) IL-2 serum levels measured by multiple ELISA (Luminex) in untreated FL patients (median: 0.024 ng/mL, n = 30) and healthy donors (median: 0.035 ng/mL, n = 22).
sIL-2Rα serum levels in FL correlates with poor survival. (A) sIL-2Rα serum levels measured by multiple ELISA (Luminex) in untreated FL patients (median: 2.03 ± 0.31 ng/mL, n = 33) and healthy donors (median: 0.74 ± 0.08 ng/mL, n = 24). (B) A Kaplan-Meier curve for progression-free survival by serum levels of sIL-2Rα in FL patients with a cutoff of 1.42 ng/mL (n = 30). (C) IL-2 serum levels measured by multiple ELISA (Luminex) in untreated FL patients (median: 0.024 ng/mL, n = 30) and healthy donors (median: 0.035 ng/mL, n = 22).
T cells expressing membrane-bound IL-2Rα release sIL-2Rα
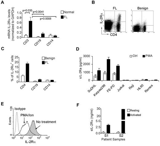
We next examined which cells expressed IL-2Rα thereby possibly contributing to elevated serum levels of sIL-2Rα. It has been demonstrated that sIL-2Rα is generated exclusively through the proteolytic cleavage of the membrane-bound IL-2Rα without the involvement of the de novo synthesis from alternatively spliced sIL-2Rα mRNA.19 In this regard, we first measured mRNA levels and surface expression of IL-2Rα on isolated CD3+ T cells, CD19+ B cells, or CD14+ monocytes from biopsy specimens of FL patients (n = 12) and peripheral blood of normal individuals (n = 5). By RT-PCR, we detected a significantly high IL-2Rα mRNA level in CD3+ T cells while CD14+ monocytes or CD19+ B cells produced moderate or negligible amounts of IL-2Rα mRNA, suggesting that CD3+ T cells may be the predominant cell type for IL-2Rα production in FL (Figure 3A). Furthermore, compared with normal individuals, IL-2Rα mRNA levels were elevated in CD3+ T cells from FL patients (Figure 3A). We then determined IL-2Rα surface expression on CD4+ T cells, CD19+ B cells, or CD14+ monocytes from biopsy specimens of FL patients and benign lymph nodes from patients with hyperplasia. By flow cytometry, we found that surface IL-2Rα was highly expressed on CD4+ T cells (Figure 3B) while its expression was negligible on CD14+ monocytes and CD19+ lymphoma B cells (Figure 3C). The number of CD4+ T cells expressing surface IL-2Rα was increased in biopsy specimens of FL patients compared with peripheral blood and benign lymph nodes (Figure 3B-C), which is in consistent with the results for IL-2Rα mRNA levels in FL patients and healthy individuals.
Production of sIL-2Rα in FL patients. (A) mRNA levels of IL-2Rα measured by quantitative RT-PCR. CD3+ T cells, CD19+ B cells, or CD14+ monocytes were isolated from biopsy specimens of FL (n = 12) or peripheral blood of normal individuals (n = 5). mRNA levels were normalized to GAPDH. (B) A representative sample (n = 15) showing surface expression of IL-2Rα on CD4+ T cells from FL (left) and benign lymph node (right). (C) Summary of the numbers of IL-2Rα–expressing cells in subsets of CD4+ T cells, CD19+ B cells, or CD14+ monocytes from FL (n = 10) and benign lymph nodes (n = 5). (D) A graph showing sIL-2Rα levels measured by ELISA in culture supernatants of cell lines treated with or without PMA/Ion. (E) Surface expression of IL-2Rα by flow cytometry on Karpas299 cells treated with or without PMA/Ion. (F) A graph showing sIL-2Rα levels measured by ELISA in culture supernatants of resting and activated CD4+ T cells from 2 patient samples.
Production of sIL-2Rα in FL patients. (A) mRNA levels of IL-2Rα measured by quantitative RT-PCR. CD3+ T cells, CD19+ B cells, or CD14+ monocytes were isolated from biopsy specimens of FL (n = 12) or peripheral blood of normal individuals (n = 5). mRNA levels were normalized to GAPDH. (B) A representative sample (n = 15) showing surface expression of IL-2Rα on CD4+ T cells from FL (left) and benign lymph node (right). (C) Summary of the numbers of IL-2Rα–expressing cells in subsets of CD4+ T cells, CD19+ B cells, or CD14+ monocytes from FL (n = 10) and benign lymph nodes (n = 5). (D) A graph showing sIL-2Rα levels measured by ELISA in culture supernatants of cell lines treated with or without PMA/Ion. (E) Surface expression of IL-2Rα by flow cytometry on Karpas299 cells treated with or without PMA/Ion. (F) A graph showing sIL-2Rα levels measured by ELISA in culture supernatants of resting and activated CD4+ T cells from 2 patient samples.
We next tested whether sIL-2Rα is cleaved from surface of IL-2Rα–expressing cells and whether sIL-2Rα secretion is accompanied by the reduction of IL-2Rα expression on the cell membrane. We first screened several cell lines including T, B, or myeloid cells for surface expression of IL-2Rα. Among the cell lines tested, IL-2Rα was expressed exclusively on T-cell lines although not all T-cell lines expressed it (Table 1). We then measured sIL-2Rα levels in the culture supernatant of cells with or without surface IL-2Rα expression. By ELISA, we found that sIL-2Rα could be detected at significantly high levels in the culture medium of cells such as FE-PD and Karpas299, which are T-cell lines with IL-2Rα expression on cell surface. In contrast, we were not able to detect sIL-2Rα in the culture medium of cells that lacked IL-2Rα expression on the cell surface regardless cell type (Figure 3D). PMA/ion stimulation was only able to increase sIL-2Rα levels in culture supernatant of T-cell lines with IL-2Rα expression on cell surface (Figure 3D). This increased production of sIL-2Rα was associated with a decrease in surface IL-2Rα expression on Karpas299 cells activated by PMA/ion, suggesting shedding of sIL-2Rα from the cell surface (Figure 3E). To determine whether exposure to PMA/ion could simply increase the number of cells thereby increasing the amount of sIL-2Rα rather than this truly being activation-induced shedding, we measured cell numbers before and after PMA/ion treatment overnight. We found that overnight incubation with PMA/ion was insufficient to induce cell proliferation thereby increasing cell numbers. In fact, PMA/ion treatment overnight slightly decreased cell numbers (data not shown).
Surface expression of IL-2Rα and sIL-2Rα production in CM
| Cells . | Lineage . | Surface IL-2Rα expression . | sIL-2Rα in CM . |
|---|---|---|---|
| FE-PD | T cells | + | + |
| Karpas 299 | T cells | + | + |
| SuDHL | T cells | + | + |
| Jurkat | T cells | − | − |
| Remos | B cells | − | − |
| Raji | B cells | − | − |
| DHL-6 | B cells | − | N |
| Granta | B cells | − | N |
| Karpas 422 | B cells | − | N |
| Jeko | B cells | − | N |
| U2932 | B cells | − | N |
| HL-60 | Myeloid cells | − | − |
| Cells . | Lineage . | Surface IL-2Rα expression . | sIL-2Rα in CM . |
|---|---|---|---|
| FE-PD | T cells | + | + |
| Karpas 299 | T cells | + | + |
| SuDHL | T cells | + | + |
| Jurkat | T cells | − | − |
| Remos | B cells | − | − |
| Raji | B cells | − | − |
| DHL-6 | B cells | − | N |
| Granta | B cells | − | N |
| Karpas 422 | B cells | − | N |
| Jeko | B cells | − | N |
| U2932 | B cells | − | N |
| HL-60 | Myeloid cells | − | − |
CM indicates culture medium; +, detectable; −, nondetectable; and N, not tested.
To further confirm the findings in FL specimens, we determined sIL-2Rα levels in culture supernatants from intratumoral T cells with or without activation. CD4+ T cells were freshly isolated and stimulated with PMA/ion overnight. Supernatants were collected and subjected to ELISA assay to determine sIL-2Rα levels. We found that sIL-2Rα levels were significantly higher in culture supernatants from activated CD4+ T cells (Figure 3F), confirming that activated CD4+ T cells were primary source of sIL-2Rα in FL.
sIL-2Rα enhances IL-2–induced phosphorylation of Stat5 in FL
IL-2 binds to its receptor and initiates signaling transduction. The binding activates the Ras/MAPK, JAK/Stat, and PI3K/Akt signaling pathways. The phosphorylation of Stat5 has become a major event in IL-2 signaling pathway.33 In this study, we used IL-2–induced Stat5 phosphorylation to test the effect of sIL-2Rα on IL-2 signaling. We first determined whether Stat5 was constitutively phosphorylated in intratumoral T cells in FL. By using freshly isolated mononuclear cells, we found that Stat5 was constitutively phosphorylated in a subset of CD4+ T cells from FL, which accounted for approximately 20% of total CD4+ T cells (Figure 4A-B). At the same time, we examined the phosphorylation of Stat5 in T cells from peripheral blood in healthy individuals. Contrary to what was seen in FL, phosphorylation of Stat5 was almost completely absent in normal T cells.
sIL-2Rα enhances IL-2–induced phosphorylation of Stat5 in dose-limited manner in FL. (A) Dot plots from a representative of normal individuals and FL biopsy specimens showing constitutive expression of phosphorylated Stat5 in intratumoral CD4+ T cells. (B) Summary of the numbers of CD4+ T cells expressing phosphorylated Stat5 in normal individuals and FL patients (n = 5). (C) Representative dot plots (n = 3) showing induction of Stat5 phosphorylation in T cells treated with either IL-2 or aIL-2 Ab or in combination. Stat5 phosphorylation was measured by flow cytometry by using PhosFlow assay. (D) Representative dot plots (n = 4) showing induction of Stat5 phosphorylation in T cells treated with either IL-2 or sIL-2Rα alone or in combination with a series of doses. (E) Representative histogram (n = 2) showing induction of Stat5 phosphorylation in intratumoral CD4+ T cells from FL patient treated without (NIL) or with IL-2 or IL-2+sIL-2Rα.
sIL-2Rα enhances IL-2–induced phosphorylation of Stat5 in dose-limited manner in FL. (A) Dot plots from a representative of normal individuals and FL biopsy specimens showing constitutive expression of phosphorylated Stat5 in intratumoral CD4+ T cells. (B) Summary of the numbers of CD4+ T cells expressing phosphorylated Stat5 in normal individuals and FL patients (n = 5). (C) Representative dot plots (n = 3) showing induction of Stat5 phosphorylation in T cells treated with either IL-2 or aIL-2 Ab or in combination. Stat5 phosphorylation was measured by flow cytometry by using PhosFlow assay. (D) Representative dot plots (n = 4) showing induction of Stat5 phosphorylation in T cells treated with either IL-2 or sIL-2Rα alone or in combination with a series of doses. (E) Representative histogram (n = 2) showing induction of Stat5 phosphorylation in intratumoral CD4+ T cells from FL patient treated without (NIL) or with IL-2 or IL-2+sIL-2Rα.
Next, we tested the effect of sIL-2Rα on phosphorylation of Stat5 in T cells. Because CD4+ T cells from peripheral blood in healthy individuals have little constitutively phosphorylated Stat5, we first determined Stat5 phosphorylation in CD4+ T cells from peripheral blood of healthy donors. CD4+ T cells were treated with either IL-2, sIL-2Rα alone, or the combination of IL-2 and sIL-2Rα in a dose-dependent manner for 30 minutes and then cells were subjected to phosflow assay to detect Stat5 phosphorylation. As expected, we saw that IL-2 dose-dependently activated Stat5 in CD4+ T cells and that this effect was partially blocked by an anti–IL-2–neutralizing Ab (Figure 4C-D). Treatment of sIL-2Rα alone had no effect on Stat5 phosphorylation in CD4+ T cells (Figure 4D). However, CD4+ T cells treated with sIL-2Rα/IL-2 combination displayed increased phosphorylation of Stat5 compared with cells treated with IL-2 alone. The numbers of Stat5-phosphorylated CD4+ T cells also increased in cell cultures treated with sIL-2Rα/IL-2 combination compared with IL-2 alone. We then performed this same experiment by using intratumoral CD4+ T cells from FL patients and found that IL-2/sIL-2Rα further induced Stat5 phosphorylation compared with IL-2 alone in some of biopsy specimens (Figure 4E). These results suggested that sIL-2Rα is able to enhance IL-2–induced phosphorylation of Stat5.
sIL-2Rα promotes IL-2–mediated proliferation and Foxp3 expression in intratumoral T cells
Because of the capacity of sIL-2Rα to enhance IL-2 signaling, we hypothesized that sIL-2Rα would augment IL-2 signaling-mediated effects. To test this, we first measured the effect of sIL-2Rα on IL-2–mediated proliferation of intratumoral T cells. Freshly isolated T cells were cultured in anti-CD3–coated plates in the presence of IL-2, sIL-2Rα alone, or the combination of both for 3 days and [3H] incorporation was performed to determine T-cell proliferation. As expected, IL-2 dose-dependently induced T-cell proliferation (Figure 5A). We did not find that sIL-2Rα alone was able to increase T-cell proliferation (Figure 5B). However, the proliferation of T cells further increased when treated with a combination of IL-2/sIL-2Rα compared with IL-2–treated T cells. We observed a dose-dependent enhancement of IL-2–induced T-cell proliferation mediated by sIL-2Rα (Figure 5B).
sIL-2Rα promotes IL-2 signaling-mediated proliferation and Foxp3 expression in intratumoral T cells. (A) A graph showing T-cell proliferation cultured in anti-CD3–coated plate in the presence of a series of doses of IL-2 or sIL-2Rα for 3 days measured by [3H] incorporation assay. (B) A graph showing T-cell proliferation cultured in anti-CD3–coated plate in the presence IL-2 plus different doses of sIL-2Rα for 3 days measured by [3H] incorporation assay. The figure shown is representative of 3 independent experiments with similar results. (C) Dot plots from a representative FL biopsy specimens showing constitutive phosphorylation of Stat5 in T cells with or without Foxp3 expression. (D) Summary of percentages of Foxp3+Stat5+ or Foxp3−Stat5+ T cells in FL biopsy specimens (n = 4). (E) Representative dot plots (n = 5) showing the induction of Foxp3 expression in CD4+ T cells treated with either IL-2 or sIL-2Rα alone or in combination.
sIL-2Rα promotes IL-2 signaling-mediated proliferation and Foxp3 expression in intratumoral T cells. (A) A graph showing T-cell proliferation cultured in anti-CD3–coated plate in the presence of a series of doses of IL-2 or sIL-2Rα for 3 days measured by [3H] incorporation assay. (B) A graph showing T-cell proliferation cultured in anti-CD3–coated plate in the presence IL-2 plus different doses of sIL-2Rα for 3 days measured by [3H] incorporation assay. The figure shown is representative of 3 independent experiments with similar results. (C) Dot plots from a representative FL biopsy specimens showing constitutive phosphorylation of Stat5 in T cells with or without Foxp3 expression. (D) Summary of percentages of Foxp3+Stat5+ or Foxp3−Stat5+ T cells in FL biopsy specimens (n = 4). (E) Representative dot plots (n = 5) showing the induction of Foxp3 expression in CD4+ T cells treated with either IL-2 or sIL-2Rα alone or in combination.
As we discussed in “Introduction,” IL-2 signaling is essential for Foxp3 expression and Treg cell function. Given that phosphorylation of Stat5 plays a crucial role in regulating Foxp3 expression and is critical for the generation and maintenance of Treg cells,34 we wanted to test whether Treg cells constitutively express phosphorylated Stat5 in FL. As shown in Figure 5C and D, we found that the majority of constitutively phosphorylated Stat5 T cells were Foxp3+ T cells, suggesting the involvement of Stat5 in intratumoral Treg cell function in FL. Next, we determined whether sIL-2Rα increased IL-2–mediated Foxp3 expression in T cells in FL. Freshly isolated CD4+ T cells were treated with either IL-2, sIL-2Rα alone or in combination for 3 days and Foxp3 expression was measured by intracellular staining. As expected, IL-2 increased Foxp3 expression in CD4+ T cells. Treatment with sIL-2Rα alone had no effect on Foxp3 expression in CD4+ T cells. We found that the expression of Foxp3 in CD4+ T cells was further enhanced when cells treated with a combination of IL-2/sIL-2Rα compared with cells treated IL-2 alone (Figure 5E). Taken together, these results confirmed that sIL-2Rα, instead of blocking, is able to enhance IL-2 signaling and IL-2–induced Foxp3 expression.
sIL-2Rα facilitates the inhibition of CD8+ T cells mediated by IL-2–induced Treg cells
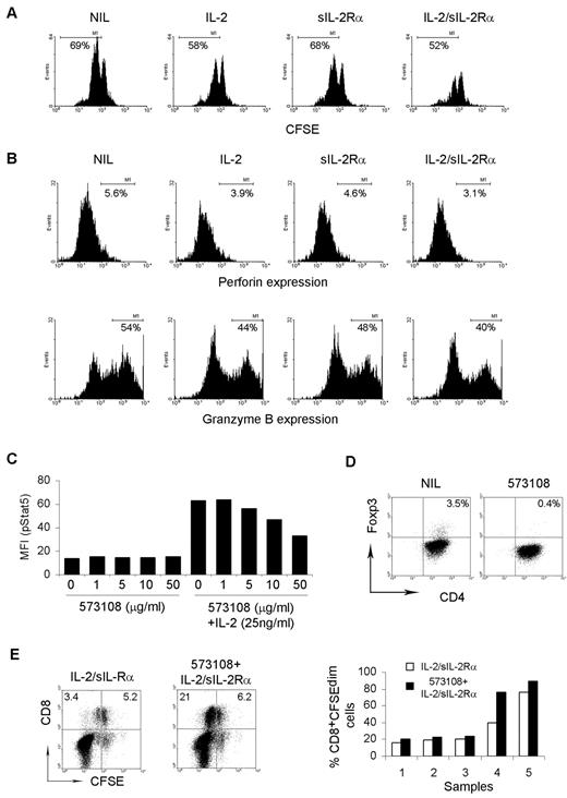
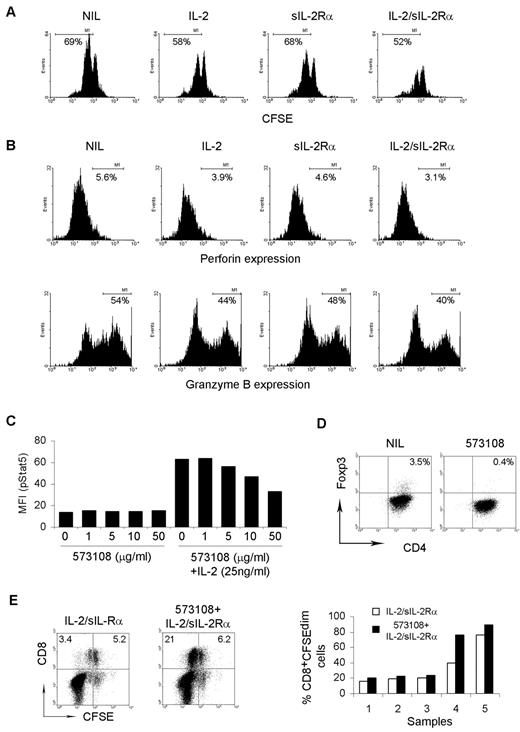
We have previously shown that Treg cells strongly inhibit the function of CD8+ T cells and impair antitumor immunity in B-cell NHL.8 Given that sIL-2Rα facilitated IL-2–mediated development and function of Treg cells, we wanted to know whether IL-2/sIL-2Rα treated CD4+ T cells that gained suppressive properties could affect the function of CD8+ T cells. Freshly isolated CD4+ T cells were treated with either IL-2 or sIL-2Rα alone or in combination in anti-CD3 Ab-coated plate for 3 days and were cocultured with CFSE-labeled CD8+ T cells for another 3 days. We found that compared with untreated CD4+ T cells, IL-2–treated CD4+ T cells suppressed the proliferation of infiltrating CD8+ T cells as indicated by a decreased number of CFSEdim cells. CD4+ T cells treated with sIL-2Rα alone had no effect on the proliferation of CD8+ T cells compared with untreated CD4+ T cells. When CD4+ T cells were treated with IL-2/sIL-2Rα in combination, the proliferation of CD8+ T cells was further suppressed compared with IL-2–treated CD4+ T cells (Figure 6A). These results suggested that IL-2/sIL-2Rα–treated CD4+ T cells were more suppressive.
sIL-2Rα facilitates the inhibition to CD8+ T cells mediated by IL-2–induced Treg cells. (A) Representative histograms (n = 6) showing the proliferation of CFSE-labeled CD8+ T cells cocultured with CD4+ T cells pretreated with either IL-2 or sIL-2Rα alone or in combination. The proliferation of CD8+ T cells was measured based on CFSEdim cells. (B) Representative dot plots (n = 5) showing the expression of perforin and granzyme B by CD8+ T cells measured by flow cytometry. The cells were treated and cocultured in the same way as above and then subjected to intracellular staining for perforin and granzyme B. The numbers of perforin- and granzyme B–expressing CD8+ T cells were calculated based on isotype control staining. (C) A graph showing induction of Stat5 phosphorylation in T cells treated with or without IL-2 in the presence of Stat5 inhibitor 573108. (D) Representative dot plots (n = 3) showing Foxp3 expression in CD4+ T cells treated with or without Stat5 inhibitor 573108. (E) Representative plots (n = 5) showing proliferation measured by CFSE staining of CD8+ T cells cocultured with IL-2/sIL-2Rα pretreated CD4+ T cells in the presence or absence of Stat5 inhibitor 573108. The graph on the right showing percentages of CD8+CFSEdim (proliferated) T cells from 5 samples cocultured with IL-2/sIL-2Rα pretreated CD4+ T cells in the presence or absence of 573108.
sIL-2Rα facilitates the inhibition to CD8+ T cells mediated by IL-2–induced Treg cells. (A) Representative histograms (n = 6) showing the proliferation of CFSE-labeled CD8+ T cells cocultured with CD4+ T cells pretreated with either IL-2 or sIL-2Rα alone or in combination. The proliferation of CD8+ T cells was measured based on CFSEdim cells. (B) Representative dot plots (n = 5) showing the expression of perforin and granzyme B by CD8+ T cells measured by flow cytometry. The cells were treated and cocultured in the same way as above and then subjected to intracellular staining for perforin and granzyme B. The numbers of perforin- and granzyme B–expressing CD8+ T cells were calculated based on isotype control staining. (C) A graph showing induction of Stat5 phosphorylation in T cells treated with or without IL-2 in the presence of Stat5 inhibitor 573108. (D) Representative dot plots (n = 3) showing Foxp3 expression in CD4+ T cells treated with or without Stat5 inhibitor 573108. (E) Representative plots (n = 5) showing proliferation measured by CFSE staining of CD8+ T cells cocultured with IL-2/sIL-2Rα pretreated CD4+ T cells in the presence or absence of Stat5 inhibitor 573108. The graph on the right showing percentages of CD8+CFSEdim (proliferated) T cells from 5 samples cocultured with IL-2/sIL-2Rα pretreated CD4+ T cells in the presence or absence of 573108.
Synthesis of cytolytic granule perforin and granzyme B by CD8+ T cells is critical to their ability function as cytotoxic T cells. Therefore, our next goal was to determine the effect of IL-2/sIL-2Rα–treated CD4+ T cells on perforin and granzyme B production by infiltrating CD8+ T cells. The cells were treated and cocultured in the same way in Figure 6A and then subjected to intracellular staining for perforin and granzyme B and analyzed by flow cytometry. As shown in Figure 6B, we did not see a difference of perforin and granzyme B expression in CD8+ T cells between groups of cells cocultured with untreated and sIL-2Rα–treated CD4+ T cells. When cocultured with IL-2–treated CD4+ T cells, the expression of perforin and granzyme B in CD8+ T cells diminished compared with cells cocultured with untreated CD4+ T cells. The expression of perforin and granzyme B in CD8+ T cells further decreased when cells cocultured with IL-2/sIL-2Rα–treated CD4+ T cells.
To further confirm the inhibition of CD8+ T cells by IL-2/sIL-2Rα–treated CD4+ T cells, we used a Stat5 inhibitor (573108) to decrease Foxp3 expression in CD4+ T cells and determined the proliferation of CD8+ T cells. We observed that the 573108 dose-dependently inhibited Stat5 phosphorylation (Figure 6C) and Foxp3 expression in T cells (Figure 6D). When cocultured with IL-2/sIL-2Rα–treated CD4+ T cells in the presence of 573108 (10 μg/mL), the inhibition of proliferation of CD8+ T cells were attenuated compared with IL-2/sIL-2Rα–treated CD4+ T cells in the absence of 573108 (Figure 6E). We saw a consistent increase in numbers of CD8+CFSEdim (proliferated) cells when CD8+ T cells were cocultured with IL-2/sIL-2Rα–treated CD4+ T cells in the presence of 573108 although the increase was variable among the samples (Figure 6E right). Taken together, these results support the finding that sIL-2Rα promotes IL-2–mediated Foxp3 expression in intratumoral T cells.
Discussion
There is no doubt that soluble cytokine receptors (sCRs) are able to bind to and influence the activity of their ligands.27,35 However, what is unclear is whether sCRs play an antagonistic or agonistic role in such a process. Despite the observation that most sCRs interfere with the binding of cytokines to their membrane receptors, several sCRs such as sIL-15Rα have been reported to potentiate the activity of their ligands.25,26 Factors accounting for the enhanced effects of sCR include increased cytokine stability, decreased proteolytic degradation and altered pharmacokinetics in vivo. However, it is unclear whether sIL-2Rα also acts to potentiate IL-2 activity in a similar way to sIL-15Rα. In the present study, we clearly show that sIL-2Rα facilitates IL-2–mediated immune responses and may contribute to a poor clinical outcome in FL.
It has been reported that serum levels of sIL-2Rα are elevated in a variety of types of diseases including malignancies. In B-cell NHL, especially those with an aggressive phenotype, serum levels of sIL-2Rα were elevated and correlated with a poor outcome.28-30 This also holds true in patients after treatment with CHOP or R-CHOP,36,37 strongly suggesting a prognostic value of serum sIL-2Rα levels. Our finding that serum levels of sIL-2Rα were elevated and correlated with a poor prognosis in FL patients is the first report in this histologic group and is in agreement with the above reports. Regarding which cells are responsible for elevated serum levels in malignancies, several studies indicated that both lymphoid38,39 and nonlymphoid40-42 cancer cells are able to express IL-2Rα on their surface and contribute to elevated levels of serum sIL-2Rα. In FL, our results showed that T cells with surface IL-2Rα expression were the major source of sIL-2Rα and studies from our previous work and others have shown that T cells expressing surface IL-2Rα are highly represented in B-cell NHL including FL.6,7 Interestingly, while we saw a significant difference in the serum levels of sIL-2Rα in FL patients compared with normal controls, we did not see a difference in IL-2 serum levels between patients and healthy individuals. This finding may be explained by the fact that serum IL-2 is likely to be bound to sIL-2Rα in the complex tested in this report and that the remaining unbound IL-2 is rapidly cleared from the circulation.43,44
The JAK/Stat pathway is one of the major pathways and Stat5 phosphorylation is the hallmark of IL-2–mediated signal transduction in T cells. Stat5 activation initially results in enhanced proliferation and cytokine production in T cells and eventually leads to recession and apoptosis of T cells. We found that sIL-2Rα enhanced IL-2–mediated Stat5 activation. A previous study showed that sIL-2Rα inhibited IL-2–mediated Stat5 phosphorylation in CD4+Foxp3+ T cells in multiple sclerosis.45 While this may appear to be in contrast to our finding, the differences may be because of the doses used. We found that sIL-2Rα/IL-2 combination with high doses of sIL-2Rα (ratio of sIL-2Rα vs IL-2 greater than 10:1) started to exert an inhibitory effect on IL-2–activated Stat5 phosphorylation (data not shown), which is in agreement with the in vivo finding that when present at high concentrations, sIL-2Rα can block binding and activity of IL-2.27 Our results suggested that similar to sIL-6Rα and sIL-15Rα, lower doses of sIL-2Rα can act as a carrier protein to facilitate IL-2–mediated signaling in FL.
Because of enhanced cell signaling, we anticipated that sIL-2Rα would enhance IL-2–mediated proliferation of T cells and induce Foxp3 expression. Indeed, we found that sIL-2Rα increased IL-2–induced T-cell proliferation. Early studies from 2 decades ago reported that eluates or synovial fluids containing sIL-2Rα were able to inhibit proliferation of a T-cell line CTLL-2 and escalating levels of sIL-2Rα in those fluids were associated with an increased inhibition.22,23 However, a recent study using recombinant sIL-2Rα found that sIL-2Rα promoted T-cell activation and expansion in multiple sclerosis,45 which is consistent with our finding. In addition to enhancement of T-cell proliferation, sIL-2Rα also increases IL-2–induced Foxp3 expression in T cells, which may be attributed to enhanced Stat5 phosphorylation by sIL-2Rα given that phosphorylated Stat5 almost exclusively appears in Foxp3+CD4+ T cells from biopsy specimens of FL and that Stat5 plays a crucial role in the development of Treg cells.34
Because of the enhancement of IL-2–induced Treg cell generation in the presence of sIL-2Rα, we hypothesized that IL-2/sIL-2Rα–treated CD4+ T cells would gain suppressive properties and display increased inhibition of CD8+ T-cell function. Although the results in the present study confirmed our hypothesis, the inhibition of CD8+ cells by IL-2/sIL-2Rα–treated CD4+ T cells was less than the inhibition previously seen with naturally occurring Treg cells that are able to completely suppress proliferation as well as perforin and granzyme B production by CD8+ T cells.8 This, however, is not surprising as naturally occurring Treg cells are distinct from induced Treg cells and known to be significantly more suppressive than induced Treg cells.46 Although we have shown that the IL-2/sIL-2Rα complex clearly is biologically active and induces T cells with a regulatory phenotype, it is unknown whether these in vitro findings are seen in vivo because degradation and clearance of IL-2/sIL-2Rα complex were not assessed in these assays. The prognostic importance of serum levels of sIL-2Rα however strongly support the clinical relevance of this complex in FL patients and suggest that a similar biologic effect is seen in vivo.
In summary, the observations of this study are, first, that serum sIL-2Rα levels are elevated and associated with a poor prognosis in FL; second, that sIL-2Rα, instead of blocking, actually facilitates IL-2 signaling and induces Foxp3 expression in T-cells resulting in cells with a regulatory phenotype; and third, that sIL-2Rα may synergize with IL-2 to suppress antitumor immunity by suppressing the proliferation and granule production by intratumoral effector T cells. These results indicate that sIL-2R plays an active biologic role in FL by binding IL-2 and promoting IL-2 signaling rather than depleting IL-2 and blocking its function. Therefore, we contend that the use of novel therapies that deplete sIL-2Rα, eliminate sIL-2Rα production by depleting T cells expressing IL-2Rα, or block the binding of sIL-2Rα to IL-2 will result in significant clinical benefit for FL patients.
An Inside Blood analysis of this article appears at the front of this issue.
The publication costs of this article were defrayed in part by page charge payment. Therefore, and solely to indicate this fact, this article is hereby marked “advertisement” in accordance with 18 USC section 1734.
Acknowledgments
This work was supported in part by grants CA92104 and CA97274 from the National Institutes of Health.
National Institutes of Health
Authorship
Contribution: Z.-Z.Y. designed the research, performed experiments, analyzed data, and wrote the manuscript; D.M.G., S.C.Z., and M.K.M. performed experiments; T.E.W. and A.J.N. analyzed data and wrote the manuscript; and S.M.A. designed the research, analyzed data, and wrote the manuscript.
Conflict-of-interest disclosure: The authors declare no competing financial interests.
Correspondence: Zhi-Zhang Yang, MD, Division of Hematology, Mayo Clinic, 200 First St SW, Rochester MN 55905; e-mail: yang.zhizhang@mayo.edu; or Stephen M. Ansell, MD, PhD, Division of Hematology, Mayo Clinic, 200 First St SW, Rochester MN 55905; e-mail: ansell.stephen@mayo.edu.




![Figure 5. sIL-2Rα promotes IL-2 signaling-mediated proliferation and Foxp3 expression in intratumoral T cells. (A) A graph showing T-cell proliferation cultured in anti-CD3–coated plate in the presence of a series of doses of IL-2 or sIL-2Rα for 3 days measured by [3H] incorporation assay. (B) A graph showing T-cell proliferation cultured in anti-CD3–coated plate in the presence IL-2 plus different doses of sIL-2Rα for 3 days measured by [3H] incorporation assay. The figure shown is representative of 3 independent experiments with similar results. (C) Dot plots from a representative FL biopsy specimens showing constitutive phosphorylation of Stat5 in T cells with or without Foxp3 expression. (D) Summary of percentages of Foxp3+Stat5+ or Foxp3−Stat5+ T cells in FL biopsy specimens (n = 4). (E) Representative dot plots (n = 5) showing the induction of Foxp3 expression in CD4+ T cells treated with either IL-2 or sIL-2Rα alone or in combination.](https://ash.silverchair-cdn.com/ash/content_public/journal/blood/118/10/10.1182_blood-2011-03-340885/4/m_zh89991176960005.jpeg?Expires=1769080377&Signature=1zwbt493MBgPofl~ZTdTy~ybDIDPwuELgBOkWWVQE07TYwI5bxr4hpFFz95yED7s488OxVYbE96t1TkDdQ~yEIurWby42fvPCCUC4h0gw7mb~QqfL8iiHolmNktLYc37RZEt0zoW4CpMTnkblc-7tuSAJJhEjm09OLWzz4TsSGwWOllyWt6-qFdNHSeKwZiiAAMnXsPJqBbRmqf6VHO-27Bb7Z0bDn4A1V93kyt15bXpPywwmKWBSWsW9g7NNuk1~38QbxIPbY6yEQqtxP6xiNG-BuWIq~TR4APcWjj3VwLOkkZGqDRENT-9Y6nz4Spk4BAOw5t0khvO2H4~SL3Hlg__&Key-Pair-Id=APKAIE5G5CRDK6RD3PGA)

This feature is available to Subscribers Only
Sign In or Create an Account Close Modal