Abstract
Notch signaling is essential for lymphocyte development and is also implicated in myelopoiesis. Notch receptors are modified by O-fucosylation catalyzed by protein O-fucosyltransferase 1 (Pofut1). Fringe enzymes add N-acetylglucosamine to O-fucose and modify Notch signaling by altering the sensitivity of Notch receptors to Notch ligands. To address physiologic functions in hematopoiesis of Notch modified by O-fucose glycans, we examined mice with inducible inactivation of Pofut1 using Mx-Cre. These mice exhibited a reduction in T lymphopoiesis and in the production of marginal-zone B cells, in addition to myeloid hyperplasia. Restoration of Notch1 signaling rescued T lymphopoiesis and the marrow myeloid hyperplasia. After marrow transfer, both cell-autonomous and environmental cues were found to contribute to lymphoid developmental defects and myeloid hyperplasia in Pofut1-deleted mice. Although Pofut1 deficiency slightly decreased cell surface expression of Notch1 and Notch2, it completely abrogated the binding of Notch receptors with Delta-like Notch ligands and suppressed downstream Notch target activation, indicating that O-fucose glycans are critical for efficient Notch-ligand binding that transduce Notch signals. The combined data support a key role for the O-fucose glycans generated by Pofut1 in Notch regulation of hematopoietic homeostasis through modulation of Notch-ligand interactions.
Introduction
Notch signaling activates a series of highly conserved pathways that regulate cell fate determination.1 The extracellular domain of Notch is decorated with multiple O-fucose glycans on conserved epidermal growth factor-like (EGF) repeats.2 The addition of O-fucose to Notch EGF repeats is catalyzed by protein O-fucosyltransferase 1 (Pofut1),3-5 and O-fucose on EGF repeats may be elongated by the Fringe family of glycosyltransferases.6,7 These fucose-dependent modifications are critical in modulating Notch signaling by altering the sensitivity of Notch receptors to activation by canonical Notch ligands.8-10 Fringe-mediated extension of O-fucose has been shown to differentially influence Notch signaling in Drosophila development, in murine embryogenesis, in murine T lymphopoiesis and marginal zone B (MZB) cell development.8,9,11-15
The O-fucosylation of Notch is essential for Notch signaling and Notch-ligand interactions.16-19 To elucidate roles of O-fucose-modified Notch activity in hematopoiesis, we have previously studied FX−/− mice that are conditionally defective in de novo guanosine diphosphate (GDP)-fucose synthesis and glycan fucosylation but have an intact salvage pathway that can use exogenous fucose to restore wild-type (WT) fucosylation.20 Adult FX−/− mice exhibit a deficiency in O-linked Notch fucosylation and myeloid hyperplasia because of loss of Notch-induced suppression of myeloid specification and differentiation.21 Furthermore, FX−/− mice display phenotypes that include, but are not limited to, growth retardation, infertility, reduced hematopoietic stem cell count and function,20-23 and impaired thymocyte development (Y. Man, B. Petryniak, J. Myers, L.Z., and J.L., manuscript in preparation). All the abnormal phenotypes observed revert to WT when the diet of FX−/− mice is supplemented with fucose. Abnormal fucose-dependent hematopoietic phenotypes, including neutrophilia and defective T-cell development, are mainly associated with altered cell-autonomous Notch activity,21,22,24 Ge and Stanley have shown that removal of an individual O-fucose glycan from the ligand-binding domain of Notch1 cell-autonomously impairs T-cell development.25 However, mice with deletion of Notch1 EGF repeats 8 to 12 exhibit an embryonic lethal phenotype indistinguishable from Notch1-null mutants.26,27 Further, homozygous germline deficiency in Pofut1 yields embryonic lethality with defects in cardiovascular and neurologic development.18,19 The phenotype of Pofut1-null mutants is analogous to, but more severe than, that observed in single Notch receptor knockout mutants, suggesting a more global defect in Notch signaling caused by Pofut1 deficiency, as expected because all 4 Notch receptors may carry O-fucose glycans. The combined observations suggest that multiple O-fucose glycans are critical to normal Notch1 function.
In this study, to further refine our understanding of the roles for O-fucosylation on Notch function in postnatal hematopoiesis, we characterized hematopoiesis in mice with inducible Pofut1 deficiency. In these mice, inactivation of the Pofut1 locus abolishes the transfer of O-linked fucose to a small subset of glycoproteins with appropriate EGF repeats, including Notch-family receptors and ligands, whereas other forms of fucose-containing glycans remain normal.28 We show here that induced deletion Pofut1 in adult mice gives rise to aberrant MZB formation, myeloid hyperplasia, and thymic hypoplasia. The latter 2 phenotypes can be largely corrected by expression of the intracellular domain of Notch1. Reciprocal transplantation experiments involving Pofut1-deleted donors and Pofut1 WT recipients, and vice versa, revealed that both T- and MZB-cell developmental defects as well as myeloid hyperplasia were mainly marrow cell-autonomous. However, an enhanced phenotype was observed in a Pofut1-null environment. Furthermore, a fucose-dependent dosage effect of Pofut1 in FX−/− mice indicates an essential role of Pofut1 in O-fucose modified Notch signaling in suppression of overt myelopoiesis.
Methods
Mice
Animal protocols were approved by the Case Western Reserve University Institutional Animal Care and Use Committee. Floxed Pofut1 (Pofut1F/F) mice and Pofut1 heterozygous mice (Pofut1+/−) were previously described.18 Pofut1+/−/FX−/− mice were generated by breeding the progeny of Pofut1+/− and previously described FX−/− mice.20 Mx-Cre transgenic mice were purchased from The Jackson Laboratory and used to generate Mx-Cre/Pofut1F/F. To induce Pofut1 inactivation, 3 doses of 250 μg polyinosinic acid-polycytidylic acid (pIpC; Sigma-Aldrich) were administered intraperitoneally to 4-week-old animals every other day. Deletion efficiency was confirmed by polymerase chain reaction (PCR) genotyping of marrow genomic DNA 1 month later. In some of the experiments, mice received an additional 2 doses of pIpC weekly; however, the deletion efficiency was similar whether using 3 or 5 doses of pIpC. Genotyping of thymic or marrow stroma was performed by immunodepletion of cells expressing CD45, TER119, and CD31 using biotinylated anti–mouse antibodies and anti–rat IgG magnetic beads (Miltenyi Biotec). Genotyping primer sequences are described in supplemental Figure 1.
Flow cytometric analysis
Isolation of LSK cells (Lin−Sca1+c-kit+) was performed as described.21 Notch expression on LSK cells was detected by phycoerythrin (PE)–anti–Notch1-4 isoforms (BioLegend). For staining of intracellular T-cell receptor-β (TCR-β) and TCR-γδ on DN4 thymocytes, after cells were first stained with PE-Cy7-anti-CD4/CD8, allophycocyanin-Cy7-anti-CD44, and PE-anti-CD25, cells were fixed with 2% paraformaldehyde and then stained with FITC anti–TCR-β and allophycocyanin-anti–TCR-γδ (eBioscience). Flow cytometric analysis was performed on a FACSAria and data analyzed using FACSDiva software Version 4.1.
LSK differentiation in OP9 coculture assays and Q-RT-PCR analysis
LSK differentiation on OP9 cells expressing Notch ligands was performed as described.21 Briefly, LSK cells were cultured with OP9 cells for 20 days on OP9-control or OP9-Dll4 in the presence of IL-7; (5 ng/mL) and Fms-like tyrosine kinase 3 ligand (5 ng/mL). The Notch signaling inhibitor γ-secretase inhibitor (L-685,458 Sigma-Aldrich) was supplemented at 10μM in cultures where indicated. Cell differentiation at the end of the culture was determined by anti-CD4/CD8, allophycocyanin-anti–Gr-1, and anti-B220 (eBioscience). Q-RT-PCR analysis was performed on cells cultured for 4 days as described previously.21
Bone marrow transplantation
Donor-derived bone marrow cells (2 × 106) isolated from either WT (Ly5.2) or pIpC-treated Mx-Cre/Pofut1F/F (Ly5.2) mice were delivered via tail vein to lethally irradiated (9.5 Gy) WT (Ly5.1) or Mx-Cre/Pofut1F/F recipients. One month after injection, all recipient mice received 3 doses of 250 μg of pIpC. Three months after transplantation, cells from hematopoietic organs were collected for analysis.
Bone marrow transplantation with retrovirally transduced cells
A retrovirus vector containing constitutively active Notch1 intracellular domain (ICN1) was prepared as described.22 Briefly, Phoenix E cells were transiently transfected with either pMig-ICN1-EGFP or empty vector (pMig-EGFP) bicistronic constructs using the Profection mammalian transfection system (Promega). Viral supernatants were collected on 3 consecutive days 24 hours after the transfection. Bone marrow cells collected after 5-fluorouracil treatment were suspended in viral supernatant containing growth medium and 4 μg/mL of Polybrene (Millipore). Forty-eight hours after the infection, 2 to 5 × 105 infected cells along with 2 × 105 WT cells were transferred into lethally irradiated recipients. Recipients were killed at 3 to 4 weeks after transplantation, and single-cell suspensions of hematopoietic organs were prepared and analyzed.
Soluble Notch ligand binding assay
Soluble Dll4 ligand fused to the Fc region of human IgG1 (Dll4-Fc) and Dll1-Fc were prepared from HEK 293T cells as described.21 ELISA was used to measure the concentration compared with IgG1 standard. Binding was performed by incubating freshly isolated LSK cells with 32nM of soluble Dll4 or Dll1 or IgG1 in Hanks balanced salt solution supplemented with 0.1mM of CaCl2 or 10mM ethylenediaminetetraacetic acid for 20 minutes at room temperature. Results were obtained using FACS after the addition of PE-anti–human IgG (Sigma-Aldrich).
Statistical analysis
Data are reported in the format of mean ± SD unless otherwise stated. Statistical significance was assessed by Student t test.
Results
Myeloid hyperplasia and impaired lymphopoiesis in mice lacking Pofut1
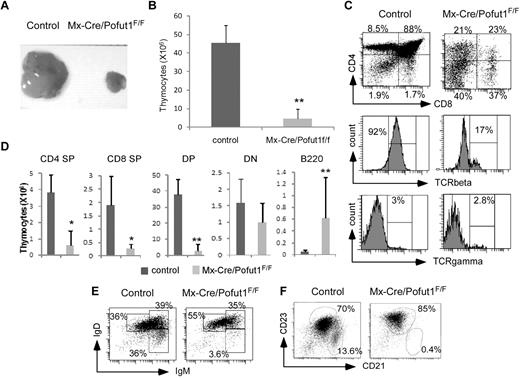
Our recent studies revealed a myeloproliferative phenotype, HSC dysfunction, and abnormal Notch signaling in mice lacking GDP-4-keto-6-deoxymannose 3,5-epimerase-4-reductase (the FX enzyme), an enzyme required for the de novo synthesis of the fucosyltransferase substrate GDP-fucose.21,22 Deletion of FX not only eliminates O-fucose on Notch but also may affect other fucyosyltransferase activities (eg, Fut4 and Fut7 decorated selectin ligand interaction with selectin that can influence myeloid homeostasis, and Pofut2 that mediates fucosylation of thrombospondin type 1 repeats).24,29 To determine specific roles for Notch O-fucosylation in hematopoiesis, we investigated whether inactivation of the Pofut1 gene that encodes the enzyme responsible for the addition of O-linked fucose to multiple EGF repeats on Notch would result in a similar phenotype. We therefore generated a Mx-Cre/Pofut1F/F mouse (supplemental Figure 1A, available on the Blood Web site; see the Supplemental Materials link at the top of the online article.) to induce the deletion of the Pofut1 locus postnatally via pIpC-dependent induction of Cre expression.30 In young adult mice assessed one month after pIpC injection, deletion of the Pofut1 locus was nearly complete in bone marrow cells and marrow stroma (supplemental Figure 1B-C). At 3 to 5 months after pIpC injection, Mx-Cre/Pofut1F/F mice developed neutrophilia in the peripheral blood (PB) with neutrophil numbers of 6.0 ± 2.0 × 103/μL compared with 0.7 ± 0.2 × 103/μL in control mice (Figure 1A). This was accompanied by a decrease in both the percentage and absolute number of T lymphocytes in PB. Although the percentage of B lymphocytes in PB was also decreased (Figure 1B), the absolute number was not changed because of splenomegaly in Mx-Cre/Pofut1F/F mice (Figure 1E). In the marrow, there was a decrease in T and B lymphocytes and an expansion of mature granulocytes and myeloid progenitors (Figure 1C-D). In addition to splenomegaly, Mx-Cre/Pofut1F/F mice displayed infiltration of the spleen by mature granulocytic-monocytic cells and myeloid progenitors (Figure 1E-F). The platelet numbers in the PB of Mx-Cre/Pofut1F/F mice were not changed compared with control mice (data not shown).
Myeloid hyperplasia and reduced lymphopoiesis in Mx-Cre/Pofut1F/F mice. (A) PB neutrophil counts in control mice (Mx-Cre/Pofut1F/+ or Pofut1F/F) or Mx-Cre/Pofut1F/F mice 3 to 5 months after pIpC injection. Data are mean ± SD of 3 independent experiments with 2 or 3 mice of each genotype per experiment. Statistical analysis was by the Student t test. (B-C) FACS analysis of the percentage of granulocytes (Gr-1+), B lymphocytes (B220+), and T lymphocytes (CD4+/CD8+) in the periphery (B) and bone marrow (C). (D) FACS analysis of bone marrow myeloid progenitors (CMP: Lin−c-kit+Sca-1−IL-7R−CD34+FcγRIIlow; GMP: Lin−c-kit+Sca-1−IL-7R−CD34+FcγRII+; megakaryocyte-erythroid progenitor: Lin−c-kit+Sca-1−IL-7R−CD34lowFcγRIIlow). Populations of CMP or GMP are shown as percentages of Lin−Sca-1−IL-7R−c-kit+ cells. (E) Representative gross anatomy and hematoxylin and eosin staining of pIpC-treated control or Mx-Cre/Pofut1F/F mice spleen. The hematoxylin and eosin slides of mice were photographed using Olympus BX41 microscope (numeric aperture of the objective lens 20×/0.50) and the Spot software Version 4.7 (Diagnostic Instruments Inc). (F) FACS analysis of granulocytes, B and T lymphocytes in spleens from pIpC-treated control or Mx-Cre/Pofut1F/F mice. (B-F) Data are representative of at least 4 independent experiments with 2 mice of each genotype per experiment.
Myeloid hyperplasia and reduced lymphopoiesis in Mx-Cre/Pofut1F/F mice. (A) PB neutrophil counts in control mice (Mx-Cre/Pofut1F/+ or Pofut1F/F) or Mx-Cre/Pofut1F/F mice 3 to 5 months after pIpC injection. Data are mean ± SD of 3 independent experiments with 2 or 3 mice of each genotype per experiment. Statistical analysis was by the Student t test. (B-C) FACS analysis of the percentage of granulocytes (Gr-1+), B lymphocytes (B220+), and T lymphocytes (CD4+/CD8+) in the periphery (B) and bone marrow (C). (D) FACS analysis of bone marrow myeloid progenitors (CMP: Lin−c-kit+Sca-1−IL-7R−CD34+FcγRIIlow; GMP: Lin−c-kit+Sca-1−IL-7R−CD34+FcγRII+; megakaryocyte-erythroid progenitor: Lin−c-kit+Sca-1−IL-7R−CD34lowFcγRIIlow). Populations of CMP or GMP are shown as percentages of Lin−Sca-1−IL-7R−c-kit+ cells. (E) Representative gross anatomy and hematoxylin and eosin staining of pIpC-treated control or Mx-Cre/Pofut1F/F mice spleen. The hematoxylin and eosin slides of mice were photographed using Olympus BX41 microscope (numeric aperture of the objective lens 20×/0.50) and the Spot software Version 4.7 (Diagnostic Instruments Inc). (F) FACS analysis of granulocytes, B and T lymphocytes in spleens from pIpC-treated control or Mx-Cre/Pofut1F/F mice. (B-F) Data are representative of at least 4 independent experiments with 2 mice of each genotype per experiment.
Further characterization of the lymphoid compartment in pIpC-treated Mx-Cre/Pofut1F/F mice revealed that the thymus was drastically decreased in size compared with controls (total thymocytes in each lobe: 0.5 ± 0.3 × 106; control: 45 ± 4.8 × 106; Figure 2A-B). Flow cytometric analysis revealed that the percentage and the absolute numbers of mature thymic T cell subsets (CD4+ single-positive, CD8+ single-positive, and CD4+CD8+ double-positive [DP]) were significantly reduced in Mx-Cre/Pofut1F/F mice, whereas the percentage of immature double-negative (DN; CD4−CD8−) thymocytes was increased (Figure 2C). In the DN4 subset, the percentage of cell surface and intracellular αβ T cells was decreased, whereas γδ T cells were not changed (Figure 2C). The block to T-cell development in the thymus of Mx-Cre/Pofut1F/F mice occurred at the DN1 stage (CD44+CD25−; 78% ± 14% of DN; control: 10% ± 5.0% of DN). The numbers of B220+ lymphocytes in the thymus were variably increased (Figure 2D). In the spleen, the percentage of T lymphocytes was decreased, whereas the percentage of B cells was relatively unchanged (Figure 1F). Further analysis of the B lymphoid compartment in Mx-Cre/Pofut1F/F mice revealed no obvious blockage of B-cell progenitor development (data not shown). However, there was a 10-fold decrease in the number of B220+IgMhiIgDlo B cells composing type 1 transitional (T1) and MZB cells (Figure 2E), and a 34-fold decrease in the number of MZB cells (B220+CD21highCD23lo/−),31 compared with control mice (Figure 2F).
Impaired T- and MZB-cell development in Mx-Cre/Pofut1F/F mice. (A-B) Representative gross anatomy of thymus (A) and total thymocyte numbers per lobe from 16-week-old, pIpC-treated control or Mx-Cre/Pofut1F/F mice (n = 6) (B). (C) FACS analysis of CD4 versus CD8 on total thymocytes, as well as histograms for TCR-αβ and TCR-γδ expression on DN4 thymocytes, from pIpC-treated control and Mx-Cre/Pofut1F/F mice. Percentages of CD4+, CD8+, CD4+CD8+ (DP), and CD4−CD8− (DN) are indicated in the quadrants. (D) Absolute numbers of thymocyte subsets per lobe described in panel C and intrathymic B220+ cells were calculated and shown as bar diagrams (n = 5). (B,D) Bar graphs represent the mean ± SD. Student t test was performed to compare the absolute number of cells from Mx-Cre/Pofut1F/F mice with those of control mice. *P < .05. **P < .01. (E-F) FACS analysis of spleen IgM versus IgD expression on B220+ cells (E), and CD21 versus CD23 expression on B220+ cells (F) in control and Mx-Cre/Pofut1F/F mice. (C,E-F) Data are representative of 4 independent experiments with 1 or 2 mice of each genotype per experiment.
Impaired T- and MZB-cell development in Mx-Cre/Pofut1F/F mice. (A-B) Representative gross anatomy of thymus (A) and total thymocyte numbers per lobe from 16-week-old, pIpC-treated control or Mx-Cre/Pofut1F/F mice (n = 6) (B). (C) FACS analysis of CD4 versus CD8 on total thymocytes, as well as histograms for TCR-αβ and TCR-γδ expression on DN4 thymocytes, from pIpC-treated control and Mx-Cre/Pofut1F/F mice. Percentages of CD4+, CD8+, CD4+CD8+ (DP), and CD4−CD8− (DN) are indicated in the quadrants. (D) Absolute numbers of thymocyte subsets per lobe described in panel C and intrathymic B220+ cells were calculated and shown as bar diagrams (n = 5). (B,D) Bar graphs represent the mean ± SD. Student t test was performed to compare the absolute number of cells from Mx-Cre/Pofut1F/F mice with those of control mice. *P < .05. **P < .01. (E-F) FACS analysis of spleen IgM versus IgD expression on B220+ cells (E), and CD21 versus CD23 expression on B220+ cells (F) in control and Mx-Cre/Pofut1F/F mice. (C,E-F) Data are representative of 4 independent experiments with 1 or 2 mice of each genotype per experiment.
In summary, the markedly reduced T-cell development in the thymus and MZB development in spleen in Mx-Cre/Pofut1F/F mice largely recapitulated the phenotype of thymus in Notch1 conditional-knockout mice32 and of spleen in Notch2 conditional-knockout mice,31 respectively. The generation of both aberrant lymphoid development and myeloproliferation is similar to the results reported for FX−/− mice,21 indicating that Pofut1 modulates pan-Notch signaling in both lymphoid and myeloid lineages.
Because Pofut1 modifies not only Notch receptors but also other proteins, such as Cripto, agrin, and clotting factors,7,28,33-35 we investigated hematopoietic tissue-specific inactivation of Pofut1 via crossing the Pofut1F/F mice to Vav-Cre transgenic mice.36 Analyses of Vav-Cre/Pofut1F/F mice confirmed that Pofut1 deletion in hematopoietic tissues resulted in myeloid hyperplasia and T-cell as well as MZB-cell development defects (supplemental Figure 2). Compared with control mice (Pofut1F/F), the Vav-Cre/Pofut1F/F mice showed a 2.2-fold increase of neutrophils in the PB, a marked expansion of mature granulocytes and a 50% increase in myeloid progenitors in the marrow, and splenic infiltration of Gr-1+ cells. The thymocyte numbers were decreased by 76%, with the majority being at the DN1 stage, whereas MZB cells were decreased approximately 70-fold.
Lymphoid and myeloid defects in Pofut1-deleted mice arose largely from cell-autonomous mechanism(s) but also environmental cues
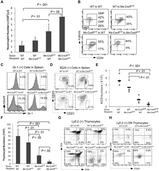
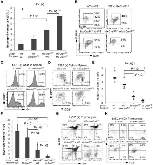
Genetic traits are often intricately regulated by both cell-autonomous events and environmental factors. To discriminate between these 2 processes in the context of the lymphoid and myeloid phenotypes observed in Mx-Cre/Pofut1F/F mice, we performed bone marrow transplantation experiments where WT (Pofut1F/F) marrow cells, or pIpC-treated Mx-Cre/Pofut1F/F cells, were delivered to lethally irradiated WT recipients, or pIpC-treated Mx-Cre/Pofut1F/F recipients, respectively. All recipients received 3 doses of pIpC 1 month later to ensure maximal deletion of Pofut1. Three months after transplantation, donor contributions to hematopoietic reconstitution was assessed by immunophenotyping of cells in the PB, thymus, spleen, and marrow.
The Pofut1 locus was fully inactivated in blood and marrow cells isolated from mice receiving Pofut1-null cells (supplemental Figure 3A). Neutrophil numbers were mildly elevated in Pofut1-deleted recipients receiving WT cells but were elevated 5.2-fold in WT recipients receiving Pofut1-deleted cells and further increased in Pofut1-deleted recipients receiving Pofut1-null cells (6.6-fold; Figure 3A). This myeloid hyperplasia phenotype was also observed in the marrow of recipients receiving Pofut1-null cells, with an approximately 2- to 4-fold increase in the number of cells in the granulocyte-monocyte progenitor (GMP) compartment compared with recipients receiving WT cells (Figure 3B). Visually, spleens were moderately to markedly enlarge in mice transplanted with Pofut1-null cells regardless of the recipient genotype. Characterization of the cellular composition of spleens showed an enhanced proportion of the Gr-1+ myeloid compartment (Figure 3C) and a corresponding reduction of T lymphocytes (data not shown). Analysis of B220+ cells revealed that the MZB cells were decreased by approximately 70% in WT recipients receiving Pofut1-null cells and further decreased in Pofut1-deleted recipients receiving Pofut1-null cells (> 90% reduction) compared with WT-WT pairs (Figure 3D-E). The follicular B cells and the MZB cells derived from Pofut1-null donors carried deleted Pofut1 alleles as confirmed by PCR genotyping (supplemental Figure 3B).
Lymphoid and myeloid defects in Pofut1-null mice were caused by both cell-autonomous mechanism(s) and environmental cues. A total of 2 million donor bone marrow cells isolated from either WT (Ly5.2) or pIpC-treated Mx-Cre/PofutF/F (Ly 5.2) were delivered via tail vein to lethally irradiated (9.5 Gy) WT (Ly5.1) or Mx-Cre/Pofut1F/F (Mx-Cre/PF/F) recipients. (A) Peripheral neutrophil numbers were enumerated 3 months after transplantation. (B) FACS analysis of recipient marrow myeloid progenitors derived from WT or Mx-Cre/PF/F marrow cells in WT or Mx-Cre/PF/F recipients by gating on the Ly5.2+ cells. Populations of CMP or GMP are shown as percentages of Lin−Sca-1−IL-7R−c-kit+ cells. (C-E) FACS analysis of recipient spleens for Gr-1 expression (C), CD23 versus CD21 expression on B220+ cells (D), and plots of absolute numbers of splenic MZB cells (E). (F) Enumeration of total thymocytes derived from donors in recipients 3 months after transplantation. (G-H) FACS analysis of donor-derived thymocyte CD8 versus CD4 expression (G) and DN1-DN4 development defined by expression of CD44 and CD25 on CD4−CD8− (DN) cells (H). Percentages of CD44+CD25− (DN1), CD44+CD25+ (DN2), CD44−CD25+ (DN3), and CD44−CD25− (DN4) are indicated in the quadrants. (B-D,G-H) Data are representative of 3 independent experiments with 1 to 3 mice of each donor-recipient pair per experiment. (A,F) Histograms represent the mean ± SD of 4 to 6 mice for each donor-recipient pair. Student t test was performed to compare the numbers (A,E-F) among different donor-recipient pairs. P values that are significantly different are shown as indicated.
Lymphoid and myeloid defects in Pofut1-null mice were caused by both cell-autonomous mechanism(s) and environmental cues. A total of 2 million donor bone marrow cells isolated from either WT (Ly5.2) or pIpC-treated Mx-Cre/PofutF/F (Ly 5.2) were delivered via tail vein to lethally irradiated (9.5 Gy) WT (Ly5.1) or Mx-Cre/Pofut1F/F (Mx-Cre/PF/F) recipients. (A) Peripheral neutrophil numbers were enumerated 3 months after transplantation. (B) FACS analysis of recipient marrow myeloid progenitors derived from WT or Mx-Cre/PF/F marrow cells in WT or Mx-Cre/PF/F recipients by gating on the Ly5.2+ cells. Populations of CMP or GMP are shown as percentages of Lin−Sca-1−IL-7R−c-kit+ cells. (C-E) FACS analysis of recipient spleens for Gr-1 expression (C), CD23 versus CD21 expression on B220+ cells (D), and plots of absolute numbers of splenic MZB cells (E). (F) Enumeration of total thymocytes derived from donors in recipients 3 months after transplantation. (G-H) FACS analysis of donor-derived thymocyte CD8 versus CD4 expression (G) and DN1-DN4 development defined by expression of CD44 and CD25 on CD4−CD8− (DN) cells (H). Percentages of CD44+CD25− (DN1), CD44+CD25+ (DN2), CD44−CD25+ (DN3), and CD44−CD25− (DN4) are indicated in the quadrants. (B-D,G-H) Data are representative of 3 independent experiments with 1 to 3 mice of each donor-recipient pair per experiment. (A,F) Histograms represent the mean ± SD of 4 to 6 mice for each donor-recipient pair. Student t test was performed to compare the numbers (A,E-F) among different donor-recipient pairs. P values that are significantly different are shown as indicated.
In the thymus, the total thymocyte number was mildly decreased in Pofut1-deleted recipients receiving WT marrows. By contrast, thymocyte number was reduced by 70% overall in WT recipients receiving Pofut1-null cells or by more than 93% in Pofut1-deleted recipients receiving Pofut1-null cells (Figure 3F). The increased DN T cells in mice receiving Pofut1-null cells were mainly at the DN1 stage, recapitulating the thymocyte phenotypes observed in Mx-Cre/Pofut1F/F mice (Figure 3G-H). PCR genotyping of DP thymocytes present in some WT recipients receiving Pofut1-null cells disclosed them to be of nondeleted progenitor origin. By contrast, genotyping of sorted DN T cells indicated that these cells were fully null for the Pofut1 locus (supplemental Figure 3C). Indeed, 2 WT mice receiving Pofut1-null cells had markedly decreased thymocyte numbers (0.4 × 106 and 1.2 × 106), with cells composed of mainly stromal cells and DN cells. In these mice, complete deletion of Pofut1 was confirmed by PCR on total thymocytes. Therefore, aberrant T- and MZB-cell development as well as myeloid hyperplasia in Mx-Cre/Pofut1F/F mice are largely cell-autonomous but are also contributed by microenvironment-dependent mechanisms.
Mx-Cre/Pofut1F/F marrow progenitors have defective T lymphopoiesis and enhanced myeloid development in vitro that is correlated with decreased Notch ligand binding
To confirm the cell-autonomous phenotypes observed in Pofut1-deleted mice and to further examine the mechanisms that may account for these phenotypes, we used a widely used in vitro Notch-dependent T-cell development assay. Purified LSKs either from WT mice or from pIpC-treated Mx-Cre/Pofut1F/F mice were cocultured with OP9 stromal cells bearing the Notch ligand Dll4 or the vector (Ret10), in the presence of cytokines that support Notch-dependent T-cell development (IL-7 and Fms-like tyrosine kinase 3 ligand). Twenty days after the initiation of coculture, WT LSKs gave rise to CD8+ T cells with the support of OP9-Dll4 but developed into Gr-1+ myeloid cells and B cells in the absence of Dll4. By contrast, coculture of LSKs from Mx-Cre/Pofut1F/F mice with OP9-control or OP9-Dll4 cells did not yield detectable numbers of mature T lymphocytes (Figure 4A). Instead, the majority of the Mx-Cre/Pofut1F/F LSKs differentiated into a Gr-1+ myeloid cells (62%), even in the presence of Dll4. To confirm that Notch signaling was essential to the establishment of mature T cells, 10μM of γ-secretase inhibitor was supplemented to block canonical Notch signaling. In the absence of Notch activity, WT LSKs on OP9-Dll4 developed into Gr-1+ cells (Figure 4B) and B cells (data not shown) at the expense of mature T cells. The loss of T lymphoid differentiation in these coculture experiments correlated with suppressed expression of Hes1, Deltex1, and GATA3 (2.0-, 2.5-, and 1.5-fold reduction, respectively) transcripts in Mx-Cre/Pofut1F/F-derived LSKs compared with WT LSKs after brief culture with OP9-Dll4. By contrast, expression of myeloid transcription factors PU.1 and C/EBPα were increased in Mx-Cre/Pofut1F/F-derived LSKs, relative to WT LSKs (2.1- and 1.8-fold increase, respectively; supplemental Figure 4).
Mx-Cre/Pofut1F/F (Mx-Cre/PF/F) marrow LSKs have reduced T lymphopoiesis but enhanced myelopoiesis in vitro in response to Dll4 activation. (A-B) A representative FACS profile of 3 similar experiments on day 20 culture of Mx-Cre/PF/F or control marrow LSK cells from 12-week-old mice (8 weeks after pIpC injection), cocultured with OP9-control cells (no ligand; Ret10) or OP9-Dll4 (Dll4) in the presence of dimethyl sulfoxide (DMSO) (A) or 10μM γ-secretase inhibitor (GSI) (B), for CD8 and Gr-1 expression. (C) A representative FACS profile of Mx-Cre/PF/F and control LSKs from 12-week-old mice (8 weeks after pIpC injection) expressing Notch receptors detected by PE-conjugated antibodies against mouse Notch 1, Notch2, Notch3, or isotype control. Mean fluorescence intensity (MFI, mean ± SD) of each genotype is included in parentheses. Student t test was performed to compare the MFI from Mx-Cre/PF/F LSKs to that from the control LSKs. * P < .05. (D) A representative FACS analysis from 3 experiments to determine recombinant Notch ligand Dll1 and Dll4 binding to Mx-Cre/PF/F and control LSKs in the presence of 0.01 g/L of Ca++, or in the presence of 10mM ethylenediaminetetraacetic acid.
Mx-Cre/Pofut1F/F (Mx-Cre/PF/F) marrow LSKs have reduced T lymphopoiesis but enhanced myelopoiesis in vitro in response to Dll4 activation. (A-B) A representative FACS profile of 3 similar experiments on day 20 culture of Mx-Cre/PF/F or control marrow LSK cells from 12-week-old mice (8 weeks after pIpC injection), cocultured with OP9-control cells (no ligand; Ret10) or OP9-Dll4 (Dll4) in the presence of dimethyl sulfoxide (DMSO) (A) or 10μM γ-secretase inhibitor (GSI) (B), for CD8 and Gr-1 expression. (C) A representative FACS profile of Mx-Cre/PF/F and control LSKs from 12-week-old mice (8 weeks after pIpC injection) expressing Notch receptors detected by PE-conjugated antibodies against mouse Notch 1, Notch2, Notch3, or isotype control. Mean fluorescence intensity (MFI, mean ± SD) of each genotype is included in parentheses. Student t test was performed to compare the MFI from Mx-Cre/PF/F LSKs to that from the control LSKs. * P < .05. (D) A representative FACS analysis from 3 experiments to determine recombinant Notch ligand Dll1 and Dll4 binding to Mx-Cre/PF/F and control LSKs in the presence of 0.01 g/L of Ca++, or in the presence of 10mM ethylenediaminetetraacetic acid.
To investigate mechanisms underlying the suppressed Notch activity of LSKs in the absence of Pofut1, we first examined the cell surface expression of Notch receptors because Pofut1 has been implicated in Notch receptor surface expression in Drosophila.5,37 Notch1 and Notch2 cell surface expression was decreased by approximately 31% and 33%, respectively, in LSKs (Figure 4C) and were decreased by approximately 20% in DN thymocytes from Mx-Cre/Pofut1F/F mice after deletion of Pofut1 (supplemental Figure 5A). A mild decrease of total Notch1 and Notch2 in Pofut1-deleted LSKs was also noted (supplemental Figure 5B). Notch3 expression was not changed in LSKs from Mx-Cre/Pofut1F/F mice (Figure 4C), whereas Notch4 was barely detected (data not shown). Because O-fucose glycans have been implicated in Notch receptor-ligand interactions,17,21,38 we then examined the binding of Pofut1-deleted progenitors with recombinant Notch ligands. The recombinant Dll1 and Dll4 were expressed from HEK293T cells (supplemental Figure 6A) and displayed Notch-specific, Ca2+-dependent, bindings with WT LSKs (Figure 4D) and hematopoietic progenitors differentiated from embryonic stem cells (supplemental Figure 6B). When probed with soluble Notch ligands, Pofut1-deleted LSK cells displayed approximately 90% reduction of binding by Dll4 and Dll1 in the presence of Ca2+ (Figure 4D). Therefore, although Pofut1 deletion affects Notch surface expression to some extent, it has a much more severe effect on Notch ligand binding to Notch receptors lacking O-fucose glycans.
Defective T-cell development and myeloid hyperplasia are rescued by reinstating Notch1 signaling (ICN1)
A nearly complete loss of Notch ligand binding ability in LSK cells and a loss of response to Notch ligand stimulation subsequent to Pofut1 deletion in vivo suggest that defective Notch signaling may be responsible for the observed aberrations in blood cell development. To investigate, we transplanted lethally irradiated recipients with Pofut1-deleted marrow progenitors transduced with a vector expressing constitutively active Notch1 (ICN1) in a bicistronic configuration with GFP, or with a control vector also expressing GFP (pMig). Three to 4 weeks after transplantation, donor-derived blood cells were characterized. We found that the total white cell counts were 1.2 ± 0.5 × 103/μL in mice that received Pofut1-null cells expressing ICN1 and 2.8 ± 1.1 × 103/μL in mice that received Pofut1-null cells transduced with the pMig, respectively. Analysis of T cells and granulocytes in GFP+ cells revealed that the frequency of CD4+/CD8+ T cells in WT mice receiving ICN1-expressing cells was increased (43%) and the frequency of Gr-1+ cells was decreased (14%), compared with those in mice that received pMig transduced donor cells (7% for T cells and 48% for granulocytes; Figure 5A-B). The T cell and granulocyte frequencies in GFP− (nontransduced) populations remained unchanged (Figure 5C-D). In the marrow, an increase of DP T-cell frequency and a decrease of granulocytic-monocytic cells were also observed in mice receiving Pofut1-null cells expressing ICN1 (supplemental Figure 7). Similar to our findings of ICN1 transduction of FX−/− marrow progenitors,22 ICN1 expression suppressed the myeloid progenitor expansion in the marrow but not in spleen (data not shown). Altogether, these data indicate that constitutively active Notch1 efficiently reverses the aberrant hematopoietic development in T and myeloid lineages from marrow progenitors lacking Pofut1. Furthermore, these findings support our previous observation that O-fucose-dependent Notch activity plays a functional role in lineage specification between lymphopoiesis and myelopoiesis during development.22
Defective T-cell development and myeloid hyperplasia are rescued by activated Notch1 (ICN1). Forty-eight hours after infection of 5-fluorouracil-treated Mx-Cre/PF/F marrow cells with pMig-EGFP-vector or pMig-EGFP-ICN1, 2 to 5 × 105 infected cells (Ly5.2) along with 2 × 105 WT (Lt5.1) protective cells were transferred into lethally irradiated WT (Ly5.1) recipients. Peripheral granulocytes (Gr-1+) and T cells (CD4+/CD8+) were analyzed by FACS 3 to 4 weeks after transplantation in mice receiving Mx-Cre/PF/F BM progenitors transduced with ICN1 or pMig vector (ICN1 > WT, Mig > WT). Peripheral T (CD4+ or CD8+; A) and granulocytes (Gr1+) (B) were enumerated in transduced GFP+ populations and nontransduced GFP− populations (C-D). Data are the pool of 3 independent experiments with 1 or 2 mice of each donor-recipient pair per experiment.
Defective T-cell development and myeloid hyperplasia are rescued by activated Notch1 (ICN1). Forty-eight hours after infection of 5-fluorouracil-treated Mx-Cre/PF/F marrow cells with pMig-EGFP-vector or pMig-EGFP-ICN1, 2 to 5 × 105 infected cells (Ly5.2) along with 2 × 105 WT (Lt5.1) protective cells were transferred into lethally irradiated WT (Ly5.1) recipients. Peripheral granulocytes (Gr-1+) and T cells (CD4+/CD8+) were analyzed by FACS 3 to 4 weeks after transplantation in mice receiving Mx-Cre/PF/F BM progenitors transduced with ICN1 or pMig vector (ICN1 > WT, Mig > WT). Peripheral T (CD4+ or CD8+; A) and granulocytes (Gr1+) (B) were enumerated in transduced GFP+ populations and nontransduced GFP− populations (C-D). Data are the pool of 3 independent experiments with 1 or 2 mice of each donor-recipient pair per experiment.
Heterozygosity of Pofut1 affects rescue of FX−/− mice myeloid hyperplasia by exogenous fucose
To further investigate the roles for Pofut1 in Notch signaling, we asked whether haploinsufficiency of Pofut1could lead to aberrant myeloid differentiation or T lymphopoiesis. We observed, as reported previously,25 that Pofut1+/− mice on a WT FX background had a normal distribution of mature T cells in the periphery (Figure 6A) and thymus (supplemental Figure 8), as well as essentially WT numbers of neutrophils and B cells (Figure 6A), and normal platelet numbers (Pofut1+/−: 492 ± 175 × 103/μL; Pofut1+/+: 403 ± 160 × 103/μL). Cell surface expression of Notch1 or Notch2, as well as Notch ligand binding, were also unchanged in Pofut1+/− mice relative to WT mice (data not shown).
Pofut1+/−/FX−/− mice have an impaired response to exogenous fucose. (A) Peripheral blood T cells, B cells, and granulocytes were analyzed by FACS in 8- to 12-week-old Pofut1+/+FX+/+ (Pofut1+/+) (n = 10) and Pofut1+/−FX+/+ (Pofut1+/−) mice (n = 11). (B-F) Pofut1+/−/FX−/− or Pofut1+/+/FX−/− mice were maintained on fucose-supplemented chow (0.5% fucose weight/weight) until 8 weeks old and then maintained on standard chow without fucose supplementation for 1 month. Pofut1+/−/FX−/− or Pofut1+/+/FX−/− mice were then fed water containing various concentrations of fucose. Four weeks later, PB and marrow were analyzed by FACS. Control group mice (no fucose) (n = 4) were maintained on standard chow for 4 weeks. (B) Absolute neutrophil numbers in the periphery 4 weeks after mice were fed fucose water or maintained on standard chow. (C-E) Absolute neutrophil numbers in Pofut1+/−/FX−/− or Pofut1+/+/FX−/− mice at different times after mice were fed 1mM (C; n = 5), 2.5mM (D; n = 5), or 5mM (E) fucose water (n = 6). (F) Marrow myeloid progenitor profiles were obtained from Pofut1+/−/FX−/− or Pofut1+/+/FX−/− mice 4 weeks after fucose supplementation and compared with those in mice receiving no-fucose chow, or in mice with Pofut1+/−/FX+/+ or Pofut1+/+/FX+/+ genotype. Shown is 1 representative profile of at least 4 similar analyses. The percentages of CMP or GMP cells of Lin−Sca-1−IL-7R−c-kit+ compartment and the ratios of GMP/CMP are summarized in Table 1. Student t test was performed to compare the cell numbers from Pofut1+/− (FX−/−) with those from Pofut1+/+ (FX−/−) mice, or from Pofut1+/−/FX−/− mice with those from Pofut1+/+/FX−/− (A-E). Data are mean ± SD. P values that are significantly different are shown as indicated.
Pofut1+/−/FX−/− mice have an impaired response to exogenous fucose. (A) Peripheral blood T cells, B cells, and granulocytes were analyzed by FACS in 8- to 12-week-old Pofut1+/+FX+/+ (Pofut1+/+) (n = 10) and Pofut1+/−FX+/+ (Pofut1+/−) mice (n = 11). (B-F) Pofut1+/−/FX−/− or Pofut1+/+/FX−/− mice were maintained on fucose-supplemented chow (0.5% fucose weight/weight) until 8 weeks old and then maintained on standard chow without fucose supplementation for 1 month. Pofut1+/−/FX−/− or Pofut1+/+/FX−/− mice were then fed water containing various concentrations of fucose. Four weeks later, PB and marrow were analyzed by FACS. Control group mice (no fucose) (n = 4) were maintained on standard chow for 4 weeks. (B) Absolute neutrophil numbers in the periphery 4 weeks after mice were fed fucose water or maintained on standard chow. (C-E) Absolute neutrophil numbers in Pofut1+/−/FX−/− or Pofut1+/+/FX−/− mice at different times after mice were fed 1mM (C; n = 5), 2.5mM (D; n = 5), or 5mM (E) fucose water (n = 6). (F) Marrow myeloid progenitor profiles were obtained from Pofut1+/−/FX−/− or Pofut1+/+/FX−/− mice 4 weeks after fucose supplementation and compared with those in mice receiving no-fucose chow, or in mice with Pofut1+/−/FX+/+ or Pofut1+/+/FX+/+ genotype. Shown is 1 representative profile of at least 4 similar analyses. The percentages of CMP or GMP cells of Lin−Sca-1−IL-7R−c-kit+ compartment and the ratios of GMP/CMP are summarized in Table 1. Student t test was performed to compare the cell numbers from Pofut1+/− (FX−/−) with those from Pofut1+/+ (FX−/−) mice, or from Pofut1+/−/FX−/− mice with those from Pofut1+/+/FX−/− (A-E). Data are mean ± SD. P values that are significantly different are shown as indicated.
Haploinsufficiency of Fringe enzymes has been shown to cause developmental defects in the context of haploinsufficiency of the Notch ligand Jagged1.39 To determine whether Notch signaling in hematopoiesis is sensitive to Pofut1 heterozygosity when GDP-fucose is made rate limiting as in FX−/− mice,20,40 we crossed Pofut1+/− and FX−/− mice to generate Pofut1+/−/FX−/− and Pofut1+/+/FX−/− mice. Mice of 8 week maintained on fucose-chow (0.5% weight/weight fucose) since birth were raised on standard chow without fucose supplementation for 1 month. As expected of FX−/− mice, all mice developed neutrophilia with neutrophil counts in the range of 16.2 to 16.9 × 103/μL and displayed an expansion of GMPs accompanied with a reduction of common myeloid progenitors (CMPs) in the marrow (Figure 6B,F). The ratio of GMP/CMP in these mice was increased from 1.44 ± 0.54 to 4.84 ± 1.2 in Pofut1+/+/FX−/− mice, and from 1.55 ± 0.11 to 5.82 ± 2.2 in Pofut1+/−/FX−/− mice, respectively (Table 1). Salvage pathway-dependent titration of GDP-fucose synthesis was achieved by providing the mice with water containing a range of concentrations of fucose. Four weeks after fucose replenishment, all mice had significantly decreased neutrophil numbers in their periphery. In mice receiving water containing 5mM fucose, neutrophil numbers were essentially the same in Pofut1+/−/FX−/− mice and in Pofut1+/+/FX−/− mice. By contrast, Pofut1+/−/FX−/− mice receiving 1mM or 2.5mM fucose-water maintained higher neutrophil counts in their periphery than Pofut1+/+/FX−/− mice also receiving 1mM or 2.5mM fucose-water (Figure 6B). After 8 weeks of fucose replenishment, mice receiving 5mM fucose completely corrected their neutrophilia regardless of their Pofut1 genotype. By contrast, we observed a delayed correction of neutrophilia in Pofut1+/−/FX−/− mice receiving either 1mM or 2.5mM fucose-water, relative to Pofut1+/+/FX−/− mice also receiving 1mM or 2.5mM fucose-water (Figure 6C-E). The delayed neutrophil recovery observed in Pofut1+/−/FX−/− mice after 4 weeks of fucose supplementation was accompanied by an attenuated correction of GMP expansion in the marrow, such that the ratios of GMP/CMP in Pofut1+/−/FX−/− mice receiving all concentrations of fucose-water were higher than those in Pofut1+/+/FX−/− mice (Figure 6F; Table 1). These observations demonstrate that graded diminution of the Pofut1 substrate GDP-fucose sensitizes the Notch signaling pathway to Pofut1 haploinsufficiency, thereby reinforcing the role of Pofut1-dependent fucosylation in the control of myelopoiesis.
Haploinsufficiency of Pofut1 shows impaired correction of myeloid progenitor hyperplasia in FX−/− background
| . | Pofut1+/+/FX−/− . | Pofut1+/−FX−/− . | P* . | ||||
|---|---|---|---|---|---|---|---|
| CMP, % . | GMP, % . | GMP/CMP . | CMP, % . | GMP, % . | GMP/CMP . | ||
| 4 weeks on fucose (n = 4) | 31 ± 5 | 46 ± 11 | 1.44 ± 0.54 | 28 ± 6 | 47 ± 1 | 1.55 ± 0.11 | .72 |
| 4 weeks without fucose (n = 5) | 16 ± 3 | 72 ± 5 | 4.84 ± 1.2 | 13 ± 4 | 74 ± 6 | 5.82 ± 2.2 | .48 |
| 1mM fucose (n = 5) | 21 ± 2 | 53 ± 7 | 2.71 ± 0.42 | 15 ± 2 | 63 ± 4 | 4.37 ± 0.35 | < .005 |
| 2.5mM fucose (n = 5) | 24 ± 5 | 49 ± 4 | 2.10 ± 0.6 | 20 ± 1 | 57 ± 5 | 2.84 ± 0.18 | < .05 |
| 5mM fucose (n = 6) | 32 ± 2 | 40 ± 9 | 1.43 ± 0.17 | 28 ± 1 | 55 ± 7 | 2.11 ± 0.12 | < .001 |
| . | Pofut1+/+/FX−/− . | Pofut1+/−FX−/− . | P* . | ||||
|---|---|---|---|---|---|---|---|
| CMP, % . | GMP, % . | GMP/CMP . | CMP, % . | GMP, % . | GMP/CMP . | ||
| 4 weeks on fucose (n = 4) | 31 ± 5 | 46 ± 11 | 1.44 ± 0.54 | 28 ± 6 | 47 ± 1 | 1.55 ± 0.11 | .72 |
| 4 weeks without fucose (n = 5) | 16 ± 3 | 72 ± 5 | 4.84 ± 1.2 | 13 ± 4 | 74 ± 6 | 5.82 ± 2.2 | .48 |
| 1mM fucose (n = 5) | 21 ± 2 | 53 ± 7 | 2.71 ± 0.42 | 15 ± 2 | 63 ± 4 | 4.37 ± 0.35 | < .005 |
| 2.5mM fucose (n = 5) | 24 ± 5 | 49 ± 4 | 2.10 ± 0.6 | 20 ± 1 | 57 ± 5 | 2.84 ± 0.18 | < .05 |
| 5mM fucose (n = 6) | 32 ± 2 | 40 ± 9 | 1.43 ± 0.17 | 28 ± 1 | 55 ± 7 | 2.11 ± 0.12 | < .001 |
Pofut1+/−/FX−/− or Pofut1+/+/FX−/− mice were maintained on fucose-supplemented chow (0.5% fucose weight/weight) until 8 weeks old and then maintained on standard chow without fucose supplementation for 1 month. Mice were then fed water containing various concentrations of fucose as shown in Figure 6. Four weeks later, marrow progenitors were analyzed by FACS. Populations of CMP or GMP are shown as percentages of Lin−Sca-1−IL-7R−c-kit+ cells. Data are mean ± SD. Shown also are CMPs and GMPs from 8-week-old-mice maintained on fucose-supplemented water (4 weeks on fucose) or standard chow (4 weeks without fucose).
Student t test was performed to compare the GMP/CMP ratios in Pofut1+/−FX−/− mice with those in Pofut1+/+FX−/− mice.
Discussion
In this study, we demonstrated that conditional deletion of Pofut1 postnatally leads to aberrant T-, myeloid-, and B-lineage development in adult mice. The blocked T lymphoid development at or before the DN1 stage in thymus is identical to mice carrying conditional deficiency of Notch1 or RBP-J.32,41 However, it is more severe than observed in mice carrying a point mutation in Notch1 EGF12 that removed the single O-fucose glycan site in the Notch1 ligand binding domain.25 This provides evidence that O-fucose glycans in other regions of the Notch1 extracellular domain are important for Notch1 activity, consistent with observations in lck-Lfng transgenic mice homozygous for the EGF12 mutation and in cell-based assays with various Notch1 EGF mutations.15,42 In the B lymphoid compartment, the absence of Pofut1 led to complete depletion of MZB-cell development known to be mediated by Notch2 signaling in spleen.31 Consistent with our previous findings in FX−/− mice,21 Mx-Cre/Pofut1F/F mice displayed peripheral neutrophilia and myeloid hyperplasia. We have excluded the possibility that the aberrant hematopoiesis in Mx-Cre/Pofut1F/F mice was the result of defects of nonhematopoietic proteins containing EGF-based O-fucose glycans by observing a similar phenotype in Vav-Cre/Pofut1F/F mice. Reversal of the aberrant T and myeloid phenotypes by reconstituting Mx-Cre/Pofut1F/F progenitors with constitutively active Notch1 strongly suggests a role for O-fucose dependent Notch1 activity in these compartments, although we cannot exclude a redundant function of other Notch isoforms. Furthermore, we showed that Pofut1-deleted marrow progenitors have completely lost Notch binding of Delta-like ligands and exhibit reduced transcription of Notch target genes in response to ligand stimulation. Taken together, these findings imply that Pofut1 modulates a wide array of Notch activities in hematopoiesis through EGF fucosylation of various Notch receptors. Combined with the observation that GDP-fucose substrate limitation sensitizes myeloid homeostasis to Pofut1heterozygosity, our studies clearly identify Pofut1 as an essential mediator in Notch regulation of hematopoietic homeostasis, through modulation of Notch signaling activation.
Recent observations strongly indicate that Notch-dependent control of T lineage determination and MZB development are both regulated by members of the Fringe family of glycosyltransferases.11,12,14 Lunatic Fringe (Lfng) is robustly expressed in early thymic progenitors, where it appears to enhance binding between Notch receptors and Delta-like ligands. In this context, Lfng promotes progenitor competition for limited thymic niches in an environment populated by more abundant DP thymocytes that express much lower levels of Lfng.43 Similarly, both Lfng and Manic Fringe (Mfng) expressed in newly formed B cells and MZB cell precursors cooperatively enhance the binding of Dll1 with Notch2 and thus promote MZB-cell development.14 Our transplantation studies and coculture of Pofut1-deleted LSK with OP9-Dll4 cells identify a critical role for Pofut1-regulated Notch signaling in both T- and MZB-cell development. Conceivably, this O-fucose glycan-modulated Notch signaling in the lymphoid development is compatible with Fringe-dependent regulation of Notch-ligand interaction shown by other studies, as the addition of O-fucose on Notch is a prerequisite of Fringe extension. Although O-fucose can activate Notch signaling independent of Fringe in Drosophila,16 in mouse,44 and in cell-based assays (J. Shin and J.B.L., unpublished data; July, 2010), whether this holds true in hematopoiesis awaits clarification in the future using Fringe-deficient marrow progenitors.
Pofut1 deficiency moderately diminished the surface expression of Notch1 and Notch2 and essentially abolished ligand binding, suggesting that defective ligand binding resulting from the loss of O-fucose glycans is the major reason for the aberrant hematopoietic phenotypes observed. This near-complete loss of binding of Dll4 and Dll1 to cells lacking Pofut1 indicates that the major proportion of Notch receptors that do traffic to the cell surface in the absence of Pofut1 are not able to support Notch ligand binding or Notch signaling. Similar results were observed in embryonic stem cells, where Notch receptor expression on cell surface is minimally affected, or not at all, by Pofut1 deficiency.22,38 Whether loss of binding is consequent to O-fucose glycan-dependent conformational changes in Notch that diminish interactions characteristic of Notch-Notch ligand binding45 remains to be determined.
Previous studies indicate that Notch1 signaling cell-autonomously modulates T-cell specification and differentiation.25,32,41 Our studies here support the conclusion that O-fucose glycans also modulate T lymphopoiesis in a cell-autonomous fashion, given that Pofut1-deleted marrow progenitor cells were unable to proceed beyond an early T-cell developmental in the context of a WT environment. Similarly, Pofut1 regulates Notch2 signaling cell-autonomously in MZB cells. We interpret the residual T- and MZB-cell differentiation in those recipients to have arisen from donor cells that escaped Pofut1 deletion. Intriguingly, we found an appreciable reduction in thymocytes and MZB cells in Pofut1-deleted recipients who received WT marrows, suggesting that there may be a marrow-independent component in Pofut1-deleted stroma relevant to Notch-regulated processes. Possible candidates for hematopoietic cell-independent component are one or more Notch ligands expressed in recipient stroma. It is known that Pofut1-mediated O-fucose glycans modify both Notch receptors and Notch ligands.46 Although there have been no reports to date suggesting a functional role for O-fucose glycans on Notch ligands, there is evidence that deletion of the O-fucose-containing EGF repeats of Notch ligands perturbs normal Notch-ligand interactions,47 and that loss of fucose moieties or Fringe on Dll4 results in less efficient binding to Notch1 (J. Shin and J.B.L., unpublished data; July, 2010). Future experiments, involving the modulation of O-fucose glycans on Notch ligands, in vivo, are needed to test this hypothesis.
A similar myeloid hyperplasia phenotype as identified in Pofut1-deleted mice was also described in mice deficient in Mind bomb1,48 an E3 ubiquitin ligase that is essential for Notch ligand endocytosis. These observations support the notion that dysfunctional Notch signaling, the result of a Notch receptor defect, a Notch ligand defect, or both, leads to expansion of the myeloid compartment. Support for this hypothesis derives from results here, where we observe enhanced myeloid potential with mild neutrophilia, either when the myelopoietic potential of Pofut1-deleted cells is examined in a WT host or when WT donors are examined in a Pofut1-deleted host. Furthermore, in the setting where both cells and the environment are deficient in Pofut1, we observe a more severe myeloid phenotype than obtained when either the donor or recipient is Pofut1-deficient. Together, these observations indicate that the myeloid hyperplasia phenotype observed in Pofut1-deleted mice derives from a combination of loss of O-fucose glycans on the EGF repeats of Notch receptors expressed on marrow progenitors and loss of Pofut1-dependent O-fucose glycans expressed by the marrow environment. Clearly, on the progenitor cell side, Notch and its fucosylation are the predominant controlling factors.21 Given that fucose-deficient progenitors are localized more distantly to the endosteum,23 microenvironmental location of progenitors within the marrow probably also modulates myeloid homeostasis. On the marrow environmental side, the identity, location, and O-fucosylated glycoprotein repertoire of the cell type(s) that contribute to maintaining myelopoietic homeostasis are yet to be identified. However, these could include osteoblasts or endothelial cells that may use Notch ligands to support stem cell function in the marrow,49,50 or cells that express as yet unidentified stromal glycoproteins that are modified by EGF O-fucose and somehow directly or indirectly modulate myelopoiesis. These considerations highlight the significance of post-translational glycosylation in fine-tuning Notch function in mammalian hematopoiesis.
The online version of this article contains a data supplement.
The publication costs of this article were defrayed in part by page charge payment. Therefore, and solely to indicate this fact, this article is hereby marked “advertisement” in accordance with 18 USC section 1734.
Acknowledgments
The authors thank Justine Ralston and Jay Myers for technical support in mouse transplantation and Bronislawa Petryniak for technical advice on FACS and Western blot.
This work was supported in part by the National Blood Foundation and the American Cancer Society (Institutional Research Grant K08 HL089218, L.Z.; R01 CA095022, P.S.; and 1P01CA071932, J.B.L.).
National Institutes of Health
Authorship
Contribution: D.Y., Y.H., X.H., W.W., Q.Y., L.W., and L.Z. performed experiments; D.Y., W.X., and L.Z. analyzed results and made the figures; J.B.L., P.S., S.G., and L.Z. designed the research; and D.Y., J.B.L., P.S., and L.Z. wrote the paper.
Conflict-of-interest disclosure: The authors declare no competing financial interests.
Correspondence: Lan Zhou, Department of Pathology, Case Western Reserve University, 10900 Euclid Ave, Cleveland, OH 44106; e-mail: lan.zhou@case.edu.





