Abstract
Disruptor of telomeric silencing 1-like (Dot1l) is a histone 3 lysine 79 methyltransferase. Studies of constitutive Dot1l knockout mice show that Dot1l is essential for embryonic development and prenatal hematopoiesis. DOT1L also interacts with translocation partners of Mixed Lineage Leukemia (MLL) gene, which is commonly translocated in human leukemia. However, the requirement of Dot1l in postnatal hematopoiesis and leukemogenesis of MLL translocation proteins has not been conclusively shown. With a conditional Dot1l knockout mouse model, we examined the consequences of Dot1l loss in postnatal hematopoiesis and MLL translocation leukemia. Deletion of Dot1l led to pancytopenia and failure of hematopoietic homeostasis, and Dot1l-deficient cells minimally reconstituted recipient bone marrow in competitive transplantation experiments. In addition, MLL-AF9 cells required Dot1l for oncogenic transformation, whereas cells with other leukemic oncogenes, such as Hoxa9/Meis1 and E2A-HLF, did not. These findings illustrate a crucial role of Dot1l in normal hematopoiesis and leukemogenesis of specific oncogenes.
Introduction
Epigenetic modification is an important mechanism for the regulation of transcription and maintenance of cell identity with cell division. Hence, many histone-modifying enzymes have been identified as crucial for maintaining normal hematopoietic stem cells (HSCs) as well as leukemia-initiating cells (LICs). Disruptor of telomeric silencing 1 (Dot1) is a novel class of histone methyltransferase (HMT) that was first identified in yeast for its ability to dysregulate gene silencing near telomeres.1-3 Dot1 and its mammalian homolog, Dot1l (Dot1-like), is currently the only identified histone 3 lysine 79 (H3K79) methyltransferase.4,5 Since its discovery, many studies have shown an essential role for Dot1l and H3K79 methylation in embryonic development, prenatal hematopoiesis, and leukemia.6,7 Recently, Dot1l has been shown to be specifically required for transformation by Mixed Lineage Leukemia (MLL) fusion proteins.8 However, the role of Dot1l in normal postnatal hematopoiesis has not been definitely shown.
In general, Dot1l and H3K79 methylation is associated with transcriptional activation.9-11 Interestingly, the loss of Dot1l seems to regulate a relatively short list of genes instead of globally down-regulating the entire transcriptome. This effect has been particularly noted in the context of embryonic stem cells, suggesting a specific biologic role for Dot1l.12 Further studies using constitutive Dot1l knockout mouse models provide additional evidence for a role of Dot1l in stem cell biology. Analyses of Dot1l knockout embryonic stem cells and yolk sac cells show that the loss of Dot1l leads to cell cycle defects, chromosomal aberrations, and prenatal hematopoietic abnormalities.13,14 However, the 2 constitutive Dot1l knockout mouse lines are embryonic lethal by E10.5 and E13.5, precluding the examination of Dot1l loss in postnatal mice and in definitive hematopoiesis.
Dot1l is strongly associated with leukemias arising from translocations of the MLL gene, which fuse MLL in frame to more than 60 different translocation partners.15 Multiple studies show that Dot1l interacts with many of the most common MLL translocation partners, such as AF9, ENL, AF4, and AF10, in a complex promoting transcriptional elongation.16-21 Recent studies also show that the reciprocal translocation protein AF4-MLL can interact with Dot1l while exhibiting different gene expression profiles from conventional MLL translocation proteins.21,22 For this paper, MLL translocation refers to the fusion of N-terminus of MLL with a translocation partner that can associate with Dot1l. Additional evidence from MLL translocation-containing cell lines and patient samples shows up-regulation of H3K79 methylation at MLL translocation target genes, including HOXA9 and MEIS1, which are critical for leukemogenesis.19,23 Furthermore, the loss of H3K79 methylation through knockdown of Dot1l leads to reduced expression of these genes.19,23 However, it is not clear whether Dot1l is required for MLL translocation-mediated leukemogenesis or whether other oncogenes also require Dot1l.
Despite its importance in prenatal hematopoiesis and its association with MLL translocation leukemia, no conclusive data are available regarding the role of Dot1l in postnatal hematopoiesis and its requirement in leukemogenesis. Because constitutive Dot1l inactivation leads to early embryonic lethality, we generated conditional Dot1l knockout mice and examined the consequences of Dot1l loss in postnatal hematopoiesis and leukemogenesis by MLL translocation and other oncogenes. Dot1l was required for normal hematopoiesis under homeostatic conditions, and the loss of Dot1l led to cell-autonomous failure of functional stem cells. In addition, MLL translocation leukemia cells were selectively sensitive to the loss of Dot1l compared with cells transformed by other oncogenes, such as Hoxa9/Meis1 and E2A-HLF. These results indicate that Dot1l is required for maintaining normal HSCs and LICs that depend on the MLL translocation protein.
Methods
Mouse strains, complete blood count analysis, and transplantation experiments
Conditional Dot1l knockout mice were generated from sperm obtained from the Knockout Mouse Project (CSD29070).24 Resulting heterozygotes were crossed to B6.Cg-Tg(ACTFLPe)9205Dym/J mice (Jax 005703) for the removal of the selection cassette. The mice were further bred to Gt(ROSA)26Sor-CreER mice (Jax 004847) for knockout induction with tamoxifen in vivo or 4-hydroxytamoxifen (4-OHT) in vitro. Genotypes of animals were confirmed by polymerase chain reaction (PCR). Further details regarding the generation of Dot1l mice, allele designation (supplemental Figure 1, available on the Blood Web site; see the Supplemental Materials link at the top of the online article), and genotyping primers are available in Supplemental data. All mice used in this study were between 6 and 10 weeks of age. All animal use was approved by the University of Michigan University Committee for the Use and Care of Animals.
Dot1lF/F;CreER- mice and Dot1lwt/wt; CreER+ mice were used as controls (Dot1l+/+) for Dot1lF/F;CreER+ (Dot1lF/F) mice in Dot1l excision toxicity study, complete blood count analysis, and bone marrow cell population analysis (n = 6). Dot1lwt/wt;CreER+ mice were used as controls (Dot1l+/+) for Dot1lF/F;CreER+ (Dot1lF/F) mice in all transplantation experiments, colony-forming unit (CFU) assays, and cell culture experiments.
For complete blood count analysis, mice were given 200 μg/g of tamoxifen (Sigma-Aldrich) by intraperitoneal injection every month for Dot1l excision. Peripheral blood was collected from mice by tail vein bleed one week after each injection or when mice became moribund, and samples were analyzed on Advia120 (Siemens) or Forcyte (Oxford Science) instruments.
Competitive bone marrow transplantation experiments were performed using CD45.1 and CD45.2 allelic variants. CD45.2+Dot1l+/+ or Dot1lF/F mice were intraperitoneally injected with 200 μg/g of tamoxifen, and bone marrow cells were harvested 3 days later. The CD45.2+ cells were mixed with congenic CD45.1+ competitors (B6.SJL, Taconic Farms) at 1:1 or 3:1 ratios. This mixture was intravenously injected via tail vein into lethally irradiated (900 cGy) congenic CD45.1+ recipients (B6.SJL, Taconic Farms; n = 5). For examining cell-autonomous effects of Dot1l, Dot1l was excised after bone marrow reconstitution (n = 4). All animal use was in compliance with the University of Michigan University Committee for the Use and Care of Animals regulations.
Flow cytometry
LSRII (BD Biosciences) was used for analysis of bone marrow and peripheral blood cells. Antibodies were obtained from BD Biosciences PharMingen, eBioscience, or BioLegend: anti–sca-1, c-kit, CD48, CD150, CD135, interleukin-7Rα (IL-7Rα), AA4.1, CD41, CD105, CD16/32, CD45.1, CD45.2, CD19, B220, CD43, IgM, CD11b, Gr1, CD3, CD4, CD8, TCRβ, and streptavidin-phycoerythrin-Texas Red. Lineage-positive cells were defined by mouse lineage cocktail (BD Biosciences PharMingen 559971). 4,6-Diamidino-2-phenylindole (Sigma-Aldrich) was used for dead cell exclusion. Standard buffer (1% fetal bovine serum, 0.1% sodium azide, 1× phosphate-buffered saline) was used for antibody staining. Results were analyzed using FlowJo (TreeStar).
Retroviral transductions and CFU assay
Retroviruses were generated by transfecting MigR1-MLL-AF9, MigR1-E2A-HLF, MigR1-Hoxa9, MigR1-Meis1, MSCV-HA-Dot1l, or methyltransferase mutant Dot1l constructs into Plat-E cell line with Fugene 6 (Roche Diagnostics).17,19,25,26 Fresh viral supernatants were used for transducing bone marrow cells isolated from 6- to 8-week-old mice 4 days after 150 μg/g 5-fluorouracil (Sigma-Aldrich) injection. The cells were plated on Methocult media (StemCell Technologies, M3234) with 1% penicillin/streptomycin (Invitrogen), 10 ng/mL IL-3, IL-6, granulocyte-macrophage colony-stimulating factor, 100 ng/mL stem cell factor (R&D Systems), 5nM 4-OHT (Sigma-Aldrich) or 100% ethanol, and 1 mg/mL G418 (Invitrogen). Colonies were scored 7 to 10 days after plating for 3 rounds. In the final round, colonies were stained with 0.1% p-iodonitrotetrazolium violet (Sigma-Aldrich) for visualization.
Cell growth, cell cycle, and apoptosis assays
Cell growth was assessed by CellTiter-Glow assay (Promega). Cells were treated with either 4-OHT or equivalent volume of solvent (100% ethanol) as control for 3 days for the excision of Dot1l, and CellTiter-Glow assay was performed every day per the manufacturer's instructions. Luminescence was measured by M5 microplate reader (Molecular Devices). Similarly, 4 days after treatment with 4-OHT or ethanol, cells were incubated with 10 μg/mL propidium iodide (Invitrogen) and 100 μg/mL RNase A (5 Prime) in standard buffer for 30 minutes at 37°C for cell cycle analysis or stained with 1 μg/mL 4,6-diamidino-2-phenylindole (Sigma-Aldrich) and annexin V-allophycocyanin (eBioscience) in annexin V Binding Buffer (BioLegend) for 15 minutes at room temperature for apoptosis assay.
Immunohistochemical staining of H3K79me2
Immunohistochemical staining was performed on the Dako Autostainer (Dako North America) using biotinylated goat antirabbit IgG (Invitrogen, 1:250), streptavidin-horseradish peroxidase, and diaminobenzidine as the chromogen. Deparaffinized sections of mouse formalin fixed tissue at 5-μm thickness were labeled with anti-H3K79me2 antibody (rabbit polyclonal antibody, 1:1500, ab3594, 30 minutes) after microwave citric acid epitope retrieval. Appropriate negative (no primary antibody) and positive controls (normal human liver) were stained in parallel with each set of tissues studied.
RNA extraction, cDNA generation, and protein extraction
RNA was extracted from cells using TRIzol Reagent (Invitrogen) and converted to cDNA using SuperScript II (Invitrogen) according to the manufacturer's instructions. Whole cell lysate samples were prepared by directly resuspending cells in Tris-glycine sodium dodecyl sulfate sample buffer (Novex) and sonicating for 15 minutes (Bioruptor, Diagenode).
Primers for genotyping and quantitative PCR
Schematic of Dot1l mice generation and allele designation (supplemental Figure 1), genotyping primers, and quantitative PCR primers are available in supplemental Methods.
Statistical analysis
Student t test was used for P value calculation. P values of ≤ .05 were considered significant.
Results
Postnatal Dot1l deletion leads to pancytopenia
Conditional Dot1l knockout mice were generated from sperm obtained from the Knockout Mouse Project (CSD29070). Mice were further bred to FLP and CreER transgenic mice for the removal of the selection cassette and the induction of Cre with tamoxifen in vivo and 4-OHT in vitro, respectively (supplemental Figure 1). Dot1l was deleted from 6- to 10-week-old mice using ubiquitously expressed CreER transgene activated by intraperitoneal tamoxifen injection. Dot1l+/+ denotes control mice, and Dot1lF/F denotes Dot1l floxed mice. Efficiency of excision was checked by genotyping peripheral blood 1 week after tamoxifen injection, and the loss of H3K79 methylation was confirmed by Western blot of bone marrow cells 3 weeks after the excision (Figure 1A). The loss of H3K79 dimethylation (H3K79me2) can be used as proxy for the loss of Dot1l and H3K79 methylation because Dot1l is the only enzyme mediating H3K79 monomethylation, dimethylation, and trimethylation.13,14 To prevent cells with nonexcised allele from repopulating, mice were injected with tamoxifen every month, and complete blood counts were monitored. Between 8 and 12 weeks after the first tamoxifen injection, Dot1lF/F mice became moribund and developed pancytopenia with a mean white blood cell count of 2.2 × 103/μL, platelet count of 200 × 103/μL, and red blood cell count of 3.2 × 106/μL (Figure 1B-D). Bone marrow from sacrificed Dot1lF/F mice showed marked hypocellularity compared with control mice (Figure 1C). These results showed that Dot1l is required for maintaining normal steady-state hematopoiesis.
Deletion of Dot1l leads to pancytopenia and bone marrow hypocellularity. (A) H3K79me2 Western blot of bone marrow. Unfractionated bone marrow was harvested from Dot1lF/F;CreER− or Dot1lwt/wt;CreER+ (Dot1l+/+) and Dot1lF/F;CreER+ (Dot1lF/F) mice 3 weeks after tamoxifen injection. Dot1l deletion led to the loss of H3K79 methylation in Dot1lF/F bone marrow. Histone 3 blot was used as loading control. (B) Survival curve of mice after Dot1l deletion. Dot1l+/+ and Dot1lF/F mice were injected with tamoxifen once a month for continuous Dot1l deletion. Dot1lF/F mice died between 8 to 12 weeks after initial injection. (C) Hematoxylin and eosin-stained section of bone marrow. Dot1l deletion led to bone marrow hypocellularity in Dot1lF/F mice. Tissues were collected when Dot1lF/F mice became moribund. Scale bars represent 50μm. Micrographs were obtained using Olympus BX41 microscope, 100×/1.30 oil UPlanFL N lens, and Olympus DP71 camera. (D) Final complete blood counts before Dot1lF/F mice died or were sacrificed. Data points represent individual animals. Bars represent mean values.
Deletion of Dot1l leads to pancytopenia and bone marrow hypocellularity. (A) H3K79me2 Western blot of bone marrow. Unfractionated bone marrow was harvested from Dot1lF/F;CreER− or Dot1lwt/wt;CreER+ (Dot1l+/+) and Dot1lF/F;CreER+ (Dot1lF/F) mice 3 weeks after tamoxifen injection. Dot1l deletion led to the loss of H3K79 methylation in Dot1lF/F bone marrow. Histone 3 blot was used as loading control. (B) Survival curve of mice after Dot1l deletion. Dot1l+/+ and Dot1lF/F mice were injected with tamoxifen once a month for continuous Dot1l deletion. Dot1lF/F mice died between 8 to 12 weeks after initial injection. (C) Hematoxylin and eosin-stained section of bone marrow. Dot1l deletion led to bone marrow hypocellularity in Dot1lF/F mice. Tissues were collected when Dot1lF/F mice became moribund. Scale bars represent 50μm. Micrographs were obtained using Olympus BX41 microscope, 100×/1.30 oil UPlanFL N lens, and Olympus DP71 camera. (D) Final complete blood counts before Dot1lF/F mice died or were sacrificed. Data points represent individual animals. Bars represent mean values.
Dot1l deletion leads to depletion of phenotypic HSCs and progenitors
Because pancytopenia after Dot1l deletion suggested failure of HSCs or multipotent progenitors, we examined the bone marrow progenitor cell populations by flow cytometry. In the absence of any treatment, baseline HSC staining profiles of Dot1l+/+ and Dot1lF/F mice were similar (supplemental Figure 2). Three weeks after tamoxifen injection, mice were sacrificed and bone marrow cells were stained with cell surface markers to identify HSCs and progenitors as immunophenotypically defined in previous studies.27-29 Frequency of HSCs, common lymphoid progenitors, megakaryocyte progenitors, granulocyte macrophage progenitors, and erythroid progenitors were all significantly decreased in Dot1l-deficient bone marrow compared with control (Figure 2). The decrease in frequency was particularly pronounced for HSCs. These results indicated that Dot1l is required for the maintenance of HSCs and lineage-specific progenitors in homeostatic conditions.
Deletion of Dot1l leads to the loss of HSCs and progenitors. (A) Staining profile of HSCs and progenitors 3 weeks after tamoxifen injection in Dot1lF/F;CreER− or Dot1lwt/wt;CreER+ (Dot1l+/+) and Dot1lF/F;CreER+ (Dot1lF/F) mice. HSC: lineage−, sca1+, ckit+, CD48−, CD150+. Common lymphoid progenitors: lineage−, IL-7Rα+, sca1lo, ckitlo, AA4.1+, CD135+. Megakaryocyte progenitors: lineage−, sca1lo, ckit+, CD150+, CD41+. Granulocyte macrophage progenitors: lineage−, sca1lo, ckit+, CD41−, CD16/32+, CD105−. Erythroid progenitors: lineage−, sca1lo, ckit+, CD41−, CD16/32−, CD105+. Percentages are based on total live cell count. (B) Bar graph of population frequencies as defined in panel A. Dot1l deletion led to a statistically significant decrease in HSCs and progenitors in all lineages. Percentages are based on total live cell count. Data are mean ± SD.
Deletion of Dot1l leads to the loss of HSCs and progenitors. (A) Staining profile of HSCs and progenitors 3 weeks after tamoxifen injection in Dot1lF/F;CreER− or Dot1lwt/wt;CreER+ (Dot1l+/+) and Dot1lF/F;CreER+ (Dot1lF/F) mice. HSC: lineage−, sca1+, ckit+, CD48−, CD150+. Common lymphoid progenitors: lineage−, IL-7Rα+, sca1lo, ckitlo, AA4.1+, CD135+. Megakaryocyte progenitors: lineage−, sca1lo, ckit+, CD150+, CD41+. Granulocyte macrophage progenitors: lineage−, sca1lo, ckit+, CD41−, CD16/32+, CD105−. Erythroid progenitors: lineage−, sca1lo, ckit+, CD41−, CD16/32−, CD105+. Percentages are based on total live cell count. (B) Bar graph of population frequencies as defined in panel A. Dot1l deletion led to a statistically significant decrease in HSCs and progenitors in all lineages. Percentages are based on total live cell count. Data are mean ± SD.
Dot1l deletion leads to depletion of functional HSCs
To rule out the persistence of functional HSCs with altered cell surface markers, we performed competitive bone marrow transplantation experiments. CD45.2+Dot1l+/+ or Dot1lF/F mice were injected with tamoxifen, and 3 days later bone marrow cells were harvested and transplanted with wild-type CD45.1+ competitors at 1:1 or 3:1 ratio into lethally irradiated (900 cGy) congenic CD45.1+ recipients. Peripheral blood was collected on indicated weeks after transplantation and examined for the contribution of CD45.2+ cells to white blood cell lineages (Figure 3A). There were markedly decreased contributions of Dot1lF/F CD45.2+ cells to the myeloid, B lymphoid, and T lymphoid lineages at all time points examined. Bone marrow and thymus were harvested 16 weeks after transplantation and similarly examined for contribution of CD45.2+ cells to the HSC, myeloid, B lymphoid, and developing T lymphoid compartments. Even at a 3:1 ratio, Dot1lF/F CD45.2+ cells minimally contributed to recipients' hematopoietic system (Figure 3B-C). These results showed that Dot1l is required for functional HSC activity.
Competitive transplantation experiment shows that Dot1l is required for functional HSC activity. CD45.2+Dot1lwt/wt;CreER+ (Dot1l+/+) or Dot1lF/F;CreER+ (Dot1lF/F) mice were injected with tamoxifen and 3 days later bone marrow cells were mixed at 1:1 or 3:1 ratio with CD45.1+ competitors for transplantation. Recipients were lethally irradiated (900 cGy) CD45.1+ congenic mice. (A) Bar graph of CD45.2+ cells in peripheral blood. Peripheral blood was stained for myeloid (Gr1+, CD11b+), B lymphoid (B220+, CD19+), and T lymphoid (CD3+) cells. Blood was collected from recipients on indicated weeks after transplantation. Dot1lF/F cells minimally constituted recipient peripheral blood. Data are mean ± SD. (B) Bar graph of CD45.2+ cells in recipient bone marrow and thymus 16 weeks after transplantation. Cells were stained for HSCs (lineage−, sca1+, ckit+, CD48−, CD150+), myeloid (Gr1+, CD11b+), B lymphoid (B220+, CD19+), and developing T cells (CD4+, CD8+). Even at 3:1 ratio, Dot1lF/F cells failed to reconstitute recipient hematopoietic system. Data are mean ± SD. (C) Staining profile of recipient HSCs (lineage−, sca1+, ckit+, CD48−, CD150+) 16 weeks after transplantation. Percentages are based on HSC gate.
Competitive transplantation experiment shows that Dot1l is required for functional HSC activity. CD45.2+Dot1lwt/wt;CreER+ (Dot1l+/+) or Dot1lF/F;CreER+ (Dot1lF/F) mice were injected with tamoxifen and 3 days later bone marrow cells were mixed at 1:1 or 3:1 ratio with CD45.1+ competitors for transplantation. Recipients were lethally irradiated (900 cGy) CD45.1+ congenic mice. (A) Bar graph of CD45.2+ cells in peripheral blood. Peripheral blood was stained for myeloid (Gr1+, CD11b+), B lymphoid (B220+, CD19+), and T lymphoid (CD3+) cells. Blood was collected from recipients on indicated weeks after transplantation. Dot1lF/F cells minimally constituted recipient peripheral blood. Data are mean ± SD. (B) Bar graph of CD45.2+ cells in recipient bone marrow and thymus 16 weeks after transplantation. Cells were stained for HSCs (lineage−, sca1+, ckit+, CD48−, CD150+), myeloid (Gr1+, CD11b+), B lymphoid (B220+, CD19+), and developing T cells (CD4+, CD8+). Even at 3:1 ratio, Dot1lF/F cells failed to reconstitute recipient hematopoietic system. Data are mean ± SD. (C) Staining profile of recipient HSCs (lineage−, sca1+, ckit+, CD48−, CD150+) 16 weeks after transplantation. Percentages are based on HSC gate.
Defect of HSCs after Dot1l deletion is cell-autonomous
To examine whether HSC defects are mediated cell-autonomously by Dot1l deletion, mixed bone marrow transplantation was performed without prior tamoxifen injection. CD45.2+Dot1l+/+ or Dot1lF/F bone marrow cells were transplanted with wild-type CD45.1+ competitive cells at 1:1 ratio into lethally irradiated (900 cGy) congenic CD45.1+ recipients. This created a condition in which Dot1l could be inactivated only in the donor-derived cohort of CD45.2+ cells in the presence of wild-type competitors and in a wild-type microenvironment. After measuring CD45.1/2 chimerism 8 weeks after transplantation, recipient mice were injected with tamoxifen, and peripheral blood was collected on indicated weeks after the injection to assess changes in CD45.1/2 chimerism. Injection of tamoxifen led to the rapid loss of CD45.2+ cells in all 3 lineages examined (Figure 4A). The loss was particularly rapid and pronounced for the short-lived myeloid cells, which became profoundly depleted only 2 weeks after tamoxifen injection. Examination of bone marrow HSCs, myeloid cells, B cells, and thymic T cells 16 weeks after the tamoxifen injection showed minimal contribution from CD45.2+ cells (Figure 4B). These results indicated that Dot1l deletion led to the loss of functional HSCs via cell-autonomous mechanisms.
HSC defects in Dot1l-deficient cells are cell-autonomous. CD45.2+Dot1lwt/wt;CreER+ (Dot1l+/+) or Dot1lF/F;CreER+ (Dot1lF/F) cells and CD45.1+ competitors were mixed at 1:1 ratio and transplanted into lethally irradiated (900 cGy) CD45.1+ congenic recipients. (A) Once bone marrow was reconstituted 8 weeks after transplantation, recipients were injected with tamoxifen. Blood was collected from recipients on indicated weeks after tamoxifen injection and stained for 3 lineages. After the Dot1l excision, Dot1lF/F cells rapidly disappeared from peripheral blood. Data are mean ± SD. (B) Bar graph of bone marrow and thymus reconstitution by CD45.2+ cells 16 weeks after tamoxifen injection. Dot1lF/F cells minimally remained in the recipients. Data are mean ± SD.
HSC defects in Dot1l-deficient cells are cell-autonomous. CD45.2+Dot1lwt/wt;CreER+ (Dot1l+/+) or Dot1lF/F;CreER+ (Dot1lF/F) cells and CD45.1+ competitors were mixed at 1:1 ratio and transplanted into lethally irradiated (900 cGy) CD45.1+ congenic recipients. (A) Once bone marrow was reconstituted 8 weeks after transplantation, recipients were injected with tamoxifen. Blood was collected from recipients on indicated weeks after tamoxifen injection and stained for 3 lineages. After the Dot1l excision, Dot1lF/F cells rapidly disappeared from peripheral blood. Data are mean ± SD. (B) Bar graph of bone marrow and thymus reconstitution by CD45.2+ cells 16 weeks after tamoxifen injection. Dot1lF/F cells minimally remained in the recipients. Data are mean ± SD.
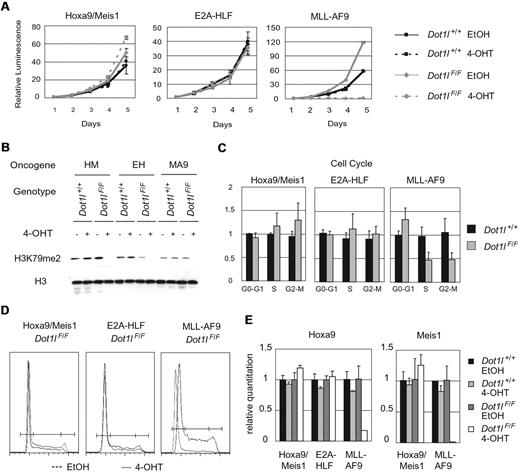
The MLL-AF9 oncogene requires Dot1l for transformation
Because the loss of Dot1l led to the loss of normal HSCs, we examined whether LICs were also generally lost with Dot1l excision. Because Dot1l has been implicated in leukemia with MLL translocation, we examined whether Dot1l-deficient bone marrow cells could be transformed by MLL translocation proteins and also other oncogenes. We selected MLL-AF9, an MLL translocation oncogene, Hoxa9/Meis1 proteins, which are downstream targets of MLL translocation, and E2A-HLF, an oncogene unrelated to MLL translocation, for examination of transformation by CFU assay. CFU assay results are closely correlated with leukemogenesis in vivo.30 Bone marrow cells were harvested 4 days after 5-fluorouracil injection, transduced with oncogenes, and plated on methylcellulose media in the presence of either 4-OHT for Dot1l excision or solvent ethanol as control. Cells were replated every 7 to 10 days for 3 rounds, and resulting colonies were counted (Figure 5A). Genotyping of second round cells showed high efficiency of Dot1l excision with 4-OHT treatment (Figure 5B). Whereas Hoxa9/Meis1 and E2A-HLF transformed cells were able to form colonies with Dot1l excision, MLL-AF9–transformed cells were unable to form colonies (Figure 5C-D), similar to the findings by Chang et al.8 Even after being grown in liquid culture for more than 8 weeks, MLL-AF9–transformed cells continued to require Dot1l for colony formation (supplemental Figure 3B-C). These results suggested that Dot1l is selectively required for oncogenic transformation by MLL-AF9, but not by Hoxa9/Meis1 or E2A-HLF.
Dot1l is required for transformation by MLL-AF9 but not by Hoxa9/Meis1 and E2A-HLF. (A) Schematic of CFU assay. Dot1lwt/wt;CreER+ (Dot1l+/+) or Dot1lF/F;CreER+ (Dot1lF/F) mice were injected with 5-fluorouracil, and 4 days later bone marrow cells were harvested. The cells were retrovirally transduced with indicated oncogenes (Hoxa9/Meis1, E2A-HLF, or MLL-AF9) and plated on methocult media for 3 rounds either with 4-OHT for Dot1l excision or solvent ethanol (EtOH) as control. (B) Genotyping of transduced bone marrow cells after the second round. PCR reaction showed high excision efficiency with 4-OHT treatment in all cells. (C) Colony formation on methocult plates. Dot1lF/F MLL-AF9 cells treated with 4-OHT failed to form colonies. (D) Bar graph of colony count at final round. Data are mean ± SD.
Dot1l is required for transformation by MLL-AF9 but not by Hoxa9/Meis1 and E2A-HLF. (A) Schematic of CFU assay. Dot1lwt/wt;CreER+ (Dot1l+/+) or Dot1lF/F;CreER+ (Dot1lF/F) mice were injected with 5-fluorouracil, and 4 days later bone marrow cells were harvested. The cells were retrovirally transduced with indicated oncogenes (Hoxa9/Meis1, E2A-HLF, or MLL-AF9) and plated on methocult media for 3 rounds either with 4-OHT for Dot1l excision or solvent ethanol (EtOH) as control. (B) Genotyping of transduced bone marrow cells after the second round. PCR reaction showed high excision efficiency with 4-OHT treatment in all cells. (C) Colony formation on methocult plates. Dot1lF/F MLL-AF9 cells treated with 4-OHT failed to form colonies. (D) Bar graph of colony count at final round. Data are mean ± SD.
Dot1l deletion leads to cell cycle defect and loss of target gene expressions in MLL-AF9–transformed cells
We further examined the consequences of Dot1l loss in MLL-AF9–transformed cells. In accordance with the CFU assay results, MLL-AF9 cells stopped growing in liquid culture with 4-OHT treatment, whereas Hoxa9/Meis1 and E2A-HLF cells continued to grow (Figure 6A). Western blot of H3K79me2 confirmed comparable loss of H3K79 methylation in all cell lines with 4-OHT treatment (Figure 6B). Cell cycle analysis using propidium iodide showed that there was an increase in G0-G1 and decrease in S and G2-M phases in MLL-AF9 cells after Dot1l excision, although this effect was not present in Hoxa9/Meis1 or E2A-HLF cells (Figures 6C-D). This suggested G1/S cell cycle arrest as the primary mechanism for decreased cell growth in MLL-AF9 cells. In contrast to previous reports,8,13,14 there was no consistent change in apoptosis rate measured by annexin V staining (supplemental Figure 3D). This might be because of the 4-OHT treatment used for Dot1l excision in our experiments, which could increase variability. As reported from previous studies,19,23 loss of Dot1l in MLL-AF9 cells led to decreased expression of Hoxa9 and Meis1 (Figure 6E), which is crucial for many MLL translocation-mediated leukemias.31,32 Minimal changes in gene expression were noted in cells transformed by Hoxa9/Meis1 and E2A-HLF probably because of exogenous promoter-driven expression in Hoxa9/Meis1 cells and the already very low expression of Hoxa9 in E2A-HLF cells (E2A-HLF cells did not express detectable Meis1). In contrast, housekeeping genes, such as beta actin and Gapdh, showed relatively stable expression with Dot1l excision (supplemental Figure 5). These results showed that the loss of Dot1l in cells with MLL-AF9 led to cell cycle arrest and down-regulation of key downstream targets, leading to failure of oncogenic transformation.
Dot1l excision leads to cell cycle defect in cells with MLL-AF9 oncogene and to the loss of critical downstream target gene expression. (A) Growth curve of Dot1lwt/wt;CreER+ (Dot1l+/+) or Dot1lF/F;CreER+ (Dot1lF/F) cells transduced with Hoxa9/Meis1, E2A-HLF, or MLL-AF9. Cells were grown in culture for more than 8 weeks. Cell growth was measured by CellTiter-Glow assay with either EtOH or 4-OHT treatment. MLL-AF9–transformed cells failed to grow in the absence of Dot1l, whereas Hoxa9/Meis1 and E2A-HLF transformed cells continued to grow. All values were normalized to day 1. Data are mean ± SD. (B) H3K79me2 Western blot showed loss of methylation with 4-OHT treatment in all Dot1lF/F cell lines. Whole cell lysate samples were harvested 4 days after EtOH or 4-OHT treatment. Histone 3 blot was used as loading control. (C) Quantification of cell cycle. Cells were stained with propidium iodide 4 days after EtOH or 4-OHT treatment. Values are ratio of 4-OHT treatment over EtOH treatment for respective cell lines. Dot1lF/F MLL-AF9 cell line showed increase in G0-G1 and decrease in S and G2-M phases with 4-OHT treatment. Data are mean ± SD. (D) Staining profile of propidium iodide. (E) Quantitative PCR of Hoxa9 and Meis1 expression. Samples were collected 4 days after EtOH or 4-OHT treatment. MLL-AF9 cells showed loss of Hoxa9 and Meis1 expression with Dot1l excision. Values were normalized to 5S rRNA internal control and EtOH treatment for respective cell lines. Data are mean ± SD.
Dot1l excision leads to cell cycle defect in cells with MLL-AF9 oncogene and to the loss of critical downstream target gene expression. (A) Growth curve of Dot1lwt/wt;CreER+ (Dot1l+/+) or Dot1lF/F;CreER+ (Dot1lF/F) cells transduced with Hoxa9/Meis1, E2A-HLF, or MLL-AF9. Cells were grown in culture for more than 8 weeks. Cell growth was measured by CellTiter-Glow assay with either EtOH or 4-OHT treatment. MLL-AF9–transformed cells failed to grow in the absence of Dot1l, whereas Hoxa9/Meis1 and E2A-HLF transformed cells continued to grow. All values were normalized to day 1. Data are mean ± SD. (B) H3K79me2 Western blot showed loss of methylation with 4-OHT treatment in all Dot1lF/F cell lines. Whole cell lysate samples were harvested 4 days after EtOH or 4-OHT treatment. Histone 3 blot was used as loading control. (C) Quantification of cell cycle. Cells were stained with propidium iodide 4 days after EtOH or 4-OHT treatment. Values are ratio of 4-OHT treatment over EtOH treatment for respective cell lines. Dot1lF/F MLL-AF9 cell line showed increase in G0-G1 and decrease in S and G2-M phases with 4-OHT treatment. Data are mean ± SD. (D) Staining profile of propidium iodide. (E) Quantitative PCR of Hoxa9 and Meis1 expression. Samples were collected 4 days after EtOH or 4-OHT treatment. MLL-AF9 cells showed loss of Hoxa9 and Meis1 expression with Dot1l excision. Values were normalized to 5S rRNA internal control and EtOH treatment for respective cell lines. Data are mean ± SD.
H3K79 methylation is required for transformation by MLL-AF9 oncogene
We next examined whether the HMT activity of Dot1l was required for MLL-AF9 transformation. The N-terminal 1 to 416 residues of Dot1l are sufficient for HMT activity,2 whereas 827 to 1095 residues of Dot1l are important for interaction with MLL translocation partners and transcriptional elongation proteins.33 To determine whether HMT activity of Dot1l is required for transformation or whether protein interaction by Dot1l is sufficient, we introduced HA-tagged wild-type Dot1l or methyltransferase inactive Dot1l (RCR) into Dot1l-deficient MLL-AF9 cells. RCR is a full-length Dot1l construct with GSG to RCR mutation in the S-adenosylmethionine binding domain and lack enzymatic activity.2,17 Endogenous Dot1l excision was confirmed by PCR after second round (Figure 7A), and expression of exogenous Dot1l was confirmed by quantitative PCR of HA tag sequences (Figure 7B). Restoration of H3K79 methylation with HA-Dot1l was confirmed by Western blot (Figure 7C). RCR construct failed to rescue CFU loss after Dot1l deletion in MLL-AF9 cells, whereas the exogenous wild-type Dot1l restored CFU formation (Figure 7D-E). These results suggested that H3K79 methylation is required for transformation by MLL-AF9, and full-length Dot1l without HMT activity could not rescue CFU formation.
Wild-type Dot1l rescues MLL-AF9 colony formation ability, but not methyltransferase inactive Dot1l (RCR). (A) Genotyping of transduced bone marrow cells after the second round. PCR reaction showed high excision efficiency of endogenous Dot1l with 4-OHT treatment in all cells. (B) Quantitative PCR of exogenous Dot1l expression. All constructs showed expression compared with Neo vector alone. Values were normalized to 5S rRNA internal control. Data are mean plus or minus SD. (C) Western blot of H3K79me2 after second round. Western blot showed restoration of H3K79me2 with the introduction of exogenous wild-type Dot1l but not with RCR. Histone 3 blot was used as loading control. (D) Colony formation on methocult plates. 4-OHT-treated Dot1lF/F MLL-AF9 cells with wild-type Dot1l were able to form colonies, but not those with RCR. (E) Bar graph of colony count at final round. Data are mean ± SD.
Wild-type Dot1l rescues MLL-AF9 colony formation ability, but not methyltransferase inactive Dot1l (RCR). (A) Genotyping of transduced bone marrow cells after the second round. PCR reaction showed high excision efficiency of endogenous Dot1l with 4-OHT treatment in all cells. (B) Quantitative PCR of exogenous Dot1l expression. All constructs showed expression compared with Neo vector alone. Values were normalized to 5S rRNA internal control. Data are mean plus or minus SD. (C) Western blot of H3K79me2 after second round. Western blot showed restoration of H3K79me2 with the introduction of exogenous wild-type Dot1l but not with RCR. Histone 3 blot was used as loading control. (D) Colony formation on methocult plates. 4-OHT-treated Dot1lF/F MLL-AF9 cells with wild-type Dot1l were able to form colonies, but not those with RCR. (E) Bar graph of colony count at final round. Data are mean ± SD.
H3K79me2 immunohistochemistry of conditional Dot1l knockout mice
Because CreER is ubiquitously expressed, we examined the major organs of mice after Dot1l excision. Necropsy was performed on moribund Dot1lF/F mice (Figure 1B). In general, mice did not show gross abnormalities of organs except for the atrophy of seminiferous tubules (data not shown). Tissues were collected for H3K79me2 immunohistochemistry to confirm Dot1l deletion and to examine the tissue structure. With the exception of brain, which showed remaining H3K79 methylation, most organs showed normal histology despite the clear loss of H3K79me2 (supplemental Figure 4). Although more detailed examination of other organ systems might reveal defects, these results suggested that hematopoietic toxicity is the major consequence of Dot1l excision.
Discussion
With our conditional Dot1l knockout mouse model, we showed that Dot1l is required for maintaining postnatal hematopoiesis as well as colony formation by one of the most common MLL translocation proteins MLL-AF9. Dot1l deletion led to the failure of hematopoietic homeostasis and to the loss of functional HSCs in a cell-autonomous manner. Moreover, Dot1l was selectively required for the transformation by MLL-AF9 but not by Hoxa9/Meis1 and E2A-HLF oncogenes.
Remarkably, normal HSCs and MLL-AF9 LICs require proper Dot1l expression, whereas Hoxa9/Meis1 and E2A-HLF LICs do not. One possible explanation for this difference is the dependence of cells on Hoxa9 and Meis1. Previous studies on Hoxa9 and Meis1 knockout mice show that both proteins, especially Meis1, are critical for normal HSCs.34,35 Similarly, it is well documented that Hoxa9 and Meis1 are important in the maintenance of many leukemias associated with MLL translocation.31,32 Dot1l binds directly to the Hoxa9 and Meis1 loci in chromatin immunoprecipitation experiments, and H3K79 methylation levels are closely correlated with gene expression,19 indicating that Dot1l is an important regulator of these genes. In contrast, Hoxa9/Meis1-transformed cells have high expression of both proteins through exogenous promoter, and E2A-HLF cells do not up-regulate Hoxa9 and Meis1 expression. The varied dependence on Hoxa9 and Meis1 in different cell types might explain the different response to Dot1l deletion.
The requirement of Dot1l by MLL translocation protein makes Dot1l an attractive target for therapy, particularly because Dot1l-deficient mice did not show overt toxicity for the first 7 to 8 weeks of Dot1l excision. From our data, hematopoietic toxicity may complicate the long-term use of DOT1L inhibitors. However, many myelotoxic drugs are successfully used clinically. A pulse of DOT1L inhibition may not be unmanageably toxic, especially with supporting therapies, such as transfusion. In addition, it is possible that a partial reduction in DOT1L activity shows greater toxicity for leukemia cells compared with normal HSCs based on the concept of oncogene addiction.36 Furthermore, the use of DOT1L inhibition may be broadened by targeting other leukemias with up-regulated HOXA9 and MEIS1 expression, such as those with CDX2/CDX4 upregulation and NPM1 mutations.37-39 DOT1L inhibition may down-regulate HOXA9 and MEIS1 expression in these other leukemias and cause similar antileukemia effects. Our findings are particularly significant given that there are DOT1L inhibitors under development in both private and academic settings.
In conclusion, we show that Dot1l is required for postnatal hematopoiesis and MLL translocation leukemogenesis. Despite the hematopoietic toxicity, DOT1L inhibition remains a valid strategy for targeted therapy of leukemia with MLL translocation.
The online version of this article contains a data supplement.
The publication costs of this article were defrayed in part by page charge payment. Therefore, and solely to indicate this fact, this article is hereby marked “advertisement” in accordance with 18 USC section 1734.
Acknowledgments
The authors thank Dr Stephen Weiss for B6.Cg-Tg(ACTFLPe)9205Dym/J mice, Dr David Ginsburg for Advia120 instrument use, the Transgenic Animal Model Core for sperm recovery and advice, the Unit for Laboratory Animal Medicine for Forcyte instrument use, the Cancer Center Tissue Core for tissue embedding and sectioning, Ronald Craig and the Department of Pathology Flow Cytometry Core for cytometer use, Morgan Jones from the laboratory of I.M. for help with data analysis (University of Michigan), Dr Robert Slany (University of Erlangen) for wild-type Dot1l construct, and Dr Michael Cleary (Stanford University) for the E2A-HLF construct.
This work was supported by the National Institutes of Health (grants NIGMS T32 GM07863, 1 F30 HL095280, and R01CA92251A).
National Institutes of Health
Authorship
Contribution: S.Y.J. designed experiments, collected data, and wrote the manuscript; E.M.G. managed the mouse breeding colony; I.M. helped with experimental design and data analysis; D.T. performed H3K79me2 immunohistochemistry of tissue sections; and J.L.H. analyzed tissue sections and supervised the project.
Conflict-of-interest disclosure: The authors declare no competing financial interests.
Correspondence: Jay L. Hess, Department of Pathology, University of Michigan Medical School, 5240 Medical Science Bldg 1, SPC 5602, 1301 Catherine Ave, Ann Arbor, MI 48109-0602; e-mail: jayhess@umich.edu.







This feature is available to Subscribers Only
Sign In or Create an Account Close Modal