Abstract
Infant acute lymphoblastic leukemia harboring the fusion mixed-lineage leukemia (MLL)-AF4 is associated with a dismal prognosis and very brief latency. Our limited understanding of transformation by MLL-AF4 is reflected in murine models, which do not accurately recapitulate the human disease. Human models for MLL-AF4 disease do not exist. Hematopoietic stem or progenitor cells (HSPCs) represent probable targets for transformation. Here, we explored in vitro and in vivo the impact of the enforced expression of MLL-AF4 in human cord blood-derived CD34+ HSPCs. Intrabone marrow transplantation into NOD/SCID-IL2Rγ−/− mice revealed an enhanced multilineage hematopoietic engraftment, efficiency, and homing to other hematopoietic sites on enforced expression of MLL-AF4. Lentiviral transduction of MLL-AF4 into CD34+ HSPCs increased the in vitro clonogenic potential of CD34+ progenitors and promoted their proliferation. Consequently, cell cycle and apoptosis analyses suggest that MLL-AF4 conveys a selective proliferation coupled to a survival advantage, which correlates with changes in the expression of genes involved in apoptosis, sensing DNA damage and DNA repair. However, MLL-AF4 expression was insufficient to initiate leukemogenesis on its own, indicating that either additional hits (or reciprocal AF4-MLL product) may be required to initiate ALL or that cord blood-derived CD34+ HSPCs are not the appropriate cellular target for MLL-AF4-mediated ALL.
Introduction
The mixed-lineage leukemia (MLL) gene fuses to generate chimeric genes with more than 70 partners in human leukemia.1,2 Infant pro-B acute lymphoblastic leukemias (ALL) harboring the fusion MLL-AF4 represents a rare leukemia3,4 and is associated with very brief latency and dismal prognosis, raising the question of how this disease evolves so quickly.5,6 Over the last decades, major achievements have provided a better understanding about the etiology and pathogenesis of infant MLL-AF4+ pro-B ALL. Studies on identical twins with concordant MLL-AF4+ leukemia and retrospective analyses of the clonotypic MLL-rearranged genomic sequences of leukemic cells from young patients in their neonatal blood spots revealed an in utero origin of the MLL-AF4 fusion.6-9
MLL-AF4 leukemogenesis has been particularly difficult to model,10 and bona fide MLL-AF4 disease human models do not exist. Our understanding of transformation by MLL fusions and their mode of action comes from murine models in which leukemias do not recapitulate the human disease faithfully. Some success has been achieved recently in the Kersey laboratory by ESC knock-in,11 but the resultant disease differs significantly from that seen in infant ALL in 2 respects: (1) the latency is exceptionally protracted; and (2) the disease is classified as either myeloproliferative or mature/follicular B. Rabbitts's group has developed and used the invertor conditional technology to create a mouse model of MLL-AF4, in which a floxed AF4 cDNA was knocked into MLL. The mice develop exclusively B-cell lineage neoplasias, but of a more mature phenotype than normally observed in childhood leukemia.12 Similarly, Armstrong's laboratory has recently created a mouse model where conditional expression of MLL-AF4 fusion induces B-precursor ALL and acute myeloid leukemia (AML).13 In addition, studies from Marschalek's laboratory have recently indicated that the expression of the reciprocal translocation product AF4-MLL in murine hematopoietic stem/progenitor cells (HSPCs) results in the development of a pro-B ALL.14 These seemingly contradictory findings raise important questions about t(4;11) leukemia. Moreover, the long latency observed in all these mouse models suggests that all of them are missing some essential ingredients to faithfully recapitulate the fast process of leukemogenesis during early human development. It could be argued that the lack of a bona fide MLL-AF4 disease model may be the result of: (1) a cell in a wrong developmental or hierarchical position was targeted in the murine experiments; (2) MLL-AF4 might have a detrimental effect when expressed under the long terminal repeat retroviral promoter at levels much higher than required to be oncogenic; (3) the impact of etiologic exposure factors or other secondary hits has not been properly addressed. For instance, it has been suggested that the remarkably brief latency of infant ALL might be the result of the MLL-AF4–driven preleukemic cells being continuously exposed to the same putative transplacental chemical carcinogens that induced the fusion gene itself.15-17 Clearly, these “etiologic” components are missing from the mouse models in relation to rapid acquisition of essential secondary mutations; or it is plausible that MLL-AF4 exerts its transforming function preferentially in human cells, indicating that questions regarding the MLL-AF4 pathogenesis have to be addressed using ontogenically early human stem cells.
No study to date has explored in vitro or in vivo the oncogenic potential of MLL-AF4 in human CD34+ HSPCs.18 Here, we have explored, for the first time, the developmental impact of MLL-AF4 on the fate of human neonatal stem cells, which we assume are developmentally close to the “real” target cells in fetal hematopoiesis. We posed the following questions. First, can we elicit enforced expression of MLL-AF4 in HSPCs? Second, does this lead to any in vitro and/or in vivo proliferative or survival advantage as anticipated of a transforming oncogene? And, third, is enforced expression of MLL-AF4 in this cellular context sufficient to generate overt leukemia in vivo?
Successful lentiviral overexpression of MLL-AF4 was achieved in human cord blood (CB)-derived CD34+ HSPCs. Multilineage hematopoietic engraftment, efficiency, and homing to other hematopoietic sites were augmented on enforced expression of MLL-AF4. MLL-AF4 also increased the in vitro clonogenic potential of CB-derived CD34+ progenitors and robustly enhanced their proliferation. Cell cycle and apoptosis analyses suggest that MLL-AF4 conveys a selective proliferation coupled to a survival advantage. However, MLL-AF4 was not sufficient to induce leukemogenesis on its own, indicating that additional hits may be needed to develop leukemia or that CD34+ cells from CB do not constitute the appropriate cellular target for MLL-AF4–mediated ALL.
Methods
CB collection and CD34+ HSPC isolation
Fresh umbilical CB units from healthy newborns were obtained from local hospitals on approval by our local Ethics and Biohazard Board Committee. CB samples were pooled to reduce variability among individual CB units. Mononuclear cells were isolated using Ficoll-Hypaque. After lysing the red cells (StemCell Technologies), CD34+ cells were purified by magnetic bead separation using the human CD34 MicroBead kit and the AutoMACS Pro separator (Miltenyi Biotec) as per the manufacturer's instructions.15,19 Purity of the CD34+ fraction was assessed by flow cytometry using anti-CD34-phycoerythrin (PE; BD Biosciences), and only CD34+ fractions showing purity more than 90% were used.20 The CD34− fraction was irradiated (1500 cGy) and used as accessory cells for cotransplantation with transduced CD34+ HSPCs.
Plasmid construction and lentiviral transduction
The MLL-AF4 cDNA, obtained from pMSCV-MLL-AF4 (kindly provided by Dr C. W. So (King's College London, London, United Kingdom) was subcloned into the PmeI site of pRRL-EF1α-PGK-green fluorescent protein (GFP), kindly provided by Prof L. Naldini (ISR, Milano). A truncated MLL exon 10 was fused to AF4 exon 8 to bring it back into frame. The following lentivectors were used: pRRL-GFP (empty vector [EV]) and pRRL-MLL-AF4-GFP (Figure 1A). Vesicular stomatitis virus-G-pseudotyped viral particles were generated on 293T cells by calcium-phosphate transfection and concentrated by ultracentrifugation as described.21
Human CD34+ HSPCs (2 × 106 cells) were infected overnight with concentrated viruses in the presence of polybrene (1 μg/mL; Sigma-Aldrich) and the following hematopoietic cytokines: stem cell factor (100 ng/mL), Fms-like tyrosine kinase 3 ligand (100 ng/mL), and IL-3 (10 ng/mL; PeproTech). The following day, the viral supernatant was removed and transduced CD34+ HSPCs were washed and maintained in culture for downstream experiments.22
Mice transplantation
NOD/LtSz-scid interleukin-2Rγ−/− mice (NSG)23 were housed under sterile conditions. The Animal Care Committee of the University of Granada approved all mouse protocols. Mice at 8 to 12 weeks of age were sublethaly irradiated (2.75 cGy) 6 to 16 hours before transplantation. The mice were anesthetized with isoflurane inhalation, and intrabone marrow transplantation (IBMT) was performed as described in detail.23,24 A total of 3.5 × 105 GFP- or MLL-AF4-infected CD34+ HSPCs along with 5 × 104 irradiated accessory cells were transplanted in a volume of 30 to 40 μL. For pain relief, 1 mg buprenorphine was administered immediately after transplantation.23,25
Analysis of engraftment
Mice were killed 12 to 16 weeks after transplantation. Bone marrow (BM) was flushed into the following pools: injected tibia and a pool from the contralateral tibia (CL), femur, and iliac crests. Spleen, liver, and peripheral blood (PB) were also collected and analyzed for human chimerism. Mice health was monitored throughout the entire experiment. Cells from BM, spleen, and PB were stained with anti–HLA-ABC-fluorescein isothiocyanate (BD Biosciences PharMingen) and anti–CD45-peridinin chlorophyll protein-Cy5 (BD Biosciences) to analyze human chimerism by flow cytometry. All engrafted mice were assessed for multilineage analysis using anti–CD33-PE for myeloid cells, anti–CD19-allophycocyanin for B cells, and anti–CD34-PE for immature hematopoietic cells (all from Miltenyi Biotec). Within the CD19+ cell subset, the proportion of CD34+ and CD10+ cells (anti–CD10-PE; Miltenyi Biotec) was analyzed to distinguish between pro-B and pre-B cells.
Analysis of PB hematologic counts and histology of spleen and liver
Hematologic parameters, including absolute counts of white blood cells (WBCs), red blood cells, platelets, and hemoglobin levels, as well as the WBC differential composition were determined in PB the day before killing the animals using the hematologic analyzer Sysmex SX-800i (Roche Diagnostics).26 Spleen and liver were visualized macroscopically, measured, and weighted. Half of the spleen was used for flow cytometry, and the other half and the liver were fixed in 10% formalin, embedded in paraffin, and cut into 4-μm sections and stained with hematoxylin and eosin for histology analysis.25,27,28
In vitro liquid culture, cell cycle, and apoptosis analyses of sorted CD34+ cells
For liquid culture, infected CD34+ cells were sorted (FACSAria, BD Biosciences) based on GFP expression. Purified GFP+ CD34+ HSPCs from both EV- and MLL-AF4-infected cultures were allowed to expand over a 60-day period. To determine the growth kinetics of EV- and MLL-AF4–expressing CD34+ HSPCs, cells were counted twice a week and replated at a density of 1 × 105 cells/cm2. Cumulative population doublings were calculated at each passage as described.28
For cell cycle and apoptosis analyses, EV- and MLL-AF4–infected CD34+ HSPCs were stained with 10μM 5-bromo-2′-deoxyuridine (BrdU; Sigma-Aldrich) for 20 minutes. Cells were then sorted based on GFP expression. Purified GFP+ (transduced) and GFP− (nontransduced) CD34+ HSPCs from both EV- and MLL-AF4–infected cultures were fixed in 70% ice-cold ethanol and stored at −20°C. Subsequently, cells were incubated with 2M HCl to depurinate the DNA. Cells were washed with phosphate-buffered saline containing 0.1% bovine serum albumin and 0.2% Tween-20 and incubated with 2 μL of anti–BrdU-fluorescein isothiocyanate (BD Biosciences) for 30 minutes. Cells were finally suspended in propidium iodide (PI) buffer containing 5 μg of PI and 100 μg/mL of RNAase. BrdU staining and cell cycle distribution were analyzed on a FACSCanto-II cytometer using the FACSDiva software (BD Biosciences) to discriminate among apoptotic cells (Sub-2n), quiescent cells (G0/G1), cycling cells (S-phase, BrdU+), and G2/M cells.28,29
Expression of Bcl-2 and Bcl-xL in sorted GFP+ and GFP− CD34+ HSPCs from both EV- and MLL-AF4–infected cultures was assessed by flow cytometry as described.30 Briefly, before Bcl-2 (PE-conjugated monoclonal antibody from BD Biosciences) or Bcl-xL (PE-conjugated monoclonal antibody from Santa Cruz Biotechnology) staining, cells were fixed and permeabilized using the Fix&Perm reagent (Caltag Laboratories) as described.31,32 An isotype-matched nonspecific mouse immunoglobulin was analyzed as negative control.
Cell death/apoptosis analysis by annexin-V and 7-AAD staining
The apoptotic status of EV- and MLL-AF4–transduced CD34+ HSPCs was also assessed using annexin-V apoptosis detection kit (BD Biosciences) according to the manufacturer's instructions.29,33 Briefly, the cells were washed twice with cold phosphate-buffered saline and stained with annexin-V-PE and 7-amino-actinomycin D (7-AAD). The transduced apoptotic cells were detected by gating the annexin V+ fraction.
Gene expression analysis by quantitative PCR arrays
We used 2 different RT2 Profiler PCR Arrays (SA Biosciences, QIAGEN) to analyze the expression levels of 84 genes involved in regulation of apoptosis (Human Apoptosis array, PAHS-012), and 84 genes regulating cell cycle and DNA damage response (Human Cell Cycle array, PAHS-020) in purified GFP- and MLL-AF4–expressing CD34+ HSPCs. A total of 105 fluorescence-activated cell sorter (FACS)–sorted GFP or MLL-AF4–transduced CD34+ HSPCs were harvested at day 8 of in vitro culture for total RNA extraction using RNeasy Plus kit (QIAGEN). RNA quality (RIN ≥ 9.0) was assessed using a Bioanalyzer (Agilent Technologies) before cDNA synthesis using 200 ng total RNA per sample. The resulting cDNA was used as template to perform quantitative polymerase chain reaction (PCR) analysis.
The raw threshold cycle data were analyzed using SA Biosciences web-based tool (www.sabiosciences.com/pcrarraydataanalysis.php), after which we discarded genes categorized as “C” for their low-quality quantitative PCR data, as recommended by the manufacturer. Genes showing a change in expression more than 1.5-fold were considered differentially expressed between the 2 groups. For the apoptosis array, we grouped the genes in either antiapoptotic or proapoptotic based on published data. For the cell cycle array, we used SA Biosciences functional gene groupings and added 2 extra groups for “DNA damage sensing” and “DNA damage repair,“ based on published data (see tables of genes with annotations in supplemental Tables 1 and 2, available on the Blood Web site; see the Supplemental Materials link at the top of the online article). Several genes, such as BCL2, TP53, and ABL1, appear in both types of arrays because of their pleiotropic function.
CFU assay
Primary human clonogenic progenitor assays were performed by plating 2000 GFP- or MLL-AF4–transduced CD34+ HSPCs into methylcellulose H4434 (StemCell Technologies) containing human growth factors: 50 ng/mL stem cell factor, 10 ng/mL granulocyte-macrophage colony-stimulating factor, 10 ng/mL IL-3, and 3 U/mL erythropoietin. Colonies were counted and scored at day 14 of the colony-forming unit (CFU) assay using standard morphologic criteria.34,35 For secondary replating, all the CFU colonies from each experimental condition were harvested from the methylcellulose and a single-cell suspension was achieved and replated as detailed in “CFU assay.”
PCR and RT-PCR
Genomic DNA was isolated from the BM of transplanted mice, CFUs and cells in liquid culture using the DNeasy Blood & Tissue kit (QIAGEN). RNA was isolated with the RNeasy kit (QIAGEN) and treated with DNaseI (Invitrogen). The first-strand cDNA was synthesized using the High-Capacity cDNA Reverse Transcription kit (Applied Biosystems). PCR for GFP and MLL-AF4 was done using 100 ng of template (gDNA or cDNA) and the following primers: MLL-AF4, forward, 5′-CAGAGCAAACAGAAAAAAGTG-3′ and reverse, 5′-GTTCTGGAAGGGACTGTGGA-3′; and GFP, forward, 5′-GCACCATCTTCTTCAAGGACGAC-3′ and reverse, 5′-TCTTTGCTCAGGGCGGACTG. PCR conditions were 94°C for 3 minutes followed by 35 cycles of 94°C for 20 seconds, 60°C for 20 seconds, and 72°C for 45 seconds and a final extension of 72°C for 10 minutes.36 The resulting amplicons (382 bp for MLL-AF4 and 342 bp for GFP) were resolved on 2% agarose gels. PCR for GFP and MLL-AF4 from BM of transplanted mice was done using a nested PCR approach.37 These primers were used for the first round of amplification. For the second round of amplification, the following primers were used: MLL-AF4, forward, 5′-GTCAATAAGCAGGAGAATGCAG-3′ and reverse, 5′-CACTGTCACTGTCCTCACTGTC-3′; and GFP, forward, 5′-GAACCGCATCGAGCTGAAGGGC-3′ and reverse, 5′-GGTTGTCGGGCAGCAGCACGGG-3′. The resulting amplicons were 235 bp for MLL-AF4 and 236 bp for GFP. LINE-1 or GAPDH was used as housekeeping genes.36 The following primers were used: Line-1, forward, 5′-GCTGGATATGAAATTCTGGGTTGA-3′ and reverse, 5′-AGGAAATACAGAGAACGCCACAA-3′; GAPDH, forward, 5′-GAAGGTGAAGGTCGGAGTC-3′ and reverse, 5′-GAAGATGGTGATGGGATTTC-3′. For human HoxA9 expression, the following primers (forward, 5′-AAGACCGAGCAAAAGACGAG-3′ and reverse, 5′-GGGTGAGAGAAGGGAGAAGG-3′) and quantitative reverse-transcribed (RT)-PCR conditions (95°C for 10 minutes followed by 40 cycles of 95°C for 30 seconds, 60°C for 60 seconds, and 72°C for 60 seconds) were used.
For comparative expression of MLL-AF4 in CB-transduced CD34+ HSPCs, patient primary samples and MLL-rearranged leukemic lines, the following primers (MLL-AF4, forward, 5′-CAGGTCCAGAGCAGAGCAAAC-3′ and reverse, 5′-GAGCACTTGGAGGTGCAGATG-3′) and quantitative RT-PCR conditions (95°C for 10 minutes followed by 40 cycles of 95°C for 15 seconds and 60°C for 60 seconds) were used.
Statistical analysis
Data are expressed as mean ± SEM. Statistical comparisons were performed using either paired or unpaired Student t test, as corresponding. Statistical significance was defined as a P value < .05.
Results
Lentiviral transduction of MLL-AF4 into CB CD34+ HSPCs
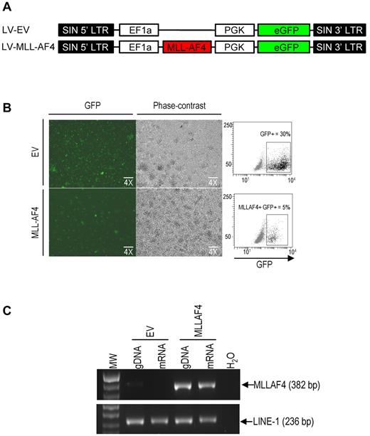
No study has reported so far an efficient enforced expression of MLL-AF4 in human primary stem cells. Here, purified human CB-CD34+ HSPCs were transduced with an empty (EV; 9.2 kb) or a MLL-AF4–expressing lentiviral vector (MLL-AF4; 15.5 kb; Figure 1A).21 Gene transfer efficiencies ranged from 5% to 30% as determined by FACS for eGFP expression (confirmed by fluorescence microscopy) 48 hours after infection (Figure 1B). Proviral integration and transgene expression were confirmed by genomic PCR and RT-PCR, respectively, 5 days after the viral infection (Figure 1C). Importantly, in line with the variations in MLL-AF4 expression observed among patient primary samples, the expression of MLL-AF4 also varies slightly between independent CB transductions (supplemental Figure 1A-B). Overall, however, the ectopic expression of MLL-AF4 is slightly higher in CB-CD34+ HSPCs than in patient primary samples (supplemental Figure 1A). Thus, our ability to overexpress this large MLL-AF4 fusion in difficult-to-transduce hCD34+ HSPCs encouraged us to analyze further the in vivo and in vitro impact of MLL-AF4 in CB-CD34+ HSPCs.
Enforced expression of MLL-AF4 in CD34+ HSPCs. (A) Schematic representation of the lentiviral vectors used. (B) Fluorescence (right) and phase-contrast (left) images of EV-transduced (top) and MLL-AF4-transduced (bottom) CD34+ HSPCs. On the right, images showing the percentage of GFP+ cells in EV-transduced (top) and in MLL-AF4-transduced (bottom) CD34+ HSPCs. (C) Representative genomic PCR and RT-PCR confirming proviral integration (gDNA) and expression of MLL-AF4 transcript (mRNA) in transduced CD34+ HSPCs (n = 3).
Enforced expression of MLL-AF4 in CD34+ HSPCs. (A) Schematic representation of the lentiviral vectors used. (B) Fluorescence (right) and phase-contrast (left) images of EV-transduced (top) and MLL-AF4-transduced (bottom) CD34+ HSPCs. On the right, images showing the percentage of GFP+ cells in EV-transduced (top) and in MLL-AF4-transduced (bottom) CD34+ HSPCs. (C) Representative genomic PCR and RT-PCR confirming proviral integration (gDNA) and expression of MLL-AF4 transcript (mRNA) in transduced CD34+ HSPCs (n = 3).
Enforced expression of MLL-AF4 augments multilineage hematopoietic engraftment and facilitates homing of CD34+ HSPCs
To explore the effect of MLL-AF4 in regulating human HSPCs, EV- or MLL-AF4–infected CB-CD34+ cells were transplanted via IBMT into sublethally irradiated NSG mice.23 A total of 35 irradiated NSG mice were transplanted with 350K EV-infected CD34+ cells (n = 15) or MLL-AF4–infected CD34+ cells (n = 20). Animals were monitored for 12 to 16 weeks and, in the absence of signs of disease, they were killed. Human chimerism was defined as more than 1% of hCD45+ HLA-ABC+ cells in the BM. As shown in Figure 2A, EV-CD34+ cells generated a human graft in 80% of the mice. The average level of engraftment was 15% ± 20% (range, 1%-73%). However, MLL-AF4–infected CD34+ cells engrafted in 100% of the mice, and the level of chimerism was 2.7-fold higher compared with EV-transplanted NSG (36% ± 28%; range, 1%-98%; Figure 2A right panel). These data were reproduced when EV- or MLL-AF4–infected CB-CD34+ cells were transplanted via IBMT into nonirradiated mice (supplemental Figure 2).
Levels of human engraftment of MLL-AF4–expressing CD34+ HSPCs into irradiated transplanted NSG mice. (A) Long-term hematopoietic reconstitution of NSG mice (n = 35) after IBMT of EV- or MLL-AF4–expressing CD34+ HSPCs. Engraftment was considered as percentage of hCD45+ more than 1% in the mouse BM. Each dot represents an individual mouse, and the horizontal line indicates the mean of each experimental cohort. The right panel represents the fold increase in the engraftment observed between both groups. (B) Levels of human chimerism in the distinct hematopoietic tissues analyzed. The consistent higher engraftment levels in animals transplanted with MLL-AF4–expressing CD34+ HSPCs, regardless of the tissue analyzed. (C) Representative genomic nested PCR and RT-PCR confirming proviral integration (gDNA) and stable long-term expression of MLL-AF4 transcript (mRNA) in mice killed 12 weeks on IBMT. (D) HoxA9 RT-PCR of CFUs from EV- and MLL-AF4–infected CD34+ HSPCs.
Levels of human engraftment of MLL-AF4–expressing CD34+ HSPCs into irradiated transplanted NSG mice. (A) Long-term hematopoietic reconstitution of NSG mice (n = 35) after IBMT of EV- or MLL-AF4–expressing CD34+ HSPCs. Engraftment was considered as percentage of hCD45+ more than 1% in the mouse BM. Each dot represents an individual mouse, and the horizontal line indicates the mean of each experimental cohort. The right panel represents the fold increase in the engraftment observed between both groups. (B) Levels of human chimerism in the distinct hematopoietic tissues analyzed. The consistent higher engraftment levels in animals transplanted with MLL-AF4–expressing CD34+ HSPCs, regardless of the tissue analyzed. (C) Representative genomic nested PCR and RT-PCR confirming proviral integration (gDNA) and stable long-term expression of MLL-AF4 transcript (mRNA) in mice killed 12 weeks on IBMT. (D) HoxA9 RT-PCR of CFUs from EV- and MLL-AF4–infected CD34+ HSPCs.
Direct injection of cells into the tibia provides the opportunity to assess migration of transplanted CD34+ cells in vivo. Accordingly, the in vivo migration ability of transplanted EV- or MLL-AF4-CD34+ cells was assessed by analyzing the level of chimerism in the injected tibiae, noninjected BM (CL), spleen, and PB. Regardless of the ectopic expression of MLL-AF4, CD34+ HSPCs were capable of migrating to and colonizing other hematopoietic sites in all the animals (Figure 2B). However, the levels of chimerism in the CL, spleen, and PB were significantly higher in NSG mice transplanted with MLL-AF4–transduced CD34+ cells. Overall, the hematopoietic engraftment in these sites was between 2 and 5.3 times higher in NSG mice transplanted with MLL-AF4- versus EV-CD34+ HSPCs. These data indicate that enforced expression of MLL-AF4 enhances multilineage hematopoietic engraftment but also facilitates migration.
To ensure that the observed effects in engraftment and migration are linked to MLL-AF4 expression, proviral integration and transgene expression were successfully confirmed by genomic PCR and RT-PCR in BM cells from a cohort of engrafted mice at the time of animal death and tissue removal (Figure 2C). As MLL fusions are positive regulators of homeobox gene expression,3,38-40 we then analyzed by quantitative RT-PCR the expression of HoxA9 in EV- and MLL-AF4–transduced 14-day-old CFUs. As shown in Figure 2D, the HoxA9 expression was 1.5 times up-regulated in MLL-AF4 progenitors compared with EV progenitors, confirming successful expression of MLL-AF4 in difficult-to-transduce CD34+ HSPCs and suggesting that the enforced expression of MLL-AF4 seems to regulate Hox gene expression.
We next characterized by FACS the composition of the human graft (Figure 3A). Multilineage repopulation was consistently observed in all engrafted mice, regardless of the expression of MLL-AF4 and the tissue analyzed (Figure 3B). The graft was composed predominantly of CD45+CD19+ B-lymphoid cells (60%-80%), followed by CD45+CD33+ myeloid cells (5%-20%) and CD45+CD34+ immature cells (5%-20%; Figure 3A-B). Because MLL-AF4 expression in infants is associated with a pro-B ALL, we analyzed further the phenotype of the CD45+CD19+ B-cell population.26,41 As shown in Figure 3B, the early B-cell markers CD10 and CD34 were coexpressed by approximately 80% and approximately 50%, respectively, of the B-cell graft indicative of the coexistence of both normal pre-B cells (CD19+CD10+CD34+) and differentiated B cells (CD19+CD10−CD34−). Leukemic blasts in infant MLL-AF4+ ALL are characterized by CD10−CD19+ pro-B phenotype, whereas more than 80% of the BM CD19+ B cells in our lentiviral-based MLL-AF4 xenograft model display a CD10+ pre-B phenotype, suggesting that enforced expression of MLL-AF4 enhances the hematopoietic repopulating cell function of CB-CD34+ HSPCs without blocking or skewing normal developmental stem cell fate.
Flow cytometric analysis confirming multilineage engraftment. (A) Representative flow cytometry. The human graft is identified as the CD45+ fraction. The CD45+ human graft is composed of B-lymphoid cells (CD19+), myeloid cells (CD33+), and immature cells (CD34+). More than 50% of the CD19+ B-lymphoid population coexpress CD10 and CD34, indicative of a pre-B cell phenotype. (B) Multilineage and multiorgan human chimerism in the injected tibia, CL, spleen, and PB demonstrating migration of human cells from the injected tibia. No differences in the graft composition between the EV- and MLL-AF4–expressing CD34+ HSPCs were found (n = 35).
Flow cytometric analysis confirming multilineage engraftment. (A) Representative flow cytometry. The human graft is identified as the CD45+ fraction. The CD45+ human graft is composed of B-lymphoid cells (CD19+), myeloid cells (CD33+), and immature cells (CD34+). More than 50% of the CD19+ B-lymphoid population coexpress CD10 and CD34, indicative of a pre-B cell phenotype. (B) Multilineage and multiorgan human chimerism in the injected tibia, CL, spleen, and PB demonstrating migration of human cells from the injected tibia. No differences in the graft composition between the EV- and MLL-AF4–expressing CD34+ HSPCs were found (n = 35).
Expression of MLL-AF4 in CB-CD34+ HSPC is not sufficient for leukemogenesis in vivo
Mouse models have been developed that recapitulate MLL-rearranged AML.13,18,42 However, development of models that faithfully recapitulate MLL-AF4–mediated ALL has proven very difficult, and human MLL-AF4 disease models do not exist. Even though MLL-AF4 expression enhanced in vivo repopulating function, none of the animals transplanted with EV- or MLL-AF4–expressing CD34+ HSPCs showed any sign of disease over a 16-week period. As shown in Figure 3, MLL-AF4 expression did not impair normal developmental stem cell fate. Furthermore, hematopoietic parameters determined at the time of animal killing showed no signs of disease (Figure 4A). No differences were observed between EV- and MLL-AF4–transplanted mice for WBCs, red blood cell, platelet counts, hemoglobin levels, or differential WBC counts (Figure 4A). Consistent with these data, neither splenomegaly nor hepatomegaly was observed in mice transplanted with MLL-AF4–expressing cells (Figure 4B). Pathologic analysis revealed no differences in the cellular composition of EV versus MLL-AF4 livers and spleens (Figure 4C). Thus, MLL-AF4 failed to initiate leukemogenesis on its own.
Analysis of hematologic parameters in PB and examination of the liver and spleen reveal no signs of leukemia in mice reconstituted with MLL-AF4–expressing CD34+ HSPCs. (A) Top panels: Absolute counts of WBCs, red blood cell, platelets, and hemoglobin in EV versus MLL-AF4 mice groups (n = 35). Bottom panels: Relative percentage of lymphocytes, monocytes, and neutrophils in the PB of EV and MLL-AF4–transplanted mice. The horizontal line indicates the median of each experimental group. (B) Weight and representative images of spleen and liver showing lack of splenomegaly and hepatomegaly in mice transplanted with MLL-AF4–expressing CD34+ HSPCs. (C) Hematoxylin and eosin staining (20×), displaying identical cellular composition and morphology of the spleens and livers from EV and MLL-AF4–transplanted mice (n = 35). Pictures were captured (20×/0.50 objective) with an Axiocam MRM digital camera (Zeiss) attached to an AxioImager AI microscope (Zeiss).
Analysis of hematologic parameters in PB and examination of the liver and spleen reveal no signs of leukemia in mice reconstituted with MLL-AF4–expressing CD34+ HSPCs. (A) Top panels: Absolute counts of WBCs, red blood cell, platelets, and hemoglobin in EV versus MLL-AF4 mice groups (n = 35). Bottom panels: Relative percentage of lymphocytes, monocytes, and neutrophils in the PB of EV and MLL-AF4–transplanted mice. The horizontal line indicates the median of each experimental group. (B) Weight and representative images of spleen and liver showing lack of splenomegaly and hepatomegaly in mice transplanted with MLL-AF4–expressing CD34+ HSPCs. (C) Hematoxylin and eosin staining (20×), displaying identical cellular composition and morphology of the spleens and livers from EV and MLL-AF4–transplanted mice (n = 35). Pictures were captured (20×/0.50 objective) with an Axiocam MRM digital camera (Zeiss) attached to an AxioImager AI microscope (Zeiss).
Enforced expression of MLL-AF4 increased the in vitro clonogenic potential of CD34+ HSPCs
Recently, the in vitro transformation of human mobilized PB-derived CD34+ cells by AML fusion oncogenes, such as PML-RARA, AML1-ETO, MLL-AF9, or NUP98-HoxA9,43 has been reported. Thus, the human hematopoietic progenitor function was examined by quantitative and qualitative analysis of the CFU capacity of EV- and MLL-AF4–transduced CD34+ HSPCs. CD34+ cultures containing MLL-AF4–expressing HSPCs displayed a slightly higher clonogenic potential than cultures transduced with the EV (157 ± 65 vs 110 ± 50; P < .05; Figure 5A). Scoring of primary CFUs revealed no significant differences in CFU types between EV- and MLL-AF4–transduced progenitors (Figure 5A). Importantly, primary CFU cultures were replated and the CFU potential almost disappeared in the secondary read-outs, regardless of the experimental condition, indicating that MLL-AF4 does not confer stable replating efficiency (EV or MLL-AF4, Figure 5A). To confirm survival and hematopoietic progenitor function of transgenic CD34+ progenitors (either GFP- or MLL-AF4–expressing), transgene expression was successfully confirmed by RT-PCR in the CFU cultures after 14 days (Figure 5B). Together, the pronounced loss of CFU potential after the secondary replating coupled to similar CFU types scored in assays plated with either EV- or MLL-AF4-expressing CD34+ progenitors suggests (in line with the in vivo data) that the enforced expression of MLL-AF4 enhances the in vitro clonogenic potential without impairing normal developmental stem cell fate.
MLL-AF4 expression promotes progenitor clonogenic potential. (A) Primary and secondary CFU (10×) platings showing a higher overall CFU potential (*P < .05) in MLL-AF4- versus EV-transduced CD34+ cells (n = 4). The CFU types were not different between EV- and MLL-AF4–transduced CD34+ HSPCs. Error bars represent the SEM from 4 independent experiments. (Inset) Representative phase-contrast pictures of different CFU subtypes, including granulocyte, macrophage, granulocyte-macrophage, mix, and erythroid colonies. Pictures were captured (10×/0.25 PhP objective) with an inverter microscope Olympus CKX41. For analysis and image processing, a Color View Soft Images System software (Olympus V-TV1X-2) was employed. (B) Representative RT-PCR showing the presence of GFP and MLL-AF4 transcripts in CFUs plucked from EV- or MLL-AF4–transduced CD34+ CFU cultures. To ensure the availability of amplifiable template, cDNA from CFUs was subjected to Line-1 RT-PCR.
MLL-AF4 expression promotes progenitor clonogenic potential. (A) Primary and secondary CFU (10×) platings showing a higher overall CFU potential (*P < .05) in MLL-AF4- versus EV-transduced CD34+ cells (n = 4). The CFU types were not different between EV- and MLL-AF4–transduced CD34+ HSPCs. Error bars represent the SEM from 4 independent experiments. (Inset) Representative phase-contrast pictures of different CFU subtypes, including granulocyte, macrophage, granulocyte-macrophage, mix, and erythroid colonies. Pictures were captured (10×/0.25 PhP objective) with an inverter microscope Olympus CKX41. For analysis and image processing, a Color View Soft Images System software (Olympus V-TV1X-2) was employed. (B) Representative RT-PCR showing the presence of GFP and MLL-AF4 transcripts in CFUs plucked from EV- or MLL-AF4–transduced CD34+ CFU cultures. To ensure the availability of amplifiable template, cDNA from CFUs was subjected to Line-1 RT-PCR.
MLL-AF4 conveys selective proliferation and survival advantage to CD34+ HSPCs
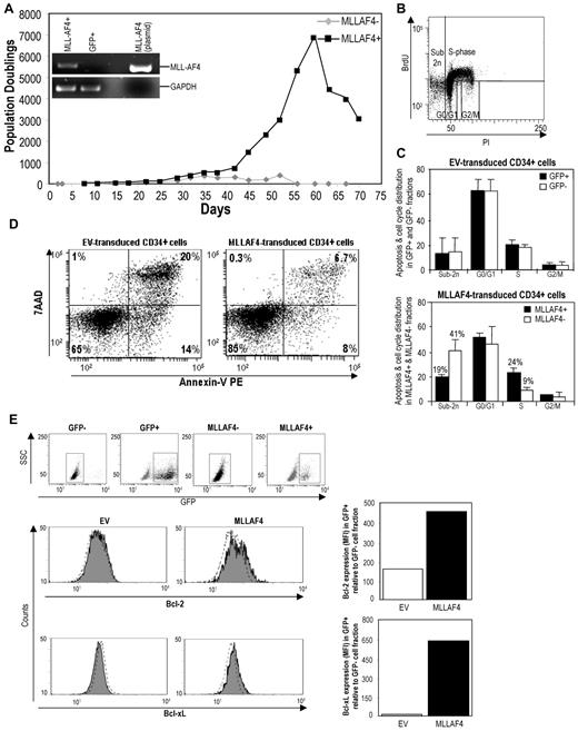
We next attempted to gain a better understanding about the cellular and molecular mechanisms underlying the MLL-AF4–mediated increase of the in vitro clonogenic potential and the in vivo repopulating cell function. We analyzed the in vitro culture homeostasis of sorted GFP+ CD34+ HSPCs from both EV- and MLL-AF4–infected cell cultures. MLL-AF4–expressing CD34+ HSPCs grew faster and could be maintained significantly longer than GFP−CD34+ HSPCs (Figure 6A). Indeed, the MLL-AF4-expressing CD34+ HSPCs continued to grow after 60 days in culture, whereas GFP-expressing CD34+ HSPCs slowed down their proliferation approximately 20 days earlier, and their growth was exhausted by day 50. These CD34+ cultures lost CD34 expression after 10 to 15 days in culture regardless of the MLL-AF4 expression (data not shown). Importantly, in line with recently published single nucleotide polymorphism experiments on t(4;11) patients,44,45 karyotype and comparative genomic hybridization arrays analyses of these expanded cell cultures revealed neither chromosomal alterations (numerical or structural) nor minor genomic changes (amplifications or deletions) after 50 days of liquid culture (supplemental Figure 3). Moreover, neither GFP- nor MLL-AF4–expressing cells harvested after 55 days in in vitro culture were capable to engraft or initiate a leukemogenesis process in NSG mice (data not shown), indicating that they are nontransformed MLL-AF4–expressing cells. These data correlate with the observed MLL-AF4–mediated increase of in vitro clonogenic potential and in vivo repopulating cell function as well as with the MLL-AF4 inability to initiate a leukemogenesis process on its own.
MLL-AF4 conveys a selective proliferation coupled to a survival advantage to CD34+ HSPCs. (A) In vitro cell growth, measured as cumulative population doublings, of purified GFP- versus MLL-AF4–expressing CD34+ HSPCs (n = 2). (Inset) RT-PCR confirming specific expression of the MLL-AF4 transcript only in the purified MLL-AF4+ CD34+ HSPCs. (B) Representative BrdU versus PI flow cytometry identifying the apoptotic (Sub-2n) cell fraction and the cells at different stages of the cell cycle: G0/G1 phase, S-phase, and G2/M phase (n = 3). (C) Apoptosis and cell cycle distribution in GFP+ (transduced) and GFP− (nontransduced) cell fractions sorted from EV-transduced CD34+ HSPCs (left panel) and MLL-AF4–transduced CD34+ HSPCs (right panel) (n = 3). (D) Representative flow cytometry panels displaying the apoptosis/cell death of EV- and MLL-AF4-transduced CD34+ HSPCs analyzed by 7-AAD and annexin-V costaining. (E) FACS mean fluorescence intensity (MFI) expression levels of the antiapoptotic proteins Bcl-2 and Bcl-xL in GFP+ cell fractions sorted from EV-transduced and MLL-AF4–transduced CD34+ HSPCs relative to GFP− cell fractions.
MLL-AF4 conveys a selective proliferation coupled to a survival advantage to CD34+ HSPCs. (A) In vitro cell growth, measured as cumulative population doublings, of purified GFP- versus MLL-AF4–expressing CD34+ HSPCs (n = 2). (Inset) RT-PCR confirming specific expression of the MLL-AF4 transcript only in the purified MLL-AF4+ CD34+ HSPCs. (B) Representative BrdU versus PI flow cytometry identifying the apoptotic (Sub-2n) cell fraction and the cells at different stages of the cell cycle: G0/G1 phase, S-phase, and G2/M phase (n = 3). (C) Apoptosis and cell cycle distribution in GFP+ (transduced) and GFP− (nontransduced) cell fractions sorted from EV-transduced CD34+ HSPCs (left panel) and MLL-AF4–transduced CD34+ HSPCs (right panel) (n = 3). (D) Representative flow cytometry panels displaying the apoptosis/cell death of EV- and MLL-AF4-transduced CD34+ HSPCs analyzed by 7-AAD and annexin-V costaining. (E) FACS mean fluorescence intensity (MFI) expression levels of the antiapoptotic proteins Bcl-2 and Bcl-xL in GFP+ cell fractions sorted from EV-transduced and MLL-AF4–transduced CD34+ HSPCs relative to GFP− cell fractions.
We then analyzed cell cycle, proliferation, and apoptosis on sorted GFP+ (transduced) and GFP− (nontransduced) CD34+ HSPCs from both EV- and MLL-AF4–infected cell cultures. As expected, BrdU and PI costaining analysis (Figure 6B) of GFP+ and GFP− cell fractions purified from EV-infected CD34+ cultures revealed no differences in either apoptosis (Sub-2n fraction) or cell cycle distribution (Figure 6C top panel). However, significant differences in apoptosis (Sub-2n fraction) and cell cycle were observed between GFP+ and GFP− cell fractions purified from MLL-AF4–infected CD34+ cultures. MLL-AF4 expression promotes entry in S-phase (24% vs 9%; Figure 6C bottom panel) and diminishes the Sub-2n fraction (19% vs 41%; Figure 6C bottom panel). Apoptosis was also assessed by annexin-V and 7-AAD costaining and revealed lower levels of annexin-V+ apoptotic cells (14.7% vs 34%) in MLL-AF4–transduced than in EV-transduced CD34+ cells (Figure 6D). It was reported that leukemias and cell lines with t(4;11) have abundant levels of the antiapoptotic protein Bcl-2, providing an intrinsic antiapoptotic cell survival mechanism.46,47 Similarly, it has been very recently demonstrated that the antiapoptotic protein Bcl-xL needs to be stabilized for survival of AML1-ETO harboring cells. We therefore analyzed the expression of Bcl-2 and Bcl-xL on sorted GFP+ and GFP− CD34+ HSPCs from both EV- and MLL-AF4–infected CD34+ cultures and found that the expression of both Bcl-2 and Bcl-xL was highly up-regulated in MLL-AF4–expresing CD34+ cells (Figure 6E). These data indicate that MLL-AF4 confers a selective proliferation coupled to a survival advantage when overexpressed on CB-CD34+ cells, explaining, at least in part, the enhanced in vitro proliferation and clonogenic capacity and in vivo repopulating cell function.
To further analyze the molecular mechanisms behind the increased proliferation and survival of MLL-AF4–expressing CD34+ HSPCs, we used quantitative PCR arrays to determine the expression level of 168 genes involved in the regulation of apoptosis, cell cycle, and DNA damage response. MLL-AF4–expressing CD34+ HSPCs displayed an overall increase in the expression of antiapoptotic genes (8 of the 12 differentially expressed antiapoptotic genes, including Bcl-2; Figure 7A), although there is a decrease in the expression of proapoptotic genes (18 of the 28 differentially expressed proapoptotic genes, including p53; Figure 7B). Overall, the decrease in p53 and proapoptotic genes coupled to the increase in antiapoptotic genes, such as Bcl-2 and Bcl-xL, may protect cells from apoptosis, contributing to the enhanced proliferation of these nontransformed MLL-AF4–expressing CD34+ cells. Interestingly, MLL-AF4–expressing CD34+ HSPCs differentially express a set of genes involved in the DNA damage response, showing an increased tendency toward genes involved in DNA damage sensing (5 of the 7 differentially expressed genes associated with DNA damage sensing) and a slight decreased tendency toward genes involved in DNA damage repair (supplemental Figures 4, 5).
Analysis of differential gene expression profiling between GFP- and MLL-AF4–expressing CD34+ HSPCs. Changes (fold ≥ 1.5) in gene expression in MLL-AF4–transduced CD34+ HSPCs compared with GFP-transduced CD34+ HSPCs were assessed by quantitative PCR arrays. Graphs show fold regulation of antiapoptotic genes (A) and proapoptotic genes (B). Supplemental Table 1 contains a list of all genes analyzed and annotations from the literature supporting the antiapoptotic or proapoptotic function for each gene.
Analysis of differential gene expression profiling between GFP- and MLL-AF4–expressing CD34+ HSPCs. Changes (fold ≥ 1.5) in gene expression in MLL-AF4–transduced CD34+ HSPCs compared with GFP-transduced CD34+ HSPCs were assessed by quantitative PCR arrays. Graphs show fold regulation of antiapoptotic genes (A) and proapoptotic genes (B). Supplemental Table 1 contains a list of all genes analyzed and annotations from the literature supporting the antiapoptotic or proapoptotic function for each gene.
Discussion
Numerous studies have sought to recapitulate human infant pro-B ALL harboring MLL-AF4 fusion using mouse HSPCs.10-12,14 Unfortunately, however, in vivo leukemias do not faithfully recapitulate the actual human disease, and the resultant phenotype/latency differs significantly from that seen in infant ALL.10-12,14 There are several potential reasons for this, including: (1) inappropriate cell type is targeted; (2) expression levels of the fusion gene may not be physiologic48 ; (3) murine systems do not provide appropriate etiologic content for essential secondary mutations16 ; (4) the reciprocal AF4-MLL fusion encoded protein may be necessary14 ; and (5) MLL-AF4–transforming ability is dependent on a human cell context. The recent success in modeling the initiation and progression of acute leukemia mediated by the ectopic expression of MLL-ENL and MLL-AF9 in human CB-derived HSPCs18 provided a precedent proof of principle for examining the transforming function of MLL-AF4 in a more relevant target cell with respect to species and developmental status.
We therefore explored the developmental impact of MLL-AF4 in human primary HSPCs from CB because they constitute the postnatal/neonatal stem/progenitor cells ontogenically closest to difficult-to-access prenatal embryonic or fetal stem cells. To circumvent the high expression levels associated with long terminal repeat-driven expression, a long terminal repeat-mutated lentiviral system in which the MLL-AF4 expression is constitutively driven by the EF1α promoter was used. No study has reported so far an efficient enforced expression of MLL-AF4 cDNA in human primary stem cells, possibly because of its large size, which limits its packaging, but we have successfully overexpressed MLL-AF4 in CB-derived CD34+ HSPCs.
Expression of MLL-AF4 had a phenotypic and functional impact. Cell cycle and apoptosis analyses performed on both transduced and nontransduced CD34+ cells suggest that MLL-AF4 confers a selective proliferation coupled to a survival advantage. The lower levels of apoptosis observed in MLL-AF4–expressing CD34+ cells was supported by the higher expression level of Bcl-2 and Bcl-xL antiapoptotic proteins previously reported to be accumulated in MLL-AF4+ leukemias and MLL-AF4+ cell lines, thus providing a potential intrinsic cell survival and proliferation advantage mechanism responsible for the enhanced growth of MLL-AF4–expressing cells in vitro.46,47 This interpretation is further supported by the gene expression profiles obtained by quantitative PCR arrays, which showed an increase in the expression of antiapoptotic genes in MLL-AF4–expressing CD34+ cells, whereas proapoptotic genes were down-regulated. Moreover, some key genes involved in maintaining genome integrity and DNA damage repair, including p53, PCNA, NBN, UBA1, RBBP8, and BCCIP, were also down-regulated, suggesting that MLL-AF4-expressing CD34+ cells might have limited DNA repair capacity. It is plausible that the expression of these genes may be epigenetically repressed in MLL-AF4–expressing CD34+ HSPCs because whole-genome high-resolution technologies revealed the absence of secondary copy-number alterations or single nucleotide polymorphisms in MLL-AF4+ ALLs.44,45 MLL has very recently been assigned as a novel effector in the mammalian S-phase checkpoint network, and S-phase checkpoint dysfunction was identified as an underlying mechanism of MLL leukemias.49 MLL is phosphorylated by ataxia-telangiectasia mutated and Rad3-related in response to genotoxic stress at the S-phase. MLL fusions, however, function as dominant negative mutants that abrogate the ATR-mediated phosphorylation and therefore stabilization of wild-type MLL, compromising the S-phase checkpoint. This molecular mechanism may explain the significant increase of S-phase entry incurred by MLL-AF4 expression in CD34+ HSPCs.
IBMT into immunodeficient mice revealed an enhanced multilineage hematopoietic engraftment level and efficiency as well as homing to other hematopoietic sites on enforced expression of MLL-AF4. Phenotypic characterization of the human graft revealed no differences regardless of the expression of MLL-AF4 and the tissue analyzed. The graft was composed predominantly of B-lymphoid cells, followed by myeloid cells and immature cells. Because MLL-AF4 expression in infants is associated with a pro-B ALL, we further analyzed the phenotype of the CD45+CD19+ B-cell population and found that the early B-cell markers CD10+ and CD34+ were coexpressed by approximately 80% and approximately 50% of the B-cell graft, respectively, indicative of the coexistence of both normal pre-B cells and differentiated B cells. Of note, leukemic blasts in infant MLL-AF4+ ALL are characterized by CD10−CD19+ pro-B phenotype, whereas more than 80% of the BM CD19+ B cells in our lentiviral-based MLL-AF4 xenograft model display a CD10+ pre-B phenotype, suggesting that enforced expression of MLL-AF4 enhances the hematopoietic repopulating cell function of CB-CD34+ HSPCs without blocking or skewing normal developmental stem cell fate. The lack of phenotypic differences between mice transplanted with untransduced or MLL-AF4–expressing CB-derived CD34+ HSPCs clearly indicates that MLL-AF4 fails to block the differentiation of the distinct hematopoietic lineages. These data contrast with previous work in murine models showing that MLL-AF4 activation in lymphocyte precursors lead to the development or selection of B cells.12 Targeting of hematopoietic progenitors at different developmental stage may explain, at least in part, these differences. In addition, these contradictory data also confirm a gap in our understanding between mouse and human disease models and should encourage further leukemia modeling studies using human primary cells.15,50-52
Hematopoietic parameters determined at the time of animal killing showed no signs of disease. Furthermore, neither splenomegaly nor hepatomegaly was observed in mice transplanted with MLL-AF4–expressing cells, and pathology analysis revealed no differences in the cellular composition of EV versus MLL-AF4 livers and spleens. In contrast with previous reports of modeling, the initiation and progression of acute leukemia mediated by the ectopic expression of MLL-AF9 and MLL-ENL in HSPCs,18 our data indicate that MLL-AF4 is insufficient for leukemogenesis on its own when overexpressed in CB-derived CD34+ HSPCs. All transplanted mice were maintained alive for 12 to 16 weeks (mean of ∼ 100 days), a period of time long enough to develop a mimic of MLL-AF4+ infant pro-B ALL characterized by its very brief latency.
Lentiviral transduction of MLL-AF4 into CD34+ HSPCs also increased the in vitro clonogenic potential of CD34+ progenitors. Interestingly, however, scoring of primary CFUs revealed no significant differences in CFU types between EV- and MLL-AF4–transduced progenitors. In addition, the CFU potential was almost lost in secondary CFU read-outs, suggesting that the enforced expression of MLL-AF4 enhances the in vitro clonogenic potential without impairing normal developmental stem cell fate.
It has been recently demonstrated that the presence of both reciprocal MLL fusion proteins (MLL-AF4 and AF4-MLL) or AF4-MLL alone14 is transforming for murine Lin−/Sca1+ progenitors, suggesting that each of the 2 fusion proteins contributes specific properties or has synergistic effects to the leukemic phenotype. In contrast, a recent work by Kersey's laboratory,53 based on human MLL-AF4–carrying leukemia cell lines, demonstrated that MLL-AF4 fusion protein is critical for leukemia cell proliferation and survival whereas the inhibition of AF4-MLL fusion gene had no effect on the leukemia cells, suggesting that AF4-MLL may be dispensable at later stages of leukemogenesis but necessary during the onset of the leukemogenesis process. It is worth mentioning that, in a fraction of pro-B ALL, the reciprocal product is not consistently expressed.54
There are other, perhaps more plausible, reasons why MLL-AF4 expression did not lead to overt leukemia in our human system. Additional specific mutations, such as Fms-like tyrosine kinase 3 activating mutations,55 may be essential to develop pro-B/monocyte biphenotypic ALL. In this context, an etiologic component might be missing from both our human cell and the murine models (ie, a genotoxic exposure eliciting both the initiating MLL-AF4 lesion and essential secondary mutations). This might be especially relevant if MLL-AF4 expression alters DNA repair capacity. Alternatively, CB-derived CD34+ HSPCs may not be the cellular target for MLL-AF4–mediated ALL but rather ontogenically earlier hematopoietic progenitors (fetal CD34+ cells or human ESC-derived CD34+ cells). In addition, considering the in utero origin of MLL-AF4, transduced cells may require being in an ontogenically earlier hematopoietic microenvironment, such as fetal liver, to provide a more permissive milieu for pro-B-ALL development as suggested for GATA1 mutations in AML of Down syndrome.
In conclusion, we report that enforced expression of MLL-AF4 in CB-CD34+ HSPCs enhances the hematopoietic repopulating cell function and clonogenic potential but is not sufficient for leukemogenesis. Expression of MLL-AF4 conveys a selective proliferation coupled to a survival advantage. Our inability to develop a MLL-AF4+ ALL disease model based on hCB-CD34+ HSPCs suggests that secondary mutations or the AF4-MLL reciprocal product might be required to develop overt ALL. Alternatively, CB-derived CD34+ HSPCs may not be the appropriate cellular target for MLL-AF4-mediated ALL.
The online version of this article contains a data supplement.
The publication costs of this article were defrayed in part by page charge payment. Therefore, and solely to indicate this fact, this article is hereby marked “advertisement” in accordance with 18 USC section 1734.
Acknowledgments
The authors thank Teresa de La Cueva for her assistance with animal work and Dr J.L. García-Pérez for his assistance with nested PCR.
P.M. and his group were funded by the Consejeria de Salud (0029/2006) and Consejeria de Inovación (P08-CTS-3678) from Junta de Andalucía (P.M.), the Fondo Investigacion Sanitaria (PI10/00449, P.M.; and CP07/00059, C.B.), the Ministerio de Ciencia e Innovacion (PLE-2009-0111) (P.M.) and AECC (CI0110023). M.G was supported by the United Kingdom Leukemia & Lymphoma Research Fund. I.G.-A. and R.M. were supported by the Ministerio de Ciencia e Innovacion (PTA-2009-01804-I) and 1SC111 (CA10/01332) respectively.
Authorship
Contribution: R.M. designed and performed experiments, analyzed and interpreted the data, and wrote the manuscript; V.A. designed and performed experiments, analyzed and interpreted the data, and participated in manuscript preparation; I.G.-A. performed in vivo research; M.C.H.-L., L.P., and I.P. supervised and coordinated CB harvesting and storage; G.t.K. and S.B. provided MLL-AF4+ patient primary samples and performed quantitative RT-PCRs; M.G. supported the initial phase design of this study, analyzed and interpreted the data, and participated in manuscript preparation; C.B. designed and performed experiments, analyzed the data, interpreted the results, supervised the study, and wrote the paper; and P.M. designed the experiments, analyzed the data, interpreted the results, supervised the study, and wrote the paper.
Conflict-of-interest disclosure: The authors declare no competing financial interests.
Correspondence: Pablo Menendez, Andalusian Stem Cell Bank, Instituto de Investigación Biomédica, Parque Tecnológico de la Salud, Avda del Conocimiento s/n Armilla, Granada, 18100, Spain; e-mail: pablo.menendez@juntadeandalucia.es; and Clara Bueno, Andalusian Stem Cell Bank, Instituto de Investigación Biomédica, Parque Tecnológico de la Salud, Avda del Conocimiento s/n Armilla, Granada, 18100, Spain; e-mail: clara.bueno@juntadeandalucia.es.
References
Author notes
C.B. and P.M. contributed equally to this study.







This feature is available to Subscribers Only
Sign In or Create an Account Close Modal