Abstract
Generation of induced pluripotent stem cells (iPSCs) generally uses fibroblastic cells, but other cell sources may prove useful in both research and clinical settings. Although proof of cellular origin requires genetic-marker identification in both target cells and established iPSCs, somatic cells other than mature lymphocytes mostly lack such markers. Here we show definitive proof of direct reprogramming of murine hematopoietic cells with no rearranged genes. Using iPSC factor transduction, we successfully derived iPSCs from bone marrow progenitor cells obtained from a mouse whose hematopoiesis was reconstituted from a single congenic hematopoietic stem cell. Established clones were demonstrated to be genetically identical to the transplanted single hematopoietic stem cell, thus proving their cellular origin. These hematopoietic cell–derived iPSCs showed typical characteristics of iPSCs, including the ability to contribute to chimerism in mice. These results will prompt further use of hematopoietic cells for iPSC generation while enabling definitive studies to test how cellular sources influence characteristics of descendant iPSCs.
Introduction
Development of induced pluripotent stem cell (iPSC) technology has enabled generation of disease-specific pluripotent stem cells from the patient.1 A typical method uses virus-mediated transfer of defined factors into fibroblastic cells2–4 or marrow-derived mesenchymal cells.1,5 Some other tissues are also reported as sources for iPSC generation, including murine hepatocytes and gastric epithelial cells,6 human keratinocytes,7 and very recently, human blood.8 As the variability of cellular sources becomes greater, it is attractive to address an interesting question: is each iPSC clone derived from distinct sources unique in its characteristics? Although definitive proof of iPSC cellular origin requires genetic markers, as most somatic cells (except mature lymphocytes) lack such markers, no formal data have shown reprogramming of hematopoietic cells, aside from one study that used immunoglobulin genes as markers.9 Here, we demonstrate definitive proof for a direct reprogramming to pluripotency of primary marrow hematopoietic cells with no gene rearrangement.
Methods
Mice
Animal experiments were performed with approval of the Institutional Animal Care and Use Committee of the Institute of Medical Science, University of Tokyo.
Generation of iPSCs from murine bone marrow progenitor cells
Lineage marker–negative (Lin−) c-Kit+ (Kit+) cells were enriched using immunomagnetic beads. pMXs vectors10 encoding iPSC genes are described.1 Concentrated vesicular stomatitis virus-G–retroviral supernatant was prepared using reported procedures.11–13 293GP and 293GPG cells were kind gifts from Dr R. C. Mulligan (Children's Hospital Boston, Harvard Medical School, Boston, MA).14 Detailed procedures are described in the text and supplemental data (available on the Blood website; see the Supplemental Materials link at the top of the online article).
In vitro and in vivo assessment of iPSCs
Results and discussion
To prove the cellular origin of iPSC clones formally, use of definitive genetic markers is necessary, as with reported reprogramming of mature B cells9 and pancreatic beta cells.18 Even if iPSCs are generated from hematopoietic stem/progenitor cells (HSPCs), nearly 100% positive for the hematopoietic marker CD45, one might argue, in light of reported generation of iPSCs from marrow stromal cells,1,5 that a small number of nonhematopoietic cells had been reprogrammed. However, no such suitable marker exists for hematopoietic cells (excepting rearranged immunoreceptor genes in mature lymphocytes). We therefore exploited a prominent characteristic of the hematopoietic system: transplantation of a single hematopoietic stem cell (HSC) can reconstitute host hematopoiesis.19
Figure 1A depicts our experimental design. We attempted iPSC generation from marrow HSPCs harvested long-term (∼ 10 months) after reconstitution from a single HSC of C57BL6 (B6) Ly 5.1 origin. We used concentrated vesicular stomatitis virus-G–pseudotyped retroviruses,14 as we had succeeded in their efficient transduction into murine HSPCs.12,13 We purified from bone marrow (BM) of a reconstituted mouse (B6 Ly5.2) Lin−Kit+ cells, a HSPC population, with approximately 98% of cells expressing CD45 (Figure 1B). We then transduced these cells with a cocktail of retroviral vectors harboring each of the iPSC factor genes Oct4, Sox2, Klf4, and c-Myc, transferred onto mouse embryonic fibroblast cells, and maintained in the presence of leukemia inhibitory factor until cell sorting (Figure 1B). Visible iPSC-like colonies appeared on approximately days 9 to 11 among a majority of hematopoietic cells that remained nonreprogrammed; these colonies then grew steadily (supplemental Figure 1A). To enrich iPSC candidates, we sorted the cells expressing SSEA-1 on approximately days 14 to 16 and allowed them to regrow for another 7 to 12 days (Figure 1B). Generated iPSC-like colonies showing typical embryonic stem (ES) cell–like appearance were picked up on approximately days 21 to 28. These cells showed robust stability in phenotype, had high alkaline phosphatase (ALP) activity (Figure 1C), and expressed SSEA-1 at levels comparable with those in ES cells (supplemental Figure 1B). In the absence of leukemia inhibitory factor, they readily formed embryoid bodies (data not shown). By using a single-base polymorphism in CD45,17 we could demonstrate that, of the iPSC clones thus established, 3 were derived from Ly5.1+ cells and 1 from a Ly5.2+ cell (Figure 1D). These results formally demonstrate that direct reprogramming of marrow hematopoietic cells is feasible given that transdifferentiation of HSCs to nonhematopoietic lineage cells is, if it ever occurs, an extremely rare event.20 We named these iPSCs sHSC-iPS cells (sHSC-iPSCs) specifically when established from BM HSPCs reconstituted from a single HSC.
Proof of iPSC induction from hematopoietic cells in a single-HSC transplantation model. (A) Schematic representation of the experimental procedure. Single CD150+CD34−/low KSL cells obtained from B6 Ly5.1 mice were transplanted into lethally irradiated B6 Ly5.2 mice together with BM cells from B6 Ly5.2 mice. BM HSPCs were obtained from a recipient mouse that showed long-term (∼ 10 months) stable Ly5.1 chimerism (∼ 80%), enriched for Ly5.1+ cells, and subjected to iPSC generation. (B) A schematic diagram of iPSC generation from BM HSPCs. (i) Lineage markers (Lin) versus c-Kit plots are shown for cells either before (whole BM) or after (Lin−c-Kit+) purification. Note that purified HSPCs are 98% CD45-positive. (ii) A schematic diagram of iPSC generation from BM HSPCs. (C) Typical ES cell–like appearance of sHSC-iPS cell colonies (left) with high ALP activities (right). Bars represent 100 μm. (D) Determination of the cellular origin of sHSC-iPSC clones. (Top panel) Scheme of the polymerase chain reaction (PCR)–based method used, using a single-base polymorphism at Cd45 exon (EX) 25. Black triangles represent primer positions. Ly5.1 and Ly5.2 strains differ by a single base in EX 25, as shown in the presented 12-bp sequences from within the 301-bp amplicons. Treatment with the restriction enzyme KpnI leaves the Ly5.1+ cell–derived amplicon undigested, whereas it generates 2 smaller fragments (113 bp + 188 bp) from the Ly5.2+ counterpart. The gel images (bottom panel) indicate that, of 4 sHSC-iPSC clones, 1 (no. 9-1) is of Ly5.2+ cell origin, whereas 3 (nos. 9-5, -6, and -8) are derived from Ly5.1+ cells that originated from a single Ly5.1+ HSC. A vertical line has been inserted to indicate a repositioned gel lane. (E) Chimeric mice obtained by implantation of sHSC-iPSC clone 9-5 into ICR host blastocysts.
Proof of iPSC induction from hematopoietic cells in a single-HSC transplantation model. (A) Schematic representation of the experimental procedure. Single CD150+CD34−/low KSL cells obtained from B6 Ly5.1 mice were transplanted into lethally irradiated B6 Ly5.2 mice together with BM cells from B6 Ly5.2 mice. BM HSPCs were obtained from a recipient mouse that showed long-term (∼ 10 months) stable Ly5.1 chimerism (∼ 80%), enriched for Ly5.1+ cells, and subjected to iPSC generation. (B) A schematic diagram of iPSC generation from BM HSPCs. (i) Lineage markers (Lin) versus c-Kit plots are shown for cells either before (whole BM) or after (Lin−c-Kit+) purification. Note that purified HSPCs are 98% CD45-positive. (ii) A schematic diagram of iPSC generation from BM HSPCs. (C) Typical ES cell–like appearance of sHSC-iPS cell colonies (left) with high ALP activities (right). Bars represent 100 μm. (D) Determination of the cellular origin of sHSC-iPSC clones. (Top panel) Scheme of the polymerase chain reaction (PCR)–based method used, using a single-base polymorphism at Cd45 exon (EX) 25. Black triangles represent primer positions. Ly5.1 and Ly5.2 strains differ by a single base in EX 25, as shown in the presented 12-bp sequences from within the 301-bp amplicons. Treatment with the restriction enzyme KpnI leaves the Ly5.1+ cell–derived amplicon undigested, whereas it generates 2 smaller fragments (113 bp + 188 bp) from the Ly5.2+ counterpart. The gel images (bottom panel) indicate that, of 4 sHSC-iPSC clones, 1 (no. 9-1) is of Ly5.2+ cell origin, whereas 3 (nos. 9-5, -6, and -8) are derived from Ly5.1+ cells that originated from a single Ly5.1+ HSC. A vertical line has been inserted to indicate a repositioned gel lane. (E) Chimeric mice obtained by implantation of sHSC-iPSC clone 9-5 into ICR host blastocysts.
Each sHSC-iPSC clone was demonstrated to retain proviral sequences of the 4 iPSC factors (supplemental Figure 2A), without detectable transgene expression, probably resulting from gene silencing (supplemental Figure 2B). In contrast, all sHSC-iPSCs were found to express each iPSC factor gene endogenously (supplemental Figure 2B). All sHSC-iPSCs were shown to express the ES cell marker genes Nanog, ERas, Rex1, and Gdf3 (supplemental Figure 3A). Nanog expression was also confirmed by immunostaining (supplemental Figure 3B). Despite the low expression levels of Ecat1 and Zfp296, another set of ES cell marker genes, these sHSC-iPSCs were shown to be competent in both teratoma formation (supplemental Figure 4) and contribution to chimeric mice (Figure 1E).
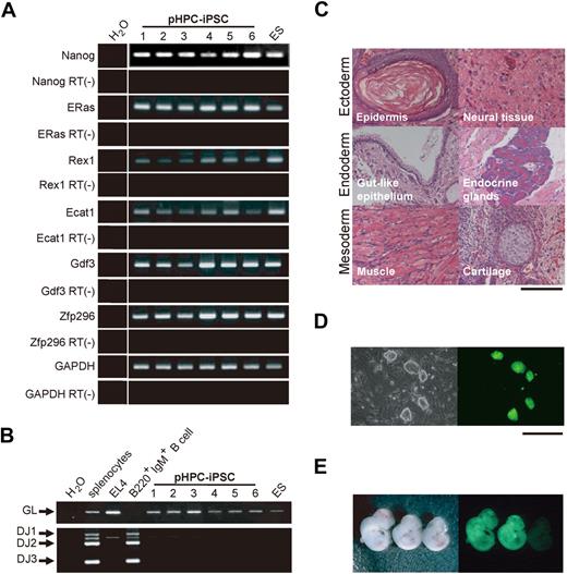
We next sought to confirm the reproducibility of direct reprogramming of primary BM HSPCs. Lin−Kit+ BM cells obtained from adult B6 mice were subjected to retrovirus-mediated reprogramming procedures (Figure 1B). From approximately 5 × 105 HSPCs, we consistently obtained approximately 10 to 30 discrete colonies with typical ES cell–like appearances that stained for ALP (data not shown). Interestingly, iPSC clones established from primary BM HSPCs (pHPC-iPSCs) were shown to express ES cell marker genes more robustly than did sHSC-iPSCs (Figures 2A, S3A). Expression levels in endogenous iPSC factor genes were also more intense in pHPC-iPSCs (supplemental Figure 5B) than in sHSC-iPSCs (supplemental Figure 2B). This may support the idea that huge replicative stress imposed on a single HSC by hematopoietic reconstitution might restrict effective reprogramming of target cells, which are thought to be in senescent states. Confirmation of germline configuration in the immunoglobulin gene revealed the non–B-cell origin of pHPC-iPSCs (Figure 2B). pHPC-iPSCs had the potential for multilineage differentiation, as evidenced by the formation of teratomas, which contained various tissues representing all 3 germ layers (Figure 2C). We were also successful in generating pHPC-iPSCs that constitutively expressed green fluorescence protein from enhanced green fluorescent protein (EGFP)–transgenic mice21 (Figure 2D). These iPSCs showed a high contribution to embryonic development when microinjected into blastocysts (Figure 2E).
Characterization of primary BM hematopoietic cell–derived iPSCs generated using the 4 iPSC factors. (A) Reverse-transcription PCR analysis showing ES marker gene expression in primary BM HSPC-derived iPSC clones (pHPC-iPSCs). H2O indicates no-template control; ES, ES cells as a positive control; RT (−), no-reverse-transcriptase control. A vertical line has been inserted to indicate a repositioned gel lane. (B) PCR analysis for Ig gene rearrangement of D-J segments (DJ1-DJ3) in pHPC-iPSC clones. GL indicates amplification of the fragment representing unrearranged, germline configuration of the Ig heavy chain gene; EL4, a T lymphoma cell line as an unrearranged control. (C) Histologic sections of teratomas derived from a pHPC-iPSC clone. (D) Images of pHPC-iPSC colonies derived from an EGFP-transgenic mouse. Bars represent 100 μm (C-D). (E) E10.5 chimeric embryos generated with one representative EGFP+ iPSC clone.
Characterization of primary BM hematopoietic cell–derived iPSCs generated using the 4 iPSC factors. (A) Reverse-transcription PCR analysis showing ES marker gene expression in primary BM HSPC-derived iPSC clones (pHPC-iPSCs). H2O indicates no-template control; ES, ES cells as a positive control; RT (−), no-reverse-transcriptase control. A vertical line has been inserted to indicate a repositioned gel lane. (B) PCR analysis for Ig gene rearrangement of D-J segments (DJ1-DJ3) in pHPC-iPSC clones. GL indicates amplification of the fragment representing unrearranged, germline configuration of the Ig heavy chain gene; EL4, a T lymphoma cell line as an unrearranged control. (C) Histologic sections of teratomas derived from a pHPC-iPSC clone. (D) Images of pHPC-iPSC colonies derived from an EGFP-transgenic mouse. Bars represent 100 μm (C-D). (E) E10.5 chimeric embryos generated with one representative EGFP+ iPSC clone.
Here we report generation of iPSCs from hematopoietic cells with unrearranged immunoreceptor genes by direct viral transfer of iPSC factors. The principle shown here ensures the feasibility of direct reprogramming of human hematopoietic cells, in conjunction with the recent report of iPSC generation from human blood.8 The defined cellular origin of our iPSCs enables formal comparative studies using iPSC clones from various sources: One intriguing question is whether or not our iPSC clones differ from those generated from other tissues in respect to reprogramming efficiency, genomic stability, ability of tissue differentiation, and susceptibility to tumorigenesis. Another question is what types of cells in murine HSPCs are actually reprogrammed into iPSCs. At present, we have not yet succeeded in iPSC generation from highly purified HSCs. Considering the germline configuration of the immunoglobulin gene in our iPSC clones (Figure 2B) and the fact that the transduced cells rapidly acquired granulocytic/myeloid-lineage marker expression in our culture conditions (data not shown), myeloid progenitors are currently the plausible target cells of iPSC induction in our system. Studies to address all these issues are ongoing.
The online version of this article contains a data supplement.
The publication costs of this article were defrayed in part by page charge payment. Therefore, and solely to indicate this fact, this article is hereby marked “advertisement” in accordance with 18 USC section 1734.
Acknowledgments
The authors thank S. Yamanaka and K. Takahashi for plasmids, R. C. Mulligan for 293GP and 293GPG cells, and H. Kawamoto and T. Ikawa for help with Ig gene analysis.
This work was supported in part by a grant from the Project for Realization of Regenerative Medicine from the Ministry of Education, Culture, Sports, Science and Technology Japan (H.N.) and by the Global Center of Excellence program from the Ministry of Education, Culture, Sports, Science and Technology Japan.
Authorship
Contribution: M. Okabe generated and characterized iPS cells; M. Otsu generated iPS cells and wrote the manuscript; D.H.A. prepared virus-producing cells; T.K. and Y.W. performed blastocyst injection; Y.M. prepared a single HSC-transplanted chimeric mouse; M. Onodera established transduction procedures using 293GPG cells; K.E. and H.E. supported experiments with their professional knowledge and experience; and M. Otsu and H.N. supervised the study.
Conflict-of-interest disclosure: The authors declare no competing financial interests.
Correspondence: Hiromitsu Nakauchi, Division of Stem Cell Therapy, Center for Stem Cell and Regenerative Medicine, Institute of Medical Science, University of Tokyo, 4-6-1 Shirokanedai Minato-ku, 108-8639 Tokyo, Japan; e-mail: nakauchi@ims.u-tokyo.ac.jp.
References
Author notes
*M. Okabe and M. Otsu contributed equally to this work.


This feature is available to Subscribers Only
Sign In or Create an Account Close Modal