Abstract
Integrin-mediated cell migration is central to many biologic and pathologic processes. During inflammation, tissue injury results from excessive infiltration and sequestration of activated leukocytes. Recombinant human activated protein C (rhAPC) has been shown to protect patients with severe sepsis, although the mechanism underlying this protective effect remains unclear. Here, we show that rhAPC directly binds to β1 and β3 integrins and inhibits neutrophil migration, both in vitro and in vivo. We found that human APC possesses an Arg-Gly-Asp (RGD) sequence, which is critical for the inhibition. Mutation of this sequence abolished both integrin binding and inhibition of neutrophil migration. In addition, treatment of septic mice with a RGD peptide recapitulated the beneficial effects of rhAPC on survival. Thus, we conclude that leukocyte integrins are novel cellular receptors for rhAPC and the interaction decreases neutrophil recruitment into tissues, providing a potential mechanism by which rhAPC may protect against sepsis.
Introduction
Migration of leukocytes to infection sites is vital for pathogen clearance and, thus, host survival.1 Interaction of cell surface integrins with their counterpart ligands, which are expressed on the endothelial surface, results in the localization and adherence of circulating neutrophils to endothelial cells. This is followed by neutrophil activation and directed migration to sites of infection through the extracellular matrix. An important function of integrins is to concentrate neutrophils at the infection site, ensuring that their immune products and activities remain at this site, while minimizing unnecessary injury to uninfected tissues. Sustained or dysregulated integrin activation, resulting in abnormal neutrophil trafficking, as well as direct damage to the vasculature and the underlying tissue, is known to contribute to sepsis.2-4
Recombinant human activated protein C (rhAPC), the only FDA-approved drug for treating severe sepsis, is a vitamin K–dependent serine protease that is derived from protein C (PC). Activated protein C (APC) is most well known for its anticoagulant functions. Although initial hypotheses to explain its efficacy in preventing severe sepsis centered on the antithrombotic and profibrinolytic functions of rhAPC,5-8 other agents including antithrombin III and tissue-factor pathway inhibitor, known to have potent effects on such pathways, did not demonstrate the same clinical efficacy in the treatment of severe sepsis as rhAPC,9,10 suggesting the ability of APC to improve several immune-related functions independent of its anticoagulant functions. Although regulation of leukocyte migration has been proposed to underlie the protective effects of APC against sepsis,11-16 the molecular mechanisms of the inhibitory effects of APC have not been demonstrated.
Methods
Reagents
Recombinant human APC (rhAPC) was obtained from Eli Lilly (Indianapolis, IN). The protein C mutant containing Glu substitution in place of Asp-222 (D222E) was constructed by overlap extension polymerase chain reaction (PCR). The inner complementary primers were 5′-GACCAGGCGGGGAGAGAGCCCCTGGCAGGTG-3′ and 5′-CACCTGCCAGGGGCTCTCTCCCCGCCTGGTC-3′. The outer primers corresponded to vector plasmid cDNA (pRC/CMV) bases 837 to 856 and 1038 to 1065. The second round PCR product was digested with HindIII and XbaI, and inserted into pcDNA 3.1(+)/Hygro vector (Invitrogen). The mutant zymogen was expressed in HEK293 cells, purified and converted to activated protein C by thrombin, and separated from thrombin by an FPLC Mono Q column as described.17 The RGD peptide (Ac-c[(Pen)-Tyr(Me)-Ala-Arg-Gly-Asp-Asn-Tic-Cys]NH2)18 was synthesized in Peptides International (Louisville, KY). Human tissue cDNA was purchased from Clontech (Mountain View, CA).
DNA plasmids and constructs
For human endothelial protein C receptor–monomeric cyan fluorescence protein (hEPCR-mCFP), PCR extensions were performed on wild-type hEPCR cDNA in pSVzeo as a template. The upstream primer 5′-ATATAAAGCTTGCCACCATGTTGACAACATTGCTGCC-3′ with a HindIII site and the downstream primer 5′-TATATACCGGTCCACATCGCCGTCCACCTGTGC-3′ with a AgeI site were used with hEPCR-pSVzeo. After digestion with HindIII and AgeI, the PCR fragment was inserted into HindIII and AgeI-digested pECFP.
For β1–monomeric yellow fluorescence protein (mYFP) with 5-amino-acid residue linker, PCR extension was performed using wild-type β1 subunit cDNA (GenBank BC020057) as a template with the upstream primer 5′-ATATACTCGAGGCCACCATGAATTTACAACCAATTTT-3′ containing XhoI site and the downstream primer 5′-TATATACCGGTCCTTTTCCCTCATACTTCGGAT-3′ containing AgeI site. After digestion with XhoI and AgeI, PCR product and mYFP then ligated to generate β1 (5)-mYFP containing 5-amino-acid–residue linker of GPVAT. Monomeric mCFP and mYFP mutants were generated by replacing Leu-221 at the crystallographic dimer interface with a Lys.
Human neutrophil preparation
Blood was collected from healthy volunteers via antecubital vein puncture in heparin or EDTA-containing vacutainers. Granulocytes and erythrocytes were separated from whole blood by centrifugation through a Histopaque 1077 (Sigma-Aldrich, St Louis, MO) density gradient. Remaining erythrocytes were removed by hypotonic lysis, yielding a neutrophil purity of greater than 98%. The Human Research Studies Review Board of the University of Rochester approved this study, and informed consent was obtained in accordance with the Declaration of Helsinki.
Underagarose migration assay
Delta T dishes (Bioptechs, Butler, PA) were coated with either with fibronectin (FN). Plates were then rinsed with the appropriate media and allowed to air-dry. Molten agarose (Seakem GTG; FMC Bioproducts, Rockland, ME) was prepared as described.19 A subset of cells was treated with 10 μg/mL rhAPC at 37°C for 20 minutes before being loaded into the wells. The dishes were incubated for 60 minutes at 37°C and then fixed with 10% buffered formalin. Counts were then made of the number of cells that had migrated 1 mm toward the right well (toward fMLP, directional migration), 0.5 mm toward the left and right wells (“straddle”), and 1 mm toward the left well (random migration). The experiments were repeated 3 times per condition.
Measurement of random migration and micropipette assay
Delta T dishes were coated with human FN (50 μg/mL; BD Biosciences, San Jose, CA) for overnight at 4°C and then for 4 hours at room temperature. Plates were then rinsed with L-15 media. Human neutrophils (∼500 000) were incubated, in the presence or absence of 10 μg/mL wild-type rhAPC, rhPC, or mutant APC in 500 μL L-15 media containing 2 mg/mL glucose for 20 minutes at 37°C. The cells were then added to FN-coated dishes in 1.5 mL L-15 with 2 mg/mL glucose. For neutrophil live cell staining, 2 μM Green Cell Tracker CMFDA (5-chloromethylfluorescein diacetate; Molecular Probes, Carlsbad, CA) was used. Temperature was maintained at 37°C throughout the experiment using a FCS2 live-cell imaging chamber (Bioptechs). Images were acquired for 30 to 60 minutes under a 10× objective lens using a Nikon TE-2000U inverted microscope. Phase-contrast images were acquired every 5 seconds and fluorescence images every 30 seconds. Cell paths were traced using MetaVue imaging software (Molecular Devices, Sunnyvale, CA).
Random migration was investigated by adding fMLP or IL-8 to media at a final concentration of 10−8 M and analyzed by manually tracing the outline of each cell in selected frames (ie, at 50-second intervals). The x and y coordinates of each cell were measured using ImageJ software and were corrected so that the starting position was x = 0 and y = 0.
Directional migration was investigated using a micropipette assay to analyze the dynamics of neutrophil migration on different integrin ligands. Sterile Femtotips II micropipette tips (Eppendorf, Westbury, NY) were loaded with 5 μL of 1 μM fMLP and then placed on the bottom of FN-coated delta T dishes that had been prewarmed to 37°C. Image acquisition began within 2 minutes of tip placement.
The time-lapsed images of migrating neutrophils were taken under phase contrast microscopy. Each image was thresholded and binarized based on brightness to define the centroids of the neutrophils. The closest centroids between consecutive images were linked as a trajectory under the assumption that these centroids were made by the same neutrophil. The maximum distance between the closest centroids was also defined to preclude the artifacts due to cells moving into and out of the field of view. To demonstrate the randomness of chemokinesis and the distances that each cell travel, the starting points of the trajectories of the neutrophils were translated to the origin.
Flow cytometric analysis
Neutrophils were pretreated with 10 μg/mL rhAPC in HBS (20 mM Hepes, pH 7.5, 140 mM NaCl) + 1 mM Ca2+ and 1 mM Mg2+, or +3 mM Ca2+ and 0.6 mM Mg2+ for 30 minutes at 37°C. LIBS mAbs (B44 and D3) were added 5 minutes before fixation with 3.7% formaldehyde for 10 minutes at room temperature. Cells were then washed and incubated with PE-labeled goat anti–mouse IgG for 30 minutes at 4°C in the dark and then washed and resuspended in phosphate-buffered saline (PBS) for flow cytometric analysis. For EPCR, neutrophils were incubated with/without 1 μM fMLP for 30 minutes at 37°C. Cells were then washed and labeled with EPCR mAb (RCR-252) or control IgG (rat-IgG1).
Neutrophil adhesion assays
The adhesion assay was carried out essentially as described.20 Cover slips were coated with FN (50 μg/mL). Residual binding sites were blocked by incubation of the wells with 0.05% (wt/vol) polyvinylpyrrolidone in PBS for 30 minutes at room temperature; 2.5 × 105/250 μL of neutrophils were suspended in L15 medium plus 2 mg/mL glucose and pretreated for 15 minutes at 37°C with 10 μg/mL rhAPC, 50 μg/mL human EPCR blocking mAb (RCR-252), or 10 μg/mL Gla-less rhAPC (Enzyme Research Laboratories, South Bend, IN). The cover slips were aspirated and washed with L15 medium; 250 μL of L15/2 mg/mL glucose medium containing 10 μg/mL rhAPC, 50 μg/mL human EPCR blocking mAb, or 10 μg/mL Gla-less rhAPC, with/without 20 nM fMLP was placed on each cover slip and prewarmed for 15 minutes at 37°C. Cells (250 μL) were then immediately added, and further incubated at 37°C for 15 minutes. Unbound cells were then washed with warm L15 medium. The bound cells were then fixed with formaldehyde. For each experimental condition from 3 independent donors, 5 random phase-contrast images were obtained, and the number of cells in each well was scored from printed micrographs.
Integrin ligand binding assay
The solid phase binding assay was performed using purified soluble human α3β1, α5β1, and αVβ3 (United States Biological, Swampscott, MA); 2 μg/mL soluble integrins were added to microtiter wells for capture with immobilized monoclonal antibody against β1 or β3 subunits (mAb TS2/6 for β1 and mAb BB10 [Millipore Bioscience Research Reagents, Temecula, CA] for β3 integrins); 10 μg/mL rhAPC, 10 μg/mL RGE-APC, or 5 μg/mL of human FN was incubated in the presence of 1 mM Ca2+ and Mg2+ plus 1 mM Mn2+ for 1 hour at room temperature. After washing, bound APC was chromogenically detected by peroxidase–streptavidin conjugate anti-PC (DiaPharma, West Chester, OH) or chromogenic substrate S-2366 (DiaPharma). To minimize dissociation, all wash buffers contained 1 mM Mn2+, and less than 15 minutes elapsed between the end of binding and beginning of color development. Functional blocking Abs for integrins (mAb P4C10 for β1, mAb B3A for β3 integrins) were from Millipore.
Intracellular Ca2+ measurement
Human neutrophils (107 cells/mL) were labeled with 5 μM Fluo-4 AM (Molecular Probes) at 37°C for 30 minutes, then at room temperature for an additional 5 to 10 minutes. After wash twice, cells were resuspended to 4 × 106 cells/mL (6 mL) in F15 and incubated at RT for de-esterification. For measurements, cells (4 × 106) were spun down in a microtube (1 mL), resuspended in 1 mL F15 at 37°C, transferred to a quartz cuvette containing a fluorometric stir bar and 1 mL of the same buffer at 37°C, and fluorescence signals were measured in the fluorometer.
Reverse transcription PCR
Total RNA was prepared from human neutrophils using RNeasy Mini Kit (QIAGEN, Valencia, CA). Isolated mRNA was reverse-transcribed and amplified by PCR in one step using a QIAGEN One-Step reverse transcription (RT)–PCR kit with the following sense and antisense primers: sense, 5′-ggcagtttcatcattgctgg-3′; antisense, 5′-ttgaacgcctcaggtgattc-3′.
Immunoblotting
Cells were lysed in cold buffer containing Hanks balanced salt solution, 2% Triton X-100, 120 mM N-octyl β-D-glucopyranoside, and EDTA-free mini-protease inhibitor cocktail (Roche, Indianapolis, IN). Insoluble cell debris was removed by centrifugation. Laemmli buffer was added to the lysates and boiled for 5 minutes; 20 μL of each sample was separated on a 15% gel (Cambrex, East Rutherford, NJ), and proteins were transferred to PVDF membrane (Bio-Rad Laboratories, Hercules, CA). Membranes were probed with primary antibodies (anti-EPCR [R&D Systems, Minneapolis, MN] and anti-GFP [Molecular Probes]) and appropriate peroxidase-conjugated secondary antibody. Immunoreactive bands were visualized by chemiluminescence.
Fluorescence resonance energy transfer
Dynamic fluorescence resonance energy transfer (FRET) imaging was carried out using a Nikon Eclipse TE2000-U microscope (Nikon, Melville, NY) equipped with a Dual-View (MAG Biosystem, Tucson, AZ) and CFP/YFP dual-band filter set (Chroma, Brattleboro, VT). Total internal reflection fluorescence (TIRF) imaging was performed with a white light TIRF aperture diaphragm and a 100× TIRF 1.49 NA oil-immersion objective coupled to a QuantEM EMCCD (Roper Scientific, Trenton, NJ). The microscope was controlled by NIS element software (Nikon), and data analysis was performed with AutoDeblur (Autoquant Imaging, Troy, NY) by the sensitized emission method.21 Forty-eight hours after cotransfection with hEPCR-mCFP and β1-mYFP DNA construct in a Delta T dish (Fisher Scientific, Waltham, MA), HEK293 cells were washed with PBS and then 1 mL L15 medium supplemented with 2 mg/mL D-glucose. Cells were equilibrated for approximately 10 minutes at 37°C in a FCS2 live cell imaging chamber (Bioptechs). Each image of CFP, YFP, and bright field of cells was then taken for 0.1 seconds for hEPCR-mCFP and 1 second for β1-mYFP with 2 × 2 binning through a 100× oil-immersion objective lens every 10 seconds for 15 minutes.
Neutrophil recruitment into airspace
Mice (C57BL/6, 6 to 8 weeks) were anesthetized with avertin and then intranasally administered 30 μg lipopolysaccharide (LPS; Sigma-Aldrich); 2 hours later the mice were tail vein injected with rhAPC or RGE-APC (10 μg/mouse) or PBS. Mice were killed 4 hours later, and bronchoalveolar lavage was harvested. Cells were fixed with 4% formaldehyde for 20 minutes. Cells were counted using microbeads (Polysciences, Warrington, PA) by flow cytometry. Cells were stained with Gr-1 APC antibody (eBioscience, San Diego, CA) and collected by flow cytometry. Data were analyzed using FlowJo software (TreeStar, Ashland, OR). Experiments were done in accordance with National Institutes of Health (NIH, Bethesda, MD) guidelines and were approved by the University of Rochester University Committee on Animal Resources.
Data analysis
All values are expressed as the mean plus or minus SEM. The differences between all groups were analyzed by the Student t test. Survival curves were analyzed by the Kaplan-Meier log-rank test. All statistics were performed using the Prism program for Macintosh, version 4.0 (GraphPad Software, La Jolla, CA).
Results
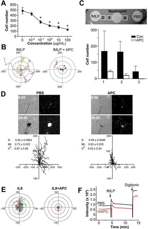
After transendothelial migration, neutrophils cross the basal lamina and migrate through the extracellular matrix and into tissue or sites of inflammation. To investigate the effects of rhAPC on neutrophil adhesion to the matrix proteins, we performed a cell adhesion assay on fibronectin (FN)–coated cover glass. Human neutrophils were allowed to adhere to immobilized FN in the presence of N-formyl-Met-Leu-Phe (fMLP). The addition of rhAPC significantly reduced fMLP-induced adhesion (Figure 1A). To investigate the effects of rhAPC on the migration of neutrophils on matrix proteins, we performed live-cell imaging of neutrophils migrating on FN-coated cover glass in the presence of the chemoattractant fMLP. Cell tracking analysis revealed that fMLP significantly increased the random migration of neutrophils on FN, and the presence of rhAPC dramatically reduced this effect (Figure 1B).
rhAPC inhibits neutrophil adhesion and migration. (A) Binding of 10 nM fMLP-treated neutrophils to immobilized FN in the presence of various concentrations of rhAPC. For each condition, binding was measured in triplicate and stated as mean (± SEM). *P < .05 versus fMLP-treated cells in the absence of rhAPC. (B) Migration of human neutrophils on FN-coated cover glasses in the presence of fMLP ± rhAPC. Cells were tracked over a 30-minute period, and each line represents one cell. Experiments were repeated on neutrophil preparations from 3 independent donors. (C) Directional migration of neutrophils, as measured by the underagarose migration assay. The number of control or rhAPC-treated neutrophils migrating to fMLP (1 and 2) or to PBS (3) was counted. Results are expressed as mean ± SEM of 3 experiments from 2 independent donors. (D) Center-zeroed tracks of control or rhAPC-treated neutrophils migrating toward microtips containing fMLP. The scale of each graph is in microns. The speed (S, μm s−1), migratory index (MI), and XD (mean direction in which the population is moving, in degrees) are shown (mean ± SEM). (E) Migration of human neutrophils on FN-coated cover glasses in the presence of IL-8 ± rhAPC. (F) Cytosolic Ca2+ levels in stirred Fluo-4–labeled neutrophils were continuously measured in a fluorometer. Control (PBS) or rhAPC-treated neutrophils in Ca2+-containing buffer were sequentially stimulated with 10 nM fMLP and 40 μM digitonin. The data are representative of at least 3 independent experiments.
rhAPC inhibits neutrophil adhesion and migration. (A) Binding of 10 nM fMLP-treated neutrophils to immobilized FN in the presence of various concentrations of rhAPC. For each condition, binding was measured in triplicate and stated as mean (± SEM). *P < .05 versus fMLP-treated cells in the absence of rhAPC. (B) Migration of human neutrophils on FN-coated cover glasses in the presence of fMLP ± rhAPC. Cells were tracked over a 30-minute period, and each line represents one cell. Experiments were repeated on neutrophil preparations from 3 independent donors. (C) Directional migration of neutrophils, as measured by the underagarose migration assay. The number of control or rhAPC-treated neutrophils migrating to fMLP (1 and 2) or to PBS (3) was counted. Results are expressed as mean ± SEM of 3 experiments from 2 independent donors. (D) Center-zeroed tracks of control or rhAPC-treated neutrophils migrating toward microtips containing fMLP. The scale of each graph is in microns. The speed (S, μm s−1), migratory index (MI), and XD (mean direction in which the population is moving, in degrees) are shown (mean ± SEM). (E) Migration of human neutrophils on FN-coated cover glasses in the presence of IL-8 ± rhAPC. (F) Cytosolic Ca2+ levels in stirred Fluo-4–labeled neutrophils were continuously measured in a fluorometer. Control (PBS) or rhAPC-treated neutrophils in Ca2+-containing buffer were sequentially stimulated with 10 nM fMLP and 40 μM digitonin. The data are representative of at least 3 independent experiments.
Directional migration of neutrophils toward the chemokine gradients is critical to reach the site of infection. Therefore, we tested the effect of rhAPC on neutrophil directional migration using the under-agarose assay. Neutrophils were seeded in a well flanked by 2 wells containing either fMLP or PBS (Figure 1C top panel). The majority of neutrophils migrated toward the fMLP-containing well, suggesting that the chemoattractant diffused toward the middle well. As with random migration, rhAPC decreased directional migration of neutrophils on FN toward fMLP (Figure 1C). The effect of rhAPC on the dynamics of directional neutrophil migration was further investigated using the micropipette assay. In this assay, a micropipette tip containing fMLP was placed in a field of cells to establish a chemokine gradient. Consistent with results obtained using the under-agarose assay, neutrophil migration on FN toward the tip was dramatically decreased by rhAPC pretreatment (Figure 1D and Videos S1,S2, available on the Blood website; see the Supplemental Materials link at the top of the online article). Quantitative analysis of more than 30 neutrophils in each group revealed that rhAPC decreased the average lateral migration speed (S) more than 2.5-fold, without significantly altering the migratory index ([MI], distance from origin/total distance traveled) or the direction of movement (KD; Figure 1D). These results indicate that, although neutrophils can sense chemoattractants and become polarized toward chemoattractant gradients in the presence of rhAPC, they cannot move toward the gradient. This is further supported by measurement of intracellular calcium mobilization by fMLP in the presence/absence of rhAPC. Dynamic measurement of intracellular Ca2+ shows that rhAPC has no effect on the increase in Ca2+ concentration by fMLP treatment (Figure 1F), suggesting that rhAPC does not functionally alter the signaling pathway associated with chemotaxis receptors on neutrophil.
Neutrophils must follow both endogenous and bacterial chemoattractant signals out of the vasculature and through the interstitium to arrive at a site of infection. To investigate whether rhAPC inhibits neutrophil migration induced by host-derived chemoattractants, we used IL-8 in the migration assay. Consistent with results obtained using fMLP, neutrophil migration on FN by interleukin-8 (IL-8) was dramatically decreased by rhAPC pretreatment (Figure 1E).
During leukocyte migration, integrins act as the “feet” by supporting adhesion to the extracellular matrix or other cells. The best characterized integrin-binding motif is the RGD sequence, which is present in FN, fibrinogen, von Willebrand factor, vitronectin, and a variety of other adhesion proteins. Many of integrins that bind to extracellular protein ligands, including α3β1, α5β1, αIIbβ3, and αVβ3, specifically interact with the RGD sequence of their target proteins. Amino acid sequence analysis revealed that the catalytic domain of human protein C/APC also contains the RGD sequence. Therefore, we hypothesized that rhAPC directly interacts with neutrophil integrins to regulate cell migration. To test this hypothesis, we performed rhAPC-binding assays with neutrophils in suspension. The assay buffer containing 1 mM Ca2+ and 1 mM Mg2+ was supplemented with 1mM Mn2+ to activate cell surface integrins. This significantly increased rhAPC binding to the neutrophil surface (Figure 2A). The addition of blocking mAbs against β1 or β3 integrins partially displaced rhAPC from the cell surface (Figure 2A). The presence of both β1 and β3 integrin blocking mAbs further reduced rhAPC binding on neutrophil surface (Figure 2A). Cyclic RGD peptide also significantly inhibited rhAPC binding, whereas blocking anti-β2 integrin (non-RGD binding integrin) mAb had no effect (Figure 2A). Collectively, these results suggest that the major mechanism that controls rhAPC binding to neutrophil surface is through direct interaction with the integrins.
Direct binding of rhAPC to neutrophil integrins. (A) Binding of rhAPC to human neutrophils was assayed using chromogenic substrate S-2366 in the presence of 1 mM MnCl2 ± cyclic RGD peptide (20 μg/mL), β1 blocking Ab, β3 blocking Ab, or β2 blocking Ab (10 μg/mL each). *P < .05 versus MnCl2-treated cells. (B) Binding of control or 10 nM fMLP-treated neutrophils to immobilized FN in the presence of rhAPC (10 μg/mL) or Gla-less APC (10 μg/mL), or an equivalent amount of PBS. (C) Binding of control or 10 nM fMLP-treated neutrophils to immobilized FN in the presence of rhPC (10 μg/mL) or an equivalent amount of PBS. (D) Induction of LIBS epitopes by rhAPC. Control (PBS) or rhAPC-treated neutrophils were incubated with the indicated concentrations of MgCl2 and CaCl2. The LIBS of β1 and β3 integrins were detected by B44 and D3 mAb, respectively. *P < .05 versus PBS-treated cells. (E) Solid-phase binding of immobilized α3β1, α5β1, and αVβ3 to FN or rhAPC. (F) Solid-phase binding of immobilized α3β1, α5β1, and αVβ3 to wild-type or mutant rhAPC (RGE-APC). (G) Migration of human neutrophils on FN-coated cover glass in the presence of fMLP ± RGE-APC, rhPC, Gla-less APC, or S360A-APC. Experiments were repeated on neutrophil preparations from 3 independent donors. Results in panels A and C through F are expressed as mean (± SEM) of 3 independent experiments.
Direct binding of rhAPC to neutrophil integrins. (A) Binding of rhAPC to human neutrophils was assayed using chromogenic substrate S-2366 in the presence of 1 mM MnCl2 ± cyclic RGD peptide (20 μg/mL), β1 blocking Ab, β3 blocking Ab, or β2 blocking Ab (10 μg/mL each). *P < .05 versus MnCl2-treated cells. (B) Binding of control or 10 nM fMLP-treated neutrophils to immobilized FN in the presence of rhAPC (10 μg/mL) or Gla-less APC (10 μg/mL), or an equivalent amount of PBS. (C) Binding of control or 10 nM fMLP-treated neutrophils to immobilized FN in the presence of rhPC (10 μg/mL) or an equivalent amount of PBS. (D) Induction of LIBS epitopes by rhAPC. Control (PBS) or rhAPC-treated neutrophils were incubated with the indicated concentrations of MgCl2 and CaCl2. The LIBS of β1 and β3 integrins were detected by B44 and D3 mAb, respectively. *P < .05 versus PBS-treated cells. (E) Solid-phase binding of immobilized α3β1, α5β1, and αVβ3 to FN or rhAPC. (F) Solid-phase binding of immobilized α3β1, α5β1, and αVβ3 to wild-type or mutant rhAPC (RGE-APC). (G) Migration of human neutrophils on FN-coated cover glass in the presence of fMLP ± RGE-APC, rhPC, Gla-less APC, or S360A-APC. Experiments were repeated on neutrophil preparations from 3 independent donors. Results in panels A and C through F are expressed as mean (± SEM) of 3 independent experiments.
Upon ligand binding, integrins undergo pronounced conformational changes that result in the appearance of ligand-induced binding sites (LIBSs), which can be detected by specific monoclonal antibodies. The direct binding of rhAPC to β1 and β3 integrins on intact neutrophils was tested by measuring the appearance of LIBS using B44 mAb (β1 integrin LIBS Ab) and D3 mAb (β3 integrin LIBS Ab). In the presence of 1 mM Ca2+ and Mg2+, rhAPC strongly induced B44 and D3 binding (Figure 2D). The binding of APC to EPCR is Ca2+-dependent, with ion concentrations of 3 mM CaCl2 and 0.6 mM MgCl2 being optimal for binding.22 Ca2+, however, has been shown to exert a negative regulatory effect on integrin-ligand binding.23 Consistent with this finding, APC did not induce the LIBS Abs binding in the presence of 3 mM CaCl2 and 0.6 mM MgCl2 (Figure 2D). These data suggest that APC induces conformational changes in neutrophil integrins through direct interaction with the integrins and not through signals resulting from its interaction with EPCR on the neutrophil surface.
Among the neutrophil integrins that recognize the RGD motif, α3β1, α5β1, and αVβ3 are key in regulating neutrophil chemotaxis.24-26 To test whether APC can bind directly to these integrins, we performed an ELISA-like solid phase receptor-binding assay (Figure 2E). Soluble α3β1, α5β1, and αVβ3 were captured onto microtiter wells using mAbs specific for β1 or β3. Binding to FN or rhAPC was then measured in buffer containing 1 mM Mn2+, 1 mM Ca2+, and 1 mM Mg2+. As shown in Figure 2E, FN and rhAPC bound to all 3 integrins, and this binding was specific, as shown by its reversibility in the presence of integrin-blocking mAbs.
To determine whether rhAPC binds to β1 and β3 integrins through its RGD sequence, the RGD sequence was mutated to RGE (RGE-APC). Sodium dodecyl sulfate–polyacrylamide gel electrophoresis (SDS-PAGE) analysis of RGE-PC zymogen before and after activation by thrombin, enzyme assays using the chromogenic substrate, S-2366, and permeability assay using EA.hy926 cell monolayers indicated that the molecular weight and glycosylation, enzymatic activity, and EPCR-dependent PAR1-mediated signaling of RGE-APC were similar to those of wild-type APC (data not shown). Despite these similarities, the direct binding of RGE-APC to soluble α3β1, α5β1, and αVβ3 integrins was significantly less than that of wild-type APC, as measured by the solid-phase receptor-binding assays (Figure 2F). In random migration assay, RGE-APC had no effect on the migration of neutrophils on FN, whereas the presence of wild-type rhAPC dramatically reduced the migration (Figure 1). To investigate whether activation of PC is required for the inhibition of neutrophil migration, we tested the zymogen PC (rhPC) in our adhesion and migration assays. Unlike rhAPC, rhPC failed to block neutrophil adhesion and migration on FN (Figure 2C,G). The recombinant APC variant S360A-APC, however, which lacks proteolytic activity,27 successfully inhibited neutrophil migration (Figure 2G). Thus, these data suggest that the RGD sequence in rhAPC is an essential feature of its direct interaction with the neutrophil integrins and for inhibition of neutrophil migration on matrix proteins but that APC's enzymatic proteolytic activity is not necessary for the inhibition.
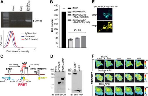
EPCR was the first identified cellular APC receptor and is expressed in healthy human neutrophils and monocytes.14 Because activated neutrophils contribute to organ system dysfunction and mortality in sepsis, we first compared EPCR expression between unstimulated and fMLP-stimulated neutrophils. Reverse-transcription PCR revealed that healthy neutrophils expressed EPCR mRNA (Figure 3A). Changes in the transcript abundance measured by real-time PCR in fMLP-stimulated human neutrophils were indiscernible (ratio to GAPDH, 0.54 ± 0.79). Cell-surface expression of EPCR could also be detected in these cells, although the overall levels of the receptor were very low (Figure 3A). Stimulation with fMLP enhanced cell-surface expression of EPCR (Figure 3A).
Simultaneous binding of rhAPC to neutrophil integrins and EPCR. (A) EPCR RT-PCR on human neutrophils. Reverse-transcribed cDNAs from human heart and lung served as positive controls (top). FACS analysis of cell-surface EPCR using mAb RCR252 (bottom). IgG control and fMLP-treated cells were exposed to fMLP for 30 minutes before staining with Rat IgG1 isotype and RCR252, respectively. As a negative control (Untreated), cells were incubated without fMLP and labeled with RCR252. (B) Binding of 10 nM fMLP-treated neutrophils to immobilized FN in the presence of rhAPC (10 μg/mL) ± EPCR mAb (50 or 100 μg/mL). (C) A hypothetical model for rhAPC binding. Cells expressing hEPCR-mCFP and β1-mYFP will exhibit FRET only when these 2 molecules are brought into close proximity (100 Å) after rhAPC binding. (D) Whole-cell lysates of HEK293 cells transiently transfected with hEPCR-mCFP and β1-mYFP K562 were subjected to SDS-PAGE and Western blotting with the indicated antibodies. (E) Fluorescence images of transiently transfected HEK293 cells with hEPCR-mCFP and β1-mYFP demonstrate membrane localization of CFP and YFP signals. (F) HEK293 cells were transfected with hEPCR-mCFP and β1-mYFP in a delta T dish. FRET images under TIRF microscopy were extracted from videos (time above images, Videos S3Video 4. Time-lapse movie shows FRET image (highest red to lowest blue) of a hEPCR-mCFP and β1-mYFP transfected HEK293 cell (MOV, 429 KB)–S5). FRET was measured by sensitized emission method and analyzed by AutoQuant software. FRET signals are shown as rainbow colors (red indicates highest and blue, lowest).
Simultaneous binding of rhAPC to neutrophil integrins and EPCR. (A) EPCR RT-PCR on human neutrophils. Reverse-transcribed cDNAs from human heart and lung served as positive controls (top). FACS analysis of cell-surface EPCR using mAb RCR252 (bottom). IgG control and fMLP-treated cells were exposed to fMLP for 30 minutes before staining with Rat IgG1 isotype and RCR252, respectively. As a negative control (Untreated), cells were incubated without fMLP and labeled with RCR252. (B) Binding of 10 nM fMLP-treated neutrophils to immobilized FN in the presence of rhAPC (10 μg/mL) ± EPCR mAb (50 or 100 μg/mL). (C) A hypothetical model for rhAPC binding. Cells expressing hEPCR-mCFP and β1-mYFP will exhibit FRET only when these 2 molecules are brought into close proximity (100 Å) after rhAPC binding. (D) Whole-cell lysates of HEK293 cells transiently transfected with hEPCR-mCFP and β1-mYFP K562 were subjected to SDS-PAGE and Western blotting with the indicated antibodies. (E) Fluorescence images of transiently transfected HEK293 cells with hEPCR-mCFP and β1-mYFP demonstrate membrane localization of CFP and YFP signals. (F) HEK293 cells were transfected with hEPCR-mCFP and β1-mYFP in a delta T dish. FRET images under TIRF microscopy were extracted from videos (time above images, Videos S3Video 4. Time-lapse movie shows FRET image (highest red to lowest blue) of a hEPCR-mCFP and β1-mYFP transfected HEK293 cell (MOV, 429 KB)–S5). FRET was measured by sensitized emission method and analyzed by AutoQuant software. FRET signals are shown as rainbow colors (red indicates highest and blue, lowest).
Previously, it was shown that neutrophil migration through nitrocellulose micropore filter (without any protein coatings) was inhibited by rhAPC and the inhibition was reversed by an EPCR blocking Ab.14 In our neutrophil adhesion and migration assays on immobilized FN, however, Gla-less APC, a mutant form of APC that lacks the EPCR binding motif,28 inhibited adhesion and migration to a slightly less but similar degree as the wild-type protein (Figure 2B,G). To further investigate roles of EPCR in neutrophil migration, we tested whether the anti-EPCR Ab could relieve the rhAPC-induced inhibition of neutrophil adhesion on FN. Blocking of neutrophil EPCR with high concentration of Ab only partially but significantly reversed the inhibitory effect of rhAPC on neutrophil binding to FN (Figure 3B). In endothelial cells, EPCR-bound APC can mediate signals through PAR-129 and S1P1 receptors.30,31 Agonists of PAR-1 (SFLLRNPNDKYEPF) and S1P1 (SEW2871), however, did not inhibit neutrophil migration (data not shown). Thus, these results have led us to hypothesize that rhAPC can bind to EPCR and β1/β3 integrins simultaneously on the neutrophil surface (Figure 3C), where EPCR provides a supportive role for the integrin binding. To investigate the double occupation of rhAPC on living cell surface, fluorescence resonance energy transfer (FRET) analysis was used to measure the energy transfer between monomeric yellow fluorescent protein (mYFP) and monomeric cyan fluorescent protein (mCFP) as a function of distance (Figure 3C). We constructed C-terminal CFP-tagged EPCR (EPCR-mCFP) and YFP-tagged β1 integrin (β1-mYFP; Figure 3C,D). EPCR-mCFP and β1-mYFP were transiently cotransfected into the EPCR deficient HEK293, where they localized predominantly to the plasma membrane (Figure 3E). To test whether there is a decrease in the distance between EPCR and β1 integrins by rhAPC ligation, dynamic FRET was used to measure changes in the relative proximity of these cell-surface proteins in the presence of rhAPC, GLA-less APC, or RGE-APC. Because the ligand will only bind to cell surface receptors, we confined our optical measurements to the plasma membrane using through the objective total internal reflection fluorescence (TIRF). Dynamic FRET measurements on TIRF microscopy showed significant increase in FRET efficiency after rhAPC treatment (Figure 3F and Video S3). No obvious FRET change was observed with Gla-less APC and RGE-APC (Figure 3F and Videos S4, S5). Therefore, these data support the hypothesis that rhAPC recruits EPCR and β1 integrins in close proximity, within 100 Å, on cell membrane through simultaneous binding to EPCR and the integrins.
Intravenous administration of rhAPC is known to reduce lipopolysaccharide (LPS)–induced pulmonary inflammation by attenuating neutrophil chemotaxis toward the alveolar compartment. To show that the protective effect of rhAPC in vivo is associated with its interaction with neutrophil integrins and its suppression of neutrophil migration, LPS instillation induced neutrophil recruitment into bronchoalveolar lavage fluid (BALF) was determined by flow cytometry. Neutrophil recruitment in the BALF was significantly reduced by rhAPC but not by RGE-APC injection (Figure 4A). Administration of rhAPC significantly reduced mortality in a subset of patients with severe sepsis,32 and currently it is indicated for use in patients with sepsis involving acute organ dysfunction and a high risk of death. To further prove that the RGD sequence in rhAPC is important for its beneficial effects in sepsis and to examine whether the RGD peptide alters mortality in “high-grade” sepsis, 90% mortality was induced by endotoxemia. When LPS was given at LD90, a single dose of the RGD peptide significantly reduced mortality to 50% (Figure 4B). No significant reductions in the mortality were observed with control peptide (RGD → RAD; Figure 4B). These findings demonstrate that the blocking of integrins by rhAPC is critical for the inhibition of neutrophil recruitment and for the protection in sepsis.
The RGD sequence of rhAPC is critical for inhibition of neutrophil migration in vivo. (A) Neutrophil counts in BALF from LPS-treated mice. Mice were given rhAPC or RGE-APC (10 μg/mouse) or PBS 2 hours after LPS treatment. Results are expressed as mean (± SEM); n = 5 per group. (B) Survival curves for mice (C57BL/6, male, 6-8 weeks) challenged with an LD90 of LPS; 200 μg of the RGD peptide or the control (RAD) peptide was given via intravenous injection before receiving 37 to 40 mg/kg LPS intraperitoneally (n = 15-25 per group). The statistical significance of mortality was determined by the Kaplan-Meier log-rank test.
The RGD sequence of rhAPC is critical for inhibition of neutrophil migration in vivo. (A) Neutrophil counts in BALF from LPS-treated mice. Mice were given rhAPC or RGE-APC (10 μg/mouse) or PBS 2 hours after LPS treatment. Results are expressed as mean (± SEM); n = 5 per group. (B) Survival curves for mice (C57BL/6, male, 6-8 weeks) challenged with an LD90 of LPS; 200 μg of the RGD peptide or the control (RAD) peptide was given via intravenous injection before receiving 37 to 40 mg/kg LPS intraperitoneally (n = 15-25 per group). The statistical significance of mortality was determined by the Kaplan-Meier log-rank test.
Discussion
Given the complexity of the systemic inflammatory response to infection, it is not surprising that many targeted therapies in sepsis have not been able to improve survival. rhAPC was the first drug approved by the FDA for this indication, but its broad application has been questioned. Nonetheless, improvements in current APC therapy and development of better targeted, more efficient antisepsis therapies have been hampered by a lack of understanding of the exact mechanisms underlying the beneficial effects of rhAPC on organ function and survival rate in sepsis. The results presented here demonstrate that rhAPC inhibits neutrophil adhesion and migration on extracellular matrix proteins by directly binding to integrins (β1 and β3 integrins) at the neutrophil surface. Therefore, we conclude that leukocyte integrins are novel cellular receptors for rhAPC and that specific APC-integrin interactions inhibit neutrophil migration.
Consistent with our findings, recent in vitro and in vivo studies suggest that the marginal reduction in mortality and organ dysfunction/failure of septic patients by rhAPC may not result solely from its anticoagulation functions but also from its ability to reduce accumulation of activated neutrophils in severely infected organs.12 Integrin-mediated leukocyte migration is critical for the proper positioning of immunocompetent cells in the body. Chemokine/cytokine-directed cell adhesion and migration allow circulating neutrophils to access sites of inflammation and to phagocytose invading foreign pathogens, as well as necrotic and apoptotic cells. In response to a variety of mechanical, thermal, and chemical stimuli at the inflammation site, neutrophils release proteolytic enzymes such as elastase and myeloperoxidase, and reactive oxygen species including hydrogen peroxide and superoxide. Though all potent killers of foreign pathogens, these agents can also participate in disruption of endothelial barrier functions and promote extravascular host tissue damage during uncontrolled inflammation such as sepsis. Based on this possibility, therapies designed to inhibit neutrophil integrins have been proposed for use in sepsis and septic shock.33-35 Identification of the RGD (Arg-Gly-Asp) sequence as a key motif on APC for the interaction with neutrophil integrins and for the inhibition of neutrophil migration suggests that neutrophil β1 and β3 integrins and RGD sequence contained in extracellular matrix components such as fibronectin, laminin, and the collagens could be novel therapeutic targets for the treatment of severe sepsis.
The RGD sequence occurs only in human PC. In contrast to human PC, the mouse and rat homologues contain a QGD instead of an RGD sequence. This change in the arginine position of the RGD integrin-binding domain, however, is considered to be a conservative substitution that maintains integrin binding.36,37 Recently, crystal structures of the complex of RGD peptide and integrin αVβ3 have been solved.38 The peptide binds with its Arg contacting the α subunit/β propeller domain and its Asp ligated to a Mn2+ held in the metal ion-dependent adhesion site of the β subunit I–like domain. The reported buried area of the RGD motif in the αVβ3 crystal is 355Å.38 We calculated the solvent accessible surface area of rhAPC RGD motif, which is comparable to the buried area of the complex. The solvent accessible surface area of rhAPC RGD motif is 140Å.39 The small buried area in APC suggests that the RGD sequence in wild-type APC is not fully exposed for optimal integrin binding. The novel finding presented here is that rhAPC binds to EPCR and β1/β3 integrins simultaneously on the neutrophil surface (Figure 3). In addition, the median steady-state level of APC in the plasma from the PROWESS trial was approximately 50 ng/mL, whereas the normal concentration of endogenous APC is around 1 ng/mL.40 Thus, high plasma concentration during therapeutic infusions and simultaneous binding to cell surface EPCR would facilitate and strengthen the interaction of rhAPC with neutrophil integrins. Our data also suggest that subtle conformational changes around the RGD area can dramatically enhance the affinity of APC to the integrins. Although Zymogen rhPC failed to block neutrophil adhesion and migration on FN, proteolytic activity of APC is not required for the inhibition. Therefore, activation of PC may result in a conformational change that exposes the RGD sequence for more favorable integrin binding.
The involvement of β2 (CD18) integrins, such as LFA-1 (αLβ2; CD11a/CD18) and Mac-1 (αMβ2; CD11b/CD18) and ICAM-1, their endothelial membrane counterpart ligand, in systemic and local inflammation has been well documented both in vitro and in vivo.41-44 Other studies indicate, however, that neutrophil adhesion to pulmonary microvascular endothelial cells and migration into inflamed lung tissue can also occur by β2 integrin–independent adhesion pathways.25,42,45-49 In animal models, anti-β2 integrin Abs blocked sepsis-induced neutrophil emigration by only approximately 60%,42,50,51 suggesting an important component of neutrophil migration involves β2 integrin-independent pathways. Indeed, β1 integrins on neutrophils are significantly up-regulated at the later stage of sepsis in an animal model, whereas β2 integrin was elevated as early as 3 hours.52 Rapid elevation of β2 integrin expression may be important for host defense and tissue repair at the early phase of sepsis by recruiting circulating neutrophils into inflamed organs. Enhanced expression and activation of β1 integrin at the later stage may, however, alter the balance of leukocyte trafficking and induce accumulation of activated neutrophils in tissue during severe sepsis, which may lead to organ failures. Therefore, selective blocking of β1 integrins may inhibit only aberrant neutrophil infiltration while preserving other immune responses and minimizing potential immune suppression, which could be induced by other, nonselective antiadhesion therapies.
Our data demonstrate that EPCR is not a major mediator of the inhibitory effect of rhAPC on neutrophil adhesion and migration on FN. These results, however, do not preclude the possibility that the antiapoptotic and vascular permeability effects of APC mediated through engagement of EPCR provide an important contribution to its beneficial effects in sepsis.30 In agreement with this concept, Kerschen et al53 showed that the beneficial effect of APC on the septic survival was significantly decreased in mice genetically altered to express very low amounts of EPCR (< 10% of normal). The authors proposed that the cell signaling activities of APC, mediated by the receptors EPCR and PAR1, are important for APC's ability to reduce sepsis mortality. It is important to note that, in the aforementioned study, in vivo survival assays were performed only with recombinant mouse APC, which lacks the RGD sequence required for integrin binding. Given our observation that recombinant human APC directly blocks neutrophil integrins and a point mutation [RGD→RGE] abolished the inhibition, it is tempting to speculate that the primary effects of rhAPC on sepsis are attributable both to protection of endothelium and to changes in integrin-mediated neutrophil migration. If the beneficial effects of rhAPC on sepsis are mediated, in part, by diminishing integrin-mediated neutrophil infiltration into the inflamed tissue, then anti-integrin reagents may be used as potential therapies for severe sepsis or as a combination therapy with rhAPC to improve the clinical outcomes of rhAPC treatment. Modification of rhAPC may also enable the development of safer and better-targeted anti-inflammation therapies, but such advances will depend upon a better understanding of underlying molecular mechanisms of its action.
The online version of this article contains a data supplement.
The publication costs of this article were defrayed in part by page charge payment. Therefore, and solely to indicate this fact, this article is hereby marked “advertisement” in accordance with 18 USC section 1734.
Acknowledgments
We thank Rachel Spoonhower, Foon-Yee Law, Nicole Morin, Lii Feng Chen, Brian LeBlanc, Liz Lavigne, and Sanguk Kim for their technical assistance and Andrea Sant for comments on the manuscript. We thank Lisa Jennings for antibody (D3), Björn Dahlbäck for human protein C cDNA, and Charles Esmon for human EPCR cDNA.
This project was supported by National Institutes of Health grants HL087088 (M.K.), HL18208 (M.K.), HL68571 (A.R.R.), GM065085 (G.F.E.), and GM066194 (J.S.R.). W.L.B. was supported by Eli Lilly (Indianapolis, IN).
National Institutes of Health
Authorship
Contribution: G.F.E, P.P.S., Y.-M.H., J.A.H., H.-L.C., and A.R.R. designed and performed research; A.A., W.L.B., J.L.M., D.J.T., and J.S.R. designed research and analyzed data; and M.K. conceived, designed, and performed research, analyzed data, and wrote the paper.
Conflict-of-interest disclosure: W.L.B. received research funding from Eli Lilly. The remaining authors declare no competing financial interests.
Correspondence: Minsoo Kim, Department of Microbiology and Immunology, David H. Smith Center for Vaccine Biology and Immunology, University of Rochester, Rochester, NY 14642; e-mail: minsoo_kim@urmc.rochester.edu.
References
Author notes
G.F.E. and P.P.S. contributed equally to this work.




This feature is available to Subscribers Only
Sign In or Create an Account Close Modal