Abstract
There is much evidence to support a role for natural killer (NK) cells in controlling the progression of multiple myeloma (MM), a malignancy characterized by an abnormal plasma cell proliferation in the bone marrow (BM). Induction of DNA damage response has been recently shown capable of enhancing NKG2D ligand (NKG2DL) expression, but nothing is known about DNAM-1 ligand (DNAM-1L) regulation. In this study, we show that myeloma cells treated with low doses of therapeutic agents commonly used in the management of patients with MM, such as doxorubicin, melphalan, and bortezomib, up-regulate DNAM-1 and NKG2D ligands. Accordingly, therapeutic drug treatment of MM cells increases NK-cell degranulation, the NKG2D and DNAM-1 receptors being the major triggering molecules. Similar data were also obtained using ex vivo primary plasma cells derived from MM patients. Drug-induced DNAM-1 and NKG2D ligand expression was abolished after treatment with the ATM (ataxia telangiectasia mutated) and ATR (ATM- and RAD3-related) pharmacologic inhibitors caffeine and KU-55933, and was preferentially associated with senescent cells arrested in the G2 phase of the cell cycle. Altogether, our findings have identified a common pathway that can trigger the up-regulation of different NK cell–activating ligands and suggest that NK cells represent an immunosurveillance mechanism toward cells undergoing stress-induced senescent programs.
Introduction
Natural killer (NK) cells are present in the bloodstream, spleen, bone marrow, and in nonlymphoid organs and represent one of the main effectors of the immunosurveillance against tumors, by exerting 2 major effector functions, cytolysis of target cells and production of cytokines and chemokines.1,2
The activity of NK cells depends on the interplay between inhibitory receptors for major histocompatibility complex (MHC) class I molecules and activating receptors, which operate in concert to induce the elimination of tumor cells.3,4 Among the activating receptors particularly relevant for tumor cell recognition and killing is NKG2D, the receptor for the MHC I–related molecules MICA/B, and ULBPs (UL16-binding proteins), belonging to the C-type lectin-like receptor family.3,5-7 The NKG2D activating receptor is expressed not only on NK cells, but also on γδ T cells, CD8+ T cells, and a subset of CD4+ T cells. The expression of NKG2D ligands is largely confined to virus-infected, tumor, and stressed cells.7 To promote escape of tumors from NKG2D-mediated immunosurveillance, NKG2D ligands undergo proteolytic shedding. Soluble NKG2D ligands (NKG2DLs) have been shown to down-regulate the cell surface NKG2D expression on NK cells, resulting in impaired killing of tumor cells.8,9
Another activating receptor involved in NK-cell–mediated tumor cell killing is DNAX accessory molecule-1 (DNAM-1), a transmembrane glycoprotein constitutively expressed on the majority of T cells, NK cells, and macrophages; its ligands are Nectin-2 (Nec-2, CD112) and the poliovirus receptor (PVR, CD155), which belong to the nectin/nectin-like family.10-12 DNAM-1 ligands have been initially described as adhesion molecules mainly regulating trans-endothelial migration13 and only recently they have been found on a variety of tumor cells.12,14 Both DNAM-1 and NKG2D cooperate in the induction of NK-cell killing against tumor cells of different histotypes, including those of hematopoietic origin.14,15
Similarly to the NKG2D ligands, soluble isoforms of PVR have also been found in human serum and in the culture supernatant of tumor cell lines, and their role in tumor immunoevasion has been considered.12
It has recently been demonstrated that agents that produce a genotoxic stress or DNA-replication inhibitors up-regulate NKG2D ligand expression through the activation of ATM (ataxia telangiectasia mutated) and ATR (ATM- and Rad3-related) protein kinases on human fibroblasts and on mouse tumor cell lines, and enhance their destruction by NK cells.16,17 Increased ligand expression is regulated by the activation of the DNA damage response (DDR). This is a cellular program devoted to the maintenance of genome integrity through the inhibition of cell cycle and activation of the DNA repair systems, or by the induction of apoptosis or a protracted cell-cycle arrest known as cellular senescence.17,18 No information is so far available on the regulation of DNAM-1 ligand expression through the DDR pathway.
Most of the chemotherapeutic agents commonly used in clinical trials trigger a DNA damage pathway leading to cell apoptosis and to a senescence-like phenotype when used at low concentrations.18-20
In the present study, we asked whether low doses of therapeutic agents were able to trigger the up-regulation of both DNAM-1 and NKG2D ligands on multiple myeloma (MM) cells through the activation of DDR. MM is a disorder that accounts for approximately 10% of all hematologic malignancies and is characterized by an abnormal proliferation of plasma cells (PCs) in the bone marrow that gives rise to an aberrant immunoglobulin (G band), and is associated with skeletal destruction, metabolic perturbations, and kidney damage.21
In the past several years, it has become increasingly clear that NK cells play an important role in the recognition and killing of MM cells mediated mainly by NKG2D- and DNAM-1–activating receptors, with differences in NK-cell numbers and activity depending on the stage of the disease.22-26 In addition, the activity of a novel class of immunomodulatory drugs (ie, thalidomide and lenalidomide) that has emerged as highly active agents in patients with MM also depends on their ability to stimulate NK-cell cytotoxic functions.27,28
In this study, we show that low doses of chemotherapeutic drugs trigger the expression not only of NKG2D, but also of DNAM-1 ligands on MM cells in an ATM/ATR-dependent manner, and that the up-regulation of these ligands is associated with a drug-induced tumor cell senescent phenotype. Moreover, we show that NK-cell degranulation against MM cells is enhanced by drug treatment.
Methods
Cell lines and clinical samples
The human MM cell lines ARK, LP-1, OPM-2, RPMI-8226, and SKO-007(J3) were kindly provided by Prof P. Trivedi (Sapienza University of Rome). The cell lines were maintained at 37°C and 5% CO2 in RPMI 1640 (Life Technologies, Gaithersburg, MD) supplemented with 15% FCS. All cell lines were mycoplasma-free (EZ-PCR Mycoplasma Test Kit; Biological Industries, Haemek, Israel). Peripheral blood and bone marrow samples from untreated patients with MM were managed at the Institute of Hematology (Sapienza University of Rome). Informed consent in accordance with the Declaration of Helsinki was obtained from all patients, and approval was obtained from the Ethics Committee of the Sapienza University of Rome.
The bone marrow aspirates were lysed using a buffer composed of 1.5 M NH4Cl, 100 mM NaHCO3, and 10 mM ethylenediaminetetraacetic acid (EDTA). Bone marrow–derived mononuclear cells were maintained at 37°C and 5% CO2 in complete medium supplemented with 20 ng/mL human recombinant IL-3 and 2 ng/mL human recombinant IL-6 (PeproTech, Rocky Hill, NJ). In some experiments, myeloma cells were selected using anti-CD138 magnetic beads (Miltenyi Biotec, Auburn, CA). More than 95% of the purified cells expressed CD138 and CD38.
Reagents and antibodies
The following unconjugated monoclonal antibodies (mAbs) were used for immunostaining: anti-MICA (MAB159227), anti-MICB (MAB236511), anti-ULBP1 (MAB170818), anti-ULBP2 (MAB165903), anti-ULBP3 (MAB166510), and anti-NKG2D (149810) from R&D Systems (Minneapolis, MN); anti–Nec-2 (R2.525) and anti–DNAM-1 (DX11) from Serotec (Oxford, United Kingdom); anti-PVR (46.31) kindly provided by Prof M. Colonna (Washington University, St Louis, MO); anti-CD69 (TP1/8) and anti-CD25 (2A3) from Becton Dickinson (San Jose, CA); and MHC class I (W6/32) from ATCC (Manassas, VA). Fluorescein isothiocyanate (FITC)–conjugated (GAM-FITC) and phycoerythrin (PE)–conjugated (GAM-PE) goat F(ab)2 fragments directed against mouse IgG were purchased from Jackson ImmunoResearch Laboratories (Newmarket, United Kingdom). Allophycocyanin (APC)–conjugated anti-CD38 (HIT2), anti-CD138/FITC (MI15), anti-CD56/FITC (NCAM16), anti-CD16/PE (332779), anti-CD107a/FITC (H4A3), and anti-CD138/PerCP-Cy5.5 (MI15) were purchased from Becton Dickinson. Anti-CD3/APC (HIT3a), anti-CD56/PE (HCD56), anti-mouse IgG1/FITC, IgG1/PE, or IgG1/APC (MOPC-21) were purchased from BioLegend (San Diego, CA). The ATM and ATR pharmacologic inhibitors KU-55933 and caffeine were purchased from Sigma-Aldrich (St Louis, MO).
Drug treatment
MM cell lines were cultured for 72 hours in U-bottom 96-well tissue culture plates at 37°C and 5% CO2 at different cellular densities in the absence or presence of different drug concentrations. The following therapeutic drugs were tested: cisplatin, doxorubicin, melphalan, etoposide, and bortezomib. On the day of the assay, 10 μL MTT (5 mg/mL) (3-(4,5-dimethylthiazolyl-2)-2,5-diphenyltetrazolium bromide; Sigma-Aldrich) was added to each well, and cells were incubated for 3 hours at 37°C and 5% CO2. After blocking the reaction and making the crystals soluble with isopropanol/HCl 0.04 N, samples were moved into a flat-bottom 96-well tissue culture plate, and the absorbance was read with an enzyme-linked immunosorbent assay (ELISA) reader at 570 nm. Dose-response curves were calculated and an IC50 value (concentration of drug resulting in 50% inhibition of cell growth) was obtained. IC50 values or concentrations 10 times lower were used to treat the different cell lines, as follows: doxorubicin: ARK (0.06 μM), LP-1 (0.06 μM), OPM-2 (0.08 μM), RPMI-8226 (0.05 μM), SKO-007(J3) (0.05 μM); etoposide: ARK (0.4 μM), LP-1 (3.5 μM), OPM-2 (0.7 μM), RPMI-8226 (0.1 μM), SKO-007(J3) (0.3 μM); melphalan: ARK (7 μM), LP-1 (21.5 μM), OPM-2 (1.6 μM), RPMI-8226 (1.5 μM), SKO-007(J3) (22 μM); bortezomib: ARK (1.4 nM), LP-1 (0.95 nM), OPM-2 (0.75 nM), RPMI-8226 (1 nM), SKO-007(J3) (4.9 nM); and cisplatin: ARK (14 μM), LP-1 (1 μM), OPM-2 (9.4 μM), RPMI-8226 (7 μM), SKO-007(J3) (9.4 μM). Patient-derived PCs were incubated with melphalan (20 μM) or bortezomib (5 nM) for 48 hours at 37°C and 5% CO2.
Immunofluorescence and flow cytometry
Cells were cultured in 6-well tissue culture plates for 48 hours at a concentration of 3 × 105 cells/mL with different drugs. In some experiments, cells were preincubated for 2 hours at 37°C with 10 μM KU-55933 or 1 mM caffeine. A dose-response curve was performed with both inhibitors to identify the doses that did not affect cell viability.
The expression of the NKG2D and DNAM-1 ligands on MM cells was analyzed by immunofluorescence staining using anti-MICA, anti-MICB, anti-ULBP1/2/3, anti–Nec-2, or anti-PVR unconjugated mAbs, followed by secondary GAM-FITC or GAM-PE Abs. In some experiments, cells were stained with propidium iodide (PI) (1 μg/μL) to assess cell viability. The analysis of ligand expression on patient-derived PCs was performed by gating on the CD38+CD138+ PC population. Samples were analyzed using a FACSCalibur (BD Biosciences, San Jose, CA).
Real-time PCR
Total RNA from the MM cell lines was extracted using Trizol (Invitrogen, Carlsbad, CA) after 24-hour treatment with doxorubicin or melphalan as described in “Drug treatment.” Total RNA (1 μg) was used for cDNA first-strand synthesis in a 25-μL reaction volume. Real-time polymerase chain reaction (PCR) was performed using the ABI Prism 7900 Sequence Detection system (Applied Biosystems, Foster City, CA). cDNA was amplified in triplicate with primers for MICA (Hs00792952_m1), MICB (Hs00792952_m1), PVR (Hs00197846_m1), ULBP2 (Hs00607609_m1), ULBP3 (Hs00225909_m1), and Nec2 (Hs01071562_m1) all conjugated with fluorochrome FAM, and β-actin (4326315E) conjugated with fluorochrome VIC (Applied Biosystems). The average of the threshold cycles was used to interpolate standard curves and to calculate the transcript amount in samples using SDS version 1.7a software (Applied Biosystems). Relative mRNA amount, normalized with β-actin, was expressed as arbitrary units and referred to untreated cells considered as calibrator.
Degranulation assay
NK-cell–mediated cytotoxicity was evaluated using the lysosomal marker CD107a as previously described.29 As source of effector cells, we used peripheral blood mononuclear cells (PBMCs) isolated from healthy donors by Lymphoprep (Nycomed, Oslo, Norway) gradient centrifugation and then cocultured for 10 days with irradiated (30 Gy) Epstein-Barr virus (EBV)–transformed B-cell line RPMI 8866 at 37°C in a humidified 5% CO2 atmosphere, as previously described.30 On day 10, the cell population was routinely more than 90% CD56+CD16+CD3−, as assessed by immunofluorescence and flow cytometry analysis. NK cells were activated overnight with 200 U/mL human recombinant IL-2 (R&D Systems). When patient-derived PCs (plasma cells) were used as targets, autologous PBMCs were cultured for 2 days in complete medium supplemented with 100 U/mL IL-2.
Drug-treated MM cell lines or patient-derived PCs were incubated with activated NK cells at different effector-target (E/T) ratios, from 10:1 to 1:1, in a U-bottom 96-well tissue culture plate in complete medium at 37°C and 5% CO2 for 2 hours. Thereafter, cells were washed with PBS and incubated with anti-CD107a/FITC (or cIgG/FITC) for 45 minutes at 4°C. Cells were then stained with anti-CD3/APC, anti-CD56/PE (or anti-CD16/PE), and anti-CD138/PerCP-Cy5.5 to gate the CD3−CD56+CD16+CD138− NK population. In some experiments, cells were pretreated for 20 minutes at room temperature with anti-NKG2D, anti–DNAM-1, or anti–MHC I neutralizing mAbs. Analyses were performed using a FACSCalibur.
Senescence-associated β-galactosidase staining
Forty-eight–hour melphalan- or doxorubicin-treated MM cells were cultured for further 24 hours without drug before performing the senescence-associated β-galactosidase (SA-β-Gal) assay. Cells were then fixed for 5 minutes at room temperature in 3.6% formaldehyde and incubated overnight at 37°C without CO2 with fresh SA-β-Gal stain solution: 1 mg/mL 5-bromo-4-chloro-3-indolyl β-d-galactoside (X-Gal), 150 mM NaCl, 2 mM MgCl2, 40 mM citric acid, 5 mM sodium phosphate (pH 6.0), 5 mM potassium ferrocyanide, and 5 mM potassium ferricyanide. Senescent cells were identified as blue-stained cells by standard light microscopy. Cells were acquired and analyzed by an Olympus BX51 microscope (Hamburg, Germany) and IAS 2000 software (Biosystem, Rome, Italy); using original magnification 200×/0.50.
Cell cycle and ligand expression analysis
Forty-eight–hour melphalan- or doxorubicin-treated MM cells were stained for NKG2D and DNAM-1 ligands as described in “Drug treatment” and then washed in PBS with 0.1% sodium azide and fixed for 2 hours at 4°C in cold 70% ethanol. Thereafter, cells were incubated for 30 minutes at room temperature with 50 μg/mL PI in PBS containing 0.05 mg/mL RNAse (Sigma-Aldrich) and immediately analyzed using a FACSCalibur. Flow cytometric analysis was performed using the FlowJo software version 8.5.2 (TreeStar, Ashland, OR).
Results
The DNAM-1 and NKG2D ligands are up-regulated on human MM cell lines by low doses of therapeutic agents
It has been recently shown that the expression of NKG2D-L on human fibroblasts can be up-regulated by chemotherapy agents through the activation of the DNA damage response.16 Thus, we wanted to investigate whether low doses of different therapeutic agents with well-documented clinical activity in the treatment of MM could modulate the expression of the ligands for NKG2D and DNAM-1 activating receptors on a panel of MM cell lines.
To this aim, we evaluated the expression of NKG2D (MICA, MICB, ULBP1-3) and DNAM-1 (PVR and Nec-2) ligands on ARK, LP-1, OPM-2, RPMI-8226, and SKO-007(J3) MM cell lines upon treatment with doxorubicin, etoposide, melphalan, bortezomib, and cisplatin at the doses described in “Drug treatment,” and not affecting cell viability as assessed by PI staining (data not shown).
Immunofluorescence and fluorescence-activated cell sorting (FACS) analysis revealed that 2 (RPMI-8226 and SKO-007(J3)) of 5 MM cell lines constitutively expressed PVR, MICA, and MICB; 3 (ARK, LP-1, and OPM-2) expressed only PVR; whereas Nec-2, ULBP1, ULBP2, and ULBP3 were undetectable on all the MM cell lines (Figure S1, available on the Blood website; see the Supplemental Materials link at the top of the online article; and data not shown). Forty-eight–hour treatment with low doses of pharmacologic drugs differently modulated NKG2D and DNAM-1 ligands on the MM cell lines, with up-regulation of the already expressed ligands. Of note, we found that doxorubicin, melphalan, and etoposide were particularly effective in enhancing both MICA and PVR expression on RPMI-8226 and SKO-007(J3) myeloma cells. Thus, we focused our attention on the SKO-007(J3) MM cell line since in addition to MICA and PVR, MICB was also up-regulated on these cells and not on the cells of the other MM cell lines (Figure 1A). A dose-response curve was performed to select the dose that did not affect cell viability and induced ligand up-regulation (Figure S2). We then tested by real-time PCR whether PVR, MICA, and MICB surface expression on melphalan- or doxorubicin-treated SKO-007(J3) cells was accompanied by a corresponding increase in mRNA levels, and we found an augmentation of PVR, MICA, and MICB transcripts at 24 hours after treatment (Figure 1B).
Modulation of PVR, MICA, and MICB expression on the SKO-007(J3) cell line after doxorubicin or melphalan treatment. (A) PVR, MICA, and MICB surface expression was analyzed by flow cytometry on SKO-007(J3) cells treated with doxorubicin (0.05 μM) or melphalan (22 μM) for 48 hours. The gray histogram represents the isotype control antibody, whereas dashed lines represent the specific ligand. Data are representative of 1 of 4 independent experiments. (B) The corresponding increase in mRNA levels has been tested after 24 hours by real-time PCR performed as described in “Real-time PCR.” Data, expressed as arbitrary units, were normalized with β-actin, and referred to untreated cells considered as calibrator. Data are from the same experiment shown in panel A and are presented as the means plus or minus SD of triplicates. Significant differences as calculated by paired Student t test are indicated: *P < .01; **P < .05.
Modulation of PVR, MICA, and MICB expression on the SKO-007(J3) cell line after doxorubicin or melphalan treatment. (A) PVR, MICA, and MICB surface expression was analyzed by flow cytometry on SKO-007(J3) cells treated with doxorubicin (0.05 μM) or melphalan (22 μM) for 48 hours. The gray histogram represents the isotype control antibody, whereas dashed lines represent the specific ligand. Data are representative of 1 of 4 independent experiments. (B) The corresponding increase in mRNA levels has been tested after 24 hours by real-time PCR performed as described in “Real-time PCR.” Data, expressed as arbitrary units, were normalized with β-actin, and referred to untreated cells considered as calibrator. Data are from the same experiment shown in panel A and are presented as the means plus or minus SD of triplicates. Significant differences as calculated by paired Student t test are indicated: *P < .01; **P < .05.
Doxorubicin or melphalan treatment of SKO-007(J3) cells increases NK-cell degranulation in an NKG2D- and DNAM-1–dependent manner
The enhanced expression of NKG2D and DNAM-1 ligands on drug-treated SKO-007(J3) myeloma cells prompted us to test whether they were able to trigger NK-cell degranulation. The expression of the lysosomal marker CD107a, which correlates with NK-cell cytotoxicity,29 was evaluated by immunofluorescence and FACS analysis by gating on NK cells upon their interaction with doxorubicin- or melphalan-treated, or untreated, SKO-007(J3) cells used as targets. The up-regulation of NKG2D and DNAM-1 ligands was verified before the degranulation assay (data not shown). As shown in Figure 2, expression of CD107a on NK cells contacting SKO-007(J3) target cells indicates that NK-cell degranulation is induced and this increases after drug treatment. The assay was performed at the E/T ratio of 2.5:1 and similar results were obtained using different E/T ratios (data not shown).
Doxorubicin or melphalan treatment of SKO-007(J3) cells increases NK-cell degranulation in an NKG2D- and DNAM-1–dependent manner. NK cells derived from PBMCs of healthy donors, preactivated with 200 U/mL IL-2 for 12 hours, were incubated with SKO-007(J3) cells, untreated or treated as described in the legend of Figure 1, and used as target cells in a degranulation assay. The assay was performed at the effector-target (E/T) ratio of 2.5:1. After 2 hours at 37°C, cells were stained with anti-CD56, anti-CD3, and anti-CD107a mAbs. Cell surface expression of CD107a was analyzed on CD56+CD3− cells. To evaluate the role of NKG2D and DNAM-1, the assay was performed also treating NK cells with blocking anti–DNAM-1, anti-NKG2D, or anti-CD56 mAb used as control. Results are expressed as the percentage of CD107a+ cells obtained by subtracting the percentage of isotype control antibody, and are representative of 1 of 4 independent experiments. Data are presented as the means plus or minus SD of triplicates. Antibody blocking on drug-treated cells always showed a statistically significant increase in CD107a expression, compared with drug-treated cells with no Ab or control Ab (P < .05 or P < .005). A statistically significant difference was also observed between NT versus drug-treated samples for no Ab (P < .05). All other combinations were not significant.
Doxorubicin or melphalan treatment of SKO-007(J3) cells increases NK-cell degranulation in an NKG2D- and DNAM-1–dependent manner. NK cells derived from PBMCs of healthy donors, preactivated with 200 U/mL IL-2 for 12 hours, were incubated with SKO-007(J3) cells, untreated or treated as described in the legend of Figure 1, and used as target cells in a degranulation assay. The assay was performed at the effector-target (E/T) ratio of 2.5:1. After 2 hours at 37°C, cells were stained with anti-CD56, anti-CD3, and anti-CD107a mAbs. Cell surface expression of CD107a was analyzed on CD56+CD3− cells. To evaluate the role of NKG2D and DNAM-1, the assay was performed also treating NK cells with blocking anti–DNAM-1, anti-NKG2D, or anti-CD56 mAb used as control. Results are expressed as the percentage of CD107a+ cells obtained by subtracting the percentage of isotype control antibody, and are representative of 1 of 4 independent experiments. Data are presented as the means plus or minus SD of triplicates. Antibody blocking on drug-treated cells always showed a statistically significant increase in CD107a expression, compared with drug-treated cells with no Ab or control Ab (P < .05 or P < .005). A statistically significant difference was also observed between NT versus drug-treated samples for no Ab (P < .05). All other combinations were not significant.
Based on these findings, we evaluated the role of NKG2D and DNAM-1 in MM cell recognition by performing the degranulation assay in the presence of anti-NKG2D and/or anti–DNAM-1 blocking mAbs. Treatment of NK cells with NKG2D and DNAM-1 blocking antibodies decreased CD107a expression, whereas no change of expression was observed upon treatment with a control mAb (Figure 2). In addition, NKG2D and DNAM-1 blocking antibodies partially affected basal degranulation, leading to the conclusion that constitutive NK-cell degranulation also involves these activating receptors.
Our results demonstrate that SKO-007(J3) cells treated with low doses of chemotherapeutic agents enhance NK-cell degranulation by promoting their recognition by NKG2D and DNAM-1 activating receptors.
Therapeutic drug-induced up-regulation of NKG2D and DNAM-1 ligands on patient-derived malignant PCs contributes to the degranulation of autologous NK cells
We next investigated whether our findings could be extended to patient-derived myeloma cells obtained from bone marrow samples. We studied 4 patients affected by smoldering multiple myeloma, and 2 patients affected by an active MM according to Durie and Salmon's staging system, prior to treatment (Figure 3A). We first characterized by flow cytometry the cell surface expression of NKG2DL and DNAM-1L gating on CD138+/CD38+ PCs (Figure 3B), and we found that patient-derived PCs displayed different levels of both NKG2D and DNAM-1 ligands independently of the clinical stage and/or the percentage of malignant PCs (Figure 3C). In light of the results obtained with MM cell lines in vitro, we assessed whether treatment of malignant PCs with melphalan could up-regulate the expression of NKG2D and DNAM-1 ligands. In addition, we tested the proteasome inhibitor bortezomib recently used in MM therapy. Depending on the amount of PCs obtained from the different patients, samples were treated with one (P1, P3, and P4) or both (P2, P5, and P6) drugs.
Patient characteristics. (A) Patients were classified according to Durie and Salmon's staging system. (B) Malignant PCs obtained from BM samples of MM patients were selected by gating on CD38+CD138+ cells and an example is shown (P2). (C) NKG2D and DNAM-1 ligand expression was evaluated on malignant PCs from BM sample by gating on the CD38+CD138+ population. The mean fluorescence intensity (MFI) of each specific ligand subtracted from the MFI of isotype control antibody is reported.
Patient characteristics. (A) Patients were classified according to Durie and Salmon's staging system. (B) Malignant PCs obtained from BM samples of MM patients were selected by gating on CD38+CD138+ cells and an example is shown (P2). (C) NKG2D and DNAM-1 ligand expression was evaluated on malignant PCs from BM sample by gating on the CD38+CD138+ population. The mean fluorescence intensity (MFI) of each specific ligand subtracted from the MFI of isotype control antibody is reported.
Consistent with the data obtained with in vitro cell lines, drug-treated ex vivo PCs expressed higher levels of surface NKG2D and DNAM-1 ligands, with considerable variations observed among different patients not related to the stage of disease (Figure 4). PCs from patient P2 were the best responders to drug treatment as shown by the marked increase of MICA, MICB, and Nec-2 expression. It is worth noting that unlike MM cell lines, the expression of Nec-2 and ULBP1-3 on patient-derived PCs was also enhanced by drug treatment.
DNAM-1 and NKG2D ligands are up-regulated on patient-derived PCs after therapeutic treatment. Mononuclear cells were cultured with melphalan (20 μM) or bortezomib (5 nM) in complete medium supplemented with 20 ng/mL IL-3 and 2 ng/mL IL-6. Upon 48-hour treatment, the expression of ULBP1 (1), ULBP2 (2), ULBP3 (3), MICA (A), MICB (B), PVR (P), and Nec-2 (N) was analyzed by flow cytometry gating on CD38+CD138+ PCs. Three examples of the typical FACS analysis performed are represented in the squares. * = P1; ** = P2. Data are expressed as fold increase between the MFI of specific ligand subtracted for MFI of isotype control of treated cells divided by MFI of specific ligand subtracted for MFI of isotype control of untreated cells.
DNAM-1 and NKG2D ligands are up-regulated on patient-derived PCs after therapeutic treatment. Mononuclear cells were cultured with melphalan (20 μM) or bortezomib (5 nM) in complete medium supplemented with 20 ng/mL IL-3 and 2 ng/mL IL-6. Upon 48-hour treatment, the expression of ULBP1 (1), ULBP2 (2), ULBP3 (3), MICA (A), MICB (B), PVR (P), and Nec-2 (N) was analyzed by flow cytometry gating on CD38+CD138+ PCs. Three examples of the typical FACS analysis performed are represented in the squares. * = P1; ** = P2. Data are expressed as fold increase between the MFI of specific ligand subtracted for MFI of isotype control of treated cells divided by MFI of specific ligand subtracted for MFI of isotype control of untreated cells.
When a sufficient number of PCs (P1, P2, P3, and P5) were isolated, we examined autologous NK-cell degranulation, to assess the functional role of ligand up-regulation. The degranulation assay was performed by analyzing the expression of CD107a on autologous CD3−CD16+CD56+CD138− NK cells. The percentage of peripheral blood NK cells from the different patients was comparable, as was the expression of NKG2D and DNAM-1 activating receptors (data not shown). NK cells derived from the MM patients expressed CD107a upon their interaction with the autologous malignant PCs and this expression was increased upon melphalan or bortezomib treatment. In addition, for 2 patients (P2 and P5) we performed the degranulation assay in the presence of anti-NKG2D or anti–DNAM-1 blocking mAbs and we found that NK-cell degranulation upon their interaction with drug-treated but not with untreated malignant PCs was dependent on both NKG2D and DNAM-1 receptors (Figure 5). Furthermore, some patients (P7, P8, P9, and P10) were also tested by real-time PCR to investigate whether ligand surface expression on melphalan- or bortezomib-treated PCs was accompanied by a corresponding increase in mRNA levels at 24 hours after drug treatment (Figure S3). Thus, the results with patient-derived malignant PCs confirm our findings on MM cell lines and strongly indicate that low doses of therapeutic agents increase NK-cell degranulation by promoting cognate interaction of both NKG2D and DNAM-1 with their respective ligands.
Therapeutic drug–induced up-regulation of NKG2D and DNAM-1 ligands on patient-derived malignant PCs contributes to the degranulation of autologous NK cells. Mononuclear cells derived from the BM of the patients were prepared as described in “Cell lines and clinical samples,” treated with melphalan (20 μM) or bortezomib (5 nM) for 48 hours, then compared with untreated cells for their capability to enhance NK-cell degranulation. Myeloma cells were exposed for 2 hours to autologous IL-2–activated PBMCs and cell surface expression of CD107a on NK cells was analyzed. The assay was performed at the effector-target (E/T) ratio of 2.5:1. Significant differences, as calculated by paired Student t test, were found comparing NT versus melphalan-treated samples (P < .05). Statistical analysis on bortezomib-treated samples was not performed since 2 patients (P2 and P5) were studied. To evaluate NKG2D and DNAM-1 contribution, we performed the degranulation assay by preincubating PBMCs with the anti-NKG2D, anti–DNAM-1, or anti–MHC I neutralizing mAbs before the assay (P2 and P5).
Therapeutic drug–induced up-regulation of NKG2D and DNAM-1 ligands on patient-derived malignant PCs contributes to the degranulation of autologous NK cells. Mononuclear cells derived from the BM of the patients were prepared as described in “Cell lines and clinical samples,” treated with melphalan (20 μM) or bortezomib (5 nM) for 48 hours, then compared with untreated cells for their capability to enhance NK-cell degranulation. Myeloma cells were exposed for 2 hours to autologous IL-2–activated PBMCs and cell surface expression of CD107a on NK cells was analyzed. The assay was performed at the effector-target (E/T) ratio of 2.5:1. Significant differences, as calculated by paired Student t test, were found comparing NT versus melphalan-treated samples (P < .05). Statistical analysis on bortezomib-treated samples was not performed since 2 patients (P2 and P5) were studied. To evaluate NKG2D and DNAM-1 contribution, we performed the degranulation assay by preincubating PBMCs with the anti-NKG2D, anti–DNAM-1, or anti–MHC I neutralizing mAbs before the assay (P2 and P5).
Up-regulation of DNAM-1 (PVR) and NKG2D (MICA and MICB) ligands by doxorubicin or melphalan treatment depends on the DNA damage sensors ATM and ATR
It has recently been demonstrated that agents that induce genotoxic stress activate the DDR pathway that is responsible for the up-regulation of NKG2DL expression on human fibroblasts and mouse tumor cell lines.16 In addition, many of the chemotherapeutic drugs used in clinical trials today, including doxorubicin or melphalan, have the capability of inducing ATM activation.31,32
Based on our evidence that low doses of doxorubicin and melphalan up-regulate both NKG2D and DNAM-1 ligand expression on MM cells and that both activating receptors are involved in their lysis, we wondered whether up-regulation of MICA, MICB, and PVR was dependent on the activity of the 2 DNA damage sensors ATM and ATR.
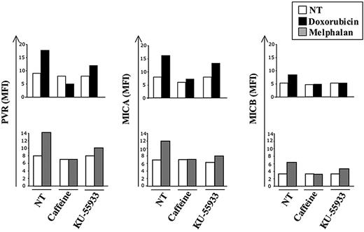
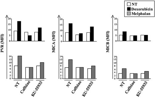
Thus, we tested whether caffeine, a widely used inhibitor capable of blocking both ATM and ATR catalytic activity,33 or KU-55933, a specific inhibitor of ATM,34 could interfere with the induction of MICA, MICB, and PVR expression on doxorubicin- or melphalan-treated SKO-007(J3) cells. Cells were pretreated with doses of caffeine (1 mM) or KU-55933 (10 μM) that do not affect cell viability, and then incubated with doxorubicin or melphalan for 48 hours. We found that MICA, MICB, as well as PVR up-regulation was completely inhibited by caffeine and partially reduced by KU-55933 treatment (Figure 6), whereas both inhibitors did not impair constitutive ligand expression, thus suggesting that genotoxic stress is involved in the regulation of both NKG2D16 and DNAM-1 ligand expression.
Up-regulation of DNAM-1 (PVR) and NKG2D (MICA and MICB) ligands by doxorubicin or melphalan treatment depends on DNA damage sensors ATM and ATR. The SKO-007(J3) cell line was preincubated for 2 hours with caffeine (1 mM) or KU55933 (10 μM), then treated with doxorubicin (0.05 μM) or melphalan (22 μM) for a further 48 hours. The expression of PVR, MICA, and MICB was analyzed by flow cytometry. On the y-axis is shown the median fluorescence intensity (MFI) values of ligand expression obtained by subtracting the MFI of the isotype control antibody. Results are representative of 1 of 4 independent experiments.
Up-regulation of DNAM-1 (PVR) and NKG2D (MICA and MICB) ligands by doxorubicin or melphalan treatment depends on DNA damage sensors ATM and ATR. The SKO-007(J3) cell line was preincubated for 2 hours with caffeine (1 mM) or KU55933 (10 μM), then treated with doxorubicin (0.05 μM) or melphalan (22 μM) for a further 48 hours. The expression of PVR, MICA, and MICB was analyzed by flow cytometry. On the y-axis is shown the median fluorescence intensity (MFI) values of ligand expression obtained by subtracting the MFI of the isotype control antibody. Results are representative of 1 of 4 independent experiments.
DNAM-1 (PVR) and NKG2D (MICA and MICB) ligands are up-regulated on doxorubicin- or melphalan-induced senescent MM cells
Senescent cells display an increase of cell size, senescence-associated expression of β-galactosidase activity, and an altered pattern of gene expression,18,35 and in response to drug-induced stress they are arrested in the G2 cell-cycle phase.19,36
The ATM/ATR signaling pathway has been found constitutively active in drug-induced senescent tumor cells, and senescence induced by sublethal concentrations of anticancer drugs can be regarded as a form of permanently maintained DDR.37 In addition, some evidence demonstrate the ability of doxorubicin to induce a senescent phenotype on both normal and tumor cells.20,38
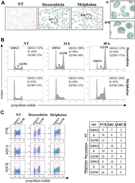
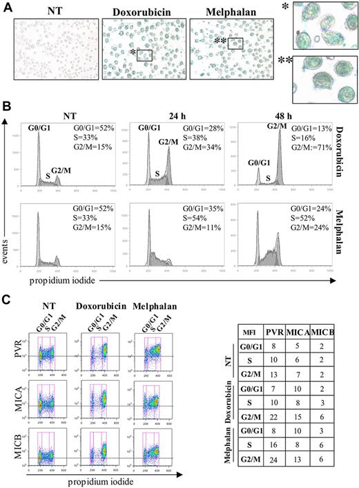
Our goal was to determine whether drug-induced up-regulation of NKG2D and DNAM-1 ligands on MM cells was associated with a senescent phenotype. To this end, we first analyzed whether SKO-007(J3) cells undergo senescence after exposure to the low doses of doxorubicin or melphalan that up-regulate NKG2D and DNAM-1 ligands and do not induce apoptosis (Figure 1 and data not shown), by evaluating β-galactosidase activity. β-Galactosidase activity visualized by microscopy, through the appearance of a blue color in the cells, was already present in the SKO-007(J3) MM cells after 48 hours of incubation with the chemotherapeutic agents (data not shown), but the staining became more intense and was present in virtually every cell when they were left for further 24 hours in the absence of the drug (Figure 7A).
DNAM-1 (PVR) and NKG2D (MICA and MICB) ligands are up-regulated on doxorubicin- or melphalan-induced senescent MM cells. (A) SKO-007(J3) cells were incubated with doxorubicin (0.05 μM) or melphalan (22 μM) for 48 hours and left for an additional 24 hours in the absence of the drug. MM cells were then fixed, and incubated overnight at 37°C without CO2 with SA-β-Gal stain solution (“Senescence-associated β-galactosidase staining”). Senescent cells were identified as blue-stained cells by microscopy. Results are representative of 1 of 3 independent experiments. (B) SKO-007(J3) cells were treated for 24 and 48 hours with doxorubicin or melphalan, then fixed and stained with PI to analyze cell distribution among the different cell-cycle phases. (C) To correlate PVR, MICA, and MICB up-regulation with a specific cell-cycle phase, the untreated and treated SKO-007(J3) cells were incubated with PI and stained for these ligands. The analysis was performed by flow cytometry. The corresponding MFI values of the ligand expression obtained by subtracting the MFI of the isotype control antibody are reported in the table. Results are representative of 1 of 5 independent experiments.
DNAM-1 (PVR) and NKG2D (MICA and MICB) ligands are up-regulated on doxorubicin- or melphalan-induced senescent MM cells. (A) SKO-007(J3) cells were incubated with doxorubicin (0.05 μM) or melphalan (22 μM) for 48 hours and left for an additional 24 hours in the absence of the drug. MM cells were then fixed, and incubated overnight at 37°C without CO2 with SA-β-Gal stain solution (“Senescence-associated β-galactosidase staining”). Senescent cells were identified as blue-stained cells by microscopy. Results are representative of 1 of 3 independent experiments. (B) SKO-007(J3) cells were treated for 24 and 48 hours with doxorubicin or melphalan, then fixed and stained with PI to analyze cell distribution among the different cell-cycle phases. (C) To correlate PVR, MICA, and MICB up-regulation with a specific cell-cycle phase, the untreated and treated SKO-007(J3) cells were incubated with PI and stained for these ligands. The analysis was performed by flow cytometry. The corresponding MFI values of the ligand expression obtained by subtracting the MFI of the isotype control antibody are reported in the table. Results are representative of 1 of 5 independent experiments.
We then tested cell-cycle progression of doxorubicin- or melphalan-treated MM cells, and the NKG2D and DNAM-1 ligand expression on cells at different cell-cycle phases. We observed that treatment of SKO-007(J3) with low doses of doxorubicin or melphalan induced a G2/M cell-cycle arrest that was already present at 24 hours, increased at 48 hours, and was almost complete after 72 hours of treatment with doxorubicin (Figure 7B and data not shown). Similarly, melphalan-treated cells underwent a G2/M cell cycle arrest, but with a slower kinetics. Analysis of cell- cycle phase–associated ligand expression revealed that in response to drug treatment, MICA was up-regulated in all cell-cycle phases, whereas PVR and MICB up-regulation was more prominent on cells arrested in the G2/M phase (Figure 7C). As a control, we evaluated CD138 expression at different cell cycle phases and this was not affected by drug treatment (data not shown).
Collectively, these results indicate that the NKG2D and DNAM-1 ligands are up-regulated on drug-induced senescent MM cells.
Discussion
In this study, we describe a novel mechanism of action of pharmacologic drugs promoting the recognition and NK-cell degranulation through up-regulation of the ligands of innate immune receptors. Our data indicate that low doses of therapeutic agents widely used in the treatment of MM are able to increase NKG2D and DNAM-1 ligand expression through the activation of an ATM/ATR-dependent senescent program and NK-cell degranulation is enhanced upon interaction with drug-treated MM cells.
In particular, we provide evidence that treatment of MM cell lines with low doses of doxorubicin or melphalan results in a rapid and concomitant up-regulation of the already expressed MICA, MICB, and PVR ligands both at the protein and mRNA levels. This observation is further strengthened by similar findings obtained with malignant PCs from MM patients upon exposure to low doses of melphalan and bortezomib. Of note, also Nec-2 and ULBP ligands, though not constitutively expressed, are up-regulated. At variance from our results, El-Sherbiny et al recently showed that surface expression of PVR on MM cells is always associated with low levels of NKG2D ligands, whereas cells expressing NKG2D ligands do not express PVR both at protein and mRNA level, but a different panel of MM cell lines was used in this study.25
As a consequence of drug-induced up-regulation of NK-cell activating receptor ligands, we observed that doxorubicin-, melphalan-, or bortezomib-treated cells increase NK-cell degranulation, with a major role for NKG2D and DNAM-1 receptors on MM cell recognition. We tend to rule out the involvement of MHC I NK-cell inhibitory receptors in the increased susceptibility of doxorubicin- or melphalan-treated MM cells since no decrease of HLA class I molecules was caused by these drugs (data not shown). On the contrary, as previously shown39 bortezomib diminished MHC I surface expression on treated malignant PCs (data not shown), and the loss of MHC I inhibitory receptor–mediated control might also contribute to the enhanced NK-cell cytotoxicity observed.
Our results are consistent with previous evidence showing that MM cells are susceptible to NK-cell attack,23-26 particularly at the early stages of the disease or in patients with a complete response to therapy. Precancerous monoclonal gammopathy of undetermined significance (MGUS) cells expressing high levels of MICA are more susceptible to NK cell–mediated lysis, whereas low-MICA-expressing active MM cells or pleural effusion-derived MM cell lines expressing low levels of MICA are rather resistant to NK-cell recognition and killing.24,26 Notably, not only MICA cell surface expression by myeloma cells but also its shedding can correlate with the stage of the disease, and a role for this NKG2D ligand as a prognostic factor for MM patients has been suggested.26,40 Recently, also the DNAM-1 ligands PVR and Nec-2 have been shown on MM cell lines and on malignant PCs from patients with active disease, and a crucial role for DNAM-1 in the activation of NK-cell killing has been demonstrated.25 In addition, the efficacy of several novel therapeutic agents that prolong survival of MM patients has been also attributed to their ability to enhance NK-cell numbers and cytotoxic functions.27,28 Of note, most of these reports address the role of NK cells against MM disease focusing mainly on MGUS or active MM, whereas in our study, malignant PCs were primarily from patients with smoldering MM that is an intermediate stage that can often progress to fully developed malignancy.
Our results also shed light on the mechanisms regulating both NKG2D and DNAM-1 ligand expression on MM cells in response to agents known to activate the DDR pathway initiated by ATR and ATM atypical kinases. ATM is responsible primarily for detecting double-strand breaks, whereas ATR is responsible mainly for the detection of stalled DNA replication.17 Induction of the ligands for NKG2D, the prototype NK-cell receptor of stressed cells, on normal and tumor cells has been recently described after exposure to DNA replication inhibitors or to agents that induce chromatin remodeling, and involves the activation of the ATM/ATR/chk1/chk2 pathway.16,41 Our group recently demonstrated a role for ATM/ATR also in the regulation of MICA expression on antigen-activated T lymphocytes.42 Furthermore, the ATM/chk2 pathway has been shown to play a major role in the augmentation of NKG2D ligand expression, namely MICA and ULBP2, induced by proteasome inhibitors such as bortezomib and MG132.26,43
Nothing is known regarding the regulation of DNAM-1 ligand expression, an NK activating receptor that has so far not been considered as a sensor of stressed cells. Our data for the first time report the involvement of ATM and ATR in the increased expression on MM cells not only of MICA and MICB, but also of PVR, in response to low doses of doxorubicin or melphalan (Figure 6), and strongly suggest that DDR activation represents a common strategy involved in the regulation of the ligands for NK-cell activating receptors. In this regard, NKp30 that is also involved in the recognition of MM cells binds to a protein released from tumor cells in response to stress signals.44 Our data on the ability of bortezomib treatment to induce NKG2D ligand expression are consistent with previous evidence,26 although we hereby extended the analysis also to ex vivo malignant primary PCs (Figure 4).
Our findings also reveal that the induction of NKG2D and DNAM-1 ligand expression on MM cells by low doses of doxorubicin or melphalan is associated with their ability to activate the senescence program. It is well known that sublethal concentrations of anticancer drugs that induce premature senescence in tumor cells activate ATM and ATR, so that senescence acts as a permanently maintained DDR.18,37 In accordance with the evidence that drug-induced senescent cells preferentially arrest in the G2 cell-cycle phase,19,32 our data show that drug-induced NKG2D (MICA, MICB) and DNAM-1 (PVR) ligands are expressed mainly on the G2-arrested MM cells, with PVR and MICB expression almost completely confined to cells undergoing this cell-cycle phase (Figure 7). Our study suggests a model in which the senescence program promotes tumor cell recognition and elimination by NK cells. This hypothesis is supported by recent findings indicating that p53-mediated activation of a senescent program in murine liver carcinoma cells triggers macrophage- and NK cell–mediated immune responses leading to enhanced tumor clearance,45 and NK cells can facilitate the resolution of liver fibrosis by eliminating senescent activated stellate cells.46 Moreover, there is consistent evidence indicating that NKG2D preferentially recognizes premalignant lesions47,48 such as MGUS26 or early stages of tumorigenesis that are associated with an oncogene-induced senescence phenotype.35,37 Thus, it is conceivable that NK cells represent an immunosurveillance mechanism toward cells undergoing stress-induced senescent programs such as those triggered by drugs and oncogene signaling.
Overall, our findings suggest that NK cell–based chemoimmunotherapy represents a promising approach to treat malignancies. This is in line with a large body of earlier experimental and clinical evidence demonstrating that exposure to low-dose chemotherapeutics is able to increase immune responses, including NK-cell activity, whereas high doses of the same agents are immunosuppressive.49 In this regard, in older patients affected by MM, administration of intermediate doses of melphalan increases response rate and improves remission duration and survival, and we can envisage that its action might also be attributable to an induction of innate immune responses.50
Induction of cellular senescence by chemotherapeutic agents has emerged as a primary mechanism of tumor regression through its antiproliferative power. Our findings indicate that in addition to this action, the success of senescence-based anticancer therapies may also be related to their ability to trigger antitumor immune responses.
The online version of this article contains a data supplement.
The publication costs of this article were defrayed in part by page charge payment. Therefore, and solely to indicate this fact, this article is hereby marked “advertisement” in accordance with 18 USC section 1734.
Acknowledgments
This work was supported by grants from the Italian Association for Cancer Research (AIRC, Milan, Italy), the Italian Ministry of University and Research (MIUR), the Italian Ministry of Public Health, the Project “Oncologia” of the Italian Ministry of Public Health, and the Center of Excellence (BEMM, Rome, Italy).
Authorship
Contribution: A. Soriani designed research, performed experiments, and wrote the paper; A.Z., C.C., and M.C. performed experiments and analyzed results; M.R.R. and C.F. provided reagents and contributed to experimental design; M.L.I. and V.D.G. performed experiments; M.T.P., A.G., and R.F. contributed with clinical cases and analytic tools; and A. Santoni designed research and contributed to paper writing.
Conflict-of-interest disclosure: The authors declare no competing financial interests.
Correspondence: Alessandra Soriani, Department of Experimental Medicine, Sapienza University of Rome, Policlinico Umberto I, Viale Regina Elena 324, 00161 Rome, Italy; e-mail: alessandra.soriani@uniroma1.it.







This feature is available to Subscribers Only
Sign In or Create an Account Close Modal