Abstract
Intracellular pathogens and the molecules they express have limited contact with the immune system. Here, we show that macrophages infected with intracellular pathogens Mycobacterium tuberculosis, M bovis BCG, Salmonella typhimurium, or Toxoplasma gondii release from cells small vesicles known as exosomes which contain pathogen-associated molecular patterns (PAMPs). These exosomes, when exposed to uninfected macrophages, stimulate a proinflammatory response in a Toll-like receptor– and myeloid differentiation factor 88–dependent manner. Further, exosomes isolated from the bronchoalveolar lavage fluid (BALF) of M bovis BCG–infected mice contain the mycobacteria components lipoarabinomannan and the 19-kDa lipoprotein and can stimulate TNF-α production in naive macrophages. Moreover, exosomes isolated from M bovis BCG– and M tuberculosis–infected macrophages, when injected intranasally into mice, stimulate TNF-α and IL-12 production as well as neutrophil and macrophage recruitment in the lung. These studies identify a previously unknown function for exosomes in promoting intercellular communication during an immune response to intracellular pathogens, and we hypothesize that extracellular release of exosomes containing PAMPs is an important mechanism of immune surveillance.
Introduction
The ability of our innate immune system to rapidly recognize and respond to invading microbes is essential for controlling infections. This is accomplished by the expression of pattern recognition receptors (PRRs) on macrophages and other leukocytes, which recognize and respond to microbial components.1,2 The PRRs recognize a diverse set of molecules generally classified as pathogen-associated molecular patterns (PAMPs), which include proteins, glycolipids, and glycoproteins, as well as DNA and RNA.3 The importance of this interaction has been highlighted in numerous human and animal studies, but has been most extensively studied in mice deficient in the PRRs Toll-like receptor 2 (TLR2) or TLR4, which show increased susceptibility to Gram-positive and Gram-negative bacterial infections, respectively.4 Therefore, based on their importance in both the innate and acquired immune responses, increased interaction between PAMPs and PRRs would likely lead to improved control of an infection. Although it is well established that intracellular pathogens are relatively inaccessible to certain components of the immune system, it is also likely that PAMPs expressed by intracellular pathogens would have only limited contact with immune cells compared with PAMPs released by extracellular pathogens. However, there may be mechanisms by which microbial proteins and lipids may be released from infected cells and thus overcome, at least in part, this sequestration of PAMPs.
One recently described mechanism for release of proteins and lipids from cells is through the fusion of multivesicular bodies (MVBs) with the plasma membrane and subsequent exocytosis of their cargo. The membranes of the MVBs have their origin within the endocytic network, and thus this secretion system would consist of components present within this network. This would include foreign molecules present within phagosomes that have access to the endosomal pathway and which are subsequently trafficked to the MVB. The fusion of the MVB with the plasma membrane results in the release of the internal vesicles known as exosomes into the extracellular space. Exosomes are small 50- to 100-nm diameter vesicles that are released from many different cell types.5,6 Originally characterized as a mechanism to remove transferrin from maturing reteculoyctes,7 exosomes derived from dendritic cells (DCs) and B cells have recently garnered considerable interest since they express both major histocompatibility class (MHC) class I and II molecules as well as costimulatory molecules, and have been shown to promote T-cell activation.8-10 Treatment of patients with cancer with exosomes primed with specific tumor antigens are now in clinical trials,11 and show promise as novel therapeutic agents.12 Therefore, recent evidence suggests that exosomes have biological significance. Nevertheless, there remain major gaps in our knowledge of exosome biology. In the present study, we show that exosomes released from macrophages infected with different intracellular pathogens can stimulate macrophage activation in vitro, and that these exosomes contain PAMPs. Further, mouse infection studies using Mycobacterium bovis BCG confirm the presence and stimulatory activity of PAMP-containing exosomes. This illustrates a formerly undefined mechanism by which cells infected with intracellular pathogens can release PAMPs to promote an immune response. Moreover, this defines a novel function for exosomes and suggests that exosomes may serve an important role in immune surveillance against intracellular pathogens.
Materials and methods
Mice
BALB/c and C57BL/6 mice were purchased from Harlan (Mutant Mouse Regional Resource Center, Indianapolis IN). TLR2−/− (C57BL/6 background) and TLR4−/− (BALB/c background) mice were purchased from Jackson Laboratory (Bar Harbor, ME). MyD88−/− mice (C57BL/6 background) were generously provided by Dr Soon-Cheol Hong (Indiana University Medical School, Indianapolis, IN).
Bacteria culture and complement opsonization
To generate the mycobacterial stocks, the bacteria were grown in Middlebrooks 7H9 broth (DIFCO, Sparks, MD).13 All the stocks were quantitated by serial dilution. Infection assays were performed on each stock of mycobacteria to determine the infection ratio required to obtain approximately 80% of the macrophages infected as described.13 To reach this infection level required mycobacteria:macrophage ratios of 20:1 to 40:1, depending on the mycobacteria and macrophages used for the particular experiment. Appropriate concentration of mycobacteria were suspended in Dulbecco modified Eagle medium (DMEM) containing 10% normal horse serum as a source of complement components followed by a 2-hour incubation at 37°C.14
Mycobacteria infection of macrophages
Bone marrow–derived macrophages (BMMs) were isolated from 6- to 8-week-old mice and cultured in vitro as previously described.13 Analysis by flow cytometry indicated that more than 97% of the isolated cells were positive for the macrophage marker F4/80 (data not shown). The mouse macrophage cell line J774 was maintained at 37°C in 5% CO2 in DMEM (Sigma, St Louis MO) supplemented with 10% fetal bovine serum (FBS; Life Technologies, Bethesda, MD), 25 mM Na+ HEPES, 100 U/mL penicillin, and 100-μg/mL streptomycin (BioWhittaker, Walkersville, MD). The human monocytic cell line THP-1 was maintained at 37°C in 5% CO2 in RPMI medium (Sigma) supplemented with 10% FBS, 10 mM Na+ HEPES, and 10 mM pyruvate carbonate (Sigma). THP-1 monocytes were differentiated into macrophages by treating with 200 nM phorbol 12-myristate 13-acetate (PMA; LC Laboratories, Woburn, MA) 24 hours before infection. Infection of macrophages with complement-opsonized mycobacteria was carried out after seeding the cells overnight and infecting the cells for 4 hours as described.13
Salmonella typhimurium infections and confocal microscopy
For macrophage infection, S typhimurium strain SL1344 was grown in LB broth (Fisher Chemicals, Hampton, NH) in a shaking incubator overnight, and then subcultured and grown to late growth phase/early stationary phase.15 Bacteria were quantified as described.15 The complement-opsonized Salmonella was incubated with the macrophages for 20 minutes. at a multiplicity of infection (MOI) of 1:1. Culture media were removed 72 hours after infection for exosome isolation.
To analyze LPS trafficking in S typhimurium–infected THP-1 cells, the cells were fluorescently labeled with N-rhodamine-phosphoatidylethanolamine (N-Rh-PE) as previously described.16,17 Labeled cells were fixed after an additional 3 hours at 37°C, permeabilized, and stained with an antibody against S typhimurium LPS (Advanced Immunochemical, Long Beach, CA). The immunofluorescence staining and confocal microscopy were conducted using FITC-conjugated secondary Ab (Biolegend, San Diego, CA).18
Toxoplasma gondii RH parasite culture and infection in THP-1 macrophages
Primary human foreskin (HFF) cells were grown in MEM (Gibco, Grand Island, NY) containing 10% heat-inactivated, iron-supplemented newborn bovine serum (Hazleton Biologics, Lenexa, KS), as previously described.19 The RH strain of T gondii was maintained by serial passage in HFF cells.19 Human macrophage THP-1 cells were infected with freshly harvested tachyzoites (at a multiplicity of approximately 10 infectious units/cell) and incubated in RPMI media containing 10% FBS. Cell-conditioned media were harvested after 72 hours of infection and processed for exosome isolation as described in “Isolation of exosomes or apoptotic vesicles.”
Isolation of exosomes or apoptotic vesicles
The cell culture media used in the isolation of exosomes contained fetal calf serum (FCS) that had been centrifuged at 100 000g for 15 hours to remove any contaminating exosomes. At the times indicated, the culture media was removed from the cells and centrifuged twice at 300g for 10 minutes, once at 1200g for 10 minutes, and once at 10 000g for 30 minutes. To spin down exosomes, this culture media was centrifuged at 100 000g for an additional 60 minutes. For sucrose-gradient purification of exosomes, the 100 000g pellet was resuspended in 1 mL of 2.5 M sucrose and 20 mM HEPES/NaOH (pH 7.2). A linear sucrose gradient (2.0-0.25 M sucrose and 20 mM HEPES/NaOH [pH 7.2]) was layered on top of the exosome suspension. The resulting sample was centrifuged at 100 000g for 15 hours. Gradient fractions (7 × 1 mL) were collected from the top of the tube, diluted with 7 mL of PBS, and ultracentrifuged at 100 000g for 1 hour. The purified exosomes were resuspended in PBS to a protein concentration of approximately 0.1 to 0.5 mg/mL as determined by a Micro BCA assay (Pierce, Rockford, IL). Using this protocol, we obtained approximately 6 μg of exosomes from 15 mL of culture media isolated from 107 infected cells. From the same number of uninfected cells, we obtained approximately 2 μg of exosomes.
Apoptotic vesicles were purified by consecutive centrifugations as described previously.20,21 Briefly, apoptosis was induced by FCS deprivation,22 and cell-conditioned media were collected 72 hours after treatment. The cell-conditioned media was centrifuged at 800g (15 minutes), 1800g (15 minutes), and 25 000g (20 minutes), and the remaining media were spun at 100 000g (1 hour) to pellet small apoptotic vesicles. Apoptotic vesicles were coated onto latex beads and labeled with antibodies for analysis by flow cytometry or used for treatment of macrophages as described in “Coupling of exosomes or apoptotic vesicles to latex beads.”
Caspase-3 inhibitor treatment and staining of apoptotic cells
Cells were stained for annexin V as per manufacturer's instructions (annexin V–FITC apoptosis detection kit II (Calbiochem, San Diego, CA). Briefly, cells were washed with binding buffer and stained with annexin V (1:40) for 10 minutes at room temperature (RT). Cells were washed with binding buffer, stained with propidium iodide (1 μg/mL), and analyzed by confocal microscopy. For caspase inhibition, the caspase-3–specific inhibitor Ac-DEVD-CHO (Calbiochem) was added to macrophages at a final concentration of 50 μM 1 hour prior to infection and maintained for the duration of assay.23-25
Electron microscopy
Exosome pellets were resuspended and fixed in phosphate buffer containing 2% glutaraldehyde and then loaded onto formar/carbon-coated electron microscopy grids. The samples were contrasted with uranyl acetate to visualize membrane and viewed with a Hitachi H-600 TEM microscope (Hitachi, Schaumburg, IL).
Coupling of exosomes or apoptotic vesicles to latex beads
The exosomes were coupled to beads as previously described26 with the following modifications. The purified exosomes or apoptotic vesicles (30 μg) were incubated with 4-μm diameter aldehyde/sulfate latex beads (Interfacial Dynamics, Portland, OR) for 15 minutes at RT. This was followed by the dilution with PBS, and the binding reaction was continued for another 2 hours. The reaction was stopped by the addition of 100 mM glycine. Coated beads were then washed 3 times in PBS and stained with specific antibodies.
Exosome depletion by beads
A total of 5 μg of exosomes were coupled to beads as described. Following a 15-minute incubation at RT, beads were pulled down by centrifuging at 3000g for 10 minutes. BALB/c BMMs were exposed for 24 hours to either exosomes or an equal volume of supernatant from exosome-depleted fractions. Cell-conditioned media from the treated cells were analyzed for cytokine secretion by enzyme-linked immunosorbent assay (ELISA).
Flow cytometric analysis of exosomes and apoptotic vesicles
For flow cytometric analysis, exosome- or apoptotic vesicle–coated beads were labeled with the following mouse mAbs: LAMP1 (1D4B; The Developmental Hybridoma Bank, University of Iowa, Iowa City) and LAMP2 (ABL2; the Developmental Studies Hybridoma Bank), MHC II (MACS, Auburn, CA), CD81 (Biolegend), CD86 (Biolegend), annexin V (Calbiochem), FcRII/III (eBioscience, San Diego, CA), S typhimurium LPS (Advanced Immunochemical), and appropriate isotype control (Biolegend). For phenotypic analysis of exosomes derived from human macrophages, the exosome-coated beads were stained with anti-human CD86 (eBioscience), LAMP1 (H4A3; The Developmental Hybridoma Bank), LAMP2 (H4B4; The Developmental Hybridoma Bank), CD63 (Biolegend), MHCI (kind gift of Janice Blum, Indiana University School of Medicine, Indianapolis, IN), MHCII (Abcam, Cambridge, MA), and appropriate isotype controls (Biolegend). Exosome- or apoptotic vesicle–coated beads were incubated for 1 hour with each primary antibody (1:100 dilution), followed when necessary by a 30-minute incubation with FITC-conjugated secondary Ab (Biolegend) at 1:100 dilution, washed, and analyzed on Cytomics FC500 MPL Flow Cytometer (Beckman Coulter, Hialeah, FL).
Exosome or apoptotic vesicle treatment of macrophages
Thawed or fresh BMMs (wild-type [WT] or knockout) or cell lines were cultured on non–tissue-culture plates for 3 to 7 days, removed by PBS/10 mM EDTA treatment, and then replated at 105 cells per well in 24-well tissue-culture plates. The cells were allowed to adhere for 24 hours prior to treatments. The BMMs or cell lines were treated with exosomes or apoptotic vesicles for 24 hours and subsequently lysed using ice-cold lysis buffer (150 mM NaCl, 1 mM PMSF, 1 μg/mL aprotinin, 1 μg/mL leupeptin, 1 μg/mL pepstatin, 1 mM pervandate, 1 mM EDTA, 1% IGEPAL, 0.25% deoxycholic acid, 1 mM NaF, and 50 mM Tris [pH 7.4]). The cell-conditioned media were harvested at indicated times for subsequent cytokine/chemokine analysis.
ELISA
Levels of TNF-α, RANTES, and IL-12p40 secreted by macrophages into the culture medium or present in the lung tissue homogenates were measured by ELISA (BD Pharmingen, San Diego, CA; eBioscience; and Endogen, Woburn, MA; respectively). Samples collected were analyzed for the various proteins according to the manufacturer's instructions, and the concentrations were determined against a standard curve.
Antibodies and immunofluorescence staining
The immunofluorescence staining and confocal microscopy were conducted as previously described.27 Briefly, infected cells were fixed in 2% paraformaldehyde (Sigma) in PBS. Fixed cells were permeabilized with 0.02% Triton X-100 (Sigma) and washed with PBS, 1% BSA, and 0.02% gelatin (Sigma). The anti-mouse monoclonal antibody against S typhimurium LPS (Advanced Immunochemical) was used to detect LPS. The bisalkylaminoanthraquinone fluorphore Draq5 (excitation wavelength, 646 nm; emission wavelength, 681 nm; Axxora, San Diego, CA), which stains DNA, was used to visualize the nucleus.
Western blot analysis
For Western blots, equal concentration of protein lysates, as quantitated by the Micro BCA protein assay, were loaded on 10% SDS-PAGE gels, electrophoresed, and transferred onto polyvinylidene difluoride membranes (Milipore, Bedford, MA). The membranes were probed for inducible nitric oxide synthase (iNOS; BD Transduction Laboratories, Franklin Lakes, NJ), phospho-IκBα, phospho-p38, phospho-ERK1/2, or total p38 (Cell Signaling, Beverly, MA) as described.13 A total of 10 μg of exosomes were analyzed by Western blot as described using mAbs against hsp70 (1:1000 dilution; R&D Systems, Minneapolis, MN), MHC class II (1:1000 dilution; Abcam) and caveolin (1:500 dilution; BD Transduction Labs). Antibodies against the M tuberculosis lipoarabinomannan (LAM) and 19-kDa lipoprotein were used at 1:500 and 1:250 dilutions, respectively. Densitometry was performed on some blots using the LKB Bromma Ultroscan XL Enhanced Laser Densitometer with GelScan XL software (Pharmacia LKB Biotechnology, Uppsala, Sweden).
In vivo infections and exosome treatments
The in vivo studies were performed with 6- to 8-week-old BALB/c mice (Harlan). The experiments complied with the Institutional Animal Care and Use Committee guidelines. A total of 3 mice per experimental condition were injected intranasally with 20 μg of exosomes in 50 μL PBS. The exosomes used for these experiments were isolated from uninfected or THP-1 cells 72 hours after infection. For some experiments, exosomes were labeled with 20 μg of PKH67 (Sigma).28 At the indicated times after exosome injection, the mice were anesthetized with a rodent mixture (0.015 mg of xylazine, 0.075 mg of ketamine, and 0.0025 mg of aceprozamine per gram of body weight) and the lungs lavaged 4 times with 100 μL sterile PBS. For certain experiments, cells isolated from the BALF were analyzed by flow cytometry using antibodies (1:100 dilution) against F4/80 (eBioscience) CD11c or T-cell receptor (TCR; BD Pharmingen). For other experiments, cells present in the BALF were centrifuged onto cytospin slides, fixed, and stained with DiffQuick (IMEB, San Marcos, CA). Cells within the BALF were counted using a hemocytometer. The number of macrophages and neutrophils per 100 to 200 BALF cells was defined, and their total numbers were calculated. After the lavage, lungs were aseptically removed and homogenized in 5 mL of 1% NP-40 solution in PBS. A total of 1 mL of lung homogenate from each mouse was centrifuged at 12 000g for 15 minutes to remove tissue debris. The tissue homogenates were analyzed for different cytokines by ELISA. For BCG-infected mice, 10 mice per experimental condition were infected intranasally with 2 × 106 mycobacteria suspended in 50 μL PBS or with PBS alone. At 2 weeks after injection mice, were anesthetized with rodent mixture and the lungs were lavaged 4 times with 100 μL sterile PBS. The exosomes were isolated from the BALF as described in “Isolation of exosomes or apoptotic vesicles.”
Results
Isolation and characterization of exosomes from M bovis BCG–infected J774 cells
Electron microscopy (EM) studies by Beatty et al have shown that the mycobacterial glycolipids LAM and phosphatidylinositol dimannosides (PIM) are trafficked to multivesicular compartments in macrophages infected with M tuberculosis.29 Moreover, macrophages infected with M bovis BCG release vesicles that contain a number of mycobacterial lipids, including PIM, phenolic glycolipids, and trehalose dimycolates, among others, which were of the size expected of exosomes.30,31 Consistent with this observation, we also found that M bovis BCG–infected J774 cells as well as uninfected cells release vesicles with a diameter between 50 nm to 100 nm (Figure 1A). Our EM data also showed the sucrose-gradient–purified vesicles to be homogeneous. Next, the purified vesicles were analyzed for markers known to be present on exosomes.26,32 Flow cytometric analysis revealed that the vesicles were positive for exosome-associated proteins CD86, CD81, LAMP1, LAMP2, and MHC class II (Figure 1B). Since exosomes isolated from the cell-conditioned media of M bovis BCG–infected J774 cells likely contained PAMPs known to be proinflammatory, the purified exosomes were tested for their ability to promote macrophage activation. We found that exosomes from M bovis BCG–infected but not from uninfected J774 cells stimulated TNF-α, RANTES, and iNOS production (Figure 1C-E). Exosomes from uninfected cells did not up-regulate these inflammatory markers. In addition, fractions of the sucrose gradient that did not contain exosomes failed to induce TNF-α secretion (data not shown). To further confirm that the proinflammatory activity was due to exosomes and not from copurified mycobacterial components, the exosomes were depleted from the sucrose-gradient fraction by the addition of latex/aldehyde beads as described in “Exosome depletion by beads.” The material remaining after exosome depletion failed to induce TNF-α secretion when added to uninfected BALB/c BMMs (Figure 1F).
Activity and characterization of exosomes isolated from uninfected and M bovis BCG–infected J774 cells. (A) Morphologic characterization of exosomes by transmission EM. Representative EM of a sucrose gradient purified exosome (magnification, × 100 000; scale bar = 100 nm). Images were acquired with Microtek Scan Wizard 5 (Microtek Lab, Carson, CA). (B) Surface phenotype of exosomes by flow cytometry. Sulfate/aldehyde latex beads coated with indicated exosome preparations were probed for CD86, CD81, LAMP1, LAMP2, and MHC class II, and the mean fluorescence intensity (MFI) shown (filled peaks). Open peaks represent background MFI of exosome-coated beads probed with isotype control mAb. Data are the representative of 2 separate experiments. Exosomes derived from uninfected or M bovis BCG–infected J774 cells were added to BALB/c BMMs and TNF-α (C) or RANTES (D) production was evaluated 24 hours after exosome treatment by ELISA. (E) BALB/c BMMs were treated with 10 μg of exosomes isolated from uninfected or M bovis BCG–infected J774 cells. Western blot analyses were performed on macrophage cell lysates obtained 24 hours after exosome treatment using antibodies specific for iNOS. Total p38 was used as a loading control. Results are representative of 2 separate experiments. (F) BALB/c BMMs were incubated with the exosome-containing or exosome-depleted material from the sucrose gradient. TNF-α levels were measured by ELISA 24 hours after exosome treatment. ELISA data are representative of 2 independent experiments and are expressed as means plus or minus standard deviation of duplicate wells. RC indicates resting cells; and UI, exosomes from uninfected J774 cells.
Activity and characterization of exosomes isolated from uninfected and M bovis BCG–infected J774 cells. (A) Morphologic characterization of exosomes by transmission EM. Representative EM of a sucrose gradient purified exosome (magnification, × 100 000; scale bar = 100 nm). Images were acquired with Microtek Scan Wizard 5 (Microtek Lab, Carson, CA). (B) Surface phenotype of exosomes by flow cytometry. Sulfate/aldehyde latex beads coated with indicated exosome preparations were probed for CD86, CD81, LAMP1, LAMP2, and MHC class II, and the mean fluorescence intensity (MFI) shown (filled peaks). Open peaks represent background MFI of exosome-coated beads probed with isotype control mAb. Data are the representative of 2 separate experiments. Exosomes derived from uninfected or M bovis BCG–infected J774 cells were added to BALB/c BMMs and TNF-α (C) or RANTES (D) production was evaluated 24 hours after exosome treatment by ELISA. (E) BALB/c BMMs were treated with 10 μg of exosomes isolated from uninfected or M bovis BCG–infected J774 cells. Western blot analyses were performed on macrophage cell lysates obtained 24 hours after exosome treatment using antibodies specific for iNOS. Total p38 was used as a loading control. Results are representative of 2 separate experiments. (F) BALB/c BMMs were incubated with the exosome-containing or exosome-depleted material from the sucrose gradient. TNF-α levels were measured by ELISA 24 hours after exosome treatment. ELISA data are representative of 2 independent experiments and are expressed as means plus or minus standard deviation of duplicate wells. RC indicates resting cells; and UI, exosomes from uninfected J774 cells.
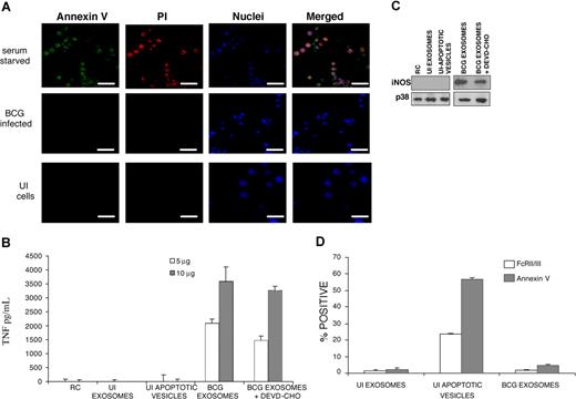
To evaluate whether apoptosis is occurring in the infected macrophage population, the cells were stained with annexin V, which identifies surface-exposed phosphatidylserine, and also with propidium iodide, which is retained in late apoptotic cells.33 As shown in Figure 2A, both BCG-infected as well as uninfected J774 cells stained negative for both annexin V and propidium iodide. However, J774 cells induced to undergo apoptosis by serum starvation stained positive for both. The infection of the J774 cells was confirmed by LAM staining (data not shown). To further exclude the possibility that apoptotic vesicles are responsible for the proinflammatory activity, exosomes were isolated from infected macrophages that were treated with the caspase-3 inhibitor Ac-DEVD-CHO. The exosomes isolated from BCG-infected cells showed similar levels of TNF-α and iNOS production whether isolated from Ac-DEVD-CHO-treated or untreated J774 cells (Figure 2B,C). Moreover, apoptotic vesicles isolated form serum-starved J774 cells failed to induce TNF-α or iNOS production (Figure 2B,C). Finally, staining for FcRII/III and annexin V on exosomes isolated from BCG-infected J774 cells was similar to the levels seen on exosomes from uninfected cells. In contrast, apoptotic vesicles isolated from serum-starved J774 cells showed increased staining for both markers (Figure 2D). Together, the data indicates that exosomes and not apoptotic vesicles are responsible for the proinflammatory activity.
Exosomes, not apoptotic vesicles, are responsible for the proinflammatory activity. (A) J774 cells were infected with M bovis BCG for 4 hours. As controls, macrophages were left uninfected or were starved of serum to induce apoptosis. Macrophages were treated with annexin V (green) and propidium iodide (red), fixed, and analyzed by confocal microscopy. Nuclei were stained using the bisalkylamino-anthraquinone fluorphore Draq5. Fluorescent images are representative of 2 independent experiments (scale bar = 10 μm). Images were acquired with a Nikon Diaphot 200 (Nikon, Tokyo, Japan), equipped with a 60× oil plan Apo160/0.17 NA lens with BioRad LaserSharp 2000 software (BioRad, Hercules, CA). (B) Exosomes were prepared from J774 cells infected with M bovis BCG treated with 50 μM of the caspase-3 inhibitor Ac-DEVD-CHO, or left untreated. As a control, apoptotic vesicles were also purified from serum-deprived J774 cells. Exosomes or apoptotic vesicles were added to separate, uninfected J774 cells; 24 hours after treatment, cell-conditioned media were assayed for TNF-α by ELISA. Data are representative of 2 independent experiments and are expressed as means plus or minus standard deviation for duplicate wells. (C) Cell lysates obtained 24 hours after treatment with exosomes or apoptotic vesicles were analyzed for iNOS expression by Western blot. Total p38 was used as a loading control. The results are representative of 2 separate experiments. (D) Sulfate/aldehyde latex beads coated with exosomes or apoptotic vesicles were probed by flow cytometry for annexin V binding or FcRII/III, and the percentage of beads positive for the markers is shown. Results are representative of 2 independent experiments and are exposed as means plus or minus standard deviation for duplicate wells. UI indicates uninfected J774 cells; BCG, J774 cells infected with M bovis BCG.
Exosomes, not apoptotic vesicles, are responsible for the proinflammatory activity. (A) J774 cells were infected with M bovis BCG for 4 hours. As controls, macrophages were left uninfected or were starved of serum to induce apoptosis. Macrophages were treated with annexin V (green) and propidium iodide (red), fixed, and analyzed by confocal microscopy. Nuclei were stained using the bisalkylamino-anthraquinone fluorphore Draq5. Fluorescent images are representative of 2 independent experiments (scale bar = 10 μm). Images were acquired with a Nikon Diaphot 200 (Nikon, Tokyo, Japan), equipped with a 60× oil plan Apo160/0.17 NA lens with BioRad LaserSharp 2000 software (BioRad, Hercules, CA). (B) Exosomes were prepared from J774 cells infected with M bovis BCG treated with 50 μM of the caspase-3 inhibitor Ac-DEVD-CHO, or left untreated. As a control, apoptotic vesicles were also purified from serum-deprived J774 cells. Exosomes or apoptotic vesicles were added to separate, uninfected J774 cells; 24 hours after treatment, cell-conditioned media were assayed for TNF-α by ELISA. Data are representative of 2 independent experiments and are expressed as means plus or minus standard deviation for duplicate wells. (C) Cell lysates obtained 24 hours after treatment with exosomes or apoptotic vesicles were analyzed for iNOS expression by Western blot. Total p38 was used as a loading control. The results are representative of 2 separate experiments. (D) Sulfate/aldehyde latex beads coated with exosomes or apoptotic vesicles were probed by flow cytometry for annexin V binding or FcRII/III, and the percentage of beads positive for the markers is shown. Results are representative of 2 independent experiments and are exposed as means plus or minus standard deviation for duplicate wells. UI indicates uninfected J774 cells; BCG, J774 cells infected with M bovis BCG.
Interestingly, we observed that the ability of exosomes to induce TNF-α release was dependent on when after infection the exosomes were isolated. Exosomes isolated from the culture media 48 and 72 hours after infection maintained stimulatory activity, while at earlier or later time points the exosomes failed to stimulate significant TNF-α production (Figure 3A). This stimulatory activity by the exosomes correlated with the levels of LAM and 19-kDa lipoprotein present on the isolated exosome, and suggests that changes in trafficking of mycobacterial components to MVBs occur over time (Figure 3B,C). Moreover, based on total protein levels, M bovis BCG–infected J774 cells also released significantly more exosomes compared with uninfected cells (Figure 3D).
Proinflammatory activity of exosomes is dependent on the time of isolation from M bovis BCG–infected J774 cells. (A) Exosomes were isolated from the cell-conditioned media of uninfected (UI) J774 cells or at indicated times after infection with M bovis BCG and the isolated exosomes (10 or 20 μg) added to BALB/c BMMs. Cell-conditioned media collected 24 hours after exosome treatment were assayed for TNF-α production by ELISA. Data are representative of 2 independent experiments and are expressed as means plus or minus standard deviation for duplicate wells. (B) Exosomes (10 μg) isolated from the cell-conditioned media at the times indicated were analyzed for the mycobacterial components LAM and the 19-kDa lipoprotein, and the host components hsp70 and MHC class II by Western blot using antigen-specific antibodies. (C) Densitometry in arbitrary units for the bands shown in the Western blot for the 19-kDa lipoprotein and LAM. (D) J774 cells were left uninfected or were infected with M bovis BCG for 24, 48, 72, and 96 hours. Exosomes were isolated and resuspended in equal volumes of PBS and protein concentration (mg/mL) determined by Micro BCA assay. The data are representative of 2 independent experiments and expressed as means plus or minus standard deviation for triplicate wells.
Proinflammatory activity of exosomes is dependent on the time of isolation from M bovis BCG–infected J774 cells. (A) Exosomes were isolated from the cell-conditioned media of uninfected (UI) J774 cells or at indicated times after infection with M bovis BCG and the isolated exosomes (10 or 20 μg) added to BALB/c BMMs. Cell-conditioned media collected 24 hours after exosome treatment were assayed for TNF-α production by ELISA. Data are representative of 2 independent experiments and are expressed as means plus or minus standard deviation for duplicate wells. (B) Exosomes (10 μg) isolated from the cell-conditioned media at the times indicated were analyzed for the mycobacterial components LAM and the 19-kDa lipoprotein, and the host components hsp70 and MHC class II by Western blot using antigen-specific antibodies. (C) Densitometry in arbitrary units for the bands shown in the Western blot for the 19-kDa lipoprotein and LAM. (D) J774 cells were left uninfected or were infected with M bovis BCG for 24, 48, 72, and 96 hours. Exosomes were isolated and resuspended in equal volumes of PBS and protein concentration (mg/mL) determined by Micro BCA assay. The data are representative of 2 independent experiments and expressed as means plus or minus standard deviation for triplicate wells.
Exosomes isolated from M tuberculosis–infected THP-1 cells stimulate a proinflammatory response in a TLR- and MyD88-dependent manner
To determine whether these observations could be extended to a human monocytic cell line and to different mycobacterial species, we isolated exosomes from PMA-differentiated THP-1 cells infected with M bovis BCG or M tuberculosis H37Rv, or left uninfected. As expected, the isolated vesicles were of the anticipated size and maintained protein markers characteristic of exosomes (Figure 4A,B). The presence of LAMP1 and LAMP2 as well as caveolin on the isolated exosomes was confirmed by Western blot (Figure 4C). We also found that exosomes isolated from infected but not from uninfected THP-1 cells contained the mycobacterial components LAM and the 19-kDa lipoprotein (Figure 4C). Moreover, isolated exosomes from both M bovis BCG– and H37Rv-infected THP-1 cells, but not exosomes from uninfected cells, induced TNF-α and iNOS expression in exosome-treated THP-1 cells (Figure 4D,E).
Activity and characterization of exosomes isolated from uninfected, M bovis BCG–infected and M tuberculosis H37Rv–infected THP-1 cells. (A) Morphologic characterization of exosomes by transmission EM. Representative EM of a sucrose-gradient–purified exosome (magnification, × 80 000; scale bar = 100 nm). Images were acquired with BioRad LaserSharp 2000 (BioRad). (B) Surface phenotype of exosomes by flow cytometry. Sulfate/aldehyde latex beads coated with indicated exosome preparations were probed for the indicated proteins. The MFI is shown. Light-penciled peaks represent background MFI of exosome-coated beads probed with isotype control mAb. The data are representative of 2 separate experiments. (C) Exosomes (10 μg) isolated from the cell-conditioned media of uninfected or THP-1 cells infected for 72 hours with M. bovis BCG were analyzed by Western blot for the indicated host proteins as well as the mycobacteria 19-kDa lipoprotein and LAM. (D) Exosomes isolated from uninfected, M bovis BCG–, or M tuberculosis H37Rv–infected THP-1 cells were added to separate uninfected THP-1 cells; 24 hours after treatment, cell-conditioned media were assayed for TNF-α by ELISA. Data are representative of 3 independent experiments and are expressed as means plus or minus standard deviation for duplicate wells. (E) Cell lysates obtained 24 hours after exosome treatment were analyzed for iNOS expression by Western blot. Total p38 was used as a loading control. Results are representative of 2 independent experiments
Activity and characterization of exosomes isolated from uninfected, M bovis BCG–infected and M tuberculosis H37Rv–infected THP-1 cells. (A) Morphologic characterization of exosomes by transmission EM. Representative EM of a sucrose-gradient–purified exosome (magnification, × 80 000; scale bar = 100 nm). Images were acquired with BioRad LaserSharp 2000 (BioRad). (B) Surface phenotype of exosomes by flow cytometry. Sulfate/aldehyde latex beads coated with indicated exosome preparations were probed for the indicated proteins. The MFI is shown. Light-penciled peaks represent background MFI of exosome-coated beads probed with isotype control mAb. The data are representative of 2 separate experiments. (C) Exosomes (10 μg) isolated from the cell-conditioned media of uninfected or THP-1 cells infected for 72 hours with M. bovis BCG were analyzed by Western blot for the indicated host proteins as well as the mycobacteria 19-kDa lipoprotein and LAM. (D) Exosomes isolated from uninfected, M bovis BCG–, or M tuberculosis H37Rv–infected THP-1 cells were added to separate uninfected THP-1 cells; 24 hours after treatment, cell-conditioned media were assayed for TNF-α by ELISA. Data are representative of 3 independent experiments and are expressed as means plus or minus standard deviation for duplicate wells. (E) Cell lysates obtained 24 hours after exosome treatment were analyzed for iNOS expression by Western blot. Total p38 was used as a loading control. Results are representative of 2 independent experiments
These results indicate that exosomes isolated from mycobacteria-infected macrophages can induce a proinflammatory response in both human and mouse macrophage cell lines. Next, we investigated the mechanism by which these exosomes stimulated this response. Prior studies had shown that exosomes can be endocytosed by DCs for antigen presentation to CD4+ T cells, and that this event is mediated by the αvβ3 integrin, CD11a, and CD54 on the DCs.28 To address the mechanism of exosome-mediated activation, we evaluated the possible participation of the mitogen-activated protein kinase (MAPK) and NF-κB pathways, since many of the PRRs activate these pathways. As shown in Figure 5A, the MAPK p38 displayed increased phosphorylation/activation in C57BL/6 BMMs upon incubation with exosomes from infected THP-1 cells. Activation of the NF-κB pathway was also observed in these exosome-treated cells as suggested by IκB phosphorylation. One major class of PRRs known to function through the MAPK and NF-κB pathways are the TLRs. To evaluate whether the TLRs were involved in the exosome-induced macrophage activation, we treated BMMs isolated from TLR2-, TLR4-, and MyD88-deficient mice with the different exosome preparations. Addition of exosomes isolated from infected THP-1 cells to WT BMMs induced a robust TNF-α response, which was significantly decreased when TLR2- or TLR4-deficient BMMs were used (Figure 5B,C). As predicted, based on its general importance in TLR signaling, all exosome preparations failed to induce a TNF-α response in MyD88-deficient BMMs (Figure 5D). Together, the data suggest that exosomes isolated from M bovis BCG– or H37Rv-infected THP-1 cells interact with multiple TLRs to mediate macrophage activation.
Exosomes isolated from mycobacteria-infected THP-1 cells can induce a TLR/MyD88-dependent proinflammatory response in naive macrophages. (A) C57BL/6 BMMs were treated with 10 μg of exosomes isolated from uninfected, M bovis BCG–infected, or H37Rv-infected THP-1 cells. Western blot analyses were performed on cell lysates obtained 24 hours after exosome treatment using antibodies specific for phosphorylated p38 or IκBα. Total p38 was used as a loading control. Data are representative of 2 separate experiments. TLR2−/− (B), TLR4−/−, (C) or MyD88−/− (D) and the corresponding BALB/c or C57BL/6 WT BMMs were treated with the indicated concentrations of the different exosome preparations, and TNF-α levels were measured 24 hours after exosome treatment by ELISA. Data are representative of 2 independent experiments and are expressed as means plus or minus standard deviation of duplicate wells.
Exosomes isolated from mycobacteria-infected THP-1 cells can induce a TLR/MyD88-dependent proinflammatory response in naive macrophages. (A) C57BL/6 BMMs were treated with 10 μg of exosomes isolated from uninfected, M bovis BCG–infected, or H37Rv-infected THP-1 cells. Western blot analyses were performed on cell lysates obtained 24 hours after exosome treatment using antibodies specific for phosphorylated p38 or IκBα. Total p38 was used as a loading control. Data are representative of 2 separate experiments. TLR2−/− (B), TLR4−/−, (C) or MyD88−/− (D) and the corresponding BALB/c or C57BL/6 WT BMMs were treated with the indicated concentrations of the different exosome preparations, and TNF-α levels were measured 24 hours after exosome treatment by ELISA. Data are representative of 2 independent experiments and are expressed as means plus or minus standard deviation of duplicate wells.
Exosomes isolated from S typhimurium or T gondii but not heat-killed BCG-infected or LPS-treated THP-1 cells are proinflammatory
To determine if activation of macrophages alone is sufficient to induce production and release of exosomes with proinflammatory activity, THP-1 cells were treated with 200 ng/mL, LPS and exosomes were purified from the cell-conditioned media 72 hours later. As shown in Figure 6A, exosomes derived from LPS-activated THP-1 cells failed to stimulate TNF-α production. Moreover, exosomes from THP-1 cells infected with heat-killed M bovis BCG failed to show proinflammatory activity (Figure 6A). Whether this is due to differences in cellular location of the heat-killed versus live M bovis BCG (ie, phagolysosome vs early phagosome), or whether heat-killing the M bovis BCG resulted in a diminished release and transport of mycobacterial components from the phagosome to the MVBs is still uncertain. In support of the latter possibility, recent studies indicate that heat-killed M tuberculosis have less surface-exposed LAM compared with live bacilli.34
Exosomes isolated from THP-1 cells infected with intracellular pathogens but not with heat-killed BCG or LPS-treated cells contain proinflammatory activity. (A) Exosomes were isolated from THP-1 cells activated for 72 hours with LPS (200 ng/mL) or infected for 72 hours with heat-killed M bovis BCG (HI-BCG), live M bovis BCG, or S typhimurium SL1344. Exosomes were added at 1 or 5 μg to uninfected THP-1 cells, and 24 hours after treatment, cell-conditioned media were assayed for TNF-α by ELISA. Data are represented as means plus or minus standard deviation for duplicate wells. (B) S typhimurium–infected THP-1 cells were incubated with N-rhodamine-phosphoatidylethanolamine (Rh-PE) to label the MVBs. Trafficking of LPS in the infected cells was measured over time using permeablized cells stained with a primary antibody to LPS and FITC-labeled secondary antibody. Representative confocal images are shown for the different time points; coincident staining between LPS and Rh-PE appear yellow in the merged images. Nuclei were stained with the bisalkylaminoanthraquinone fluorphore Draq5 (scale bar = 5 μm). (C) Flow cytometry of exosomes isolated from uninfected or Salmonella-infected THP-1 cells after coating on sulfate/aldehyde beads and probing with a monoclonal antibody against LPS (closed peaks). Data are shown as MFI. Open peaks represent background MFI of exosome-coated beads probed with isotype control monoclonal antibody. Data shown are representative of 2 independent experiments. (D) TLR4−/− and WT C57BL/6 BMMs were treated with 10 μg of exosomes isolated from uninfected or S typhimurium–infected THP-1 cells. TNF-α levels were measured 24 hours after exosome treatment by ELISA. (E) THP-1 cells were left uninfected or infected with T gondii or M bovis BCG for 72 hours. Exosomes were isolated from the cell-conditioned media. Uninfected C57BL/6 BMMs were treated for 24 hours with the different exosome preps, and the amount of secreted TNF-α was measured by ELISA. The ELISA data are representative of 2 separate experiments and are expressed as the means plus or minus standard deviation of duplicate wells.
Exosomes isolated from THP-1 cells infected with intracellular pathogens but not with heat-killed BCG or LPS-treated cells contain proinflammatory activity. (A) Exosomes were isolated from THP-1 cells activated for 72 hours with LPS (200 ng/mL) or infected for 72 hours with heat-killed M bovis BCG (HI-BCG), live M bovis BCG, or S typhimurium SL1344. Exosomes were added at 1 or 5 μg to uninfected THP-1 cells, and 24 hours after treatment, cell-conditioned media were assayed for TNF-α by ELISA. Data are represented as means plus or minus standard deviation for duplicate wells. (B) S typhimurium–infected THP-1 cells were incubated with N-rhodamine-phosphoatidylethanolamine (Rh-PE) to label the MVBs. Trafficking of LPS in the infected cells was measured over time using permeablized cells stained with a primary antibody to LPS and FITC-labeled secondary antibody. Representative confocal images are shown for the different time points; coincident staining between LPS and Rh-PE appear yellow in the merged images. Nuclei were stained with the bisalkylaminoanthraquinone fluorphore Draq5 (scale bar = 5 μm). (C) Flow cytometry of exosomes isolated from uninfected or Salmonella-infected THP-1 cells after coating on sulfate/aldehyde beads and probing with a monoclonal antibody against LPS (closed peaks). Data are shown as MFI. Open peaks represent background MFI of exosome-coated beads probed with isotype control monoclonal antibody. Data shown are representative of 2 independent experiments. (D) TLR4−/− and WT C57BL/6 BMMs were treated with 10 μg of exosomes isolated from uninfected or S typhimurium–infected THP-1 cells. TNF-α levels were measured 24 hours after exosome treatment by ELISA. (E) THP-1 cells were left uninfected or infected with T gondii or M bovis BCG for 72 hours. Exosomes were isolated from the cell-conditioned media. Uninfected C57BL/6 BMMs were treated for 24 hours with the different exosome preps, and the amount of secreted TNF-α was measured by ELISA. The ELISA data are representative of 2 separate experiments and are expressed as the means plus or minus standard deviation of duplicate wells.
To determine whether the exosome-mediated proinflammatory response could be extended to other intracellular pathogens, we tested exosomes derived from THP-1 cells infected with the Gram-negative intracellular pathogen S typhimurium strain SL1344.15 As shown in Figure 6A, these exosomes stimulated significant TNF-α production in treated THP-1 cells that was markedly higher than observed with exosomes from M bovis BCG–infected cells. Again, sucrose-gradient fractions that did not contain exosomes failed to induce TNF-α secretion in treated THP-1 cells (data not shown). These data suggest that proinflammatory molecules expressed by Salmonella can be trafficked to MVBs and released as part of the exosomes. In support of this hypothesis, we observed trafficking of LPS to N-Rh-PE–labeled compartments by 48 hours after infection (Figure 6B). N-Rh-PE, when added to cells, is efficiently internalized via endocytosis and has been shown to traffic specifically to MVBs in reticulocytes16 and RAW 264.7 cells.35 Further, flow cytometry indicated that exosomes isolated from the cell-conditioned media of Salmonella-infected THP-1 cells contained significant amounts of LPS (Figure 6C). Finally, THP-1 cells treated with exosomes isolated from Salmonella-infected but not from uninfected THP-1 cells stained positive for LPS (data not shown). The presence of LPS on the exosomes suggests that LPS is likely the major mediator of macrophage activation. This hypothesis is supported by the failure of TLR4-deficient BMMs to produce TNF-α upon treatment with exosomes from Salmonella-infected THP-1 cells (Figure 6D).
Phagosomes containing mycobacteria or Salmonella are known to be in contact with the endocytic network. To determine whether exosomes containing proinflammatory activity can be isolated from macrophages infected with a pathogen that has only limited exposure to the endocytic network, THP-1 cells were infected with the virulent T gondii RH strain. This strain of Toxoplasma is known to actively invade macrophages and to reside in a compartment absent of endocytic markers and segregated from the endocytic and exocytic pathways.36 However, recent studies suggest a microtubule-mediated connection between the Toxoplasma-containing parasitophorous vacuole and the endosome-lysosome pathway.37 Interestingly, THP-1 cells infected with T gondii released exosomes that could stimulate TNF-α production when incubated with uninfected THP-1 cells, although the cytokine levels were lower compared with exosomes from mycobacteria- or Salmonella-infected cells (Figure 6E).
Exosomes from M bovis BCG–infected THP-1 cells can induce a proinflammatory response in vivo
To evaluate the possibility that exosomes can stimulate a proinflammatory response in vivo as well as in vitro, 20 μg of exosomes were injected intranasally into BALB/c mice, and cytokine production and neutrophil and macrophage infiltration were measured at 1 and 5 days after injection in the lungs. As shown in Figure 7, exosomes isolated from M bovis BCG– or H37Rv-infected THP-1 cells but not from uninfected cells induced a robust production of IL-12p40 and TNF-α in the lung by 1 day after injection. In the same time frame, we also observed a 2- to 6-fold increase in the number of neutrophils isolated from BALF for mice injected with exosomes derived from mycobacteria-infected THP-1 cells compared with exosomes isolated from uninfected cells (Figure 7C). By 5 days after injection, IL-12 could not be detected in the lung lysates. However, TNF-α levels were still detectable, although at a lower concentration, and again showed increased levels in lung lysates following injection with exosomes from mycobacteria-infected THP-1 cells (data not shown). At 5 days after injection, we also observed a 2- to 4-fold increase in the number of macrophages isolated from BALF in mice treated with exosomes from infected cells (data not shown). Together, the data indicate a general proinflammatory response in the lungs of mice that were given intranasal injections of exosomes isolated from mycobacteria-infected THP-1 cells.
Exosomes isolated from mycobacteria-infected THP-1 cells or from M bovis BCG–infected mice induce a proinflammatory response in vitro and in vivo. IL-12 p40 (A) and TNF-α (B) protein levels in lysates of mouse lungs 1 day after intranasal injection with 20 μg exosomes derived from uninfected, M bovis BCG–infected, or M tuberculosis H37Rv–infected THP-1 cells as quantified by ELISA. Background cytokine levels (ie, PBS injection) are subtracted from all values. Shown are the means plus or minus standard deviations for 3 mice and are representative of 2 separate experiments. (C) Neutrophil infiltration in the BALF of mice injected with the various exosome preparations or PBS control at 1 day after injection. Data are representative of 2 experiments. (D) Exosomes (3 μg) isolated from the BALF of uninfected (UI) or M bovis BCG–infected C57BL/6 mice were analyzed by Western blot using specific antibodies for the host protein hsp70 and for the mycobacteria 19-kDa lipoprotein and LAM. (E) C57BL/6 BMMs were treated with 200 ng of exosomes isolated from the BALF of uninfected or M bovis BCG–infected mice. Cell-conditioned media were assayed for TNF-α by ELISA 24 hours after exosome treatment. Data are representative of 2 experiments and are expressed as means plus or minus standard deviation for duplicate wells.
Exosomes isolated from mycobacteria-infected THP-1 cells or from M bovis BCG–infected mice induce a proinflammatory response in vitro and in vivo. IL-12 p40 (A) and TNF-α (B) protein levels in lysates of mouse lungs 1 day after intranasal injection with 20 μg exosomes derived from uninfected, M bovis BCG–infected, or M tuberculosis H37Rv–infected THP-1 cells as quantified by ELISA. Background cytokine levels (ie, PBS injection) are subtracted from all values. Shown are the means plus or minus standard deviations for 3 mice and are representative of 2 separate experiments. (C) Neutrophil infiltration in the BALF of mice injected with the various exosome preparations or PBS control at 1 day after injection. Data are representative of 2 experiments. (D) Exosomes (3 μg) isolated from the BALF of uninfected (UI) or M bovis BCG–infected C57BL/6 mice were analyzed by Western blot using specific antibodies for the host protein hsp70 and for the mycobacteria 19-kDa lipoprotein and LAM. (E) C57BL/6 BMMs were treated with 200 ng of exosomes isolated from the BALF of uninfected or M bovis BCG–infected mice. Cell-conditioned media were assayed for TNF-α by ELISA 24 hours after exosome treatment. Data are representative of 2 experiments and are expressed as means plus or minus standard deviation for duplicate wells.
To identify the cell populations that respond to exosomes in vivo, 20 μg of exosomes were labeled in vitro with the fluorescent lipid dye PKH67 prior to intranasal injection. After 2 hours and 2 days after exosome injection, mice were killed, BALF was collected, and lung cells were isolated. Flow cytometry was performed on cells within the BALF as well as single lung–cell suspensions. The cells were stained with anti-F4/80 (macrophages), anti-CD11c (DCs), or anti-TCR (T cells), and the cells that stained for the cell-specific marker and PKH67 were quantified. Interestingly, we found that at both 2 hours and 2 days after injection, DCs and macrophages stained for PKH67, with an approximately equal number of cells staining positive (30%-50%). In contrast, very limited staining of T cells for PKH67 (1%-2%) was observed. This suggest that both DCs and macrophages take up exosomes in vivo.
Exosomes isolated from the BALF of M bovis BCG–infected mice contain PAMPs and can induce a proinflammatory response in vitro
Next, we determined whether exosomes containing mycobacterial PAMPs are present within the BALF of M bovis BCG–infected mice, and whether these exosomes could induce a proinflammatory response. A total of 10 mice were infected intranasally with 2 × 106M bovis BCG or left uninfected. At 2 weeks after infection, the BALF was removed and pooled, and the exosomes were isolated. The amount of exosomes isolated from the BALF was very limited (5 to 6 μg total protein for the 10 mice), but EM analysis confirmed the isolation and relative purity of the exosome preparations (data not shown). Moreover, we confirmed the presence of hsp70 on the isolated exosomes (Figure 7D). Exosomes isolated from M bovis BCG–infected mice, but not from uninfected mice, also contained LAM and the mycobacteria 19-kDa lipoprotein (Figure 7D). These exosomes also stimulated uninfected C57BL/6 BMMs cells to produce TNF-α (Figure 7E). These results demonstrate that exosomes produced in vivo during a M bovis BCG infection have immune stimulatory activity.
Discussion
The mycobacterial cell wall consists of a highly complex array of distinctive lipids, glycolipids, and proteins, many of which have been shown to have immune modulatory activity. In vitro studies have shown that some of the shed mycobacterial components, including PIM and the 19-kDa lipoprotein, can induce TNF-α production in exposed macrophages.38,39 These and other mycobacterial cell–wall components have been shown to be transported from the mycobacteria phagosome to other cellular compartments and can be released extracellularly from infected macrophages.30,31 Our studies support the observation that mycobacteria cell–wall constituents can be shed from phagosome and transported to other compartments within an infected cell. We have extended this observation to other intracellular pathogens, including Salmonella and Toxoplasma. Indeed, this is the first study to show that LPS expressed by S typhimurium can be trafficked to MVBs within infected macrophages.
MVBs are endosomes that mature by gradually accumulating numerous small vesicles (intraluminal vesicles [ILVs]) through invagination of the limiting membrane. In most cell types, the MVBs are incorporated into the lysosomal compartment. However, in more recent studies, several other functions have been attributed to MVBs, including down-regulating plasma membrane receptors, which mediate cell-cell contact.40 Interestingly, MVBs have also been shown to be an alternative secretory pathway initiated by the fusion of MVBs with the plasma membrane.41 This fusion event leads to extracellular release of the ILVs as exosomes, which can be subsequently endocytosed by the neighboring cells.28
The release of exosomes through fusion of MVBs with the plasma membrane occurs in many cell types.5 Proteins expressed on exosomes can vary between cell types, but there are some commonalities, particularly among antigen presenting cells.42 B lymphocyte– and DC-derived exosomes display abundant MHC class I and II molecules, costimulatory molecules CD80 and CD86, and adhesion molecule ICAM-1.8 The flow cytometry and Western blot analysis of exosomes isolated from uninfected and mycobacteria-infected macrophages showed the expected markers, including MHC II, LAMP1, hsp70, and CD86. Moreover, the exosomes from the infected macrophages contained microbial components, including LAM and LPS.
Prior studies by a number of research groups have shown that exosomes can function to modulate immune responses, including immune stimulation and immune suppression.43,44 DC-derived exosomes also show potent capacity to generate antitumor immune responses in vivo.11 Tumor-derived exosomes, which are enriched in tumor antigens, are a novel source of antigens for promoting cytotoxic T lymphocyte (CTL) cross-priming.45 Immature DCs secrete exosomes, which transfer functional MHC-peptide complexes to other DCs.46 Consistent with a stimulatory role in the immune response, exosomes secreted by DCs can elicit T-cell activation in vivo.26 Nevertheless, it is unlikely that the release of exosomes evolved as a mechanism of tumor surveillance, and suggests that there are additional immune regulatory functions associated with exosomes.
Since the infected macrophages release exosomes with such well-characterized PAMPs as the mycobacteria 19-kDa lipoprotein and LAM, and the Salmonella LPS, we hypothesized that exosomes could function to stimulate macrophage activation and would do so through the TLRs. Indeed, we found macrophages to produce the classic activation marker TNF-α upon stimulation with exosomes isolated from THP-1 cells infected with 3 very different intracellular pathogens. However, the exosomes were not equivalent in stimulatory activity with the exosomes isolated from Salmonella-infected THP-1 cells, having the greatest activity on a weight-to-weight basis. This likely reflects the presence of the potent macrophage activator LPS on these exosomes. This is supported by the observation that the TLR4-deficient macrophages were not stimulated by the exosomes isolated from S typhimurium–infected THP-1 cells. In contrast, exosomes from M bovis BCG–infected THP-1 cells could induce partial responses in TLR2- and TLR4-deficient BMMs, suggesting the presence of more than one functional PAMP on the isolated exosome. The PAMP or PAMPs present on the exosomes isolated from T gondii–infected THP-1 cells, which stimulates macrophage activation, is at present unknown. However, some potential candidates include cyclophilin-18 and the recently discovered TLR11 ligand, profiling-like protein.47,48
We did not observe a significant difference between exosomes isolated from H37Rv and M bovis BCG–infected THP-1 cells in promoting TNF-α and iNOS expression. Nevertheless, there could be differences in the macrophage response to the exosomes that were not defined in these assays. Microarray analysis of macrophages following exosome treatments might reveal some expression patterns specific to exosomes isolated from M bovis BCG– or H37Rv-infected cells. Moreover, the macrophage response to these exosomes may not be limited to the proinflammatory. In fact, the 19-kDa lipoprotein, a TLR2 ligand present on M bovis BCG exosomes, has been shown to block the expression of a subset of IFN-γ–inducible genes.49
The role of exosomes in regulating an immune response to intracellular pathogens in vivo is presently unknown. Our current knowledge of exosome biogenesis does not allow for specific inhibition of exosome production/release; therefore, direct evaluation of the importance of exosomes during an in vivo infection is currently not possible. Nevertheless, our studies show that exosomes isolated from the BALF of mice infected with M bovis BCG have mycobacterial PAMPs and are immune stimulatory. Moreover, exosomes isolated from mycobacteria-infected THP-1 cells in vitro can induce IL-12p40 and TNF-α production as well as neutrophil and macrophage infiltration when introduced intranasally into mouse lungs. These results support the possibility that exosomes released from infected macrophages in vivo can promote an immune response during the course of an infection. However, it is unclear at present whether exosomes are released in sufficient quantities locally to elicit an immune response. Additional studies will be needed to evaluate the BALF of patients with tuberculosis for exosomes and whether they contain mycobacterial PAMPs. Similar studies will be needed to evaluate exosome release and activity during the course of other microbial infections. It is important to note that exosomes have been isolated from the BALF of healthy individuals,50 indicating that exosomes are released by cells within the lung.
In summary, this is the first study to demonstrate that exosomes released from infected macrophages can stimulate a proinflammatory response both in vitro and in vivo, and suggests a novel mechanism of immune surveillance. Characterizing the role of exosomes during an immune response may lead to a better understanding of host-pathogen interactions and to the development of novel approaches to combat infections by intracellular pathogens.
The publication costs of this article were defrayed in part by page charge payment. Therefore, and solely to indicate this fact, this article is hereby marked “advertisement” in accordance with 18 USC section 1734.
Acknowledgments
The H4A3, H4B4, 1D4B, and ABL2 mAbs developed by J. Thomas August and James E. K. Hildreth were obtained from the Developmental Studies Hybridoma Bank developed under the auspices of the National Institute of Child Health and Human Development (NICHD) and maintained by the University of Iowa, Department of Biological Sciences (Iowa City, IA). The anti-LAM and anti–19-kDa lipoprotein antibodies were kindly provided from Colorado State University as part of National Institutes of Health (NIH), National Institute of Allergy and Infectious Diseases (NIAID) contract no. HHSN266200400091C, entitled “Tuberculosis Vaccine Testing and Research Materials.” We thank Janice Blum (Indiana University School of Medicine) for MHCI antibody, Kasturi Haldar (Northwestern University Feinberg School of Medicine) for the S typhimurium SL1344, and Kristin Hager (University of Notre Dame) for the T gondii RH. We also thank the laboratory of Mary Ann McDowell (University of Notre Dame) for reagents and expertise required to perform the flow cytometry experiments.
This work was supported by grants AI056979 and AI052439 from the NIAID (to J.S.S.) and HL073750 from the National Heart, Lung and Blood Institute (to F.J.C.).
National Institutes of Health
Authorship
Contribution: S.B. performed most of the experiments and cowrote the manuscript; K.S. provided help for the in vivo experiments; F.J.C. was the postdoctoral mentor for K.S. and helped edit the manuscript; and J.S.S. provided guidance for experimental design and cowrote the manuscript.
Conflict-of-interest disclosure: The authors declare no competing financial interests.
Correspondence: Jeffrey S. Schorey, Department of Bio-logical Sciences, University of Notre Dame, 130 Galvin Life Science Center, Notre Dame, IN 46556; e-mail: schorey.1@nd.edu.







This feature is available to Subscribers Only
Sign In or Create an Account Close Modal