Abstract
The exact molecular mechanism of how endostatin inhibits angiogenesis and tumor growth remains uncharacterized. Here, we report that endostatin specifically binds to the cell surface nucleolin with high affinity. Blockage of nucleolin by a neutralizing antibody or knockdown of nucleolin by the RNA interference results in loss of antiendothelial activities of endostatin. Importantly, a neutralizing antinucleolin antibody abrogates the antiangiogenic and antitumor activities of endostatin in vivo. Nucleolin and endostatin are colocalized on the cell surface of endothelial cells of angiogenic blood vessels in the tumor environment. Finally, we found that endostatin is internalized and transported into cell nuclei of endothelial cell via nucleolin. In the nucleus, the phosphorylation of nucleolin, which is critical for cell proliferation, can be inhibited by endostatin. Our studies demonstrate that nucleolin is a novel functional receptor for endostatin, and mediates the antiangiogenic and antitumor activities of endostatin. These findings also provide mechanistic insights of how endostatin specifically inhibits proliferating endothelial cell growth and angiogenesis.
Introduction
Angiogenesis, sprouting new blood vessels from existing capillaries, is critical for tumor growth.1,2 Therefore, antiangiogenic molecules offer new promises as novel therapeutic modalities for the treatment of tumors. Endostatin (ES), a 20-kDa C-terminal globular domain of the collagen XVIII, was originally isolated from the supernatant of a cultured murine hemangioendothelioma cell line for its ability to inhibit tumor angiogenesis.3 In animal models, tumor dormancy could be induced by repeated administration of ES for several cycles without causing drug resistance.4 Moreover, low toxicity of ES has been reported in both animal studies and human trials.4-6 ES exhibits potent anti-endothelial cell activities including inhibition of cell proliferation, migration, adhesion, and survival, which are all required for angiogenesis in vivo.3,7-11
The exact molecular mechanism of ES still remains an enigma, although a number of ES-binding proteins such as integrins, tropomyosin, glypicans, laminin, and MMP2 have been reported as ES receptors.9,12-15 However, whether these ES receptors are involved in the antitumor function of ES remains elusive. Recently, using DNA gene microarray and proteomic analysis, Huber and colleagues have identified a number of potential intracellular targets of ES (Abdollahi et al16 ). Nevertheless, several antiangiogenic-related properties of ES remain uncharacterized, and they have raised several critical unexplored issues at the molecular level. These include (1) Why does ES specifically target angiogenic blood vessels but not quiescent blood vessels17 ? (2) Why does ES specifically inhibit tumor growth and produce little if any toxicity in animal studies and clinical trials4-6 ? (3) Why are heparin-binding sites required for the angiostatic activities of ES18 ? To unravel these puzzles, we have taken biochemical approaches to isolate ES-binding membrane proteins from ES-sensitive human microvascular endothelial cells (HMECs) with immobilized ES, and characterized these ES-binding proteins at both molecular and functional levels. Among these ES-binding endothelial cell membrane proteins, nucleolin (NL, 80 kDa) was found to be a critical molecule that mediates antiangiogenic activities of ES. NL is a ubiquitous nonhistone protein, which was first isolated from the nucleolus.19 In exponentially proliferating eukaryotic cells, NL is a major nucleolar protein.20 Interestingly, the amount of NL is related to the growth states of cells and regulated by granzyme and self-cleaving activity.21-23 As a multifunctional protein, NL has critical and fundamental effects on cell proliferation including organization of nucleolar chromatin, packaging of pre-RNA, rDNA transcription, and ribosome assembly.24,25 These activities are regulated by certain protein kinases such as casein kinase 2 (CK2) and cyclin-dependent kinase 1 (CDK1), which are under strict control of several cell-cycle proteins.24 Moreover, NL also functions as a cell surface receptor, shuttling between cell surface, cytoplasm, and nucleus.26 As a receptor for many viruses and cytokines, NL mediates the internalization of these ligands upon their binding to it.27-29 Recently, Ruoslahti and colleagues reported that cell-surface NL can serve as a specific marker for angiogenic vasculature (Christian et al30 ). Our previous work demonstrated that the localization of cell-surface NL is modulated by VEGF and extracellular matrix in the process of angiogenesis.31 These observations imply that NL is involved in angiogenesis and might be a target for angiogenic or antiangiogenic factors. Here, we report that NL serves as a tumor blood vessel-specific ES receptor, which mediates the antiangiogenic and antitumor functions of ES.
Materials and methods
Antibodies, proteins, chemicals, and cell line
The polyclonal antibody against NL was prepared with rabbit and mouse as described in Document S1 (available on the Blood website; see the Supplemental Materials link at the top of the online article). Other antibodies, proteins, and chemicals were from Sigma-Aldrich (Poole, United Kingdom); TRITC or FITC secondary antibodies to Ra, Mo, IgG, from Santa Cruz Biotechnology (Santa Cruz, CA); and ES, NL, and antibody against cell-surface NL, from Protgen (Beijing, China). HMEC cell line is a generous gift from Dr Jian Ding (Shanghai Institutes for Biological Sciences, Chinese Academy of Sciences); human umbilical vein endothelial cells (HUVECs), Hela carcinoma cells, B16/F10 melanoma cells, and Lewis lung carcinoma cells (LLCs) were purchased from the American Type Culture Collection (Manassas, VA); and MDA-MB-435 and Colo205 carcinoma were purchase from Cell Culture Center of Peking Union Medical College (Beijing, China).
Isolation and identification of ES-binding proteins
ES-Ni-NTA affinity beads were prepared with 2 mg ES (purity > 99%) with a fusion peptide MGGSHHHHH at N-terminus (Protgen), and 1 mL Ni-NTA beads (Qiagen, Hilden, Germany). Subconfluent HMECs were collected with EDTA and washed twice with cold PBS. The cells were resuspended in 500 μL ice-cold hypotonic buffer (10 mM HEPES, pH 7.9, 0.5 mM dithiothreitol, 0.5 mM phenylmethylsulfonyl fluoride, and one protease inhibitor mixture tablet [Roche, Milan, Italy]). The cells were disrupted with 50 strokes of a tight-fitting Dounce homogenizer (Sango, Beijing, China). The homogenate was checked under Olympus IX71 phase contrast microscope (Tokyo, Japan), and no intact cell could be observed. The homogenate was centrifuged to remove the nuclei and mitochondria at 8000g for 10 minutes. The supernatant was centrifuged at 100 000g for 30 minutes. The membrane fraction, obtained as the pellet, was dissolved in 200 μL hypotonic buffer. Membrane proteins were released by treating with 1% Triton X-100 for 1 hour. Membrane proteins (20 mg) were incubated with 1 mL ES-Ni-NTA affinity beads for 16 hours at 4°C. The control was performed in parallel with Ni-NTA beads without binding endostatin. The affinity beads or control beads were loaded on a little column, and unbound proteins were removed by washing with PBS. Every fraction was pooled when the column was washed with different elution buffers. The fractions were applied to reducing sodium dodecyl sulfate-polyacrylamide gel electrophoresis (SDS-PAGE, 12%). The proteins, which showed different abundance between control and sample, were applied to peptide mass fingerprint (PMF) using matrix-assisted laser desorption/ionization-time of flight-mass spectrometry (MALDI-TOF).
Colocalization in vivo
Exponential growing B16/F10 mouse melanoma cells (2 × 106 cells in 200 μL PBS) were inoculated in the subcutaneous space of 2-month-old Balb/c mice. The animals were used for experiments of colocalization between ES and NL in vivo 28 days after the implantation. The biotinylated ES (40 μg) and polyclonal rabbit antibody against NL (200 μg) were simultaneously injected intravenously into the tumor-bearing mice. The biotinylated ES (40 μg) and purified nonimmune rabbit IgG (200 μg) were simultaneously injected intravenously into the tumor-bearing mice as controls. The mice were anesthetized 1 hour after the injection, perfused through the heart with 20 mL PBS, and then killed. Some normal tissues and tumors of the mice were fixed and sectioned. The sections were detected with both TRITC-conjugated streptavidin (Pierce, Rockford, IL) and FITC-conjugated secondary antibody. Confocal fluorescence imaging was performed on an Olympus Fluoview laser scanning confocal imaging system (Olympus). Images were captured using multiple photomultiplier tubes regulated by Fluoview 2.0 software (Olympus).
RNA interference
Vector-based shRNA was performed as described.32 The sequence of the shRNA body specific for NL is 5′-agagatcgatgggcgatctatt-3′. The scrambled shRNA sequence for negative control is 5′-agatccgaatgagggctagttt-3′ with no significant sequence similarity to mouse, rat, or human gene sequences. The sequences of double-strand siRNA are described: 5′-gaaccucacuuacggcuautt-3′ for integrin α5, 5′-ugaacugcacuucagauautt-3′ for integrin αV, 5′-agagaucgaugggcgaucuatt-3′ for NL, and 5′-aguuggcagugcaauaccugatt-3′ for MMP2. Scrambled siRNA, which served as negative control, was purchased from GenePharma (Shanghai, China). The shRNA plasmids and siRNA were transfected with lipofectin chemically defined transfection reagent (Invitrogen, Frederick, MD).
Tumor growth assay
Hela xenograph mode.
Hela cells (5 × 106 per 50 μL) were inoculated in the subcutaneous space of nude mice (6-8 weeks old). Saline, ES (2 mg/kg), ES (2 mg/kg) along with nonimmune rabbit IgG (2 mg/kg), nonimmune rabbit IgG (2 mg/kg), the rabbit anti-NL antibody (2 mg/kg), or ES (2 mg/kg) along with the rabbit anti-NL antibody (2 mg/kg) were injected intraperitoneally into the nude mice at a site remote from the inoculated tumor every other day at the time of xenoengraftment, respectively. After 10 injections, the mice were killed, and the tumors were resected, weighed, fixed, and applied to immunohistochemistry. The blood vessels of those tumors were labeled with anti-CD31, and calculated as the average number of blood vessels observed in 5 random high-power (× 100) fields per section.
LLC orthotopic model.
LLC cells (104 cells per 25 μL) were injected into the right lung of C57BL/6 mice (6-8 weeks old) as described33 with a minor modification. Saline, ES (2 mg/kg), ES (2 mg/kg) along with nonimmune murine IgG (2 mg/kg), nonimmune murine IgG (2 mg/kg), the murine anti-NL antibody (2 mg/kg), or ES (2 mg/kg) along with the murine anti-NL antibody (2 mg/kg) were injected intraperitoneally into LLC tumor-bearing C57BL/6 mice at a site remote from chest every other day, respectively. After 7 injections, the mice were killed and the tumors were resected, photographed weighed, and histologically evaluated.
All animal studies were performed in accordance with the National Institutes of Health Guide for the Care and Use of Laboratory Animals, and human tumor sections were prepared with the approval of the Scientific Investigation Board of Tsinghua University.
Statistical methods
Data are expressed as mean (± SD). Statistical significance was assessed by the Student t test. P values were obtained by comparing with indicated groups. P less than .05 was considered statistically significant.
Results
Nucleolin is an endostatin-binding protein
We chose HMECs as target cells to identify ES-binding partners because these cells were sensitive to ES treatment as assayed on endothelial cell migration and proliferation (data not shown). The sensitive response of HMECs to ES suggested to us that HMECs might express potential receptor(s) for ES. To identify ES-binding proteins, ES-Ni-NTA affinity beads were prepared with recombinant ES bound to Ni-NTA beads via its N-terminal His-tag. Crude fractions of the plasma membrane of HMECs were prepared and treated with 1% Triton X-100 to release proteins from plasma membrane as described in “Materials and methods.” Membrane proteins were applied to the ES-Ni-NTA affinity column, extensively washed, and eluted with 500 mM sodium chloride in a phosphate buffer to disrupt the interaction between the heparin-binding sites of ES and its partners.34 In this eluted fraction, 2 proteins were identified with apparent molecular weights of 110 kDa and 80 kDa as revealed in an SDS gel under a reducing condition (Figure 1A). These 2 proteins were subsequently identified as NL (110 kDa) and its degraded fragment (80 kDa) by peptide mass fingerprinting using matrix-assisted laser desorption/ionization-time of flight-mass spectrometry (MALDI-TOF). The identity of NL was further validated by immunoblot (IB) with a specific anti-NL monoclonal antibody (Figure 1A). We failed to identify other proteins on the SDS gel by MALDI-TOF except NL, probably because those proteins are not abundant enough to be identified by this method. We were curious whether other ES-binding proteins, which had been reported by other groups,9,12-15,35 could be found in our screening system. Thus, we performed a series of additional experiments using IB to detect those reported ES-binding proteins. The results showed that integrin α5, integrin β1, laminin-1, MMP2, and tropomyosin could bind to ES in our screening system, whereas glypican-1 could not (Figure S1A-F). The failure in detecting the interaction between ES and glypican-1 in our screening system might be due to its low-binding affinity.13 Among the ES-binding proteins, integrin α5, integrin β1, laminin-1, and MMP2 may also bind to the heparin-binding sites of ES because these proteins could also be eluted from ES-affinity beads by 500 mM sodium chloride34 (Figure S1A-D). However, little if any tropomyosin was found in this eluted fraction (Figure S1E), suggesting that tropomyosin may not bind to the heparin-binding sites of ES. Because NL is the most abundant ES-binding protein on the cytoplasm membrane (Figure S1G), and because NL is a novel ES-binding protein, we decided to focus on characterizing the interaction between NL and ES.
Nucleolin was identified as an endostatin-binding protein. (A) Eluted fraction of Ni-NTA or ES-Ni-NTA affinity chromatography with 500 mM sodium chloride was applied to SDS-PAGE (Coomassie blue staining) and IB. (B) Indicated concentrations of ES, NL, heparin, and sodium sulfate were incubated for 2 hours. ES-NL complex was precipitated by anti-NL antibody, and was applied to IB using anti-ES antibody. (C) Kinetic binding sensorgrams depict the real-time interaction of ES with NL at indicated concentrations by real-time surface plasmon resonance (SPR), and Kd for the interaction of ES with NL is derived to be 2.32 × 10−8 M from these curves. (D) Schematic represents the ES deletion mutants, which were designed to map the NL-binding site on ES. (E) The plasmids, encoding GST-fusioned deletion mutants of ES, were transfected into HMECs. After 48 hours, GST-ES deletion mutants were pulled down from cell lysate by glutathione-Sepharose beads, and applied to IB using anti-ES. (F) NL, which was co-pulled down, was detected by IB using anti-NL.
Nucleolin was identified as an endostatin-binding protein. (A) Eluted fraction of Ni-NTA or ES-Ni-NTA affinity chromatography with 500 mM sodium chloride was applied to SDS-PAGE (Coomassie blue staining) and IB. (B) Indicated concentrations of ES, NL, heparin, and sodium sulfate were incubated for 2 hours. ES-NL complex was precipitated by anti-NL antibody, and was applied to IB using anti-ES antibody. (C) Kinetic binding sensorgrams depict the real-time interaction of ES with NL at indicated concentrations by real-time surface plasmon resonance (SPR), and Kd for the interaction of ES with NL is derived to be 2.32 × 10−8 M from these curves. (D) Schematic represents the ES deletion mutants, which were designed to map the NL-binding site on ES. (E) The plasmids, encoding GST-fusioned deletion mutants of ES, were transfected into HMECs. After 48 hours, GST-ES deletion mutants were pulled down from cell lysate by glutathione-Sepharose beads, and applied to IB using anti-ES. (F) NL, which was co-pulled down, was detected by IB using anti-NL.
Coimmunoprecipitation (co-IP) experiments demonstrated that increasing concentrations of soluble heparin could gradually disassociate the interaction between ES and NL (Figure 1B). In contrast, a 10 000-fold excess of concentration of sodium sulfate was unable to disrupt this interaction (Figure 1B). These data suggest that ES interacts with NL through its heparin-binding sites. The binding affinity between ES and NL was determined by real-time surface plasmon resonance (SPR). The equilibrium dissociation constant (Kd) for the interaction between ES and NL is 2.32 × 10−8 M (Figure 1C), which indicates high binding affinity between ES and NL.
Some fragments of ES were also reported to have antiangiogenic activities.36,37 Thus, the exact NL-binding sites on ES were mapped according to the report of Cattaneo et al.37 The result indicates that none of the ES fragments binds NL (Figure 1D-F), which suggests that NL may not mediate the bioactivities of any fragments of ES. Moreover, an ES arginine mutant (R158A, R270A), a heparin-binding site-null mutant,18 does not bind NL either, implying that the heparin-binding site is critical for the interaction between ES and NL (Figure 1E,F).
The distribution of cell-surface nucleolin
In general, mature endothelial cells are the precursors of angiogenic endothelial cells in the process of angiogenesis, and their proteomic expression is similar.1,38 However, ES can specifically target angiogenic endothelial cells.17,39 A reasonable explanation for the selective activities of ES is that the expression of ES receptor could be different between angiogenic endothelial cells and the quiescent ones. Because previous studies reported that the distribution of cell-surface NL varies during different states of cell growth,24 we then investigated the amount of ES bound to the cell surface along with the expression level of cell-surface NL on HMECs at different states by laser scanning confocal microscopy. Here, we mimic the angiogenic endothelial cells in vitro by stimulating the cells with bFGF. The results indicated that the amount of cell-surface NL decreased under serum starvation for 24 hours, and the amount of ES bound to the cell surface decreased accordingly (Figure 2A). After 12-hour incubation of serum and bFGF, however, the amount of cell-surface NL was partially restored (Figure 2A). Moreover, co-IP experiments showed that a complex of ES and NL formed on proliferating HMECs (Figure 2B). The amount of the complex decreased under serum-starvation conditions, while addition of serum and bFGF partially restored the level of complex formation. The cell-surface NL was investigated by flow cytometric analysis with HMECs in 3 different states, namely proliferating, serum starved, and serum and bFGF rescued after serum starvation (Figure S2A-C). Moreover, the cell-surface NL on the HMECs with these 3 growth states was also evaluated by flow cytometric analysis (Figure S2D). The results indicate that the expression level of cell-surface NL is positively related with cell growth state in vitro.
The distribution of cell-surface nucleolin in vitro and in vivo. (A) Colocalizations between ES (green) and NL (red) on HMECs with different growth states were detected by indirect immunofluorescence. DAPI (blue) indicates cells in the field. Scale bar represents 20 μm. (B) HMECs with different growth states were incubated with ES for 1 hour, and then applied to co-IP and IB with anti-NL and anti-ES antibody, respectively. Actin blot serves as loading control. (C) Biotinylated ES and the anti-NL antibody were simultaneously injected intravenously into mice bearing B16/F10 tumors. Biotinylated ES and nonimmune rabbit IgG were simultaneously injected intravenously as control tumor. After 1 hour, the distribution of biotinylated ES (red) and anti-NL antibody (green) in heart, liver, kidney, lung, tumor, and control tumor was detected with TRITC-conjugated streptavidin and FITC-conjugated goat anti-rabbit IgG, respectively. DAPI (blue) indicates cells in the field. Arrows indicate the blood vessels in the field. Inset boxes show the magnified photos of the blood vessels in normal tissues. Scale bar represents 50 μm in the sections of heart, liver, kidney, and lung, and 20 μm in the sections of tumor, control tumor, and inset boxes. (D) Variant expression levels of cell-surface-NL in 2 colorectal tumor cases. The sections of primary colorectal carcinomas were stained with anti-CD31 (green) and the cell-surface NL–specific antibody (red). Scale bar represents 50 μm. The magnified pictures were shown in lower panels of each case. Scale bar represents 20 μm.
The distribution of cell-surface nucleolin in vitro and in vivo. (A) Colocalizations between ES (green) and NL (red) on HMECs with different growth states were detected by indirect immunofluorescence. DAPI (blue) indicates cells in the field. Scale bar represents 20 μm. (B) HMECs with different growth states were incubated with ES for 1 hour, and then applied to co-IP and IB with anti-NL and anti-ES antibody, respectively. Actin blot serves as loading control. (C) Biotinylated ES and the anti-NL antibody were simultaneously injected intravenously into mice bearing B16/F10 tumors. Biotinylated ES and nonimmune rabbit IgG were simultaneously injected intravenously as control tumor. After 1 hour, the distribution of biotinylated ES (red) and anti-NL antibody (green) in heart, liver, kidney, lung, tumor, and control tumor was detected with TRITC-conjugated streptavidin and FITC-conjugated goat anti-rabbit IgG, respectively. DAPI (blue) indicates cells in the field. Arrows indicate the blood vessels in the field. Inset boxes show the magnified photos of the blood vessels in normal tissues. Scale bar represents 50 μm in the sections of heart, liver, kidney, and lung, and 20 μm in the sections of tumor, control tumor, and inset boxes. (D) Variant expression levels of cell-surface-NL in 2 colorectal tumor cases. The sections of primary colorectal carcinomas were stained with anti-CD31 (green) and the cell-surface NL–specific antibody (red). Scale bar represents 50 μm. The magnified pictures were shown in lower panels of each case. Scale bar represents 20 μm.
We then investigated the interaction between cell-surface NL and ES in blood vessels of tumor-bearing mice. Biotinylated ES and the anti-NL antibody were simultaneously injected intravenously into B16/F10 melanoma-bearing mice. Biotinylated ES and purified nonimmune rabbit IgG were used as controls. Interestingly, neither ES nor the anti-NL antibody was distributed in tissues such as heart, liver, kidney, and lung (Figure 2C). However, both ES and anti-NL antibody selectively accumulated on the surface of tumor blood vessels (Figure 2C). On the contrary, when nonimmune IgG along with biotinylated ES was injected intravenously into B16/F10 melanoma-bearing mice as control, IgG was not detectable in the tumor tissues. This ruled out the possibility that the localization of the anti-NL antibody on tumor blood vessels is a nonspecific accumulation (Figure 2C). Colocalizations between ES, NL, and CD31 were also observed on the surface of tumor angiogenic blood vessels, which supports the conclusion that ES and NL colocalize on the surface of tumor angiogenic vessels (Figure S3). These results suggest that ES and NL colocalized on the surface of tumor angiogenic blood vessels but not on quiescent blood vessels of other healthy tissues. Moreover, the colocalization between the cell-surface NL and Ki67, a standard proliferation marker, was observed within almost all blood vessels in B16/F10 xenograft tumor (Figure S3). The result suggests that the abundance of cell-surface NL is positively related with the growth state of endothelial cells in vivo.
In the previous studies of Ruoslahti's group (Christian et al30 ) and our group (Figure 2C), the cell-surface NL can be found in most blood vessels of xenograft tumor model. The expression level of cell-surface NL was further investigated with primary human colorectal carcinoma. The CD31 was costained to indicate the blood vessels in tumor environment. The tumor of the first case manifested abundant cell-surface NL expression on blood vessels in tumor environment, whereas, no cell-surface NL was detected in the tumor of the second case (Figure 2D). The results indicate that the expression levels of cell-surface NL on blood vessels vary in different tumor cases, which might explain the variant responses of tumor patients to ES treatment in clinic.
Nucleolin mediates the antiendothelial functions of endostatin
The specific expression of cell-surface NL on angiogenic endothelial cells provides an explanation for the selective activities of ES on angiogenic blood vessels. If NL is indeed the receptor for ES, it should mediate the ES-induced anti-endothelial cell activities in general, such as the inhibition of cell proliferation and migration. In fact, the anti-NL antibody could abrogate ES-induced inhibition in HMEC proliferation assay, while the nonimmune IgG could not (Figure 3A). Similar results were also obtained in the HMEC migration assay (Figure 3B). To further confirm that NL serves as a potent receptor for ES, we then investigated the effect of ES on NL-deficient HMECs. The NL-deficient HMECs were generated by the vector-based shRNA interference technology.32 The expression level of NL was detected by IB, and the total inhibition of NL is approximately 40% (Figure 3C). However, in our previous study, we found that the level of cell-surface NL decreased significantly (approximately 70% of inhibition) by this shRNA technology.31 This could mean that the cell-surface rather than intracellular NL decreases significantly in the NL-deficient HMECs we used. Because the cell-surface NL, the receptor for ES, lost significantly in the shRNA-NL-transfected HMECs, the inhibition of ES on the proliferation of cells was lost accordingly (Figure 3D). Similar results were also obtained in cell migration assay, which is performed with NL-deficient HMECs (Figure 3E). We were curious whether other receptors for ES, such as integrins and MMP2, could also mediate the antiendothelial function of ES. The effects of ES were thus investigated on the HMECs that are transfected with the siRNA specific for NL, integrin α5 (a putative receptor for ES), integrin αv (a negative receptor for ES), and MMP2 (putative receptor for ES, unlikely to be cell critical),17 respectively (Figure 3F-I). The results of proliferation assay showed that the activities of ES were abolished when the NL or integrin α5 was knocked down, while the knockdown of integrin αv or MMP2 had no effect on the activities of ES (Figure 3J).
Nucleolin mediates the antiendothelial activities of endostatin. (A-B) In the presence or absence of ES (10 μg/mL), HMEC proliferation assay (n = 6) and migration assay (n = 5) were performed with saline (control), nonimmune IgG (40 μg/mL), or anti-NL antibody (40 μg/mL), respectively. The cell number in proliferation assay was evaluated by MTT assay. (C) HMECs were transfected with blank plasmid, negative control (NC, vector encoding scrambled shRNA), and shRNA-NL plasmid, respectively. The NL expression of transfected HMECs was detected by IB. Actin blot serves as loading control. Densitometry analysis of IBs showed the relative expression level (NL/actin). (D,E) In the presence or absence of ES (10 μg/mL), cell proliferation assay (n = 6) and migration assay (n = 5) were performed with HMECs transfected with blank plasmid, NC, and shRNA-NL plasmid, respectively. After 48 hours, the cell number in proliferation assay was evaluated by MTT assay. (F-I) HMECs were transfected with siRNA-NL, siRNA-integrin α5, siRNA-integrin αv, and siRNA-MMP2, respectively. A scrambled siRNA serves as negative control (NC). The expression of NL, integrin α5, siRNA-integrin αv, and siRNA-MMP2 were detected by IB with indicated antibodies, respectively. Actin blot serves as loading control. Densitometry analysis of IBs showed the relative expression level of target proteins. (J) In the presence or absence of ES (10 μg/mL), cell proliferation assay was performed with HMECs transfected with NC, siRNA-NL, siRNA-integrin α5, siRNA-integrin αv, and siRNA-MMP2, respectively. After 48 hours, the cell number was evaluated by MTT assay (n = 6). Error bars are SD.
Nucleolin mediates the antiendothelial activities of endostatin. (A-B) In the presence or absence of ES (10 μg/mL), HMEC proliferation assay (n = 6) and migration assay (n = 5) were performed with saline (control), nonimmune IgG (40 μg/mL), or anti-NL antibody (40 μg/mL), respectively. The cell number in proliferation assay was evaluated by MTT assay. (C) HMECs were transfected with blank plasmid, negative control (NC, vector encoding scrambled shRNA), and shRNA-NL plasmid, respectively. The NL expression of transfected HMECs was detected by IB. Actin blot serves as loading control. Densitometry analysis of IBs showed the relative expression level (NL/actin). (D,E) In the presence or absence of ES (10 μg/mL), cell proliferation assay (n = 6) and migration assay (n = 5) were performed with HMECs transfected with blank plasmid, NC, and shRNA-NL plasmid, respectively. After 48 hours, the cell number in proliferation assay was evaluated by MTT assay. (F-I) HMECs were transfected with siRNA-NL, siRNA-integrin α5, siRNA-integrin αv, and siRNA-MMP2, respectively. A scrambled siRNA serves as negative control (NC). The expression of NL, integrin α5, siRNA-integrin αv, and siRNA-MMP2 were detected by IB with indicated antibodies, respectively. Actin blot serves as loading control. Densitometry analysis of IBs showed the relative expression level of target proteins. (J) In the presence or absence of ES (10 μg/mL), cell proliferation assay was performed with HMECs transfected with NC, siRNA-NL, siRNA-integrin α5, siRNA-integrin αv, and siRNA-MMP2, respectively. After 48 hours, the cell number was evaluated by MTT assay (n = 6). Error bars are SD.
Nucleolin mediates the antiangiogenic and antitumor functions of endostatin
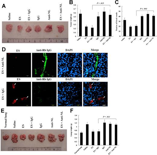
To provide evidence for the biologic functions of NL in mediating the antiangiogenic and antitumor activities of ES in vivo, we then investigated the influence of the anti-NL antibody on ES-treated Hela carcinoma-bearing nude mice. We were curious whether ES could inhibit angiogenesis and tumor growth when the cell-surface NL was blocked by the anti-NL antibody. To sufficiently block the NL on the surface of tumor blood vessels, the anti-NL antibody was injected intraperitoneally, repeatedly. Not surprisingly, the anti-NL antibody could significantly abrogate the antitumor activity of ES, whereas nonimmune IgG could not (Figure 4A,B). Interestingly, the results of immunohistochemical analysis revealed that the tumor tissues treated with ES as well as the anti-NL antibody had a significantly higher density of blood vessels compared with those treated with ES as well as nonimmune IgG (Figure 4C). These results suggested that the anti-NL antibody could significantly abrogate the antiangiogenic activity of ES. Moreover, after relatively long-term simultaneous treatment with the NL-neutralizing antibody and ES, the anti-NL antibody sufficiently blocked the binding of ES to the tumor blood vessels (Figure 4D). In contrast, a nonimmune IgG did not block the binding of ES to the surface of tumor blood vessels (Figure 4D). These results imply that long-term simultaneous treatment with the NL-neutralizing antibody blocks the accumulation of ES on tumor blood vessels, and thus disrupts the antitumor activity of ES. That the anti-NL antibody could significantly abrogate the antitumor activity of ES was also observed in an orthotopic Lewis lung carcinoma (LLC) model (Figure 4E,F) and a B16/F10 melanoma xenograft model (Figure S4A,B). These animal studies showed that NL indeed mediates the antiangiogenic and antitumor activities of ES in vivo.
Nucleolin mediates the antitumor and antiangiogenic activities of endostatin. (A,B) Xenograft Hela carcinoma growth assay was performed as described in “Tumor growth assay, Hela xengraph mode.” Resected tumors were photographed (A), weighed (B, n = 5), sectioned, and applied to immunohistochemistry. Scale unit represents centimeters. (C) The blood vessels on tumor sections were stained with anti-CD31, and the numbers were counted (n = 5). (D) The tumors, which were treated with ES (2 mg/kg) along with the anti-NL antibody (2 mg/kg) and ES (2 mg/kg) along with nonimmune IgG (2 mg/kg), were applied to further immunohistochemical analysis. ES (red) and the rabbit IgG (the anti-NL or nonimmune IgG, green) were detected with murine anti-His-tag antibody followed by TRITC-conjugated goat anti-mouse IgG and FITC-conjugated goat anti-rabbit IgG, respectively. DAPI (blue) indicates cells in the field. Arrows indicate the blood vessels in the field. Scale bar represents 20 μm. (E,F) Orthotopic Lewis lung carcinoma growth assay was performed in parallel with that of xenograft Hela carcinoma. Resected LLC tumor along with lung were photographed (E), and weighed (F, n = 5). Arrows indicate the tumors. Scale unit represents centimeters. Error bars are SD.
Nucleolin mediates the antitumor and antiangiogenic activities of endostatin. (A,B) Xenograft Hela carcinoma growth assay was performed as described in “Tumor growth assay, Hela xengraph mode.” Resected tumors were photographed (A), weighed (B, n = 5), sectioned, and applied to immunohistochemistry. Scale unit represents centimeters. (C) The blood vessels on tumor sections were stained with anti-CD31, and the numbers were counted (n = 5). (D) The tumors, which were treated with ES (2 mg/kg) along with the anti-NL antibody (2 mg/kg) and ES (2 mg/kg) along with nonimmune IgG (2 mg/kg), were applied to further immunohistochemical analysis. ES (red) and the rabbit IgG (the anti-NL or nonimmune IgG, green) were detected with murine anti-His-tag antibody followed by TRITC-conjugated goat anti-mouse IgG and FITC-conjugated goat anti-rabbit IgG, respectively. DAPI (blue) indicates cells in the field. Arrows indicate the blood vessels in the field. Scale bar represents 20 μm. (E,F) Orthotopic Lewis lung carcinoma growth assay was performed in parallel with that of xenograft Hela carcinoma. Resected LLC tumor along with lung were photographed (E), and weighed (F, n = 5). Arrows indicate the tumors. Scale unit represents centimeters. Error bars are SD.
Nucleolin mediates the internalization of endostatin
As a receptor, NL can mediate the internalization of some cytokines, and translocate them into the nucleus.24 Moreover, Dixelius et al reported that ES can be internalized by endothelial cells but not by nonendothelial cells.11 Several groups have reported previously that internalization of ES is important, if not essential, for ES bioactivities.11,12,40 Taking these together, we speculated that the cell-surface NL may mediate the internalization of ES. We thus investigated the ES-binding abilities in the ES receptor-deficient HMECs in Figure 3F-I. The results of flow cytometric analysis indicate that the amount of ES on HMECs decreased when the NL or integrin α5 was knocked down (Figure 5A). However, the amount of ES on HMECs was not changed when the integrin αv and MMP2 were knocked down (Figure 5A). Similar results were obtained when we investigated the internalization of ES with these ES receptor-deficient HMECs. The amount of ES in the nucleus decreased in NL or integrin α5 knockdown HMECs but not in integrin αv or MMP2 knockdown HMECs (Figure 5B). These results indicated that the process of ES internalization is complicated, and NL along with some other ES receptors was involved in the process. We then investigated the process of ES internalization and the exact localization of the internalized ES. HMECs were incubated with ES for different time courses, and separated into cytosolic and nuclear fractions. The internalized ES in the cytosol and nucleus was detected by the anti-ES antibody, respectively. The results showed that the amount of ES in the cytosol was almost constant from 1 hour to 7 hours (Figure 5C), whereas that in the nucleus increased gradually from 0.5 hour to 7 hours (Figure 5D). Moreover, bands indicative of degraded ES were also observed in the nucleus after 1 hour of incubation, and the amount of degraded ES increased over time (Figure 5D). However, the exact mechanisms of how these ES molecules are internalized and subsequently translocated into the nucleus are unclear. Likewise, how the internalized ES molecules are degraded is also unclear. According to our recent discovery, nonmuscle myosin may serve as a transporter in the cell-surface NL–mediated internalization.31
Nucleolin-mediated endostatin signal pathway. (A) ES, which bound to the cell surface of siRNA-transfected HMECs, was stained with saturating amounts of monoclonal antibodies recognizing ES, and was evaluated by flow cytometric analysis. Scramble siRNA-transfected HMECs, which were treated with FITC-labeled goat IgG or anti-ES antibody, serve as negative or positive control, respectively. (B) After siRNA transfection for 48 hours, the HMECs were incubated with ES for 2 hours. ES, which was internalized into nucleus by siRNA-transfected HMECs, was detected by IB with the anti-ES antibody. Actin blot serves as loading control. (C,D) HMECs, which were incubated with ES for indicated time course, were separated into cytosol and nuclear fractions. The amount of ES in cytosol (C) or nucleus (D) was detected by IB with the anti-ES antibody, respectively. Lamin B and tubulin β serve as fraction controls for nuclear and cytosol, respectively. (E,F) HMECs (E) or separated nuclei of HMECs (F), which were treated with indicated reagents, were applied to IP with the anti-NL antibody. The serine-phosphorylated NL was recognized by the antibody against phosphorylated serine residues. NL blot serves as inputting control. Densitometry analysis of IBs showed the relative phosphorylation level of NL (p-NL/NL).
Nucleolin-mediated endostatin signal pathway. (A) ES, which bound to the cell surface of siRNA-transfected HMECs, was stained with saturating amounts of monoclonal antibodies recognizing ES, and was evaluated by flow cytometric analysis. Scramble siRNA-transfected HMECs, which were treated with FITC-labeled goat IgG or anti-ES antibody, serve as negative or positive control, respectively. (B) After siRNA transfection for 48 hours, the HMECs were incubated with ES for 2 hours. ES, which was internalized into nucleus by siRNA-transfected HMECs, was detected by IB with the anti-ES antibody. Actin blot serves as loading control. (C,D) HMECs, which were incubated with ES for indicated time course, were separated into cytosol and nuclear fractions. The amount of ES in cytosol (C) or nucleus (D) was detected by IB with the anti-ES antibody, respectively. Lamin B and tubulin β serve as fraction controls for nuclear and cytosol, respectively. (E,F) HMECs (E) or separated nuclei of HMECs (F), which were treated with indicated reagents, were applied to IP with the anti-NL antibody. The serine-phosphorylated NL was recognized by the antibody against phosphorylated serine residues. NL blot serves as inputting control. Densitometry analysis of IBs showed the relative phosphorylation level of NL (p-NL/NL).
Endostatin inhibits the phosphorylation of nucleolin
In the final process of internalization, ES was transported into the nucleus. The next question would naturally be about the exact function of ES on the activity of NL in the cell nuclei. NL has been reported to promote rDNA transcription and ribosome biogenesis in nuclei, which are critical for cell survival and proliferation, when its serine residues in the N-terminus are phosphorylated by kinases such as CK2 under the direct stimulation of bFGF.41-43 We then decided to investigate the phosphorylation of NL in the nucleus when the HMECs were incubated with ES and some cytokines. The results indicated that ES could inhibit the phosphorylation of NL in HMECs upon stimulation by bFGF or VEGF (Figure 5E). The phosphorylation of NL could be inhibited by TBB, a specific inhibitor for CK2,44 implying that this phosphorylation may be mediated by CK2 (Figure 5E). To confirm that the inhibition of NL phosphorylation is mediated by the internalized ES in the nucleus but not the ES on the cell surface, we then set up a cell nucleus system according to the previous phosphorylation study model.41 Cell nuclei from quiescent HMECs were isolated and the phosphorylation assay was carried out with or without ES. The result showed that the phosphorylation of NL was inhibited when the nuclei of HMECs were preincubated with ES (Figure 5F). Interestingly, in intact HMECs, both bFGF and VEGF can stimulate the phosphorylation of NL (Figure 5E), whereas in the cell-free system, bFGF rather than VEGF can stimulate the phosphorylation of NL (Figure 5F), implying that the functioning mechanisms of bFGF and VEGF on NL phosphorylation are different. We speculate that the up-regulation of NL phosphorylation by VEGF may be dependent on the cell surface tyrosine kinase receptor for VEGF, whereas, as reported by Bouche and his colleagues, bFGF exerts its function of phosphorylation stimulation by direct binding to CK2 and subsequent regulating of the kinase activities of CK2 (Bonnet et al42 ).
Taken together, the NL-mediated ES pathway can be described as follows: NL mediates the internalization of ES and transports ES into cytosol and nucleus; in nucleus, ES inhibits bFGF-stimulated phosphorylation of NL, which may be mediated by CK2,24 and consequently, inhibits cell survival and proliferation.
Discussion
NL as a functional receptor for ES has fulfilled several distinct biologic features of ES: (1) Internalization and nucleus translocation: ES can be internalized by endothelial cells.11 The endothelial cell surface NL mediates the internalization of ES. Once internalized, the intracellular ES, which is resistant to acidic environment,40,45,46 can be further transported into the cell nucleus. NL contains a nuclear localization signal (NLS) in its primary amino acid sequence, which might be potentially involved in NL-mediated nuclear transport of ES. (2) Function of ES in nucleus: Our observations demonstrate that ES inhibits bFGF-stimulated phosphorylation of NL, which is mediated by CK2, and consequently, inhibits cell survival and proliferation. (3) Low toxicity: The low toxicity of ES has been extensively demonstrated in animal tests and clinical trials.4-6 A reasonable explanation according to our discoveries is the limited distribution of cell-surface NL on the blood vessels in tumor tissue instead of healthy tissue and/or organ. To explain such limited distribution, here we propose a model as follows: A series of endothelial growth factors, secreted by malignant cells, stimulate the growth of tumor endothelial cells, and consequently mobilize NL from nucleus to cell surface, thus limiting cell-surface NL mainly on tumor endothelial cells. For instance, VEGF, secreted by many types of tumors, modulates the localization of NL on cell surface in the process of angiogenesis.31
Our results show that many kinds of tumor cells, such as MDA-MB-435, Hela, Colo205, LLC, and B16/F10, express cell-surface NL when cultured in vitro (Figure S5A-H). However, internalization of ES in these tumor cells was not observed, which is consistent with their lack of response to ES treatment (Figure S5I,J). In contrast, endothelial cells, such as HMECs and HUVECs, internalize ES and exhibit arrested proliferation in response to ES (Figure S5I,J). Moreover, an unexpected phenomenon was observed that hemangioma endothelial cells exhibit similar ES internalization as that of HMECs and HUVECs (Figure S5I,J), whereas according to the work of Khan et al, ES stimulates rather than inhibits the proliferation of hemangioma endothelial cells.47 We speculate that the downstream adaptors of NL may not be identical in different cell types. For example, our previous studies show that some isoforms of nonmuscle myosin are involved in the NL signaling in endothelial cells.31
It is clearly demonstrated in the present study that the internalization of ES mediated by NL is complicated, and probably involves some other factors, such as integrin α5 (Figure 5B). In addition to NL, we have also discovered other ES-binding proteins, which were reported by other groups,9,12-15,35 in our screening system (Figure S1). The exact molecular role of NL and other ES receptors in mediating the signal transductions of ES might be complicated. One possibility is that several pathways might coexist to mediate ES functions in parallel. Another possibility is that NL, along with other ES-binding proteins such as integrin α5, forms a coreceptor complex. In this coreceptor complex, NL serves as a sensor to recognize ES. Because the cell-surface NL specifically distributes on angiogenic blood vessels, the coreceptor complex can specifically mediate the antiangiogenic and antitumor functions of ES.
An Inside Blood analysis of this article appears at the front of this issue.
The online version of this manuscript contains a data supplement.
The publication costs of this article were defrayed in part by page charge payment. Therefore, and solely to indicate this fact, this article is hereby marked “advertisement” in accordance with 18 USC section 1734.
Acknowledgments
This work was supported by grants from the Major Program of National Science Foundation of China (no. 30291000), the National Science Fund for Distinguished Young Scholars in China (no. 30225014), and the PhD Programs Foundation of Ministry of Education of China (no. 03080).
We gratefully acknowledge Drs Yihai Cao, Guosong Liu, Ying Li, and Qingxin Lei for their critical reading of this paper and valuable suggestions; Dr Yang Shi for providing the shRNA-plasmid; Dr Jian Ding for providing the HMECs; and Zhijie Chang for providing the pXJ40 plasmid.
Authorship
Contribution: H.S. performed research and wrote the paper; Y.H., H.Z., X.S., S.Y., and Y.F. performed research and analyzed data; Y.L. designed research and wrote the paper.
Conflict-of-interest disclosure: The authors declare no competing financial interests.
Correspondence: Yongzhang Luo, Laboratory of Protein Chemistry, the Protein Science Laboratory of the Ministry of Education, Department of Biological Sciences and Biotechnology, Tsinghua University, Beijing 100084, P. R. China; e-mail: protein@tsinghua.edu.cn.





This feature is available to Subscribers Only
Sign In or Create an Account Close Modal