Abstract
The identification of novel tumor-associated antigens, especially those shared among patients, is urgently needed to improve the efficacy of immunotherapy for multiple myeloma (MM). In this study, we examined whether Dickkopf-1 (DKK1), a protein that is not expressed in most normal tissues but is expressed by tumor cells from almost all patients with myeloma, could be a good candidate. We identified and synthesized DKK1 peptides for human leukocyte antigen (HLA)–A*0201 and confirmed their immunogenicity by in vivo immunization in HLA-A*0201 transgenic mice. We detected, using peptidetetramers, low frequencies of DKK1 peptide-specific CD8-positive (CD8+) T cells in patients with myeloma and generated peptide-specific T-cell lines and clones from HLA-A*0201-positive (HLA-A*0201+) blood donors and patients with myeloma. These T cells efficiently lysed peptide-pulsed but not unpulsed T2 or autologous dendritic cells, DKK1-positive (DKK1+)/HLA-A*0201+ myeloma cell lines U266 and IM-9, and, more importantly, HLA-A*0201+ primary myeloma cells from patients. No killing was observed on DKK1+/HLA-A*0201-negative (HLA-A*0201−) myeloma cell lines and primary myeloma cells or HLA-A*0201+ normal lymphocytes, including B cells. These results indicate that these T cells were potent cytotoxic T cells and recognized DKK1 peptides naturally presented by myeloma cells in the context of HLA-A*0201 molecules. Hence, our study identifies DKK1 as a potentially important antigen for immunotherapy in MM.
Introduction
Multiple myeloma (MM) is still a fatal hematological malignancy characterized by the accumulation of terminally differentiated plasma cells in the bone marrow of patients.1 The outcome of the majority of patients with MM is unsatisfactory, although they benefit from high-dose therapy followed by autologous stem-cell support.2 There is a clear need for new treatments to stabilize or even eradicate minimal residual disease achieved after the treatment with high-dose chemotherapy and stem-cell transplantation. Immunotherapy may be an appropriate means to control residual disease as well as to provide an alternative treatment modality to conventional chemotherapy for patients with MM
The demonstration of autologous idiotype-specific T cells3 and evidence of clinical response to allogeneic donor lymphocyte infusions1,4-6 indicate that antimyeloma responses can be generated. Specific cytotoxic T lymphocyte (CTL)–mediated immunotherapy for MM can be achieved by vaccination using the idiotype proteins isolated from the serum of patients.7 However, the idiotype proteins represent a unique myeloma-associated antigen and thus cannot provide shared immunotherapy for various patients with MM. Although immunotherapy in combination with high-dose chemotherapy holds great promise for the treatment of MM, clinical studies have not yet delivered the expected results. In addition to optimizing immunotherapy methods, there is an urgent need to search for and use novel shared myeloma antigens to efficiently stimulate antimyeloma CTL responses in most treated patients.
Dickkopf-1 (DKK1) is a secreted protein that specifically inhibits Wnt/β-catenin signaling by interacting with the coreceptor Lrp-6.8,9 Previous studies have shown that the DKK1 gene has a restricted expression in placenta and mesenchymal stem cells (MSCs) only, not in other normal tissues.10,11 Recent studies have demonstrated that DKK1 in patients with myeloma is associated with the presence of lytic bone lesions.12 Immunohistochemical analysis of bone marrow biopsy specimens shows that only myeloma cells contain detectable DKK1. Recombinant human DKK1 or bone marrow serum containing an elevated level of DKK1 inhibits the differentiation of osteoblast precursor cells in vitro. Furthermore, anti-DKK1 antibody treatment is associated with reduced tumor growth in a myeloma mouse model. These results indicate that DKK1 is an important player in myeloma bone disease and blocking DKK1 activity reduced osteolytic bone resorption, increased bone formation, and helped control myeloma progression.13
The unique properties and restricted expression profile of DKK1 led us to hypothesize that it might be a potent tumor-associated antigen (TAA) in MM. In the present study, we reevaluated DKK1 expression profile, searched for high-affinity DKK1 peptides for HLA-A*0201, examined the immunogenicity of DKK1 peptides using peptide immunization in HLA-A*0201 transgenic mice, and generated and characterized DKK1 peptide-specific CTLs from healthy blood donors and patients with myeloma. Our study identifies DKK1 as a potentially important antigenic target for antimyeloma immunotherapy.
Materials and methods
This study was approved by the Institutional Review Board Committee of The University of Texas M. D. Anderson Cancer Center, and informed consent was obtained in accordance with the Declaration of Helsinki.
Myeloma cells
Human myeloma cell lines (HMCLs) used include U266, IM-9, XG1, ARP-1, ARK, J41MT, MM1-144, H929, OPM1, OPM2, KMS18, and MM.1S. All cell lines were maintained in RPMI 1640 medium (Thermo Fisher Scientific, Waltham, MA) supplemented with 10% fetal bovine serum (Atlanta Biologicals, Lawrenceville, GA). K562 (American Type Culture Collection, Manassas, VA) were used as natural killer (NK) cell–sensitive targets. Primary myeloma cells were isolated from bone marrow aspirates from patients with myeloma with the use of density centrifugation and anti-human CD138 antibody-coated magnetic microbeads (Miltenyi Biotec, Bergisch Gladbach, Germany).14 Aliquots of purified myeloma cells were cryopreserved in liquid nitrogen until use.
Generation of dendritic cells
Monocyte-derived mature dendritic cells (DCs) were generated from peripheral blood mononuclear cells (PBMCs) using standard protocol.14-17 In brief, PBMCs were allowed to adhere in culture flasks for 2 hours, and nonadherent cells were collected and cryopreserved for future use. The adherent cells were cultured in Aim-V medium (Invitrogen, Carlsbad, CA) supplemented with granulocyte macrophage-colony-stimulating factor (GM-CSF) (10 ng/mL) and interleukin (IL-4; 10 ng/mL; both from R&D Systems, Minneapolis, MN), with further addition of cytokines every other day. After 5 days of culture, DCs were induced to maturation by addition of tumor necrosis factor-α (10 ng/mL) and IL-1β (10 ng/mL; both from R&D Systems) for 48 hours.
Immunophenotyping and intracellular cytokine staining
Phycoerythrin- or fluorescein isothiocyanate (FITC)–conjugated monoclonal antibodies (mAbs) were added to cell pellets, incubated for 30 minutes on ice, and washed 3 times before analysis. Intracellular cytokine staining was performed using the Cytofix/Cytoperm kit (BD Biosciences, San Jose, CA) according to the manufacturer's recommendations. Samples were analyzed using a flow cytometer (FACSCalibur; BD Biosciences).
Peptide-T2 cell binding assay
All peptides were synthesized in the Peptide Synthesis Facility at the M. D. Anderson Cancer Center. Purity of synthetic peptides was confirmed, with the use of reversed-phase high-performance liquid chromatography and mass spectrometry, to be more than 98%. Synthetic peptides were dissolved in dimethyl sulfoxide (Sigma, St Louis, MO), and stored at −20°C until use.
Peptides binding to HLA-A*0201 molecules were measured using the T2 cell line according to a protocol described previously.18 In brief, T2 cells were incubated overnight with 3 μg/mL of β2-microglobulin (Sigma) and different concentrations of peptides, followed by wash and incubation with FITC-labeled anti–HLA-A*0201 mAb BB7.2 (BD Pharmingen, San Diego, CA). After washing, cells were analyzed for the levels of HLA-A*0201 expression by flow cytometry. HLA-A*0201 expression was quantified according to the formula [(mean fluorescence with peptide − mean fluorescence without peptide)/mean fluorescence without peptide] × 100.
Determination of in vivo immunogenicity of the peptides
HLA-A*0201 transgenic (Tg[HLA-A2.1]) mice19-21 were purchased from The Jackson Laboratory (Bar Harbor, ME). Mice were maintained at the animal facility and studies were approved by the Institutional Animal Care and Use Committees of The University of Texas M. D. Anderson Cancer Center.
For immunization, peptides were diluted in phosphate-buffered saline at room temperature, mixed, and emulsified with an equal volume of incomplete Freund's adjuvant (Sigma). Groups of 3 mice were immunized subcutaneously at the tail base with 100 μL of peptide emulsion containing 100 μg of peptides. Two weeks after the immunization, mice were killed and splenocytes were isolated for in vitro studies.
Reverse transcriptase–polymerase chain reaction for detecting DKK1 mRNA expression
Reverse transcriptase-polymerase chain reaction (RT-PCR) was performed using a PTC-1000 programmable thermal controller (MJ Research, Waltham, MA) with QuantiTect SYBR Green PCR kit (QIAGEN, Valencia, CA) according to the manufacturer's instructions. Total RNA isolated from tumor cells with an RNeasy Mini kit (QIAGEN), and human total RNA master multitissue panel from Clontech (Mountain View, CA) were used. Random-primed cDNA synthesis was performed using QuantiTect Reverse Transcription Kit (QIAGEN). For amplifications, the following primers were designed: DKK1: forward, 5′-AGA CCA TTG ACA ACT ACC AGC CGT-3′; reverse, TCT GGA ATA CCC ATC CAA GGT GCT-3′; and GAPDH: forward, 5′-CCT CCG GGA AAC TGT GGC GTG ATG G-3′; reverse, 5′-AGA CGG CAG GTC AGG TCC ACC ACT G-3′. Each of the primer sets was confirmed by running samples on agarose gels. GAPDH transcript levels were used to normalize the amount of cDNA in each sample.
Western blot analysis
Western blot analysis was used to detect DKK1 protein expression in myeloma cells. Cell lysates were prepared from purified primary myeloma cells and cell lines and subjected to sodium dodecyl sulfate-polyacrylamide gel electrophoresis analysis. After transfer to nitrocellulose membrane and subsequent blocking, the membranes were immunoblotted with goat anti-human DKK1 antibody (R&D Systems) and visualized with horseradish peroxidase (HRP)–conjugated donkey anti–goat IgG antibody (Santa Cruz Biotechnology, Santa Cruz, CA), followed by enhanced chemiluminescence (Pierce Biotechnology, Rockford, IL) and autoradiography.
Generation of DKK1-specific T-cell lines and clones
DKK1-specific T cells were generated from PBMCs of HLA-A*0201–positive (HLA-A*0201+) blood donors and patients with myeloma by repeated stimulation of autologous T cells with DKK1 peptide-loaded mature DCs. In brief, the nonadherent cells of PBMCs (2 × 106/mL; used as T-cell population) were cocultured in 50-mL tissue-culture flasks at 37°C in 5% CO2 for 7 to 10 days in Aim-V medium supplemented with 10% pooled human serum (T-cell medium) with mature DCs (2 × 105/mL) preincubated with DKK1 peptides at a final concentration of 50 μg/mL at 37°C for 2 hours. After culture, T cells were collected and restimulated with DKK1 peptide-pulsed autologous mature DCs every week, and the cultures were fed every 5 days with fresh medium containing recombinant IL-2 (20 IU/mL), IL-7 (5 ng/mL), and IL-15 (5 ng/mL; all from R&D Systems). Induction of DKK1-specific T cells was monitored weekly using T-cell proliferation assay and DKK1 peptide-HLA-A*0201 tetramers (synthesized by MHC Tetramer Laboratory, Baylor College of Medicine, Houston, TX). After 3 to 4 cycles of in vitro stimulation and selection, T-cell lines were established, and T-cell clones were obtained by limiting-dilution assay. T-cell lines and clones were expanded in T-cell medium containing IL-2 (100 IU/mL), IL-7 (5 ng/mL), and IL-15 (5 ng/mL) for 2 weeks and subjected to functional tests.
Proliferation assays
T cells (5 × 104/100 μL/well) were seeded into 96-well U-bottomed tissue culture plates (Corning Glassworks, Corning, NY) in T-cell medium. Various numbers of autologous mature DCs loaded with or without DKK1 peptides were added to the plates and cultured for 4 days at 37°C in 5% CO2. T-cell proliferation was measured after overnight incubation with [3H]thymidine (0.5 μCi/0.037 MBq/well). Results are expressed as mean counts per minute of triplicate cultures.
In some experiments, cultured T cells were labeled with 5(6)-carboxyfluorescein diacetate succinimidyl ester (CFSE; 5 μM; Invitrogen) for 10 minutes at 37°C. After washing, labeled T cells were seeded into 96-well U-bottomed plates and incubated with various numbers of stimulatory cells for 7 days. Flow cytometry analysis was used to detect dilution of CFSE.22
Cytotoxicity assay
The standard 4-hour 51Cr-release assay14 was performed to measure cytolytic activity of the T cells with target cells including autologous DCs or T2 cells loaded with or without peptides, myeloma cell lines, and primary myeloma cells isolated from patients. Target cells were incubated with 100 μCi of 51Cr-sodium chromate for 1 hour, washed extensively, seeded (1 × 104 cells/well) into 96-well U-bottomed plates in T-cell medium, and cocultured for 4 hours with various numbers of T cells. All assays were performed in triplicates. Results are expressed as mean percentage of 51Cr release calculated as follows: [(sample counts − spontaneous counts)/(maximum counts − spontaneous counts)] × 100%. Spontaneous release was less than 20% of the maximum 51Cr uptake.
To determine whether the cytolytic activity was restricted by major histocompatibility complex (MHC) class I or II molecules, 20 μg/mL mAbs against HLA-ABC (W6/32) or HLA-A*0201 (BB7.2; both from Serotec Ltd., Oxford, UK), HLA-DR (B8.12.2; Immunotech, Marseilles, France), or isotypic controls (Immunotech) were added to the cultures at the start of the assay.
Enzyme-linked immunosorbent assays
Enzyme-linked immunosorbent assays (ELISAs) for interferon-γ (IFN-γ) was used to measure the secreted cytokine. Supernatants of T cells cocultured with or without antigen-presenting cells (APCs) were collected on day 3, and the amounts of secreted IFN-γ in the supernatants were quantified using a commercially available ELISA kit (R&D Systems).
Enzyme-linked immunosorbent spot assay
Detailed methods of the enzyme-linked immunosorbent spot (ELISPOT) assay for enumeration of antigen-specific, IFN-γ–secreting cells have been described previously.23,24 The number of IFN-γ spots was enumerated by an automate ImmunoSpot analyzer (Cellular Technology, Cleveland, OH). All samples were run in duplicate. Data are expressed as the mean number of IFN-γ–secreting cells/104 T cells.
Statistical analysis
The Student t test was used to compare various experimental groups. A P value less than .05 was considered statistically significant. Unless otherwise indicated, means and standard deviations (SD) are shown.
Results
DKK1 was widely expressed in myeloma but not normal cells
RT-PCR and Western blot analyses were used to examine the expression of DKK1 in normal human tissues and myeloma cells. As shown in Figure 1A, DKK1 mRNA was not detected in most human tissues except prostate, testis, placenta, and uterus. DKK1 mRNA was detected in all 8 myeloma cell lines and primary myeloma cells from 10 patients examined, and in MSCs but not PBMCs from a healthy blood donor (Figure 1B). Likewise, DKK1 protein was detected in 7 of 10 myeloma cells lines and in all primary myeloma cells from 10 patients with MM (Figure 1C).
Expression of DKK1 gene and protein in normal tissues and myeloma cells. (A) RT-PCR showing DKK1 gene expression in placenta, prostate, uterus, and testis but not in other tissues. (B) RT-PCR showing DKK1 gene expression in all myeloma cell lines and primary tumor cells from 10 patients and in MSCs but not in PBMCs. (C) Western blots showing DKK1 protein expression in most myeloma cell lines and primary tumor cells from all 10 patients. Representative results of 4 independent experiments are shown.
Expression of DKK1 gene and protein in normal tissues and myeloma cells. (A) RT-PCR showing DKK1 gene expression in placenta, prostate, uterus, and testis but not in other tissues. (B) RT-PCR showing DKK1 gene expression in all myeloma cell lines and primary tumor cells from 10 patients and in MSCs but not in PBMCs. (C) Western blots showing DKK1 protein expression in most myeloma cell lines and primary tumor cells from all 10 patients. Representative results of 4 independent experiments are shown.
Selection of DKK1 peptides
The sequence of DKK1 was reviewed for peptides that could potentially bind to HLA-A*0201 using a peptide binding database (http://www-bimas.cit.nih.gov/molbio/hla_bind/). After comparing the predictive binding scores, we identified and selected 2 peptides that could potentially bind with HLA-A*0201 molecules: one with the highest binding score (P20) and one with a low score (P66) (Table 1). Heteroclitic peptides were made by replacing position-1 amino acid with tyrosine (Py20) or C-terminal amino acid with valine (P66v)25,26 ; these had significantly higher predictive binding scores. We selected the unmodified P20 and heteroclitic P66v for the following experiments on the basis of the binding affinity (Figure 2A) and stability (Figure 2B) measured by peptide-T2 binding assay. Peptides from influenza virus matrix protein (Flu-matrix),27 and HIV type 1 reverse transcriptase (HIV-pol)28 were used as controls.
Potential DKK1 and control peptides for HLA-A*0201 molecules
| Name . | Sequence . | Position . | Predictive binding score* . | Fluorescence index† . |
|---|---|---|---|---|
| P20 | ALGGHPLLGV | 20 | 160 | 1.63 |
| Py20 | YLGGHPLLGV | 20 | 736 | 1.72 |
| P66 | ILYPGGNKY | 66 | 0.4 | 0.08 |
| P66v | ILYPGGNKV | 66 | 378 | 2.36 |
| Flu matrix | GILGFVFTL | 58 | 550 | 1.55 |
| HIV pol | ILKEPVHGV | 476 | 39 | 1.26 |
| Name . | Sequence . | Position . | Predictive binding score* . | Fluorescence index† . |
|---|---|---|---|---|
| P20 | ALGGHPLLGV | 20 | 160 | 1.63 |
| Py20 | YLGGHPLLGV | 20 | 736 | 1.72 |
| P66 | ILYPGGNKY | 66 | 0.4 | 0.08 |
| P66v | ILYPGGNKV | 66 | 378 | 2.36 |
| Flu matrix | GILGFVFTL | 58 | 550 | 1.55 |
| HIV pol | ILKEPVHGV | 476 | 39 | 1.26 |
DKK1 indicates Dickkopf-1; HLA, human leukocyte antigen.
Estimate of half-time of disassociation and calculated score in arbitrary units.
(Mean fluorescence with peptide-mean fluorescence without peptide)/(mean fluorescence without peptide). Results are representative of 2 experiments.
Binding affinity and in vivo immunogenicity of DKK1 peptides. Peptide binding assay showing (A) affinity and (B) stability (fluorescence index) of P20 and P66 and their heteroclitic peptides for HLA-A*0201 molecules. HIV-pol and Flu-matrix peptides were used as positive controls. (A) T cells were incubated with 100 μg/mL peptides overnight. (B) T2 cells were incubated with 100 μg/mL peptides for different time points, and analyzed for surface HLA-A*0201 expression. Details are provided in “Materials and methods.” (C) Intracellular staining for CD8+ IFN-γ–expressing T cells in the splenocytes of mice immunized with Flu-matrix peptide (Flu), P20, or P66v peptides. Splenocytes were restimulated with or without the immunizing peptides for 5 days before analysis. (D) HLA-A*0201-peptide-tetramer staining showing DKK1 peptide-specific CD8+ T cells in the splenocytes. (E) Cytotoxicity of the splenocytes against mouse DCs pulsed with the immunizing peptides (Flu+, P20+, or P66v+) or unpulsed DCs (Flu−, P20−, or P66v−). Representative results of 3 independent experiments are shown. The error bars in panels A, B, and E indicate SD of the 3 experiments. The numbers in the quadrants in panels C and D show the percentages of HLA-A*0201-DKK1 peptide (P20 or P66v)–tetramer positive staining CD8+ cells.
Binding affinity and in vivo immunogenicity of DKK1 peptides. Peptide binding assay showing (A) affinity and (B) stability (fluorescence index) of P20 and P66 and their heteroclitic peptides for HLA-A*0201 molecules. HIV-pol and Flu-matrix peptides were used as positive controls. (A) T cells were incubated with 100 μg/mL peptides overnight. (B) T2 cells were incubated with 100 μg/mL peptides for different time points, and analyzed for surface HLA-A*0201 expression. Details are provided in “Materials and methods.” (C) Intracellular staining for CD8+ IFN-γ–expressing T cells in the splenocytes of mice immunized with Flu-matrix peptide (Flu), P20, or P66v peptides. Splenocytes were restimulated with or without the immunizing peptides for 5 days before analysis. (D) HLA-A*0201-peptide-tetramer staining showing DKK1 peptide-specific CD8+ T cells in the splenocytes. (E) Cytotoxicity of the splenocytes against mouse DCs pulsed with the immunizing peptides (Flu+, P20+, or P66v+) or unpulsed DCs (Flu−, P20−, or P66v−). Representative results of 3 independent experiments are shown. The error bars in panels A, B, and E indicate SD of the 3 experiments. The numbers in the quadrants in panels C and D show the percentages of HLA-A*0201-DKK1 peptide (P20 or P66v)–tetramer positive staining CD8+ cells.
In vivo immunogenicity of synthetic DKK1 peptides
To examine whether the peptides were able to immunize HLA-A*0201 transgenic mice, we subcutaneously injected 100 μg per mouse of peptides P20 and P66v, and Flu-matrix peptide as positive control to the mice (3 mice per peptide) according to established protocol.19-21 Two weeks after the immunization, mice were killed, and splenocytes were collected, restimulated with the immunizing peptides for 5 days, and subjected to analyses. In vivo immunization successfully generated peptide-specific T cells, detected as specific IFN-γ–expressing (Figure 2C) and peptide (P20 or P66v; Figure 2D)-HLA-A*0201+ CD8-positive (CD8+) T cells. Furthermore, the splenocytes displayed strong cytolytic activity against peptide-pulsed, but not unpulsed, murine DCs (Figure 2E). P20 and P66v appeared to be as immunogenic as the Flu-matrix peptide in immunizing the mice. These results indicate that the DKK1 peptides were able to induce a strong peptide-specific CTL response in HLA-A*0201 transgenic mice.
Generation of DKK1 peptide-specific T-cell lines
We first examined whether DKK1 peptide-specific CTL precursor cells were present in patients with MM. Using peptide (P20 or P66v)-HLA-A*0201 tetramers to stain T cells of patients with myeloma and healthy blood donors, we showed that DKK1 peptide-specific CD8+ T cells were detected, although at low frequencies, in 2 patients with myeloma, whereas the frequency of such T cells was much lower in the healthy blood donors (Figure 3).
Naturally occurring DKK1-specific T cells in patients with MM. HLA-A*0201-peptide-tetramer staining showing the presence of DKK1 peptide-specific CD8+ T cells in the blood of 2 patients positive for HLA-A*0201 with MM. Percentages of cells are shown. Blood from a healthy donor who was HLA-A*0201+ was used as control.
Naturally occurring DKK1-specific T cells in patients with MM. HLA-A*0201-peptide-tetramer staining showing the presence of DKK1 peptide-specific CD8+ T cells in the blood of 2 patients positive for HLA-A*0201 with MM. Percentages of cells are shown. Blood from a healthy donor who was HLA-A*0201+ was used as control.
To generate DKK1 peptide-specific T cells from HLA-A*0201+ blood donors and patients with myeloma, autologous mature DCs pulsed with peptides were used as APCs. After 3 to 4 rounds of in vitro stimulation, T-cell lines were obtained that proliferated in response to autologous DCs pulsed, but not unpulsed, with DKK1 peptides P20 (P < .01 compared with unpulsed DC; Figure 4A) or P66v (P < .01 compared with unpulsed DC; Figure 4B). The same results were also obtained with a CFSE-labeling assay to measure T-cell proliferation (Figure 4C). Using peptide-tetramer staining, we showed that the frequencies of peptide-specific CD8+ T cells increased during in vitro stimulation; from 3% to 4% of specific T cells at the second stimulation to 13% to 15% at fourth stimulation (Figure 4D). The standard 4-hour 51Cr-release assay was used to examine the cytotoxicity of the T cells. As exemplified by the results obtained with a T-cell line specific for P20 (Figure 4E) or P66v (Figure 4F) generated from patients with myeloma, the T cells specifically lysed autologous primary myeloma cells and DKK1-positive (DKK1+)/HLA-A*0201+ U266 but not DKK1+/HLA-A*0201–negative (HLA-A*0201−) ARP-1 cells. These results suggest that the T-cell lines recognized the DKK1 peptides that are naturally processed and presented in the context of HLA-A*0201 molecules on myeloma cells.
Generation of DKK1 peptide-specific CTL lines. Shown are proliferative responses, measured by [3H]thymidine incorporation, of a T-cell line specific for P20 (A) or P66v (B) in response to pulsed (P20-DC or P66v-DC) or unpulsed autologous DCs, or (C) cell proliferation, measured by CFSE dilution, of a T- cell line specific for P20 or P66v generated from a HLA-A*0201+ blood donor in response to unpulsed DCs or DCs pulsed with P20 or P66v peptides. Percentages shown are the frequency of dividing CD8+ T cells. (D) HLA-A*0201 peptide-tetramer staining showing the frequency of DKK1 peptide-specific CD8+ T cells obtained from a HLA-A*0201+ blood donor in cultures during in vitro stimulations. Percentages of cells are shown. Similar results were obtained with T-cell lines from other 2 HLA-A*0201+ blood donors and 3 patients with myeloma. Cytotoxicity of T-cell lines specific for P20 (E) or P66v (F) against autologous primary myeloma cells (MM) and HMCLs U266 and ARP-1. These cell lines were generated from a patient with myeloma. Representative results of 3 independent experiments are shown. Error bars show SD.
Generation of DKK1 peptide-specific CTL lines. Shown are proliferative responses, measured by [3H]thymidine incorporation, of a T-cell line specific for P20 (A) or P66v (B) in response to pulsed (P20-DC or P66v-DC) or unpulsed autologous DCs, or (C) cell proliferation, measured by CFSE dilution, of a T- cell line specific for P20 or P66v generated from a HLA-A*0201+ blood donor in response to unpulsed DCs or DCs pulsed with P20 or P66v peptides. Percentages shown are the frequency of dividing CD8+ T cells. (D) HLA-A*0201 peptide-tetramer staining showing the frequency of DKK1 peptide-specific CD8+ T cells obtained from a HLA-A*0201+ blood donor in cultures during in vitro stimulations. Percentages of cells are shown. Similar results were obtained with T-cell lines from other 2 HLA-A*0201+ blood donors and 3 patients with myeloma. Cytotoxicity of T-cell lines specific for P20 (E) or P66v (F) against autologous primary myeloma cells (MM) and HMCLs U266 and ARP-1. These cell lines were generated from a patient with myeloma. Representative results of 3 independent experiments are shown. Error bars show SD.
Cloning and characterizing DKK1 peptide-specific CTLs
Using limiting-dilution assay, we obtained 3 T-cell clones (T4, T12, and T16; Figure 5A) from a P20-specific T-cell line and 5 T-cell clones (T6, T19, T23, T26, and T27; Figure 5B) from a P66v-specific T-cell line generated from patients with MM. These T-cell clones were identified by secretion of IFN-γ in response to antigen stimulation. After expansion and further selection, we chose clone T16 (P20-CTL) and clone T6 (P66v-CTL) for further functional studies.
Generation and characterization of DKK1 peptide-specific CTL clones. Selection of T-cell clones specific for (A) P20 or (B) P66v, by measuring peptide-induced IFN-γ secretion by T-cell clones using ELISA assay. Cytotoxicity of a P20-specific T-cell clone (T16) and P66v-specific T-cell clone (T6) against (C) T2 cells pulsed with different concentrations of the immunizing peptides, or (D) T2 cells pulsed with the immunizing (Imm Pep; for P20-specific CTLs: P20; for P66v-specific CTLs: P66v), irrelevant (Irre Pep; for P20-specific CTLs: P66v; for P66v-specific CTLs: P20), or control peptides. Unpulsed T2 cells (T2) were used as negative control. An effector/target (E:T) ratio of 10:1 was used in panels C and D. Results of 4 independent experiments are shown. Error bars show SD. Similar results were obtained with other T-cell clones from blood donors and patients with myeloma.
Generation and characterization of DKK1 peptide-specific CTL clones. Selection of T-cell clones specific for (A) P20 or (B) P66v, by measuring peptide-induced IFN-γ secretion by T-cell clones using ELISA assay. Cytotoxicity of a P20-specific T-cell clone (T16) and P66v-specific T-cell clone (T6) against (C) T2 cells pulsed with different concentrations of the immunizing peptides, or (D) T2 cells pulsed with the immunizing (Imm Pep; for P20-specific CTLs: P20; for P66v-specific CTLs: P66v), irrelevant (Irre Pep; for P20-specific CTLs: P66v; for P66v-specific CTLs: P20), or control peptides. Unpulsed T2 cells (T2) were used as negative control. An effector/target (E:T) ratio of 10:1 was used in panels C and D. Results of 4 independent experiments are shown. Error bars show SD. Similar results were obtained with other T-cell clones from blood donors and patients with myeloma.
We assessed the cytotoxic activity of the clones against T2 cells pulsed with DKK1 or control peptides. First, we examined the cytolytic activity of the T-cell clones against T2 cells pulsed with different concentrations of DKK1 peptides and demonstrated a dose-dependent response (Figure 5C). Second, we showed that these T-cell clones lysed T2 pulsed with the specific DKK1 peptides P20 or P66v (P < .01 compared with control peptides) but not unpulsed T2 cells or T2 cells pulsed with irrelevant DKK1 or control (Flu-matrix and HIV-pol) peptides (Figure 5D), further confirming the specificity of the T-cell clones.
Next, we examined the cytolytic activity of the T-cell clones against myeloma cells, including HMCLs and primary myeloma cells isolated from patients with MM. As shown in Figure 6A,B, the T-cell clones effectively lysed DKK1+/HLA-A*0201+ HMCLs U266 and IM-9 cells, but not DKK1-negative (DKK1−)/HLA-A*0201+ XG1 cells or DKK1+/HLA-A*0201− ARP-1, and MM.1S cells (data not shown). No killing was observed against K562 cell line, excluding the possibility that NK cells contributed to the cytotoxicity. Furthermore, the T-cell clones efficiently killed DKK1+/HLA-A*0201+ primary myeloma cells from patients 1 and 2 but not myeloma cells from 2 DKK1+/HLA-A*0201− patients (patients 3 and 4) (Figure 6C). All together, these results demonstrate that the T-cell clones were able to lyse not only DKK1 peptide-pulsed T2 cells but also myeloma cells including primary myeloma cells from patients positive for HLA-A*0201 with MM, further confirming our findings that the DKK1 peptides are naturally presented in the context of HLA-A*0201 molecules by primary myeloma cells and shared among patients.
Cytotoxicity of DKK1 peptide-specific T-cell clones. (A) P20-specific or (B) P66v-specific T-cell clones against HMCLs U266, IM-9, XG1, and ARP-1. K562 was used as control for NK-cell activity. (C) Cytotoxicity of the T-cell clones (P20 and P66v) against primary myeloma cells from 4 patients with MM and normal cells including MSCs, DCs, B cells, and PBMCs from HLA-A*0201+ healthy donors. Patients 1 and 2 were HLA-A*0201+, and patients 3 and 4 were HLA-A*0201−. All primary myeloma cells expressed DKK1 protein. U266 was used as a positive control. (D) Inhibition of the T-cell clone–mediated cytotoxicity against peptide-pulsed T2 cells by mAbs against MHC class I (aMHC-I), MHC class II (aMHC-II), or HLA-A*0201 (aHLA-A2). Isotypic IgG was used as control. An effector-target (E/T) ratio of 10:1 was used in panels C and D. Results of 4 independent experiments are shown. Error bars show SD. Similar results were obtained with other T-cell clones from blood donors and patients with myeloma.
Cytotoxicity of DKK1 peptide-specific T-cell clones. (A) P20-specific or (B) P66v-specific T-cell clones against HMCLs U266, IM-9, XG1, and ARP-1. K562 was used as control for NK-cell activity. (C) Cytotoxicity of the T-cell clones (P20 and P66v) against primary myeloma cells from 4 patients with MM and normal cells including MSCs, DCs, B cells, and PBMCs from HLA-A*0201+ healthy donors. Patients 1 and 2 were HLA-A*0201+, and patients 3 and 4 were HLA-A*0201−. All primary myeloma cells expressed DKK1 protein. U266 was used as a positive control. (D) Inhibition of the T-cell clone–mediated cytotoxicity against peptide-pulsed T2 cells by mAbs against MHC class I (aMHC-I), MHC class II (aMHC-II), or HLA-A*0201 (aHLA-A2). Isotypic IgG was used as control. An effector-target (E/T) ratio of 10:1 was used in panels C and D. Results of 4 independent experiments are shown. Error bars show SD. Similar results were obtained with other T-cell clones from blood donors and patients with myeloma.
To determine MHC restriction of the T-cell–mediated cytotoxicity, we evaluated the inhibitory effects of anti-MHC mAbs. As shown in Figure 6D, mAbs against HLA-ABC or HLA-A*0201 significantly inhibited (70%-80% inhibition) T-cell–mediated cytotoxicity against peptide-pulsed T2 cells (P < .01 compared with medium control). No inhibitory effect was observed with mAb against HLA-DR and isotype control IgG. The results indicate that the cytotoxicity was attributed to MHC class I and, more specifically, HLA-A*0201-restricted CD8+ CTLs.
Finally, we examined whether the T cells were cytolytic to normal hematopoietic cells. In these experiments, autologous mature DCs, purified blood B cells (using anti-CD19 antibody-coated microbeads) and PBMCs, and MSCs (DKK1-expressing cells) from HLA-A*0201+ subjects were used as target cells. As shown in Figure 6C, the T-cell clones did not kill DKK1− DCs, B cells, or PBMCs but lysed DKK1+ MSCs, although the cytolytic activity against MSCs was weaker than that against myeloma cells.
Cytotoxicity of the T cells was mediated via the perforin exocytosis pathway
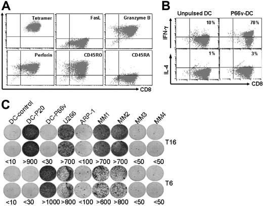
Flow cytometry analysis was used to examine the expression of granzyme, perforin and Fas ligand (FasL) by the T-cell clones. As shown in Figure 7A, it seems that the T-cell clones killed their target cells via the perforin/granzyme pathways, because they expressed high levels of perforin and granzyme B but not FasL. The T-cell clones also expressed CD45RO but not CD45RA, indicating that they were memory effector cells.29-31
Cytolytic pathways and cytokine expression profile of the T-cell clones. (A) Flow cytometry analysis showing the expression of FasL, granzyme B, perforin, CD45RA, and CD45RO by the P66v-specific T-cell clone. HLA-A*0201-P66v-tetramer staining was used as control. (B) Intracellular cytokine staining showing the percentages of IFN-γ and IL-4–expressing CD8+ T cells in the P66v-specific T-cell clone after restimulation with unpulsed DCs or DCs pulsed with P66v peptide (P66v-DC). (C) ELISPOT assay showing the numbers of IFN-γ–secreting cells per 104 T cells in P20-specific (T16) or P66v-specific (T6) T-cell clones induced by unpulsed DCs (DC-control), DCs pulsed with P20 (DC-P20) or P66v (DC-P66v), HMCLs (U266 and ARP-1), or primary myeloma cells from 4 patients with MM (MM1-MM4). Figures represent the numbers of spots. Representative results of 4 experiments are shown. Similar results were obtained with other T-cell clones from blood donors and patients with myeloma.
Cytolytic pathways and cytokine expression profile of the T-cell clones. (A) Flow cytometry analysis showing the expression of FasL, granzyme B, perforin, CD45RA, and CD45RO by the P66v-specific T-cell clone. HLA-A*0201-P66v-tetramer staining was used as control. (B) Intracellular cytokine staining showing the percentages of IFN-γ and IL-4–expressing CD8+ T cells in the P66v-specific T-cell clone after restimulation with unpulsed DCs or DCs pulsed with P66v peptide (P66v-DC). (C) ELISPOT assay showing the numbers of IFN-γ–secreting cells per 104 T cells in P20-specific (T16) or P66v-specific (T6) T-cell clones induced by unpulsed DCs (DC-control), DCs pulsed with P20 (DC-P20) or P66v (DC-P66v), HMCLs (U266 and ARP-1), or primary myeloma cells from 4 patients with MM (MM1-MM4). Figures represent the numbers of spots. Representative results of 4 experiments are shown. Similar results were obtained with other T-cell clones from blood donors and patients with myeloma.
Expression and production of IFN-γ by T cells
Two independent methods were used to examine the cytokine expression profiles of the T cells. Figure 7B shows a representative experiment of intracellular cytokine staining for IFN-γ and IL-4 expression in the P66v-specific T-cell clone. On restimulation with DCs pulsed with P66v peptide, but not with unpulsed DCs, a high portion (80%) of the T cells expressed IFN-γ. IL-4–expressing T cells were very few (3%). To detect cytokine secretion, an ELISPOT assay was used to enumerate IFN-γ–secreting cells. After restimulation with DCs pulsed with DKK1 peptides, or with DKK1+/HLA-A*0201+ U266 and primary myeloma cells, large numbers of IFN-γ–secreting cells were detected (Figure 7C). Other stimulatory cells, such as unpulsed DCs, and DKK1+/HLA-A*0201− ARP-1 or primary myeloma cells, did not increase the number of IFN-γ–secreting cells. Taken together, the T-cell clones expressed IFN-γ, but not IL-4, and were thus type 1 CD8+ T cells.32,33
Discussion
In the present study, we demonstrated that DKK1 gene and protein were expressed in most myeloma cell lines and primary myeloma cells from all patients examined, indicating that DKK1 might be an excellent candidate as a TAA in MM. Therefore, we identified DKK1 peptides for HLA-A*0201 molecules and generated DKK1 peptide-specific CTL lines and clones from HLA-A*0201+ blood donors and patients with myeloma. The CTLs had strong cytolytic activity against DKK1 peptide-pulsed T2 cells and autologous DCs, DKK1+/HLA-A*0201+ HMCLs U266 and IM-9, and, more importantly, primary myeloma cells from HLA-A*0201+ but not HLA-A*0201− patients. These CTLs did not kill normal blood cells, indicating that they may be promising effector cells for immunotherapy in MM.
In addition to myeloma cells, DKK1 mRNA is detected in some normal tissues such as testis, prostate, placenta, and uterus. Whether DKK1 protein is also expressed in these tissues remains to be examined. On the basis of the expression pattern, DKK1 resembles cancer-testis antigens,34 because the most commonly used cancer-testis antigens NY-ESO-1 and MAGE are also found in the uterus, placenta, ovary, and even brain, in addition to tumors and testis.35 In this study, we tested the CTLs against normal blood cells, including DCs, B cells, and PBMCs, which do not express DKK1. As expected, the CTLs did not kill these cells but lysed MSCs, because MSCs expressed DKK1 protein. However, because MSCs display immunosuppressive activity in both animals and humans,36 it remains to be determined whether the CTLs could kill these cells in vivo. Furthermore, some evidence indicates that chemotherapy drugs such as thalidomide and lenalidomide up-regulated DKK1 mRNA expression in myeloma cells,37 and dexamethasone enhanced DKK1 expression in osteoblasts.38 Taken together, these observations warrant further studies to examine the reactivity and impact of DKK1-specific CTLs on normal tissues that express DKK1 protein, and whether chemotherapy could further enhance the sensitivity of myeloma cells and MSCs to the CTL-mediated cytolysis.
To determine DKK1 as a TAA in MM, we identified and synthesized 2 DKK1 peptides, P20 and P66, after searching DKK1 sequence for HLA-A*0201 binding motifs. To enhance their binding affinity, heteroclitic peptides for P20 (Py20) and P66 (P66v) were synthesized.25,26 Because P20 and Py20 had similar binding affinity, and P66v had much higher binding affinity than P66, we used P20 and P66v in our experiments. These peptides were immunogenic in vivo. After a single immunization of HLA-A*0201 transgenic mice with the peptides, splenocytes from immunized mice contained detectable peptide-specific T cells, analyzed as peptide-tetramer-positive and IFN-γ–secreting CD8+ T cells that were able to kill target cells. We detected, by DKK1 peptide-tetramer staining, naturally occurring DKK1-specific CD8+ T cells in the PBMCs of patients with myeloma. We have evidence to indicate that DKK1 is a shared TAA among different patients. In this study, we focused on DKK1 peptides presented by HLA-A*0201 molecules. The finding that DKK1 peptide-specific CTLs recognized and lysed autologous and allogeneic DKK1+/HLA-A*0201+ myeloma cells, but not DKK1−/HLA-A*0201+ or DKK1+/HLA-A*0201− myeloma cells, supports this notion. Furthermore, our findings indicate that these DKK1 peptides are also naturally processed and presented by myeloma cells in the context of surface MHC class I molecules.
CTL recognition of target cells via their T-cell receptors activates 2 distinct mechanisms of cell lysis.39,40 The first is granule exocytosis, mediated by the pore-forming perforin and granzyme A and B. The second involves interaction between the FasL on effector cells and Fas molecules expressed on the target cells. In the present study, the CTLs seemed to lyse the target cells, mainly via the perforin-mediated pathway, because the cells expressed high levels of granzyme B and perforin but not FasL. These findings are of special importance in view of published results on Fas expression on myeloma cells. A previous study showed that Fas antigen point mutation was detected in 10% of patients' bone marrow samples. The mutations were located in the cytoplasmic region that is involved in transduction of an apoptotic signal and, thus, rendered the cells resistant to Fas-induced apoptosis.41 Furthermore, myeloma cells induced to be drug resistant also became resistant to Fas-mediated apoptosis.42 Thus, the use of CTLs that are cytotoxic via the Fas-mediated pathway may be limited, but the pore-forming CTLs can be used for the treatment of drug-resistant myeloma.
In conclusion, our study demonstrates that DKK1 peptide-specific CTLs can be generated by stimulating autologous T cells with DCs pulsed with DKK1 peptides. These CTLs may be promising effector cells for immunotherapy in MM because they are potent killer cells able to specifically and effectively lyse myeloma cells, including primary myeloma cells but not normal blood cells in vitro. Our study indicates that DKK1 peptides may be used as universal vaccines to immunize patients. Thus, this study is the first to provide strong and direct evidence to support the application of DKK1-based immunotherapy in MM.
The publication costs of this article were defrayed in part by page charge payment. Therefore, and solely to indicate this fact, this article is hereby marked “advertisement” in accordance with 18 USC section 1734.
Acknowledgments
We thank Ms Alison Woo for providing editorial assistance.
This work was supported by institutional start-up funds from the University of Texas M. D. Anderson Cancer Center, grants from the National Cancer Institute (R01-CA96569 and R01-CA103978), the Leukemia and Lymphoma Society (6041-03), Multiple Myeloma Research Foundation Senior (29-05) and Fellows (10-06) Awards, and Commonwealth Foundation for Cancer Research.
Authorship
Contribution: J.Q. and Q.Y. initiated the work, designed the experiments, and wrote the manuscript. J.Q., J.X., S.H., J.Y., L.Z., and X.H. performed the experiments and statistical analyses. M.W., F.Z., J.D.S., J.E., and L.W.K. provided samples and critical suggestion to this study.
Conflict-of-interest disclosure: The authors declare no competing financial interests.
Correspondence: Qing Yi, Department of Lymphoma and Myeloma, M. D. Anderson Cancer Center, 1515 Holcombe Boulevard, Unit 0903, Houston, TX 77030; e-mail: qyi@mdanderson.org.



![Figure 4. Generation of DKK1 peptide-specific CTL lines. Shown are proliferative responses, measured by [3H]thymidine incorporation, of a T-cell line specific for P20 (A) or P66v (B) in response to pulsed (P20-DC or P66v-DC) or unpulsed autologous DCs, or (C) cell proliferation, measured by CFSE dilution, of a T- cell line specific for P20 or P66v generated from a HLA-A*0201+ blood donor in response to unpulsed DCs or DCs pulsed with P20 or P66v peptides. Percentages shown are the frequency of dividing CD8+ T cells. (D) HLA-A*0201 peptide-tetramer staining showing the frequency of DKK1 peptide-specific CD8+ T cells obtained from a HLA-A*0201+ blood donor in cultures during in vitro stimulations. Percentages of cells are shown. Similar results were obtained with T-cell lines from other 2 HLA-A*0201+ blood donors and 3 patients with myeloma. Cytotoxicity of T-cell lines specific for P20 (E) or P66v (F) against autologous primary myeloma cells (MM) and HMCLs U266 and ARP-1. These cell lines were generated from a patient with myeloma. Representative results of 3 independent experiments are shown. Error bars show SD.](https://ash.silverchair-cdn.com/ash/content_public/journal/blood/110/5/10.1182_blood-2007-03-082529/6/m_zh80170706500004.jpeg?Expires=1769367318&Signature=Y5ndkjuB3EgnkeGcgwfjbqoKo-FkaCNs7~kgIPtrLFnstdfHjL6h5nrmdjSY2HS8RYahS6pPrzJL~qvFRXoers8PA36fQWXR8O8MhROBA5zJnQrgZ3eF6rsxA2HaUedFQgTWyRFUvLIOVbj~Akdb1FV-ekCbCfXgGqnPawWPloUPqpSeefMRO7F8RBzbCbPYQh1e~~29Foc9~rBu6bpHIq9CkXzdpNW7S72FbsdWGUqwtyjllmXw7iqu2e3MMGwD-oZvkxdO4N2uaEy9FTRtdXl0iTASliaiDu6Hl0Ua6TBthAbsuKR19go4Z9bpTqBEwzfC167xoJR9i4kIyFVgcw__&Key-Pair-Id=APKAIE5G5CRDK6RD3PGA)



This feature is available to Subscribers Only
Sign In or Create an Account Close Modal