Abnormalities in B-lymphocyte CD40 ligand (CD154) expression have been described for a number of immunologic diseases, including B-cell lymphomas. Although functional analysis of the CD154 gene and protein has been extensive, little is known about the mechanisms controlling CD154 expression in activated T cells, and even less is known for normal and malignant B cells. In this study we describe the transcriptional mechanism controlling CD154 expression in large B-cell lymphoma (LBCL). We show that the nuclear factor of activated T cells (NFAT) transcription factor is also constitutively activated in LBCL. We demonstrate that the constitutively active NFATc1 and c-rel members of the NFAT and nuclear factor–κB (NF-κB) families of transcription factors, respectively, directly interact with each other, bind to the CD154 promoter, and synergistically activate CD154 gene transcription. Down-regulation of NFATc1 or c-rel with small interfering RNA (siRNA) or chemical inhibitors inhibits CD154 gene transcription and lymphoma cell growth. These findings suggest that targeting NF-κB and NFAT, by inhibiting the expression of these transcription factors, or interdicting their interaction may provide a therapeutic rationale for patients with non-Hodgkin lymphoma of B-cell origin, and possibly other disorders that display dysregulated CD154 expression.
Introduction
The CD40 ligand (CD40L, or CD154) is a member of the tumor necrosis factor superfamily of proteins that upon cognate receptor (CD40) binding stimulates many activities throughout the immune system. CD154-CD40 binding is critical for both cellular and humoral immunity.1 CD154 expression was originally thought to be restricted to activated CD4+ T lymphocytes,2 but it has since also been demonstrated in dendritic cells, macrophages, mast cells, basophils, eosinophils, and platelets, and under some circumstances in activated normal B lymphocytes.3,4 Dysregulated CD154 expression in B cells has been described for a number of diseases of the immune system, including systemic lupus erythematosus (SLE) and aggressive non-Hodgkin lymphomas of B cell origin (NHL-B).3-8 CD40-CD154 cognate interactions in B lymphocytes activate a number of signaling pathways, leading to the activation of various transcription factors (eg, nuclear factor–κB [NF-κB]) and cytokines (eg, interleukin-6 [IL-6]) crucial for cell growth, survival, differentiation, and immunoglobulin class switching.9 We previously reported that endogenously expressed CD154 in aggressive B-cell lymphomas binds to the CD40 receptor within cell membrane lipid rafts and that this CD40 signalosome constitutively activates the canonical NF-κB signaling pathway.10 The CD40 signalosome stimulates cell-cycle entry and maintains lymphoma cell survival. Although functional analysis of CD154 in T-cell–B-cell interactions has been extensive, little is known about the molecular mechanisms controlling CD154 expression in activated T cells, and even less in normal and malignant B cells.
The expression of CD154 in T lymphocytes is tightly regulated primarily at the transcriptional level and occurs after expression of the key transcription factor, NFAT (nuclear factor of activated T cells) has been activated via the calcium-dependent calcineurin pathway.11 NFAT is a family of 5 transcription factors: NFATc1 (NFAT2 or NFATc), NFATc2 (NFAT1 or NFATp), NFATc3 (NFAT4 or NFATx), NFATc4 (NFAT3), and NFAT5 (TonEBP).12 Only NFATc1, NFATc2, and NFATc4 are expressed in the peripheral lymphoid tissue (eg, spleen and lymph nodes). In resting T lymphocytes, NFAT is retained in the cytoplasm in its phosphorylated form by inactive phosphatase, calcineurin. Stimulation of immune receptors such as CD3 activates phospholipase C in T cells, leading to increased intracellular calcium concentration. Following this increase in calcium, calmodulin binds to and activates calcineurin that then dephosphorylates NFAT, causing a conformational change in the NFAT protein. This unmasks the nuclear localization sequence (NLS) that allows NFAT to translocate to the nucleus. Once in the nucleus, NFAT binds to specific promoter elements that activate the transcription of specific NFAT target genes, especially cytokines such as CD154 and IL-2.13-15
In this study we show that the transcription factor NFAT is constitutively activated in large B-cell lymphoma (LBCL) cells. We then investigated the role of constitutive NFAT and NF-κB activation in the regulation of the CD154 gene in LBCL. We were further able to demonstrate that NFATc1 and c-rel proteins interact with each other at the CD154 promoter, and possibly form enhanceosome-like complexes that synergistically regulate CD154 gene expression. Our model identifies a possible mechanism for autonomous neoplastic B-cell growth and a potential target for therapeutic intervention for NHL-B cells, and perhaps other disorders that display dysregulated CD154 expression.
Materials and methods
Cells and reagents
Human LBCL cell lines (MZ, McA, LR, MS, LP, and EJ) were established from diagnostic biopsy tissue or effusions from patients as previously described.16 This study was conducted in accordance with the Helsinki protocol and approved by the M. D. Anderson Cancer Center institutional review board. Informed consent was obtained from all patients. The cells were cultured in RPMI (Gibco, Rockville, MD) containing 10% fetal calf serum (Hyclone, Logan, UT). Normal human B and T lymphocytes were purified from donors' buffy coats by using the human B-cell enrichment cocktail from StemCell Technologies (Vancouver, BC, Canada). Cells were incubated with this reagent cocktail for 30 minutes at room temperature (RT), and then underlayered with 15 mL of Ficoll-Paque PLUS (Amersham Pharmacia Biotech, Arlington Heights, IL). The sample gradient was centrifuged (1200g) for 20 minutes at RT. The cellular interface was collected and washed with Hanks balanced salt solution. The resulting cell populations were analyzed by flow cytometry; 95% to 98% of the B cells were positive for CD20, and 95% to 98% of the T cells were positive for CD3. Fresh biopsy-derived lymphoma tissues (patients 1-7) were minced in cold RPMI and single-cell suspensions of lymphoma cells were purified by Ficoll-Paque PLUS, and stained positive for CD19, CD20, and CD10, but negative for CD3 by immunohistochemistry. The proteasome inhibitor PS-341 was kindly supplied by Dr J. Adams (Millennium, Cambridge, MA). The pIκBα inhibitor BAY 11-7082 and the calcineurin inhibitors FK-506 and cyclosporin A (CsA) were purchased from Calbiochem (San Diego, CA). Ionomycin (ION), phorbol 12-myristate 13-acetate (PMA) and the histone deacetylase (HDAC) inhibitor trichostatin A (TSA) were purchased from Sigma (Saint Louis, MO). The HDAC inhibitor suberoyl anilide hydroxamic acid (SAHA) was a gift from Aton Pharma (Tarrytown, NY).
Antibodies and small interfering RNA oligos
The following primary antibodies were used: polyclonal and monoclonal CD154, p50, p52, p65, rel-B, c-rel, NFATc1, NFATc2, NFATc3, NFAT4, and NFAT5 (Santa Cruz Biotechnology, Santa Cruz, CA); polyclonal c-rel (Chemicon, Temecula, CA); polyclonal p50, and p65 (Upstate Biotechnology, Charlottesville, VA); secondary antibodies labeled with Cy2, Cy3, or fluoroscein isothiocyanate (FITC; Jackson ImmunoResearch Laboratories, West Grove, PA). Small interfering RNA (siRNA) oligos for c-rel and NFATc1 were purchased from Santa Cruz Biotechnology.
Chromatin immunoprecipitation assay
Chromatin immunoprecipitation (ChIP) assays were performed using the ChIP assay kit and protocol provided by Upstate Biotechnology. Cells were cross-linked with 1% formaldehyde in media for 10 minutes at 37°C, washed with cold 1 × phosphate-buffered saline (PBS), resuspended in cell sodium dodecyl sulfate (SDS) lysis buffer (provided with kit) for 10 minutes on ice, and sonicated at 10-second intervals 3 times with a sonicator. Samples were centrifuged for 10 minutes at 16 000g (13 000 rpm) at 4°C, and the supernatants were diluted with ChIP dilution buffer. To reduce nonspecific background, samples were precleared with salmon sperm DNA and protein A agarose (50% slurry) for 30 minutes at 4°C with agitation. Primary antibodies were added to the samples, which were incubated overnight at 4°C. The slurry was added to each sample and incubated for an additional hour. The protein A–antibody–DNA complexes were washed and eluted according to the manufacturer's protocol and then reverse cross-linked by heating at 65°C for 4 hours. DNA fragments were purified by proteinase K digestion, phenol-chloroform extraction, and ethanol precipitation. Purified DNA from immunoprecipitations and DNA inputs were used for polymerase chain reaction (PCR) amplification with PCR beads from Amersham Pharmacia Biotech and oligonucleotide primers specific for the CD154-κB region of the CD154 promoter (forward, 5′-CACCCTCTCGGACAGTTATTCA-3′; (reverse, 5′-GATAATTACAAGTTCACTCTGG-3′; 200 base pair [bp]) or the NFAT2 region of the CD154 promoter (forward, 5′-CCAGGTTCCCGCTTCGTATTA-3′; (reverse, 5′-CGTTGCAGCCCACACTTCCT-3′; 300 bp). The PCR conditions were as follows: the cDNA template was denatured at 95°C for 1 minute, annealed at 48°C for 30 seconds, and extended at 72°C for 1 minute per cycle for 35 cycles. The PCR product was visualized on a 2.0% agarose gel. The full-length CD154 promoter in a pGL3 reporter vector (pGL3-CD154) was used as a positive control.
Coimmunoprecipitation procedures
Antibodies were cross-linked to Dynabeads protein A (Dynal Biotech, Oslo, Norway) according to the manufacturer's directions. Cell lysates were precleared with immunoglobulin G (IgG) Dynabeads protein A for 10 minutes at 4°C before incubation with antibody-linked Dynabeads overnight at 4°C. The immunoprecipitated Dynabeads complexes were washed 5 times with immunoprecipitation (IP) buffer (10 mM Tris [tris(hydroxymethyl)aminomethane]–HCl, pH 7.8, 1 mM EDTA [ethylenediaminetetraacetic acid], 150 mM NaCl, 1 mM NaF, 0.5% nonidet P-40 (NP40), 0.5% glucopyranoside, 1 μg/mL aprotinin, and 0.5 mM phenylmethylsulfonyl fluoride [PMSF]). Proteins were eluted by boiling in protein loading buffer and then processed for Western blot analysis.
Confocal microscopic analysis
Cells were cytospun onto poly-L lysine-coated glass slides, fixed with 100% cold methanol for 5 minutes, and air-dried. Nonspecific protein binding was prevented by blocking the cells with 5% fetal calf serum (FCS) in PBS. Cells were stained with the appropriate primary antibodies (1:200 dilution) for 2 hours at RT or overnight at 4°C. After 3 washes with PBS, the slides were stained with the appropriate antidonkey secondary antibodies (labeled with FITC, Cy2, Cy3, Texas-Red, or Cy5; 1:200 dilution) for 45 minutes and washed with PBS. Coverslips were applied with Slow Fade reagent (Molecular Probes, Eugene, OR). The cells were visualized using an Olympus FluoView 500 (FV500) laser scanning confocal microscope (Olympus America, Melville, NY). Images were captured with a PlanApo 60×/1.4 oil objective using the appropriate filter sets. Digital images were obtained using the manufacturer's FluoView software.
Electrophoretic mobility shift assay
Nuclear protein extraction and electrophoretic mobility shift assay (EMSA) procedures have been described.17 The oligonucleotides containing the NFAT or NF-κB sites within the CD154 promoter were synthesized for EMSA. The sequences of the upper strand of these oligonucleotides were NFAT1 (-74/-56), 5′-AAGCACATTTTCCAGGAG-3′; NFAT2 (-270/-252), 5′-TGATAGGAAAATACTGCC-3′; NFAT3 (-768/-750), 5′-CAGCCTATTTTCCTATTC-3′; 3′; CD154-κB (-1188/-1165), 5′-TGAGGTAGGGATTTCCACAGCTG-3′; mutated NFAT2, 5′-TGATACCACCATACTGCC-3′ (mutated residues are underlined); mutated CD154-κB, 5′-TGAGGTAGCCAAGTCCACAGCTG-3′; octamer-binding protein 1 (Oct-1), 5′-TGTCGAATGCAAATCACTAGAA-3′; activator protein 1 (AP-1), 5′-CGCTTGATGAGTCAGCCGGAA-3′.
Plasmids and site-directed mutagenesis
The pGL3-basic CD154-luc reporter constructs (-1280, -400, -240, and -95) were a gift from Dr Francis M. Lobo (Department of Pediatrics, Yale University, New Haven, CT).18 The 6xNF-kB CD40L/TKm reporter was obtained by cloning 6 copies of the NF-kB binding site (5′-AGGGATTTCCA-3′) of the CD40L promoter upstream of the minimal thymidine kinase promoter in the pGL3 luciferase reporter plasmid (a gift from Dr Peter Vandenberghe, Laboratory for Experimental Hematology, University of Leuven, Belgium).19 Site-directed mutagenesis of pGL3-CD154-luc at the distal κB site (-1180, from AGGGATTTCC to AGCCAAGTCC) and the NFAT2 site (-250, from TAGGAAAATA to TACCACCATA) (mutated residues are underlined) was performed using the QuikChange multisite-directed mutagenesis kit from Stratagene (La Jolla, CA). All mutations in reporter constructs were verified by DNA sequencing. Promoter cytomegalovirus (pCMV)–IκBαM was purchased from Clontech (Palo Alto, CA). The dominant-negative (DN)–NFAT expression vector was a gift from Dr Chi-Wing Chow (Department of Molecular Pharmacology, Albert Einstein College of Medicine, Bronx, NY).20 The NFATc1 eukaryotic expression vector construct pSH160c (kindly provided by Dr Gerald R. Crabtree, Department of Pathology, Stanford University, Palo Alto, CA) contains the human NFATc1 cDNA (nucletotide 243 to 2751) tagged at the N terminus with a Flag epitope linked in-frame with the second codon.21 The CMV-hc-Rel expression vector was a gift from Dr Celine Gelinas (Center for Advanced Biotechnology and Medicine, Piscataway, NJ).22
Transfection, luciferase, and beta-galactosidase assays
Transient transfections of cultured lymphoma cells and normal T and B lymphocytes were conducted using the nucleofector protocol from Amaxa Biosystems (Cologne, Germany).17 Luciferase and beta-galactosidase (β-gal) assays were performed according to the manufacturer's directions (Promega, Madison, WI). Each sample in an experiment was repeated at least 3 times in different experiments with similar results. Luciferase activity values were normalized to transfection efficiency monitored by the cotransfected β-gal expression vector.
TUNEL assay
TUNEL (transferase-mediated deoxyuridine triphosphate [dUTP] nick-end labeling) assays were performed using the kit and protocol provided by Roche (Indianapolis, IN). Cells were washed with cold 1 × PBS, cytospun onto a glass slide, and fixed with 100% methanol for 5 minutes on ice. Cells were incubated with TUNEL reaction mixture for 60 minutes at 37°C, washed with PBS, and analyzed using a confocal microscope.
Results
Involvement of NF-κB and NFAT in CD154 regulation in LBCL
Previous studies have demonstrated that the transcriptional regulation of CD154 in T cells requires both NF-κB and NFAT promoter binding.18,19 To determine whether NF-κB and NFAT are also involved in the regulation of CD154 transcription in lymphoma B cells, we transfected LBCL-MS cells with the CD154p-luc reporter construct and then treated the lymphoma cells in vitro with NF-κB inhibitors PS-341 (a proteasome inhibitor) and BAY-11 (a phosphorylated IκBα inhibitor) or NFAT inhibitors (FK-506 and CsA). Treatment with these inhibitors repressed the CD154 promoter activity (Figure 1A), CD154 mRNA expression (Figure 1B), and CD154 protein expression (Figure 1C) in LBCL-MS cells, indicating that both of these transcription factors are involved in regulating CD154 expression. Treatment with histone deacetylase (HDAC) inhibitors, trichostatin A (TSA), and suberoyl anilide hydroxamic acid (SAHA) however, enhanced CD154 promoter activity (Figure 1A).
Effects of NF-κB and NFAT inhibitors on CD154 expression in LBCL cells. (A) LBCL-MS cells were transfected with CD154p-luc (10 μg) along with 1 μg of pCMV–β-gal. Transfected cells were left untreated or treated with PS-341 (25 nM), BAY-11 (1 μM), FK-506 (5 μg/mL), CsA (5 μg/mL), TSA (5 μg/mL), or SAHA (5 μM). After 24 hours, luciferase activity was determined and corrected for transfection efficiency using β-gal activity. The data are representative of 3 independent experiments. The error bars indicate the standard deviation of triplicate samples. LBCL-MS cells were treated with different concentrations of PS-341, FK-506, or BAY-11 for 24 hours. Total RNA was purified and used for RT-PCR to detect CD154 mRNA level (B) and whole-cell lysates were analyzed for CD154 protein level by Western blotting (C). GAPDH (glyceraldehyde-3-phosphate dehydrogenase) and actin were used as internal control for panels B and C, respectively. DMSO was used as a vehicle control for PS-341. Regulation of CD154 by NF-κB in LBCL cells. (D) Supershift analysis of NF-κB proteins binding to the CD40L-κB site (-1180 to -1165). LBCL-MS nuclear extracts were incubated with the CD40L-κB, AP-1 cold probe or antibody against p50, p52, p65, c-rel, and rel-B. CD40L-κB-p32-labeled probes were added to the binding reaction mixtures and analyzed by EMSA. comp indicates competition. (E) LBCL-MS cells were cotransfected with the 6xNF-κB-CD40L reporter plasmid (10 μg) with the expression vector pCMV-IκBαM (10 μg) or pCMV-empty (10 μg). Cells were treated with PS-341 (25 nM), BAY-11 (1 μM), or TSA (5 μg/mL). After 24 hours, luciferase activity was determined and corrected for transfection efficiency using β-gal activity. The data are representative of 3 independent experiments.
Effects of NF-κB and NFAT inhibitors on CD154 expression in LBCL cells. (A) LBCL-MS cells were transfected with CD154p-luc (10 μg) along with 1 μg of pCMV–β-gal. Transfected cells were left untreated or treated with PS-341 (25 nM), BAY-11 (1 μM), FK-506 (5 μg/mL), CsA (5 μg/mL), TSA (5 μg/mL), or SAHA (5 μM). After 24 hours, luciferase activity was determined and corrected for transfection efficiency using β-gal activity. The data are representative of 3 independent experiments. The error bars indicate the standard deviation of triplicate samples. LBCL-MS cells were treated with different concentrations of PS-341, FK-506, or BAY-11 for 24 hours. Total RNA was purified and used for RT-PCR to detect CD154 mRNA level (B) and whole-cell lysates were analyzed for CD154 protein level by Western blotting (C). GAPDH (glyceraldehyde-3-phosphate dehydrogenase) and actin were used as internal control for panels B and C, respectively. DMSO was used as a vehicle control for PS-341. Regulation of CD154 by NF-κB in LBCL cells. (D) Supershift analysis of NF-κB proteins binding to the CD40L-κB site (-1180 to -1165). LBCL-MS nuclear extracts were incubated with the CD40L-κB, AP-1 cold probe or antibody against p50, p52, p65, c-rel, and rel-B. CD40L-κB-p32-labeled probes were added to the binding reaction mixtures and analyzed by EMSA. comp indicates competition. (E) LBCL-MS cells were cotransfected with the 6xNF-κB-CD40L reporter plasmid (10 μg) with the expression vector pCMV-IκBαM (10 μg) or pCMV-empty (10 μg). Cells were treated with PS-341 (25 nM), BAY-11 (1 μM), or TSA (5 μg/mL). After 24 hours, luciferase activity was determined and corrected for transfection efficiency using β-gal activity. The data are representative of 3 independent experiments.
Transcriptional regulation of CD154 in LBCL cells requires constitutive NF-κB promoter binding
In normal activated T cells, transcriptional regulation of CD154 requires binding of NF-κB to the distal end of the CD154 promoter. To determine whether NF-κB also binds to the CD154 promoter in LBCL cells, we synthesized an NF-κB binding site oligonucleotide (5′-TGAGGTAGGGATTTCCACAGCTG-3′) at positions -1188 to -1165 (23 bp) from the CD154 promoter sequence and used it as a probe to perform gel shift assays. When nuclear extracts from LBCL-MS cells were incubated with this probe, a protein-DNA complex was visualized on a denaturing gel (Figure 1D). To determine the specificity of this gel band, supershift assays were performed using antibodies against NF-κB family members (p50, p52, p65, c-rel, and Rel-B) with competition controls using excess unlabeled oligo probes. The shifted band was inhibited by excess unlabeled CD154-κB cold probe, but it was not affected by a nonspecific AP-1 cold probe (Figure 1D). In addition, when the nuclear extracts were incubated with the NF-κB antibodies (p50, p52, p65, rel-B or c-rel), only the c-rel antibody clearly showed a major supershift complex, indicating that the NF-κB complex consists of mostly c-rel proteins.
To further determine whether NF-κB is involved in the regulation of CD154 at the transcriptional level, a reporter plasmid containing 6 copies of the CD154-κB binding site oligonucleotide was inserted upstream of the thymidine kinase minimal promoter into the luciferase pGL3 reporter plasmid (6xNF-κB-CD40L/TKm). When this vector was transiently transfected into LBCL-MS cells, constitutive luciferase activity was 90-fold higher than that of the empty control vector (data not shown). Next, we assessed whether NF-κB inhibitors could affect transcription mediated by the NF-κB site within the CD154 promoter. NF-κB inhibitors PS-341, Bay-11 or a DN-IκBαM substantially inhibited NF-κB-mediated CD154 promoter activity in LBCL-MS cells, whereas the HDAC inhibitor enhanced CD154 promoter activity (Figure 1E).
Constitutive activation of NFAT is required for CD154 expression in LBCL cells. Because NFAT appears to be involved in the regulation of CD154 in LBCL cells in our inhibitory studies, we examined the nature of NFAT expression in LBCL cells. There are 3 putative NFAT binding sites on the CD154 promoter (Figure 2A). When these oligonucleotides were used as probes for gel shift assays along with nuclear extracts from tonsilar B cells (germinal center–derived B cells that serve as a positive control for fully activated B cells), LBCL-MZ, and LBCL-MS cells, a band appeared in each lane, suggesting that NFAT proteins bind to these sites, predominantly at the NFAT2 site (Figure 2A). Supershift assays demonstrated that the NFAT complex at the second binding site in LBCL-MS cells is composed primarily of NFATc1 and some NFATc2 (Figure 2B). Similar results were obtained from other LBCL cell lines (data not shown).
To evaluate the expression of NFATc1 proteins in LBCL cells, nuclear extracts were fractionated and analyzed by Western blot. Normal B and T lymphocytes expressed NFATc1 protein in the nucleus, but only after cellular activation by PMA/ION stimulation, whereas all 6 LBCL cell lines and primary LBCL cells derived from biopsy samples from 5 patients constitutively expressed nuclear NFATc1 proteins (Figure 2C). To visually demonstrate that NFATc1 proteins reside in the nucleus of LBCL cells, confocal immunofluorescence microscopic analysis was performed. NFATc1 was expressed in both the cytoplasm and in the nucleus (Figure 2D, top panels). However, treatment with calcineurin inhibitors FK-506 and CsA in LBCL-MS cells prevented the nuclear localization of NFATc1 (Figure 2D, bottom panels) and down-regulated NFAT DNA binding (Figure 2E), indicating that constitutive NFAT signaling in LBCL cells is functional and requires upstream signaling of the intracellular calcium/calcineurin pathway.
Constitutive activation of NFAT is required for CD154 expression in LBCL cells. (A) NFAT sites NFAT1 (-74 to -56), NFAT2 (-270 to -252), and NFAT3 (-768 to -750) on the CD154 promoter were synthesized and used as probes for EMSA with nuclear extracts from tonsillar B cells (TB), LBCL-MZ cells, and LBCL-MS cells. (B) Nuclear extracts from LBCL-MS cells were incubated with NFAT2 cold probe, AP-1 cold probe, NF-κB cold probe, or antibody against NFATc1, NFATc2, NFATc3, NFAT4, NFAT5, or Oct-1, and analyzed by EMSA with the NFAT2 p32-labeled probe. FP indicates free probe alone. (C) Nuclear extracts (50 μg) from normal B cells (NB), normal T cells (NT), LBCL cell lines, and primary LBCL cells from patients were analyzed by Western blot for NFATc1 expression. As indicated (- or +), cells were stimulated with PMA (20 ng/mL) and ION (1 μM). Lamin B indicates equal loading of nuclear extracts. (D) Control LBCL-MS cells and cells treated with FK-506 (5 μg/mL) or CsA (5 μg/mL) were fixed with methanol, stained for NFATc1 (red) and nuclear marker TOPRO-3 (blue), and analyzed by confocal immunofluorescence microscopic analysis. (E) Nuclear extracts from cells from panel D were analyzed for NFAT2 DNA binding by EMSA analysis. Ethanol was used as a control vehicle. Oct-1 DNA binding was used as an internal loading control.
Constitutive activation of NFAT is required for CD154 expression in LBCL cells. (A) NFAT sites NFAT1 (-74 to -56), NFAT2 (-270 to -252), and NFAT3 (-768 to -750) on the CD154 promoter were synthesized and used as probes for EMSA with nuclear extracts from tonsillar B cells (TB), LBCL-MZ cells, and LBCL-MS cells. (B) Nuclear extracts from LBCL-MS cells were incubated with NFAT2 cold probe, AP-1 cold probe, NF-κB cold probe, or antibody against NFATc1, NFATc2, NFATc3, NFAT4, NFAT5, or Oct-1, and analyzed by EMSA with the NFAT2 p32-labeled probe. FP indicates free probe alone. (C) Nuclear extracts (50 μg) from normal B cells (NB), normal T cells (NT), LBCL cell lines, and primary LBCL cells from patients were analyzed by Western blot for NFATc1 expression. As indicated (- or +), cells were stimulated with PMA (20 ng/mL) and ION (1 μM). Lamin B indicates equal loading of nuclear extracts. (D) Control LBCL-MS cells and cells treated with FK-506 (5 μg/mL) or CsA (5 μg/mL) were fixed with methanol, stained for NFATc1 (red) and nuclear marker TOPRO-3 (blue), and analyzed by confocal immunofluorescence microscopic analysis. (E) Nuclear extracts from cells from panel D were analyzed for NFAT2 DNA binding by EMSA analysis. Ethanol was used as a control vehicle. Oct-1 DNA binding was used as an internal loading control.
NFAT cooperates with NF-κB to regulate CD154 transcription in LBCL cells
To determine the relative contributions of NFAT and NF-κB transcription factors in the regulation of CD154 gene promoter activity, a full-length pGL3-CD154-luc reporter plasmid was cotransfected with the DN-IκBαM or the DN-NFAT plasmids into LBCL-MS cells. Cotransfection with either plasmid completely abolished luciferase reporter activity (Figure 3A) and down-regulated CD154 mRNA and protein expressions (Figure 3B), suggesting that NFAT and NF-κB may be linked and possibly cooperate in the transcriptional regulation of the CD154 gene. DN-IκBαM not only inhibits NF-κB DNA binding but also inhibits NFAT DNA binding; conversely, DN-NFAT not only inhibits NFAT DNA binding but also inhibits NF-κB DNA binding (Figure 3C). These results suggest that NF-κB and NFAT activities are not only linked but that they are both required for the formation of a functional macromolecular complex within the CD154 promoter.
To delineate the mechanism of transcriptional cooperativity between NFAT and NF-κB, we examined the possibility that the binding of NFAT and NF-κB to the CD154 promoter occurs in the same complex. Gel shift assays demonstrated that the nuclear protein complex bound to the CD154-κB site or the NFAT2 site was competed out or shifted when antibody against c-rel or NFATc1 (monoclonal or polyclonal) was added (Figure 3D). However, these antibodies did not affect Oct-1 DNA binding, suggesting that they are specific and do not affect protein:DNA binding. Super-supershift assay confirmed that c-rel and NFATc1 are in the same complex (Figure 3E). ChIP analysis also confirmed that c-rel and NFATc1 bind to both the distal and proximal regions of the CD154 promoter in LBCL-MS cells (Figure 3F).
NF-κB-c-rel and NFATc1 directly interact and synergistically regulate CD154 gene transcription in LBCL cells
Because NFATc1 and c-rel proteins cooperatively bind to the CD154 promoter at similar binding sites, we next determined whether c-rel and NFATc1 proteins can directly interact. In these studies, we determined by confocal immunofluorescence microscopic analysis that c-rel and NFATc1 colocalize in LBCL-MS cells (Figure 4A) and that they directly interact on coimmunoprecipitation analysis (Figure 4B) and reverse coimmunoprecipitation analysis (Figure 4C) in LBCL-MS and LBCL-EJ cells.
NFAT cooperates with NF-κB to regulate CD154 transcription in LBCL cells. (A) LBCL-MS cells were cotransfected with CD154p-luc (10 μg) and the expression vector DN-NFAT (10 μg), DN-IκBαM (10 μg), or the empty control vector pCDNA3 along with 1 μg of pCMV–β-gal. After 24 hours, luciferase activity was determined and corrected for transfection efficiency using β-gal activity. Transfected cells from panel A were also used to obtain purified total RNA for analysis of CD154 mRNA by RT-PCR, cytoplasmic extracts for analysis of CD154 protein expression (B), and nuclear extracts for analysis for CD154-κB and NFAT2 DNA binding by EMSA (C). GAPDH, actin and Oct-1 were used as internal loading controls for panels B and C, respectively. (D) Nuclear extracts from LBCL-MS cells were incubated with the p32-labeled NFAT2, CD154-κB, or Oct-1 probe along with monoclonal (M) or polyclonal (R) antibody against c-rel, NFATc1, or Oct-1, and analyzed by EMSA. (E) Nuclear extracts from LBCL-MS cells were incubated with antibody against c-rel, NFATc1, or Oct-1 alone or combined and analyzed by EMSA. (F) ChIP analysis was performed on LBCL-MS cells after transfection with a Flag-NFATc1 expression vector. The indicated primary antibodies were used to precipitate chromatin after cross-linking. PCR to detect the CD154 promoter regions (CD154-κB or NFAT2) was performed on the precipitated DNA. The full-length CD154-luc reporter plasmid was used as a positive control. IgG was used as a nonspecific antibody control.
NFAT cooperates with NF-κB to regulate CD154 transcription in LBCL cells. (A) LBCL-MS cells were cotransfected with CD154p-luc (10 μg) and the expression vector DN-NFAT (10 μg), DN-IκBαM (10 μg), or the empty control vector pCDNA3 along with 1 μg of pCMV–β-gal. After 24 hours, luciferase activity was determined and corrected for transfection efficiency using β-gal activity. Transfected cells from panel A were also used to obtain purified total RNA for analysis of CD154 mRNA by RT-PCR, cytoplasmic extracts for analysis of CD154 protein expression (B), and nuclear extracts for analysis for CD154-κB and NFAT2 DNA binding by EMSA (C). GAPDH, actin and Oct-1 were used as internal loading controls for panels B and C, respectively. (D) Nuclear extracts from LBCL-MS cells were incubated with the p32-labeled NFAT2, CD154-κB, or Oct-1 probe along with monoclonal (M) or polyclonal (R) antibody against c-rel, NFATc1, or Oct-1, and analyzed by EMSA. (E) Nuclear extracts from LBCL-MS cells were incubated with antibody against c-rel, NFATc1, or Oct-1 alone or combined and analyzed by EMSA. (F) ChIP analysis was performed on LBCL-MS cells after transfection with a Flag-NFATc1 expression vector. The indicated primary antibodies were used to precipitate chromatin after cross-linking. PCR to detect the CD154 promoter regions (CD154-κB or NFAT2) was performed on the precipitated DNA. The full-length CD154-luc reporter plasmid was used as a positive control. IgG was used as a nonspecific antibody control.
Next, we tested whether overexpression of exogenous c-rel and NFATc1 protein lead to additive or synergistic CD154 promoter activity in LBCL-MS cells. Cotransfection with the full-length CD154-luc reporter plasmid along with an expression vector containing c-rel, NFATc1, or both resulted in differential CD154 promoter activity (Figure 4D). Overexpression of c-rel or NFATc1 increased CD154 promoter activity by 2.5- and 6.8-fold, respectively, and combined c-rel and NFATc1 overexpression resulted in a synergistic 31-fold activation of the CD154. The expression of exogenous c-rel and NFATc1 proteins 24 hours after transfection is shown in Figure 4E. Overexpression of exogenous c-rel and NFATc1 also increased CD154 mRNA (Figure 4F) by approximately 3-fold (bands were quantitated by densitometry), indicating that regulation of CD154 gene activation occurs at the transcriptional level. Next, we performed deletion analysis and site-directed mutagenesis on the CD154 promoter to determine the regulatory regions that mediate the synergistic effect of c-rel and NFATc1 expression. Deletion of the CD154 promoter up to 400 bp totally abolished the synergistic effects of NFATc1 and c-rel in LBCL-MS cells (Figure 5A), indicating that this synergy requires more than 400 bp of the CD154 promoter. Mutation at the κB site or the NFAT2 site reduced transcriptional synergy by 81% and 60%, respectively (Figure 5B). When both sites were mutated, the transcriptional synergy was reduced by 84%, indicating that simultaneous binding of NFAT and NF-κB to both sites is required for maximal transcriptional regulation of CD154 in LBCL-MS cells. The specificity of the κB, NFAT2, and the mutated probes in LBCL cells was further analyzed using EMSA with different cold probes. The mutated κB and NFAT2 probes (the same mutations used in the site-directed mutagenesis of the CD154 promoter) completely abolished protein-DNA binding (Figure 5C). Although the cold κB or NFAT2 probes competed the activity out, there was minimal cross competition.
NFATc1 and NF-κB c-rel directly interact and synergistically regulate CD154 gene transcription in LBCL cells. (A) LBCL-MS cells were fixed with methanol and stained for NFATc1 (green), c-rel (red), and nuclear marker Topro (blue) and analyzed by confocal immunofluorescence analysis. Colocalization of NFATc1 and c-rel appears yellow. (B) Nuclear extracts from LBCL-MS and LBCL-EJ cells were immunoprecipitated with a polyclonal c-rel antibody or IgG antiserum (negative control). Immunoprecipitated complexes were resolved on SDS–polyacrylamide gel electrophoresis (PAGE), and subjected to Western blotting with anti-NFATc1 or anti–c-rel antibody. NE indicates 25 μg of nuclear extract from MS cells. (C) Because the NFATc1 antibody was poor for immunoprecipitation, LBCL-MS and LBCL-EJ cells were transfected with the Flag-tag-NFATc1 expression vector, and their nuclear extracts were used for coimmunoprecipitation with anti-Flag antibodies and immunobloting with c-rel or NFATc1. NE indicates 10 μg of nuclear extracts from MS cells. (D) LBCL-MS cells were cotransfected with CD154p-luc reporter and the expression vector for c-rel (pc-rel, 10 μg), NFATc1 (pNFATc1, 10 μg), or both. The pGL3 empty reporter plasmid was used as a negative control. After 24 hours, luciferase activity was determined and corrected for transfection efficiency using β-gal activity. The data are representative of 3 independent experiments. The error bars indicate the standard deviation of triplicate samples. (E) Whole-cell lysates from panel D were also analyzed for NFATc1, c-rel, and actin protein expression. Actin was used as an internal loading control. (F) Transfected cells from panel D were also used to obtain total RNA for analysis of CD154 mRNA by RT-PCR. GAPDH transcripts were measured to indicate equivalent amounts of RNA used for each reaction.
NFATc1 and NF-κB c-rel directly interact and synergistically regulate CD154 gene transcription in LBCL cells. (A) LBCL-MS cells were fixed with methanol and stained for NFATc1 (green), c-rel (red), and nuclear marker Topro (blue) and analyzed by confocal immunofluorescence analysis. Colocalization of NFATc1 and c-rel appears yellow. (B) Nuclear extracts from LBCL-MS and LBCL-EJ cells were immunoprecipitated with a polyclonal c-rel antibody or IgG antiserum (negative control). Immunoprecipitated complexes were resolved on SDS–polyacrylamide gel electrophoresis (PAGE), and subjected to Western blotting with anti-NFATc1 or anti–c-rel antibody. NE indicates 25 μg of nuclear extract from MS cells. (C) Because the NFATc1 antibody was poor for immunoprecipitation, LBCL-MS and LBCL-EJ cells were transfected with the Flag-tag-NFATc1 expression vector, and their nuclear extracts were used for coimmunoprecipitation with anti-Flag antibodies and immunobloting with c-rel or NFATc1. NE indicates 10 μg of nuclear extracts from MS cells. (D) LBCL-MS cells were cotransfected with CD154p-luc reporter and the expression vector for c-rel (pc-rel, 10 μg), NFATc1 (pNFATc1, 10 μg), or both. The pGL3 empty reporter plasmid was used as a negative control. After 24 hours, luciferase activity was determined and corrected for transfection efficiency using β-gal activity. The data are representative of 3 independent experiments. The error bars indicate the standard deviation of triplicate samples. (E) Whole-cell lysates from panel D were also analyzed for NFATc1, c-rel, and actin protein expression. Actin was used as an internal loading control. (F) Transfected cells from panel D were also used to obtain total RNA for analysis of CD154 mRNA by RT-PCR. GAPDH transcripts were measured to indicate equivalent amounts of RNA used for each reaction.
CD154 promoter deletions and site-directed mutagenesis. (A) LBCL-MS cells were transfected with equivalent concentrations of the indicated CD154 promoter constructs (10 μg each) or cotransfected with the promoter constructs and the expression vector for c-rel and NFATc1 (10 μg each). After 24 hours, luciferase activity was determined and corrected for transfection efficiency using β-gal activity. Numerals at left of constructs indicate base pairs. (B) LBCL-MS cells were cotransfected with the 1200-bp wild-type CD154 reporter construct or with the 1200-bp CD154 construct with the mutated κB site, mutated NFAT2 site, or both (10 μg) and 10 μg each of c-rel and NFATc1 expression plasmids. After 24 hours, luciferase activity was determined and corrected for transfection efficiency using β-gal activity. The data in panels A and B are representative of 3 independent experiments. (C) Specificity binding of proteins to CD154-κB and NFAT2 sites. Nuclear extracts from LBCL-MS cells were incubated with wild-type (wt) or mutant (mut) κB, NFAT2 p32-labeled probes along with the indicated cold probes (cp), and analyzed by EMSA.
CD154 promoter deletions and site-directed mutagenesis. (A) LBCL-MS cells were transfected with equivalent concentrations of the indicated CD154 promoter constructs (10 μg each) or cotransfected with the promoter constructs and the expression vector for c-rel and NFATc1 (10 μg each). After 24 hours, luciferase activity was determined and corrected for transfection efficiency using β-gal activity. Numerals at left of constructs indicate base pairs. (B) LBCL-MS cells were cotransfected with the 1200-bp wild-type CD154 reporter construct or with the 1200-bp CD154 construct with the mutated κB site, mutated NFAT2 site, or both (10 μg) and 10 μg each of c-rel and NFATc1 expression plasmids. After 24 hours, luciferase activity was determined and corrected for transfection efficiency using β-gal activity. The data in panels A and B are representative of 3 independent experiments. (C) Specificity binding of proteins to CD154-κB and NFAT2 sites. Nuclear extracts from LBCL-MS cells were incubated with wild-type (wt) or mutant (mut) κB, NFAT2 p32-labeled probes along with the indicated cold probes (cp), and analyzed by EMSA.
NFATc1 and c-rel siRNAs inhibit CD154 promoter activity and cell growth in LBCL cells
To investigate the functional role of constitutive NFATc1 and c-rel, LBCL-MS cells were transfected with siRNA to NFATc1 or c-rel. Cells transfected with NFATc1 or c-rel siRNA showed lower NFATc1 and c-rel protein expression, respectively, in a concentration-dependent manner (Figure 6A). When cells were cotransfected with NFATc1 or c-rel siRNA along with the full-length CD154 reporter plasmid, CD154 promoter activity decreased substantially (Figure 6B). To determine whether c-rel and NFATc1 activation affect lymphoma cell growth in vitro, LBCL-MS cells were transfected with siRNAs to c-rel or NFATc1 and evaluated for cell growth using a thymidine incorporation assay (3H-Tdr). Transfection of siRNA to c-rel or NFATc1 reduced lymphoma cell growth by approximately 47% and 57%, respectively (Figure 6C), and was also shown to induce apoptosis when the cells were analyzed by TUNEL assays (Figure 6D). To confirm the putative role of NFAT in cell survival in LBCL cells, FK-506 was used to evaluate cellular growth inhibition in 4 representative LBCL cell lines, using 3H-Tdr. FK-506 was found to inhibit lymphoma cell growth in a dose-dependent manner on all 4 LBLC cell lines (Figure 6E).
NFATc1 or c-rel siRNAs inhibit CD154 promoter activity and cell growth in LBCL-MS cells. (A) LBCL-MS cells were cotransfected with the CD154-luc reporter construct (10 μg) with siRNA to c-rel or NFATc1 in a dose-dependent manner. After 48 hours, whole-cell extracts (50 μg) were analyzed by Western blot for NFATc1, c-rel, and actin. Actin was used for internal loading control. GFP siRNA was used as a negative control. (B) Whole-cell extracts from cells in panel A were measured for luciferase activity and normalized by β-gal activity. (C) LBCL-MS cells were transfected with siRNAs (100 nM) to GFP, c-rel, or NFATc1. Immediately after transfection, cells were processed for the proliferation assay described in “Materials and methods.” The data in part (B) and (C) are representative of 3 independent experiments. (D) Control and treated cells from panel C were also analyzed for apoptosis by TUNEL assay. Green staining represents apoptotic cells. (E) LBCL cell lines (McA, MZ, MS, and LP) were cultured in the presence of increasing doses of FK-506 (0-5 μg/mL) for 48 hours. DNA synthesis was assessed by [3H] thymidine uptake. The percentages of growth inhibition in treated cells were plotted with respect to untreated cells. The data shown are the means and ranges of triplicate cultures.
NFATc1 or c-rel siRNAs inhibit CD154 promoter activity and cell growth in LBCL-MS cells. (A) LBCL-MS cells were cotransfected with the CD154-luc reporter construct (10 μg) with siRNA to c-rel or NFATc1 in a dose-dependent manner. After 48 hours, whole-cell extracts (50 μg) were analyzed by Western blot for NFATc1, c-rel, and actin. Actin was used for internal loading control. GFP siRNA was used as a negative control. (B) Whole-cell extracts from cells in panel A were measured for luciferase activity and normalized by β-gal activity. (C) LBCL-MS cells were transfected with siRNAs (100 nM) to GFP, c-rel, or NFATc1. Immediately after transfection, cells were processed for the proliferation assay described in “Materials and methods.” The data in part (B) and (C) are representative of 3 independent experiments. (D) Control and treated cells from panel C were also analyzed for apoptosis by TUNEL assay. Green staining represents apoptotic cells. (E) LBCL cell lines (McA, MZ, MS, and LP) were cultured in the presence of increasing doses of FK-506 (0-5 μg/mL) for 48 hours. DNA synthesis was assessed by [3H] thymidine uptake. The percentages of growth inhibition in treated cells were plotted with respect to untreated cells. The data shown are the means and ranges of triplicate cultures.
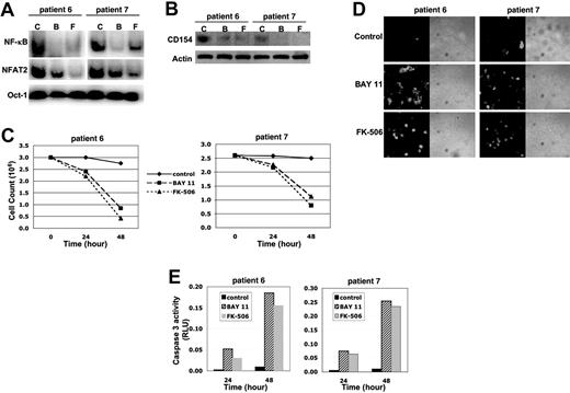
Effects of BAY-11 or FK-506 treatment in biopsy-derived primary LBCL cells
The effect of BAY-11 and FK-506 on in vitro cell growth and cell survival assays was examined on 2 cases of primary biopsy-derived LBCL cells (patients 6 and 7). BAY-11 or FK-506 was capable of down-regulating both NFAT and NF-κB DNA binding by EMSA analysis (Figure 7A). Both BAY-11 and FK-506 treatments were also capable of suppressing CD154 protein expression in primary LBCL cells (Figure 7B). Control and treated LBCL cells were also analyzed for cell viability and apoptosis by trypan blue exclusion counting and TUNEL assays, respectively. As shown in Figure 7C, BAY-11 or FK-506 treated cell population decreased in a time-dependent manner, while the untreated control cells remain stable. Apoptotic cells were present in the FK-506– or BAY-11–treated samples but represented a very minor presence in the control samples (Figure 7D). To confirm that these cells actually underwent apoptosis, caspase 3 activities were measured. Caspase 3 activities were induced in a time-dependent manner after BAY-11 or FK-506 treatment in vitro for both patient 6 and patient 7 samples (Figure 7E).
Discussion
Most of the characteristics of transcriptional regulation of CD154 have been demonstrated in T lymphocytes; relatively little is known about the mechanisms that control CD154 expression in normal or malignant B cells.7 In our current study, we demonstrated that expression of CD154 in aggressive B-cell lymphoma cells is transcriptionally regulated by 2 important families of transcription factors, NF-κB and NFAT, which are constitutively expressed in aggressive B-cell lymphomas. These key transcription factors interact with each other and cooperatively bind to the CD154 promoter, possibly forming an enhanceosome-like complex that synergistically activates CD154 gene expression.
Effects of BAY-11 and FK-506 in primary biopsy-derived LBCL cells. Primary LBCL cells (patients 6 and 7) were left untreated (C; control) or were treated with BAY-11 (B; 1 μM) or FK-506 (F; 5 μg/mL) for 24 and 48 hours. Nuclear extracts purified from 48-hour treated tumor cells were analyzed for NF-κB, NFAT, and Oct-1 DNA binding by EMSA (A). Cytoplasmic extracts from part (A) were analyzed for CD154 and actin protein expression (B). (C) Control and treated cells were counted using the trypan blue exclusion counting method after 24 and 48 hours of treatment. (D) Control and treated cells were analyzed for apoptotic cells using the TUNEL assay. Green fluorescence represents apoptotic cells. (E) Caspase 3 activity was also measured in control and treated cell lysates. The data obtained in Figure 7 were repeated only once due to shortage of primary LBCL cells.
Effects of BAY-11 and FK-506 in primary biopsy-derived LBCL cells. Primary LBCL cells (patients 6 and 7) were left untreated (C; control) or were treated with BAY-11 (B; 1 μM) or FK-506 (F; 5 μg/mL) for 24 and 48 hours. Nuclear extracts purified from 48-hour treated tumor cells were analyzed for NF-κB, NFAT, and Oct-1 DNA binding by EMSA (A). Cytoplasmic extracts from part (A) were analyzed for CD154 and actin protein expression (B). (C) Control and treated cells were counted using the trypan blue exclusion counting method after 24 and 48 hours of treatment. (D) Control and treated cells were analyzed for apoptotic cells using the TUNEL assay. Green fluorescence represents apoptotic cells. (E) Caspase 3 activity was also measured in control and treated cell lysates. The data obtained in Figure 7 were repeated only once due to shortage of primary LBCL cells.
The constitutive activation of the transcription factor NF-κB is considered a “molecular signature” in many aggressive B-cell lymphomas.23 On the other hand, NFAT is a known key transcription factor regulating the expression of multiple cytokines in T lymphocytes but has not been shown to have a major function in lymphoma B cells.24 We showed that NFAT is constitutively activated in LBCL cells and has a functional role in regulating “ectopic” expression of CD154, a gene with a critical role in controlling B-cell lymphoma cell growth and tumor cell survival. Recent immunohistological study has shown nuclear NFATc1 expression in some cases of diffuse large B-cell lymphoma.25 The mechanism for constitutive NFAT activation in B-cell malignancies is still unclear. However, signaling through the CD40 pathway might be involved in the activation of NFAT because CD40 signaling in normal B cells is capable of activating phospholipase C, an upstream component of the NFAT signaling pathway.26
Cooperation between NF-κB and NFAT has been demonstrated for the interferon gamma (IFN-γ) promoter, whereby the p50 and p65 NF-κB subunits and NFATc bind at the same site on the promoter and enhance IFN-γ gene transcription.27 Recent findings have also shown that NF-κB and NFAT synergistically activate the interleukin-4 gene in T cells.28 Srahna et al19 demonstrated that an NF-κB inhibitor (a proteasome inhibitor) and the NFAT inhibitor CsA have an additive effect in inhibiting the induction of CD154 protein and mRNA levels during T-cell activation by PMA/ION. These data suggest that NF-κB and NFAT may cooperate to induce CD154 in activated T lymphocytes, supporting our findings in lymphoma B cells, and raise the question as to whether both transcription factors must associate with each other and bind to DNA to fully activate transcription of the CD154 gene in lymphoma B cells.
We have demonstrated that NF-κB proteins and NFAT proteins bind to 2 sites, the distal CD154 promoter κB site (-1180) and the proximal NFAT site (-250) simultaneously, indicating that the promoter DNA may loop or bend to form an enhanceosome-like complex similar to the prototype IFN-β enhanceosome described by Agalioti et al.29 Assembly of enhanceosomes has been described as requiring protein-protein interaction, protein-DNA binding, and cooperativity between proteins.30 The NFAT:NF-κB nuclear complex that we have described on the CD154 promoter fulfills the above criteria in that NFATc1 and c-rel directly interact with each other, bind to the CD154 promoter DNA, and synergistically regulate CD154 transcription. We also showed that histone modification, another mechanism involved in enhanceosome assembly, helps regulate the CD154 gene because treatment with HDAC inhibitors enhanced CD154 transcription.
Cooperative binding of NFAT with other transcription factor family members has been observed in many systems,31,32 but to our knowledge, ours is the first report demonstrating cooperative interaction between NF-κB and NFAT family members in B-cell lymphoma. Because of structural similarities between the DNA-binding domains, the NFAT family have been recognized as Rel family homologs, and it has been suggested that NFAT and NF-κB families may be evolutionarily derived from a common, monomeric ancestor.33 Therefore, it is plausible that NFAT and NF-κB family members could heterodimerize, as we have shown that they are capable of doing, in neoplastic B cells, and assemble “higher order” NFAT:NF-κB complexes that, in turn, synergistically transcribe target genes such as CD154. The results from our siRNA experiment strongly suggested that c-rel and NFATc1 are important not only in the amplification of CD154 gene transcription but also in the maintenance of lymphoma cell growth and survival. Both c-rel and NFATc1 have been shown to have oncogenic potential.34 NF-κB c-rel has the potential to induce lymphoma in chicken lymphoid cells and is amplified in 10% to 20% of human LBCLs.35 On the other hand, sustained NFATc1 expression induces a transformed phenotype in an immortalized fibroblast cell line.36 The oncogenic potential of c-rel and NFATc1 in different systems suggests that their interaction in lymphoma B cells could be involved in the pathophysiology of lymphomagenesis. Inhibiting c-rel or NFATc1 expression or interdicting c-rel-NFATc1 interaction may have therapeutic potential in patients with NHL-B.
Human B lymphocytes share functional signaling pathways previously thought to be active primarily in antigen-activated T lymphocytes, particularly in regard to cytokine production pathways involving the calmodulin-associated phosphatase calcineurin, and its associated transcription factor NFAT. It is now clear that such pathways are also available in activated B lymphocytes in vitro and possibly also in vivo, particularly in the germinal center. Although it is still unclear when or how normal B lymphocytes actually use these pathways under physiologic circumstances, aggressive neoplastic B cells can and do use these pathways, apparently as part of autocrine mechanisms for maintaining the constitutive production of the CD40 ligand (ie, CD154) in the pathophysiology of LBCL. A previous study by us indicated that the CD40 signalosome is constitutively maintained in aggressive NHL-B, in which CD154 appears to continuously activate its cognate receptor.10 The results of our current study suggest that this continuous activation not only provides dysregulated proliferative stimulation for lymphoma cell growth and the extended tumor cell survival necessary for continuous neoplastic B-cell tumor progression, but also allows continuous regeneration of the CD40 cognate ligand in the lymphoma cell and thereby recharges the system through this ligand. Our results also suggest that lymphoma cells use pathways that exist in their normal B-cell counterparts but are able to amplify CD154 expression through a novel transcriptional mechanism that synergistically affects the transcriptional efficiency of NF-κB members through interaction with the NFAT transcription factor. The amplification of CD154 may be due, at least in part, to the formation of an enhanceosome-like complex that can structurally and functionally increase the transcriptional efficiency of this pathway in lymphoma cells by providing a continuous supply of CD154 for regenerating the CD40 signalosome and, thus, amplifying the proliferative and survival potential of malignant B cells.
Supported by National Cancer Institute grants CA-RO1-100836 and CA-16672-26 (R.J.F.) and grants from the Lymphoma Research Foundation, New York, NY (R.J.F.), and Golfers Against Cancer, Houston, TX (R.J.F.).
Prepublished online as Blood First Edition Paper, August 11, 2005; DOI 10.1182/blood-2005-03-1167.
The publication costs of this article were defrayed in part by page charge payment. Therefore, and solely to indicate this fact, this article is hereby marked “advertisement” in accordance with 18 U.S.C. section 1734.





![Figure 6. NFATc1 or c-rel siRNAs inhibit CD154 promoter activity and cell growth in LBCL-MS cells. (A) LBCL-MS cells were cotransfected with the CD154-luc reporter construct (10 μg) with siRNA to c-rel or NFATc1 in a dose-dependent manner. After 48 hours, whole-cell extracts (50 μg) were analyzed by Western blot for NFATc1, c-rel, and actin. Actin was used for internal loading control. GFP siRNA was used as a negative control. (B) Whole-cell extracts from cells in panel A were measured for luciferase activity and normalized by β-gal activity. (C) LBCL-MS cells were transfected with siRNAs (100 nM) to GFP, c-rel, or NFATc1. Immediately after transfection, cells were processed for the proliferation assay described in “Materials and methods.” The data in part (B) and (C) are representative of 3 independent experiments. (D) Control and treated cells from panel C were also analyzed for apoptosis by TUNEL assay. Green staining represents apoptotic cells. (E) LBCL cell lines (McA, MZ, MS, and LP) were cultured in the presence of increasing doses of FK-506 (0-5 μg/mL) for 48 hours. DNA synthesis was assessed by [3H] thymidine uptake. The percentages of growth inhibition in treated cells were plotted with respect to untreated cells. The data shown are the means and ranges of triplicate cultures.](https://ash.silverchair-cdn.com/ash/content_public/journal/blood/106/12/10.1182_blood-2005-03-1167/2/m_zh80240587520006.jpeg?Expires=1765886010&Signature=ryHdRkoroU6w-5Y93hQhWC73ejeMm6rjcNJU6Is7X0ZO445o9AhIyeCcfYmSVYrkH04WUeiq48-sksQr1dX5uSh2rHBzMQ-NW44S0AiUybU5E9lmKZDbUgSz6GrbTufhMPnEJaQazaFrXFzlsaTkN36TIPoWIkExbfII3GlRA5p-Mu9Wq30g00ycuoPk7NpAuv4hPyRuEaIBQsmUOquAsTWW~Rl2mws2gdam3GsCsj7uS4Zaszf86czolY~0tLhnQbrQhv5H3MV3MUp8eorCJhv4zJfFtUEVDBZv7yoTGkjw5byzpN3866pW-AblzSIcEGgI0LoZT6hzggyWfcSWcw__&Key-Pair-Id=APKAIE5G5CRDK6RD3PGA)

This feature is available to Subscribers Only
Sign In or Create an Account Close Modal