Abstract
Diamond-Blackfan anemia (DBA) is a congenital hypoplastic anemia that typically manifests in infancy as macrocytic anemia with reticulocytopenia. About 80% of DBA cases are caused by heterozygous loss-of-function mutations or deletions in one of 23 ribosomal proteins (RP) genes, with RPS19 being affected in ~25% of patients. Current therapies are suboptimal, and it is difficult to obtain DBA patient hematopoietic stem and progenitor cells (HSPCs) in sufficient quantity for preclinical development of new therapies. To address this gap, we used CRISPR/Cas9-edited healthy donor CD34 + HSPCs to create a novel model of RPS19-mutated DBA and used this model to develop an efficient RPS19-encoding lentiviral vector (LV) for gene therapy.
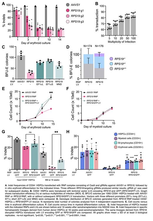
Healthy donor CD34 + HSPCs were electroporated with ribonucleoprotein (RNP) complex consisting of Cas9 and guide RNAs (gRNAs) targeting RPS19 or the AAVS1 locus as a negative control, then grown in medium to support erythroid differentiation. All gRNAs analyzed generated high-frequency on-target insertion-deletion (indels) mutations (Fig. A). RPS19 indels specifically declined over time, suggesting that RPS19 disruption impairs cell proliferation and/or survival. To rescue the defect, we constructed a third-generation, self-inactivating LV expressing RPS19+GFP (RPS19/GFP LV). Transduction was optimized using poloxamer and prostaglandin E2 and linear transduction efficiency was noted even at high multiplicity of infection (MOI) (Fig. B). An MOI of 20 was used for subsequent experiments. In methylcellulose medium, RPS19 RNP-treated cells generated 72% fewer burst forming unit-erythroid (BFU-E) colonies compared to AAVS1 RNP-treated control cells. RPS19/GFP LVs with three different promoters (EF1α short, EF1α long and MND) partially restored BFU-E formation similarly (Fig. C); the EF1α short promoter was chosen for subsequent experiments due its track record for clinical use. We down-titrated the RNP concentration to generate a total indel frequency of ~25%, which resulted in approximately equal frequencies of RPS19 +/+ and RPS19 +/- BFU-E colonies. RPS19 -/- colonies were detected only after edited HSPCs were rescued by RPS19/GFP LV, due to lethality of this genotype (Fig. D). Transfection of CD34 + HSPCs with RPS19 RNP caused a 49% reduction in cell number after 14 days of liquid culture in erythroid differentiation medium compared to control HSPCs; this was corrected by treatment with RPS19/GFP LV (Fig. E). RPS19 RNP treatment of CD34 + HSPCs had no effect on the expansion of cells grown under myeloid differentiation conditions (Fig. F).
We analyzed RNP-treated CD34 + cells further by transducing them with RPS19/GFP LV or control LV encoding GFPalone, transplanting them into immunodeficient NSGW mice and analyzing human donor cell progeny in mouse bone marrow after 16 weeks. In cells treated with AAVS1 RNP and GFP LV, the indel frequency dropped from 27.2±1.5% (SD) at 72 hours after editing (input) to 15.5±4.4% at 16 weeks post-transplant (43% reduction) (Fig. G). In HSPCs treated with RPS19 RNP and GFP LV the indel frequency dropped from 20.9±3.1% in input cells to 1.8±0.9% after 16 weeks (Fig. G) (92% reduction). In contrast, the indel frequency of donor HSPCs treated with RPS19 RNP and RPS19/GFP LV dropped from 23.6±2.7% in input cells to 8.4±1.6% (64% reduction), which represents a 5-fold increase in indel frequency compared to treatment with control GFP LV (p< 0.01)(Fig. G). In flow cytometry-purified, donor HSPC-derived myeloid, B-lymphocyte, HSPC and erythroid lineages at 16 weeks after xenotransplantation, the mean indel rates were 1.3% to 2.5% in cells derived from HSPCs treated with RPS19 RNP and GFP LV. Indel rates ranged from 6.9% to 9.2% in the progeny of input HSPCs that were rescued by RPS19/GFP LV, representing a 4-6-fold increase compared to transduction with control GFP LV (p<0.01) (Fig. H).
In summary, our studies show that Cas9-mediated disruption of RPS19 in CD34 + HSPCs causes a selective erythroid defect in RPS19 +/- cells, recapitulating the canonical DBA defect. Additionally, deficient bone marrow repopulation by RPS19 +/- cells suggests an HSC defect, consistent with pancytopenia that is observed in many older DBA patients. The optimized RPS19 LV transduces HSPCs at high efficiency and alleviates both defects, supporting its potential utility for DBA therapy.
Yen: Beam Therapeutics: Current equity holder in publicly-traded company, Ended employment in the past 24 months. Weiss: Beam Therapeutics: Current holder of stock options in a privately-held company; Forma Therapeutics: Consultancy; Novartis: Consultancy; Cellarity Inc.: Consultancy.
