Key Points
APC contributes to the in vivo regulation of FVIIIa.
FVIIIa resistance to APC may be exploited to develop novel HA therapeutics.
Abstract
Mechanisms thought to regulate activated factor VIII (FVIIIa) cofactor function include A2-domain dissociation and activated protein C (APC) cleavage. Unlike A2-domain dissociation, there is no known phenotype associated with altered APC cleavage of FVIII, and biochemical studies have suggested APC plays a marginal role in FVIIIa regulation. However, the in vivo contribution of FVIIIa inactivation by APC is unexplored. Here we compared wild-type B-domainless FVIII (FVIII-WT) recombinant protein with an APC-resistant FVIII variant (FVIII-R336Q/R562Q; FVIII-QQ). FVIII-QQ demonstrated expected APC resistance without other changes in procoagulant function or A2-domain dissociation. In plasma-based studies, FVIII-WT/FVIIIa-WT demonstrated dose-dependent sensitivity to APC with or without protein S, whereas FVIII-QQ/FVIIIa-QQ did not. Importantly, FVIII-QQ demonstrated approximately fivefold increased procoagulant function relative to FVIII-WT in the tail clip and ferric chloride injury models in hemophilia A (HA) mice. To minimize the contribution of FV inactivation by APC in vivo, a tail clip assay was performed in homozygous HA/FV Leiden (FVL) mice infused with FVIII-QQ or FVIII-WT in the presence or absence of monoclonal antibody 1609, an antibody that blocks murine PC/APC hemostatic function. FVIII-QQ again demonstrated enhanced hemostatic function in HA/FVL mice; however, FVIII-QQ and FVIII-WT performed analogously in the presence of the PC/APC inhibitory antibody, indicating the increased hemostatic effect of FVIII-QQ was APC specific. Our data demonstrate APC contributes to the in vivo regulation of FVIIIa, which has the potential to be exploited to develop novel HA therapeutics.
Introduction
Coagulation factor VIII (FVIII) circulates in blood while tightly bound to its carrier protein, von Willebrand factor (VWF).1-3 Proteolytic processing by thrombin liberates FVIII from VWF and produces the active cofactor species (FVIIIa), which is a heterotrimer comprised of an A2-domain weakly associated with the metal ion–stabilized A1/A3-C1-C2 heterodimer.2,4 FVIIIa associates with FIXa on anionic phospholipid surfaces, forming the intrinsic Xase enzyme complex, 1 of 2 enzymes activating FX.1,5-11 Deficiency or dysfunction of FVIII results in hemophilia A (HA), highlighting the importance of FVIIIa cofactor function. Downregulation of intrinsic Xase function is achieved through inhibition of FIXa by antithrombin and possibly protein S (PS) and FVIIIa inactivation by spontaneous A2-domain dissociation or proteolytic cleavage at Arg336 and Arg562 by activated protein C (APC).12-18 Because FVIIIa has such a profound effect (103- to 106-fold) on increasing FIXa function, its inactivation is thought to be important for regulating intrinsic Xase function.19,20
After activation by thrombin, FVIIIa loses activity in minutes as a result of spontaneous A2-domain dissociation.12-15,21,22 The physiologic relevance of this mechanism is exemplified by a number of mild HA mutations that diminish A2-domain affinity within the FVIIIa heterotrimer.23-28 The presumed importance of A2-domain dissociation in regulating FVIIIa function has been exploited to successfully bioengineer variants with enhanced interdomain interactions that confer improved hemostatic function.29-32 Collectively, available biochemical, clinical, and in vivo data indicate A2-domain dissociation is an important mechanism regulating FVIIIa function. In contrast, previous purified system studies have shown that FVIIIa inactivation by APC occurs over hours.18,21 The faster rate of A2-domain dissociation compared with APC cleavage has implicated the former as the predominant mechanism of FVIIIa inactivation.12-15,21,22 Consistent with this proposal, there is no described clinical phenotype associated with altered APC cleavage of FVIII/FVIIIa.33,34 This is in contrast to FV, which is homologous to FVIII, where APC resistance (FV Leiden [FVL]; Arg506Gln) imparts 50- to 100-fold and 5- to 10-fold increased venous thrombosis risk in the homozygous and heterozygous state, respectively, and is the most common inherited thrombophilia.35-39 Although available data may point to a nonexistent or marginal role of APC in regulating FVIIIa function, the lack of clinical phenotype does not exclude the potential significance of APC-mediated cleavage in FVIIIa inactivation. Furthermore, attempting to ascribe physiologic significance to either FVIII A2-domain dissociation or APC inactivation based on in vitro rates of inactivation alone should be approached with caution. Numerous experimental conditions, many nonphysiologic, have been used to study these mechanisms, complicating interpretation and perceived significance. Surprisingly, despite decades of FVIII research, the role of APC in FVIIIa regulation in vivo has not been examined.
To study the contribution of APC cleavage in FVIIIa inactivation, we introduced Gln missense mutations at the 2 known FVIII APC cleavages sites, Arg336 and Arg562, generating a FVIII variant (FVIII-R336Q/R562Q; FVIII-QQ) resistant to APC cleavage. Consistent with APC having an in vivo role in FVIIIa regulation, FVIII-QQ demonstrated superior hemostatic efficacy relative to wild-type (WT) FVIII in an APC-dependent manner. These findings advance our understanding of in vivo FVIIIa regulation and uncover a relevant mechanism that could be exploited for therapeutic benefit.
Methods
Reagents
Inhibitors benzamidine and 4-amidinophenylmethanesulfonyl fluoride hydrochloride were from Sigma Aldrich. Cell culture reagents were from Invitrogen, except insulin-transferrin-sodium selenite, which was purchased from Roche. Synthetic phospholipids vesicles were prepared from 75% hen egg L-α-phosphatidylcholine and 25% porcine brain L-α-phosphatidylserine (PCPS; Avanti Polar Lipids) and quantified as previously described.40 Triniclot reagent (Tcoag) was used to measure automated activated partial thromboplastin time. Peptidyl substrate Spectrozyme Xa (Sekisui Diagnostics) was prepared in water, and concentration was verified using E342 = 8279 M−1cm−1.41 The fluorogenic substrate, 0.5 mM of Z-Gly-Gly-Arg-AMC, was purchased from Bachem Bioscience, Inc., and prepared in 15 mM of calcium chloride (CaCl2), and concentration was determined using E326 = 17 200 M−1cm−1.42 Pooled platelet-poor normal human plasma and FVIII-deficient plasma were purchased from George King Biomedical. Unless noted otherwise, all assays were performed at 25°C in assay buffer (20 mM of N-2-hydroxyethylpiperazine-N′-2-ethanesulfonic acid, 150 mM of sodium chloride, 5 mM of CaCl2, and 0.1% polyethylene glycol-8000 at pH of 7.4), and all listed reagent or protein concentrations are final concentrations for experimental conditions.
Proteins
Plasma-derived human FX, FXa, and thrombin were purified and prepared by previously described methods.43,44 Human FIXa, FXIa, APC, and PS were purchased from Haemtech. Hirudin was purchased from Calbiochem. Protein concentrations were determined immediately before each experiment using the following molecular weights (Mr) and extinction coefficients (E0.1%): thrombin, 37 500 and 1.94; FIXa, 45 000 and 1.40; FX, 59 000 and 1.16; FXa, 46 000 and 1.16; APC, 45 000 and 1.45; and PS, 69 000 and 0.95, respectively.45-47
Generation of recombinant FVIII proteins
Baby hamster kidney cell lines stably expressing WT human B domain–deleted FVIII (FVIII-WT)40 were developed and purified by established procedures.48 Site-directed mutagenesis of human FVIII-WT complementary DNA (Genescript) introduced Arg to Gln mutations at FVIII APC cleavage sites Arg336 and Arg562 (Figure 1A). FVIII proteins were purified (∼3 mg each) from 24 L of conditioned media using ion-exchange chromatography. Recombinant FVIII concentrations were determined by absorbance at 280 nm based on an E0.1% of 1.60 and Mr of 165 000.49 As a control, recombinant FVIII R372Q was similarly generated.
Characterization of FVIII-QQ. (A) FVIII domain structure with thrombin and APC cleavage sites noted. (B) SDS-PAGE analysis of 1.5 µM of FVIII-WT and FVIII-QQ before and after 20-minute incubation with 10 nM of thrombin. The gel was stained with Coomassie blue. (C) Representative tracings of thrombin generation in HA human plasma reconstituted with varying concentrations of either FVIII-WT (blue line) or FVIII-QQ (red dashed line) initiated with 1 pM of FXIa in the presence of 4 µM of PCPS and 7.5 mM CaCl2. (D) Decline in FVIIIa activity because of A2-domain dissociation determined by intrinsic Xase assay; 5 nM of FVIIIa-WT (blue squares) or FVIIIa-QQ (red squares) was incubated with 100 nM of thrombin for 30 seconds, and residual activity of FVIIIa was assessed over 15-minute incubation as described in “Methods.” Data shown are representative of 3 independent experiments.
Characterization of FVIII-QQ. (A) FVIII domain structure with thrombin and APC cleavage sites noted. (B) SDS-PAGE analysis of 1.5 µM of FVIII-WT and FVIII-QQ before and after 20-minute incubation with 10 nM of thrombin. The gel was stained with Coomassie blue. (C) Representative tracings of thrombin generation in HA human plasma reconstituted with varying concentrations of either FVIII-WT (blue line) or FVIII-QQ (red dashed line) initiated with 1 pM of FXIa in the presence of 4 µM of PCPS and 7.5 mM CaCl2. (D) Decline in FVIIIa activity because of A2-domain dissociation determined by intrinsic Xase assay; 5 nM of FVIIIa-WT (blue squares) or FVIIIa-QQ (red squares) was incubated with 100 nM of thrombin for 30 seconds, and residual activity of FVIIIa was assessed over 15-minute incubation as described in “Methods.” Data shown are representative of 3 independent experiments.
Plasma assays
FVIII-specific activity was determined by an activated partial thromboplastin time–based 1-stage clotting assay.50 Thrombin generation in human or mouse platelet-poor plasma was determined as previously described,42 with the following modifications. FVIII-deficient plasma was reconstituted with 1 nM of FVIII or 0.2 nM of FVIIIa with 4 µM of PCPS. To generate FVIIIa, FVIII (1.5 nM) was incubated with thrombin (30 nM) for 30 seconds and quenched with hirudin (60 nM). In FVIII-reconstituted plasma, thrombin generation was initiated using 1 pM or 30 pM of FXIa in human and murine plasma, respectively. In FVIIIa-reconstituted plasma, thrombin generation was initiated with 10 pM of FXIa and 400 pM of FXIa in human and mouse plasma, respectively. Concentrations of FVIIIa and FXIa in these assays were chosen to generate similar peak thrombin and lag times relative to experiments with FVIII in analogous HA plasma (supplemental Table 1, available on the Blood Web site). The reaction was initiated with 0.5 mM of Z-Gly-Gly-Arg-AMC (Bachem Bioscience, Inc.), with a final well concentration of 7.5 mM of CaCl2. Fluorescence was measured over 90 minutes at 37°C or 33°C for human or mouse plasma, respectively, by a Spectromax M2 (Molecular Devices) with 360-nm excitation and 460-nm emission wavelengths. Raw fluorescence values were compared with a thrombin calibration curve using a thrombin calibrator (Technothrombin Thrombin Generation Assay Calibrator Set) to convert data to nanomolar thrombin and thrombin generation curves (nM/time) and analyzed to determine peak thrombin generation and lag time. APC was used because human soluble thrombomodulin (TM) does not cross-react with mouse APC.
Proteolytic cleavage of FVIII by western blot analysis
Factor VIII (1.5 µM) was incubated with thrombin (10 nM) for 20 minutes to generate FVIIIa and then quenched with hirudin (20 nM). To evaluate APC cleavage, FVIII (10 nM) was incubated with APC (6 nM), hirudin (6 nM), and PCPS (20 µM) with or without PS (100 nM) for 30 minutes. Hirudin was added in purified system assays to quench possible trace thrombin contamination from commercially available APC or PS. Samples were analyzed by western blot analysis. FVIII and FVIII cleavage products were detected by a primary antibody that recognizes the FVIII A2-domain22 (GMA-012; Green Mountain Antibodies) and Dylight 800 secondary detection antibody (Rockland).
FVIII enzyme kinetic studies and measurement of A2-domain stability
Kinetic analysis of FXa generation was performed by an intrinsic Xase assay as previously described, with modifications.51 FVIIIa was generated by incubating FVIII (25 nM) with thrombin (100 nM) for 30 seconds and thereafter quenched with hirudin (150 nM). FVIIIa (0.25 nM) was immediately combined with FIXa (20 nM) and variable FX concentrations (0-500 nM) in the presence of PCPS (20 µM). At various time intervals (0.25-2 minutes), aliquots of the reaction mixture were quenched in 20 mM of N-2-hydroxyethylpiperazine-N′-2-ethanesulfonic acid, 150 mM of sodium chloride, 25 mM of EDTA, and 0.1% polyethylene glycol-8000 at a pH of 7.4. The amount of FXa in each quenched sample was assessed using Spectrozyme Xa by measuring absorbance at 405 nm in a SpectraMax 190 Microplate reader (Molecular Devices) and comparing the results with a prepared FXa standard curve. Residual FVIII activity in the presence of APC or APC and PS incubation was performed as described, except FVIII proteins (10 nM) were incubated with APC (6 nM, Haemtech) or APC (6 nM) and PS (100 nM) in the presence of PCPS (20 µM) and hirudin (6 nM) for 0 to 60 minutes before thrombin activation. Evaluation of FVIIIa A2-domain dissociation was performed as described, except variable concentrations of FVIII were first activated (5-100 nM) with thrombin (100 nM), and aliquots were removed at indicated times and assayed immediately for residual FVIIIa function in the intrinsic Xase assay.51
Animals
Previously described HA-C57BL/6 mice were used for in vivo studies.52 Homozygous HA-C57BL/6 mice were bred with homozygous FVL-C57BL/6 mice to generate homozygous HA/FVL-C57BL/6 mice.53,54 WT C57BL/6 mice were purchased from Jackson Labs. Males and females age 8 to 12 weeks were used for experiments. Animal studies were approved by the Children’s Hospital of Philadelphia Animal Care and Use Committee.
Tail clip assay
Each mouse was anesthetized with isoflurane, and the tail was prewarmed to 37°C. FVIII protein and/or monoclonal antibody (mAb) 160955 (provided by Charles Esmon), which blocks mouse PC and APC anticoagulant function, was injected (200 µL, for a dose of 10 mg/kg) by retroorbital injection 3 minutes before transection of the tail at a 3-mm diameter.55 The tail was placed in a conical tube, and blood was collected for 2 minutes and thereafter for another 10 minutes into 37°C normal saline. The 10-minute samples were hemolyzed, and the absorbance was measured at 575 nm to determine the total hemoglobin present.56 Total blood loss (μL) was determined by converting sample hemoglobin content using an established standard curve of known amounts of hemolyzed murine whole blood.57
FeCl3 injury model
Ferric chloride (FeCl3) injury was performed in HA-C57BL/6 mice according to previously published procedures.53 In brief, the carotid artery was exposed, and flow was measured by a Doppler probe (Model 0.5VB; Transonic Systems) placed under the artery. Approximately 3 minutes after jugular vein FVIII protein infusion, carotid artery vessel injury was performed by placing a 2-mm2 filter paper soaked in 7.5% FeCl3 on the artery adventitial surface for 2 minutes. Afterward, the filter paper was removed, the area was washed with normal saline, and blood flow was continuously monitored by Doppler flow for up to 30 minutes. Time to carotid artery vessel occlusion was defined as no measurable blood flow.
Data analyses
Analyses were performed in Graphpad Prism 8 software. Specific statistical analysis methods are outlined in the figure legends. Steady-state kinetic parameters Km and Vmax for FX activation by the intrinsic Xase were calculated by nonweighted nonlinear least-squares fits to the Michaelis-Menten equation. Results are expressed as ± standard error of the mean. Mouse injury studies were analyzed by 1-way analysis of variance on ranks (Kruskal-Wallis nonparametric fit) using Dunn’s multiple comparisons test.
Results
Characterization of FVIII-WT and FVIII-QQ procoagulant activity
To ensure the introduction of 2 mutations did not alter FVIII procoagulant function, FVIII-QQ was compared with FVIII-WT in different assay systems. FVIII-WT and FVIII-QQ were purified from conditioned media in their single chain (Mr, 165 000) and heterodimeric forms (heavy chain: Mr, 90 000; light chain: Mr, 80 000). Thrombin cleaved both proteins to yield fragments representing cleavage at R1689 (A3-C1-C2: Mr, 70 000) and R740/R372 (A1: Mr, 50 000; A2: Mr, 43 000), corresponding to FVIIIa (Figure 1B). The specific activities of FVIII-WT (9000 ± 700 IU/mg) and FVIII-QQ (11 000 ± 900 IU/mg) were similar and consistent with commercially available B-domainless FVIII products (Table 1).58 Both proteins demonstrated similar peak thrombin generation, endogenous thrombin potential, and lag times at varying concentrations assessed by thrombin generation assays (Figure 1C). In a purified system, FVIIIa-WT and FVIIIa-QQ displayed similar Km and Vmax values for FX activation (Table 1) that were consistent with prior published values.59 Importantly, introduction of the 2 mutations did not affect A2-domain stability, because both proteins spontaneously lost nearly all FVIIIa activity within 15 minutes, attributed to A2-domain dissociation (Figure 1D).
FVIII/FVIIIa-QQ is resistant to APC cleavage
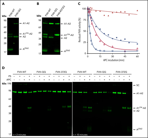
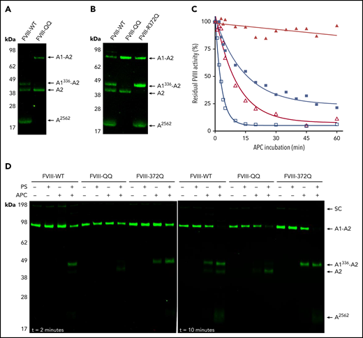
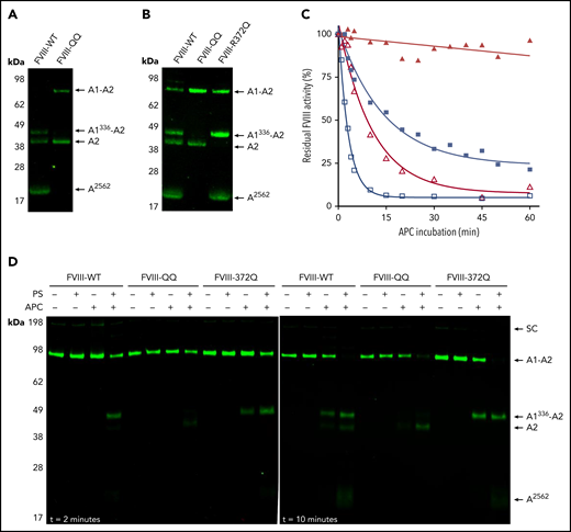
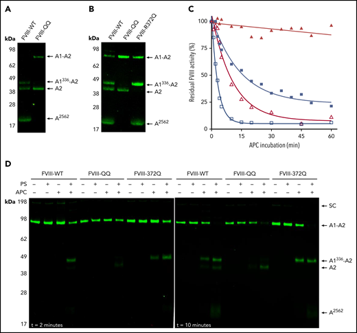
To confirm FVIII-QQ resistance to APC cleavage, FVIII-QQ and FVIII-WT were incubated with APC for 30 minutes, and reaction products were evaluated by western blot analysis. As expected, APC cleavage of FVIII-WT yielded fragments consistent with cleavage at both R336 (A1336-A2) and R562 (A2562), whereas no analogous FVIII-QQ cleavage fragments were detected (Figure 2A). Under the conditions employed, both FVIII-WT and FVIII-QQ were cleaved by APC in the A2-domain, yielding a fragment consistent with cleavage at R372 (Figure 2A). This was confirmed by incubating a FVIII-R372Q mutant with APC, which did not produce the A2-domain fragment (Figure 2B), and is consistent with prior reports of APC cleavage at FVIII thrombin cleavage sites.18 Cleavage was APC specific, because hirudin was added to the reaction to inhibit potential trace thrombin. Consistent with FVIII-QQ being APC resistant, the protein maintained >90% activity after a 1-hour APC incubation (Figure 2C). In contrast, FVIII-WT lost ∼75% activity after a 1-hour APC incubation (Figure 2C); loss of FVIII-WT activity as a result of APC cleavage was confirmed by western blot analysis (data not shown). These collective data show that introduction of Arg336Gln and Arg562Gln mutations to FVIII blocked cleavage at these sites and conferred functional APC resistance without obvious effects on other aspects of FVIII/FVIIIa procoagulant function.
Activated protein C cleavage of FVIII-WT and FVIII-QQ. (A) Western blot analysis of 10 nM of FVIII-WT and FVIII-QQ after 30-minute incubation with 6 nM of APC, 20 µM of PCPS, and 6 nM of hirudin. FVIII fragments were visualized with an anti-A2 antibody (GMA-012). (B) Western blot analysis of 10 nM of FVIII-WT, FVIII-QQ, and FVIII-R372Q after 30-minute incubation with 6 nM of APC, 20 µM of PCPS, and 6 nM of hirudin; 30 ng of purified protein was loaded on the gel, and FVIII fragments were visualized with GMA-012. (C) Inactivation of 10 nM of FVIII-WT (blue squares) and FVIII-QQ (red triangles) by 6 nM of APC in the presence of 20 µM of PCPS and 6 nM of hirudin over time in purified intrinsic Xase assay compared with inactivation of 10 nM of FVIII-WT (open blue squares) and FVIII-QQ (open red triangles) by 6 nM of APC with 100 nM of PS in the presence of 20 µM of PCPS and 6 nM of hirudin. Initial velocities of FXa generation throughout incubation were compared with 0-minute time point to determine residual FVIII activity. Representative plots of duplicate experiments are plotted. Data were fit to exponential decay or linear regression (FVIII-QQ with APC only). (D) Western blot analysis of 10 nM of FVIII-WT, FVIII-QQ, and FVIII-R372Q, 20 µM of PCPS and 6 nM of hirudin after 2- and 10-minute incubations with either 100 nM of PS or 6 nM of APC or 6 nM of APC and 100 nM of PS; 20 ng of purified protein was loaded on the gel, and FVIII fragments were visualized with GMA-012. FVIII-R372Q is resistant to cleavage at Arg372. SC, single chain.
Activated protein C cleavage of FVIII-WT and FVIII-QQ. (A) Western blot analysis of 10 nM of FVIII-WT and FVIII-QQ after 30-minute incubation with 6 nM of APC, 20 µM of PCPS, and 6 nM of hirudin. FVIII fragments were visualized with an anti-A2 antibody (GMA-012). (B) Western blot analysis of 10 nM of FVIII-WT, FVIII-QQ, and FVIII-R372Q after 30-minute incubation with 6 nM of APC, 20 µM of PCPS, and 6 nM of hirudin; 30 ng of purified protein was loaded on the gel, and FVIII fragments were visualized with GMA-012. (C) Inactivation of 10 nM of FVIII-WT (blue squares) and FVIII-QQ (red triangles) by 6 nM of APC in the presence of 20 µM of PCPS and 6 nM of hirudin over time in purified intrinsic Xase assay compared with inactivation of 10 nM of FVIII-WT (open blue squares) and FVIII-QQ (open red triangles) by 6 nM of APC with 100 nM of PS in the presence of 20 µM of PCPS and 6 nM of hirudin. Initial velocities of FXa generation throughout incubation were compared with 0-minute time point to determine residual FVIII activity. Representative plots of duplicate experiments are plotted. Data were fit to exponential decay or linear regression (FVIII-QQ with APC only). (D) Western blot analysis of 10 nM of FVIII-WT, FVIII-QQ, and FVIII-R372Q, 20 µM of PCPS and 6 nM of hirudin after 2- and 10-minute incubations with either 100 nM of PS or 6 nM of APC or 6 nM of APC and 100 nM of PS; 20 ng of purified protein was loaded on the gel, and FVIII fragments were visualized with GMA-012. FVIII-R372Q is resistant to cleavage at Arg372. SC, single chain.
Consistent with prior work,21 FVIII-WT lost nearly all function within 15 minutes of combined APC and PS incubation (Figure 2C). Surprisingly, combined PS and APC incubation also accelerated FVIII-QQ loss of function, although to a lesser extent than FVIII-WT, suggesting a role of APC/PS-mediated inactivation outside of the R336 and R562 cleavage sites. Western blotting revealed that both FVIII-WT and FVIII-QQ demonstrated enhanced APC cleavage at R372 in the presence of PS (Figure 2D). Thrombin cleavage at R372 converts the FVIII heterodimer to the FVIIIa heterotrimer. We speculate that PS cofactor function accelerates APC cleavage at R336 and R562 as well as R372, resulting in heterotrimer formation, suggesting measured loss of FVIII function in this in vitro system after APC and PS incubation likely reflects APC cleavage at R336 and R562 as well as spontaneous A2-domain dissociation after APC cleavage at R372; importantly, the physiologic significance of APC cleavage at R372 cleavage is unclear, given R372 is already cleaved after thrombin-mediated FVIIIa heterotrimer formation.
To determine the impact of APC on FVIIIa inactivation in plasma, human HA plasma was reconstituted with physiologic amounts of FVIII (1 nM) and APC. FVIII procoagulant activity was assessed by a thrombin generation assay. In the presence of increasing APC concentrations, FVIII-QQ demonstrated greater thrombin generation, as assessed by peak thrombin, relative to FVIII-WT. FVIII-QQ reconstituted HA plasma lost ∼30% activity, whereas FVIII-WT reconstituted HA plasma lost 80% activity in the presence of 3 nM of APC (Figure 3A; supplemental Figure 1A-B). Comparable results were observed with increasing soluble TM concentrations in place of APC (supplemental Figure 2). In this assay system, FVIIIa and FV/FVa are inactivated by APC, which likely explains why thrombin generation decreased using FVIII-QQ. Nonetheless, reconstituted plasma with FVIII-QQ, when compared with FVIII-WT, was resistant to APC. Similar thrombin generation studies were conducted using FVIIIa. Here, FVIII-QQ and FVIII-WT were rapidly activated by thrombin and then added to human HA plasma. As was observed with the procofactor, FVIIIa-QQ demonstrated greater thrombin generation in the range of APC concentrations tested relative to FVIIIa-WT (Figure 3B; supplemental Figure 1C-D). Because FVIIIa was added to the system before initiating thrombin generation, A2-domain dissociation likely played a major role in FVIIIa regulation in this experimental system. However, even with enhanced A2-domain dissociation conditions, differences in APC sensitivity between FVIIIa-WT and FVIIIa-QQ were observed. Similar results were observed using HA mouse plasma reconstituted with either FVIII (Figure 3C; supplemental Figure 1E-F) or FVIIIa (Figure 3D; supplemental Figure 1G-H). The more marked decrease in thrombin generation of FVIII/FVIIIa-WT relative to FVIII/FVIIIa-QQ in the presence of APC supports the role of APC in FVIIIa inactivation in this HA plasma–based system.
Effect of APC on FVIII-WT/FVIIIa-WT vs FVIII-QQ/FVIIIa-QQ on thrombin generation in reconstituted HA human and mouse plasma. Thrombin generation was evaluated in the presence of increasing APC concentrations in HA plasma reconstituted with FVIII with 4 µM of PCPS and 7.5 mM of CaCl2. (A) HA human plasma was either reconstituted with 1 nM of FVIII-WT (blue squares) or FVIII-QQ (red triangle), and thrombin generation was initiated with FXIa (1 pM). (B) FVIII (1.5 nM) was activated with thrombin (30 nM) for 30 seconds and quenched with of hirudin (60 nM). HA human plasma was reconstituted with 0.2 nM of FVIIIa-WT or FVIIIa-QQ. Thrombin generation was initiated with FXIa (10 pM). (C) HA mouse plasma was reconstituted with 1 nM of FVIII-WT (blue squares) or FVIII-QQ (red triangles), and thrombin generation was initiated with FXIa (30 pM). (D) FVIII (1.5 nM) was activated with thrombin (30 nM) for 30 seconds and quenched with hirudin (60 nM). HA mouse plasma was reconstituted with 0.2 nM of FVIIIa-WT or FVIIIa-QQ. Thrombin generation was initiated with FXIa (400 pM). In all panels, residual peak thrombin represents peak thrombin relative to the 0-nM APC condition. Means ± standard errors of the mean of 4 independent experiments are plotted.
Effect of APC on FVIII-WT/FVIIIa-WT vs FVIII-QQ/FVIIIa-QQ on thrombin generation in reconstituted HA human and mouse plasma. Thrombin generation was evaluated in the presence of increasing APC concentrations in HA plasma reconstituted with FVIII with 4 µM of PCPS and 7.5 mM of CaCl2. (A) HA human plasma was either reconstituted with 1 nM of FVIII-WT (blue squares) or FVIII-QQ (red triangle), and thrombin generation was initiated with FXIa (1 pM). (B) FVIII (1.5 nM) was activated with thrombin (30 nM) for 30 seconds and quenched with of hirudin (60 nM). HA human plasma was reconstituted with 0.2 nM of FVIIIa-WT or FVIIIa-QQ. Thrombin generation was initiated with FXIa (10 pM). (C) HA mouse plasma was reconstituted with 1 nM of FVIII-WT (blue squares) or FVIII-QQ (red triangles), and thrombin generation was initiated with FXIa (30 pM). (D) FVIII (1.5 nM) was activated with thrombin (30 nM) for 30 seconds and quenched with hirudin (60 nM). HA mouse plasma was reconstituted with 0.2 nM of FVIIIa-WT or FVIIIa-QQ. Thrombin generation was initiated with FXIa (400 pM). In all panels, residual peak thrombin represents peak thrombin relative to the 0-nM APC condition. Means ± standard errors of the mean of 4 independent experiments are plotted.
APC-resistant FVIII improves hemostatic efficacy in HA mouse injury models
Tail clip and FeCl3 assays were performed with HA mice to evaluate the relative effect of FVIII-WT vs FVIII-QQ in vivo. The tail clip assay demonstrated a dose-dependent decrease in blood loss for both FVIII-QQ and FVIII-WT (Figure 4A). The dose of FVIII-QQ that normalized blood loss (2.5 µg/kg) was lower than the dose of FVIII-WT that normalized blood loss (10 µg/kg), which is consistent with an in vivo contribution of APC in FVIIIa regulation. To ensure our observations were APC specific, the tail clip assay was repeated in the presence of an antibody that inhibits mouse PC/APC anticoagulant function, mAb 1609 (Figure 4A).55 Infusion of mAb 1609 in HA mice did not confer a hemostatic effect by itself, and blood loss was similar to PBS controls. However, administration of mAb 1609 with 2.5 µg/kg of FVIII-WT (dose of FVIII-QQ that normalized blood loss) in HA mice reduced blood loss, consistent with hemostatically normal controls. Unlike FVIII-WT, FVIII-QQ blood loss was the same with or without mAb 1609. These results indicate that the superior hemostatic efficiency of FVIII-QQ in vivo is specific to its resistance to APC cleavage.
FVIII-QQ demonstrates superior in vivo hemostatic function or clot formation compared with FVIII-WT in HA mice. HA mice were infused with phosphate-buffered saline (PBS; open diamonds) or increasing concentrations of FVIII- WT (blue squares) or FVIII-QQ (red triangles) with or without 10 mg/kg of mAb 1609 as indicated before undergoing tail clip injury (A) or 7.5% FeCl3 injury (C). WT mice infused with PBS (black circles) served as hemostatically normal controls. Each point represents a single mouse, and medians and interquartile ranges are displayed. Kruskal-Wallis test was used to determine significance relative to WT PBS controls, with P values ≤.1 considered significant. Dose-dependent vessel occlusion of FVIII-WT and FVIII-QQ were determined by empirically fitting tail clip (B) and 7.5% FeCl3 injury (D) data to a logistic function (solid lines). Points represent median values, and error bars represent interquartile ranges. EC50 and EC80 values were determined from logistic fitting. Dotted line indicates median value of hemostatically normal controls. *P ≤ .1, **P ≤ .05, ***P ≤ .01. n.s., not significant.
FVIII-QQ demonstrates superior in vivo hemostatic function or clot formation compared with FVIII-WT in HA mice. HA mice were infused with phosphate-buffered saline (PBS; open diamonds) or increasing concentrations of FVIII- WT (blue squares) or FVIII-QQ (red triangles) with or without 10 mg/kg of mAb 1609 as indicated before undergoing tail clip injury (A) or 7.5% FeCl3 injury (C). WT mice infused with PBS (black circles) served as hemostatically normal controls. Each point represents a single mouse, and medians and interquartile ranges are displayed. Kruskal-Wallis test was used to determine significance relative to WT PBS controls, with P values ≤.1 considered significant. Dose-dependent vessel occlusion of FVIII-WT and FVIII-QQ were determined by empirically fitting tail clip (B) and 7.5% FeCl3 injury (D) data to a logistic function (solid lines). Points represent median values, and error bars represent interquartile ranges. EC50 and EC80 values were determined from logistic fitting. Dotted line indicates median value of hemostatically normal controls. *P ≤ .1, **P ≤ .05, ***P ≤ .01. n.s., not significant.
On the basis of recovery studies (supplemental Figure 3), the dose of FVIII-WT needed to normalize blood loss approximated a plasma FVIII activity of 67% of normal and was consistent with prior work.60,61 Quantitatively, the 50% effective concentration (EC50) of FVIII-QQ was six- to sevenfold lower than that of FVIII-WT (1.1 and 7.6 µg/kg, respectively), whereas the EC80 was eight- to ninefold lower than that of FVIII-WT (2.0 and 16.5 µg/kg, respectively; Figure 4B; Table 2). Analogous to the tail clip assay, the dose of FVIII-QQ (2 µg/kg) that normalized time to vessel occlusion in the FeCl3 assay was lower than the dose of FVIII-WT (10 µg/kg). In the FeCl3 assay, the EC50 of FVIII-QQ was threefold lower than that of FVIII-WT (1.2 and 3.4 µg/kg, respectively), whereas the EC80 of FVIII-QQ was eightfold lower than that of FVIII-WT (1.5 and 12.1 µg/kg, respectively; Figure 4D; Table 2). The half-lives and recovery of FVIII-WT and FVIII-QQ were similar in HA mice (supplemental Figure 3). Despite low TM expression in large vessels,62 our data show FVIII-QQ has superior hemostatic efficacy relative to FVIII-WT. On the basis of these in vivo data as well as our in vitro studies, we speculate this improved efficacy is due to resistance of FVIII-QQ to APC, suggesting APC has a role in the in vivo regulation of FVIIIa.
Effect of APC on FVIII/FVIIIa function in HA/FVL mouse plasma and injury models
To further isolate the contribution of APC cleavage to FVIIIa inactivation, homozygous HA/FVL mice were generated. Prior studies of HA/FVL mice have found that FVL confers a modest improvement in microvascular bleeding with no observable effect in large-vessel injury models.53 First, thrombin generation assays were repeated in mouse HA/FVL plasma reconstituted with FVIII-WT or FVIII-QQ in the presence of varying concentrations of APC. As expected, inactivation of FVIII-WT and FVIII-QQ in HA plasma was markedly different compared with HA/FVL plasma (compare Figure 3C vs Figure 5A). However, in HA/FVL plasma, residual peak thrombin values were still higher with FVIII-QQ relative to FVIII-WT for all APC concentrations (Figure 5A; supplemental Figure 4A-B). Similar results were obtained when plasma was reconstituted with FVIIIa-WT vs FVIIIa-QQ (Figure 5B; supplemental Figure 4C-D). Next, we repeated the tail clip assay in HA/FVL mice comparing the hemostatic effect of FVIII-QQ relative to FVIII-WT. Although administration of FVIII-WT (2 µg/kg) in HA/FVL mice had a modest effect on blood loss, FVIII-QQ (2 µg/kg) normalized blood loss to hemostatically normal controls (Figure 6). These data, using a system in which FV is resistant to APC inactivation, show that the inactivation of FVIIIa by APC plays a role in regulating clot formation in vivo. Like observations in HA mice, infusion of PBS and mAb 160955 into HA/FVL mice resulted in blood loss similar to that in HA/FVL PBS controls (Figure 6). Analogous to observations in HA mice, administration of mAb 1609 with FVIII-QQ (2.5 µg/kg) in HA/FVL mice did not appreciably alter blood loss, whereas administration with FVIII-WT (2.5 µg/kg) reduced blood loss to levels seen in hemostatically normal controls. Thus, eliminating the PC pathway with mAb 1609 or removing APC procoagulant substrates (FVL and FVIII-QQ) effectively resulted in a similar prohemostatic effect. These results indicate that the superior hemostatic efficiency of FVIII-QQ in vivo is specific to its resistance to APC cleavage.
Effect of APC on FVIII-WT/FVIIIa-WT vs FVIII-QQ/FVIIIa-QQ on thrombin generation in reconstituted HA/FVL murine plasma. Thrombin generation was evaluated in the presence of increasing APC concentrations in FVIII-reconstituted HA/FVL murine plasma with 4 µM of PCPS and 7.5 mM of CaCl2. (A) HA/FVL plasma was either reconstituted with 1 nM of FVIII-WT (blue squares) or FVIII-QQ (red triangles), and thrombin generation was initiated with FXIa (30 nM). (B) FVIII (1.5 nM) was activated with thrombin (30 nM) for 30 seconds and quenched with hirudin (60 nM). HA/FVL murine plasma was reconstituted with 0.2 nM of FVIIIa-WT or FVIIIa-QQ. Thrombin generation was initiated with FXIa (400 pM). In both panels, residual peak thrombin represents peak thrombin relative to the 0-nM APC condition. Means ± standard errors of the mean of 4 independent experiments are plotted.
Effect of APC on FVIII-WT/FVIIIa-WT vs FVIII-QQ/FVIIIa-QQ on thrombin generation in reconstituted HA/FVL murine plasma. Thrombin generation was evaluated in the presence of increasing APC concentrations in FVIII-reconstituted HA/FVL murine plasma with 4 µM of PCPS and 7.5 mM of CaCl2. (A) HA/FVL plasma was either reconstituted with 1 nM of FVIII-WT (blue squares) or FVIII-QQ (red triangles), and thrombin generation was initiated with FXIa (30 nM). (B) FVIII (1.5 nM) was activated with thrombin (30 nM) for 30 seconds and quenched with hirudin (60 nM). HA/FVL murine plasma was reconstituted with 0.2 nM of FVIIIa-WT or FVIIIa-QQ. Thrombin generation was initiated with FXIa (400 pM). In both panels, residual peak thrombin represents peak thrombin relative to the 0-nM APC condition. Means ± standard errors of the mean of 4 independent experiments are plotted.
Enhanced hemostatic effect of FVIII-QQ relative to FVIII-WT is APC dependent. HA/FVL mice were infused with PBS (open diamonds), FVIII-WT (blue squares), or FVIII-QQ (red triangles) at 2 µg/kg with or without 10 mg/kg of mAPC anticoagulatant inhibitory antibody (mAb 1609) as indicated and then underwent tail clip injury. Each point represents 1 mouse, and medians with interquartile ranges are presented. Kruskal-Wallis test was used to determine significance relative to the FVL PBS controls, with P values ≤.1 considered significant. *P ≤ .1, **P ≤ .05, ***P ≤ .01. n.s., not significant.
Enhanced hemostatic effect of FVIII-QQ relative to FVIII-WT is APC dependent. HA/FVL mice were infused with PBS (open diamonds), FVIII-WT (blue squares), or FVIII-QQ (red triangles) at 2 µg/kg with or without 10 mg/kg of mAPC anticoagulatant inhibitory antibody (mAb 1609) as indicated and then underwent tail clip injury. Each point represents 1 mouse, and medians with interquartile ranges are presented. Kruskal-Wallis test was used to determine significance relative to the FVL PBS controls, with P values ≤.1 considered significant. *P ≤ .1, **P ≤ .05, ***P ≤ .01. n.s., not significant.
Discussion
Our studies with FVIII-QQ show that APC has an important role in FVIIIa regulation in vivo. FVIII-QQ demonstrated APC resistance without altering procoagulant function or A2-domain stability relative to FVIII-WT. Simultaneously, the resistance of FVIII-QQ to APC cleavage conferred improved hemostatic function in HA mice relative to FVIII-WT in large-vessel injury models. The advantage of FVIII-QQ over FVIII-WT was abrogated by a PC/APC inhibitory antibody, confirming the enhanced hemostatic efficacy of FVIII-QQ was APC specific. These data indicate APC has an in vivo regulatory role in FVIIIa function.
There are 2 known mechanisms of FVIIIa inactivation. Purified system analyses have suggested that spontaneous A2-domain dissociation is predominantly responsible for FVIIIa inactivation, and the contribution by APC is relatively insignificant based on rates of inactivation.12,22,63 Our data are consistent with prior work demonstrating rapid, spontaneous A2-domain dissociation and comparably slow APC-mediated cleavage.12,18,63 As such, the sensitivity of FVIII/FVIIIa-WT to increasing APC concentrations in plasma and enhanced hemostatic effect of FVIII-QQ in mouse injury models were somewhat surprising in the context of our and prior published biochemical data of FVIIIa regulation. Although our data do not exclude A2-domain dissociation as an important mechanism of FVIIIa regulation, they suggest that, in contrast to purified system in vitro rate constant predictions, A2-domain dissociation is not the sole relevant mechanism of in vivo FVIIIa regulation.
To reconcile our observations with existing data, it is important to note that prior work has outlined interactions within the intrinsic Xase complex that alter A2-domain dissociation kinetics that are difficult to simultaneously model and may result in discordance between determined in vitro rates of FVIIIa inactivation and observed in vivo hemostatic effect. This underscores the importance of pairing in vitro analysis with in vivo investigation to ascertain the impact of a particular regulatory mechanism. For example, the binding affinity of the A2-domain within the FVIIIa heterotrimer is nearly 300-fold higher than plasma FVIII concentrations,63,64 which would suggest rapid A2-domain dissociation occurs in vivo when FVIIIa is free. However, the concentration of FVIIIa at the site of injury is unknown, and it is not clear how much of it is bound to ligands vs actually free. Importantly, FIXa is well known to stabilize the A2-domain within the FVIIIa heterotrimer in the intrinsic Xase complex.14,65 Furthermore, APC cleavage alters A2-domain orientation, reducing FVIIIa affinity for both FIXa and FX.66,67 Therefore, it is unclear if the A2-domain reaches equilibrium within the FVIIIa heterotrimer while assembled within the intrinsic Xase enzyme complex at the site of injury. Additionally, both PS and FV (both absent in our APC only incubation followed by direct measurements of FXa generation) have been reported to be synergistic cofactors of APC-mediated cleavage of FVIIIa.18,21,68,69 The physiologic significance of our in vitro observation that PS enhances APC cleavage at R372 and thereby may contribute to FVIIIa inactivation by cleavage at R336 and R562 and spontaneous A2-domain dissociation is unclear and needs further investigation. Our studies in reconstituted HA or HA/FVL plasma with FVIIIa and in vivo injury models permitted analysis of FVIIIa function with concurrent mechanisms of FVIIIa regulation (APC-mediated proteolysis and A2-domain dissociation) in the presence of PS and FV. Although we report similar observations in HA human and mouse plasma–based studies, caution is warranted when ascribing human hemostatic significance to observations of human proteins in mouse models. Additionally, within these HA plasma–based and mouse studies, APC is inactivating both FVa and FVIIIa, which limits the ability to draw definitive conclusions about the specific role of APC in FVIIIa regulation. Furthermore, prior work has demonstrated greater TM concentrations in mouse small vs large vessels,62 which may suggest large-vessel injury models would be insensitive to APC anticoagulant function and a possible unexplored mechanism for our in vivo observations. Nonetheless, our data using mouse models indicate APC has a role in the regulation of FVIIIa in vivo.
In addition to APC, FIXa and FXa have demonstrated ability to cleave FVIIIa residues R336 and R562, respectively.1,70,71 By disrupting these cleavage sites in our FVIII-QQ mutant, we likely eliminated the potential role of FIXa- and FXa-mediated FVIIIa cleavage in regulation of the intrinsic Xase complex.66,71 Although we cannot exclude some contribution of FIXa and FXa or other plasma protease–mediated proteolysis in FVIIIa inactivation, that FVIII-WT and FVIII-QQ demonstrated the same hemostatic function in the presence of an APC inhibitory antibody suggests FIXa and FXa or other proteases are unlikely to have a predominant in vivo role in FVIIIa inactivation.
Given our data supporting the in vivo significance of APC in FVIIIa inactivation, it is curious there is no reported prothrombotic phenotype with diminished APC-mediated cleavage of FVIII.33,34 Prior work has demonstrated mutation of both APC cleavage sites is required for detection in an APC resistance assay.72 This suggests both APC cleavage sites may need to be disrupted to generate a clinical phenotype. Nonetheless, some observations suggest altered FVIIIa cleavage by APC may be relevant clinically. Decreased plasma APC sensitivity, independent of FVL, is associated with increased FVIII activity and a prothombotic phenotype.73-75 Furthermore, the thrombosis risk observed with elevated FVIII activity was attenuated when normalized for APC sensitivity.73 Prior bivariate linkage analysis of APC resistance phenotype and thrombosis described a locus with an associated prothrombotic phenotype and elevated FVIII.76 Collectively, these findings suggest there may be an underlying prothrombotic phenotype associated with FVIIIa resistance to APC cleavage that would require thoughtful investigation before considering FVIII-QQ clinical translation.
Use of a gain-of-function FVIII transgene for HA gene transfer may overcome vector dose–dependent safety and efficacy limitations, decrease vector manufacturing demands, and improve efficacy.77 This approach has been successfully adapted for hemophilia B gene therapy efforts such that all enrolling clinical trials now use a high-specific-activity FIX variant, FIX-Padua.78-81 A gain-of-function FVIII variant or combination of gain-of-function mutations may impart efficacy at lower levels of transgene expression, thereby improving therapeutic benefit and/or permitting the use of lower vector doses. The FVIII-QQ doses required to normalize blood loss and clot formation in injury models were consistently approximately fivefold lower than those of FVIII-WT. The enhanced hemostatic function of FVIII-QQ relative to FVIII-WT was higher than that of previously described gain-of-function FVIII variants, although we did not perform direct comparisons.29,30,82,83 Further investigation of the prothrombotic and immunologic risks of FVIII-QQ will be required to better determine the translational potential of this FVIII variant. In summary, our data demonstrate APC contributes to the in vivo regulation of FVIIIa, which has the potential to be exploited to develop novel HA therapeutics.
Presented as an oral abstract at the 61st Annual Meeting of the American Society of Hematology, Orlando, FL, 7 December 2019.
For original data, please email the corresponding author.
The online version of this article contains a data supplement.
The publication costs of this article were defrayed in part by page charge payment. Therefore, and solely to indicate this fact, this article is hereby marked “advertisement” in accordance with 18 USC section 1734.
Acknowledgments
The authors thank Sriram Krishnaswamy for experimental design discussions and thoughtful review of the manuscript.
This work was supported by the National Institutes of Health (NIH), National Heart, Lung, and Blood Institute (NHLBI) grant K08 HL 146991 (L.A.G.), a North American Society on Thrombosis and Hemostasis Research Fellowship (N.A.P., L.A.G.), and NIH NHLBI grant P01 HL-139420, Project 2 (R.M.C.).
Authorship
Contribution: A.R.W., N.A.P., and R.J.D. performed experiments; A.R.W., N.A.P., B.J.S.-J., R.J.D., R.M.C., and L.A.G. planned experiments and interpreted data; C.T.E. planned experiments; and A.R.W. and L.A.G. drafted the manuscript with input from all authors.
Conflict-of-interest disclosure: R.M.C. and L.A.G. hold intellectual property related to this work. The remaining authors declare no competing financial interests.
Correspondence: Lindsey A. George, University of Pennsylvania School of Medicine, Hematology, Children’s Hospital of Philadelphia, Colket Translational Research Building, Room 5016, 3501 Civic Center Blvd, Philadelphia, PA 19104; e-mail: georgel@email.chop.edu.













