Background
The regenerative ability of the thymus is an important factor in determining the outcome of bone marrow transplantation. However, the currently employed cytoreductive regimens invariably damage the thymic stroma, thus impeding recovery of T lymphopoiesis. Additionally, the thymic niche is poorly defined. Thymic epithelial cells have been extensively characterized, but our understanding of how other stromal cell types contribute to T lymphopoiesis is limited. We therefore set out to further define the thymic niche under homeostasis and regeneration.
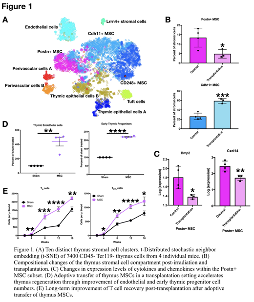
Results
Using single-cell RNA-sequencing, we demonstrated that the thymic stromal cell compartment is composed of 10 stromal cell subsets. A specific subset of periostin expressing mesenchymal stromal cells (Postn+ MSCs) were found to be enriched in T cell promoting factors such as BMP2, BMP4, Ccl19 and Flt3 ligand (Fig. 1A). To elucidate the functional role of Postn+ MSCs in thymus regeneration, thymic stromal cells were isolated 3 days post-irradiation and transplantation and sequenced. Although the subsets classified as MSC generally persist following irradiation, the Postn+ MSCs were significantly reduced at a time when thymus seeding progenitors typically enter the tissue (Fig 1B). The secretion of chemokines and cytokines was also found to be faulty in the Postn+ MSC subset following transplantation, including significant reductions in Bmp2 and Cxcl14 (Fig 1C). In addition, there was a significant increase in a separate class of pro-adipogenic MSCs (Fig 1B), suggesting that the slow regeneration of the thymus after a transplantation could in part be due to this imbalance in MSC subtypes.
Testing this hypothesis, thymic MSC subsets were adoptively transferred into irradiated and transplanted hosts. Specific subsets increased influx of thymocyte progenitors and aided in endothelial cell recovery (Fig 1D) consistent with regeneration of the thymic microenvironment. Furthermore, the transferred MSCs persisted and improved T cell numbers in the circulation up to 16 weeks post-transplantation (Fig 1E).
To further investigate the clinical relevance of the MSC compartment, single-cell RNA-sequencing was performed on thymus stromal cells from human samples. Similarly, to what was observed in the murine tissue, human Postn+ MSC were found to express high levels of CCL19 and BMP4.
Conclusion
These data indicate that specific mesenchymal cell subsets in the thymus are important mediators of thymus regeneration. Moreover, adoptive transfer of MSC subsets may enable improved T cell recovery in the setting of bone marrow transplantation and perhaps other settings of T cell deficiency.
Scadden:Novartis: Other: Sponsored research; Bone Therapeutics: Consultancy; Magenta Therapeutics: Consultancy, Equity Ownership, Membership on an entity's Board of Directors or advisory committees; Editas Medicine: Consultancy, Equity Ownership, Membership on an entity's Board of Directors or advisory committees; Fog Pharma: Consultancy; Red Oak Medicines: Consultancy, Equity Ownership, Membership on an entity's Board of Directors or advisory committees; Agios Pharmaceuticals: Equity Ownership, Membership on an entity's Board of Directors or advisory committees; Fate Therapeutics: Consultancy, Equity Ownership; Clear Creek Bio: Consultancy, Equity Ownership, Membership on an entity's Board of Directors or advisory committees; LifeVaultBio: Equity Ownership, Membership on an entity's Board of Directors or advisory committees.
Author notes
Asterisk with author names denotes non-ASH members.
