Background
Circular RNAs (circRNAs), a novel family of non-coding RNAs, have crucial roles in cancer progression. Conventional research is mainly focus on nuclear genome derived circRNAs (nu-circRNAs). The biological and clinical characteristics of mitochondrial genome derived-circRNAs (mt-circRNA) remains largely unknown, especially in chronic lymphocytic leukemia (CLL), the most prevalent incurable B-cell neoplasm in western countries. Lack of convenient and reliable clinical biomarkers is a hindrance in monitoring the progression of CLL. It is in urgent need of screening effective new biomarkers and exploring potential therapeutic targets associated with CLL initiation and progression. Recent studies have shown that circRNAs are enriched and stable in serum exosomes. However, the biological mechanisms of exosomal circRNAs remain unclear. In this study, we attempted to identify the novel characteristics of a mt-circRNA mc-COX2, which was abundant in plasma exosomes and could be involved in the progression of CLL. Since CLL patients have specific expression features of exosomal circRNAs in plasma, the function of the circRNAs and their clinical significance is urged to be explored.
Methods
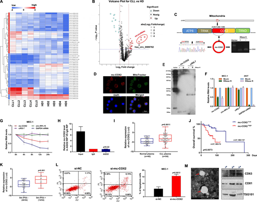
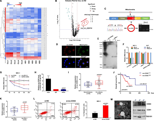
Firstly, to unveil circRNAs expression profiles in CLL, plasma samples from five treatment-naive CLL patients and five age-/sex-matched healthy donors (HDs) were collected for circRNA microarray analyses. Northern blot and RNA- FISH were conducted to verify the existence of circRNAs in mitochondria. qPCR and other functional analysis such as RNase R, actinomycin D and RIP experiments were carried out to demonstrated the clinical and biological characteristics of mc-COX2, one of the mt-circRNAs. Cell apoptosis ability was determined by FCM. Moreover, electron microscope, partical size analysis, FCM and Western blot were used to explore the existence of exosomes and q-PCR analysis was performed to detect the expression of mc-COX2.
Results
Mt-circRNAs were highly expressed in CLL patients plasma (Figure A, B). Herein, we reported a novel circRNA named as mc-COX2 which was generated from the COX2 gene on mitochondrial genome by back-splicing and closely related to prognosis of CLL patients (Figure C). The enrichment of mc-COX2 in the mitochondria was further confirmed by RNA-FISH (Figure D). Northern blot was performed using head-to-tail probe of mc-COX2 and the results showed that mc-COX2 was detectable within the splice sites (Figure E). Notably, obviously different from nu-circRNAs, mc-COX2 showed lower stability with lower tolerance to RNase R and actinomycin D, but it was much more stable compared with linear RNAs (Figure G, F). And mc-COX2 cannot bind to AGO2 protein, suggesting that it probably function via other mechanisms instead of acting as ceRNA (Figure H). Furthermore, the up-regulated expression of mc-COX2 was positively associated with leukemogenesis and worse survival of CLL patients (Figure I, J). CLL patients with TP53 deletion rather than mutation displayed higher expression of mc-COX2 (Figure K). The endogenous reduction of mc-COX2 could induce cell apoptosis (Figure L). In addition, we indicated that mc-COX2 was highly enriched in exosomes, by which circRNAs could enter the circulation and be readily measured in the serum (Figure M). Moreover, the existence of mc-COX2 in plasma suggests that mc-COX2 may serve as a potentially novel prognosis biomarker for CLL patients, guiding targeted therapy in clinic.
Conclusions
In summary, we demonstrated the existence and clinical significance of mc-COX2, a novel class of circRNA species abundant in CLL plasma exosomes for the first time, which was distinct from nu-circRNAs. Furthermore, the specific high expression of mc-COX2 in CLL plasma which was strongly correlated with P53 deletion, can indicate worse prognosis of CLL patients. Taken together, our study not only identifies a novel circRNA which may serve as a new "liquid biopsy" biomarker for CLL prognosis but also expands the current knowledge regarding molecular mechanisms of circRNAs, providing potential diagnostic and therapeutic implications for CLL. It would be of great interest to explore the biogenesis of mt-circRNAs and their impact on mitochondrial function in future studies.
No relevant conflicts of interest to declare.
Author notes
Asterisk with author names denotes non-ASH members.
