In this study, we intend to detect the expression of TIM3 on peripheral blood NK cells in SAA patients to reveal the further immune pathogenesis of SAA. Furthermore, we tried to further elucidate the changes of functions of TIM3+ NK and TIM3-NK cells in SAA by measuring the functional molecules and cytotoxic activity of TIM3+ NK and TIM3-NK cells. Finally, we observed the therapeutic effects of TIM3 blocker, TIM3+ NK infusion and TIM3-NK infusion on SAA mice model.
1.The TIM3 expression on NK cells in SAA untreated patients was significantly lower than that in SAA remission patients (P<0.05) and normal controls (P<0.01).
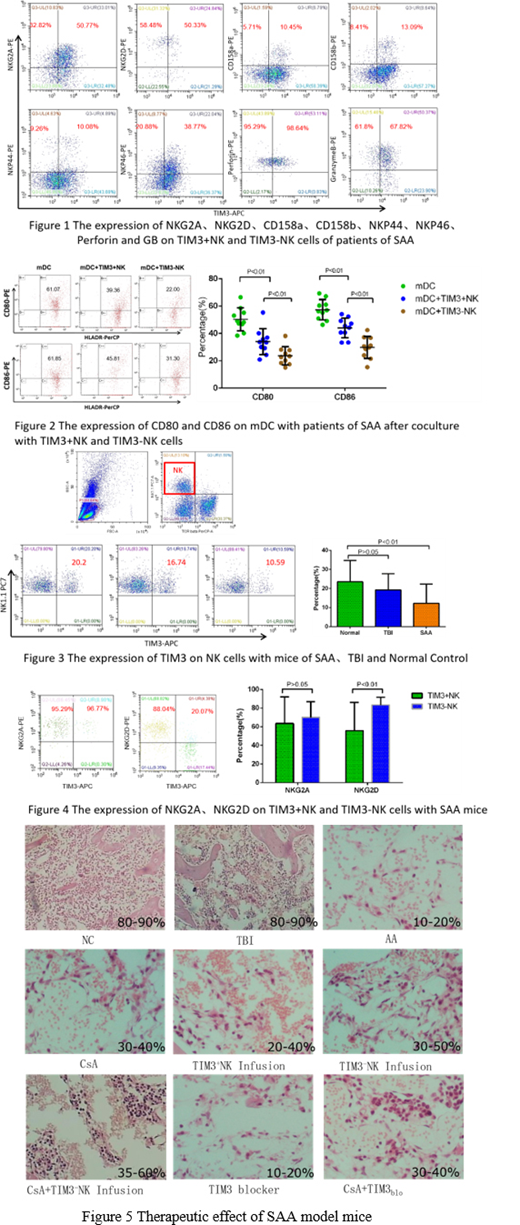
2. TIM3-NK cells expressed higher NKG2D and Granzyme B than TIM3+ NK cells in untreated SAA patients. The expression of NKG2A, CD158a and CD158b on TIM3-NK cells were lower than TIM3+ NK cells.
3. The expression of CD80 and CD86 were significantly decreased after being incubated with TIM3-NK and TIM3+NK cells in SAA, especially mDC+ TIM3-NK group, significantly lower than mDC+TIM3+NK group(P<0.01).
4. The apoptosis rate (AR) of K562 cells were significantly increased after being incubated with TIM3-NK and TIM3+ NK cells in SAA, especially K562+TIM3-NK group, significantly higher than K562+TIM3+NK groups(P<0.01).
5. There was no significant difference in the level of AKT of receptor post-signal pathway protein between TIM3-NK and TIM3+ NK cells in patients with SAA, but the level of P-AKT in TIM3-NK cells is higher than TIM3+ NK cells.
6. AA mice model was established. The TIM3 expression on peripheral blood NK cells in SAA mice was significantly lower than that in TBI mice (P<0.05) and normal controls (P<0.05). TIM3-NK cells expressed higher NKG2D than TIM3+ NK cells (P<0.05). The level of P-AKT and PI3K in TIM3-NK cells is higher than TIM3+NK cells.
7. On the 17th day of model establishment, the weight, hemogram and bone marrow cells count of AA mice were significantly lower than that of NC group (p<0.05).The weight, hemogram and bone marrow cells count of CsA treatment group, TIM3+ NK cell infusion treatment group, TIM3-NK cell infusion treatment group, CsA combined with TIM3-NK cell infusion treatment group, CsA combined with TIM3 blocker treatment group has some improvement, TIM3 blocker alone treatment of AA mice slightly increased, the effect is not significant(P>0.05), and combined with CsA has no significant synergistic effect. The therapeutic effect of TIM3-NK cell infusion group was better than that of TIM3+ NK cell infusion group. The therapeutic effect of CsA combined with TIM3-NK cell infusion group was more significant than that of CsA alone group. TIM3-NK cell infusion therapy may have some synergistic effect with CSA.
Conclusions
1. In this study, we found that untreated patients with SAA had lower TIM3 expression on NK cells compared with normal controls, andwere correlated with the severity of pancytopenia of SAA.
2. We further confirmed that the expression of activation molecules on TIM3-NK cells was increased and the killing function was enhanced compared with TIM3+NK cells. In addition, TIM3-NK cells have enhanced inhibition of mDCs and K562 cells and play an immunomodulatory role in SAA. Therefore, TIM3 exerts its inhibitory effect on NK cells and participates in the immune pathogenesis of SAA. Low expression of TIM3 contributes to the enhancement of NK cell function, which in turn inhibits the immune activation state of SAA and improves the disease level.
3. The expression of TIM3 on NK cells of AA mice decreased, and the activity of TIM3-NK cells was stronger than that of TIM3+ NK cells, which was consistent with the decrease of TIM3 on NK cells of SAA patients and the strong activity of TIM3-NK cells. After TIM3-NK cell reinfusion, the general condition, blood cell count and bone marrow cell count of SAA mice were improved, and the combined treatment of CsA was more effective. It may further clarify the immune pathogenesis of SAA and provide a new treatment target to improve the efficacy of SAA treatment.
No relevant conflicts of interest to declare.
Author notes
Asterisk with author names denotes non-ASH members.
