Abstract
Background:
Cysteine and glycine-rich protein 2 (CSRP2), a member of the CSRP family, is reported to be upregulated in highly invasive breast cancer cells and promote breast cancer cell invasiveness. The expression and clinical implications of CSRP2 have not been explored in B-cell acute lymphoblastic leukemia (ALL).
Aims:
To investigate the expression of human CSRP2 messenger RNA and explore its clinical implications in adult B-cell ALL.
Methods:
TaqMan fluorescent real-time quantitative polymerase chain reaction (qPCR) was used to quantify CSRP2 mRNA copy number in bone marrow samples from patients with B-cell ALL and control normal bone marrow samples from healthy allogeneic stem cell transplantation donors (HD).
Results:
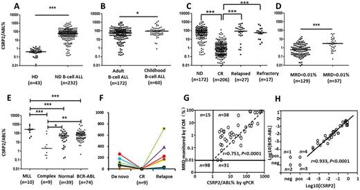
CSRP2 was expressed at significantly higher levels in 232 newly-diagnosed B-cell ALL marrow samples (ND; median 63.8%; range 0-1368.1%) than 43 HD samples (median 0.4%; range 0-1.8%; P<0.001; Fig. 1A); at lower levels in 172 adult B-cell ALL samples (median 58.1%; range 0-1066.1%) than 60 pediatric B-cell ALL samples (median 93.0%; range 0-1368.1%; P=0.02; Fig. 1B); at lower levels in 206 complete remission samples (CR; median 0.8%; range 0-135.0%) than ND samples (P<0.001; Fig. 1C); and at comparable levels in 27 relapsed samples (median 90.9%; range 0.2-716.3%), 17 refractory samples (median 60.8%; range 2.9-548.5%) and ND samples (P>0.05; Fig. 1C). Minimal residual disease (MRD) was assessed by flow cytometry (FCM) in 166 CR samples: CSRP2 expression was significantly lower in the MRD <0.01% group (n=129, median 0.60%, range 0-18.9%) than MRD >0.01% group (n=37, median 3.2%, range 0.1-45.5%; P<0.001; Fig. 1D).
Regarding to the association of CSRP2 transcript levels with clinical variables of adult B-cell ALL, patients with MLL rearrangement expressed remarkably higher CSRP2 levels while patients with complex karyotype expressed significantly lower CSRP2 levels than the other subgroups (Fig. 1E). There was no significant association of CSRP2 transcript levels with age, sex, WBC levels, bone marrow blasts or risk group (P>0.05).
Longitudinal analysis was performed using 224 marrow samples from 50 patients with B-cell ALL; 27 patients expressed known fusion-gene transcripts (BCR-ABL, n=20; MLL-AF4, n=7) and 23 lacked additional molecular markers. Patients who achieved CR showed significant reductions in CSRP2 during follow-up; patients in relapse exhibited higher CSRP2 expression (Fig. 1F). In a subset of 182 samples, MRD estimates by FCM were also available. Using the threshold of 0.01% to define MRD positivity by FCM and 1.8% to define MRD positivity by CSRP2, there was a good correlation in the MRD-positive estimates by the 2 methods [r=0.751, 95%CI (0.523-0.885); P<0.0001; Fig. 1G]. Furthermore, we measured MRD using CSRP2 compared with BCR-ABL by qPCR in triplicate using standards made by serial dilution (10-1, 10-2, 10-3, 10-4, 10-5) of diagnosis cDNA from 7 patients and the close concordance of results was confirmed by the Spearman coefficient of rank correlation of 0.933 [95% CI (0.879-0.954); P<0.0001; Fig. 1H].
Conclusion:
CSRP2 may serve as a novel biomarker and provide a potentially effective clinical indicator for auxiliary diagnosis and monitoring treatment efficacy in adult B-cell ALL.
A-F: CSRP2 expression in bone marrow samples from (A) newly-diagnosed (ND) B-cell ALL and healthy donors (HD); (B) adult and childhood B-cell ALL; (C) ND adult B-cell ALL, and patients with complete remission (CR), relapsed and refractory B-cell ALL; (D) patients with MRD determined by FCM <0.01% and >0.01% in patients with CR; (E) ND adult B-cell ALL with different karyotypes; (F) nine patients with de novo disease who experienced CR and then relapsed. G: Correlation between MRD monitored by CSRP2 and that monitored by FCM. H: Correlation between MRD monitored by CSRP2 and that monitored by BCR-ABL in serial dilution of diagnosis cDNA. *: P<0.05; **: P<0.01; ***: P<0.001.
A-F: CSRP2 expression in bone marrow samples from (A) newly-diagnosed (ND) B-cell ALL and healthy donors (HD); (B) adult and childhood B-cell ALL; (C) ND adult B-cell ALL, and patients with complete remission (CR), relapsed and refractory B-cell ALL; (D) patients with MRD determined by FCM <0.01% and >0.01% in patients with CR; (E) ND adult B-cell ALL with different karyotypes; (F) nine patients with de novo disease who experienced CR and then relapsed. G: Correlation between MRD monitored by CSRP2 and that monitored by FCM. H: Correlation between MRD monitored by CSRP2 and that monitored by BCR-ABL in serial dilution of diagnosis cDNA. *: P<0.05; **: P<0.01; ***: P<0.001.
No relevant conflicts of interest to declare.
Author notes
Asterisk with author names denotes non-ASH members.
