Key Points
The study of AID−/−µS−/− mice reveals a microbiota-independent negative feedback control of MZ and B1 cell numbers by naturally secreted Ig.
Abstract
B-cell numbers and immunoglobulin (Ig) titers can increase several logs during immune responses. In contrast to this plasticity and despite constant renewal, B-cell numbers are stable in the absence of immunization. We assessed the role of serum Igs in maintaining specific B-cell subset homeostasis at steady state. Using mice genetically deficient in secreted IgM only (secretory μ chain-deficient), in switched Igs and hypermutated IgM (activation-induced cytidine deaminase-deficient), or fully agammaglobulemic (AID−/−µS−/−), we dissected the contribution of different Ig classes to 4 phenotypes associated with loss of serum Igs: 1) increased splenic B-cell numbers, mostly of the B1 and marginal zone (MZ) B-cell subtypes; 2) enlarged germinal centers (GCs) in spleen and mesenteric lymph nodes; 3) enrichment in IRF4+CD138− plasmablast-like cells; and 4) overexpression of IgM in several cell subsets. Complementation experiments based on either mixed bone marrow reconstitution of chimeras or Ig infusion, and analysis of mice raised in germ-free conditions reveal a negative feedback mechanism in which MZ and B1 cell numbers are under the control of naturally secreted Igs as the result of an intrinsic property of the immune system, whereas GC development is under indirect control of secreted Igs that limit bacterial species triggering GC reactions.
Introduction
Immunoglobulins (Igs) participate in the maintenance of the immune system’s homeostasis in many ways. For instance, IgM play a role in tissue integrity through clearance of apoptotic cells, misfolded proteins, and inhibition of proinflammatory signals; polyspecific IgGs (pIgGs) purified from plasma of healthy donors (IVIg) can be used for their antiinflammatory properties to treat patients suffering from autoimmune diseases;1,2 and IgA maintain gut mucosa homeostasis through the control of commensal bacteria, thereby preventing chronic inflammation.3
Igs of different classes exert some homeostatic functions independently of their antigenic specificity through their constant regions or Fc portions that bind activating or inhibitory Fc receptors (FcRs).4,5 The homeostatic functions of Igs can also involve their antigen (Ag) recognition domains; maintenance of mucosal homeostasis requires somatic hypermutation (SHM) of the IgA variable regions, a process increasing their affinity for gut bacteria.6 Other studies revealed that efficient clearance of apoptotic cells relies on Ag recognition through the formation of immune complexes (ICs) that potentiate FcR- and complement-mediated scavenger functions of innate cells. These models imply that the physiological production of Igs directed at intracellular self-Ag are necessary to avoid auto-reactive T and B cells’ activation by cell debris and prevent the development of autoimmune disorders.7
At steady state, the level of serum Igs remains stable despite rapid turnover and is maintained in part by B cells that differentiate into antibody (Ab)-producing cells or plasma cells (PCs) without apparent exogenous stimuli.8 These spontaneous Igs, referred to as natural Abs, are mainly produced by B1 cells,9 a subset of B cells residing in the peritoneal cavity and spleen, and by marginal zone B cells (MZ), a splenic subset of B cells.10 In keeping with models implying that some autoreactivity is required for soluble Igs to maintain tissue integrity, B1 and MZ B cells produce Igs with a repertoire of specificities biased toward self-recognition. Natural Abs produced by B1 and MZ B cells are mainly IgM, but some are switched IgGs and IgA and present some level of SHM.8 Class switch recombination and SHM are 2 mechanisms catalyzed by the activation-induced cytidine deaminase (AID)11 that occurs preferentially in B2 or follicular B cells, the major recirculating population found in follicles of spleen, lymph nodes, and Peyer’s patches. Follicular B cells are specialized in T-dependent Ab responses against foreign protein Ag, during which they produce switched Igs of high affinity arising in germinal centers (GCs).12 Hence, in the serum of healthy individuals, a large amount of switched Igs are produced by post-GC memory and long-lived PCs that have differentiated upon pathogen encounter or vaccination and maintain protective serum Igs over several months.13
Mice genetically modified to impair IgM secretion through deletion of the secretory exon μs of the Ig heavy μ chain (μS−/−) have normal numbers of total B cells but an increased proportion of B1 and MZ B cells.14,15 These mice are prone to self-reactive IgG-mediated autoimmune diseases, indicating a regulatory role of secreted IgM.16,17 On the other hand, AID-deficient mice (AID−/−) producing only non-SHM IgM have increased numbers of B cells, in particular GC B cells, in spleen and gut-associated lymphoid tissues.18 Thus, absence of soluble IgM, switched Igs, and/or SHM leads to disrupted B-cell homeostasis. Importantly, IVIg treatments of patients suffering from autoimmune disorders limit auto-reactive B-cell development,19 further supporting that B-cell homeostasis is controlled by secreted Igs.
To study the role of secreted Igs in B-cell development and homeostasis, we generated mice devoid of soluble Igs by crossing AID−/− mice20 with μS−/− mice.15 AID−/−μS−/− mice have more total splenic B cells as the result of overrepresentation of B1, MZ, activated, and GC B cells. Analysis of double and single mutants and bone marrow (BM) chimeras showed that SHM Igs are necessary to limit the size of the GCs and revealed that serum IgM control in trans the proportion of B1, activated, and MZ B cells, whereas switched and SHM Igs control their numbers. Axenization prevented the development of large GCs without correcting the B1-MZ phenotype. This reveals that IgM is the main component of a feedback loop by which the number of Ab-producing precursors is adjusted to the serum Ig levels at steady state.
Materials and methods
Mice, BM chimeras, and pIgG treatment
AID−/−µS−/− mice were obtained by inter-crossing an AID-deficient mouse strain in which AID protein expression is abolished through the replacement of the first exon of aicda, the gene encoding AID, by the sequence encoding the Cre recombinase,20 and μS−/− mice,15 both on C57BL/6 background. Rag-2-deficient or wild-type (WT) C57BL/6 mice were bred under specific pathogen-free (SPF) conditions at the Institute’s rodent facility. In some experiments, WT and AID−/−µS−/− mice were raised in germ-free (GF) conditions using caesarean section rederivation, as described on The European Mouse Mutant Archive at http://www.emmanet.org/protocols/GermFree_0902.pdf. Briefly, d 20 postcoitum donor females were euthanized and their uteri were transferred through a chamber reservoir filled with 1% VirkonS and rinsed with sterile water. Pups were extracted and transferred to the isolator with the GF surrogate mothers. The microbiological status of the isolator and the animals it houses were monitored from 3 weeks after transfer and every 3 weeks onward.
Animals were studied between 6 and 12 weeks of age unless otherwise indicated. To establish BM chimeras, lethally irradiated Rag2−/− mice (900 rads, 137Cs source) were reconstituted the following day with BM cells from CD45.1+ AID−/−µS−/− or WT mice mixed at a 1:1 ratio with CD45.2+ BM cells from WT, μS−/−, AID−/−, or AID−/−µS−/− mice. Chimeras were analyzed 10 to 14 weeks postreconstitution.
pIgG and mouse monoclonal anti-Thy1.1 IgG2a (clone 19E.12) (mIgG) were obtained from sera of WT mice and hybridoma supernatant, respectively, and purified by affinity chromatography using protein G columns. Mice were intravenously injected with 200 μL WT sera every other day or with 800 μg of pIgG or mIgG weekly for 4 weeks. Mouse experimental protocols were approved by the institutional ethical committee and Portuguese Veterinary General Division.
Cell count and flow cytometric analysis
Cell suspensions from spleens, BM, mesenteric LN, and peritoneal lavage were prepared in staining buffer (phosphate-buffered saline containing 2% fetal calf serum and 0.1% NaN3) and pre-incubated with Fc-block (anti-CD16/CD32, produced in house). Live lymphocytes were counted by flow cytometric analysis (FACS) using 10 µm latex beads (Coulter Corp.). For FACS analyses, 1 × 106 cells were stained for 45 minutes at 4°C with antibodies described in supplemental Table 1. Data were acquired on a FACS Calibur or Aria flow cytometer (BD Bioscience) and analyzed with CellQuest (BD) and Flowjo (Tri Star Inc.) software. Cell counts and FACS results are for live lymphocytes, defined as propidium iodide (Invitrogen) negative cells.
Confocal microscopy
Spleens were snap-frozen in liquid nitrogen and 7-μm sections were cut on a cryostat. Sections were treated as previously described.21 The antibodies are listed in supplemental Table 1. Confocal images were acquired using a LSM 510 META laser scanning confocal microscope with a Zeiss AxioVert 200M microscope equipped with a 10× Plan Neofluar objective. Fluorescein isothiocyanate-labeled reagents were excited with a 488-nm argon laser; Cy3 conjugates were excited with a 543-nm HeNe laser; allophycocyanin, Alexa Fluor 647, or Cy5 conjugates were excited with a 633-nm helium laser. Signals from these 3 lasers were scanned separately and stored in 3 nonoverlapping channels as pixel digital arrays of 2048 × 2048. Each staining was done on at least 4 spleens per group of mice.
Reverse transcription and real-time PCR
mRNA extraction, reverse transcription, and gene expression by real-time polymerase chain reaction (PCR) has been described in Mohr et al.21 PCRs were performed on ABI 7900 HT using Taqman chemistry (Applied Biosystems). TaqMan probes and primers (supplemental Table 2) were designed with Primer Express computer software (Applied Biosystems, Warrington, UK) and synthesized by Eurogenetec (Liège, Belgium). Relative quantification of target mRNA was calculated by referring to β2-microglobulin mRNA levels quantified in a duplex PCR for Interferon Regulatory Factor-4 (IRF-4) and B lymphocyte-induced maturation protein-1 (Blimp-1) in Taqman Universal PCR MasterMix (Applied Biosystems, Roche). The amount of x-box binding protein-1 (XBP-1) mRNA was calculated by referring to β2-microglobulin mRNA levels measured in a different well during the same run using a QuantiTect SYBRGreen PCR kit (Qiagen). mRNA transcript levels were analyzed with Applied Biosystem’s SDS software by setting thresholds determining the cycle number at which the threshold was reached (Ct) for each gene. The Ct of the β2-microglobulin was subtracted from the Ct of the target gene and the relative amount was calculated as 2-ΔCt.
Enzyme-linked immunosorbent assay
Serum IgM and total IgGs were detected by enzyme-linked immunosorbent assay (ELISA). Nunc ELISA 96-well plates were coated overnight with 1 μg/mL anti-mouse IgM or IgGs (Southern Biotech) and blocked using phosphate-buffered saline 1% gelatin before incubation with mouse serum. After washing, peroxidase-conjugated Ab was added. Color was developed using orto-phenylenediamine (Sigma) with 30% H2O2 (Merck) and the reaction was stopped using 10% SDS. Plates were read at 405 nm.
Statistical analysis
The significance of differences observed was calculated using the 2-tailed Student t test. P ≤ 0.05 was considered significant: * P ≤ .05; ** P ≤ .01; *** P ≤ .005.
Results
Exacerbated deregulation of MZ- and B1-cell numbers in Ig-deficient mice compared with mice lacking secreted IgM only
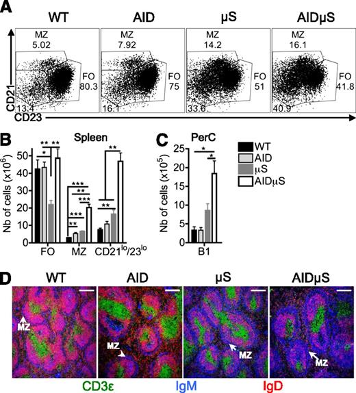
To assess the role of secreted Igs on B-cell development and homeostasis at steady state, we compared the phenotypes of adult mice raised in strict SPF conditions and presenting different abilities to produce soluble Igs: 1) AID−/−µS−/− double mutants, devoid of soluble Igs; 2) AID−/− single mutants20 producing non-SHM IgM only; 3) μS−/− single mutants15 producing switched Igs only; and 4) WT mice producing both IgM and switched Igs (Figure 1A). Macroscopic examination revealed enlarged spleens and mesenteric lymph nodes (mLNs) in AID−/−µS−/− mice (Figure 1B). Numbers of splenic CD19+IgM+B cells were increased ∼3-fold in AID−/−µS−/− and <2-fold in single mutants compared with WT mice (Figure 1C). Analysis of splenic B-cell subsets22 revealed that Ig deficiencies do not affect the numbers of CD19+IgM+CD93+ immature B cells (supplemental Figure 1A). In contrast, AID−/−µS−/− mice carried ∼60 million more CD19+IgM+CD93− mature splenic B cells than WT controls (supplemental Figure 1A). Among mature cells, the proportion of CD21hiCD23lo MZ and CD21loCD23lo B123,24 and activated25 B cells more than doubled in both μS−/− and AID−/−µS−/− animals compared with AID−/− and WT (Figure 2A). This altered distribution translated in an increase of ∼20 and 40 million MZ and CD21loCD23lo B cells, respectively, in AID−/−µS−/− mice compared with WT controls, explaining the increased B-cell numbers associated with Ig deficiency. Single mutants displayed intermediate phenotypes. Both AID−/− and µS−/− mice carried ∼5 million more MZ B cells than WT controls, but only µS−/− mice displayed an altered proportion of MZ B cells relative to the total B cells. Moreover, only µS−/− mice accumulated an additional 10 million CD21loCD23lo B cells compared with WT controls (Figure 2B). µS−/− mice presented fewer CD21loCD23high follicular cells, explaining their minor increase in total B-cell numbers (Figure 1C and 2B). In the peritoneal cavity, B1 cells were overrepresented by 1.5 and 0.5 million in AID−/−µS−/− and μS−/− mice, respectively (Figure 2C; supplemental Figure 1B). CD5 expression assessed on mature CD21loCD23lo B cells, composed of B1 and activated cells, indicated that CD5− B1b rather than CD5+ B1a cells were increased in the peritoneal cavity of μS−/− and AID−/−µS−/− mice (supplemental Figure 1C). In the spleen, both CD5+ B1a and CD5− subsets contributed to the overall increase of CD21loCD23lo B cells (supplemental Figure 1D). Immunohistology confirmed that MZ B cells were more abundant in AID−/−µS−/− and μS−/− than in WT or AID−/− mice (Figure 2D and 4A). Thus, the elevated B-cell number in AID−/−µS−/− spleens results from an increase in B1, activated, and MZ B-cell numbers. These subphenotypes are characteristic of the μS−/− mice and are exacerbated in the total absence of Igs. Soluble IgM controls the proportion of MZ and B1 cells, while switched Igs/SHM control their numbers.
Absence of Igs in AID−/−µS−/− mice correlates with enlarged secondary lymphoid organs and increased numbers of B cells. Age-matched WT C57Bl/6, AID−/− (AID), μS−/− (μS), and AID−/−μS−/− (AIDμs) mice were analyzed for (A) serum levels of IgM and total IgGs by ELISA. (B) Picture showing the relative size of spleens (top), mLNs (bottom left), and the 2 inguinal, axillary, and brachial LNs (right, top to bottom) taken from one mouse of each group. (C) The total B-cell numbers from spleens of 8- to 12-week-old age-matched mice were analyzed by flow cytometry. Each dot represents one animal; *P ≤ .05, **P ≤ .01, ***P ≤ .005.
Absence of Igs in AID−/−µS−/− mice correlates with enlarged secondary lymphoid organs and increased numbers of B cells. Age-matched WT C57Bl/6, AID−/− (AID), μS−/− (μS), and AID−/−μS−/− (AIDμs) mice were analyzed for (A) serum levels of IgM and total IgGs by ELISA. (B) Picture showing the relative size of spleens (top), mLNs (bottom left), and the 2 inguinal, axillary, and brachial LNs (right, top to bottom) taken from one mouse of each group. (C) The total B-cell numbers from spleens of 8- to 12-week-old age-matched mice were analyzed by flow cytometry. Each dot represents one animal; *P ≤ .05, **P ≤ .01, ***P ≤ .005.
Increased numbers of MZ and B1 B cells in AID−/−µS−/− mice compared with those of AID−/−, μS−/−, and WT mice. The B-cell populations of 8- to 12-week-old age-matched WT C57Bl/6, AID−/− (AID), μS−/− (μS), and AID−/−µS−/− mice were analyzed by flow cytometry and confocal microscopy. (A) Proportions of CD21loCD23hi follicular, CD21hiCD23lo MZ, and CD21loCD23lo (B1 and activated B cells) among splenic mature CD93− B cells are shown. (B) Absolute numbers of mature follicular (FO), MZ, and CD21loCD23lo B cells were determined based on the gates defined in A. (C) Cells obtained by peritoneal lavage were counted and total numbers of B1 cells identified as IgM+Mac-1+ by FACS analysis were calculated, as shown in supplemental Figure 1B. (D) Confocal images of spleen sections show the structure of the white pulp with the T zone, stained with CD3ε (green), the follicles containing the follicular B cells, in pink, as result of the co-staining with IgD (red) and IgM (blue) and the MZ B cells forming a blue IgM+IgD− outer ring around the follicles. Representative dot plots and confocal images are shown. Numbers in dot plots indicate the percentage of each population; results are representative of 3 independent experiments; *P ≤ .05, **P ≤ .01, ***P ≤ .005. White bars on confocal images represent 200 μm.
Increased numbers of MZ and B1 B cells in AID−/−µS−/− mice compared with those of AID−/−, μS−/−, and WT mice. The B-cell populations of 8- to 12-week-old age-matched WT C57Bl/6, AID−/− (AID), μS−/− (μS), and AID−/−µS−/− mice were analyzed by flow cytometry and confocal microscopy. (A) Proportions of CD21loCD23hi follicular, CD21hiCD23lo MZ, and CD21loCD23lo (B1 and activated B cells) among splenic mature CD93− B cells are shown. (B) Absolute numbers of mature follicular (FO), MZ, and CD21loCD23lo B cells were determined based on the gates defined in A. (C) Cells obtained by peritoneal lavage were counted and total numbers of B1 cells identified as IgM+Mac-1+ by FACS analysis were calculated, as shown in supplemental Figure 1B. (D) Confocal images of spleen sections show the structure of the white pulp with the T zone, stained with CD3ε (green), the follicles containing the follicular B cells, in pink, as result of the co-staining with IgD (red) and IgM (blue) and the MZ B cells forming a blue IgM+IgD− outer ring around the follicles. Representative dot plots and confocal images are shown. Numbers in dot plots indicate the percentage of each population; results are representative of 3 independent experiments; *P ≤ .05, **P ≤ .01, ***P ≤ .005. White bars on confocal images represent 200 μm.
Unaltered early B-cell development in AID−/−µS−/− mice
The increased B-cell numbers in AID−/−µS−/− mice could result from alteration of early B-cell development in the BM. We identified no difference in BM B-cell differentiation stages between WT, μS−/−, AID−/−, and AID−/−µS−/− mice (Figure 3A; supplemental Figure 2A), apart from enrichment in IgMhi B cells in fraction E in μS−/− and AID−/−µS−/− mice, previously described for µS−/− mice14,15,26 (Figure 3A). This IgMhi population is CD93+ (Figure 3A, histogram), indicating that it corresponds to developing B cells and not mature recirculating cells. We next analyzed the immature/transitional IgM+CD19+CD93+ B cells in spleen (Figure 3B). Both AID−/−µS−/− and μS−/− mice displayed reduced numbers of T3 cells (Figure 3C); however, this cellular subset is defined by a IgM expression level (IgMloCD23+) that was slightly increased in all mature peripheral B-cell subsets in these animals (supplemental Figure 2B). Thus, the increased cell numbers in AID−/−µS−/− mice are not a consequence of altered B-cell development.
Unaltered early B-cell development in AID−/−µS−/− mice. FACS analysis of B-cell subsets in BM and spleens of age-matched WT C57Bl/6, AID−/− (ΑΙD), μS−/− (US), and AID−/−µS−/− mice. (A) Dot plots show BM cells gated on live B220+CD43− cells. The numbers indicate the proportion of cells in fractions D (B220dimIgM−), E (B220dimIgM+), and F (B220brightIgM+), and of an unusual IgMhi subpopulation in fraction E of AID−/−µS−/− BM. IgMhi cells in fraction E (black line) and F (filled gray) of AID−/−µS−/− BM were analyzed for CD93 expression. (B) Dot plots show splenic CD19+CD93+ immature B cells in the 4 groups of mice, ordered as in A. The numbers indicate the proportion of transitional T1 (IgMhiCD23−), T2 (IgMhiCD23+), and T3 (IgMloCD23+) B cells. (C) Bar chart shows the numbers of splenic T1, T2, and T3 cells. Representative results from 3 independent experiments are shown. *P ≤ .05.
Unaltered early B-cell development in AID−/−µS−/− mice. FACS analysis of B-cell subsets in BM and spleens of age-matched WT C57Bl/6, AID−/− (ΑΙD), μS−/− (US), and AID−/−µS−/− mice. (A) Dot plots show BM cells gated on live B220+CD43− cells. The numbers indicate the proportion of cells in fractions D (B220dimIgM−), E (B220dimIgM+), and F (B220brightIgM+), and of an unusual IgMhi subpopulation in fraction E of AID−/−µS−/− BM. IgMhi cells in fraction E (black line) and F (filled gray) of AID−/−µS−/− BM were analyzed for CD93 expression. (B) Dot plots show splenic CD19+CD93+ immature B cells in the 4 groups of mice, ordered as in A. The numbers indicate the proportion of transitional T1 (IgMhiCD23−), T2 (IgMhiCD23+), and T3 (IgMloCD23+) B cells. (C) Bar chart shows the numbers of splenic T1, T2, and T3 cells. Representative results from 3 independent experiments are shown. *P ≤ .05.
Splenic GC numbers and size are equally increased in AID−/− and AID−/−µS−/− animals
Previous studies showed that inactivation of AID or its SHM activity lead to enlarged GCs.6,11,18 Immunohistology revealed that AID−/− and AID−/−µS−/− spleens were enriched in IgMloIgD− cells in the follicles (Figure 2D). These cells correspond to large clusters of cycling cells (Ki67+) adjacent to developed networks of CD21/CD35high follicular dendritic cells typifying GC structures (Figure 4A). Quantitative analysis of spleen sections reveals that there were twice as many GCs in AID−/−µS−/− and AID−/− mice than in WT or μS−/− mice (Figure 4B). FACS analysis confirmed an enrichment of 1 to 2 million B220+GL-7+FAS+ GC B cells in AID−/− and AID−/−µS−/− spleens (Figure 4C; supplemental Figure 3A). Consistent with a previous association between AID−/− GC phenotype and deregulated intestinal microbiota,18 analysis of mLN revealed a 2-million increase in GC B cells in AID−/− mice compared with WT animals. There were 3 times more GC B cells in AID−/−µS−/− than in AID−/− mice (Figure 4D; supplemental Figure 3B). These results suggest that non-SHM IgM in AID−/− mice limit GC development at the intestinal mucosa but not significantly in the spleen.
GC numbers and size are equally increased in AID−/− and AID−/−µS−/− animals and AID−/−µS−/− and μS−/− mice have atypical IgMhiIRF4+CD138− plasmablast-like cells. Spleen sections of age-matched WT C57Bl/6, AID−/− (AID), μS−/−, and AID−/−µS−/− mice were analyzed by confocal microscopy. (A) Ki67 (blue) highlight clusters of proliferating GC B cells adjacent to CD21+ follicular dendritic cells (green) in the follicles constituted by CD23+ B cells (red). (B) The proportion of follicles seeded with GC was determined for each of the 4 spleens taken from 4 mice in each group. For each spleen section taken from each of the 4 spleens of the same group, the numbers of follicles and GCs were counted on 5 nonoverlapping images similar to that in A, representing in total 1.6 mm2/spleen. Numbers of GL7+FAS+ GC B cells determined by FACS analysis of spleens (C) and mLNs (D) from the 4 groups of mice. (E) In the top panels, IRF-4 (red) identifies plasmablasts and PCs. Unswitched PCs co-stained for IgM (blue) appear in pink, whereas switched IRF-4+IgM-IgD− PCs are red. In WT and AID−/− spleens, PC clusters are in the red pulp, whereas many IgMhiIRF-4+ PC-like cells (pink) are scattered throughout the follicles (IgD+ area in green in WT, AID−/−, and μS−/−, or cyan in AID−/−µS−/−), MZ, and red pulp. On the bottom panels, Ki67 (green) highlights clusters of proliferating cells in the red pulp of AID−/−µS−/− and μS−/− mice. Switched IgM-CD138+ PC in red, visible only in WT spleens, and unswitched PCs positive for IgM (blue) and CD138 (red), in pink, seen in both WT and AID−/− spleens are absent from AID−/−µS−/− and μS−/−. (F) Expression of IRF-4, Blimp-1, and XBP-1 mRNA was quantified in spleen sections from the 4 groups of mice by real-time reverse transcription-PCR, relative to the level of β2-microglobulin mRNA used as reference gene. Representative confocal images are shown; results are representative of 3 independent experiments; *P ≤ .05; **P ≤ .01; ***P ≤ .005. White bars on confocal images represent 200 μm.
GC numbers and size are equally increased in AID−/− and AID−/−µS−/− animals and AID−/−µS−/− and μS−/− mice have atypical IgMhiIRF4+CD138− plasmablast-like cells. Spleen sections of age-matched WT C57Bl/6, AID−/− (AID), μS−/−, and AID−/−µS−/− mice were analyzed by confocal microscopy. (A) Ki67 (blue) highlight clusters of proliferating GC B cells adjacent to CD21+ follicular dendritic cells (green) in the follicles constituted by CD23+ B cells (red). (B) The proportion of follicles seeded with GC was determined for each of the 4 spleens taken from 4 mice in each group. For each spleen section taken from each of the 4 spleens of the same group, the numbers of follicles and GCs were counted on 5 nonoverlapping images similar to that in A, representing in total 1.6 mm2/spleen. Numbers of GL7+FAS+ GC B cells determined by FACS analysis of spleens (C) and mLNs (D) from the 4 groups of mice. (E) In the top panels, IRF-4 (red) identifies plasmablasts and PCs. Unswitched PCs co-stained for IgM (blue) appear in pink, whereas switched IRF-4+IgM-IgD− PCs are red. In WT and AID−/− spleens, PC clusters are in the red pulp, whereas many IgMhiIRF-4+ PC-like cells (pink) are scattered throughout the follicles (IgD+ area in green in WT, AID−/−, and μS−/−, or cyan in AID−/−µS−/−), MZ, and red pulp. On the bottom panels, Ki67 (green) highlights clusters of proliferating cells in the red pulp of AID−/−µS−/− and μS−/− mice. Switched IgM-CD138+ PC in red, visible only in WT spleens, and unswitched PCs positive for IgM (blue) and CD138 (red), in pink, seen in both WT and AID−/− spleens are absent from AID−/−µS−/− and μS−/−. (F) Expression of IRF-4, Blimp-1, and XBP-1 mRNA was quantified in spleen sections from the 4 groups of mice by real-time reverse transcription-PCR, relative to the level of β2-microglobulin mRNA used as reference gene. Representative confocal images are shown; results are representative of 3 independent experiments; *P ≤ .05; **P ≤ .01; ***P ≤ .005. White bars on confocal images represent 200 μm.
Both µS−/− and AID−/−µS−/− spleens contain high numbers of atypical IRF-4+ B cells engaged into PC differentiation
High numbers of IgMhiIgD− B cells evoking PCs were found in AID−/−µS−/− spleen sections (Figure 2D). We assessed the expression of IRF-4 and CD138, two proteins involved in PC differentiation27 and maturation,28 respectively. IgM+IRF-4+ and IgM+CD138+ PCs concentrated at bridging channels and in the red pulp in WT and AID−/− spleens. In contrast, IgM+IRF-4+ cells in µS−/− and AID−/−µS−/− mice were more abundant and scattered throughout the spleen, including in expanded MZ and follicles. These misplaced activated cells stained negative for CD138 (Figure 4E) in keeping with a previous study showing that AID−/−µS−/− mice fail to maintain B220-CD138+ PCs.26 Higher transcription levels of IRF-4, Blimp-1, and XBP-1, all ensuring PC differentiation, confirmed that AID−/−µS−/− were enriched in activated B cells engaged in the PC differentiation pathway (Figure 4F). These results indicate that absence of IgM, but not of switched Igs/SHM, increased the number of activated B cells engaging spontaneously with PC differentiation and that secretion of IgM is necessary for these “natural” PCs to progress toward CD138+ stage.
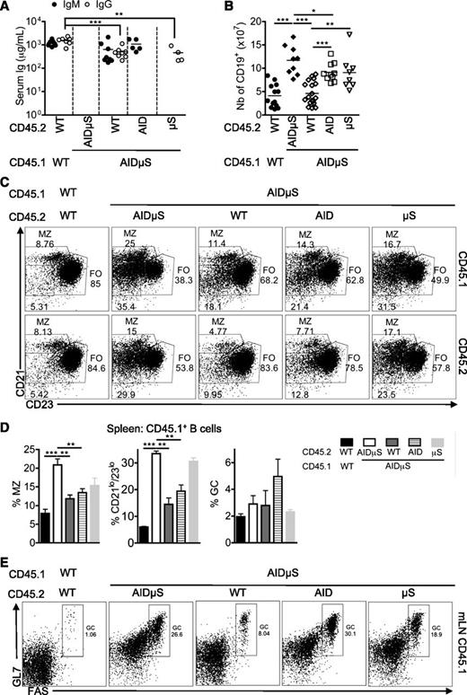
Increased MZ, B1, and GC B-cell numbers is a cell-extrinsic property of AID−/−µS−/− B lymphocytes
The B-cell phenotype in AID−/−µS−/− mice could result from a B-cell intrinsic property or from the lack of soluble Igs. To test these hypotheses, we monitored the phenotype of AID−/−µS−/− B cells that co-developed with B cells producing Igs or not. Lethally irradiated RAG-deficient hosts were reconstituted with a fixed number of BM cells from CD45.1 AID−/−µS−/− donors (tested population) mixed at a 1:1 ratio with CD45.2 BM cells from AID−/−µS−/−, WT, AID−/− , or μS−/− mice (complementing population). Control chimeras received CD45.1 and CD45.2 cells both isolated from WT donors. The chimera nomenclature refers to the genotype of the donor cells, indicating first the CD45.1 tested population and second the CD45.2 complementing population (eg, AIDµS:WT). The chimeras were analyzed 10 to 14 weeks post-reconstitution, when serum Ig titers in WT:WT chimeras were comparable with those of WT animals (Figure 5A). As expected, AIDµS:AIDµS animals were devoid of serum Igs, whereas WT, µS−/−, or AID−/− cells restored serum IgM and IgGs, IgGs, or IgM in the respective chimeras (Figure 5A). AIDµS:AIDµS chimeras reproduced the phenotypes of AID−/−µS−/− mice: increased splenic B-cell number (Figure 5B) and increased proportion (Figure 5C-D) and numbers (supplemental Figure 4A-B) of MZ, CD21loCD23lo, and GC B cells in spleen, of peritoneal B1 cells, and of GC B cells in mLNs (supplemental Figure 4A-B). Analysis of AIDµS:WT chimeras demonstrated that AID−/−µS−/− B-cell phenotypes are not explained by a B-cell intrinsic property. In these chimeras, numbers of splenic B cells, total, CD21loCD23lo and MZ, peritoneal B1 cells, and GC B cells in mLNs were similar to those of WT:WT chimeras (Figure 5B; supplemental Figure 4A-B). Strikingly, within the CD45.1 mutant cells of AIDμS:WT chimeras, the proportions of splenic CD21loCD23lo and MZ B cells were reduced by about one-half, reproducing a distribution similar to that of WT:WT chimeras (Figure 5C-D). WT cells in AIDµS:WT chimera also readily corrected the numbers and proportion of mutant CD45.1 GC B cells in mLNs (Figure 5E) and prevented the development of mutant CD45.1 IgMhi cells in BM fraction E (supplemental Figure 4C). These results indicate that WT cells corrected the AID−/−µS−/− phenotypes. Finally, analyses of chimeras constructed with single AID−/− or μS−/− mutant cells confirmed that different Ig classes and SHM are involved in the control of specific B-cell subsets. AID−/− cells, producing only non-SHM IgM, corrected the MZ/CD21loCD23lo/B1 but not the GC B-cell phenotype, whereas µS−/− cells, producing only switched Igs, corrected the GC phenotype and regulated to a lesser extent MZ/CD21loCD23lo cells (Figure 5C-D; supplemental Figure 4A-B). Together, these results indicate that the AID−/−µS−/− phenotypes are not cell intrinsic and can be complemented in trans by Ig-secreting cells.
Increased MZ, B1, and GC B-cell numbers are a cell-extrinsic property of AID−/−µS−/− B lymphocytes. BM chimeras constructed with a 1:1 ratio of BM cells from CD45.1+ AID−/−µS−/− donors and CD45.2+ BM cells from AID−/−µS−/−, WT, AID−/− (AID), and μS−/− (μS) donors. A control group was reconstituted with a 1:1 ratio of BM cells from CD45.1+ and CD45.2+ WT donors. BM chimeras were analyzed 10 to 14 weeks after reconstitution. (A) Serum levels of IgM and total IgGs measured by ELISA at the time of the analysis. (B) Total numbers of CD19+ B cells per spleen. (C) Representative dot plots showing the relative proportion of splenic B-cell subsets defined as CD21hiCD23lo MZ, CD21loCD23lo, and CD21loCD23hi follicular (FO) in the different BM chimeras were studied in relation to their genotype, traceable through the expression of CD45.1 and CD45.2 allotypes. (D) Bar charts show proportions of MZ (left), CD21loCD23lo (middle), and GC B cells (right) among CD45.1+ B cells, quantified by FACS analysis of spleens from the different groups of chimeras. (E) Representative dot plots showing the proportion of GC B cells among the CD45.1+ mLN cells taken from chimeras of the different groups. Results are representative of 2 independent experiments; *P ≤ .05; **P ≤ .01; ***P ≤ .005.
Increased MZ, B1, and GC B-cell numbers are a cell-extrinsic property of AID−/−µS−/− B lymphocytes. BM chimeras constructed with a 1:1 ratio of BM cells from CD45.1+ AID−/−µS−/− donors and CD45.2+ BM cells from AID−/−µS−/−, WT, AID−/− (AID), and μS−/− (μS) donors. A control group was reconstituted with a 1:1 ratio of BM cells from CD45.1+ and CD45.2+ WT donors. BM chimeras were analyzed 10 to 14 weeks after reconstitution. (A) Serum levels of IgM and total IgGs measured by ELISA at the time of the analysis. (B) Total numbers of CD19+ B cells per spleen. (C) Representative dot plots showing the relative proportion of splenic B-cell subsets defined as CD21hiCD23lo MZ, CD21loCD23lo, and CD21loCD23hi follicular (FO) in the different BM chimeras were studied in relation to their genotype, traceable through the expression of CD45.1 and CD45.2 allotypes. (D) Bar charts show proportions of MZ (left), CD21loCD23lo (middle), and GC B cells (right) among CD45.1+ B cells, quantified by FACS analysis of spleens from the different groups of chimeras. (E) Representative dot plots showing the proportion of GC B cells among the CD45.1+ mLN cells taken from chimeras of the different groups. Results are representative of 2 independent experiments; *P ≤ .05; **P ≤ .01; ***P ≤ .005.
Uncontrolled microbiota drives GCs but not MZ and B1-cell increases in AID−/−µS−/− mice
Next, we directly addressed if serum Ig−/− could correct the AID−/−µS−/− phenotype. In AIDµS:µS chimeras, µS−/− cells prevented the hyperplasia of GCs (supplemental Figure 4A-B). Because there is no soluble IgM in these chimeras, it follows that IgM is not the main class controlling GC size. This reasoning prompted us to test whether serum Igs of the IgG classes would correct the AID−/−µS−/− GC phenotype. We also tested whether total serum from WT mice would correct AID−/−µS−/− phenotypes. Pooled sera collected from a large number of WT mice were either injected directly every other day (sera) or first passed through a protein G column to purify IgGs (pIgG) and injected weekly. mIgG served as a control. Treatment was initiated in 3-week-old AIDµS mice, an age at which BM and numbers of peripheral B cells were only marginally affected (Figure 6A-B). Administration of IgGs to AID−/−µS−/− mice restored serum IgG titers to WT levels (Figure 6C). Likewise, sera injections restored serum IgGs and, to a lesser extent, IgM titers (Figure 6D). Strikingly, sera but not IgGs administration decreased the total numbers of B, MZ, and CD21loCD23lo-cells in AID−/−µS−/− spleens (Figure 6E-F). Sera, pIgG, and mIgG did not significantly decrease the number of splenic GC B cells; if anything, pIgG and sera seemed to increase GC B-cell numbers (Figure 6F-G). The results obtained with sera administration support that absence of secreted Igs leads to AID−/−µS−/− phenotypes. This finding was confirmed by analyzing AIDµS:AIDµS chimeras treated or not with WT sera and compared with AIDµS:WT animals. The numbers of CD21loCD23lo and MZ B cells were similar in WT:AIDµS and treated AIDµS:AIDμS chimeras (supplemental Figure 4D). Thus, sera treatment mimics most of the effect of WT B cells.
Serum but not pIgG treatment of unaffected young AID−/−µS−/− mice corrects extra numbers of total, MZ, and B1 cells but does not correct GC B cells at adulthood. Three-week-old Thy1.2+ AID−/−µS−/− mice intravenously received either 800 μg of pIgG or mIgG weekly, or 200 μL of sera from WT mice every other day (sera). Four weeks after the first injection, these 3 groups of treated mice together with untreated age-matched AID−/−µS−/− and WT controls were analyzed. (A) FACS analysis of BM of 3-week-old WT and AID−/−µS−/− mice. The numbers in dot plots show the percentages of B220+CD43− cells in fractions D (B220dimIgM−), E (B220dimIgM+), and F (B220brightIgM+). (B) Total number of splenic CD19+IgM+ B cells of 3-week-old AID−/−µS−/− and age-matched WT controls. (C) Levels of serum IgG in mice treated with pIgG or mIgG were monitored by ELISA performed on blood samples withdrawn just before each of the 4 injections. The x axis indicates WT age-matched mice and for each group of treated mice, the time after the first injection, in weeks 1 to 4. (D) Levels of IgM and IgGs in mice treated with WT sera at the time of the analysis. (E) The total numbers of CD19+IgM+ B cells per spleen of untreated WT and AID−/−µS−/− mice or treated AID−/−µS−/− mice. (F) Absolute numbers of Imm, Mat, follicular (FO), MZ, CD21loCD23lo, and GC B cells per spleen of untreated and treated mice. (G) Representative dot plots showing the percentages of GC B cells among mature splenic B cells of untreated WT and AID−/−µS−/− mice, or treated AID−/−µS−/− mice. Each dot represents one mouse. Results are from 2 independent experiments; ns, not significant; *P ≤ .05; **P ≤ .01; ***P ≤ .005.
Serum but not pIgG treatment of unaffected young AID−/−µS−/− mice corrects extra numbers of total, MZ, and B1 cells but does not correct GC B cells at adulthood. Three-week-old Thy1.2+ AID−/−µS−/− mice intravenously received either 800 μg of pIgG or mIgG weekly, or 200 μL of sera from WT mice every other day (sera). Four weeks after the first injection, these 3 groups of treated mice together with untreated age-matched AID−/−µS−/− and WT controls were analyzed. (A) FACS analysis of BM of 3-week-old WT and AID−/−µS−/− mice. The numbers in dot plots show the percentages of B220+CD43− cells in fractions D (B220dimIgM−), E (B220dimIgM+), and F (B220brightIgM+). (B) Total number of splenic CD19+IgM+ B cells of 3-week-old AID−/−µS−/− and age-matched WT controls. (C) Levels of serum IgG in mice treated with pIgG or mIgG were monitored by ELISA performed on blood samples withdrawn just before each of the 4 injections. The x axis indicates WT age-matched mice and for each group of treated mice, the time after the first injection, in weeks 1 to 4. (D) Levels of IgM and IgGs in mice treated with WT sera at the time of the analysis. (E) The total numbers of CD19+IgM+ B cells per spleen of untreated WT and AID−/−µS−/− mice or treated AID−/−µS−/− mice. (F) Absolute numbers of Imm, Mat, follicular (FO), MZ, CD21loCD23lo, and GC B cells per spleen of untreated and treated mice. (G) Representative dot plots showing the percentages of GC B cells among mature splenic B cells of untreated WT and AID−/−µS−/− mice, or treated AID−/−µS−/− mice. Each dot represents one mouse. Results are from 2 independent experiments; ns, not significant; *P ≤ .05; **P ≤ .01; ***P ≤ .005.
Enlarged GCs in AID−/− mice are related to impaired control of the microbiota.18 To test if uncontrolled microbiota was also the cause for the MZ/CD21loCD23lo/B1 phenotype in AID−/−µS−/− mice, we axenized AID−/−µS−/− mice. WT mice raised in GF conditions display a similar number of MZ, B1, and GC cells compared with age-matched syngenic animals maintained in SPF biocontainment (Figure 7B-D). AID−/−µS−/− animals raised in GF or SPF conditions showed similar numbers of splenic mature cells and, among those, an equal number of MZ B cells (Figure 7A-B). The numbers of splenic CD21loCD23lo B cells were reduced by <2-fold in GF animals, remaining at an elevated number of ∼30 million. Similarly, the number of peritoneal B1 cells in AID−/−µS−/− mice was not affected by axenization (Figure 7B). Contrary to the MZ/CD21loCD23lo/B1 phenotype, the GC phenotype of AID−/−µS−/− mice was microbiota dependent (Figure 7C-D). AID−/−µS−/− animals raised in GF conditions presented with numbers of GC B cells in spleens and mLNs approximating those of WT animals raised in SPF conditions (Figure 7D), although the proportion of GC B cells remained elevated in mLNs (Figure 7C). The latter residual phenotype may be related to food Ag-driven GC reactions. Taken together, these data indicate that MZ and B1 cell numbers are controlled by naturally secreted Igs as result of an intrinsic property of the immune system, whereas GC development is under the indirect control of secreted Igs that limit bacterial load or species triggering GC reactions.
Uncontrolled microbiota drives the GC but not the MZ and B1-cell phenotypes in AID−/−µS−/− mice. FACS analysis of splenic, mLN, and peritoneal cavity B cells from AID−/−µS−/− and WT mice maintained in SPF or GF conditions. (A) Total numbers of CD19+IgM+ B cells per spleen. (B) Absolute numbers of follicular (FO), MZ, and CD21loCD23lo in the spleen (left) and B1 in the peritoneal cavity (right) are shown. (C) Representative dot plots showing the percentages of GL7+FAS+ GC B cells in mLNs. (D) Total numbers of CD19+IgM+ B cells and GC B cells per mLN (right) and of GC B cells per spleen (left) are shown. Results are representative of 3 independent experiments; each dot represents one animal. Statistical analyses are shown only to compare groups that have the same genotype but were kept in different housing conditions (GF vs SPF); *P ≤ .05; **P ≤ .01; ***P ≤ .005.
Uncontrolled microbiota drives the GC but not the MZ and B1-cell phenotypes in AID−/−µS−/− mice. FACS analysis of splenic, mLN, and peritoneal cavity B cells from AID−/−µS−/− and WT mice maintained in SPF or GF conditions. (A) Total numbers of CD19+IgM+ B cells per spleen. (B) Absolute numbers of follicular (FO), MZ, and CD21loCD23lo in the spleen (left) and B1 in the peritoneal cavity (right) are shown. (C) Representative dot plots showing the percentages of GL7+FAS+ GC B cells in mLNs. (D) Total numbers of CD19+IgM+ B cells and GC B cells per mLN (right) and of GC B cells per spleen (left) are shown. Results are representative of 3 independent experiments; each dot represents one animal. Statistical analyses are shown only to compare groups that have the same genotype but were kept in different housing conditions (GF vs SPF); *P ≤ .05; **P ≤ .01; ***P ≤ .005.
Discussion
Herein, we provide evidence supporting that secreted Igs contribute to a cell-extrinsic process that controls numbers and specific subset distribution of B cells at steady state, in particular by limiting MZ, B1, GC, and activated B cells. WT B cells in AIDμS:WT BM chimeras normalized total numbers of B cells, MZ, B1, GC, and activated B cells. Axenization of AID−/−µS−/− mice prevented hyperplasic GC and moderately decreased splenic CD21loCD23lo B-cell numbers, likely by reducing the fraction of this cell population constituted by activated cells. In contrast, GF AID−/−µS−/− mice retained an increased number of total, B1, and MZ B cells, indicating that Igs control these subsets independently from the regulation they exert on the microbiota.
AID plays a critical role in gut homeostasis. AID−/− mice develop hyperplasia of gut-associated tissues and have elevated GC B-cell numbers. Both phenotypes are normalized by treatment with broad-spectrum antibiotics18 or by restoring the control of the microbiota though reconstitution of IgA production in the lamina propria.29 Mice carrying a point mutation in Aicda that reduces its SHM activity but not its ability to promote class switch recombination have normal levels of serum and fecal IgA. These mice develop hyperplasic GCs.6 Overall, these studies indicate that SHM IgA are the antibodies that ensure gut microbiota homeostasis and indirectly control GC B cells. Our data support a major role for IgA in limiting GC development at steady state. WT and μS−/− cells producing switched and hypermutated Igs in AIDμS:WT and AIDμS:μS chimeras decreased the number of GC B cells whereas IgG treatment of AID−/−µS−/− mice did not, pointing toward a preponderant effect of IgA. This hypothesis could also explain why the GC phenotype was corrected in AIDμS:WT and AIDμS:μS chimeras but not upon sera injection to AID−/−µS−/− mice. Likely due to the short 12- to 17-h half-life time of IgA,30 sera injection every 48 h did not restore serum IgA titers; serum IgA was undetectable in sera-treated AID−/−µS−/− mice, even at dilutions allowing detection of serum IgA from GF WT mice, which produce little IgA. Our study also showed that the control of GC size by Igs is indirectly exerted through the control of the microbiota. Yet, although the reduction in GC B-cell numbers in spleens and mLNs of GF AID−/−µS−/− mice was dramatic, the proportion of GC B cells in mLNs remained elevated, raising the possibility that food Ags may also drive GC development in Ig-deficient mice.
MLNs of AID−/− mice had fewer GC B cells than AID−/−µS−/− mice. This shows that large amounts of non-SHM IgM in AID−/− mice partially compensates for the lack of SHM IgA, likely by clearing components of the microbiota and limiting B-cell activation and GC formation. However, the effect of non-SHM IgM on GC B-cell numbers was not seen when we compared mLNs of AIDμS:AID, where IgM levels are not above normal, and AIDμS:AIDμS mLNs; these 2 types of chimeras had similar numbers of GC B cells. These data suggest that only large amounts of non-SHM IgM can control the microbiota in the absence of switched Igs. Besides limiting the microbiota, non-SHM IgM may also limit the number of GC B cells by competing with their B cell receptor (BCR) for Ag ligation and increasing their susceptibility to apoptosis.31 It was also proposed that AID constrains GC size through a B-cell–intrinsic mechanism that increases their susceptibility to apoptosis and is essential for B-cell selection.32,33 Our results with GF AID−/−µS−/− mice clearly show that hyperplasic GC formation is microbiota-dependent but do not exclude that B-cell–intrinsic AID play a role in GC B-cell homeostasis.
It was recently shown that FcRγIIb, the low-affinity inhibitory receptor for IgGs, participates in the control of CG B cells during GC reactions.34 Therefore, it is somehow surprising that IgG injections to AID−/−µS−/− mice did not decrease GC numbers and even exacerbated their numbers in some mice. A possible explanation is that our IgG preparations contained Toll-like receptor ligands able to promote GC growth.35 Another hypothesis involves the adjuvant effect of ICs formed between the injected IgG and the excess of free Ag in AID−/−µS−/− mice. These ICs held by FDCs may deliver positive signals to Ag-specific GC B cells.12,36 In AID−/−µS−/− mice, this effect is not compensated by competition with co-developing affinity-matured Igs that promote negative selection.31 This may explain the overall increase of GC size in some mice. How the different agonistic and antagonistic effects mediated by soluble Igs fine-tune the GC reactions is still obscure. Lastly, the spread of GC B-cell numbers obtained by treatment with pIgG or sera suggests that the effect we observed is transient and may reflect variations of microbiota and/or B-cell repertoires between individuals.
We demonstrated that the mechanism underlying the Ig-dependent control of B1 and MZ B cell proportion and numbers is microbiota-independent and relies on both IgM and switched Igs. A recent study showed that IgGs restrict the numbers of IgM-secreting cells, MZ, and CD21loCD23lo-activated B cells through a mechanism involving FcRγIIb.25 This work used long-term adoptive transfer of mature LN B2 cells of different genotypes and compared their phenotype and propensity to produce Igs in different immuno-sufficient or -deficient recipient mice. Using different approaches, including injection of IgGs into AID−/−µS−/− mice, we excluded that IgG subclasses are the main regulator of MZ, B1, and CD21loCD23lo B-cell numbers at steady state. The different results obtained in the 2 studies may reveal different layers of regulation of MZ and CD21loCD3lo B cells depending on their origin, eg, B2 vs BM and/or fetal liver cells. Nonetheless, both studies reveal a feedback mechanism by which soluble Igs control B-cell homeostasis.
Finally, the effect of switched Igs on MZ and B1 B-cell numbers may be mediated by IgA. MZ and B1 cells are the main sources of natural IgM antibodies, and B1 cells residing in the peritoneal cavity originate about one-half of the IgA-producing PC found in the gut.37 Therefore, MZ and B1 cells may regulate their own numbers via the production of IgM and IgA. Two nonexclusive scenarios involving either the idiotypes or the Fc regions of the Igs may explain how this control is exerted. The effect of IgM (and IgA) on MZ and B1 can be a direct consequence of their Ag-binding capacity. Among other stimuli, BCR stimulation, including through self-epitopes recognition, is necessary for MZ38 and B139 differentiation. It is conceivable that at steady state, soluble Igs produced by mature B1 and MZ B cells outcompete the BCR of immature B cells by binding the same epitopes, thereby reducing their availability and the induction of new B1 and MZ B cells. Along this model, absence of Igs in AID−/−µS−/− may increase the probability for B-cell precursors to receive adequate BCR stimulation from soluble Ags and differentiate into B1 or MZ B cells. This proposition is consistent with the fact that polyclonal IgM but not monoclonal IgM corrected the MZ and B1 phenotype in μS−/− mice.40 Alternatively, soluble IgM or IgA could regulate MZ and B1 through FcR. IgM but not IgA can bind CD22 and FcμR/TOSO/FAIM3,41,42 two receptors expressed on B cells. The participation of FcμR in regulation of the numbers of MZ and B1 cells has been recently reported.43 Sensing of both IgM and IgA by MZ and B1 cells, or their precursors, could also involve Fcα/μR, a common receptor for these two classes expressed by B cells.44,45
Our finding that IgM and likely IgA are ensuring Ig-mediated homeostatic control of MZ and B1 cells, both cell types providing natural antibodies and the first line of immune defense, should inform on how to improve Ig-based therapies for the treatment of immunodeficiencies and autoimmune diseases.
The online version of this article contains a data supplement.
The publication costs of this article were defrayed in part by page charge payment. Therefore, and solely to indicate this fact, this article is hereby marked “advertisement” in accordance with 18 USC section 1734.
Acknowledgments
The authors thank Michel C. Nussenzweig for providing the AIDcre/cre mice and Michael S. Neuberger and the Medical Research Council, UK for the μS−/− mice. The authors also thank Telma Lopes for technical support with FACS Aria, Joana Bom for animal rederivation to GF conditions, and Rosa M. Santos for Ab preparation. The authors are grateful to Thiago L. Carvalho, Antonio Coutinho, Karine Serre, and Ian C. M. MacLennan for helpful discussion and to Vasco M. Barreto and Jorge Carneiro for critical reading of the manuscript.
This work was supported by Fundação para a Ciência e a Tecnologia, Portugal, Programa Operacional Ciência e Inovação and Fundo Comunitario Europeu grants PTDC/SAU-MII/71402/2006 and PTDC/BIA-GEN/116830/2010 to J. Demengeot and fellowships to A. C. Lino and E. Mohr. Axenization was supported by EMMA, EU FP7 Capacities Specific program.
Authorship
Contribution: A.C.L. and E.M. performed the experiments; and A.C.L., E.M., and J.D. designed the research and wrote the paper.
Conflict-of-interest disclosure: The authors declare no competing financial interests.
Correspondence: Elodie Mohr, Instituto Gulbenkian de Ciência, Rua da Quinta Grande, 6, 2781-901 Oeiras, Portugal; e-mail: elodie.mohr@gmail.com; and Jocelyne Demengeot, Instituto Gulbenkian de Ciência, Rua da Quinta Grande, 6, 2781-901 Oeiras, Portugal; e-mail: jocelyne@igc.gulbenkian.pt.













