Abstract
ATP-dependent SWI/SNF-like BAF chromatin remodeling complexes are emerging as key regulators of embryonic and adult stem cell function. Particularly intriguing are the findings that specialized assemblies of BAF complexes are required for establishing and maintaining pluripotent and multipotent states in cells. However, little is known on the importance of these complexes in normal and leukemic hemopoiesis. Here we provide the first evidence that the actin-related protein BAF53a, a subunit of BAF complexes preferentially expressed in long-term repopulating stem cells, is essential for adult hemopoiesis. Conditional deletion of BAF53a resulted in multilineage BM failure, aplastic anemia, and rapid lethality. These severe hemopoietic defects originate from a proliferative impairment of BM HSCs and progenitors and decreased progenitor survival. Using hemopoietic chimeras, we show that the impaired function of BAF53a-deficient HSCs is cell-autonomous and independent of the BM microenvironment. Altogether, our studies highlight an unsuspected role for BAF chromatin remodeling complexes in the maintenance of HSC and progenitor cell properties.
Introduction
Long-term hemopoietic stem cells (LT-HSCs) are characterized by their ability to generate, in a controlled fashion, all of the blood cell lineages and maintain their original pool through self-renewal. The capacity for sustained self-renewal is the hallmark feature of HSCs and the cornerstone for the increasing application of HSC-based therapies for a wide variety of malignant and genetic disorders. Although the clinical imperative is high, harnessing and enhancing HSC self-renewal potential remain a formidable challenge. Improved understanding of the nature of HSCs and their regulation are, however, providing several promising leads. LT-HSCs are thought to be in a relatively quiescent state, which is essential to maintain their long-term self-renewing potential.1 Genetic studies have shown that HSC function can be compromised through a block of cell cycle that prevents self-renewing divisions or by prolonged cell cycle activation that can lead to exhaustion of the HSC pool.2-6 Similarly, interactions between the HSCs and a specialized osteoblastic niche are essential to protect the HSCs from loss of their long-term self-renewing capacity.7 Although much progress has been made in identifying the cytokines and transcription factors controlling HSC lineage decisions, very little is known about the molecular basis of HSC self-renewal/proliferation.
Epigenetic regulators of the chromatin structure, such as ATP-dependent chromatin remodeling complexes, and histone-modifying enzymes, have been implicated in the regulation of embryonic and somatic stem cell properties.8 The mammalian genome encodes 29 SWI2/SNF2-like ATPases, 2 of which, Brg and Brm, are alternative subunits of 2 mDa complexes termed BAF (Brg/Brm associated factor) or mSWI/SNF. Unlike the corresponding SWI/SNF-like complexes in yeast, flies, and worms, most of the 12 core subunits of mammalian BAF complexes are encoded by gene families and are combinatorially assembled into functional complexes.9,10 We recently showed that, in embryonic stem (ES) cells, a specialized complex called esBAF is essential for maintaining self-renewal and pluripotency.11 In the nervous system, specific assemblies of neural nBAF complexes are required for neural stem/progenitor cell proliferation.12,13 Strikingly, we showed that the dynamic exchange of specific subunits within these complexes is deterministic for the transition from proliferating stem/progenitor cells to postmitotic neurons.12-14 However, despite their essential function in embryonic and neural stem cell development, little is known about the roles and mechanisms of regulation of these complexes in the hemopoietic tissue.
Recent evidence suggests that mSWI/SNF (BAF) subunits have nonredundant and dosage-sensitive roles in hemopoietic development. First, the Brg ATPase is required for erythroid development,15 myeloid differentiation to granulocytes,16 and the double-negative to double-positive stage of T-cell differentiation.17 Second, several BAF genes, including BAF47, BAF60b, BAF155, and Brg, are mutated or not expressed in human primary tumors,18 including leukemia.19 Third, mice carrying a mutant allele of the BAF250a subunit (lacking exons 2 and 3) have significantly higher numbers of HSCs with enhanced competitive repopulation activity.20 Lastly, ablation of BAF47/Snf5, a core and ubiquitous component of BAF complexes, results in BM and organ failure,21 but the nature of BAF47/Snf5 function in hemopoiesis is unknown because BAF47/Snf5 deletion rapidly leads to lymphomagenesis. To further our understanding of the requirement for BAF complexes in hemopoietic development, we investigated the expression patterns of the BAF family of genes in purified subpopulations of BM cells. These studies revealed that expression of the BAF53a subunit, an actin-related protein (ARP), is significantly enriched in BM HSC populations. Based on these observations, we have genetically addressed the role of BAF53a in the regulation of hemopoietic stem and progenitor cell function.
Methods
Congenic mice
C57Bl/6J-Ly5.2 and B6.SJL-Ptprca Pep3b/BoyJ-Ly5.1 congenic mice were bred in a specific pathogen-free animal facility at IRIC. Experimental procedures were approved by the University of Montreal Animal Ethics Committee.
Generation of BAF53afl/fl mice
The 129svev Tac ES cells were electroporated with the targeting vector (neoR) and selected using G418 and Gancyclovir. Two ES cell clones were microinjected into C56Bl6/J blastocysts to obtain chimeras. Heterozygotes were backcrossed for at least 3 generations in the C56Bl6/J genetic background and then crossed with Mx1-Cre transgenics (C57Bl6/J backcross 18). To delete BAF53a, 5-week-old BAF53aflCre+ mice and controls were injected intraperitoneally with 7 μg polyriboinosinic acid/polyribocytidylic acid (pIpC; GE) per gram of body weight followed by 3 injections every 2 days of 6 μg pIpC per gram of body weight.
Generation of hemopoietic chimeras
Embryonic day 14.5 BAF53afl/flCre+ and control fetal liver cells (Ly5.2+) were isolated from timed pregnancies and single-cell suspensions made using 70 μm nylon cell strainers (BD Biosciences Pharmingen). In the noncompetitive setting (stress state), 2 × 106 E14.5 donor cells (Ly5.2+) were injected with 2 × 104 congenic (Ly5.1+) Pep3B helper cells into the tail veins of sublethally irradiated (800 cGy, 137Cs γ radiation) Pep3B recipient mice. In the competitive setting (steady state), 4 × 105 Ly5.2+ donor cells were used together with 1.6 × 106 congenic (Ly5.1+) competitor cells. Recipient mice were bled at 8 weeks after transplantation to analyze the percentage of donor-derived (Ly5.2+) cells (∼ 85%-90% in the noncompetitive setting, and 20%-30% in the competitive setting) and then injected with pIpC to induce BAF53a deletion.
Retroviral infection and transplantation of E14.5 fetal liver cells
Generation of vesicular stomatitis virus-pseudotyped retroviruses and ecotropic retrovirus-producing GP+E-86 cells, infections of E14.5 fetal liver cells and transplantation assays into mice were done as described.22
Flow cytometry
Flow cytometric studies were performed on a LSRII cytometer (BD Biosciences) and FACSAria cell sorter (BD Biosciences) and data analyzed using FlowJo Version 7.2.4 (TreeStar).
RNA-seq and quantitative PCR assays
Experimental details can be found in supplemental Methods (available on the Blood Web site; see the Supplemental Materials link at the top of the online article).
Statistical analyses
The significance of differences was determined by a 1-tailed Student t test.
Results
Conditional deletion of BAF53a in the adult hemopoietic system leads to BM failure, aplastic anemia, and death
To verify the expression pattern of the BAF53a subunit of BAF complexes in the developing hemopoietic system, we measured mRNA levels in FACS-purified populations of mouse BM cells representing different levels of differentiation (ie, LT-HSCs: c-kit+Lin− Sca1+ [KLS] CD34− Flk2−, and KLS CD150+CD48−, short-term [ST] HSCs, multipotent progenitors [MPPs], common myeloid progenitors [CMPs], granulocyte-macrophage progenitors [GMPs], megakaryocyte-erythroid progenitors [MEPs], committed myeloid progenitors [Mac1+Gr1+] and mature myeloid, lymphoid, and erythroid cells) by quantitative PCR (see supplemental Methods for the experimental procedure to evaluate LT-HSC frequencies in the different populations analyzed). As shown in Figure 1A, BAF53a transcripts are enriched in long-term repopulating HSCs (phenotypically defined as KLS CD150+CD48−) compared with total BM cells (RQ = 2.8, RQmin-RQmax 95% CI). BAF53a mRNA levels remain high in ST-HSCs and MPPs but rapidly decrease in more mature BM populations, except in erythroid Ter119+ cells (Figure 1A). Expression of the alternative BAF53b family member is undetectable in BM cells (data not shown). Similar to BAF53a, BAF45a transcripts are enriched in the LT-HSC compartment, whereas BAF60a expression is highest in lymphoid cells (Figure 1A), suggesting that expression of the different BAF genes is regulated during hemopoiesis.
BAF53a deficiency results in the development of lethal aplastic anemia. (A) Expression profiles of the BAF53a, BAF45a, and BAF60a genes in purified populations of mouse BM cells. Total RNA was isolated from the different populations, reverse-transcribed, and analyzed by quantitative PCR. SLAM-HSCs are CD150+ CD48− Sca1+ c-kit+ Lin−. Immunophenotypes of all cell populations analyzed are shown in supplemental Table 1. Values (RQ) are relative expression of each gene in each population over total BM cells after HPRT normalization. Error bars are based on an RQ minimum/maximum of 95% CI. (B) Generation of the BAF53a targeting vector. The genomic organization of the BAF53a locus is shown. Exon 1 contains the translational start site (ATG). LoxP sites were inserted into introns 3 and 5 of the mouse BAF53a gene. The location of the genomic probe used for Southern blot analysis is shown (green box). (C) Southern blot analysis of BAF53a-targeted ES clones using a 5′ external genomic probe (AK389). Genomic DNA was digested with EcoN1 enzyme. (D) Mendelian distribution of embryos with germline deletion of BAF53a at different embryonic stages. (E) PCR analysis of BAF53a allele in genomic DNA isolated from the BM of BAF53a+/+ (control), BAF53afl/+, and BAF53afl/fl conditional mice in the presence or absence of the Mx1-Cre transgene 17 days after pIpC treatment. The wild-type (WT), floxed (flox), knockout (deleted), and Cre alleles are identified. (F) Western blot analysis of BAF53a and BAF53b expression levels in nuclear extracts isolated from Cre-transduced BAF53a+/+ (CTRL), BAF53afl/+, and BAF53afl/fl E14.5 fetal liver cells (day 4 of infection). Note that BAF53b is undetectable in these extracts. Antibodies against RNA polymerase II were used as loading control. (G) Wright staining of blood smear preparations of BAF53afl/flCre+ mice on day 14 after pIpC-induced deletion. Representative images are shown. (H) Western blot analysis of BAF subunit expression in total cell extracts isolated from pIpC-treated BAF53afl/flCre+ and control Ter119− BM cells (day 4 after pIpC). Note that expression of other BAF subunits remained unaffected by the loss of BAF53a. (I) Kaplan-Meier survival curve of BAF53afl/+Cre+ (HET) and BAF53afl/flCre+ (KO) mice after pIpC-induced deletion. (J) Kinetic of BM aplasia development after pIpC-induced BAF53a deletion. Data are mean ± SD; n > 6 per time point. (K) Absolute number of peripheral blood cells in BAF53afl/flCre+ mice on day 12 after pIpC-induced deletion. FACS analysis confirmed the near-complete absence of B220+ and CD3+ lymphocytes in the peripheral blood of BAF53a-deficient animals at similar time points (data not shown). Ctrl, n = 2; KO, n = 2. CTRL indicates control; WBC, white blood cell; LY, lymphocyte; MO, monocyte; GR, granulocyte; RDW, red cell distribution width; RBC, red blood cell; Hgb, hemoglobin; and PLT, platelet.
BAF53a deficiency results in the development of lethal aplastic anemia. (A) Expression profiles of the BAF53a, BAF45a, and BAF60a genes in purified populations of mouse BM cells. Total RNA was isolated from the different populations, reverse-transcribed, and analyzed by quantitative PCR. SLAM-HSCs are CD150+ CD48− Sca1+ c-kit+ Lin−. Immunophenotypes of all cell populations analyzed are shown in supplemental Table 1. Values (RQ) are relative expression of each gene in each population over total BM cells after HPRT normalization. Error bars are based on an RQ minimum/maximum of 95% CI. (B) Generation of the BAF53a targeting vector. The genomic organization of the BAF53a locus is shown. Exon 1 contains the translational start site (ATG). LoxP sites were inserted into introns 3 and 5 of the mouse BAF53a gene. The location of the genomic probe used for Southern blot analysis is shown (green box). (C) Southern blot analysis of BAF53a-targeted ES clones using a 5′ external genomic probe (AK389). Genomic DNA was digested with EcoN1 enzyme. (D) Mendelian distribution of embryos with germline deletion of BAF53a at different embryonic stages. (E) PCR analysis of BAF53a allele in genomic DNA isolated from the BM of BAF53a+/+ (control), BAF53afl/+, and BAF53afl/fl conditional mice in the presence or absence of the Mx1-Cre transgene 17 days after pIpC treatment. The wild-type (WT), floxed (flox), knockout (deleted), and Cre alleles are identified. (F) Western blot analysis of BAF53a and BAF53b expression levels in nuclear extracts isolated from Cre-transduced BAF53a+/+ (CTRL), BAF53afl/+, and BAF53afl/fl E14.5 fetal liver cells (day 4 of infection). Note that BAF53b is undetectable in these extracts. Antibodies against RNA polymerase II were used as loading control. (G) Wright staining of blood smear preparations of BAF53afl/flCre+ mice on day 14 after pIpC-induced deletion. Representative images are shown. (H) Western blot analysis of BAF subunit expression in total cell extracts isolated from pIpC-treated BAF53afl/flCre+ and control Ter119− BM cells (day 4 after pIpC). Note that expression of other BAF subunits remained unaffected by the loss of BAF53a. (I) Kaplan-Meier survival curve of BAF53afl/+Cre+ (HET) and BAF53afl/flCre+ (KO) mice after pIpC-induced deletion. (J) Kinetic of BM aplasia development after pIpC-induced BAF53a deletion. Data are mean ± SD; n > 6 per time point. (K) Absolute number of peripheral blood cells in BAF53afl/flCre+ mice on day 12 after pIpC-induced deletion. FACS analysis confirmed the near-complete absence of B220+ and CD3+ lymphocytes in the peripheral blood of BAF53a-deficient animals at similar time points (data not shown). Ctrl, n = 2; KO, n = 2. CTRL indicates control; WBC, white blood cell; LY, lymphocyte; MO, monocyte; GR, granulocyte; RDW, red cell distribution width; RBC, red blood cell; Hgb, hemoglobin; and PLT, platelet.
To test the function of the BAF53a subunit in HSCs, we generated a conditional LoxP-flanked (“floxed”) BAF53a allele comprising LoxP sites flanking exons 4 and 5 (Figure 1B-C). BAF53afl/fl mice were viable and healthy. To verify whether BAF53a deletion resulted in a null allele, BAF53afl/fl mice were crossed with a “deleter” Sox2-cre strain to generate BAF53aΔ/+ (HET) mice, which were viable and fertile. Intercrosses of BAF53aΔ/+ mice generated no viable BAF53aΔ/Δ knockout (KO) fetuses (as early as E6.5; Figure 1D), indicating that the loss of BAF53a is early embryonic lethal. Deletion of exons 4 and 5 was confirmed by Southern blot analysis and PCR genotyping of the null allele in BAF53aΔ/+ animals (Figure 1E; and data not shown). No BAF53a protein could be detected by immunoblotting of protein lysates from Cre-transduced E14.5 BAF53aflox/flox fetal liver cells (Figure 1F) and expression levels of all other BAF subunits analyzed remained unchanged (Figure 1H). Hence, deletion of the floxed BAF53a sequences generates a functionally null BAF53a allele.
To investigate the role of the BAF53a subunit in adult hemopoiesis, we interbred BAF53afl/+ and interferon-inducible Mx1-Cre mice23 to generate Mx1-Cre+; BAF53afl/fl mice (hereafter referred to as BAF53afl/flCre+). When analyzed as early as 4 days after pIpC administration, we failed to detect the BAF53a floxed allele by PCR in the BM of pIpC-injected BAF53afl/flCre+ mice and could not detect BAF53a protein by Western blotting (Figure 1E-F,H). Strikingly, BAF53a deletion resulted in death of the majority of the mice within 18 days (Figure 1I). We observed a progressive decrease in the BM cellularity (Figures 1J and 2F) and peripheral blood cell counts (Figure 1G-K) in pIpC-treated BAF53afl/flCre+ animals, pointing to BM failure and aplastic anemia as the most likely cause of death. Flow cytometric analyses of BM (Figure 2A-B) and spleen (Figure 2D-E) myeloid, erythroid, and lymphoid subsets indicated that all hemopoietic lineages were equally affected by the loss of BAF53a and that, in a dose-dependent manner, as pIpC-treated BAF53afl/+Cre+ hemopoietic cells showed an intermediate phenotype (except for lymphoid and erythroid populations, see Figure 2A). Relative BM erythrocytosis was observed in most of the BAF53a-deficient mice at the time of death (Figure 2B-C,E,G). Hematoxylin and eosin staining of transversal sections of the trabecular bones confirmed the lack of hemopoietic cells (BM failure) in pIpC-treated BAF53afl/flCre+ mice (Figure 2F). Cytospin preparations of BM cells isolated from these animals revealed a significant increase in the number of red blood cells and relative absence of myeloid cell types compared with controls (Figure 2G). The remaining nucleated cells were mainly late erythroblasts (Figure 2B; RIV gate: CD71−/Ter119+). In agreement with this, we observed a significant decrease in the frequency of CMPs, MEPs, and GMPs in the BM of pIpC-treated BAF53afl/flCre+ mice compared with controls (Figure 3A-B). Myeloid clonogenic progenitor assays confirmed the near absence of myeloid and erythroid progenitors in the BM and severe reduction in the spleen of BAF53a-deficient mice (Figure 3C; and data not shown). Both the frequency and proliferative potential of BM and spleen BAF53afl/+Cre+ myeloid colony-forming cells (CFCs) were severely affected, as shown by the reduced number of cells per colony (or average colony size; Figure 3C; and data not shown). Altogether, these studies revealed that the BAF53a subunit of SWI/SNF-like BAF chromatin remodeling complexes is essential for the generation and proliferation of adult BM progenitor cells.
BAF53a is essential for adult hemopoiesis. (A) Absolute numbers of BM myeloid progenitors (Mac1+/Gr1+), macrophages (Mac1+), granulocytes (Gr1+), B cells (B220+), T cells (CD3+), erythroid cells (Ter119+), B-type progenitors (B220+IgM+), and megakaryocytes (CD41+Gr1−) in control, BAF53afl/+Cre+, and BAF53afl/flCre+ pIpC-treated animals (days 12-18). Data are mean ± SD; n > 5 per genotype. (B) Representative FACS profiles of BM myeloid (Mac1+Gr1+) and erythroid (CD71+Ter119+) progenitor populations in pIpC-treated BAF53afl/flCre+ mice (day 16). RI: proerythroblasts (Ter119lowCD71hi); RII: basophilic erythroblasts (Ter119hiCD71hi); RIII: late erythroblasts (Ter119hiCD71med); and RIV: late erythroblasts (Ter119hiCD71low). (C) Representative images of BM cell suspensions isolated from pIpC-treated BAF53afl/flCre+ and control mice (day 16). (D) Absolute number of spleen myeloid (Mac1+Gr1+) and erythroid (CD71+/Ter119+) progenitors in BAF53afl/+Cre+ and BAF53afl/flCre+ pIpC-treated mice (days 12-18). n > 5 per genotype. (E) Representative FACS profiles of spleen erythroid progenitors (CD71+Ter119+) in BAF53afl/flCre+ mice after pIpC-induced deletion (day 16). Populations are as in panel B. (F) Hematoxylin and eosin staining of transversal sections of the femoral trabecular zone of pIpC-treated BAF53afl/flCre+ (KO) mice showing BM failure (day 14). Original magnification ×20. (G) Cytospin preparations of BM cells isolated from pIpC-treated BAF53afl/flCre+ mice (day 14). Original magnification ×20. *P ≤ .1 (Student t test). **P ≤ .01 (Student t test).
BAF53a is essential for adult hemopoiesis. (A) Absolute numbers of BM myeloid progenitors (Mac1+/Gr1+), macrophages (Mac1+), granulocytes (Gr1+), B cells (B220+), T cells (CD3+), erythroid cells (Ter119+), B-type progenitors (B220+IgM+), and megakaryocytes (CD41+Gr1−) in control, BAF53afl/+Cre+, and BAF53afl/flCre+ pIpC-treated animals (days 12-18). Data are mean ± SD; n > 5 per genotype. (B) Representative FACS profiles of BM myeloid (Mac1+Gr1+) and erythroid (CD71+Ter119+) progenitor populations in pIpC-treated BAF53afl/flCre+ mice (day 16). RI: proerythroblasts (Ter119lowCD71hi); RII: basophilic erythroblasts (Ter119hiCD71hi); RIII: late erythroblasts (Ter119hiCD71med); and RIV: late erythroblasts (Ter119hiCD71low). (C) Representative images of BM cell suspensions isolated from pIpC-treated BAF53afl/flCre+ and control mice (day 16). (D) Absolute number of spleen myeloid (Mac1+Gr1+) and erythroid (CD71+/Ter119+) progenitors in BAF53afl/+Cre+ and BAF53afl/flCre+ pIpC-treated mice (days 12-18). n > 5 per genotype. (E) Representative FACS profiles of spleen erythroid progenitors (CD71+Ter119+) in BAF53afl/flCre+ mice after pIpC-induced deletion (day 16). Populations are as in panel B. (F) Hematoxylin and eosin staining of transversal sections of the femoral trabecular zone of pIpC-treated BAF53afl/flCre+ (KO) mice showing BM failure (day 14). Original magnification ×20. (G) Cytospin preparations of BM cells isolated from pIpC-treated BAF53afl/flCre+ mice (day 14). Original magnification ×20. *P ≤ .1 (Student t test). **P ≤ .01 (Student t test).
BAF53a deletion results in depletion of the HSC and progenitor pools. (A) Representative FACS profiles of BM HSC, CMP, GMP, and MEP populations in BAF53afl/flCre+ mice on day 14 after pIpC-induced deletion. (B) Absolute number of BM CMPs, MEPs, and GMPs per femur in animals treated as in panel A. Data are mean ± SD; n > 5 per genotype. (C) Absolute number of BM myeloid CFCs in pIpC-treated BAF53afl/flCre+ mice (day 14). n = 4 per genotype. CFU-GEMM indicates colony-forming unit-granulocyte, erythrocyte, monocyte and megakaryocyte; CFU-GM, colony-forming unit-granulocyte monocyte; CFU-G, colony-forming unit-granulocyte; and CFU-M, colony-forming unit-macrophage. (D) Representative FACS profiles of LT-HSCs isolated from the BM of pIpC-treated BAF53afl/flCre+ mice (day 14). Lineage, Sca1, CD150, and CD48 antibodies were used. The use of c-kit antibodies would erroneously demonstrate a total loss of LT-HSCs. Therefore, c-kit labeling was deliberately excluded from the analysis. (E) Absolute number of LT-HSCs per femur in pIpC-treated BAF53afl/flCre+ animals (day 14). n = 5 per genotype. (F) Absolute number of Sca1+Lin−c-kit+ (KLS) cells per spleen in pIpC-treated BAF53afl/flCre+ animals (day 4). n = 2 per genotype. **P ≤ .01 (Student t test).
BAF53a deletion results in depletion of the HSC and progenitor pools. (A) Representative FACS profiles of BM HSC, CMP, GMP, and MEP populations in BAF53afl/flCre+ mice on day 14 after pIpC-induced deletion. (B) Absolute number of BM CMPs, MEPs, and GMPs per femur in animals treated as in panel A. Data are mean ± SD; n > 5 per genotype. (C) Absolute number of BM myeloid CFCs in pIpC-treated BAF53afl/flCre+ mice (day 14). n = 4 per genotype. CFU-GEMM indicates colony-forming unit-granulocyte, erythrocyte, monocyte and megakaryocyte; CFU-GM, colony-forming unit-granulocyte monocyte; CFU-G, colony-forming unit-granulocyte; and CFU-M, colony-forming unit-macrophage. (D) Representative FACS profiles of LT-HSCs isolated from the BM of pIpC-treated BAF53afl/flCre+ mice (day 14). Lineage, Sca1, CD150, and CD48 antibodies were used. The use of c-kit antibodies would erroneously demonstrate a total loss of LT-HSCs. Therefore, c-kit labeling was deliberately excluded from the analysis. (E) Absolute number of LT-HSCs per femur in pIpC-treated BAF53afl/flCre+ animals (day 14). n = 5 per genotype. (F) Absolute number of Sca1+Lin−c-kit+ (KLS) cells per spleen in pIpC-treated BAF53afl/flCre+ animals (day 4). n = 2 per genotype. **P ≤ .01 (Student t test).
BAF53a is essential for HSC function
We hypothesized that the progressive decline in BAF53a-deficient BM progenitors could be accounted for entirely by their limited clonal life span and inability of HSCs to replenish the progenitor cell pool. To investigate the role of BAF53a in HSC function, BM isolated from pIpC-treated BAF53afl/flCre+ animals was analyzed for the expression of stem cell markers. The LSK (Sca1+ Lin− c-kit+) compartment, which includes all ST-HSCs and LT-HSCs,24 was virtually absent from these mice but Sca1+Lin− c-kit− cells accumulated, suggesting that c-kit expression is lost on BAF53a deletion (Figure 3D). As 5-fluorouracil-induced myelosuppression is known to induce down-regulation of c-kit expression in functional HSCs (while causing cell cycle entry of dormant HSCs to replenish the pool of progenitor and mature BM cells), we analyzed the HSC compartment using the CD150 and CD48 SLAM receptors in the absence of c-kit. Of note, functional LT-HSCs can be isolated using these markers in the absence of c-kit (as CD150+CD48− Sca1+ Lin− cells) because c-kit+ cells are also CD150+.25 Strikingly, we observed an 11-fold decrease in the frequency of LT-HSCs in the BM of pIpC-treated BAF53afl/flCre+ mice as early as 12 days after pIpC administration (Figure 3E). This decrease in LT-HSCs was progressive after deletion of the gene (from day 4 to 18 after pIpC; data not shown). The frequency of KLS cells (enriched in LT-HSCs) was significantly decreased in the spleen of the mutant mice, indicating that there was no extramedullary hemopoiesis because of the mobilization of HSCs to this organ (9-fold decrease; Figure 3F). Together, these studies indicate that the BAF53a subunit of BAF complexes is essential for HSC and progenitor cell function, and its deletion results in severe pancytopenia and subsequent lethality 2 weeks after deletion.
BAF53a is required for HSC proliferation and progenitor survival
To investigate the cellular mechanisms by which BAF53a regulates HSC function, we analyzed the ability of HSC-enriched populations and committed myeloid progenitors to progress through the cell cycle by performing in vivo BrdU incorporation studies. The percentage of BAF53a-deficient LT-HSCs and Sca1+Lin− cells (enriched for stem/progenitor cells) that incorporated BrdU during the incubation period was significantly reduced relative to controls (4-fold and 2.5-fold decrease, respectively; Figure 4B). Similarly, we observed a 3- and 3.5-fold decrease in the percentage of BAF53a-deficient BrdU+ total BM cells and Mac1+Gr1+ myeloid progenitors compared with controls, respectively (Figure 4A-B). The cell cycle distribution of BM myeloid progenitors derived from BAF53a-deficient mice was also affected. As shown in Figure 4C, we observed a 3-fold decrease in the percentage of S/G2/M phase (cycling) BAF53a-deficient total BM cells (KO: 8% ± 3% compared with 26% ± 5% in CTRL P < .01) as well as Mac1+Gr1+ myeloid progenitors (KO: 8% ± 2% compared with 22% ± 4% in controls, P < .01). We next assessed apoptosis by terminal deoxynucleotidyl transferase dUTP nick end labeling (TUNEL). Although BAF53a deficiency did not affect the survival of HSC-enriched Sca1+Lin− cells, we observed a significantly increase in the proportion of apoptotic (TUNEL reactive) Mac1+Gr1+ myeloid progenitors in these mice (Figure 4D). This observation was confirmed by staining with anticleaved PARP (Asp 214) and anticaspase 3 antibodies (data not shown). Thus, the effect of BAF53a deletion on cell viability in vivo appears to vary in a context-dependent manner. Increased cell death contributes to the impaired function of BAF53a-deficient BM myeloid progenitors, but not to that of BAF53a-deficient HSCs.
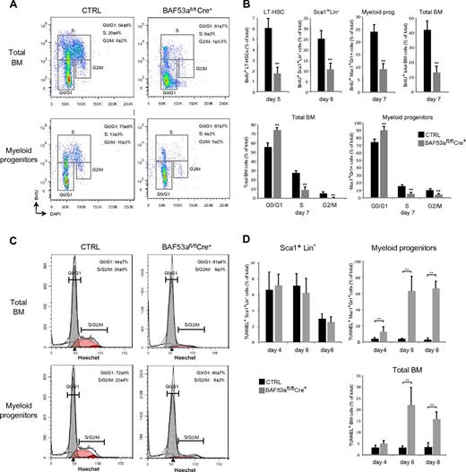
BAF53a is essential for BM HSC and progenitor cell proliferation and survival. (A) In vivo BrdU incorporation assays of total BM cells (top panel) and myeloid progenitors (Mac1+Gr1+; bottom panel) in pIpC-treated BAF53afl/flCre+ animals (15-hour pulse). Representative images are shown. (B) Proportion of BrdU+ LT-HSCs, HSC-enriched Sca1+Lin− cells, myeloid progenitors (Mac1+Gr1+), and total BM cells in pIpC-treated BAF53afl/flCre+ mice (days 5-7). (C) Cell-cycle distribution of total BM cells (top panel) and myeloid progenitors (Mac1+Gr1+; bottom panel) in pIpC-treated mice. Hoechst 333342 staining (DNA content) was performed on day 7 after pIpC treatment. Representative profiles are shown. (D) Quantitative analysis of apoptosis in the HSC-enriched Sca1+Lin− population (left panel), myeloid progenitors (Mac1+Gr1+; right panel), and total BM cells (bottom panel). TUNEL was performed on days 4-8 after pIpC treatment as indicated. Data are mean ± SD; n = 4 per genotype. **P ≤ .01 (Student t test).
BAF53a is essential for BM HSC and progenitor cell proliferation and survival. (A) In vivo BrdU incorporation assays of total BM cells (top panel) and myeloid progenitors (Mac1+Gr1+; bottom panel) in pIpC-treated BAF53afl/flCre+ animals (15-hour pulse). Representative images are shown. (B) Proportion of BrdU+ LT-HSCs, HSC-enriched Sca1+Lin− cells, myeloid progenitors (Mac1+Gr1+), and total BM cells in pIpC-treated BAF53afl/flCre+ mice (days 5-7). (C) Cell-cycle distribution of total BM cells (top panel) and myeloid progenitors (Mac1+Gr1+; bottom panel) in pIpC-treated mice. Hoechst 333342 staining (DNA content) was performed on day 7 after pIpC treatment. Representative profiles are shown. (D) Quantitative analysis of apoptosis in the HSC-enriched Sca1+Lin− population (left panel), myeloid progenitors (Mac1+Gr1+; right panel), and total BM cells (bottom panel). TUNEL was performed on days 4-8 after pIpC treatment as indicated. Data are mean ± SD; n = 4 per genotype. **P ≤ .01 (Student t test).
To further characterize the impaired proliferative capacity of HSCs/progenitor cells in the absence of BAF53a, we next assessed this function using in vitro culture of mouse E14.5 BAF53afl/fl (vs BAF53a+/+ control) fetal liver cells coupled with retrovirus-mediated Cre transduction (supplemental Figure 1A; 85% gene transfer efficiency at 48 hours; supplemental Methods). BAF53a-deficient cultures exhibited a dose-dependent proliferation defect compared with control cultures (supplemental Figure 1B). Hoechst 333342 staining of GFP+ fetal liver cells performed on day 4, 5, and 6 of culture revealed a dose-dependent decrease in the proportion of S and G2/M phase (cycling) cells (supplemental Figure 1D), supporting the attenuated proliferation of BAF53a-deficient cells. Accordingly, we observed a significant decrease in the proportion of Sca1+ GFP+ progenitors in BAF53a-deficient cultures (supplemental Figure 1C). Moreover, both the frequency and proliferative potential (size of colonies) of GFP+ myeloid CFCs was severely impaired in BAF53afl/+ (HET) cultures, and myeloid CFCs were near completely absent in BAF53a-deficient cultures (data not shown). Together, these studies indicate that BAF53a is required for sustaining cytokine-dependent proliferation of fetal liver HSCs/progenitor cells.
BM failure on loss of BAF53a is hemopoietic-specific and cell-autonomous
Because the Mx1-Cre deleter strain induces deletion in all hemopoietic lineages but also in the BM stromal compartment and the liver,23 we wanted to verify whether the BAF53a phenotype could not be partly attributed to the absence of the protein in nonhemopoietic tissues. To evaluate the nonhemopoietic effects of BAF53a deficiency, mouse hemopoietic chimeras were engineered (Figure 5A). Briefly, 2 × 106 fetal liver cells isolated from E14.5 BAF53a+/+Cre+ (controls) or BAF53afl/flCre+ (deletable/ KO) Ly5.2+ embryos were transplanted into sublethally irradiated (800 cGy) Pep3B/Ly5.1+ congenic recipients together with 2 × 104 helper Pep3B/Ly5.1+ BM cells (Figure 5A). To measure the maintenance of HSCs independent of their homing or engraftment, we induced the loss of BAF53a in preestablished hemopoietic chimeras in which the transplant-derived (Ly5.2+) cells represented 85%-90% of peripheral blood cells. The mice were injected with successive doses of pIpC to induce deletion of the gene and assessed for the proportion of transplant-derived hemopoietic cells by flow cytometry. At 21 days after pIpC treatment, only 4% ± 1.5% of donor Ly5.2+ cells remained in the BM of BAF53a-deficient chimeras (Figure 5B,G-H). Efficiency of BAF53a deletion was evaluated by PCR on genomic DNA extracted from the BM of these mice 7, 10, 14, 17, and 21 days after pIpC administration (Figure 5B). PCR of individual methylcellulose colonies showed recombination of both BAF53a “floxed” alleles in virtually all BM myeloid progenitors analyzed (24 of 24 colonies) as early as 7 days after treatment (data not shown).
BM failure in BAF53a-deficient mice is hemopoietic-specific and cell-autonomous. (A) Experimental strategy to generate BAF53a+/+Cre+ (control) and BAF53afl/flCre+ hemopoietic chimeras in congenic mice. pIpC injections (n = 4) were performed 2 months after transplantation to allow complete reconstitution of the hemopoietic system (homeostasis). Analyses were performed on days 7, 10, 14, 17, and 21 after pIpC administration. (B) PCR analyses to determine the efficiency of BAF53a deletion in BAF53afl/flCre+ hemopoietic chimeras at different time points after pIpC-induced deletion. Twenty-one days after pIpC treatment, < 4% of donor (Ly5.2+) BM cells remained in BAF53afl/flCre+ chimeras (see also Figure 5G top panel). (C) Kinetics of loss of donor (Ly5.2+) myeloid cells (Mac1+) in the peripheral blood of BAF53afl/flCre+ chimeras after pIpC-induced deletion. Values represent fractions of the donor-derived (Ly5.2+) cell populations in BAF53afl/flCre+ chimeras relative to controls. n > 3 mice per genotype. (D) Representative FACS profiles of donor-derived (Ly5.2+) myeloid cells (Mac1+) in BAF53afl/flCre+ chimeras and controls (chimerism, 85%; donor Ly5.2+, 15%; recipient Ly5.1+, pIpC day 10). Note that similar results were obtained with mixed BAF53afl/flCre+ FL chimeras (steady state, 20%; donor Ly5.2+, 80%; recipient Ly5.1+ chimerism, data not shown). (E) Absolute numbers of donor-derived (Ly5.2+) BM cells in pIpC-treated BAF53afl/flCre+ chimeras on days 14-21 after pIpC treatment. Data are mean ± SD; n > 6 per genotype. (F) Absolute numbers of BM donor (Ly5.2+) and recipient (Ly5.1+) myeloid CFCs in pIpC-treated BAF53afl/flCre+ chimeras (days 14-21). Data are mean ± SD; n = 5 chimeras per genotype. (G) Kinetics of loss of donor-derived BM cells (top panel), B-lymphoid (Ly5.2+B220+; middle panel), and myeloid (Ly5.2+Mac1+) cells (bottom panel) in pIpC-treated mice. Data are mean ± SD; n > 3 mice per genotype. (H) Representative FACS profiles of donor-derived BM myeloid progenitors (Ly5.2+/Mac1+Gr1+) in pIpC-treated mice on days 7 and 10 after pIpC treatment as indicated. (I) Evaluation of apoptosis in donor-derived (Ly5.2+) myeloid progenitors in BAF53afl/flCre+ mice. TUNEL assays were performed on day 6 after pIpC treatment. Data are mean ± SD; n = 4 per genotype. Representative FACS profiles are shown. (J) Absolute numbers of donor-derived (Ly5.2+) BM LT-HSCs (Sca1+ Lin− CD150+ CD48−) in pIpC-treated mice. Data are mean ± SD; n = 5 per genotype. (K) Absolute numbers of cycling, Hoechst 333342+ Ly5.2+ donor-derived (Ly5.2+) BM LT-HSCs (Sca1+ Lin− CD150+ CD48−) in pIpC-treated BAF53afl/flCre+ chimeras. Data are mean ± SD; n = 5 per genotype.
BM failure in BAF53a-deficient mice is hemopoietic-specific and cell-autonomous. (A) Experimental strategy to generate BAF53a+/+Cre+ (control) and BAF53afl/flCre+ hemopoietic chimeras in congenic mice. pIpC injections (n = 4) were performed 2 months after transplantation to allow complete reconstitution of the hemopoietic system (homeostasis). Analyses were performed on days 7, 10, 14, 17, and 21 after pIpC administration. (B) PCR analyses to determine the efficiency of BAF53a deletion in BAF53afl/flCre+ hemopoietic chimeras at different time points after pIpC-induced deletion. Twenty-one days after pIpC treatment, < 4% of donor (Ly5.2+) BM cells remained in BAF53afl/flCre+ chimeras (see also Figure 5G top panel). (C) Kinetics of loss of donor (Ly5.2+) myeloid cells (Mac1+) in the peripheral blood of BAF53afl/flCre+ chimeras after pIpC-induced deletion. Values represent fractions of the donor-derived (Ly5.2+) cell populations in BAF53afl/flCre+ chimeras relative to controls. n > 3 mice per genotype. (D) Representative FACS profiles of donor-derived (Ly5.2+) myeloid cells (Mac1+) in BAF53afl/flCre+ chimeras and controls (chimerism, 85%; donor Ly5.2+, 15%; recipient Ly5.1+, pIpC day 10). Note that similar results were obtained with mixed BAF53afl/flCre+ FL chimeras (steady state, 20%; donor Ly5.2+, 80%; recipient Ly5.1+ chimerism, data not shown). (E) Absolute numbers of donor-derived (Ly5.2+) BM cells in pIpC-treated BAF53afl/flCre+ chimeras on days 14-21 after pIpC treatment. Data are mean ± SD; n > 6 per genotype. (F) Absolute numbers of BM donor (Ly5.2+) and recipient (Ly5.1+) myeloid CFCs in pIpC-treated BAF53afl/flCre+ chimeras (days 14-21). Data are mean ± SD; n = 5 chimeras per genotype. (G) Kinetics of loss of donor-derived BM cells (top panel), B-lymphoid (Ly5.2+B220+; middle panel), and myeloid (Ly5.2+Mac1+) cells (bottom panel) in pIpC-treated mice. Data are mean ± SD; n > 3 mice per genotype. (H) Representative FACS profiles of donor-derived BM myeloid progenitors (Ly5.2+/Mac1+Gr1+) in pIpC-treated mice on days 7 and 10 after pIpC treatment as indicated. (I) Evaluation of apoptosis in donor-derived (Ly5.2+) myeloid progenitors in BAF53afl/flCre+ mice. TUNEL assays were performed on day 6 after pIpC treatment. Data are mean ± SD; n = 4 per genotype. Representative FACS profiles are shown. (J) Absolute numbers of donor-derived (Ly5.2+) BM LT-HSCs (Sca1+ Lin− CD150+ CD48−) in pIpC-treated mice. Data are mean ± SD; n = 5 per genotype. (K) Absolute numbers of cycling, Hoechst 333342+ Ly5.2+ donor-derived (Ly5.2+) BM LT-HSCs (Sca1+ Lin− CD150+ CD48−) in pIpC-treated BAF53afl/flCre+ chimeras. Data are mean ± SD; n = 5 per genotype.
In contrast to controls, donor (Ly5.2+) cell contribution to both myeloid and lymphoid lineages rapidly declined in the peripheral blood of pIpC-treated BAF53afl/flCre+ chimeras as soon as 3 days after treatment, indicating that the effects of BAF53a deletion were hemopoietic cell-intrinsic (Figure 5C-D; and data not shown). Moreover, all recipients of control cells showed long-term multilineage reconstitution, whereas the percentage of donor-derived (Ly5.2+) BM cells rapidly decreased in BAF53a-deficient chimeras (Figure 5G-H) and affected all hemopoietic cell lineages tested (Figure 5E). These results ruled out the possibility that BAF53a-deficient HSCs simply changed their surface-marker phenotype. The frequency of BAF53a-deficient BM CFCs and their proliferative potential (as shown by the size of the colonies) were also severely reduced (Figure 5F; and data not shown). As expected, virtually all CFCs derived from the BM of pIpC-treated BAF53a chimeras were of recipient origin (Ly5.1+; Figure 5F). We also assessed the frequency and cell cycle distribution of Ly5.2+ donor LT-HSCs in pIpC-treated BAF53afl/flCre+ and control chimeras. As shown in Figure 5J, we observed a 6-fold reduction in the frequency of donor LT-HSCs (Ly5.2+CD150+CD48−Sca1+Lin−) in BAF53a-deficient chimeras relative to controls as early as day 11 after pIpC, indicating that the impaired maintenance of BAF53a-deficient LT-HSCs is cell-autonomous. Hoechst staining experiments also indicated that the percentage of cycling (S/G2/M phase of the cell cycle) BAF53a-deficient donor LT-HSCs is reduced ∼ 12-fold compared with controls (Figure 5K). TUNEL assays revealed an increase in the percentage of apoptotic cells in donor-derived (Ly5.2+) Mac1+Gr1+myeloid progenitors in BAF53a-deficient chimeras, but not in the HSC-enriched Sca1+Lin− population (Figure 5I; and data not shown). These studies thus suggested that the BAF53a subunit of SWI/SNF-like BAF complexes is an essential cell-autonomous regulator of adult HSC function.
Survival and cell-cycle regulatory genes are downstream mediators of BAF53a function in HSCs
To identify the downstream mediators of BAF53a function in HSCs/progenitor cells, we performed an RNA-seq analysis in control and BAF53a-deficient Sca1+Lin− BM cells at the earliest time point of deletion (4 days after pIpC treatment; Figure 6A; supplemental Table 3). BAF53a mRNA levels were strongly down-regulated in the HSC compartment at time of analysis and in GFP+ sorted BAF53afl/fl (KO) fetal liver cells (Figure 6B; supplemental Table 8), whereas expression levels of the other family member (BAF53b) remained undetectable (data not shown). Using this approach, we identified > 2940 genes exhibiting a > 2-fold difference in expression in BAF53a-deficient Sca1+Lin− BM cells (1492 up-regulated and 1448 down-regulated transcripts; supplemental Table 4). Functional annotation clustering of the misregulated genes using Gene Ontology terms revealed an overrepresentation of transcripts associated with gene expression regulation, hematologic system development and function, tissue morphology, cell death, cellular development, and hematopoiesis (Figure 6A). Changes in expression of several genes were confirmed by quantitative PCR in sorted Sca1+ Lin− BM cells (Figure 6B; supplemental Tables 7 and 8). First, consistent with our observation that BAF53a is essential for the proliferation of BM HSCs and progenitor survival (Figure 4A-C), we observed changes in expression levels of several regulators of the cell-cycle and apoptosis (supplemental Tables 5 and 8). Second, several chromatin remodeling genes were found misregulated (n = 21 transcripts changed ≥ 2-fold), including members of the Polycomb Group (PcG), NURD/Mi2α, ISWI and Trithorax group families as well as several histone-modifying enzymes (supplemental Table 5). Third, we observed changes in expression of several regulators of HSC self-renewal, including Hoxb426,27 and Bmi12,22 (supplemental Tables 5 and 8). Finally, several p53 targets were found misregulated (n = 15 genes; ≥ 2-fold; supplemental Table 6), suggesting that p53 signaling is involved in mediating BAF53a function in the HSC/progenitor cell compartment.28-30 Although it remains to be determined whether these genes are primary targets of BAF53a in hemopoietic cells, these findings provide a starting point for future mechanistic studies to uncover the mechanisms of BAF53a-mediated regulation of HSC and progenitor cell behavior.
Transcriptomics analysis by RNA-seq identified several potential mediators of BAF53a function in the hemopoietic stem/progenitor cell compartment. (A) Functional Gene Ontology-term analysis of BAF53a-regulated genes in Sca1+ Lin− BM cells as determined using the Ingenuity Pathway Analysis software (Content Version 12710793; release date: 2012-05-07). Transcripts exhibiting a > 2-fold difference in expression were used in this analysis. See supplemental Table 4 for list of most significantly misregulated genes. (B) Quantitative PCR analyses of potential mediators of BAF53a function in HSC-enriched Sca1+Lin− BM cells mice (3 independent pairs of WT and BAF53a-deficient mice; referred to as A, B, and C). For FL cell analysis, E14.5 BAF53a+/+, BAF53afl/+, and BAF53afl/fl FL cells were infected with retroviruses expressing Cre and GFP. Efficiency of deletion in GFP+ sorted cells was evaluated at 95% by PCR (data not shown). Values are mean ± SD of 3 independent replicates. ΔCT values for each gene were determined relative to HPRT in each population. RQ values represent the relative expression of each gene in BAF53a-deficient cells over control cells after HPRT normalization. Supplemental Table 7 contains a list of oligonucleotides and probes. Supplemental Table 8 contains numerical values. (C) Schematic representation of BAF53a regulated genes in HSC-enriched Sca1+Lin− BM cells as identified by RNA-seq. Genes down-regulated (≥ 2-fold) in the absence of BAF53a appear in green and up-regulated genes (≥ 2-fold) are in red.
Transcriptomics analysis by RNA-seq identified several potential mediators of BAF53a function in the hemopoietic stem/progenitor cell compartment. (A) Functional Gene Ontology-term analysis of BAF53a-regulated genes in Sca1+ Lin− BM cells as determined using the Ingenuity Pathway Analysis software (Content Version 12710793; release date: 2012-05-07). Transcripts exhibiting a > 2-fold difference in expression were used in this analysis. See supplemental Table 4 for list of most significantly misregulated genes. (B) Quantitative PCR analyses of potential mediators of BAF53a function in HSC-enriched Sca1+Lin− BM cells mice (3 independent pairs of WT and BAF53a-deficient mice; referred to as A, B, and C). For FL cell analysis, E14.5 BAF53a+/+, BAF53afl/+, and BAF53afl/fl FL cells were infected with retroviruses expressing Cre and GFP. Efficiency of deletion in GFP+ sorted cells was evaluated at 95% by PCR (data not shown). Values are mean ± SD of 3 independent replicates. ΔCT values for each gene were determined relative to HPRT in each population. RQ values represent the relative expression of each gene in BAF53a-deficient cells over control cells after HPRT normalization. Supplemental Table 7 contains a list of oligonucleotides and probes. Supplemental Table 8 contains numerical values. (C) Schematic representation of BAF53a regulated genes in HSC-enriched Sca1+Lin− BM cells as identified by RNA-seq. Genes down-regulated (≥ 2-fold) in the absence of BAF53a appear in green and up-regulated genes (≥ 2-fold) are in red.
Discussion
An essential role for the BAF53a subunit of BAF complexes in adult hemopoiesis
A unique characteristic of LT-HSCs is their ability to generate, in a controlled fashion, all mature blood cell elements and maintain their original pool through self-renewal. The process of stem cell self-renewal is probably distinguished from conventional proliferation by the need to replicate the genome in a multipotent epigenetic state. In this report, we provide evidence that a chromatin remodeling complex containing the BAF53a ARP is essential for the inheritance and maintenance of this unique multipotent epigenetic state. Our studies indicate that BAF53a, a subunit of BAF complexes preferentially expressed in BM HSC populations, is essential for adult hemopoiesis. Homozygote deletion of BAF53a in the mouse is embryonic lethal. Using a conditional KO allele, we show that BAF53a is required for adult BM HSC self-renewal/proliferation and progenitor survival. BAF53a deficiency in adult HSCs leads to multilineage BM failure, aplastic anemia, and lethality within 3 weeks after deletion. Using hemopoietic chimeras, we demonstrated that the impaired function of BAF53a-deficient HSCs is cell-autonomous and independent of the BM microenvironment. Transcriptional profiling revealed distinct changes in the expression of several cell-cycle and stem cell-regulatory genes in the mutant HSC compartment as well as several p53 targets, thus highlighting particular mechanisms by which BAF53a may mediate these functions.
BAF53a is essential for adult HSC/progenitor cell proliferation and controls the expression of cell cycle-regulatory genes
Regulation of the cell cycle plays an important role in the maintenance of the HSC pool. The majority of mouse HSCs are quiescent and divide at most once every 4 weeks.1 Mutations in several cell cycle regulatory genes have been reported to cause decreases in LT-HSC numbers and to compromise their repopulation capacity. On the other hand, enforced cell cycle entry resulting from p21 (Cdkn1a)5 or Pten deletion, for example, ultimately leads to exhaustion of the HSC pool.31 Our studies now report that long-term HSC and myeloid progenitor cell proliferation is entirely dependent on continuous expression of BAF53a. Consistently, we find that the expression of several cell-cycle regulatory genes is markedly decreased in BAF53a-deficient HSC-enriched BM cells, including Ccna2 (Cyclin A2), Ccnb1 (Cyclin B1), Ccnb2 (Cyclin B2), Ccnd1 (Cyclin D1), Ccne2 (Cyclin E2) and the cyclin-dependent kinase Cdk2. Altogether, these observations suggest that the role of BAF53a in HSCs may be associated with its ability to negatively modulate the activity of cyclin-CDK complexes. Moreover, levels of Hoxb4, a positive regulator of adult HSC self-renewal,26,27 are down-regulated in the BAF53a-deficient HSC compartment, suggesting that Hoxb4-dependent mechanisms may contribute to the BAF53a HSC phenotype.
BAF53a is specifically required for the survival of BM progenitors
Survival is another critical factor for the maintenance of the BM HSC pool. Genetic deletion of antiapoptotic factors, such as Mcl1 and Birc5, leads to depletion of HSCs,32,33 whereas constitutive expression of Bcl2 results in accumulation of HSCs in vivo and improvement of their reconstitution capacity.34 In contrast to other genetic factors involved in HSC maintenance, such as APC,35 Zfx,36 Mcl-1,33 and myc,25 our studies indicate that BAF53a is dispensable for the survival of BM HSCs. It is important to note, however, that the detection of apoptotic cells in tissues is impaired by their rapid in vivo clearance.37 It is therefore possible that selective apoptosis of quiescent LSK cells might be partially responsible for the decreased number of LT-HSCs in these mice. Nonetheless, loss of BAF53a significantly enhanced apoptosis of BM myeloid progenitors, suggesting that the BAF53a subunit plays a selective and context-dependent role within the hemopoietic system. Transcriptional profiling revealed that the expression of the proapoptotic genes Mcl-1, Bim (Bcl2-L-11), and Bax is up-regulated in the BAF53a mutant LSK population. Similarly, a marked increase in Granzyme B levels, a cytotoxic serine-threonine protease thought to be only produced by NK cells and CTLs, could participate in inducing apoptosis in BAF53a-deficient BM progenitors. Notably, GrB is generally not expressed in HSCs, but its expression has been observed in human CD34+ cells after challenge with a combination of chemotherapeutic drugs and G-CSF, which induces a massive loss of BM cells (myelosuppression) in human patients38 similar to that observed in BAF53a, APC32 and c-myc and n-myc-double knock-out (dKO)25 mice. Although the BAF53a phenotype is reminiscent of APC and c-myc/n-myc deficiency, the underlying molecular and cellular mechanisms in HSCs are probably at least partly distinct. Increased GrB levels have been observed in c-myc/n-myc dKO animals, but c-myc and n-myc levels remained unchanged in BAF53a-deficient LSK cells, suggesting that BAF53a deficiency-associated apoptosis is myc-independent (Figure 6).25 In addition, contrasting with the BAF53a phenotype, LT-HSC survival is impaired in APC and c-myc/n-myc mutants, whereas LT-HSC proliferation is either unaffected (c-myc/n-myc dKO) or increased (APC−/−).25,35
BAF53a: an essential role for an ARP in adult hemopoiesis
Phylogenetic analyses revealed that at least 11 Arps are encoded in the yeast, plant, and mammalian genomes.39 Unlike the conventional actin, ARPs do not form polymers but are generally found in large multisubunit complexes in the cell and play regulatory roles toward the complex function. Accordingly, BAF53a was found to be a component of the SWI2/SNF2-related p400 and Tip60 histone acetyltransferase complexes.40,41 Although cytoskeletal functions of cytoplasmic actin and Arps (Arp1 to Arp3, Arp10, and Arp11) have been characterized extensively, the functions of nuclear actin and ARPs (Arp4 to Arp9), such as BAF53a/Arp6Nalpha, as components of chromatin remodeling complexes remains unclear. Intriguingly, all BAF53a-containing complexes include stoichiometric amounts of B-actin, raising the possibility that they form a heterodimer that acts as a nucleation center for the polymerization and branching of nuclear actin filaments, perhaps as part of a mechanism for targeting the complexes to transcriptionally active subnuclear domains.42-44 Interestingly, B-actin and BAF53 are required for maximal ATPase activity of Brg1 and for association of the complex with chromatin/matrix.44 However, our studies are not compatible with BAF53a being a general transcriptional regulator, as the expression of a limited number of putative target genes analyzed was affected in the mutant HSC compartment.
How might BAF53a mediate targeting of BAF complexes to stem cell regulatory genes?
The current model for the function of ATP-dependent chromatin remodeling complexes is that a core ATPase is essential for the mobility of nucleosomes45 and the associated subunits are involved in recruiting the complexes to their sites of action through the interaction with DNA-bound factors. Thus, one possibility is that the specific combination of subunits assembled around BAF53a provides a docking site for transcription factors involved in stem cell maintenance. A more complex mechanism is suggested by recent studies showing that BAF complexes might be polymorphic readers of histone modifications.10 Interestingly, yeast Arp4 (the yeast ortholog to BAF53a) and Arp8 have been reported to bind to nucleosomal core histones,46,47 suggesting that BAF53a may recognize specific histone marks in the promoters of stem-cell regulatory genes. Other subunits of BAF complexes potentially contributing to this function include BAF45 that encodes 2 PHD domains12 with potential histone methyl- and acetyl-binding affinity,48 BAF155 and BAF170 that contain 2 chromo-related domain, which might bind to methylated histones9 and the Brg/Brm ATPases and BAF180, which possess several acetylated histone-binding bromodomains.49 Although BAF53a is unlikely to contact DNA,9 BAF complexes encode 7 DNA-binding domains with no known sequence specificity (at least individually) that could also participate in creating differential binding specificities. Another possibility is that BAF53a enables protein-protein interactions with key regulators of stem cell function. In this regard, the chromatin-remodeling Polycomb-group gene (PcG) Bmi-1 was shown to be essential for the long-term maintenance/self-renewal of HSCs.2,22 An interesting hypothesis is that Bmi1-containing PcG complexes and BAF53a-based BAF complexes cooperate to create a chromatin landscape that favors self-renewal and ensures identical multipotency and proliferative capacities to progeny cells. Future studies of the interdependence of these 3 chromatin remodelers will be required to test this speculation.
In conclusion, we provide genetic evidence that BAF53a is an essential and cell-autonomous epigenetic regulator of adult mammalian HSC maintenance. As BAF53a is similarly required for the maintenance of neural stem cells,12 this subunit might be a general regulator of adult stem cell function by either recognizing or specifying the inheritance of chromatin landscapes that favor multipotency. Future studies addressing the epigenetic and genetic networks through which BAF53a operates may yield long-sought handles to manipulate lineage plasticity and maintenance of adult hemopoietic stem cells and their more mature progeny.
The online version of this article contains a data supplement.
The publication costs of this article were defrayed in part by page charge payment. Therefore, and solely to indicate this fact, this article is hereby marked “advertisement” in accordance with 18 USC section 1734.
Acknowledgments
The authors thank A. Kuo for generating the BAF53a targeting vector; J. Krosl for providing growth factors; D. Gagné from the IRIC flow cytometry platform for help with cell sorting; P. Chagnon, J.-P. Laverdure, and R. Lambert from the IRIC genomic and bioinformatics platforms for help with RNA-seq and quantitative RT-PCR; and Drs G. Sauvageau and J. Krosl for discussions and critical comments about the manuscript.
This work was supported by the Canadian Cancer Society and the Human Frontiers Science Program Organization (career development award). J.A.L. holds a Canada Research Chair on Molecular Genetics of Stem Cells Hematopoiesis. G.R.C. is an Howard Hughes Medical Institute scientist. IRIC is supported in part by the Canadian Center of Excellence in Commercialization and Research, the Canada Foundation for Innovation, and the Fonds de Recherche en Santé du Québec.
Authorship
Contribution: V.K., M.B., and A.D.-T. performed the molecular genetics, cellular biology, and in vivo studies; M.-A.B. performed the BM transplantation studies and maintained the mouse colony; J.A.L. and G.R.C. designed the studies; J.A.L. and V.K. wrote the manuscript; and all authors discussed and commented on the manuscript.
Conflict-of-interest disclosure: The authors declare no competing financial interests.
Correspondence: Julie A. Lessard, Institute for Research in Immunology and Cancer, PO Box 6128, Downtown Station, Montreal, QC, H3C 3J7, Canada; e-mail: j.lessard.1@umontreal.ca.










