Abstract
Type 1 IFNs can conditionally activate all of the signal transducers and activators of transcription molecules (STATs), including STAT4. The best-characterized signaling pathways use STAT1, however, and type 1 IFN inhibition of cell proliferation is STAT1 dependent. We report that type 1 IFNs can basally stimulate STAT1- and STAT4-dependent effects in CD8 T cells, but that CD8 T cells responding to infections of mice with lymphocytic choriomenigitis virus have elevated STAT4 and lower STAT1 expression with significant consequences for modifying the effects of type 1 IFN exposure. The phenotype was associated with preferential type 1 IFN activation of STAT4 compared with STAT1. Stimulation through the TCR induced elevated STAT4 expression, and STAT4 was required for peak expansion of antigen-specific CD8 T cells, low STAT1 levels, and resistance to type 1 IFN-mediated inhibition of proliferation. Thus, a mechanism is discovered for regulating the consequences of type 1 IFN exposure in CD8 T cells, with STAT4 acting as a key molecule in driving optimal antigen-specific responses and overcoming STAT1-dependent inhibition of proliferation.
Introduction
Type 1 interferons (IFNαβ) mediate a wide range of biologic effects, and some of these are paradoxical.1-4 The cytokines bind to a common receptor (IFNAR) to stimulate a classic signaling pathway leading to activation, by phosphorylation, of the signal transducers and activators of transcription (STAT) 1 and 2.5 STAT1 is required for enhancement of antiviral defense but also for inhibition of proliferation.6-9 The latter is problematic in the context of developing CD8 T-cell responses because proliferation is required for the selection and activation of antigen-specific cell subsets. The IFNαβ cytokines can also activate STAT4,2,5,10 and STAT4 enhances IFNγ expression.11-14 Previous studies from our laboratories have found a negative correlation between activation of STAT4 and overall levels of STAT1.10,14,15 The results to date, however, fail to explain how type 1 IFN effects are regulated to avoid the STAT1-dependent negative inhibition and allow antigen-specific CD8 T-cell expansion.
The studies presented here were performed to determine a mechanism by which type 1 IFN activation of intracellular signaling pathways is controlled to allow antigen-specific CD8 T-cell responses in the presence of potential STAT1-dependent inhibitory effects. To define the gene targets of type 1 IFN exposure and their requirements for expression, induction of mRNA levels was first examined in CD8 T cells isolated from uninfected wild type (WT), STAT1−/−, and STAT4−/− B6 mice. Both STAT1- and STAT4-dependent genes were induced. In comparison, CD8 T cells elicited on day 8 during infections with lymphocytic choriomeningitis virus (LCMV), an agent inducing high levels of type 1 IFN as well as profound CD8 T-cell expansion,9,16-18 had a broad inhibition in expression of the STAT1-dependent but maintenance or enhancement of the STAT4-dependent gene induction in response to type 1 IFN. The shift was because of proliferation of antigen-specific CD8 T cells expressing high STAT4 but low STAT1. Ex vivo stimulation of naive populations through the T-cell receptor for antigen (TCR) resulted in elevated STAT4 expression, and the presence of STAT4 enhanced CD8 T-cell proliferation during LCMV infection, inhibited type 1 IFN induction of STAT1 in vivo and ex vivo, and was required for a resistance to type 1 IFN–mediated inhibition of proliferation elicited through stimulation of the TCR. Taken together, these studies discover a novel mechanism in which STAT4 induction enhanced required CD8 T-cell expansion by inhibiting STAT1 induction and STAT1-dependent effects that interfere with optimal CD8 T-cell responses.
Methods
Mice and in vivo manipulations
Specific pathogen-free WT C57BL/6 (B6) mice were purchased from Taconic Laboratory Animals and Services. Breeder pairs of STAT1-deficient mice19 on the B6 background were from Joan Durbin (Research Institute at Nationwide Children's Hospital of The Ohio State University School of Medicine) and of STAT4-deficient11 mice on the B6 background were from Mark Kaplan (Indiana University School of Medicine). Colonies were maintained at Brown University. Experimental groups were age matched. Mice used in experiments were 8-12 weeks of age. Handling of mice and experimental procedures were in accordance with institutional guidelines for animal care and use.
In vivo treatments and sample preparations.
Experiments were initiated on day 0 (D0). Mice were either not infected or infected intraperitoneally with 2 × 104 PFUs of LCMV Armstrong strain, clone E350. In vivo responses to 5 × 105 U of IFNα (PBL InterferonSource) or PBS were examined at 90 minutes after intravenous delivery. Mice were killed at the indicated times after infection. Serum samples and splenic leukocytes were prepared.20 When indicated, CD8 T cells were isolated by negative selection with the use of MACS enrichment kits and the program DepleteS on the AutoMACS instrument (Miltenyi Biotec). Purity was > 85%. Responsiveness to IFNα was evaluated ex vivo with the use of splenic leukocytes, total or enriched CD8 T cells, from uninfected or D8 virus-infected mice, resuspended at 2 × 107 cells/mL in RPMI 1640 containing 10% FBS, incubated for 4 hours at 37°C before control treatment or stimulation with 10 000 U/mL IFNα (PBL). Cells were then incubated at 37°C for 90 minutes and collected for Western blot or flow cytometric analyses.
Microarray analysis
CD8 T cells were purified from uninfected WT, STAT1-deficient, and STAT4-deficient mice or from D8 LCMV-infected WT mice and either control-treated or treated with 1 × 104 U of mouse IFNα (IFN-α3 from PBL) for 90 minutes. The conditions were selected to maximize stimulation of IFNARs, to avoid differential effects mediated by various type 1 IFN isoforms under conditions of low-dose exposure, and to identify the first targets of stimulation. RNA was then extracted with the RNAeasy kit from QIAGEN with the use of column digestion with DNAse I (QIAGEN). Preparation of cRNA and hybridization to the Mouse 430A array were performed as described by the manufacturer (Affymetrix). Stained chips were read and analyzed with an Affymetrix GeneChip scanner and the accompanying software, MicroArray Suite 5.0 (GSE40666). Data acquisition was performed at Brown and Yale universities. Data analysis was performed with dChip software (Cheng Li; biosun1.harvard.edu). Arrays were normalized with Invariant set normalization, with the model-based expression “PM-only model” method. Genes were filtered to satisfy the criteria of variation across samples: 0.4 < SD/mean < 10.00. Samples were compared by permuting them 50 times to assess false discovery rate. The clustering algorithm applied to the filtered and compared genes was based on the Pearson correlation coefficient with a P value threshold of .005.
Real-time PCR
The RNA was extracted with the RNAeasy kit (QIAGEN). First-strand cDNA synthesis was performed with TaqMan Reverse Transcription Reagents (part no. N808-0234; Applied Biosystems). Real-time RT-PCR was performed in duplicate with the use of TaqMan 2X Universal PCR Master Mix (Applied Biosystems) according to the manufacturer protocol with the following predeveloped murine primer and probe sets purchased from Applied Biosystems: IFNγ (Mm00801778_m1), Mx2 (Mm00488995_m1), OASl1 (Mm00455081_m1), Map3K8 (Mm00432637_m1), and c-myc (Mm00487803_m1). Fold changes were calculated relative to the level of either β-actin or 18S rRNA, and WT unstimulated cells were given a relative value of 1. Single-plex reactions were performed with the Applied Biosystems 7300 Real-Time PCR system.
Western blot analysis
Cells were incubated on polystyrene plates for 90 minutes at 37°C, collected, lysed, and analyzed as previously described.9 Proteins were resolved in SDS-PAGE and transferred to a polyvinylidene difluoride membrane, followed by incubation with monoclonal antibodies against STAT1 (clone no. 42), STAT4 (clone no. 8), pSTAT1 (clone no. 14), and pSTAT4 (clone no. 38) (BD Biosciences), an anti–mouse IFNAR antibody directed against subunit 1 (Leinco Technologies), and a rabbit polyclonal anti–β-actin antibody (Abcam). Reactive bands on Western blot analyses were detected with horseradish peroxidase–coupled secondary antibodies and an enhanced chemiluminescence detection system (GE Healthcare). Control samples were prepared from IFNAR-, STAT1-, and STAT4-deficient mice. When indicated, the relative intensities on blots were analyzed with the Bandscan Version 5.0 software (Glyko Inc).
Flow cytometric analyses
Modifications of published studies were developed.9,14-17,21-23 Cold (−20°C) pure methanol incubation was used for fixation and permeabilization. The PE STAT1 and the Alexa Fluor 647 (AF647) anti-STAT4 were customized preparations from BD Biosciences. Other antibodies used were from BD and were PE-conjugated anti-STAT1 (clone no. 42), PE anti-STAT1 pY701, unconjugated anti-STAT4 (clone no. 8 mouse IgG1), FITC anti–mouse IgG1 (clone no. A85-1), PE or AF647 anti-STAT4 pY693 (clone no. 38/p-Stat4). For the STAT4/BrdU studies, the AF647 anti-STAT4 antibody (clone #8) was used. Studies evaluating in vivo BrdU incorporation by CD8 T cells were adapted from the BrdU Flow Kit protocol (BD Biosciences). Briefly, 1 mg of BrdU was injected intraperitoneally into mice 2 hours before harvesting. Splenic leukocytes were isolated as described, surface labeled with biotin-conjugated anti-CD8 followed by staining with FITC anti-BrdU. Cells were then treated with 100% cold methanol of fixation/permeabilization, washed twice, and stained with the addition of streptavidin–peridinin chlorophyll protein complex, PE anti-STAT1, or AF647 anti-STAT4 antibodies. Samples were acquired with a FACSCalibur (BD Biosciences), with the CellQuest Pro Version 4.0.2 software (BD Biosciences). Laser outputs were 15 mW at 488- and 635-nm wavelengths. At least 100 000 events were collected within the leukocyte gate for analysis. Specificity of staining for STATs was found with the use of cells isolated from the respective STAT-deficient mice. Isotype control antibodies included mouse IgG2a, mouse IgG2b, and mouse IgG1, all of which were obtained from BD Biosciences. For staining and sorting based on binding of class I H2Db tetramers, 3 biotin-labeled LCMV monomers corresponding to the viral peptides GP33, NP396, and GP276, provided by Rafi Ahmed (Emory Vaccine Center, Atlanta, GA) and the National Institutes of Health Tetramer Core Facility, were tetramerized using SA-APC (Molecular Probes). The resulting labeled tetramers were used, with FITC-conjugated anti-CD8, to stain and then sort antigen-specific CD8 T cells from total splenic leukocyte and nonspecific CD8 T cells using a FACSAria cell sorting system (BD Biosciences) having laser outputs at 488- and 633-nm wavelengths (Brown University).
Chromatin immunoprecipitation
Purified CD8 T cells were control-treated or incubated with IFNα (10 000 U/mL) for 90 minutes and washed with 1% formaldehyde to crosslink DNA-bound transcription factors to DNA. Cell lysates were sonicated to shear genomic DNA and immunoprecipitated with antibodies against STAT4 (C-20) or STAT1 (M-22; both from Santa Cruz Biotechnology) or with control normal rabbit serum (Upstate Biotechnology). Precipitated DNA was eluted and purified. Amount of DNA was quantitated by quantitative PCR (qPCR; ABI PRISM 7700 Sequence Detection System; Applied Biosystems) with the use of custom-designed primers and probes specific for the following promoter region of genes: mIFNγ (forward, tgc ttt ca gaga atc cca caa g; reverse, cga tga gac agc ccc gc; probe, 6FAM-tgg cac agg tgg gca) and Mx2 (forward, tgg gca gaa agc tca ggc t; reverse, gct ccg ccc ctt cca g; probe, 6FAM-tct cta agt ttc aat tct c). qPCR was performed in triplicate to calculate average values and standard deviation. Sample values were first normalized to corresponding input values and further normalized to normal rabbit serum control and expressed as fold induction over normal rabbit serum control. The value for normal rabbit serum was set as 1.0.
Ex vivo STAT induction and CFSE proliferation analyses
CD8 T cells were isolated (> 90% purity) from WT and STAT4-deficient splenic leukocytes with the use of magnetic beads (Miltenyi Biotec). They were resuspended at 1 × 107 cells/mL in PBS containing 0.1% FBS. When indicated, CFSE labeling was performed, with modifications, as described,24 by mixed cells to a final concentration of 5μM and incubated for 8 minutes at room temperature. Adding an equal volume of prewarmed FBS quenched the reaction, and cells were incubated for 10 minutes at 37°C for efflux. After 3 washes with PBS/2% FBS, CFSE-labeled populations were incubated with 1000 U/mL rhIL-2 (specific activity of 17 × 106 U/mg protein; Chiron) or on anti-CD3, clone 145-2C11 (BD Biosciences), coated plates in complete media. To evaluate sensitivity to type 1 IFN, different concentrations of mouse IFNα (PBL) and mouse IFNβ (Biogen) were added. Cells were isolated at D5 and labeled with APC-conjugated anti-CD8 antibody (BD Biosciences). CFSE and antibody fluorescence were determined with a FACSCalibur as described above. For the Western blot analyses of STATs, the cells were harvested after 2 days, and the proteins were extracted and analyzed as indicated in “Western blot analysis.”
Statistical analysis
Statistical analyses were performed in Excel 11.2.5 (Microsoft) with the use of 2-tailed Student t test when indicated.
Results
STAT1 and STAT4 contributions to type 1 IFN effects in naive CD8 T cells
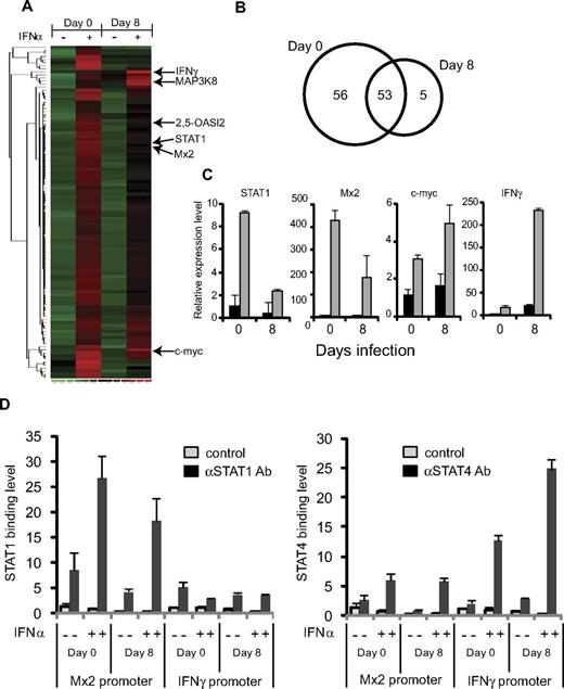
To define global STAT1 and STAT4 gene targets stimulated by type 1 IFNs, CD8 T cells were purified from uninfected WT, STAT1-deficient, and STAT4-deficient B6 mice and control-treated or treated with the type 1 IFN, IFNα, for 90 minutes in culture. The mRNA was then prepared for analysis with the use of Affymetrix Gene Chips (Figure 1A; supplemental Table 1 for summary of elevated targets, available on the Blood Web site; see the Supplemental Materials link at the top of the online article). Compared with control-treated samples, IFNα-treated CD8 T cells from WT mice had expression of 109 events (0.5% of the probes present on the microarray) induced by an average 5.1-fold change. Many (94%) of the events required STAT1 because CD8 T cells from STAT1-deficient mice showed reduced induction (< 1.2-fold change; Figure 1B). Most were STAT4 independent because 88 were scored as induced in the STAT4-deficient CD8 T cells, but 30 probes (27.5%) showed reduced expression in the absence of STAT4 (Figure 1B). The STAT1-dependent genes included those associated with the direct antiviral effects of type 1 IFNs such as 2,5-OASI1 and Mx2,25 whereas genes that have been shown to be STAT4 dependent in response to other cytokines, such as MAP3K8 and IFNγ,13 were also found to be STAT4 dependent in response to the type 1 IFN (Figure 1A). The induction and STAT requirements for up-regulation of 2,5-OASl1, Mx2, MAP3K8, and IFNγ expressions were validated by real-time RT-PCR (Figure 1C). In addition, STAT4-independent induction of STAT1 and STAT4-dependent low-level induction of a cellular oncogene promoting proliferation, c-myc, were validated by real-time PCR. Thus, CD8 T cells from uninfected mice respond to type 1 IFN exposure with the induction of both STAT1- and STAT4-dependent genes.
Type 1 IFN gene targets in CD8 T cells. CD8 T cells were purified from uninfected WT, STAT1-deficient, and STAT4-deficient mice and either control-treated or treated with 10 000 U/mL IFNα for 90 minutes. The RNA was then extracted and analyzed on Affymetrix Arrays, displaying 10 000 known genes, using dChip software for data mining (A-B). The hierarchical clustering algorithm used is based on the Pearson correlation coefficient. Red areas indicate high gene expression, and green areas indicate low expression (A). The cutoff for gene induction was considered 2.35, and the samples were compared by permuting them 50 times to assess the false discovery rate (B). Real-time PCR analysis of STAT1, OASl1, Mx2, c-myc, MAP3K8, and IFNγ mRNA was performed. Black bars show results with control-treated and gray bars show results with IFNα-treated CD8 T-cell samples (C). Where shown, bars represent SEMs. Results are based on accumulated data from 3 replicates.
Type 1 IFN gene targets in CD8 T cells. CD8 T cells were purified from uninfected WT, STAT1-deficient, and STAT4-deficient mice and either control-treated or treated with 10 000 U/mL IFNα for 90 minutes. The RNA was then extracted and analyzed on Affymetrix Arrays, displaying 10 000 known genes, using dChip software for data mining (A-B). The hierarchical clustering algorithm used is based on the Pearson correlation coefficient. Red areas indicate high gene expression, and green areas indicate low expression (A). The cutoff for gene induction was considered 2.35, and the samples were compared by permuting them 50 times to assess the false discovery rate (B). Real-time PCR analysis of STAT1, OASl1, Mx2, c-myc, MAP3K8, and IFNγ mRNA was performed. Black bars show results with control-treated and gray bars show results with IFNα-treated CD8 T-cell samples (C). Where shown, bars represent SEMs. Results are based on accumulated data from 3 replicates.
Type 1 IFN effects on gene expression in CD8 T cells responding to LCMV infection
To examine the consequences of CD8 T-cell activation and expansion during LCMV infections, mRNA was prepared from CD8 T cells purified on D8 after challenge and control-treated or treated with IFNα in culture. The population had been conditioned during the infection because basal expression of genes was different in CD8 T cells isolated on D8 compared with D0 with approximately 200 events decreased and another 200 events increased (data not shown). For the total number of events induced by IFNα, the D8 CD8 T-cell response was reduced from 109 on D0 to 58, and the magnitude of induction was decreased for many of the other probes (Figure 2A-B). Most of the genes that were no longer scored as induced were contained within the STAT1-dependent group. The results of the real-time RT-PCR confirmed the decrease in type 1 IFN induction of Mx2 and STAT1 in D8 CD8 T cells (Figure 2C). Interestingly, the STAT4-dependent MAP3K8 (data not shown), IFNγ, and c-myc were still induced in the D8 CD8 T cells, and type 1 IFN elicited enhanced expression of IFNγ and c-myc in these cells compared with D0 cells. In addition, the D8 cells responded to type 1 IFN with reduced STAT1 expression, a molecule inhibiting, and enhanced c-myc expression, a molecule-promoting, cell expansion.26,27
Type 1 IFN gene targets in CD8 T cells prepared on day 8 of LCMV infection. CD8 T cells were purified from uninfected (D0) or D8 LCMV-infected WT mice and treated with either control or IFNα for 90 minutes. The RNA was extracted and analyzed in comparison with D0 samples as in Figure 1A and B. Real-time PCR analysis of STAT1, Mx2, c-myc, and IFNγ mRNA was performed. Black bars show results with control-treated and gray bars show results with IFNα-treated CD8 T-cell samples (C). (D) CD8 T cells were treated with formaldehyde to crosslink DNA-bound transcription factors to DNA. STAT1 or STAT4 promoter binding was evaluated by chromatin immunoprecipitation and qPCR with custom primers (see “Chromatin immunoprecipitation” and “Real-time PCR”). Where shown, bars represent SEMs. Results are based on accumulated data from 3 or more replicates.
Type 1 IFN gene targets in CD8 T cells prepared on day 8 of LCMV infection. CD8 T cells were purified from uninfected (D0) or D8 LCMV-infected WT mice and treated with either control or IFNα for 90 minutes. The RNA was extracted and analyzed in comparison with D0 samples as in Figure 1A and B. Real-time PCR analysis of STAT1, Mx2, c-myc, and IFNγ mRNA was performed. Black bars show results with control-treated and gray bars show results with IFNα-treated CD8 T-cell samples (C). (D) CD8 T cells were treated with formaldehyde to crosslink DNA-bound transcription factors to DNA. STAT1 or STAT4 promoter binding was evaluated by chromatin immunoprecipitation and qPCR with custom primers (see “Chromatin immunoprecipitation” and “Real-time PCR”). Where shown, bars represent SEMs. Results are based on accumulated data from 3 or more replicates.
To evaluate STATs in gene expression, STAT1 and STAT4 binding to the promoters of the Mx2 and IFNγ genes was evaluated by chromatin immunoprecipitation in control- or IFNα-treated CD8 T cells (Figure 2D). The change in gene expression correlated with different binding levels of the signaling molecules; the IFNα-induced STAT1 binding to the Mx2 promoter was higher in cells from D0 than from D8, and STAT4 binding was low in both populations. In contrast, IFNα-induced binding of STAT4 to the IFNγ promoter was augmented at D0 but further amplified at D8 of infection, and STAT1 binding was low in both populations. Taken together, these studies show that there are direct pathways from type 1 IFN signaling to the expression of particular target genes with a reduction in STAT1-dependent but an enhancement in STAT4-dependent effects in CD8 T cells responding to viral infections.
Changing STAT1 and STAT4 responsiveness in CD8 T cells
To directly examine STAT1 and STAT4 activation under the different conditions, levels of their phosphorylated forms, pSTAT1 and pSTAT4, were evaluated after ex vivo control or IFNα treatment. Western blot analyses that used samples prepared from purified CD8 T cells obtained on either D0 or D8 of infection found that, after IFNα treatment, pSTAT1 levels were higher but pSTAT4 levels were lower in D0, whereas pSTAT1 levels were lower but pSTAT4 levels were higher in the D8, CD8 T cells (Figure 3A). The changing responses were also apparent within CD8 T-cell subsets analyzed by flow cytometric analysis, using cell surface staining and cytoplasmic staining (see “General flow cytometric analyses”), for the pSTATs (Figure 3A). To evaluate responsiveness in vivo, experiments were performed examining CD8 T cells isolated from mice that had been control-treated or administered IFNα for 90 minutes (Figure 3B). In vivo exposure to type 1 IFN preferentially activated STAT1 on D0 and STAT4 on D8 in CD8 T cells.
STAT1 and STAT4 responsiveness to type 1 IFN in CD8 T cells during infection. WT mice were uninfected (D0) or infected with LCMV for 8 days (D8). CD8 T cells were purified for Western blot analysis or identified in mixed populations by flow cytometric analyses. Cells were examined after control or IFNα treatments for 90 minutes ex vivo (A) or in vivo (B). The results of ex vivo treatments are shown in panel A. Western blot analyses of pSTAT1, pSTAT4, IFNAR, or β-actin proteins extracted from purified CD8 T cells are presented. Flow cytometric analyses of pSTAT1 or pSTAT4 in CD8 T-cell subsets of mixed populations are to the right. Solid dark lines show staining of IFNα-treated cells. Gray areas show staining of untreated cells, and dotted lines show staining with isotype controls for cytokine-treated samples. (B) The results using purified CD8 T cells isolated from mice treated with either control or IFNα for Western blot analysis of pSTAT1, pSTAT4, IFNAR, and β-actin proteins are shown. Results are representative of 2 or more independent experiments, with percentages in flow panels showing means ± SEMs of 3 independent samples analyzed within 1 experiment. To analyze STAT1 and STAT4 levels in CD8 T cells responding to LCMV infection, cells were prepared from uninfected mice or mice infected with LCMV for the indicated times. Total spleen yields were measured, and the percentages and numbers of CD8 T cells was determined with flow cytometry (C). (D) Cytoplasmic staining of total STAT1 was evaluated in total cells and in CD8 T-cell subsets. (E) Cytoplasmic staining of total STAT4 was determined in total cells and in CD8 T-cell subsets. Numbers given are positive averages, with isotype control staining subtracted, and SEMs. Arrows identify peak STAT intensities in CD8 T-cell subsets (D-E). Results are representative of 2 or more independent experiments, with percentages in flow panels that show means ± SEMs of 3 independent samples analyzed within 1 experiment.
STAT1 and STAT4 responsiveness to type 1 IFN in CD8 T cells during infection. WT mice were uninfected (D0) or infected with LCMV for 8 days (D8). CD8 T cells were purified for Western blot analysis or identified in mixed populations by flow cytometric analyses. Cells were examined after control or IFNα treatments for 90 minutes ex vivo (A) or in vivo (B). The results of ex vivo treatments are shown in panel A. Western blot analyses of pSTAT1, pSTAT4, IFNAR, or β-actin proteins extracted from purified CD8 T cells are presented. Flow cytometric analyses of pSTAT1 or pSTAT4 in CD8 T-cell subsets of mixed populations are to the right. Solid dark lines show staining of IFNα-treated cells. Gray areas show staining of untreated cells, and dotted lines show staining with isotype controls for cytokine-treated samples. (B) The results using purified CD8 T cells isolated from mice treated with either control or IFNα for Western blot analysis of pSTAT1, pSTAT4, IFNAR, and β-actin proteins are shown. Results are representative of 2 or more independent experiments, with percentages in flow panels showing means ± SEMs of 3 independent samples analyzed within 1 experiment. To analyze STAT1 and STAT4 levels in CD8 T cells responding to LCMV infection, cells were prepared from uninfected mice or mice infected with LCMV for the indicated times. Total spleen yields were measured, and the percentages and numbers of CD8 T cells was determined with flow cytometry (C). (D) Cytoplasmic staining of total STAT1 was evaluated in total cells and in CD8 T-cell subsets. (E) Cytoplasmic staining of total STAT4 was determined in total cells and in CD8 T-cell subsets. Numbers given are positive averages, with isotype control staining subtracted, and SEMs. Arrows identify peak STAT intensities in CD8 T-cell subsets (D-E). Results are representative of 2 or more independent experiments, with percentages in flow panels that show means ± SEMs of 3 independent samples analyzed within 1 experiment.
There are dramatic increases in proportions and numbers of CD8 T cells after LCMV infection (Figure 3C).16,17,28,29 Our earlier studies have shown that the proliferating cells preferentially have lower levels of STAT1.9 Flow cytometry was used to examine the total STAT4 compared with STAT1 levels in total splenic leukocytes and CD8 T-cell subsets at various times after LCMV challenge. Although total splenic leukocytes had increased STAT1 and STAT4 levels from days 5-8 of infection, CD8 T cells on these days were preferentially found in low STAT1 (Figure 3D) and high STAT4 (Figure 3E) populations. The STAT levels in the in vivo–proliferating cells were determined by evaluating incorporation of the DNA analog, BrdU, after a 2-hour pulse before harvest. The cells from these mice were then harvested, surface stained for CD8 expression, and concurrently stained for intracellular BrdU and STAT1 or STAT4. After gating on the CD8 T cells (Figure 4A), the proliferating cells were preferentially found to have lower STAT1 levels on D6 of infection but expressing higher levels of STAT4 (Figure 4B). Thus, the relatively higher STAT4 to STAT1 expression in CD8 T cells responding to viral infection is linked to changing preference for STAT activation and with proliferative responses.
STAT1 and STAT4 levels in proliferating CD8 T cells responding to LCMV infection. Cells were prepared from uninfected mice or mice infected with LCMV for the indicated times. The percentages of CD8 T cells were determined with flow cytometry to stain the subsets (A). To identify the proliferating subsets, BrdU was administered in vivo 2 hours before harvest, and CD8 T-cell subsets were examined for expression of STAT1 or STAT4 along with BrdU (B). Numbers given are positive averages ± SEMs, with isotype control staining subtracted, of 3 independent sample analyzed within 1 experiment. Results are representative of 2 or more independent experiments. Arrows mark areas of peak BrdU incorporation. The consequences of LCMV infection for STAT expression in CD8 T cells subsets from WT mice were evaluated by Western blot analysis. Studies were performed with WT mice either uninfected (D0) or infected with LCMV for 8 days (D8). (C) STAT1 and STAT4 expression levels were determined on D0 or D8 by Western blot analysis with the use of total, CD8, and non-CD8 cell preparations. Cell lysates were made and analyzed as indicated in “Western blot analysis.” Samples were tested for STAT1, STAT4, and IFNAR levels. The specificity was confirmed with samples from IFNAR−, STAT1−, and STAT4− mice as controls. Results are representative of 2 or more independent experiments with 3 animals individually tested. (D) The LCMV-specific CD8 T cells were separated from total and nonspecific CD8 T cells on D8 of infection according to staining with pooled class 1 tetramers presenting the 3 immunodominant LCMV peptides for the B6 mice, NP396-404, GP267-286, and GP33-41 (Tet+ or Tet−). The total and sorted CD8 T-cell populations were analyzed for STAT1, STAT4, and IFNAR expression as described earlier. Results are representative of 2 or more independent experiments.
STAT1 and STAT4 levels in proliferating CD8 T cells responding to LCMV infection. Cells were prepared from uninfected mice or mice infected with LCMV for the indicated times. The percentages of CD8 T cells were determined with flow cytometry to stain the subsets (A). To identify the proliferating subsets, BrdU was administered in vivo 2 hours before harvest, and CD8 T-cell subsets were examined for expression of STAT1 or STAT4 along with BrdU (B). Numbers given are positive averages ± SEMs, with isotype control staining subtracted, of 3 independent sample analyzed within 1 experiment. Results are representative of 2 or more independent experiments. Arrows mark areas of peak BrdU incorporation. The consequences of LCMV infection for STAT expression in CD8 T cells subsets from WT mice were evaluated by Western blot analysis. Studies were performed with WT mice either uninfected (D0) or infected with LCMV for 8 days (D8). (C) STAT1 and STAT4 expression levels were determined on D0 or D8 by Western blot analysis with the use of total, CD8, and non-CD8 cell preparations. Cell lysates were made and analyzed as indicated in “Western blot analysis.” Samples were tested for STAT1, STAT4, and IFNAR levels. The specificity was confirmed with samples from IFNAR−, STAT1−, and STAT4− mice as controls. Results are representative of 2 or more independent experiments with 3 animals individually tested. (D) The LCMV-specific CD8 T cells were separated from total and nonspecific CD8 T cells on D8 of infection according to staining with pooled class 1 tetramers presenting the 3 immunodominant LCMV peptides for the B6 mice, NP396-404, GP267-286, and GP33-41 (Tet+ or Tet−). The total and sorted CD8 T-cell populations were analyzed for STAT1, STAT4, and IFNAR expression as described earlier. Results are representative of 2 or more independent experiments.
STAT expression levels in antigen-specific and nonspecific CD8 T cells
A large proportion (up to 80%) of the CD8 T cells that expand on D8 of LCMV infection are antigen-specific cells.16 To examine STAT expression in different cell subsets, splenic leukocyte populations were isolated and separated for Western blot analysis. Compared with samples prepared on D0, the STAT1 levels were higher in D8 total, CD8, and non-CD8 subsets, but STAT4 levels were uniquely high in the D8 CD8 T cells (Figure 4C). The CD8 populations were then further separated into those having TCRs specific for LCMV and nonspecific subsets, based on binding of class 1 H2 Db tetramers for the 3 immunodominant LCMV epitopes on the H-2b background [ie, NP396-404 (NP396), GP276-286 (GP276), and GP33-41 (GP33)].16,17 Pooled class 1 tetramers presenting these were used for staining, and the total splenic and isolated LCMV-specific (Tet+) and nonspecific (Tet−) CD8 T cells were isolated and evaluated by Western blot analysis (Figure 4D). In the total and Tet− populations, STAT1 levels were elevated, but little STAT4 was detected. In the LCMV-specific (Tet+) CD8 T cells, the STAT1 levels were low but STAT4 levels were high (Figure 4D). Therefore, STAT4 compared with STAT1 is preferentially elevated in the responding antigen-specific CD8 T cells, but STAT1 is elevated in the nonspecific CD8 T cells.
STAT4 contribution to CD8 T-cell responses in vivo
The requirement for STAT4 in proliferation was determined by evaluating STAT4-deficient compared with WT mice for CD8 T-cell expansion and BrdU incorporation during infection (Figure 5). The STAT4-deficient mice had approximately 3-fold decreases in total CD8 T-cell yields per spleen (Figure 5A) and were approaching 8-fold decreases in CD8 T cells incorporating BrdU (Figure 5B) by D8. The overall CD8 T-cell proportions were also dramatically reduced in the absence of STAT4; on days 7 and 8, respectively, 29% and 37% of the total splenic leukocytes in WT mice were CD8 T cells, but only 19% and 21% of the populations from STAT4-deficient mice were CD8 T cells (Figure 5C). Western blot analysis of samples prepared from the STAT4-deficient CD8 T cells found that STAT1 levels were induced in these populations on D8 of infection (Figure 5D), and flow cytometric analysis of gated CD8 T cells showed that a higher proportion of the STAT4− compared with the WT cells had high STAT1 levels (Figure 5D). Examination of BrdU uptake found a differential proliferation on D6 with 39% of the WT but only 8% of the STAT4-deficient CD8 T cells incorporating BrdU, and this incorporation was observed in cells having higher STAT1 levels (Figure 5E). Consistent with the reduced expansion of CD8 T cells, LCMV-specific cells were present in the STAT4-deficient mice but significantly impaired on D8, for example, < 50% of WT values (Figure 5F compared with Figure 4D). Separation of total splenic and isolated LCMV-specific (Tet+) and nonspecific (Tet−) CD8 T-cell STAT4-deficient populations found that even the antigen-specific cells had high STAT1 levels (Figure 5F). Thus, in the absence of STAT4, infection-induced expansion of the antigen-specific CD8 T cells is impaired with associated higher levels of STAT1.
Role for endogenous STAT4 in the magnitude of CD8 T-cell expansion and proliferation. Responses in STAT4-deficient mice were compared with those in WT mice at different times after LCMV infection. (A) Total CD8 T-cell numbers and (B) BrdU incorporating CD8 T-cell numbers were measured in WT and STAT4-deficient mice that were uninfected (D0) or infected with LCMV for the indicated times. Individual symbols represent results from individual mice. Individual symbols show results from 2 to 8 mice collected from multiple experiments. Bars represent means. STAT4 effects on CD8 T-cell proliferation and STAT1 induction within total and antigen-specific subsets were evaluated. Responses in STAT4-deficient mice were compared with those in WT mice (C). The percentages of CD8 T cells were determined with flow cytometry to stain the subsets. (D) STAT1 and STAT4 expression levels were determined on D0 or D8 by Western blot analysis with the use of total, CD8, and non-CD8 cell preparations isolated from STAT4-deficient mice. Cell lysates were made and analyzed as indicated in Figure 4. Results are representative of 2 or more independent experiments with 3 animals individually tested. (E) To identify the proliferating populations, BrdU was administered in vivo, 2 hours before harvest as per samples in panel A, and CD8 T-cell subsets were examined for expression of STAT1 along with BrdU with the use of flow cytometry. Results are representative of 2 or more independent experiments, with percentages in flow panels showing means ± SEMs of 3 independent samples analyzed within 1 experiment. (F) The LCMV-specific CD8 T cells were separated from total and nonspecific CD8 T cells, on D8 of infection of STAT4-deficient mice, based on staining with pooled class 1 tetramers presenting the 3 immunodominant LCMV peptides for the B6 mice, NP396-404, GP267-286, and GP33-41. The total and sorted CD8 T-cell populations were analyzed for STAT1, STAT4, and IFNAR expression as described in Figure 4. Results are representative of 2 or more independent experiments.
Role for endogenous STAT4 in the magnitude of CD8 T-cell expansion and proliferation. Responses in STAT4-deficient mice were compared with those in WT mice at different times after LCMV infection. (A) Total CD8 T-cell numbers and (B) BrdU incorporating CD8 T-cell numbers were measured in WT and STAT4-deficient mice that were uninfected (D0) or infected with LCMV for the indicated times. Individual symbols represent results from individual mice. Individual symbols show results from 2 to 8 mice collected from multiple experiments. Bars represent means. STAT4 effects on CD8 T-cell proliferation and STAT1 induction within total and antigen-specific subsets were evaluated. Responses in STAT4-deficient mice were compared with those in WT mice (C). The percentages of CD8 T cells were determined with flow cytometry to stain the subsets. (D) STAT1 and STAT4 expression levels were determined on D0 or D8 by Western blot analysis with the use of total, CD8, and non-CD8 cell preparations isolated from STAT4-deficient mice. Cell lysates were made and analyzed as indicated in Figure 4. Results are representative of 2 or more independent experiments with 3 animals individually tested. (E) To identify the proliferating populations, BrdU was administered in vivo, 2 hours before harvest as per samples in panel A, and CD8 T-cell subsets were examined for expression of STAT1 along with BrdU with the use of flow cytometry. Results are representative of 2 or more independent experiments, with percentages in flow panels showing means ± SEMs of 3 independent samples analyzed within 1 experiment. (F) The LCMV-specific CD8 T cells were separated from total and nonspecific CD8 T cells, on D8 of infection of STAT4-deficient mice, based on staining with pooled class 1 tetramers presenting the 3 immunodominant LCMV peptides for the B6 mice, NP396-404, GP267-286, and GP33-41. The total and sorted CD8 T-cell populations were analyzed for STAT1, STAT4, and IFNAR expression as described in Figure 4. Results are representative of 2 or more independent experiments.
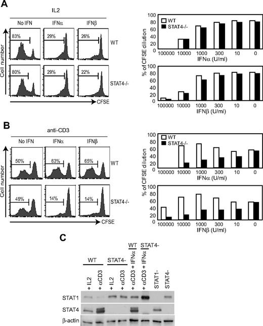
Intrinsic STAT4 contributions to CD8 T-cell expansion ex vivo
To evaluate the intrinsic role of STAT4 in expansion, CD8 T cells were purified from uninfected WT and STAT4−/− mice, stained with the fluorescent CFSE dye, then stimulated ex vivo with either the proliferative cytokine, IL-2, or through their TCRs by treatment with anti-CD3. Dilution of the intensity of CFSE was used to measure cell division. Sensitivity to type 1 IFN-mediated inhibition of proliferation was evaluated by titrating different concentrations of IFNα or IFNβ into the cultures. Both WT and STAT4-deficient CD8 T cells were induced to proliferate in response to IL-2 (Figure 6A), and both cell types were sensitive to the antiproliferative effects of exogenously added IFNα or IFNβ (Figure 6A). Both types of CD8 T cells were also induced to proliferate in response to anti-CD3 (Figure 6B). Under these conditions, however, WT cells acquired a resistance to type 1 IFN–mediated inhibition of proliferation. The resistance depended on STAT4 because the STAT4-deficient populations continued to be sensitive to type 1 IFN-mediated inhibition of proliferation (Figure 6B).
Role for STAT4 in cytokine- or antigen receptor-driven CD8 T-cell proliferation. The intrinsic proliferative responsiveness of WT and STAT4-deficient CD8 T cells were examined ex vivo by stimulation with IL-2 or anti-CD3. Highly purified CD8 T cells were labeled with CFSE and cultured for 5 days with IL-2 (A) or anti-CD3 (B). Proliferation was evaluated by dilution of the dye. Numbers given in histograms represent percentages. Sensitivity to type 1 IFN-mediated inhibition was evaluated by titrating in the indicated concentrations of IFNα or IFNβ in the presence of IL-2 (A) or anti-CD3 (B). The bar graphs show proportions under the different conditions. The highest dose of IFNα was not tested. The results are representative of 2 or more independent experiments. (C) The effects of stimulation on STAT4 expression and the consequences for STAT1 induction were evaluated with CD8 T cells purified from WT and STAT4-deficient mice. The cells were cultured for 2 days with IL-2 or anti-CD3 with or without the addition of 10 000 U of IFNα. The proteins were then extracted. Western blot analyses of STAT4, STAT1, and β-actin were performed as indicated in “Western blot analysis.” The results are representative of 3 independent experiments.
Role for STAT4 in cytokine- or antigen receptor-driven CD8 T-cell proliferation. The intrinsic proliferative responsiveness of WT and STAT4-deficient CD8 T cells were examined ex vivo by stimulation with IL-2 or anti-CD3. Highly purified CD8 T cells were labeled with CFSE and cultured for 5 days with IL-2 (A) or anti-CD3 (B). Proliferation was evaluated by dilution of the dye. Numbers given in histograms represent percentages. Sensitivity to type 1 IFN-mediated inhibition was evaluated by titrating in the indicated concentrations of IFNα or IFNβ in the presence of IL-2 (A) or anti-CD3 (B). The bar graphs show proportions under the different conditions. The highest dose of IFNα was not tested. The results are representative of 2 or more independent experiments. (C) The effects of stimulation on STAT4 expression and the consequences for STAT1 induction were evaluated with CD8 T cells purified from WT and STAT4-deficient mice. The cells were cultured for 2 days with IL-2 or anti-CD3 with or without the addition of 10 000 U of IFNα. The proteins were then extracted. Western blot analyses of STAT4, STAT1, and β-actin were performed as indicated in “Western blot analysis.” The results are representative of 3 independent experiments.
To examine the pathway to STAT4 induction and the consequences for STAT1 induction in response to type 1 IFN, CD8 T cells were purified from uninfected WT and STAT4-deficient mice and stimulated ex vivo with either IL-2 or anti-CD3. After 2 days in culture, the cells were isolated and evaluated for STAT1 or STAT4 expression by Western blot analysis (Figure 6C). STAT4 was detectable in all of the samples prepared from WT CD8 T cells, and it was induced to higher levels when the cells were stimulated with anti-CD3 compared with IL-2. Low levels of STAT1 were detected in both the WT and STAT4-deficient CD8 T cells, but they were higher in the STAT4-deficient cells; when normalized to β-actin levels with the use of the value of the anti-CD3–treated WT CD8 T cells as 100% expression, the STAT1 levels in IL-2–treated WT cells were at 197%, whereas those in the IL-2–treated and anti-CD3–treated STAT4-deficient CD8 T cells were, respectively, 244% and 171%. The addition of type 1 IFN to the cultures induced STAT1, with the anti-CD3–treated WT CD8 T cells expressing 189%, and the STAT4-deficient CD8 T cells expressing 391% values (a > 2-fold increase over WT). Thus, activation of WT CD8 T cells through the TCR induced elevated STAT4, and this resulted in reduced STAT1 induction by type 1 IFN. Taken together, these results indicate that there is a pathway from TCR stimulation to elevated STAT4 expression and that this pathway is required for resistance to type 1 IFN-mediated inhibition of proliferation and reduced STAT1 induction by type 1 IFNs.
Discussion
Type 1 IFNs have important antiviral and immunoregulatory functions, but understanding of how these are regulated is still incomplete. By defining the STAT4 role in CD8 T-cell responsiveness to type 1 IFN during LCMV infection, the studies reported here characterize the flexibility in place to control the consequences of type 1 IFN exposure. In particular, the work found that (1) STAT expression is dynamically regulated in responding antigen-specific CD8 T cells with increased STAT4 and reduced STAT1 levels, (2) focusing of type 1 IFN effects to STAT4-dependent as compared to STAT1-dependent events accompanies the changes in STAT levels, (3) induction of higher STAT4 is regulated by stimulation through the TCR, and (4) STAT4 plays critical roles in maintaining low STAT1 levels, developing resistance to type 1 IFN-mediated inhibition of proliferation, and enhancing CD8 T-cell proliferation. Taken together, the results show that STAT4 is an important component for conditioning CD8 T-cell responses to type 1 IFNs and for releasing CD8 T cells from the effects of STAT1 inhibition on their expansion and function.
The studies help explain how the paradoxical effects of type 1 IFNs can be delivered and uniquely do this in the context of evolving immune responses to a viral infection. There are 7 STATs, 1 through 6 with two 5s,3 and the list of different cell types basally responding to type 1 IFN with the activation of different assortments of STAT molecules is growing.15,30-32 Earlier in vitro25 and in vivo10,15 experiments from our group have found that STAT1 levels are dynamically elevated in a variety of cells upon exposure to type 1 IFN. This probably occurs whenever STAT1 is activated because the STAT1 gene has promoter sequences specific for STAT1 complexes that can act to enhance its expression.33 Thus, the cytokine pathway to modifying concentrations of intracellular STAT1 should be observed whenever the cytokine receptors and appropriate intracellular STATs are available. Consistent with this prediction, the majority of splenic leukocytes isolated after LCMV infection had elevated STAT1 levels (Figure 3). In this report, however, a pathway to STAT4 induction is identified within subsets of immune cells, based on their selection for activation. This is consistent with previous reports of mitogen stimulation of STAT4 expression in human T cells34 and STAT4 induction after anti-CD3 with costimulation in mouse CD4 T cells,35 but the observation is extended to CD8 T cells in a biologic context. Hence, a mechanism for changing concentrations of particular STATs within cells is defined as selection through their antigen-specific receptors and important for expansion and activation during a viral challenge. This flexibility enables dynamic differential regulation of the levels of particular STATs to use limited genetic material for shaping complex immune responses.
The studies help resolve long-standing controversies about type 1 IFN activation of STAT4. We have previously reported that the CD8 T cells incorporating BrdU during LCMV infection are preferentially found in low STAT1 subsets and that STAT1 contributes to the inhibition of nonspecific CD8 T-cell expansion during LCMV infection.9 The results reported here show that the proliferating CD8 T cells are preferentially found in the high STAT4 subsets and that STAT4 is acting to block STAT1 induction and consequential STAT1-dependent inhibitory effects on proliferation. They may explain the reported positive effects of type 1 IFNs on expansion and memory CD8 T-cell development,36 and an inconsistent literature on type 1 IFN induction of IFNγ expression in T cells. There is still much to be learned about how the varied biologic consequences of type 1 IFN exposure are balanced by the expression and concentrations of various STATs8,37 and how these are controlled during different viral infections, but the identification of a pathway that regulates STAT4 expression according to need significantly advances current understanding.
The observations are in contrast to our work showing that NK cells are predisposed to respond to type 1 IFN with STAT4 activation because of high basal STAT4 expression.14,15 The CD8 T cells responding during infection are changed from low basal STAT conditions to 1 of 2 states; the nonspecific subsets have elevated STAT1 expression and antigen-specific subsets preferentially express elevated STAT4. The elevated STAT4 in the antigen-specific CD8 T cells allows a “window of opportunity” for proliferation through type 1 IFN exposure. Additional studies are required to determine how long the effects of STAT4 for diminished STAT1 expression are in place.
The experiments showing type 1 IFN-induced expression of STAT1-dependent and STAT4-dependent genes in CD8 T cells from uninfected mice suggest that both pathways are available before conditioning during infection (see Figure 1). The reduction in the expression of STAT1-dependent but not STAT4-dependent genes in CD8 T cells isolated on D8 of infection conclusively shows that the responses are driven toward the STAT4 pathway in the responding cells (see Figure 2). The characterization of parallel changes in STAT activation and in promoter binding, with greater STAT1 binding to the Mx2 gene on D0 than D8 and with greater STAT4 binding to the IFNγ gene on D8 than D0 (Figure 2D), indicates that the respective pathways are preferentially induced in a large proportion of cells on the indicated day and proves that the effects on these 2 targets are a direct result of STAT activation for gene expression. The results capture the conditioning of T-cell responses to the type 1 IFNs during infection.
Biologic effects can be controlled through protein-protein interactions as well as regulation of gene expression, and this is particularly true for pathways that regulate cell proliferation and survival.38,39 The antiproliferative effects of type 1 IFNs are STAT1 dependent, but the mechanisms used by STAT1 to block proliferation are poorly described.6,9 Here, reduced expression of STAT1 and increased expression of a cellular oncogene important for inducing proliferation, c-myc, are observed in response to type 1 IFN exposure in D8 CD8 T cells. STAT4 has been reported to have a positive effect on c-myc,40 whereas STAT1 has been reported to negatively regulate c-myc expression.41,42 Any STAT1-negative effects on STAT4 function may contribute to its negative effects on c-myc expression and proliferation. Conversely, negative effects on STAT1 function mediated by STAT4 would have positive consequences for c-myc downstream of the STAT1 regulation.
In summary, this report suggests how pleiotropic effects of cytokines can be dynamically regulated to stimulate subset responses as needed and how these can be differentially regulated in particular cell subsets according to their expression of antigen-specific receptors. The studies demonstrate a mechanism for adding value to a limited number of genes and for shifting control from the cytokines themselves to STAT expression for shaping biologic responses. They have important implications for therapeutic strategies in place or under development. Type 1 IFNs are being used in the treatment of several diseases with uneven success.43,44 In addition, circulating type 1 IFN expression in, and contribution to, autoimmune disease is now clear, and ablation protocols are being developed for the treatment of these conditions.45 Cytokine immunoregulatory functions are probably important in all of these settings. If variability between responders and nonresponders for different type 1 IFN effects could be predicted on the basis of stimulation of different signaling pathways, development of optimal individual treatment strategies would be facilitated.
The online version of this article contains a data supplement.
The publication costs of this article were defrayed in part by page charge payment. Therefore, and solely to indicate this fact, this article is hereby marked “advertisement” in accordance with 18 USC section 1734.
Acknowledgments
The authors thank Takuya Miyagi for help with cytoplasmic staining studies; Cong Coa for help with quantitation of Western blot analyses; Surojit Sarkar for help and advice on sorting antigen-specific CD8 T cells; Rafi Ahmed, the National Institutes of Health Tetramer Core Facility, and Biogen for reagents; and Lara Kallal for helpful discussions and reading of the manuscript.
The work was supported by the National Institutes of Health (NIH; grant AI55677) and a fellowship from the Canadian Institute of Health Research. Purchase and operation of FACSAria was supported by the NIH National Center for Research Resources Shared Instrumentation Grant (grant 1S10RR021051-01).
National Institutes of Health
Authorship
All of the authors played critical roles in completing the work. The studies are the result of an active collaboration between the Biron and O'Shea laboratories. M.P.G. initiated the project, did the gene expression analyses, helped design subsequent experiments, completed the figures, and wrote the first draft of the manuscript; M.J.Y.P. did the experiments to evaluate intracellular levels of the STATs and compiled the composite data on CD8 T cell responses in STAT4-deficient mice; W.T.W. quantitated the mRNA levels and made critical contributions to design of other experiments; S.-H.L. did the proliferation experiments ex vivo; K.K. did the sorting experiments to prepare antigen-specific and nonspecific CD8 T cells and contributed to the Western blot analysis and immunoprecipitation studies; X.W. performed the biochemical experiments shown; Y.K. performed the chromatin immunoprecipiation studies; J.J.O. consulted on experiments and writing; and C.A.B. directed and supervised all aspects of the study and completed the writing and editing of the manuscript.
Conflict-of-interest disclosure: The authors declare no competing financial interests.
The current affiliation for M.J.Y.P. is Pasteur Institute, Paris, France. The current affiliation for W.T.W. is Department of Infectious Diseases, University of Georgia, Athens, GA. The current affiliation for S.H.L. is University of Ottawa, Ottawa, Canada. The current affiliation for X.W. is Synnovator Inc, North Carolina.
Correspondence: Christine A. Biron, Department of Molecular Microbiology and Immunology, Division of Biology and Medicine, Box G-B6, 171 Meeting St, Providence, RI 02903; e-mail: christine_biron@brown.edu.











