The rules governing natural killer (NK)–cell education in the allogeneic environment created by unrelated hematopoietic stem-cell transplantation (HSCT) are still largely elusive, especially in an unrelated donor setting. NK-cell inhibitory receptors for self-human leukocyte antigen (HLA) play a central role in the acquisition or maintenance of NK-cell functional competence. Therefore, the responsiveness of different NK-cell subsets was assessed as a function of their expression or absence of expression of self-HLA–specific inhibitory receptors, in a large cohort (n = 60) of unrelated HSCT recipients. A fully effective NK-cell education process was achieved within the first year after allogeneic HSCT and lasted for at least 3 years thereafter. In addition, HLA-mismatched HSCT led to a stable education pattern that was determined by the donor's HLA ligands. These data suggest that the NK cell's education partner could be of hematopoietic rather than extrahematopoietic origin. This donor-ligand–driven NK-cell education model would suggest a sustained graft-versus-leukemia effect after HLA-mismatched HSCT.

Natural killer (NK) cells are lymphocytes of the innate immune system that are able to synthesize and secrete cytokines and lyse infected or transformed cells, with no need for previous stimulation.1  Their activation depends on a complex array of activating and inhibitory signals transduced by multiple receptors. The capacity of NK cells to spare healthy cells while targeting damaged or infected cells relies on inhibitory receptors for major histocompatibility complex (MHC) class I molecules, which serve as the basis for NK-cell sensitivity to the “missing self,“2  with the lack of engagement of inhibitory receptors allowing NK-cell activation.

The main MHC class I inhibitory receptors in humans are the lectin-like heterodimer CD94-NKG2A, which recognizes the nonclassical MHC class I human leukocyte antigen (HLA)–E molecule, and the killer-cell immunoglobulin-like receptors (KIRs), which recognize specific groups of HLA-A, HLA-B, and HLA-C alleles. Specifically, KIR2DL1 recognizes HLA-C molecules with a Lys80 residue (HLA-C2 group); KIR2DL2 and KIR2DL3 recognize HLA-C molecules with an Asn80 residue (HLA-C1 group) and, to a lesser extent, with a Lys80 residue; and KIR3DL1 recognizes several HLA-A and HLA-B molecules containing the Bw4 motif.3-6  Notably, inhibitory KIRs have activating counterparts with extensive homology in their extracellular domains. As a result, commercially available monoclonal antibodies (mAbs) are unable to distinguish the activating receptor KIR2DS1 from KIR2DL1 (CD158a specificity), or KIR2DS2 from KIR2DL2 and KIR2DL3 (CD158b specificity).

The KIR locus, located on chromosome 19q13.4, is highly polymorphic and exhibits haplotype variations in gene content. Because the HLA locus is located on chromosome 6p21.3, there is no cosegregation of KIR receptors and their ligands.3  In addition, KIR and CD94-NKG2A expressions on NK cells are variegated. So, how can every NK cell be tolerant to healthy self cells? The long prevailing “at least one” hypothesis7  advanced that, through some regulatory mechanism, all NK cells expressed at least one inhibitory receptor for self-HLA class I molecules. However, it was shown that, in mice and humans, some NK cells did not express any inhibitory receptor for self-HLA and nonetheless had impaired responsiveness. The emerging concept is that signals dependent on self-specific inhibitory receptors are required for the acquisition and/or maintenance of NK-cell responsiveness, in a process called “licensing” or “education.”8-14  The responsiveness-conferring signals should rely on an interaction between the NK cell's inhibitory receptors and MHC class I molecules on a still elusive partner cell.

In allogeneic hematopoietic stem-cell transplantation (HSCT), a graft-versus-leukemia effect has been assigned to NK cells of donor origin after a haploidentical T cell–depleted transplantation.15  Pertinently, the acute myeloid leukemia relapse rate was dramatically lowered when an HLA ligand for an inhibitory KIR was present in the donor and absent in the recipient. NK-cell reconstitution after HSCT has been shown to be dominated by CD56bright NK cells, which express more NKG2A and less KIRs than CD56dim NK cells.16-18  However, data on NK-cell education after allogeneic HSCT are still scarce, controversial, and concern only KIR-ligand–matched HSCT at rather early time points. Yu et al19  showed results interpreted as breaking of NK-cell tolerance to self during the first 100 days after HSCT followed by a progressive functional education. Notwithstanding, Björklund et al20  showed that NKG2A-negative NK cells expressing KIRs for nonself-HLA ligands remain self-tolerant during the first 6 months after HLA-identical sibling HSCT. No data exist on NK-cell education and functional tolerance in HSCT recipients with more than 1 year of follow-up.

Herein, we assessed long-term NK-cell education after KIR-ligand–matched or –mismatched allogeneic HSCT in humans. We found the NK-cell education process after transplantation to be fully effective and dependent on donor ligands because a donor-like education pattern ensued and lasted stably for at least 3 years after HSCT.

Patients and samples

Seventy-seven healthy subjects (56 HSCT donors and 21 healthy volunteers) and 60 HSCT recipients transplanted at the Bone Marrow Transplantation Unit, Saint-Louis Hospital (Paris, France) between September 2001 and April 2008 were included in this study. All transplants were unrelated, the stem cell sources being bone marrow, peripheral blood stem cells, or umbilical cord blood, without T-cell depletion. Patient and transplant characteristics are detailed in supplemental Table 1 (available at the Blood Web site; see the Supplemental Materials link at the top of the online article). Forty-two of 60 donor/recipient pairs were HLA-A and -B identical at the allelic level. Full HLA-C typings are provided in Table 1. Blood samples from healthy donors were obtained at the Hôpital Saint-Louis Transfusion Center.

All subjects provided their informed consent in accordance with the Declaration of Helsinki to participate in this study, which was approved by the Hôpitaux de Paris Review Board. Peripheral blood mononuclear cell (PBMCs) were isolated from freshly collected blood by density-gradient centrifugation by use of lymphocyte separation medium (EuroBio) and stored in liquid nitrogen.

Functional assessment of NK-cell subsets

All reagents were obtained from Becton Dickinson, Beckman Coulter, or Miltenyi Biotec. The following mouse mAbs were used: allophycocyanin (APC)-cyanin 7-CD3 (SK7), biotin-CD56 (B159) with peridinin chlorophyll protein-streptavidin, APC-NKG2A (Z199), fluorescein isothiocyanate (FITC)-CD158a (11PB6), FITC-CD158b (CH-L), FITC-CD158e (DX9), APC-CD158a (11PB6), APC-CD158b (DX27), and APC-CD158e (DX9). “KIR” labeling used a mixture of APC-CD158a (anti-KIR2DL1/2DS1), APC-CD158b (anti-KIR2DL2/2DL3/2DS2), and APC-CD158e (anti-KIR3DL1).

For degranulation assays, PBMCs were thawed and incubated with or without the human erythroleukemia cell line K562 target cells at an effector/target ratio of 5:1 for 15 hours at 37°C in culture medium in the presence of a phycoerythrin-CD107a mAb (H4A3). Thereafter, cells were labeled with additional fluorescent mAbs and analyzed by flow cytometry on a BD Biosciences LSR cytometer (Becton Dickinson) by the use of Cell Quest and WinMDI software. For cytokine production assays, PBMCs were incubated with K562 cells (E/T = 5/1) during 5 hours in the presence of brefeldin A (5 mg/mL). PBMC labeling included permeabilization and incubation with an Alexa Fluor 488-interferon γ (IFNγ) mAb (B27).

KIR and HLA genotyping

KIR genotyping used a previously described technique,21  that is, the Invitrogen KIR genotyping SSP kit. HLA-A, -B, -C, -DRB1, and -DQB1 were typed with the polymerase chain reaction sequence–specific oligonucleotide reverse dot-plot kits from Innogenetics. Genotyping results are reported in Table 1. HLA-E allelic typing was performed as previously described.22 

Chimerism assessment

Chimerism was studied on DNA extracted from whole blood or marrow-nucleated cells by the use of polymerase chain reaction amplification of informative polymorphic microsatellite sequences and fragment analysis on an ABI 3130 XL sequencer (Applied Biosystems). Informativity was assessed in donor and recipient pre-HSCT blood samples.

HLA-C1–transfected K562 cell line

The K562-Cw*0304 cell line was obtained by cloning a cDNA encoding the Cw*0304 allele into the pcDNA3 vector and selecting for G418 resistance after transfection into K562, as previously described.23 

Statistical analysis

The Wilcoxon signed-rank test was used to compare different cell subsets from the same samples. The Mann-Whitney U test was used to compare similar cell subsets between groups of healthy subjects or HSCT recipients or both. The Jonckheere-Terpstra test was used to assess the existence of a trend among different groups as a function of the HLA-E genotype. All tests were 2-sided, and P < .05 was considered significant.

Responsiveness of NK cells from healthy subjects depends on the inhibitory receptors they express and their HLA environment

To assess NK-cell responsiveness, we determined the percentage of degranulating cells after coincubation with the tumoral, HLA class I–negative, K562 cell line. First, the NK-cell response was assessed as a function of NKG2A and KIR expressions. In healthy subjects (n = 51), a clear hierarchy emerged, with NKG2AKIR cells being hyporesponsive compared with NKG2AKIR+ or NKG2A+KIR cells, which, in turn, were less responsive than NKG2A+KIR+ NK cells (P < .00000001 for all comparisons; supplemental Figure 1A). Thus, in line with Cooley et al,17  our results not only confirmed the importance of KIRs but also demonstrated that CD94-NKG2A plays a major role in normal NK-cell education in an independent and additive fashion with regard to KIRs. Then, we examined whether NKG2A+KIR NK-cell responsiveness could depend on HLA-E dimorphism because the HLA-E*0103 allele is much more strongly expressed at the cell surface than its counterpart HLA-E*0101 and might therefore engage its receptor CD94-NKG2A more efficiently.24  However, no relationship was found between HLA-E genotype and NKG2A+KIR NK-cell responsiveness (supplemental Figure 2).

Second, we focused on “monoKIR” NK cells. CD158a monoKIR NK cells are defined as being CD158a+CD158bCD158eNKG2A. Conversely, CD158b monoKIR NK cells are CD158b+CD158aCD158eNKG2A. The percentages of degranulating monoKIR NK cells from 26 healthy subjects, all expressing KIR2DL1 and KIR2DL2/2DL3, were determined after coincubation with K562 (supplemental Figure 1B). In accordance with the education/licensing theory, the relative responsiveness of monoKIR NK cells in a subject was determined by the presence or absence of a cognate HLA ligand: in HLA-C group–homozygous subjects, monoKIR NK cells expressing a receptor for self-HLA (CD158b in C1/C1 subjects, CD158a in C2/C2 subjects) were more responsive than their counterparts expressing a receptor for nonself-HLA (CD158a in C1/C1 subjects, CD158b in C2/C2 subjects; P = .00006; supplemental Figure 1C). In accordance, at the whole population level, CD158a monoKIR cells were significantly less responsive in C1/C1 than C1/C2 or C2/C2 subjects, whereas CD158b monoKIR cells were hyporesponsive in C2/C2 subjects (P = .009 and. 003, respectively; supplemental Figure 1D). Because C2 was recently shown to be an additional, low-affinity, CD158b ligand,5,6  the impact of this interaction was investigated, but no evidence for education of CD158b-expressing NK cells by C2 was seen, because CD158b monoKIR cells in C2/C2 subjects were as unresponsive as the uneducated CD158a monoKIR cells of C1/C1 patients (data not shown).

Of importance, because anti-CD158a and -CD158b mAbs cannot discriminate between inhibitory and activating KIRs, some monoKIR NK cells may indeed express only an activating KIR (KIR2DS1 for CD158a and KIR2DS2 for CD158b monoKIR NK cells) and no inhibitory KIR. This possibility could lead to underestimations of CD158a monoKIR-subset responsiveness in subjects expressing KIR2DS1 and that of the CD158b monoKIR subset in KIR2DS2-expressing subjects, all the more so that expression of activating KIRs has been reported to lower NK-cell responsiveness to target cells.25  Therefore, these functional data were reanalyzed according to KIR genotypes, excluding subjects positive for either KIR2DS1 and HLA-C1 or KIR2DS2 and HLA-C2, and the responsiveness difference between monoKIR NK cells expressing or not expressing a receptor for self-HLA remained statistically significant (n = 8, P = .008, data not shown).

HSCT by itself does not impair the NK-cell education process

We examined whether this NK-cell reactivity pattern would be normally reproduced or not after allogeneic HSCT in a cohort of 60 patients (Table 1). First, NK-cell subsets (total NK, CD56bright, CD56dim, NKG2AKIR, NKG2AKIR+, NKG2A+KIR, NKG2A+KIR+, CD158a monoKIR, and CD158b monoKIR) were quantified and tested for their responsiveness after HSCT. As shown in Figure 1A, all NK-cell subsets were present at normal levels after HSCT, except CD56bright, which are known to be expanded for a long time after HSCT,18  and CD158a monoKIR, which are diminished after HSCT. Indeed, in accordance with previous work,16,26-28  we observed that the reconstitution of CD158a expression on NK cells after HSCT was delayed compared with CD158b expression and did not reach normal levels even later than 1 year after transplantation (supplemental Figure 3). Although a general trend toward hyporesponsiveness could be observed during the first year after HSCT (and especially during the first 100 days; data not shown), normal reactivity levels were reached by day 365 and maintained at later times (Figure 1B). In addition, posttransplantation NK cells kept their ability to be inhibited by cognate HLA-C ligands, because CD158b monoKIR and total CD158b-expressing NK cells were significantly less responsive against HLA-Cw*0304–transfected (HLA-C1 group) K562 targets than untransfected K562 cells (supplemental Figure 4).

Figure 1

Quantitative and functional reconstitution of NK-cell subsets after allogeneic HSCT. (A) Absolute cell numbers in each subset were determined by flow cytometry. (B) NK-cell responsiveness was assessed as the percentage of CD107a+ cells in each NK-cell subset after a 15-hour incubation with K562 targets. *P < .05; **P < .01; ***P < .001.

Figure 1

Quantitative and functional reconstitution of NK-cell subsets after allogeneic HSCT. (A) Absolute cell numbers in each subset were determined by flow cytometry. (B) NK-cell responsiveness was assessed as the percentage of CD107a+ cells in each NK-cell subset after a 15-hour incubation with K562 targets. *P < .05; **P < .01; ***P < .001.

Close modal

Second, the responsiveness hierarchy of NK-cell subsets was studied, starting with the relative responsiveness of NK-cell subsets to K562 according to CD94-NKG2A and KIR expressions. After HSCT, CD94-NKG2A and KIRs conferred responsiveness to NK cells in an additive way (median percentages of degranulation after K562 challenge: 7.0%, 22.1%, 23.2% and 34.9%, for NKG2AKIR, NKG2AKIR+, NKG2A+KIR, and NKG2A+KIR+ NK cells, respectively, P < .0001 for all comparisons). This hierarchy of NK-cell subsets, depending on their CD94-NKG2A and KIR expressions, was already in place during the first year after HSCT and remained stable afterward (Figures 1B and 2A).

Figure 2

Absence of NK-cell education impairment after allogeneic HSCT. The percentages of CD107a+ cells in specific NK-cell subsets were determined after incubation with K562 targets. (A) The NKG2AKIR, NKG2AKIR+, NKG2A+KIR, and NKG2A+KIR+ subsets were evaluated in 16 post-HSCT samples. (B-D) The monoKIR subsets in 34 post-HSCT samples from recipients of HLA-C group–matched transplants (C1/C1→C1/C1: n = 13, C1/C2→C1/C2: n = 10, C2/C2→C2/C2: n = 11) were studied. (B) Representative examples are shown. (C) In homozygous recipients, monoKIR NK-cell responsiveness was compared between cells expressing a receptor for self-HLA (CD158b in C1/C1 subjects, CD158a in C2/C2 subjects) and for nonself-HLA (CD158a in C1/C1 subjects, CD158b in C2/C2 subjects). (D) The responsiveness of (left) CD158a monoKIR and (right) CD158b monoKIR NK cells was compared between recipients as a function of HLA-C genotype. When several samples were available for the same recipient, only the latest was included in the analysis. All dot plots were gated on total NK cells. Horizontal bars indicate the medians. **P < .01; ***P < .001.

Figure 2

Absence of NK-cell education impairment after allogeneic HSCT. The percentages of CD107a+ cells in specific NK-cell subsets were determined after incubation with K562 targets. (A) The NKG2AKIR, NKG2AKIR+, NKG2A+KIR, and NKG2A+KIR+ subsets were evaluated in 16 post-HSCT samples. (B-D) The monoKIR subsets in 34 post-HSCT samples from recipients of HLA-C group–matched transplants (C1/C1→C1/C1: n = 13, C1/C2→C1/C2: n = 10, C2/C2→C2/C2: n = 11) were studied. (B) Representative examples are shown. (C) In homozygous recipients, monoKIR NK-cell responsiveness was compared between cells expressing a receptor for self-HLA (CD158b in C1/C1 subjects, CD158a in C2/C2 subjects) and for nonself-HLA (CD158a in C1/C1 subjects, CD158b in C2/C2 subjects). (D) The responsiveness of (left) CD158a monoKIR and (right) CD158b monoKIR NK cells was compared between recipients as a function of HLA-C genotype. When several samples were available for the same recipient, only the latest was included in the analysis. All dot plots were gated on total NK cells. Horizontal bars indicate the medians. **P < .01; ***P < .001.

Close modal

Then, CD158a and CD158b monoKIR NK cells were tested after 34 HLA-C-group–matched transplantations (ie, 13 C1/C1→C1/C1, 10 C1/C2→C1/C2, and 11 C2/C2→C2/C2; Table 1, Figure 2B). Consistent with the education process observed in healthy subjects, after matched HLA-C group–homozygous transplantations, monoKIR NK cells expressing a receptor for self-HLA were more responsive than their counterparts expressing a receptor for nonself-HLA (P = .00002, Figure 2C). In general, CD158a monoKIR NK cells were hyporesponsive after C1/C1→C1/C1 transplantations, as were CD158b monoKIR NK cells after C2/C2→C2/C2 transplantations (P = .00003 and .002, respectively, Figure 2D). The functional hierarchy between the monoKIR NK-cell subsets was established by day 100 after HSCT and remained unchanged thereafter, although the absolute responsiveness levels could vary over time (Figure 3A). As expected, this posttransplantation NK-cell subset hierarchy was similar to the donor profile in a few HLA-matched sibling HSCTs we could study (supplemental Figure 5).

Figure 3

NK-cell education kinetics. An example is shown for each HLA-C–matched (A) or HLA-C–mismatched (B) transplantation setting studied. Red and green curves correspond, respectively, to CD158a and CD158b monoKIR NK cells.

Figure 3

NK-cell education kinetics. An example is shown for each HLA-C–matched (A) or HLA-C–mismatched (B) transplantation setting studied. Red and green curves correspond, respectively, to CD158a and CD158b monoKIR NK cells.

Close modal

Moreover, as observed in healthy subjects, excluding recipients whose donor's genotype was positive for KIR2DS1 and HLA-C1 or KIR2DS2 and HLA-C2, did not affect our results, which remained statistically significant (n = 9, P = .004; data not shown).

A stable donor-like NK-cell education pattern emerges after KIR-ligand–mismatched HSCT

Because NK-cell education appeared to proceed normally after allogeneic HSCT, we wondered what impact a KIR-ligand mismatch would have in this context. More specifically, once full donor chimerism is achieved, the recipient expresses mostly donor ligands on cells of the hematopoietic lineage and mostly recipient ligands on cells of nonhematopoietic origin. Therefore, the NK-cell education pattern observed after HLA-mismatched HSCT should depend on the origin of the NK cell's partner in its education process. If this partner were to originate in the hematopoietic system, a donor-like pattern would emerge; however, if it were to derive from an extrahematopoietic origin, a recipient-like pattern would be seen. Finally, if several cell types interacted with NK cells to shape their responsiveness, an intermediate NK-cell education profile would be expected.

To address that question, NK-cell education was assessed after 26 HLA-C-group–mismatched transplantations (ie, 12 C1/C1→C1/C2, 7 C1/C2→C1/C1, 3 C1/C2→C2/C2,and 4 C2/C2→C1/C2; Table 1). CD158a and CD158b monoKIR NK cells were studied in samples obtained from day 84 to day 1184 after HSCT, all of which being characterized by a full donor-type chimerism.

Because the KIR repertoire has been reported to be biased toward self-recognition,11,29,30  monoKIR NK-cell frequencies were determined for healthy subjects and HSCT recipients as a function of HLA genotype. Although there was no link between CD158a monoKIR NK-cell frequency and HLA (data not shown), CD158b monoKIR NK-cell frequency was significantly associated with HLA genotype in healthy subjects: subjects lacking C1 ligands had fewer CD158b monoKIR NK cells (Figure 4A). In the same way, after HLA-C–mismatched HSCT, the percentages of CD158b monoKIR NK cells among total NK cells or CD158b+ NK cells were significantly lower when the donor genotype lacked C1 alleles (total NK: P = .047; CD158b+: P = .009; Figure 4B). By contrast, no difference in CD158b monoKIR NK-cell frequencies was determined by recipient genotype between C1/C2→C1/C1 and C1/C2→C2/C2 transplantations (data not shown). Thus, in terms of KIR expression, post-HSCT NK cells behave according to donor HLA.

Figure 4

Association between CD158b monoKIR NK-cell frequency and donor HLA-C ligands. The percentages of CD158b monoKIR NK cells among total or CD158b+ NK cells were determined in (A) 40 healthy subjects (C1/C1: n = 14, C1/C2: n = 14, C2/C2: n = 12) and in (B) 26 post-HLA-C–mismatched HSCT samples (donor C1/C1: n = 12, donor C1/C2: n = 10, donor C2/C2: n = 4) and plotted against HLA-C ligands. *P < .05, **P < .01.

Figure 4

Association between CD158b monoKIR NK-cell frequency and donor HLA-C ligands. The percentages of CD158b monoKIR NK cells among total or CD158b+ NK cells were determined in (A) 40 healthy subjects (C1/C1: n = 14, C1/C2: n = 14, C2/C2: n = 12) and in (B) 26 post-HLA-C–mismatched HSCT samples (donor C1/C1: n = 12, donor C1/C2: n = 10, donor C2/C2: n = 4) and plotted against HLA-C ligands. *P < .05, **P < .01.

Close modal

Regarding functionality, as shown in Figure 5, NK-cell subset responsiveness appeared to be dependent on donor ligands because in recipients whose donor was HLA-C group homozygous, monoKIR NK cells expressing a receptor for donor HLA (“donor self”) were more responsive than the corresponding monoKIR NK cells expressing a receptor for HLA molecules absent from donor genotype but present in recipient genotype (“donor nonself”), in terms of degranulation as well as IFNγ production (P = .00003 and .016, respectively, Figure 5A-B). In addition, CD158a and CD158b monoKIR NK cells were hyporesponsive after C1/C1 or C2/C2 donor-genotype transplantations, respectively (P = .010 and .005, respectively, Figure 5C). Like for HLA-matched HSCT, NK-cell education after HLA-mismatched HSCT, as reflected by the monoKIR NK-cell subset hierarchy, appeared to be rapidly achieved and stable over time (Figure 3B). Again, as observed for healthy subjects and KIR-ligand–matched transplantations, the results remained statistically significant even after exclusion of recipients whose donor's genotype included KIR2DS1 and HLA-C1 or KIR2DS2 and HLA-C2 (n = 11, P = .001, data not shown).

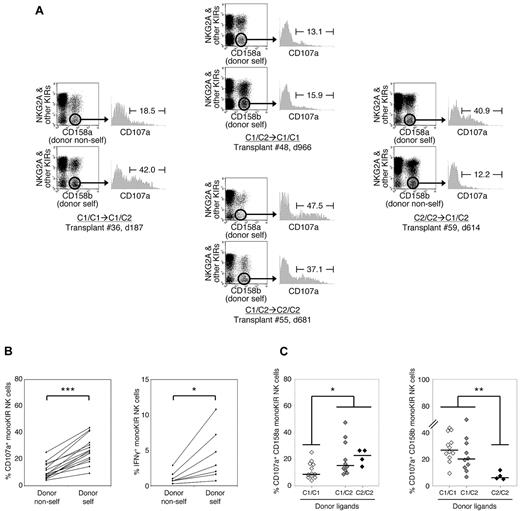
Figure 5

Donor-HLA–determined NK-cell education pattern after KIR ligand–mismatched HSCT. The percentages of CD107a+ and/or IFNγ+ monoKIR NK cells were determined after incubation with K562 targets in samples from 26 post-HLA-C–mismatched transplantations (12 C1/C1→C1/C2, 7 C1/C2→C1/C1, 3 C1/C2→C2/C2, 4 C2/C2→C1/C2). (A) A representative labeling experiment is shown for each HSCT setting. (B) In recipients whose donor was homozygous, monoKIR NK-cell responsiveness was compared between cells expressing a receptor for donor self-HLA (CD158b for C1/C1 donors, CD158a for C2/C2 donors) and for donor nonself HLA (CD158a for C1/C1 donors, CD158b for C2/C2 donors). (C) The responsiveness of (left) CD158a monoKIR and (right) CD158b monoKIR NK cells was compared between recipients as a function of donor HLA-C genotype. When several samples were available for the same recipient, only the latest was included in the analysis. All dot plots were gated on total NK cells. Horizontal bars indicate the medians. *P < .05; **P < .01; ***P < .001.

Figure 5

Donor-HLA–determined NK-cell education pattern after KIR ligand–mismatched HSCT. The percentages of CD107a+ and/or IFNγ+ monoKIR NK cells were determined after incubation with K562 targets in samples from 26 post-HLA-C–mismatched transplantations (12 C1/C1→C1/C2, 7 C1/C2→C1/C1, 3 C1/C2→C2/C2, 4 C2/C2→C1/C2). (A) A representative labeling experiment is shown for each HSCT setting. (B) In recipients whose donor was homozygous, monoKIR NK-cell responsiveness was compared between cells expressing a receptor for donor self-HLA (CD158b for C1/C1 donors, CD158a for C2/C2 donors) and for donor nonself HLA (CD158a for C1/C1 donors, CD158b for C2/C2 donors). (C) The responsiveness of (left) CD158a monoKIR and (right) CD158b monoKIR NK cells was compared between recipients as a function of donor HLA-C genotype. When several samples were available for the same recipient, only the latest was included in the analysis. All dot plots were gated on total NK cells. Horizontal bars indicate the medians. *P < .05; **P < .01; ***P < .001.

Close modal

An interesting illustration of the importance of donor ligands was given by one patient who successively underwent 2 allogeneic HSCTs from different donors. This C1/C2 patient first received a fully HLA-matched unrelated transplant (#14; Table 1, supplemental Table 1). Expectedly, CD158a and CD158b monoKIR NK cells from this patient showed similar reactivity after HSCT (Figure 6 left). After a leukemic relapse, she underwent transplantation a second time with an HLA-C–mismatched unrelated C1/C1 donor (transplant #36; Table 1, supplemental Table 1); thereafter, CD158a monoKIR NK cells were stably hyporesponsive, in accordance with absence of C2 ligands in the second donor (see Figure 6 right, and Figure 3B for kinetics).

Figure 6

Distinct NK-cell education profiles in the same recipient after 2 HSCTs with donors of different HLA genotypes. One C1/C2 patient was diagnosed with an acute myeloid leukemia (AML-M4) in September 2002; 7 months later, she received a fully HLA-matched unrelated transplant (C1/C2 donor, transplant #14). Expectedly, CD158a and CD158b monoKIR NK cells from this patient showed similar reactivity after HSCT (left). After a leukemic relapse, she was transplanted again in March 2005, from an HLA-C–mismatched unrelated C1/C1 donor (transplant #36); thereafter, CD158a monoKIR NK cells showed hyporesponsiveness in accordance with the absence of C2 in the second donor's genotype (right).

Figure 6

Distinct NK-cell education profiles in the same recipient after 2 HSCTs with donors of different HLA genotypes. One C1/C2 patient was diagnosed with an acute myeloid leukemia (AML-M4) in September 2002; 7 months later, she received a fully HLA-matched unrelated transplant (C1/C2 donor, transplant #14). Expectedly, CD158a and CD158b monoKIR NK cells from this patient showed similar reactivity after HSCT (left). After a leukemic relapse, she was transplanted again in March 2005, from an HLA-C–mismatched unrelated C1/C1 donor (transplant #36); thereafter, CD158a monoKIR NK cells showed hyporesponsiveness in accordance with the absence of C2 in the second donor's genotype (right).

Close modal

In the present study, NK-cell education was investigated after KIR-ligand–matched or –mismatched unrelated HSCT. In line with Björklund et al,20  we found that, after KIR-ligand–matched HSCT, the NK-cell subset responsiveness hierarchy was in keeping with HLA genotype. Because NK-cell education is not impaired by the HSCT context, it was of particular interest to study in which way NK cells are educated after KIR-ligand–mismatched HSCT and to assess the relative importance of donor and recipient ligands. Our results show that, after KIR-ligand–mismatched HSCT, the NK-cell education process reiterates durably the responsiveness pattern determined by the donor's HLA ligands. This finding strongly, albeit indirectly, supports a hematopoietic origin for the cellular partner in NK-cell education. However, it could be argued that the NK cells observed after HSCT might be cells that were already mature and educated in the graft, survived in vivo after transplantation, rather than progenitor-derived NK cells educated in the recipient. However, this hypothesis seems unlikely considering the half-life of mature NK cells, which does not usually exceed 10 days in mice and humans31,32  and 70 days for the so-called “long-lived” memory-like NK cells recently described in mice.33,34  Because most samples in the present study were collected 3 months or later after HSCT (Table 1), the NK-cell populations we assessed most probably originated from engrafted progenitors. In accordance, we and others showed that NK-cell reconstitution after HSCT repeats NK-cell differentiation,18,35,36  which suggests the continuous NK-cell generation from lymphoid progenitors after HSCT. Therefore, the donor-like hierarchy of NK-cell subset responsiveness observed after transplantation should reflect a donor-ligand–driven NK-cell education process in the recipient.

In addition, several clinical parameters that could affect NK-cell function after HSCT were controlled (supplemental Table 1). Conditioning (ATG, cyclophosphamide administration), stem-cell source, and acute graft versus host disease (GVHD) prophylaxis and occurrence had no impact on NK-cell degranulation function. Only extensive chronic GVHD (n = 9) was associated with lower NK-cell degranulation percentages than limited (n = 21) or absent (n = 30) chronic GVHD during the first year after HSCT (P = .005). However, this impairment was homogeneous among all NK-cell subsets and did not interfere with NK-cell education (data not shown).

The NK cell's education partner may be the NK cell itself or another cell, with the former hypothesis being supported by the observation that, in mice, the MHC-specific Ly49A receptor engages with its ligand H-2Dd in a cis interaction that plays a role in NK-cell education.37  Our results are also compatible with both the “arming” and “disarming” models describing the mechanism of NK-cell education,38  ie, whether, respectively, the stimulation of inhibitory receptors is necessary to induce functional maturation of precursor NK cells or the chronic unbalanced stimulation of activating receptors induces a state of hyporesponsiveness.

Pertinently, our findings suggest important clinical implications. Because NK-cell education after HSCT is driven by donor ligands, NK cells specific to a ligand present in the donor but absent in the recipient should remain responsive even long after transplantation and may therefore exert a long-term graft-versus-leukemia effect.

The online version of the article contains a data supplement.

The publication costs of this article were defrayed in part by page charge payment. Therefore, and solely to indicate this fact, this article is hereby marked “advertisement” in accordance with 18 USC section 1734.

We are grateful to James P. Di Santo for his critical comments.

This work was supported by research grants from the Région Île-de-France (fellowship to P.H., no. 5221), Association Laurette Fugain, Cancéropôle Île-de-France, and EC program FP6 ALLOSTEM (no. 503319).

Contribution: P.H. designed and performed experiments, analyzed and interpreted data, performed statistical analysis, and wrote the paper; P.L, R.T., J.-M.C., and H.M.-T. processed clinical samples; M.B. performed statistical analysis; G.H. performed experiments; C.S.F. provided original cellular material and critically reviewed the paper; D.C. critically reviewed the paper; G.S. provided clinical samples and critically reviewed the paper; and A.T. and N.D. designed the study, interpreted data, and wrote the paper.

Conflict-of-interest disclosure: The authors declare no competing financial interests.

Correspondence: Nicolas Dulphy, Hôpital Saint-Louis, 1, avenue Claude Vellefaux, 75475 Paris Cedex 10, France; e-mail: nicolas.dulphy@univ-paris-diderot.fr.

1
Lanier
LL
.
,
NK cell recognition.
,
Annu Rev Immunol
,
2005
, vol.
23
(pg.
225
-
274
)
2
Kärre
K
,
Ljunggren
HG
,
Piontek
G
,
Kiessling
R
.
,
Selective rejection of H-2–deficient lymphoma variants suggests alternative immune defence strategy.
,
Nature
,
1986
, vol.
319
6055
(pg.
675
-
678
)
3
Bashirova
AA
,
Martin
MP
,
McVicar
DW
,
Carrington
M
.
,
The killer immunoglobulin-like receptor gene cluster: tuning the genome for defense.
,
Annu Rev Genomics Hum Genet
,
2006
, vol.
7
(pg.
277
-
300
)
4
Foley
BA
,
De Santis
D
,
Van Beelen
E
,
Lathbury
LJ
,
Christiansen
FT
,
Witt
CS
.
,
The reactivity of Bw4+ HLA-B and HLA-A alleles with KIR3DL1: implications for patient and donor suitability for haploidentical stem cell transplantations.
,
Blood
,
2008
, vol.
112
2
(pg.
435
-
443
)
5
Moesta
AK
,
Norman
PJ
,
Yawata
M
,
Yawata
N
,
Gleimer
M
,
Parham
P
.
,
Synergistic polymorphism at two positions distal to the ligand-binding site makes KIR2DL2 a stronger receptor for HLA-C than KIR2DL3.
,
J Immunol
,
2008
, vol.
180
6
(pg.
3969
-
3979
)
6
Pende
D
,
Marcenaro
S
,
Falco
M
, et al.
,
Anti-leukemia activity of alloreactive NK cells in KIR ligand-mismatched haploidentical HSCT for pediatric patients: evaluation of the functional role of activating KIR and re-definition of inhibitory KIR specificity.
,
Blood
,
2009
, vol.
113
13
(pg.
3119
-
3129
)
7
Valiante
NM
,
Uhrberg
M
,
Shilling
HG
, et al.
,
Functionally and structurally distinct NK cell receptor repertoires in the peripheral blood of two human donors.
,
Immunity
,
1997
, vol.
7
6
(pg.
739
-
751
)
8
Fernandez
NC
,
Treiner
E
,
Vance
RE
,
Jamieson
AM
,
Lemieux
S
,
Raulet
DH
.
,
A subset of natural killer cells achieves self-tolerance without expressing inhibitory receptors specific for self-MHC molecules.
,
Blood
,
2005
, vol.
105
11
(pg.
4416
-
4423
)
9
Kim
S
,
Poursine-Laurent
J
,
Truscott
SM
, et al.
,
Licensing of natural killer cells by host major histocompatibility complex class I molecules.
,
Nature
,
2005
, vol.
436
7051
(pg.
709
-
713
)
10
Anfossi
N
,
Andre
P
,
Guia
S
, et al.
,
Human NK cell education by inhibitory receptors for MHC class I.
,
Immunity
,
2006
, vol.
25
2
(pg.
331
-
342
)
11
Yu
J
,
Heller
G
,
Chewning
J
,
Kim
S
,
Yokoyama
WM
,
Hsu
KC
.
,
Hierarchy of the human natural killer cell response is determined by class and quantity of inhibitory receptors for self-HLA-B and HLA-C ligands.
,
J Immunol
,
2007
, vol.
179
9
(pg.
5977
-
5989
)
12
Hasenkamp
J
,
Borgerding
A
,
Uhrberg
M
, et al.
,
Self-tolerance of human natural killer cells lacking self-HLA–specific inhibitory receptors.
,
Scand J Immunol
,
2008
, vol.
67
3
(pg.
218
-
229
)
13
Kim
S
,
Sunwoo
JB
,
Yang
L
, et al.
,
HLA alleles determine differences in human natural killer cell responsiveness and potency.
,
Proc Natl Acad Sci U S A
,
2008
, vol.
105
8
(pg.
3053
-
3058
)
14
Joncker
NT
,
Fernandez
NC
,
Treiner
E
,
Vivier
E
,
Raulet
DH
.
,
NK cell responsiveness is tuned commensurate with the number of inhibitory receptors for self-MHC class I: the rheostat model.
,
J Immunol
,
2009
, vol.
182
(pg.
4572
-
4580
)
15
Ruggeri
L
,
Capanni
M
,
Urbani
E
, et al.
,
Effectiveness of donor natural killer cell alloreactivity in mismatched hematopoietic transplants.
,
Science
,
2002
, vol.
295
5562
(pg.
2097
-
2100
)
16
Nguyen
S
,
Dhedin
N
,
Vernant
JP
, et al.
,
NK-cell reconstitution after haploidentical hematopoietic stem-cell transplantations: immaturity of NK cells and inhibitory effect of NKG2A override GvL effect.
,
Blood
,
2005
, vol.
105
10
(pg.
4135
-
4142
)
17
Cooley
S
,
Xiao
F
,
Pitt
M
, et al.
,
A subpopulation of human peripheral blood NK cells that lacks inhibitory receptors for self-MHC is developmentally immature.
,
Blood
,
2007
, vol.
110
2
(pg.
578
-
586
)
18
Dulphy
N
,
Haas
P
,
Busson
M
, et al.
,
An unusual CD56brightCD16low NK cell subset dominates the early posttransplant period following HLA-matched hematopoietic stem cell transplantation.
,
J Immunol
,
2008
, vol.
181
3
(pg.
2227
-
2237
)
19
Yu
J
,
Venstrom
JM
,
Liu
XR
, et al.
,
Breaking tolerance to self, circulating natural killer cells expressing inhibitory KIR for nonself HLA exhibit effector function following T-cell depleted allogeneic hematopoietic cell transplantation.
,
Blood
,
2009
, vol.
113
16
(pg.
3875
-
3884
)
20
Björklund
AT
,
Schaffer
M
,
Fauriat
C
, et al.
,
NK cells expressing inhibitory KIR for nonself ligands remain tolerant in HLA-matched sibling stem cell transplantation.
,
Blood
,
2010
, vol.
115
13
(pg.
2686
-
2694
)
21
Hsu
KC
,
Liu
XR
,
Selvakumar
A
,
Mickelson
E
,
O'Reilly
RJ
,
Dupont
B
.
,
Killer Ig-like receptor haplotype analysis by gene content: evidence for genomic diversity with a minimum of six basic framework haplotypes, each with multiple subsets.
,
J Immunol
,
2002
, vol.
169
9
(pg.
5118
-
5129
)
22
Tamouza
R
,
Rocha
V
,
Busson
M
, et al.
,
Association of HLA-E polymorphism with severe bacterial infection and early transplant-related mortality in matched unrelated bone marrow transplantation.
,
Transplantation
,
2005
, vol.
80
1
(pg.
140
-
144
)
23
Schleypen
JS
,
von Geldern
M
,
Weiss
EH
, et al.
,
Renal cell carcinoma-infiltrating natural killer cells express differential repertoires of activating and inhibitory receptors and are inhibited by specific HLA class I allotypes.
,
Int J Cancer
,
2003
, vol.
106
6
(pg.
905
-
912
)
24
Strong
RK
,
Holmes
MA
,
Li
P
,
Braun
L
,
Lee
N
,
Geraghty
DE
.
,
HLA-E allelic variants. Correlating differential expression, peptide affinities, crystal structures, and thermal stabilities.
,
J Biol Chem
,
2003
, vol.
278
7
(pg.
5082
-
5090
)
25
Fauriat
C
,
Ivarsson
MA
,
Ljunggren
H-G
,
Malmberg
K-J
,
Michaëlsson
J
.
,
Education of human natural killer cells by activating killer cell immunoglobulin-like receptors.
,
Blood
,
2010
, vol.
115
6
(pg.
1166
-
1174
)
26
Fischer
JC
,
Ottinger
H
,
Ferencik
S
, et al.
,
Relevance of C1 and C2 epitopes for hematopoietic stem cell transplantation: role for sequential acquisition of HLA-C-specific inhibitory killer Ig-like receptor.
,
J Immunol
,
2007
, vol.
178
6
(pg.
3918
-
23
)
27
Stern
M
,
de Angelis
C
,
Urbani
E
, et al.
,
Natural killer-cell KIR repertoire reconstitution after haploidentical SCT.
,
Bone Marrow Transplant
,
2010
, vol.
45
11
(pg.
1607
-
1610
)
28
Giebel
S
,
Dziaczkowska
J
,
Czerw
T
, et al.
,
Sequential recovery of NK cell receptor repertoire after allogeneic hematopoietic SCT.
,
Bone Marrow Transplant
,
2010
, vol.
45
6
(pg.
1022
-
30
)
29
Yawata
M
,
Yawata
N
,
Draghi
M
,
Little
AM
,
Partheniou
F
,
Parham
P
.
,
Roles for HLA and KIR polymorphisms in natural killer cell repertoire selection and modulation of effector function.
,
J Exp Med
,
2006
, vol.
203
3
(pg.
633
-
645
)
30
Yawata
M
,
Yawata
N
,
Draghi
M
,
Partheniou
F
,
Little
AM
,
Parham
P
.
,
MHC class I-specific inhibitory receptors and their ligands structure diverse human NK cell repertoires towards a balance of missing-self response.
,
Blood
,
2008
, vol.
112
(pg.
2369
-
2380
)
31
Yokoyama
WM
,
Kim
S
,
French
AR
.
,
The dynamic life of natural killer cells.
,
Annu Rev Immunol
,
2004
, vol.
22
(pg.
405
-
429
)
32
Zhang
Y
,
Wallace
DL
,
de Lara
CM
, et al.
,
In vivo kinetics of human natural killer cells: the effects of ageing and acute and chronic viral infection.
,
Immunology
,
2007
, vol.
121
2
(pg.
258
-
265
)
33
Cooper
MA
,
Elliott
JM
,
Keyel
PA
,
Yang
L
,
Carrero
JA
,
Yokoyama
WM
.
,
Cytokine-induced memory-like natural killer cells.
,
Proc Natl Acad Sci U S A
,
2009
, vol.
106
6
(pg.
1915
-
1919
)
34
Sun
JC
,
Beilke
JN
,
Lanier
LL
.
,
Adaptive immune features of natural killer cells.
,
Nature
,
2009
, vol.
457
7229
(pg.
557
-
561
)
35
Shilling
HG
,
McQueen
KL
,
Cheng
NW
,
Shizuru
JA
,
Negrin
RS
,
Parham
P
.
,
Reconstitution of NK cell receptor repertoire following HLA-matched hematopoietic cell transplantation.
,
Blood
,
2003
, vol.
101
9
(pg.
3730
-
3740
)
36
Vago
L
,
Forno
B
,
Sormani
MP
, et al.
,
Temporal, quantitative, and functional characteristics of single-KIR–positive alloreactive natural killer cell recovery account for impaired graft-versus-leukemia activity after haploidentical hematopoietic stem cell transplantation.
,
Blood
,
2008
, vol.
112
8
(pg.
3488
-
3499
)
37
Chalifour
A
,
Scarpellino
L
,
Back
J
, et al.
,
A role for cis interaction between the inhibitory Ly49A receptor and MHC class I for natural killer cell education.
,
Immunity
,
2009
, vol.
30
3
(pg.
337
-
347
)
38
Raulet
DH
,
Vance
RE
.
,
Self-tolerance of natural killer cells.
,
Nat Rev Immunol
,
2006
, vol.
6
7
(pg.
520
-
531
)

Author notes

*

A.T. and N.D. contributed equally to this work.

Sign in via your Institution