Abstract
Matrix metalloproteinase 12 (MMP12) is a macrophage-secreting proteinase. To fully understand the function of MMP12 in myeloid lineage cells, a myeloid-specific c-fms-rtTA/(TetO)7-CMV-MMP12 bitransgenic mouse model was created. In this bitransgenic system, induction of MMP12 abnormally elevated frequencies and numbers of common myeloid progenitor (CMP) and granulocyte/macrophage progenitor (GMP) populations, and decreased the frequency and number of the megakaryocyte/erythrocyte progenitor (MEP) population in the bone marrow (BM). The CD11b+/Gr-1+ immature cell population was systemically increased in multiple organs. Both in vitro and in vivo studies showed an immunosuppressive function on T-cell proliferation and function by CD11b+/Gr-1+ immature cells from MMP12-overexpressing bitransgenic mice. MMP12 directly stimulated lineage-negative (Lin−) progenitor cells to differentiate into CD11b+/Gr-1+ immature cells that showed immunosuppression on T-cell proliferation and function in vitro. Regulatory T cells (Tregs) were increased. In the lung, the concentration of IL-6 was increased, which aberrantly activated oncogenic Stat3 and increased expression of Stat3 downstream genes in epithelial tumor progenitor cells. Spontaneous emphysema and lung adenocarcinoma were sequentially developed after MMP12 overexpression. BM chimeras confirmed that the MMP12-induced myeloid cell autonomous defect led to abnormal myelopoiesis, immune suppression, and lung adenocarcinoma.
Introduction
Inflammation plays a critical role in lung cancer formation. During this process, immature myeloid-originated cells facilitate tumor growth by suppressing immune surveillance.1-3 Elevation of CD11b+/Gr-1+ myeloid-derived suppressor cells (MDSCs) is especially associated with tumor growth. Because zinc-dependent matrix metalloproteinases (MMPs) act as modulators for inflammation and innate immunity by activating, deactivating, or modifying the activities of signaling cytokines, chemokines, and receptors through proteolytic and nonproteolytic functions,4,5 it is likely that aberrant expression of MMPs in myeloid lineage cells plays critical roles in modulating CD11b+/Gr-1+ MDSCs homeostasis and cancer formation. Among MMPs, MMP12 is a 22-kDa secretory proteinase that is predominantly expressed in macrophages as previously reported.6 MMP12 degrades extracellular matrix (ECM) components to facilitate tissue remodeling.7 The expression of MMP12 in macrophages is induced in the lung of cigarette smokers.8 Inactivation of the MMP12 gene in knockout mice demonstrates a critical role of MMP12 in smoking-induced chronic obstructive pulmonary disease (COPD),9 a disease highly related to lung cancer. From clinical studies, MMP12 correlates with early cancer-related deaths in non–small cell lung cancer (NSCLC), especially with those associated with tobacco cigarette smoke exposure.10,11 Recently, we demonstrated that MMP12 overexpression in alveolar type II epithelial cells directly triggered lung tumorigenesis as a result of pulmonary inflammation.11 However, how MMP12 triggers inflammation is not understood.
To elucidate the functional roles of MMP 12 in promoting inflammation and initiating tumorigenesis, a myeloid-specific c-fms-rtTA/(TetO)7-CMV-MMP12 bitransgenic mouse model was created under the control of the c-fms promoter/intron 2 as we previously reported.12,13 Our in vivo and in vitro results have shown that MMP12 is a pleiotrophic molecule that plays critical roles in regulating hematopoiesis, myelopoiesis, immune suppression, and pulmonary pathogenesis including emphysema and tumorigenesis.
Methods
Animal care
All scientific protocols involving the use of animals have been approved by the Institutional Animal Care and Use Committee (IACUC) of Indiana University School of Medicine and followed guidelines established by the Panel on Euthanasia of the American Veterinary Medical Association. Protocols involving the use of recombinant DNA or biohazardous materials have been approved by the Biosafety Committee of Indiana University School of Medicine and followed guidelines established by the National Institutes of Health. Animals were housed under (IACUC)–approved conditions in a secure animal facility at Indiana University School of Medicine.
Generation of doxycycline-controlled MMP12 transgenic mouse line
The (TetO)7-CMV-MMP12 transgenic mouse line and the c-fms-rtTA transgenic mouse line were generated and genotyped as we previously reported.11,12 c-fms-rtTA/(TetO)7-CMV-MMP12 bitransgenic mice were obtained by crossbreeding c-fms-rtTA and (TetO)7-CMV-MMP12 transgenic mice. To distinguish from endogenous MMP12, a Flag sequence was inserted at the C-terminus of MMP12 in bitransgenic mice to allow detection of MMP12-Flag fusion protein expression by anti-Flag Ab as we previously described.11
FACS analysis
BM, spleen, and lung single-cell suspensions were prepared as previously described.13 For 6-color hematopoietic progenitor analysis and sorting,14 a previously described procedure was used.15 Lineage markers (biotin-CD3, -CD4, -CD8, -Mac-1, -Gr-1, -Ter119, and -B220) and other marker Abs (Sca-1, c-Kit, IL7Rα, and CD34) were purchased from BD Biosciences. Anti-CD16/32 (93), anti-CD11c (N148), anti-CD11b (M1/70), anti-Gr-1 (RB6-8c5), anti-CD4 (GK1.5), anti-CD45.1 (A20), anti-CD45.2 (104), anti-CD8 (53-6.7), and anti-B220 (RA3-6B2) were purchased from eBioscience. The measurement of intracellular signaling molecules was performed according to the protocols previously described.13 Anti-phospho-Erk1/2, P38, NFkB, C/EBPα, Stat1, and Stat3 were purchased from Cell Signaling Technology. Anti-MMP12 Ab was used in combination with the above lineage markers to measure MMP12 protein expression in lal−/− myeloid lineage progenitor cells. Samples were analyzed on a LSRII machine (BD Biosciences). Percentage cell numbers and mean fluorescence intensity (MFI) were analyzed using the BD FACStation Software (BD Biosciences). Quadrants were assigned using isotype control.
Methylcellulose colony-forming assays
For the G-CSF–dependent CFU (CFU-G) assay a previous procedure was used.15
MMP-12 activity assay
The MMP-12–specific activity from the serum and bronchoalveolar lavage fluid (BALF) was measured by the SensoLyte 490 MMP-12 Assay kit (AnaSpec).11
Alveolar type II epithelial cell purification
Alveolar type II epithelial cells were purified from wild-type mice, doxycycline treated, or untreated bitransgenic mice as described previously.16-18
Histology
The lungs from doxycycline-treated or untreated c-fms-rtTA/(TetO)7-CMV-MMP12 bitransgenic mice were inflated with a fixative solution (4% paraformaldehyde, 1× PBS) and dissected out and stored in fixative at 4°C for 24 hours. After fixation and embedding in paraffin, tissue sections were cut to 5-μm thick. Multiple sections from each lung were stained with hematoxylin and eosin. Tumor incidence and multiplicity in each section were counted.
Real-time PCR
Real-time PCR analysis was performed as previously described19 using the TaqMan Reverse Transcription Kit and SYBR Green PCR Master Mix (Applied Biosystems). GAPDH primers were used as an endogenous control for normalizing all cDNA samples. The reactions were analyzed using the StepOne Plus Real-Time PCR System (Applied Biosystems).
Primers for real-time PCR
mCCL5.
Upstream: 5′-GGAGTATTTCTACACCAGCAGCAA-3′; downstream: 5′-CGGTTCCTTCGAGTGACAAAC-3′
mCCL8.
Upstream: 5′-AAAGCTACGAGAGAATCAACAATATCC-3′; downstream: 5′-CCTGCTTGGTCTGGAAAACC-3′.
CSF-1.
Upstream: 5′-TCCAATAACCTGAACAGCTGCTT-3′; downstream: 5′-AGTTCGGACACAGGCCTTGT-3′.
mGP130.
Upstream: 5′-CCCATGGGCAGGAATATAGATC-3′; downstream: 5′-TTCCCATTGGCTTCAGAAAGA-3′.
mIL-1β.
Upstream: 5′-TTGACGGACCCCAAAAGATG-3′; downstream: 5′-CAGGACAGCCCAGGTCAAA-3′.
mIL-6.
Upstream: 5′-GAGGCTTAATTACACATGTTC-3′; downstream: 5′-TGCCATTGCACAACTCTTTTCT-3′.
mLif.
Upstream: 5′-GAGTCCAGCCCATAATGAAGGT-3′; downstream: 5′-GTGCAGAACCAGCAGCAGTAAG-3′.
mMMP-12.
Upstream: 5′-TGGTATTCAAGGAGATGCACATTT- 3′; downstream: 5′-GGTTTGTGCCTTGAAAACTTTTAGT-3′.
mTNFsf9.
Upstream: 5′-CGCCAAGCTACTGGCTAAAAA-3′; downstream: 5′-GGCTGTGCCAGTTCAGAGTTG-3′.
mVEGF.
Upstream: 5′-CCCACGTCAGAGAGCAACATC-3′; downstream: 5′-TGGCTTTGGTGAGGTTTGATC-3′.
CD11b+/Gr-1+ cell purification
BM or spleen cells were placed in anti-CD11b Ab-coated culture dishes and incubated for 3 hours at 37°C in 5% CO2. Cells were gently washed with PBS to remove the plastic nonadherent cells. Adherent cells were incubated with biotin-labeled primary Gr-1 Ab for 20 minutes, followed by a 20-minute incubation of anti-biotin secondary Ab beads in PBS. Labeled cells were selected on a MS column using MACS technology (Miltenyi Biotec).
In vitro MDSC suppression assay
CD4+ T cells were isolated with CD4+ monoclonal Ab-coated magnetic beads and MACS-LS columns according to the manufacturer's instructions (Miltenyi Biotec) and CFSE labeled. Labeled cells were stimulated with anti-CD3 mAb plus anti-CD28 mAb for 3 days in the presence or absence of CD11b+/Gr-1+ cells that were isolated from the spleens of wild-type mice, doxycycline-treated, or untreated c-fms-rtTA/(TetO)7-CMV-MMP12 bitransgenic mice. The ratio between CD11b+/Gr-1+ MDSCs:CD4+ T cells was 1:5. Proliferation of CD4+ T cells was evaluated as CFSE dilution by flow cytometry. T-cell activation was monitored with anti-CD69 Ab as previously described.15
In vitro Treg suppression assay
CD4+/CD25+ T cells were isolated from the spleens of wild-type mice, doxycycline-treated, or untreated c-fms-rtTA/(TetO)7-CMV-MMP12 bitransgenic mice by the CD4+/CD25+ T-Cell Isolating Kit and MACS-LS columns according to the manufacturer's instructions (Miltenyi Biotec). CFSE-labeled CD4+ Treg cells were stimulated with anti-CD3 mAb plus anti-CD28 mAb for 3 days in the presence or absence of CD4+/CD25+ T cells. The ratio between Treg:CD4+ T cells in coculture was 1:1.
Cytokine measurement by ELISA
To measure cytokine and lymphokine concentrations, the blood plasma and cultured medium were harvested and measured using OptEIA ELISA kits for mouse IFN-γ, IL-2, IL-4, IL-6, IL-10, MIP-2, and TGF-β according to the manufacturer's instructions (R&D Systems).
Lin− BM cell isolation
BM cells were isolated from wild-type mice (8-10 weeks of age). Erythrocytes were lysed and Lin− BM cells were isolated by removing blood lineage marker-positive cells with an immunomagnetic microbead technique. Briefly, BM cells were labeled with a cocktail of biotin-coupled Abs raised against lineage-specific Ags: CD11b, Gr-1, B220, Ter-119, and CD3ϵ (Mouse Lineage panel Kit; BD Pharmingen). After a 20-minute incubation with biotin-labeled primary Abs at 4°C, unlabeled cells were separated on a depletion column using MACS technology according to the manufacturer's instruction (Miltenyi Biotec).
In vitro MMP12 study
MMP12 was activated by incubation of rmMMP12 (R&D Systems) with p-aminophenylmercuric acetate (APMA; 1mM) for 1 hour. For the progenitor cell differentiation study, Lin− progenitor cells were purified from the BM of wild-type mice. Inactivated and APMA-activated MMP12 were added to in vitro–cultured Lin− BM cells (200 μL) at 1, 5, and 10 ng/mL for 1, 3, and 6 hours. After culturing, cells were stained with CD11b+, Gr-1+, pStat3, C/EBPα, and pNFκB Abs for flow cytometric analysis. The concentrations of IL-10 and IL-6 were measured in the medium using the ELISA kit (BD Biosciences).
For the CD4+ T-cell study, isolated CD4+ T cells were incubated with or without anti-CD3 plus anti-CD28 mAbs in the presence of inactivated MMP12 or APMA-activated MMP12. After 3 days, activation of cultured T cells was analyzed with CD69 expression by flow cytometry. The concentrations of IL-2, IL-4, and IFN-γ in the medium were measured using an ELISA kit (BD Biosciences).
For doxycycline-inducible in vitro studies, Lin− BM cells or CD4+ T cells from wild-type or bitransgenic mice were cultured in vitro with or without doxycycline at 60 μg/mL. After 3 days, cultured cells were harvested and stained with appropriate Abs. Supernatants were harvested for cytokine measurement by ELISA.
BM chimera mice
The BM was flushed from the femurs and tibias of 8- to 10-week-old donor c-fms-rtTA/(TetO)7-CMV-MMP12 bitransgenic mice or wild-type mice. Mature lymphocytes were depleted from the BM-cell preparation using CD4 and CD8 Ab-linked MACS (Miltenyi Biotec). These donor cells were referred to as T cell–depleted BM cells. Three-month-old recipient c-fms-rtTA/(TetO)7-CMV-MMP12 bitransgenic mice or wild-type mice were lethally irradiated with 1000 rad of γ-irradiation and rested 1 day before receiving 2.5 to 5 × 106 T cell–depleted BM cells in 500 μL of 1× PBS via tail vein. Reconstituted mice were analyzed 6 months later.
Statistical analysis
The data were mean values of at least 3 independent experiments and expressed as the mean ± SD. A paired Student t test or ANOVA was used to evaluate the significance of the differences. Statistical significance was set at a level of P < .05.
Results
Generation of c-fms-rtTA/(TetO)7-CMV-MMP12 bitransgenic mice
To test whether MMP12 is up-regulated in BM progenitor cells in a disease model, the smoking-like lal−/− mouse model20 was used. Lysosomal acid lipase (LAL) hydrolyzes cholesteryl esters and triglycerides to generate free fatty acids and cholesterol in lysosomes of cells. Disruption of LAL expression leads to abnormal development of hematopoietic progenitor cells skewed toward the myeloid lineage cells.15 Because MMP12 is a downstream gene of LAL,20,21 the MMP12 expression level was assessed in BM progenitor cells of lal−/− mice. As demonstrated in supplemental Figure 1A (available on the Blood Web site; see the Supplemental Materials link at the top of the online article), the MMP12 level was very low in the BM progenitor cells of wild-type mice, but was highly induced in LSK, LK, CMP, GMP, and CD11b+Gr-1+ cells of lal−/− mice. Therefore, abnormal MMP12 overexpression was correlated with abnormal development of BM progenitor cells in the smoking-like lal−/− disease model.
To test whether MMP12 causes abnormal development of BM progenitor cells, a doxycycline-controlled bitransgenic mouse model was generated to specifically direct MMP12 overexpression in myeloid cells. In this system, a Flag sequence was added at the C-terminus of the MMP12 cDNA to distinguish exogenous MMP12-Flag fusion protein from endogenous MMP12 protein. After bitransgenic mice were treated with or without doxycycline for 4 months, single-cell suspensions from the BM, blood, and lung were double stained with fluorochrome-conjugated Flag Ab and Abs specific for macrophages, dendritic cells (DCs), neutrophils, or T cells. CD11b+ macrophages, Gr-1+ neutrophils, and CD11c+ DCs all showed MMP12-Flag overexpression in all tested organs of doxycycline-treated mice compared with those of untreated mice (supplemental Figure 1B). As a negative control, there was no MMP12-Flag fusion protein expression in CD3+ T lymphocytes and SP-C+ lung epithelial cells regardless of doxycycline treatment. This result demonstrates that overexpression of MMP12-Flag fusion protein in c-fms-rtTA/(TetO)7-CMV-MMP12 bitransgenic mice is myeloid lineage specific. Double immunofluorescence staining revealed increased infiltration of MMP12+/CD11b+ macrophages in the doxycycline-treated bitransgenic spleen (supplemental Figure 1C). The enzymatic activity assay showed an increased MMP12 activity in the plasma of doxycycline-treated bitransgenic mice (supplemental Figure 1D). Compared with the doxycycline-untreated plasma samples (430 ± 270 ng/μL), the enzymatic product of MMP12 was 5-6 times higher in the doxycycline-treated plasma samples (2020 ± 260 ng/μL). Induction of MMP12 was at the gene expression level because mRNA expression in CD11b+/GR-1+ cells was much higher in doxycycline-treated samples than in untreated samples as monitored by the real-time PCR assay. Wild-type mice showed no increase of MMP12 mRNA expression regardless of doxycycline treatment (supplemental Figure 1E).
MMP12 overexpression alters BM progenitor and myeloid cell development
To assess the effect of myeloid MMP12 overexpression on the differentiation of hematopoietic progenitor cells in vivo, BM cells were harvested from bitransgenic mice with or without 3-month doxycycline treatment. Overexpression of MMP12 significantly increased the frequencies and numbers of the CMP (IL7Rα−Lin−Sca-1−c-Kit+CD34+FcRII/IIIlow) and GMP (IL7Rα −Lin−Sca-1−c-Kit+CD34+FcRII/III+) progenitor populations, and decreased the frequency and number of the megakaryocyte/erythrocyte progenitor (MEP) population (IL7Rα −Lin−Sca-1−c-Kit+CD34−FcRII/III−) in the BM. The frequencies and numbers of the LK (IL7Rα −Lin−c-Kit+Sca-1−) and LSK (IL7Rα−Lin−Sca-1+c-Kit+) populations14 remained relatively unchanged (Figure 1A-B). These results suggest that overexpression of MMP12 stimulates hematopoietic progenitor cells skewing toward the myeloid lineage cells. This has been confirmed by a hematopoietic colony forming assay, in which BM cells from doxycycline-treated bitransgenic mice generated 2- to 3-fold more colonies by G-CSF stimulation than those from doxycycline-untreated mice in methylcellulose culturing in a dosage-dependent manner (Figure 1C).
Systemic alteration of BM progenitor and myeloid cells in c-fms-rtTA/(TetO)7-CMV-MMP12 bitransgenic mice. (A) Representative flow cytometric profiles of BM progenitor populations, including CMPs, MEPs, and GMPs, from 3-month doxycycline-treated (+DOX) or untreated (−DOX) bitransgenic mice. (B) The percentages and total numbers of LSK, LK, CMP, MEP, and GMP populations in the BM of 3-month doxycycline-treated (+DOX) or untreated (−DOX) bitransgenic mice. Results are the mean ± SD, n = 4; *P < .05. LK indicates IL7Rα−Lin−c-Kit+Sca-1− progenitor; LSK, IL7Rα−Lin−Sca-1+c-Kit+ progenitor; CMP, common myeloid progenitor; GMP, granulocyte-monocyte progenitor; and MEP, megakaryocyte-erythroid progenitor. (C) Granulocyte colony formation in 5 × 104 BM cells from doxycycline-treated (+DOX) or untreated (−DOX) bitransgenic mice in methylcellulose containing various concentrations of G-CSF. Colony counts were performed at day 10. Results are the mean of 5 independent studies, n = 5. (D) A representative flow cytometric analysis of CD11b+ and GR-1+ cells in the BM and spleen of 3-month doxycycline-treated wild-type (WT) mice, doxycycline-treated (+DOX) bitransgenic mice, doxycycline-untreated (−DOX) bitransgenic mice, and doxycycline-treated (for 2 months) followed by doxycycline-removal (for 1 month) bitransgenic mice. (E) Absolute cell numbers of CD11b+/GR-1+ cells in the BM and spleen based on analyses of the above experimental groups. Results are the mean ± SD, n = 5; *P < .05.
Systemic alteration of BM progenitor and myeloid cells in c-fms-rtTA/(TetO)7-CMV-MMP12 bitransgenic mice. (A) Representative flow cytometric profiles of BM progenitor populations, including CMPs, MEPs, and GMPs, from 3-month doxycycline-treated (+DOX) or untreated (−DOX) bitransgenic mice. (B) The percentages and total numbers of LSK, LK, CMP, MEP, and GMP populations in the BM of 3-month doxycycline-treated (+DOX) or untreated (−DOX) bitransgenic mice. Results are the mean ± SD, n = 4; *P < .05. LK indicates IL7Rα−Lin−c-Kit+Sca-1− progenitor; LSK, IL7Rα−Lin−Sca-1+c-Kit+ progenitor; CMP, common myeloid progenitor; GMP, granulocyte-monocyte progenitor; and MEP, megakaryocyte-erythroid progenitor. (C) Granulocyte colony formation in 5 × 104 BM cells from doxycycline-treated (+DOX) or untreated (−DOX) bitransgenic mice in methylcellulose containing various concentrations of G-CSF. Colony counts were performed at day 10. Results are the mean of 5 independent studies, n = 5. (D) A representative flow cytometric analysis of CD11b+ and GR-1+ cells in the BM and spleen of 3-month doxycycline-treated wild-type (WT) mice, doxycycline-treated (+DOX) bitransgenic mice, doxycycline-untreated (−DOX) bitransgenic mice, and doxycycline-treated (for 2 months) followed by doxycycline-removal (for 1 month) bitransgenic mice. (E) Absolute cell numbers of CD11b+/GR-1+ cells in the BM and spleen based on analyses of the above experimental groups. Results are the mean ± SD, n = 5; *P < .05.
To further analyze how the hematopoietic progenitor defect in the BM affects myelopoiesis, myeloid cells in bitransgenic mice were measured by flow cytometry with Gr-1 and CD11b Ab staining. Compared with wild-type and doxycycline-untreated bitransgenic mice, both percentage and absolute numbers of the immature CD11b+/Gr-1+ myeloid cell population were increased in the spleen of doxycycline-treated bitransgenic mice (Figure 1D-E). In a doxycycline on and off study (2-month doxycycline treatment followed by 1-month untreatment), both percentage and absolute numbers of CD11b+/Gr-1+ cells were reduced, but still higher than those in untreated bitransgenic mice (Figure 1E).
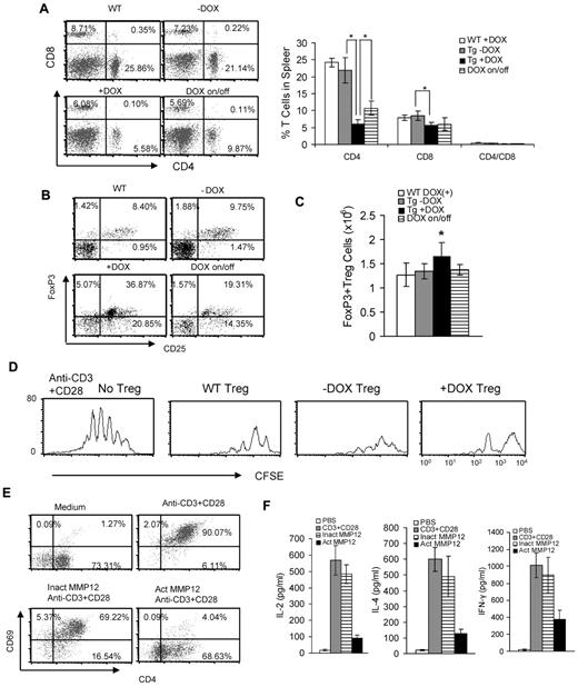
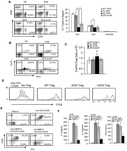
MMP12 suppresses T-cell proliferation and function in vivo
The CD4+ T-lymphocyte population was significantly decreased in the spleen of doxycycline-treated bitransgenic mice (5.58%) compared with that in untreated ones (21.14%), while the CD8+ T-lymphocyte population was less affected (Figure 2A). In the doxycycline on and off study, decrease of the CD4+ T-lymphocyte population was only slightly recovered (9.87%), suggesting that this is an irreversible process. Among CD4+ T cells, CD25+/FoxP3 Treg cells were increased in both percentage (Figure 2B) and absolute (Figure 2C) numbers of doxycycline-treated mice. The Treg-suppressive function on CD4+ T cells after anti-CD3 mAb plus anti-CD28 mAb stimulation remained relatively unaffected regardless of doxycycline treatment (Figure 2D). To assess whether MMP12 directly affects T cells, an in vitro experiment was performed. When T cells were isolated from the wild-type spleen and cultured in vitro, addition of activated-MMP12 dramatically inhibited the CD69 expression (an indicator of T-cell activation) in cultured CD4+ T cells after anti-CD3 mAb plus anti-CD28 mAb stimulation, from 90.07% in untreated T cells to 4.04% in the activated-MMP12-treated T cells (Figure 2E). The culture medium showed decreased secretion of IL-2, IL-4, and IFNγ in the activated MMP12–treated samples (Figure 2F). However, expression of Treg marker FoxP3 was not altered (data not shown). These in vitro results indicate that MMP12 exerts a direct inhibitory effect on CD4+ T-cell proliferation and function, but is not involved in production of Treg cells.
T-cell decrease in c-fms-rtTA/(TetO)7-CMV-MMP12 bitransgenic mice. (A) Flow cytometric analysis of CD4+ and CD8+ cells from the spleen of 3-month doxycycline-treated wild-type (WT) mice, doxycycline-treated (+DOX), doxycycline-untreated (−DOX) bitransgenic mice, and doxycycline-treated (for 2 months) followed by doxycycline-removal (for 1−month) bitransgenic mice (on/off). Results are the mean ± SD, n = 5; *P < .05. (B) A representative flow cytometric analysis showing the FoxP3 and CD25 profiles among total CD4+ T cells from the spleen of 3-month doxycycline-treated wild-type (WT) mice, doxycycline-treated (+DOX), untreated (−DOX) bitransgenic mice and doxycycline-treated (for 2 months) followed by doxycycline-removal (for 1 month) bitransgenic mice (on/off). (C) Absolute cell numbers of FoxP3+ Treg cells among total CD4+ T cells were calculated based on analyses of the above experimental groups. Results are the mean ± SD, n = 5; *P < .05. (D) CFSE-labeled CD4+ T cells were stimulated with anti-CD3 mAb plus anti-CD28 mAb for 4 days in the presence or absence of Treg cells isolated from the spleens of wild-type (WT), doxycycline-treated (+DOX) or untreated (−DOX) bitransgenic mice. The ratio between Treg:CD4+ T cells was 1:1. Proliferation of labeled CD4+ T cells was analyzed by flow cytometry. Peaks represent cell division cycle. (E) Wild-type CD4+ T cells from the spleen were cultured and stimulated with anti-CD3 mAb plus anti-CD28 mAb in the absence and presence of inactivated (inact) or activated (act) MMP12. After 72 hours, T cells were stained with anti-CD69 and CD4 Abs. A representative flow cytometric analysis is demonstrated. (F) The concentrations of secreted IL-2, IL-4, and IFNγ in the above cultured medium were measured by ELISA. Results are the mean ± SD, n = 5.
T-cell decrease in c-fms-rtTA/(TetO)7-CMV-MMP12 bitransgenic mice. (A) Flow cytometric analysis of CD4+ and CD8+ cells from the spleen of 3-month doxycycline-treated wild-type (WT) mice, doxycycline-treated (+DOX), doxycycline-untreated (−DOX) bitransgenic mice, and doxycycline-treated (for 2 months) followed by doxycycline-removal (for 1−month) bitransgenic mice (on/off). Results are the mean ± SD, n = 5; *P < .05. (B) A representative flow cytometric analysis showing the FoxP3 and CD25 profiles among total CD4+ T cells from the spleen of 3-month doxycycline-treated wild-type (WT) mice, doxycycline-treated (+DOX), untreated (−DOX) bitransgenic mice and doxycycline-treated (for 2 months) followed by doxycycline-removal (for 1 month) bitransgenic mice (on/off). (C) Absolute cell numbers of FoxP3+ Treg cells among total CD4+ T cells were calculated based on analyses of the above experimental groups. Results are the mean ± SD, n = 5; *P < .05. (D) CFSE-labeled CD4+ T cells were stimulated with anti-CD3 mAb plus anti-CD28 mAb for 4 days in the presence or absence of Treg cells isolated from the spleens of wild-type (WT), doxycycline-treated (+DOX) or untreated (−DOX) bitransgenic mice. The ratio between Treg:CD4+ T cells was 1:1. Proliferation of labeled CD4+ T cells was analyzed by flow cytometry. Peaks represent cell division cycle. (E) Wild-type CD4+ T cells from the spleen were cultured and stimulated with anti-CD3 mAb plus anti-CD28 mAb in the absence and presence of inactivated (inact) or activated (act) MMP12. After 72 hours, T cells were stained with anti-CD69 and CD4 Abs. A representative flow cytometric analysis is demonstrated. (F) The concentrations of secreted IL-2, IL-4, and IFNγ in the above cultured medium were measured by ELISA. Results are the mean ± SD, n = 5.
CD11b+/Gr-1+ MDSCs inhibit T-cell proliferation and function
Decrease of the CD4+ T-cell population in doxycycline-treated bitransgenic mice was because of decreased cell proliferation as assessed by the CFSE labeling (Figure 3A) and CD69 expression studies (Figure 3B). In addition to the MMP12 direct inhibitory effect, MDSCs expansion may also contribute to T-cell decrease in bitransgenic mice. To test this assumption, CFSE-labeled wild-type CD4+ T cells were cultured in vitro and stimulated with anti-CD3 mAb plus anti-CD28 mAb for 3 days in the presence or absence of CD11b+/Gr-1+ cells (MDSC: T ratio = 1:5) from wild-type mice (WT MDSCs), doxcycline-treated (+DOX MDSCs), or untreated (−DOX MDSCs) bitransgenic mice. CD11b+/Gr-1+ cells from doxcycline-treated bitransgenic mice showed the strongest inhibition on proliferation of wild-type CD4+ T cells (Figure 3C). This inhibition was further confirmed by a significant reduction of IL-2 and IL-4 secretion, implicating a functional impairment of CD4+ T cells by CD11b+/Gr-1+ cells from doxcycline-treated bitransgenic mice (Figure 3D). Unlike the observation made in the MMP12 treatment study (Figure 2F), CD4+ T cells cocultured with CD11b+/Gr-1+ cells from doxcycline-treated bitransgenic mice retained the ability to secrete IFN-γ (data not shown). Furthermore, CD69 expression in CD4+ T cells was dramatically inhibited by CD11b+/Gr-1+ cells from doxcycline-treated bitransgenic mice in the CFSE-labeling FACS study (Figure 3E). To determine whether CD4+ T-cell reduction is associated with apoptosis, annexin V analysis was performed, in which CD4+ T cells were costained with fluorochrome-conjugated annexin V Ab and anti-CD4 Ab. Again, CD4+ T cells showed the highest apoptotic activity when cocultured with CD11b+/Gr-1+ cells from doxycycline-treated bitransgenic mice (Figure 3F). There was no distinctive apoptotic activity of CD4+ T cells between coculture of wild-type CD11b+/Gr-1+ cells or CD11b+/Gr-1+ cells from doxcycline-untreated bitransgenic mice. These observations indicate that aberrant CD11b+/Gr-1+ cells caused by myeloid overexpression of MMP12 were able to inhibit T-cell proliferation and function.
MDSC suppression on CD4+ T cells in c-fms-rtTA/(TetO)7-CMV-MMP12 bitransgenic mice. (A) CFSE-labeled CD4+ T cells from the spleen of wild-type (WT), doxycycline-treated (+DOX), and untreated (−DOX) mice were stimulated with anti-CD3 mAb plus anti-CD28 mAb for 3 days. Proliferation of labeled CD4+ T cells was analyzed by flow cytometry. Peaks represent cell division cycles. (B) Above cultured T cells were stained with anti-CD69 and CD4 Abs and analyzed by flow cytometry. Results are the mean ± SD, n = 5; *P < .05. (C) CFSE-labeled wild-type splenic CD4+ T cells were stimulated with anti-CD3 mAb plus anti-CD28 mAb for 4 days in the presence or absence of CD11b+/Gr-1+ cells from the spleen of wild-type (WT), doxycycline-treated (+DOX), or untreated (−DOX) bitransgenic mice. The ratio between CD11b+/Gr-1+ cells:CD4+ T cells was 1:5. Proliferation of labeled CD4+ T cells was analyzed by flow cytometry. Peaks represent cell division cycles. PBS was negative stimulation control. (D) The concentrations of secreted IL-2 and IL-4 in the above cultured medium were measured by ELISA. Results are the mean ± SD, n = 5. (E) CFSE-labeled CD4+ T cells were cocultured with CD11b+/Gr-1+ cells as described in panel C. After 72 hours, cocultured cells were stained with anti-CD69 and CD4 Abs for flow cytometric analysis. PBS was negative stimulation control. (F) Wild-type CD4+ T cells were cocultured with CD11b+/Gr-1+ cells as described in panel C and labeled with annexin V and CD4 Abs for the analysis by flow cytometry. Results are the mean ± SD, n = 5.
MDSC suppression on CD4+ T cells in c-fms-rtTA/(TetO)7-CMV-MMP12 bitransgenic mice. (A) CFSE-labeled CD4+ T cells from the spleen of wild-type (WT), doxycycline-treated (+DOX), and untreated (−DOX) mice were stimulated with anti-CD3 mAb plus anti-CD28 mAb for 3 days. Proliferation of labeled CD4+ T cells was analyzed by flow cytometry. Peaks represent cell division cycles. (B) Above cultured T cells were stained with anti-CD69 and CD4 Abs and analyzed by flow cytometry. Results are the mean ± SD, n = 5; *P < .05. (C) CFSE-labeled wild-type splenic CD4+ T cells were stimulated with anti-CD3 mAb plus anti-CD28 mAb for 4 days in the presence or absence of CD11b+/Gr-1+ cells from the spleen of wild-type (WT), doxycycline-treated (+DOX), or untreated (−DOX) bitransgenic mice. The ratio between CD11b+/Gr-1+ cells:CD4+ T cells was 1:5. Proliferation of labeled CD4+ T cells was analyzed by flow cytometry. Peaks represent cell division cycles. PBS was negative stimulation control. (D) The concentrations of secreted IL-2 and IL-4 in the above cultured medium were measured by ELISA. Results are the mean ± SD, n = 5. (E) CFSE-labeled CD4+ T cells were cocultured with CD11b+/Gr-1+ cells as described in panel C. After 72 hours, cocultured cells were stained with anti-CD69 and CD4 Abs for flow cytometric analysis. PBS was negative stimulation control. (F) Wild-type CD4+ T cells were cocultured with CD11b+/Gr-1+ cells as described in panel C and labeled with annexin V and CD4 Abs for the analysis by flow cytometry. Results are the mean ± SD, n = 5.
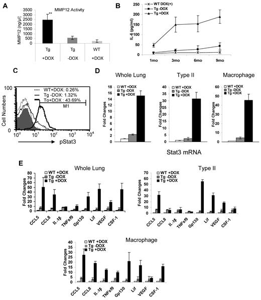
MMP12 up-regulates proinflammatory cytokines and activates intracellular signaling molecules in CD11b+/Gr-1+ MDSCs in vivo and in vitro
To elucidate the mechanisms by which MMP12 stimulates MDSC expansion, several MDSC-promoting cytokines were measured in the serum of bitransgenic mice by ELISA. Compared with doxycycline-untreated bitransgenic mice, the expression levels of IL-1β, IL-6, MIP-2, and TNF-α were abnormally increased in the plasma of doxycycline-treated bitransgenic mice (Figure 4A). In addition, activation of Stat1, Stat3, Erk1/2, p38, and NFκB p65 intracellular signaling molecules was increased in CD11b+/Gr-1+ cells from the BM, blood, spleen, and lung of doxycycline-treated mice (Table 1). Figure 4, panels B and C, shows an example of Stat3 analysis, in which Stat3 activation started at the myeloid lineage CMP and GMP stages from the BM and in immature CD11b+/Gr-1+ cells from the blood, spleen, and lung of doxycycline-treated bitransgenic mice. In contrast, phospho-Stat2, Stat4, Stat5, and Stat6 showed no change between doxycycline-treated or untreated bitransgenic mice (data not shown). To assess whether MMP12 directly alters myelopoiesis, an in vitro experiment was performed. When Lin− progenitor cells were isolated from the BM of wild-type mice and cultured in vitro, addition of activated MMP12–treated CD11b+/Gr-1+ cell expansion to 96.22% compared with 9.61% in the untreated Lin− population (Figure 4D). The culture medium showed increased concentrations of IL-6 and IL-10 in the activated MMP12–treated samples (Figure 4E). Activation of pStat3, pNFκB, and C/EBPα (a transcription factor critical for myeloid cell differentiation) was significantly up-regulated in Lin− cell–differentiated CD11b+/Gr-1+ cells (Figure 4F). These surprising in vitro results indicate that MMP12 has a direct and profound influence on differentiation and commitment of hematopoietic progenitor cells skewing toward myeloid lineage cells. To confirm that MMP12 expression in Lin− cells from bitransgenic mice indeed possesses the ability to stimulate differentiation of Lin− cells to CD11b+/Gr-1+ cells, Lin− cells were isolated from the BM of wild-type and bitransgenic mice, and cultured in vitro. Doxycycline treatment of cultured Lin− cells from bitransgenic mice induced CD11b+/Gr-1+ cell expansion to 65.11% compared with 14.85% in the untreated cells (Figure 4G). The culture medium showed increased concentrations of IL-6 and IL-10 in the doxycycline-treated samples (Figure 4H). Activation of pStat3 was significantly up-regulated in Lin− cell-differentiated CD11b+/Gr-1+ cells from doxycycline-treated samples (Figure 4I). On the other hand, no changes were observed in Lin− progenitor cells from wild-type mice regardless of doxycycline treatment because of lack of MMP12 induction. In addition, T cells showed no change in bitransgenic mice with doxycycline treatment (Figure 4J).
Up-regulation of cytokines and activation of oncogenic intracellular signaling molecules in myeloid cells of c-fms-rtTA/(TetO)7-CMV-MMP12 bitransgenic mice. (A) Plasma samples were collected from 3-month doxycycline-treated wild-type (WT) mice, doxycycline-treated (+DOX), or untreated (−DOX) bitransgenic mice. The concentrations of IL-1 β, IL-6, MIP-2, and TNF-α were measured by ELISA. Results are the mean ± SD, n = 4. (B) Intracellular staining of phosphor-Stat3 in BM CMP and GMP progenitor cells of 3-month wild-type (WT, blue line), doxycycline-treated (+DOX, red line), or untreated (−DOX, green line) bitransgenic mice by flow cytometric analysis. The shaded areas were isotype controls. (C) Intracellular staining of phosphor-Stat3 in CD11b+/Gr-1+ cells from the blood, spleen, and lung of 3-month doxycycline-treated (+DOX, red line) or untreated (−DOX, green line) bitransgenic mice by flow cytometric analysis. The shaded areas were isotype controls. (D) Lin− progenitor cells were isolated from the BM of wild-type mice and cultured in vitro in the absence and presence of inactivated (inact) or activated (act) MMP12. After 12 hours, cultured cells were stained with CD11b and Gr-1 Abs for flow cytometric analysis. (E) The concentrations of secreted IL-6 and IL-10 in the above cultured medium were measured by ELISA. Results are the mean ± SD, n = 4. (F) In the above study, intracellular staining of phospho-Stat3, NFκBp65, and C/EBPα in CD11b+/Gr-1+ cells was analyzed by flow cytometry. The shaded areas were isotype controls. (G) Lin− progenitor cells were isolated from the BM of wild-type and bitransgenic mice, and cultured in vitro. Cells were treated with doxycycline for 4 days followed by flow cytometric analysis with CD11b and Gr-1 Ab staining. (H) The concentrations of secreted IL-6 and IL-10 in the above cultured medium were measured by ELISA. Results are the mean ± SD, n = 4. (I) In the above study, intracellular staining of phospho-Stat3 in CD11b+/Gr-1+ cells was analyzed by flow cytometry. The shaded area was isotype control. (J) Wild-type CD4+ T cells from the spleen were cultured and stimulated with anti-CD3 mAb plus anti-CD28 mAb with or without doxycycline treatment. After 72 hours, T cells were stained with anti-CD69 and CD4 Abs. A representative flow cytometric analysis is demonstrated.
Up-regulation of cytokines and activation of oncogenic intracellular signaling molecules in myeloid cells of c-fms-rtTA/(TetO)7-CMV-MMP12 bitransgenic mice. (A) Plasma samples were collected from 3-month doxycycline-treated wild-type (WT) mice, doxycycline-treated (+DOX), or untreated (−DOX) bitransgenic mice. The concentrations of IL-1 β, IL-6, MIP-2, and TNF-α were measured by ELISA. Results are the mean ± SD, n = 4. (B) Intracellular staining of phosphor-Stat3 in BM CMP and GMP progenitor cells of 3-month wild-type (WT, blue line), doxycycline-treated (+DOX, red line), or untreated (−DOX, green line) bitransgenic mice by flow cytometric analysis. The shaded areas were isotype controls. (C) Intracellular staining of phosphor-Stat3 in CD11b+/Gr-1+ cells from the blood, spleen, and lung of 3-month doxycycline-treated (+DOX, red line) or untreated (−DOX, green line) bitransgenic mice by flow cytometric analysis. The shaded areas were isotype controls. (D) Lin− progenitor cells were isolated from the BM of wild-type mice and cultured in vitro in the absence and presence of inactivated (inact) or activated (act) MMP12. After 12 hours, cultured cells were stained with CD11b and Gr-1 Abs for flow cytometric analysis. (E) The concentrations of secreted IL-6 and IL-10 in the above cultured medium were measured by ELISA. Results are the mean ± SD, n = 4. (F) In the above study, intracellular staining of phospho-Stat3, NFκBp65, and C/EBPα in CD11b+/Gr-1+ cells was analyzed by flow cytometry. The shaded areas were isotype controls. (G) Lin− progenitor cells were isolated from the BM of wild-type and bitransgenic mice, and cultured in vitro. Cells were treated with doxycycline for 4 days followed by flow cytometric analysis with CD11b and Gr-1 Ab staining. (H) The concentrations of secreted IL-6 and IL-10 in the above cultured medium were measured by ELISA. Results are the mean ± SD, n = 4. (I) In the above study, intracellular staining of phospho-Stat3 in CD11b+/Gr-1+ cells was analyzed by flow cytometry. The shaded area was isotype control. (J) Wild-type CD4+ T cells from the spleen were cultured and stimulated with anti-CD3 mAb plus anti-CD28 mAb with or without doxycycline treatment. After 72 hours, T cells were stained with anti-CD69 and CD4 Abs. A representative flow cytometric analysis is demonstrated.
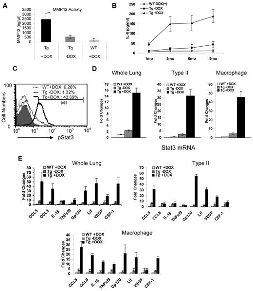
Overexpression of MMP12 favors oncogenic microenvironment change in the lung
In the bitransgenic lung, the MMP12 enzymatic activity was significantly increased in the BALF after doxycycline treatment (Figure 5A). The concentration of IL-6 was steadily increased in BALF with age progression (Figure 5B). As a result, activation of pStat3 was observed in alveolar type II epithelial cells of doxycycline-treated bitransgenic mice (Figure 5C). As we previously reported, persistent activation of the Stat3 pathway in these lung epithelial tumor progenitor cells is sufficient to induce bronchoalveolar adenocarcinoma.19 Stat3 mRNA synthesis was also increased in the whole lung, alveolar type II epithelial cells and bronchoalveolar macrophages from doxycycline-treated bitransgenic mice as measured by real-time PCR (Figure 5D). A group of Stat3 downstream procancer cytokines and chemokines has been identified as we previously reported.19 Some of these molecules were highly induced in the whole lung, alveolar type II epithelial cells and bronchioalveolar macrophages of doxycycline-treated bitransgenic mice (Figure 5E). Therefore, myeloid overexpression of MMP12 created a Stat3 protumor microenvironment that favors tumor growth in the lung of bitransgenic mice.
Overexpression of MMP12 activated the IL-6/Stat3 pathway in alveolar type II epithelial cells of c-fms-rtTA/(TetO)7-CMV-MMP12 bitransgenic mice. (A) MMP12-specific enzymatic activity was analyzed in BALF from 3-month doxycycline-treated wild-type (WT) mice, doxycycline-treated (+DOX), or untreated (−DOX) bitransgenic mice. Results are the mean ± SD, n = 5; **P < .01. (B) The concentration of IL-6 was measured in BALF at 1, 3, 6, and 9 months of doxycycline treatment (1, 3, 6, and 9 months) by ELISA. Results are the mean ± SD, n > 4. (C) The purified lung alveolar type II epithelial cells were stained with SP-C (specific marker for alveolar type II epithelial cells) and phospho-Stat3. Phospho-Stat3 positive cells were analyzed by flow cytometry in gated SP-C–positive cells. The shaded area shows isotype controls. (D) Real-time PCR analysis of Stat3 mRNA expression in the whole lung, alveolar macrophages, and alveolar type II epithelial cells from 3-month wild-type (WT), doxycycline-treated (+DOX), or untreated (−DOX) bitransgenic mice. Results are the mean ± SD, n > 4. (E) Real-time PCR analysis of Stat3 downstream cytokine and chemokine mRNA expression was assessed in the whole lung, alveolar macrophages, and alveolar type II epithelial cells in the same groups of mice as outlined in panel D. Results are the mean ± SD, n > 4.
Overexpression of MMP12 activated the IL-6/Stat3 pathway in alveolar type II epithelial cells of c-fms-rtTA/(TetO)7-CMV-MMP12 bitransgenic mice. (A) MMP12-specific enzymatic activity was analyzed in BALF from 3-month doxycycline-treated wild-type (WT) mice, doxycycline-treated (+DOX), or untreated (−DOX) bitransgenic mice. Results are the mean ± SD, n = 5; **P < .01. (B) The concentration of IL-6 was measured in BALF at 1, 3, 6, and 9 months of doxycycline treatment (1, 3, 6, and 9 months) by ELISA. Results are the mean ± SD, n > 4. (C) The purified lung alveolar type II epithelial cells were stained with SP-C (specific marker for alveolar type II epithelial cells) and phospho-Stat3. Phospho-Stat3 positive cells were analyzed by flow cytometry in gated SP-C–positive cells. The shaded area shows isotype controls. (D) Real-time PCR analysis of Stat3 mRNA expression in the whole lung, alveolar macrophages, and alveolar type II epithelial cells from 3-month wild-type (WT), doxycycline-treated (+DOX), or untreated (−DOX) bitransgenic mice. Results are the mean ± SD, n > 4. (E) Real-time PCR analysis of Stat3 downstream cytokine and chemokine mRNA expression was assessed in the whole lung, alveolar macrophages, and alveolar type II epithelial cells in the same groups of mice as outlined in panel D. Results are the mean ± SD, n > 4.
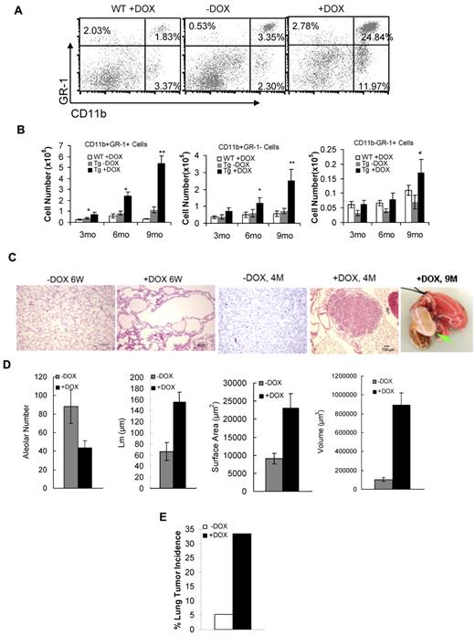
MMP12 overexpression induced emphysema and bronchoalveolar adenocarcinoma in the lung
Another factor contributing to tumor microenvironment change was MDSC expansion in the lung of doxycycline-treated bitransgenic mice. Three months after MMP12 induction, the numbers of CD11b+/Gr-1+ cells were drastically increased in the lung (from 3.35% to 24.84%) compared with those of untreated bitransgenic mice (Figure 6A). The absolute numbers of CD11b+/Gr-1+, CD11b+, and Gr-1+ were all gradually increased in the lung of bitransgenic mice in a time-dependent manner of doxycycline treatment (Figure 6B). Histopathologic analysis revealed that emphysema was developed in the lung after 6 weeks of doxycycline treatment (Figure 6C). Quantitative analysis showed that alveolar numbers of doxycycline-treated bitransgenic mice were much less than those of untreated bitransgenic mice. Mean cord length (Lm), alveolar sphere surface area, and alveolar volume per average alveolus were all significantly increased in doxycycline-treated bitransgenic mice than in untreated mice (Figure 6D). After 4 months of doxycycline treatment, multiple animals started to develop bronchoalveolar adenocarcinoma in the bitransgenic lung (Figure 6C). The tumor incidence rate was around 34% in bitransgenic mice after 4-12 months of doxycycline treatment compared with 5% in doxycycline-untreated bitransgenic mice (Figure 6E).
Overexpression of MMP12 caused MDSC expansion, emphysema, and bronchoalveolar adenocarcinoma in the lung of c-fms-rtTA/(TetO)7-CMV-MMP12 the bitransgenic mice. (A) A representative flow cytometric analysis of Gr-1+ and CD11b+ cells from the lung of 3-month doxycycline-treated wild-type (WT) mice, doxycycline-treated (+DOX) bitransgenic mice, and doxycycline-untreated (−DOX) bitransgenic mice. (B) Absolute numbers of Gr-1+CD11b+ cells, Gr-1−CD11b+ cells, and Gr-1+CD11b− cells in the lung of 3-, 6-, and 9-month (3, 6, 9 months) doxycycline-treated (Tg +DOX), untreated (Tg −DOX) bitransgenic mice, and age-matched doxycycline-treated wild-type mice (WT +DOX). Results are the mean ± SD, n > 4. (C) Histologic analysis of doxycycline-treated (+DOX) and untreated (−DOX) bitransgenic mice by H&E staining. After 6 weeks of doxycycline treatment (+DOX 6W), emphysema was observed (original magnification, ×100). Bronchoalveolar adenocarcinomas were found in 4-month (4M) doxycycline-treated lungs, not in age-matched untreated lungs (original magnification, −40). After 9 months (9M) of doxycycline treatment, tumor size became grossly identifiable (pointed by green arrow). (D) Quantitative measurements of alveolar numbers, average mean cord length (Lm), average alveolar surface area, and average alveolar volume for emphysema were determined by MetaMorph imaging software. Results are the mean ± SD, n = 10. (E) The lung adenocarcinoma incidence in 4- to 12-month doxycycline-treated (+DOX) and untreated bitransgenic mice (-DOX). Thirteen of 40 doxycycline-treated mice showed bronchoalveolar adenocarcinoma, and 2 of 40 untreated mice showed tumor; n = 40/group.
Overexpression of MMP12 caused MDSC expansion, emphysema, and bronchoalveolar adenocarcinoma in the lung of c-fms-rtTA/(TetO)7-CMV-MMP12 the bitransgenic mice. (A) A representative flow cytometric analysis of Gr-1+ and CD11b+ cells from the lung of 3-month doxycycline-treated wild-type (WT) mice, doxycycline-treated (+DOX) bitransgenic mice, and doxycycline-untreated (−DOX) bitransgenic mice. (B) Absolute numbers of Gr-1+CD11b+ cells, Gr-1−CD11b+ cells, and Gr-1+CD11b− cells in the lung of 3-, 6-, and 9-month (3, 6, 9 months) doxycycline-treated (Tg +DOX), untreated (Tg −DOX) bitransgenic mice, and age-matched doxycycline-treated wild-type mice (WT +DOX). Results are the mean ± SD, n > 4. (C) Histologic analysis of doxycycline-treated (+DOX) and untreated (−DOX) bitransgenic mice by H&E staining. After 6 weeks of doxycycline treatment (+DOX 6W), emphysema was observed (original magnification, ×100). Bronchoalveolar adenocarcinomas were found in 4-month (4M) doxycycline-treated lungs, not in age-matched untreated lungs (original magnification, −40). After 9 months (9M) of doxycycline treatment, tumor size became grossly identifiable (pointed by green arrow). (D) Quantitative measurements of alveolar numbers, average mean cord length (Lm), average alveolar surface area, and average alveolar volume for emphysema were determined by MetaMorph imaging software. Results are the mean ± SD, n = 10. (E) The lung adenocarcinoma incidence in 4- to 12-month doxycycline-treated (+DOX) and untreated bitransgenic mice (-DOX). Thirteen of 40 doxycycline-treated mice showed bronchoalveolar adenocarcinoma, and 2 of 40 untreated mice showed tumor; n = 40/group.
BM transplantation
In c-fms-rtTA/(TetO)7-CMV-MMP12 bitransgenic mice, pathologic consequences can be caused by MMP12-induced myeloid cell autonomous defect, tissue microenvironment change, or both. To distinguish these mechanisms, BM cells from c-fms-rtTA/(TetO)7-CMV-MMP12 bitransgenic mice (CD45.1) and wild-type mice (CD45.2) were reciprocally transplanted in recipient mice that were lethally irradiated to generate BM chimeric mice. Myeloid cells from donor mice in recipient mice were analyzed by gating with CD45.1 or CD45.2 Ag by flow cytometry. Donor myeloid cells (identified by CD45.1 or CD45.2) in recipient mice were further analyzed. After 6-month doxycycline treatment, CMP and GMP donor myeloid progenitor populations (Figure 7A) and CD11b+/Gr-1+ cells (Figure 7B) in the BM of wild-type mice that were transplanted with the bitransgenic BM cells (Tg→WT +DOX) were higher than those of untreated mice (Tg→WT −DOX). In the spleen, a similar observation was seen with even greater increase of CD11b+/Gr-1+ cells in the same animal groups (Figure 7B). This suggests that MMP12-induced myeloid autonomous defect contributes to abnormal expansion of myeloid progenitors and CD11b+/Gr-1+ cells. The GMP donor myeloid progenitor population showed abnormal expansion in the BM of bitransgenic mice that were transplanted with the wild-type BM cells after a 6-month doxycycline treatment (WT→Tg +DOX) compared with those of untreated mice (WT→Tg −DOX; Figure 7A), suggesting a partial contribution of the tissue microenvironment. The CMP and MDSC populations remained relatively unchanged in this study group. Both myeloid autonomous defect and the tissue microenvironment contributed to decrease of the MEP population (Figure 7A). In the immune suppression assay, CD11b+/Gr-1+ cells from the Tg→WT +DOX group exhibited inhibition of proliferation and function of wild-type T cells (Figure 7C-D). The expression levels of IL-6 and IL-10 were increased in the plasma of the Tg→WT +DOX group (Figure 7E). In the Tg→WT +DOX group, 5 of 10 transplanted mice developed lung carcinoma compared with 1 of 10 transplanted mice developed lung carcinoma in WT → Tg +DOX group after 6 months of BM transplantation. In both doxycycline-untreated recipient groups (Tg→WT −DOX, WT→Tg −DOX), no tumor was observed.
Characterization of BM-transplanted chimeric mice. (A) Flow cytometric analysis of donor myeloid progenitor cells in the BM of bitransgenic (Tg) or wild-type (WT) BM-transplanted recipient mice. Tg→WT: BM transplantation from c-fms-rtTA/(TetO)7-CMV-MMP12 bitransgenic mice (CD45.1+) to wild-type (CD45.2+) chimeric mice; WT→Tg: BM transplantation from wild-type mice (CD45.2+) to bitransgenic (CD45.1+) chimeric mice; +DOX, doxycycline treated; −DOX, doxycycline untreated; n = 7-10, *P < .05. (B) Flow cytometric analysis of donor CD11b+GR-1+ cells from the BM and spleen of bitransgenic and wild-type transplanted chimeric mice, n = 7-10; *P < .05. (C) CFSE-labeled wild-type CD4+ T cells were stimulated with anti-CD3 mAb plus anti-CD28 mAb for 3 days in the presence or absence of donor CD45.1+ or CD45.2+ CD11b+Gr-1+ cells isolated from BM-transplanted chimeric mice. The ratio between CD11b+Gr-1+ cells:CD4+ T cells was 1:5. Proliferation of labeled CD4+ T cells was analyzed by flow cytometry. Peaks represent cell division cycles. (D) The concentration of IL-2 in the above cultured medium was measured by ELISA, n = 7-10; **P < .01. (E) The concentrations of IL-6 and IL-10 were measured from the plasma of bitransgenic and wild-type transplanted chimeric mice, n = 7-10; *P < .05, **P < .01.
Characterization of BM-transplanted chimeric mice. (A) Flow cytometric analysis of donor myeloid progenitor cells in the BM of bitransgenic (Tg) or wild-type (WT) BM-transplanted recipient mice. Tg→WT: BM transplantation from c-fms-rtTA/(TetO)7-CMV-MMP12 bitransgenic mice (CD45.1+) to wild-type (CD45.2+) chimeric mice; WT→Tg: BM transplantation from wild-type mice (CD45.2+) to bitransgenic (CD45.1+) chimeric mice; +DOX, doxycycline treated; −DOX, doxycycline untreated; n = 7-10, *P < .05. (B) Flow cytometric analysis of donor CD11b+GR-1+ cells from the BM and spleen of bitransgenic and wild-type transplanted chimeric mice, n = 7-10; *P < .05. (C) CFSE-labeled wild-type CD4+ T cells were stimulated with anti-CD3 mAb plus anti-CD28 mAb for 3 days in the presence or absence of donor CD45.1+ or CD45.2+ CD11b+Gr-1+ cells isolated from BM-transplanted chimeric mice. The ratio between CD11b+Gr-1+ cells:CD4+ T cells was 1:5. Proliferation of labeled CD4+ T cells was analyzed by flow cytometry. Peaks represent cell division cycles. (D) The concentration of IL-2 in the above cultured medium was measured by ELISA, n = 7-10; **P < .01. (E) The concentrations of IL-6 and IL-10 were measured from the plasma of bitransgenic and wild-type transplanted chimeric mice, n = 7-10; *P < .05, **P < .01.
Discussion
Smoking-induced lung cancer is the leading death in cancer patients worldwide.22 Persistent inflammation plays a major role in promoting lung cancer in humans and animals. The molecular and cellular mechanisms governing this pathogenic process start to reveal recently. Because MMP12 overexpression is highly associated with smoking-induced inflammatory cell infiltration in the lung, characterization of MMP12 overproduction will facilitate understanding of the initiation and progression of lung cancer and COPD as related to smoking. Interestingly enough, MMP12 overexpression was induced in BM Lin− and myeloid progenitor cells of the smoking-like lal−/− mouse model20 (supplemental Figure 1A), in which LAL deficiency caused abnormal hematopoietic progenitor cell development and MDSC expansion.15 As a downstream target gene of lysosomal acid lipase,20,21 MMP12 potentially regulates myelopoiesis. To mimic the clinical setting, a conditional myeloid-specific MMP12 overexpression mouse system was successfully created (supplemental Figure 1B-E). This animal model allows us to systematically characterize the pathogenic consequences of myeloid MMP12 up-regulation and reveal the mechanisms underneath.
One important immune event that provokes inflammation in cancer is CD11b+/Gr-1+ MDSC expansion.1-3 In the c-fms-rtTA/(TetO)7-CMV-MMP12 bitransgenic mouse model, this immature immune cell population was dramatically increased in multiple organs (Figures 1, 6) as a result of dysregulated production of myeloid progenitor cells in the BM, in which MMP12 overexpression increased the frequencies and numbers of CMP and GMP while decreased the frequencies and numbers of MEP (Figure 1). BM cells from MMP12-overexpressed bitransgenic mice showed a greater potential of forming G-CSF–stimulating colonies (Figure 1C). These in vivo studies clearly demonstrated that MMP12 has a significant impact on the development, differentiation and commitment of hematopoietic progenitor cells to myeloid lineage cells in the BM, similar to that observed in lysosomal acid lipase (an upstream regulator of MMP12) knockout mice.15,21 In the serum, proinflammatory cytokines such as IL-1β, IL-6, MIP-2, and TNF-α that are known to stimulate MDSC expansion were highly induced in myeloid MMP12-overexpressing bitransgenic mice in vivo (Figure 4A). Oncogenic intracellular signaling molecules were highly activated in circulating CD11b+/Gr-1+ cells in multiple organs of bitransgenic mice (Figure 4B-C and Table 1), an indication of autonomous defect.
The above abnormal hematopoietic activity and CD11b+/Gr-1+ cell expansion can be a direct effect of MMP12 on progenitor cells, or an indirect effect through stimulation of other regulatory pathway loops that exert their effects on BM progenitor cells in vivo. Interestingly, addition of activated MMP12 was able to stimulate wild-type Lin− progenitor cells to differentiate into the CD11+/Gr-1+ population with characteristics of increased intracellular Stat3, NFκB p65, and C/EBPα activation, and increased IL-6 and IL-10 secretion (Figure 4D-F), suggesting that MMP12 directly exerts its effect on hematopoietic progenitor cells. This observation was confirmed by in vitro doxycycline treatment of Lin− progenitor cells from the BM of bitransgenic mice (Figure 4G-J). Several mechanisms are potentially involved in MMP12-mediated myelopoiesis. MMP12 can cleave various cytokines/chemokines and their membrane-bound receptors to influence myelopoiesis.23 MMP12 can stimulate myelopoiesis through the noncatalytic domain (eg, hemopexin-like domain).24 MMP12 can also stimulate myelopoiesis through trans-signaling.25 It is important in the future to elucidate how MMP12 induces inflammation and lung cancer through these mechanisms.
The hallmark signature of CD11b+/Gr-1+ MDSCs is the immunosuppression on proliferation and function of T cells that normally counteract tumor growth.1-3 In a coculture experiment, CD11b+/Gr-1+ cells that were isolated from MMP12-overexpressing bitransgenic mice significantly reduced proliferation, lymphokine production and the CD69 expression of CD4+ T cells (Figure 3C-F). These activities were associated with the increased apoptosis in CD4+ T cells (Figure 3F). Because both percentage and absolute numbers of Treg cells were increased in doxycycline-treated bitransgenic mice (Figure 2B), it represents the second mechanism for reduction of CD4+ T proliferation and function. It is known that Treg cells inhibit CD4+ T cells in cancer.26 Interestingly and importantly, MMP12 showed a direct inhibitory effect on proliferation and function of T cells in the in vitro study (Figure 2E-F). Again, these suppressive activities can be mediated through MMP12 shedding, hemopexin-like domain and trans-signaling as outlined above. Therefore, in c-fms-rtTA/(TetO)7-CMV-MMP12 bitransgenic mice, overexpression of MMP12 suppresses CD4+ T cells through at least 3 mechanisms: (1) promoting CD11b+/Gr-1+ MDSCs; (2) increasing Treg cells; (3) directly inhibiting CD4+ T cells.
In the distal organs, macrophage-secreted MMP12 is well known for its pathogenic function in the lung. In doxycycline-treated bitransgenic mice, in addition to promoting expression/activation of IL-6 and Stat3 in CD11b+/Gr-1+ cells of the lung (Figure 6), MMP12 overexpression stimulated expression and activation of Stat3 and its downstream genes in lung tumor progenitor epithelial cells (eg AT II epithelial cells; Figure 5). As we reported previously, persistent activation of Stat3 and its downstream genes in alveolar type II epithelial cells causes chronic inflammation and bronchoalveolar adenocarcinomas.19 Therefore, both immune and nonimmune events in doxycycline-treated bitransgenic mice resulted in local microenvironment changes in the lung that favored tumor growth. Indeed, sequential formation of emphysema and bronchoalveolar adenocarcinoma was observed in doxycycline-treated bitransgenic lung (Figure 6). This resembles our recent discovery in which MMP12 overexpression in lung epithelial cells caused emphysema and bronchoalveolar adenocarcinoma.11 It is known that human COPD patients are a population at high risk of developing lung cancer. Our observations mimic clinical smoking-induced COPD (the major phenotype is emphysema) and lung cancer in humans, and provide a mechanistic connection between 2 diseases.
Because CD11b+/Gr-1+ MDSC expansion is originated from malformation of progenitor cells in the BM, it is necessary to determine whether bronchoalveolar adenocarcinoma is because of MMP12-induced myeloid autonomous defect. The myeloid cell autonomous defect was evidenced by abnormal activation of multi-intracellular signaling molecules as a result of MMP12 overexpression (Figure 4B-C and Table 1). In the BM transplantation study, defective myeloid lineage progenitor cells were sufficient to induce CMP/GMP malformation, CD11b+/Gr-1+ population expansion, T-cell suppression and tumorigenesis in the lung of recipient wild-type mice (Figure 7). Tissue microenvironment also contributes to tumor formation although at a much lower rate (1 of 10 mice) compared with the myeloid autonomous effect (5 of 10 mice).
In summary, we demonstrated a critical role of MMP12 in the transition from emphysema to lung cancer. The process was initiated from the abnormal development of hematopoietic progenitor cells that skew toward expansion of myeloid lineage cells. This caused systemic CD11b+/Gr-1+ MDSC expansion, increase of Treg cells, and up-regulation of proinflammatory cytokines/chemokines. This inflammatory environment change hijacked immune surveillance by inhibiting T-cell proliferation and function. In addition, MMP12 overexpression induced nonimmune responses by activating the oncogenic Stat3 pathway in tumor progenitor epithelial cells. Besides its well-known function of extracellular matrix degradation for tumor growth and metastasis, new functions were revealed for MMP12 in this report. Taken together, MMP12 is a pleiotrophic molecule in hematopoiesis, myelopoiesis, immune suppression, tissue remodeling, and tumorigenesis.
The online version of this article contains a data supplement.
The publication costs of this article were defrayed in part by page charge payment. Therefore, and solely to indicate this fact, this article is hereby marked “advertisement” in accordance with 18 USC section 1734.
Acknowledgments
We thank Lingyan Wu and Beilin Li for assisting animal work.
This study was supported by National Institutes of Health grants CA138759 (C.Y.), HL087001 (H.D.), and HL061803 and HL067862 (C.Y., H.D.).
National Institutes of Health
Authorship
Contribution: P.Q. performed research, collected, analyzed, and interpreted data, and performed statistical analysis; C.Y. designed research, collected, analyzed, and interpreted data, and wrote the manuscript; and H.D. designed research, collected, analyzed, and interpreted data, and wrote the manuscript.
Conflict-of-interest disclosure: The authors declare no conflicting financial interests.
Correspondence: Cong Yan, The Center for Immunobiology, IU Simon Cancer Center, Department of Pathology and Laboratory Medicine, Indiana University School of Medicine, Walther Hall C418, 980 W Walnut St, Indianapolis, IN 46202-5188; e-mail: coyan@iupui.edu; or Hong Du, Division of Human Genetics, Cincinnati Children's Hospital Medical Center, 3333 Burnet Ave, Cincinnati, OH 45299-3039.













