Adult T-cell leukemia (ATL) is a T-cell malignancy caused by human T lymphotropic virus type I, and presents as an aggressive leukemia with characteristic widespread leukemic cell infiltration into visceral organs and skin. The molecular mechanisms associated with leukemic cell infiltration are poorly understood. We have used mouse models of ATL to investigate the role of chemokines in this process. Transfer of splenic lymphomatous cells from transgenic to SCID mice reproduces a leukemia and lymphoma that is histologically identical to human disease. It could be shown that lymphomatous cells exhibit specific chemotactic activity in response to stromal cell–derived factor-1α (SDF-1α). Lymphomatous cells exhibited surface expression of CXCR4, the specific receptor of SDF-1α. AMD3100, a CXCR4 antagonist, was found to inhibit both SDF-1α–induced migration and phosphorylation of extracellular signal-related kinase 1/2. Investigation of cultured cells from human ATL patients revealed identical findings. Using the SCID mouse model, it could be demonstrated that AMD3100 inhibited infiltration of lymphomatous cells into liver and lung tissues in vivo. These results demonstrate the involvement of the SDF-1α/CXCR4 interaction as one mechanism of leukemic cell migration and this may provide a novel target as part of combination therapy for ATL.
Introduction
Adult T-cell leukemia (ATL) is a peripheral T-cell malignancy caused by infection by human T lymphotropic virus type I (HTLV-I). This hematologic neoplasm develops in 1% to 5% of people infected with HTLV-I usually 2 to 4 decades after infection. A characteristic manifestation of ATL is extensive infiltration of leukemic cells into various organs, including lymph nodes, liver, spleen, lungs, and skin.1,2 Tissue infiltration likely reflects certain unique biologic properties of the leukemic cells, and although these are poorly understood they may be related to the expression and function of chemokines, chemokine receptors,3,,,–7 adhesion molecules,8,9 and resulting adhesive interactions with endothelial cells.
Chemokines are a group of structurally related cytokines that induce directed migration of various leukocyte populations.10 Chemokine receptors are coupled to heterotrimeric G proteins and induce cell movement toward a concentration gradient of the cognate chemokine ligand.11 Chemokines are essential for the migration and tissue localization of various lymphocyte subpopulations expressing specific chemokine receptors. Human stromal cell–derived factor-1α (SDF-1α), also known as CXCL12, binds and signals solely though chemokine receptor CXCR4.12 CXCR4 is central to stem cell localization, serving as a chemoattractant for lymphocytes in vitro and in vivo.13 In addition, a recent study demonstrated that the CXCR4 signal pathway may play a role in the metastasis of breast cancer cells by inducing chemotactic and invasive responses.14
Human ATL cells have been shown to produce several chemokines, including macrophage inflammatory protein 1α (MIP-1α),3 MIP-3α,4 MIP-1β,5 I-309,6 thymus- and activation-regulated chemokine (TARC), and macrophage-derived chemokine (MDC),7 and express the chemokine receptors CCR4,15 CCR5,16 CCR7,17 and CCR9,18 and it has been suggested that some of these may be involved in ATL cell migration and infiltration.
Recently, we have established a model of ATL by generating HTLV-I Tax transgenic mice with a restriction of transgene expression to developing thymocytes.19 These mice developed aggressive leukemic and lymphoma with a characteristic histologic phenotype showing extensive perivascular infiltration of leukemia cells into spleen, liver, kidney, lung, lymph nodes, and skin. Flow cytometric analyses demonstrated that the cells were CD4− and CD8−, but positive for both CD44 and cytoplasmic CD3 indicative of a thymus-derived pre–T-cell phenotype. Cells also expressed high levels of activation markers including CD25. Lymphomatous cells from these transgenic mice could reproduce identical disease after intraperitoneal injection into SCID mice. In this study, we have used the SCID mouse model to investigate molecular mechanisms associated with leukemic cell infiltration, and have focused on the chemotactic activity of the lymphomatous cells. We could demonstrate that not only primary murine lymphomatous cells but also human ATL cells exhibit specific chemotactic activity in response to SDF-1α and that this is associated with a specific interaction with CXCR4 and activation of extracellular signal-related kinase 1/2 (ERK1/2) signaling. It could also be shown that AMD3100, a specific CXCR4 antagonist,20 markedly inhibited cell migration and phosphorylation of ERK1/2 by SDF-1α in both murine and human cells. In addition, AMD3100 inhibited infiltration of lymphomatous cells into liver and lung tissues in SCID mice. These results have identified a novel molecular mechanism associated with leukemic cell migration and provide a framework for designing new therapeutic strategies for the treatment of ATL.
Methods
Cells
Tumor cells from spleens of HTLV-I Tax-transgenic mice, in which normal splenocytes were replaced with lymphomatous cells, were isolated using a Lymphoprep kit (Axis-Shield ProC As), and suspended in RPMI 1640 medium. Thereafter, lymphomatous cells (106/mL) were intraperitoneally injected into SCID mice. At 28 days after injection, tumor cells were again isolated from ascites and spleens of the injected SCID mice. The isolated tumor cells from SCID mice (primary murine lymphoblastoid [pML] cells) were harvested and kept frozen until use. The pML cells were cultured in RPMI 1640 medium supplemented with 10% fetal bovine serum (FBS; Hyclone), antibiotics, and 2 mM l-glutamine, and maintained at 37°C in 5% CO2 and investigated after 1 or 2 days in culture. As a control, T cells were isolated from spleens of C57BL/6 mice with a Pan T-cell Isolation Kit (Miltenyi Biotec). Isolated control T cells were cultured in the same conditions as that of pML cells. Leukemic cells from ATL patients who were diagnosed on the basis of characteristic clinical features and laboratory findings were isolated by Ficoll-Hypaque gradient centrifugation and kept frozen until use. The cells were cultured for 2 days in RPMI 1640 medium supplemented with 20% FBS (Equitech-Bio), antibiotics, 2 mM l-glutamine, and 1 ng/mL interleukin-2 (IL-2; Peprotech EC), and maintained at 37°C in 5% CO2. Isolated cells contained more than 90% leukemic cells at the time of analysis. The clinical and laboratory characteristics of ATL patients are shown in Table 1.
All animal experiments were approved by the Animal Care and Use Committee of the Hokkaido University School of Medicine and the Animal Care and Use Committee of the National Institute of Infectious Diseases. Tumor cells from ATL patients were maintained in RPMI 1640 medium supplemented with 15% FBS (Equitech-Bio), penicillin G (50 U/mL), and streptomycin (50 μg/mL;Sigma-Aldrich). Ethical permission for use of patient-derived cells and pathologic materials was approved by the Ethical Committee of the Oita University Faculty of Medicine and informed consent was obtained in accordance with the Declaration of Helsinki.
Antibodies and chemicals
Antibodies for phosphorylated forms of p44/42 mitogen-activated protein kinase, Akt, p38, phosphatidylinositol 3 kinase (PI3K), and IκB, and total forms of p44/42 mitogen-activated protein kinase, Akt, and IκB were obtained from Cell Signaling Technology. Anti–mouse/human CXC-chemokine receptor 4 (CXCR4/CD184) polyclonal antibody was purchased from eBioscience. Recombinant mouse thymus and activation regulated chemokine (TARC/CCL17), macrophage inflammatory protein 3α (MIP-3α/CCL20), recombinant murine and human stromal cell–derived factor-1α (SDF-1α/CXCL12) were purchased from Peprotech EC. Recombinant murine regulated on activation normal T expressed and secreted (RANTES/CCL5) and cutaneous T cell–attracting chemokine (CTACK/CCL27) were purchased from Acris Antibodies. Recombinant mouse secondary lymphoid-tissue chemokine (SLC/Exodus-2) was purchased from Chemicon International. The CXCR4 antagonist, AMD3100 octahydrochloride, was purchased from Sigma-Aldrich. Mitogen-activated protein kinase (MEK) inhibitor, U0126, was purchased from Promega. All recombinant chemokines and antagonists were dissolved in distilled water, and U0126 was dissolved in dimethyl sulfoxide. For immunohistochemical staining, monoclonal antihuman/mouse CXCL12/SDF-1 antibody (1:100; R&D Systems) was used.
Immunoblotting
pML cells were serum-starved for 2 hours, and then lysates from 106 cells per sample were prepared after stimulation with SDF-1α (100 ng/mL) at the indicated time points. Protein content was determined using a Pierce BCA Protein Assay kit. Equal amounts of protein were separated by polyacrylamide gel electrophoresis and transferred onto polyvinylidene difluoride membranes (Immobilon-P; Millipore).
Chemotaxis assay
For cells from both ATL patients and pML cells, the migration efficiency of cells was assessed using 5-μm-pore Transwell filter membranes (Kurabo). For each membrane filter, 5 × 106 cells were cultured in 200 μL RPMI 1640 containing 0.5% bovine albumin. The membrane insert was placed in the well of the 24-well plate that contained 500 μL RPMI medium with murine recombinant chemokine the noted concentrations, and incubated at 37°C for 2.5 hours. After removal of filter inserts, the number of cells that had migrated from the upper chamber to the lower well was counted using a hemocytometer viewed under a microscope. Chemokines used in the assays are as described in “Antibodies and chemicals.” To examine the effect of antagonists on SDF-1α–induced chemotactic activity, cells were incubated with antagonists for 1 hour and then loaded in the upper chamber. Migrated cells were counted using a hemocytometer. The effect of SDF-1α on cell survival was measured by assays of viability at 24 or 48 hours.
Flow cytometry
For quantification of cell-surface CXCR4 receptor expression, pML cells were incubated for 30 minutes with PE-conjugated rat anti–mouse-CD184/CXCR4 monoclonal antibody (× 20; BD Pharmingen), or PE-anti–rat IgG2b (Beckman Coulter) as an isotype control. The data obtained were analyzed using Flowjo software (Tree Star).
Reverse transcription and reverse-transcription–polymerase chain reaction
Total RNA was prepared from pML cells using TRIzol reagent (Gibco-BRL). Total RNA (1 μg) was reverse-transcribed with Omniscript reverse transcriptase (QIAGEN), according to the manufacturer's instructions. Polymerase chain reaction (PCR) was carried out in a volume of 20 μL; initial denaturation at 94°C for 2 minutes was followed by 30 cycles of 94°C for 15 seconds, 58°C for 30 seconds, and 68°C for 30 seconds. As an internal control, β-actin was also amplified. The following primers were used: for Tax, 5′-AGGCAGATGAGAATGACCATGA-3′ and 5′-TTTTCACTCCCAGGCTCTAAGC-3′; for SDF-1α, 5′-CACCGATCCACACAGAGTACTTG-3′ and 5′-AGCCAACGTCAAGCATCTGA-3′; for β-actin, 5′-CTCCTTAATGTCAGCGATTTC-3′ and 5′-CAGCCGTGCAACAA-TCTGAA-3′. PCR products were electrophoresed in agarose gel, and visualized using a UV illuminator.
Immunohistochemistry
Tissues were fixed in neutral-buffered formalin (Sigma-Aldrich), embedded in paraffin, sectioned, and stained with hematoxylin and eosin (H&E). For immunohistochemical staining, the sections were deparaffinized with xylene and dehydrated using decreasing concentrations of ethanol. Thereafter, sections were boiled in a pressure cooker for 2 minutes in 0.01 M citrate buffer (pH 6.0) for antigen retrieval. Mouse sections were incubated with 0.3% H2O2 in methanol at room temperature for 15 minutes to block endogenous peroxidase. After washing with PBS, sections were pretreated with blocking solution A (Histofine; Nichirei Biosciences) at room temperature for 60 minutes. The sections were sequentially incubated with primary antibody at 4°C overnight, with blocking solution B (Nichirei Biosciences) for 10 minutes, and with universal immunoperoxidase polymer (Nichirei Biosciences) for 10 minutes. The signal was visualized with diamino-3,3′-diaminobenzidine. For human sections, slides were initially treated with peroxidase block solution (Dako) for 5 minutes, and incubated with 10% normal goat serum (Nichirei Biosciences) at room temperature for 60 minutes. The sections were incubated with primary antibody at 4°C overnight, and thereafter followed by incubation for 90 minutes with labeled polymer-HRP antimouse conjugation (Envision system; Dako) and color development using diamino-3,3′-diaminobenzidine. Tumor cells from human ATL patients were stained by the Giemsa method to confirm their morphology. To examine expression of SDF-1α in human tissues infiltrated by ATL cells, liver samples infiltrated by ATL cells from ATL cases (n = 5) were immunohistochemically examined.
AMD3100 in vivo treatment
SCID mice (6-week-old; nontreated [NT]) were inoculated intraperitoneally with AMD3100 pretreated (AMD+) or NT pML cells (5 × 102, 5 × 103, and 5 × 104 cells/mice, n = 5 in each group). In AMD+ group, the pML cells were incubated with 20 μg/mL AMD3100 in RPMI (0.3% fetal calf serum) at 37°C for 30 minutes as described previously.21 The mice inoculated with AMD+ pML cells were treated with 300 μg AMD3100 daily for 3 weeks (5 days per week) intraperitoneally (AMD-treated mice). The mice inoculated with NT pML cells were treated with PBS for 3 weeks (5 days per week) intraperitoneally (untreated mice). The mice were killed at 23 days after inoculation of pML cells. Genomic DNA of liver and lung tissues was extracted, and the copy numbers of Tax gene and β-actin gene were measured by quantitative real-time PCR using QuantiTect Probe PCR Kit (QIAGEN). The relative copy number of Tax was represented by the ratio to the copy number of β-actin gene. The primers used for detection of Tax genome and β-actin gene were as follows: Tax forward: 5′-aggcagatgacaatgaccatga-3′, Tax reverse: 5′-ttttcactcccaggctctaagc-3′, Tax probe: 5′-FAM-ccccaaatatcccccggg-TAMRA-3′, and beta-actin forward: 5′-caccgatccacacagagtacttg-3′, β-actin reverse: 5′-cagtgctgtctggtggtacca-3′, and β-actin probe: 5′-FAM-cagtaatctccttctgcatcctgtcagcaa-TAMRA-3′.
Statistics
Statistical comparisons between experimental groups were analyzed using the Student t test, and for all comparisons a P value less than .05 was considered significant.
Results
Chemotactic response of pML cells to SDF-1α
Several studies have reported that human ATL cells exhibit chemotactic activity in response to the chemokines TARC, SLC, and RANTES.7,10,–12 We examined the chemotactic activity of pML cells in response to several cytokines and chemokines. Specifically, the pML cell migratory response to 6 different chemokines, TARC, MIP-3α, RANTES, SLC, CTACK, and SDF-1α, was investigated using a chemotaxis chamber assay. It could be shown that pML cells had a marked, dose-dependent chemotactic response to SDF-1α (Figure 1A). The cells also showed a weak chemotactic response to TARC and SLC, which has been reported for human ATL cells.7,10,12 The migratory efficiencies of pML cells and control normal mouse T cells in response to SDF-1α were compared and it could be clearly shown that the migratory response of pML cells was markedly higher (Figure 1B).
Chemotactic activity of pML cells in response to various chemokines. (A) Chemotactic activity of pML cells in response to chemokines SDF-1α, MIP-3α, TARC, SLC, RANTES, and CTACK. Migration efficiency of pML cells was estimated using a Transwell assay in the presence of various concentrations (2, 20, and 200 ng/mL) of chemokines. The number of migrating pML cells was counted using a hemocytometer viewed under a microscope. The results are expressed as the fold number of the untreated control pML cells. The number below each bar corresponds to each chemokine: 1, control; 2, TARC; 3, LARC; 4, RANTES; 5, CTACK; 6, SLC; and 7, SDF-1α. These results were confirmed by 3 independent experiments. The data are presented as mean values ± SD. *P < .05. **P < .01. (B) Chemotactic activity of pML cells and normal T cells. The number of migrating cells was measured as described for panel B in the presence of 0, 2, 20, and 200 ng/mL SDF-1α. The results are expressed as the fold number of the normal T cells. These results were confirmed by 3 independent experiments. The data are presented as mean values ± SD. *P < .05; **P < .01.
Chemotactic activity of pML cells in response to various chemokines. (A) Chemotactic activity of pML cells in response to chemokines SDF-1α, MIP-3α, TARC, SLC, RANTES, and CTACK. Migration efficiency of pML cells was estimated using a Transwell assay in the presence of various concentrations (2, 20, and 200 ng/mL) of chemokines. The number of migrating pML cells was counted using a hemocytometer viewed under a microscope. The results are expressed as the fold number of the untreated control pML cells. The number below each bar corresponds to each chemokine: 1, control; 2, TARC; 3, LARC; 4, RANTES; 5, CTACK; 6, SLC; and 7, SDF-1α. These results were confirmed by 3 independent experiments. The data are presented as mean values ± SD. *P < .05. **P < .01. (B) Chemotactic activity of pML cells and normal T cells. The number of migrating cells was measured as described for panel B in the presence of 0, 2, 20, and 200 ng/mL SDF-1α. The results are expressed as the fold number of the normal T cells. These results were confirmed by 3 independent experiments. The data are presented as mean values ± SD. *P < .05; **P < .01.
We examined the effect of SDF-1α on survival of pML cells. SDF-1α had no effect on survival of pML cells after 24- and 48-hour incubation. We also investigated the effect of NF-κB inhibitor (BAY65-1942), which induces apoptosis of pML cells at 24 hours after incubation, to determine whether SDF-1α might reverse this. More than 80% of the pML cells were dead at 24 hours after incubation with BAY65-1942, and it could be clearly shown that SDF-1α could not reverse the effect of the inhibitor and permit the survival of the pML cells (supplemental Figure 1, available on the Blood website; see the Supplemental Materials link at the top of the online article).
Cell surface localization of CXCR4 in pML cells
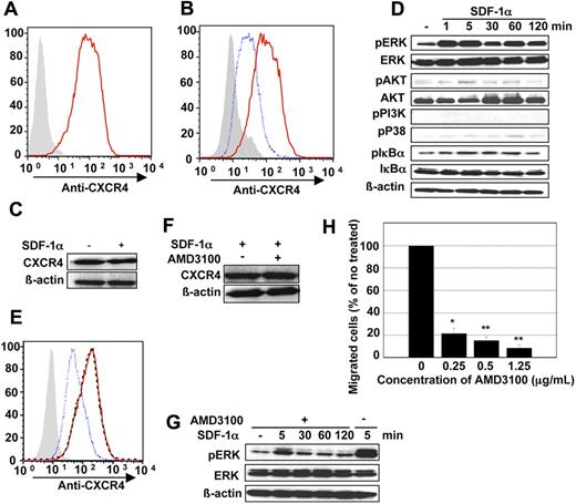
Flow cytometry analysis was used to examine expression of CXCR4, which is the specific receptor for SDF-1α on pML cells, and it could be shown that CXCR4 was localized on the cell surface (Figure 2A). Chemokine binding to their cell surface receptors is known to lead to internalization of the receptor-ligand complex, with subsequent activation of intracellular signal cascades.22 To investigate the effect of SDF-1α on CXCR4 expression, we analyzed CXCR4 localization after treatment with SDF-1α (100 ng/mL). It could be demonstrated that treatment with SDF-1α down-regulated CXCR4 surface expression (Figure 2B). Total expression levels of CXCR4 protein were unaffected (Figure 2C), demonstrating that cell surface CXCR4 in pML cells was internalized upon exposure to SDF-1α.
CXCR4 expression on the surface of pML cells and SDF-1α–induced CXCR4 translocation. (A) Flow cytometric analysis of cell-surface expression of CXCR4 in pML cells. CXCR4 was detected by incubating cells with PE-conjugated rat anti-CXCR4 antibody. Red line represents CXCR4 expression, and gray area represents the result of staining with isotype-matched control antibody. (B) CXCR4 expression on pML cell surface. Cells were treated in the presence (blue dot line) or absence (red line) of 100 ng/mL SDF-1α. After a brief wash, cells were incubated with the same antibody as used in Figure 2A. The gray area represents staining with isotype-matched control antibody. (C) Total cellular protein level of CXCR4 in the presence (+) or absence (−) of SDF-1α (100 ng/mL) for 5 minutes. (D) SDF-1α–induced phosphorylation of ERK1/2 in pML cells. pML cells were treated before lysis with 100 ng/mL SDF-1α for the indicated times. Cell lysates were analyzed by immunoblotting analysis with anti–phospho-ERK, –total ERK, –phospho-AKT, –total AKT, –phospho-PI3K, –phospho-P38, –phospho-IκBα, –total IκBα, or –β-actin antibodies. (E) Expression levels of cellular surface CXCR4 in pML cells after treatment with AMD3100. Cells were pretreated with 25 μg/mL AMD3100 for 1 hour, and then stimulated with SDF-1α for 5 minutes (black dot line). Cells were also stimulated exclusively with SDF-1α (blue dot line) or were untreated (red line). The gray area represents staining with isotype-matched control antibody. (F) Expression of total CXCR4 protein with (+) or without (−) AMD3100 treatment. The lysates from treated cells were analyzed by immunoblotting with anti–mouse/human CXCR4 polyclonal antibody. (G) Phosphorylation of ERK1/2 in pML cells with or without AMD3100 treatment. After pretreatment with AMD3100 (25 μg/mL) for 1 hour, cells were stimulated with SDF-1α for the indicated times (0, 5, 30, 60, and 120 minutes). The cellular lysates were analyzed by immunoblotting. In the lane at the right, the cells received no AMD3100 treatment but were stimulated with SDF-1α. (H) Migration assay of pML cells using AMD3100 at various concentrations (0, 0.25, 0.5, and 1.25 μg/mL). pML cells were preincubated for 60 minutes with AMD3100 at the indicated concentrations, and then subjected to the migration assay in the presence of 100 ng/mL SDF-1α. The data were presented as a relative ratio of migrating cells: the number of migrated cells in the presence of AMD3100/the number of nontreated cells. These results were confirmed by 3 independent experiments. The data are presented as mean values ± SD. *P < .05. **P < .01.
CXCR4 expression on the surface of pML cells and SDF-1α–induced CXCR4 translocation. (A) Flow cytometric analysis of cell-surface expression of CXCR4 in pML cells. CXCR4 was detected by incubating cells with PE-conjugated rat anti-CXCR4 antibody. Red line represents CXCR4 expression, and gray area represents the result of staining with isotype-matched control antibody. (B) CXCR4 expression on pML cell surface. Cells were treated in the presence (blue dot line) or absence (red line) of 100 ng/mL SDF-1α. After a brief wash, cells were incubated with the same antibody as used in Figure 2A. The gray area represents staining with isotype-matched control antibody. (C) Total cellular protein level of CXCR4 in the presence (+) or absence (−) of SDF-1α (100 ng/mL) for 5 minutes. (D) SDF-1α–induced phosphorylation of ERK1/2 in pML cells. pML cells were treated before lysis with 100 ng/mL SDF-1α for the indicated times. Cell lysates were analyzed by immunoblotting analysis with anti–phospho-ERK, –total ERK, –phospho-AKT, –total AKT, –phospho-PI3K, –phospho-P38, –phospho-IκBα, –total IκBα, or –β-actin antibodies. (E) Expression levels of cellular surface CXCR4 in pML cells after treatment with AMD3100. Cells were pretreated with 25 μg/mL AMD3100 for 1 hour, and then stimulated with SDF-1α for 5 minutes (black dot line). Cells were also stimulated exclusively with SDF-1α (blue dot line) or were untreated (red line). The gray area represents staining with isotype-matched control antibody. (F) Expression of total CXCR4 protein with (+) or without (−) AMD3100 treatment. The lysates from treated cells were analyzed by immunoblotting with anti–mouse/human CXCR4 polyclonal antibody. (G) Phosphorylation of ERK1/2 in pML cells with or without AMD3100 treatment. After pretreatment with AMD3100 (25 μg/mL) for 1 hour, cells were stimulated with SDF-1α for the indicated times (0, 5, 30, 60, and 120 minutes). The cellular lysates were analyzed by immunoblotting. In the lane at the right, the cells received no AMD3100 treatment but were stimulated with SDF-1α. (H) Migration assay of pML cells using AMD3100 at various concentrations (0, 0.25, 0.5, and 1.25 μg/mL). pML cells were preincubated for 60 minutes with AMD3100 at the indicated concentrations, and then subjected to the migration assay in the presence of 100 ng/mL SDF-1α. The data were presented as a relative ratio of migrating cells: the number of migrated cells in the presence of AMD3100/the number of nontreated cells. These results were confirmed by 3 independent experiments. The data are presented as mean values ± SD. *P < .05. **P < .01.
Intracellular signal pathways regulated by SDF-1α/CXCR4 in pML cells
SDF-1α is known to activate the ERK1/2 pathway. ERK1/2 is a downstream effector of the MEK-dependent signaling cascade, and the MEK-ERK pathway is an important mediator of chemotaxis in many cell types.23,24 To confirm whether SDF-1α treatment activates the MEK-ERK pathway in pML cells, we initially examined phosphorylation of ERK1/2. Immunoblotting with phospho-ERK antibody revealed that SDF-1α treatment led to a rapid activation of ERK1/2 (Figure 2D), with phosphorylation of ERK1/2 evident within 1 minute and peaking at 5 minutes after SDF-1α exposure. This was sustained at least until 120 minutes. No significant changes were observed in total ERK protein expression over this time period (Figure 2D). These results were consistent with a previous study in which SDF-1α was shown to promote internalization of CXCR4 and activation of ERK1/2 in multiple myeloma cells.25 Phosphorylation of ERK1/2 was found to be abrogated by the MEK inhibitor U0126, even in the presence of SDF-1α (supplemental Figure 2A), and about 40% decrease in the migration of pML cells was observed in chemotaxis assays (supplemental Figure 2B). To further analyze CXCR4/SDF-1α–mediated intracellular signaling, we investigated whether SDF-1α activated other molecules downstream of CXCR4. In contrast to ERK1/2, phosphorylation of several other molecules, including PI3K, Akt, p38, and IκBα, was not significantly affected (Figure 2D). These results demonstrate that SDF-1α exclusively activates the MEK-ERK pathway in pML cells.
Effects of the CXCR4 antagonist AMD3100 in pML cells
We investigated the effect of the selective CXCR4 antagonist AMD3100 on chemotaxis and ERK1/2 signaling. As previously shown, CXCR4 surface expression was down-regulated by SDF-1α treatment (100 ng/mL); however, this inhibition was abrogated by AMD3100 treatment (25 μg/mL; Figure 2E). Total levels of CXCR4 protein expression were unchanged by AMD3100 treatment (Figure 2F). We also examined whether AMD3100 affects phosphorylation of ERK1/2, and it could be demonstrated that phosphorylation was markedly decreased (Figure 2D,G). SDF-1α–induced migration activity of pML cells was assayed in the presence of AMD3100 and compared with untreated cells, and migration was found to be inhibited 79% and 91.2% in the presence of 0.25 and 1.25 μg/mL AMD3100, respectively (Figure 2H). These results show that AMD3100 inhibits the migration of pML cells in a dose-dependent manner by inhibiting the MEK-ERK pathway downstream of CXCR4-SDF-1α.
Chemotaxis of cells derived from ATL patients in response to SDF-1α
To determine whether the results of our mouse model accurately reflected human disease, we analyzed chemotactic activity of leukemic cells from 6 ATL patients after short-term culture (2 days) in response to SDF-1α. Clinical and laboratory information relating to the patients is summarized in Table 1. Phenotypic analysis of the leukemic cells showed that all cell populations were CD4+/CD25+, and Giemsa staining clearly demonstrated typical features of ATL with cells having enlarged nuclei, often with lobulation, compared with normal peripheral blood lymphocytes (data not shown). All of the ATL cells exhibited chemotaxis in response to SDF-1α treatment in a dose-dependent manner (Figure 3A). In addition, immunoblotting revealed that SDF-1α–induced phosphorylation of ERK1/2 occurred in 4 of the 6 ATL cases examined (Figure 3B); immunoblotting studies in the 2 remaining cases could not be carried out due to insufficient amounts of cell lysates. AMD3100 treatment of the human ATL cells strongly blocked phosphorylation of ERK1/2 (Figure 3B) and abrogated cell migration (Figure 3C). These results clearly demonstrate involvement of the SDF-1α/CXCR4-ERK pathway in human ATL cell migration, and the inhibitory potential of AMD3100.
Chemotaxis of human ATL cells in response to SDF-1α. (A) The migration assay of human ATL cells freshly prepared from frozen stocks of ATL patient's peripheral blood mononuclear cells and cultured for 2 days. Human ATL cells were also examined for chemotactic activity in response to SDF-1α, using recombinant human SDF-1α. After incubation with SDF-1α for 2.5 hours, the number of the cells migrating to the lower chamber was counted using a hemocytometer. (B) Phosphorylation of ERK1/2 after stimulation with SDF-1α (100 ng/mL for 5 minutes) in human ATL cells with or without AMD3100 pretreatment (25 μg/mL for 1 hour). (C) The inhibitory effect of AMD3100 on the migration of human ATL cells. Human ATL cells were preincubated for 60 minutes with the indicated concentrations of AMD3100, and then applied to the migration assay in the presence of 100 ng/mL SDF-1α. The number of the migrating cells was counted, and represented in the bar graph as a relative ratio of migrated to nontreated cells.
Chemotaxis of human ATL cells in response to SDF-1α. (A) The migration assay of human ATL cells freshly prepared from frozen stocks of ATL patient's peripheral blood mononuclear cells and cultured for 2 days. Human ATL cells were also examined for chemotactic activity in response to SDF-1α, using recombinant human SDF-1α. After incubation with SDF-1α for 2.5 hours, the number of the cells migrating to the lower chamber was counted using a hemocytometer. (B) Phosphorylation of ERK1/2 after stimulation with SDF-1α (100 ng/mL for 5 minutes) in human ATL cells with or without AMD3100 pretreatment (25 μg/mL for 1 hour). (C) The inhibitory effect of AMD3100 on the migration of human ATL cells. Human ATL cells were preincubated for 60 minutes with the indicated concentrations of AMD3100, and then applied to the migration assay in the presence of 100 ng/mL SDF-1α. The number of the migrating cells was counted, and represented in the bar graph as a relative ratio of migrated to nontreated cells.
SDF-1α expression in tissues
SDF-1α is constitutively expressed in numerous tissues in mice.26 We confirmed expression of SDF-1α mRNA in various organs, including brain, heart, lung, liver, spleen, and kidney. However, we were unable to demonstrate a positive signal for SDF-1α mRNA expression in pML cells (Figure 4A). To examine the presence of SDF-1α protein, we used 2 different antibodies for tissue analysis, and could detect positive signals using a monoclonal anti-CXCL12/SDF-1 antibody. Weak immunopositive signals for SDF-1α protein were observed in epithelial cells of mouse liver hepatic ducts (Figure 4B-C); no positive signals were observed in control experiments that used normal mouse IgG instead of primary antibody (data not shown). In HTLV-I Tax transgenic mice, leukemic cell infiltration was readily observed in areas surrounding the SDF-1α–immunopositive hepatic ducts (Figure 4D-E).
Tissue expression of SDF-1α. (A) The expression levels of SDF-1α transcripts in various tissues of C57BL/6 mice, including brain, heart, lung, liver, spleen, kidney, and intestine with or without reverse transcriptase (RT) reaction. In the lane at the right, the expression level of SDF-1α transcripts in pML cells was also examined. β-Actin was used as an internal control. Vertical lines have been inserted to indicate a repositioned gel lane. (B-K) Immunohistochemical analysis of SDF-1α protein. H&E staining (B,D) and immunostaining (C,E) of SDF-1α in bile ducts from a normal C57BL/6 mouse (B-C) and in a bile duct surrounded by infiltrating tumor cells from a HTLV-I Tax transgenic mouse (D-E). Black arrows indicate the same bile duct in serial sections for panels B and C and panels D and E. Bars indicate (B-C) 20 μm or (D-E) 50 μm. Immunohistochemical analysis of SDF-1α protein in liver bile ducts from ATL patients (F-I) and a patient without ATL (J-K). Serial sections of H&E-stained liver from ATL patients (F,H) were examined with immunostaining using anti–SDF-1α antibody (G,I). Black arrows indicate the same bile duct in serial sections for panels F and G and panels H and I. Serial sections of (J) H&E-stained liver from a patient without ATL were also analyzed for (K) SDF-1α expression. Black arrows indicate serial sections of the same bile ducts for panels J and K. Bars indicate 50 μm. Brown indicates immunopositive reaction (C,E,G,I,K).
Tissue expression of SDF-1α. (A) The expression levels of SDF-1α transcripts in various tissues of C57BL/6 mice, including brain, heart, lung, liver, spleen, kidney, and intestine with or without reverse transcriptase (RT) reaction. In the lane at the right, the expression level of SDF-1α transcripts in pML cells was also examined. β-Actin was used as an internal control. Vertical lines have been inserted to indicate a repositioned gel lane. (B-K) Immunohistochemical analysis of SDF-1α protein. H&E staining (B,D) and immunostaining (C,E) of SDF-1α in bile ducts from a normal C57BL/6 mouse (B-C) and in a bile duct surrounded by infiltrating tumor cells from a HTLV-I Tax transgenic mouse (D-E). Black arrows indicate the same bile duct in serial sections for panels B and C and panels D and E. Bars indicate (B-C) 20 μm or (D-E) 50 μm. Immunohistochemical analysis of SDF-1α protein in liver bile ducts from ATL patients (F-I) and a patient without ATL (J-K). Serial sections of H&E-stained liver from ATL patients (F,H) were examined with immunostaining using anti–SDF-1α antibody (G,I). Black arrows indicate the same bile duct in serial sections for panels F and G and panels H and I. Serial sections of (J) H&E-stained liver from a patient without ATL were also analyzed for (K) SDF-1α expression. Black arrows indicate serial sections of the same bile ducts for panels J and K. Bars indicate 50 μm. Brown indicates immunopositive reaction (C,E,G,I,K).
In ATL patients, SDF-1α–immunopositive signals were readily detected in the epithelial cells of hepatic ducts that were surrounded by infiltrating leukemic cells. (Figure 4F-G). We also observed SDF-1α immunostaining in epithelial cells of regenerative hepatic ducts in regions infiltrated by leukemic cells (Figure 4H-I). Infiltrating cells were also detected in the portal triad region, and again specifically around the hepatic ducts where epithelial cells were positive for SDF-1α (Figure 4F-I). We also performed immunostaining with anti–SDF-1α antibody of control disease-free human liver samples, and immunopositive staining was also detected in hepatic duct epithelial cells (Figure 4J-K).
Inhibition of pML cell invasion by AMD3100 in vivo
We performed in vivo experiments to determine whether AMD3100 could inhibit leukemic cell invasion in SCID mice. The mice were inoculated intraperitoneally with AMD3100 pretreated (AMD+) or nontreated (NT) pML cells (5 × 102, 5 × 103, and 5 × 104 cells/mice, n = 5 in each group). The mice inoculated with AMD+ pML cells were treated with AMD3100 (AMD-treated mice), and control mice inoculated with NT pML cells were treated with PBS (untreated mice) for 3 weeks (5 times per week) through intraperitoneal injection. The mice were killed at 23 days after pML cell inoculation. Invasion of pML cells containing the HTLV-I Tax gene into liver and lung tissues was examined using quantitative real-time PCR. The relative copy number of Tax was represented by the ratio to the copy number of β-actin (Figure 5). In the pML cell–inoculated group (5 × 102), the Tax gene was not detected in the liver of either AMD-treated or untreated mice (n = 5 in each group), whereas Tax was exclusively detected in one lung tissue of 5 untreated mice (Figure 5). When the mice were inoculated with 5 × 103 pML cells, the ratio of Tax genome to β-actin gene was significantly inhibited in AMD-treated mice in both liver and lung tissues compared with untreated mice. Furthermore, Tax was detected in all of the untreated mice (n = 5), whereas this was not detected in any of the AMD-treated mice (n = 5, Figure 5). No significant differences were observed between AMD-treated and untreated mice (n = 5, in each group) that were inoculated with 5 × 104 pML cells (Figure 5). Thus, CXCR4/SDF-1α plays a key role in migration of ATL cells in vivo and AMD3100 inhibits infiltration of pML cells into liver and lung. The results also show that the inhibitory effect of AMD3100 on tissue infiltration of pML cells is influenced by the numbers of inoculated pML cells.
Inhibition of pML cell invasion by AMD3100 in vivo. Infiltration of pML cells to the liver (A) and lung (B) was inhibited by AMD3100 treatment. SCID mice inoculated with pML cells (5 × 102, 5 × 103, and 5 × 104 cells/mice) were treated with either AMD3100 (AMD treated) or PBS (untreated) for 3 weeks (5 times per week) through intraperitoneal injection. Infiltration of pML cells that contain the HTLV-I Tax gene into liver and lung tissues was examined using quantitative real-time PCR. The relative copy number of Tax genome of the group (inoculated with 5 × 102, 5 × 103, and 5 × 104 pML cells) was represented by the ratio to the copy number of β-actin in liver (A) and lung (B) tissues. The ratio of Tax-positive mice/total number of mice was represented on the right side of each bar (mean ± SE).
Inhibition of pML cell invasion by AMD3100 in vivo. Infiltration of pML cells to the liver (A) and lung (B) was inhibited by AMD3100 treatment. SCID mice inoculated with pML cells (5 × 102, 5 × 103, and 5 × 104 cells/mice) were treated with either AMD3100 (AMD treated) or PBS (untreated) for 3 weeks (5 times per week) through intraperitoneal injection. Infiltration of pML cells that contain the HTLV-I Tax gene into liver and lung tissues was examined using quantitative real-time PCR. The relative copy number of Tax genome of the group (inoculated with 5 × 102, 5 × 103, and 5 × 104 pML cells) was represented by the ratio to the copy number of β-actin in liver (A) and lung (B) tissues. The ratio of Tax-positive mice/total number of mice was represented on the right side of each bar (mean ± SE).
Discussion
Patients with aggressive ATL characteristically display symptoms of leukemic cell infiltration in multiple organs including skin, bone marrow, spleen, liver, lung, and brain. However, the mechanisms of ATL cell infiltration are poorly understood. Chemokines are small secretory proteins that control migration and activation of leukocytes and other types of cells through interaction with a group of 7-transmembrane-domain G protein–coupled receptors (GPCRs). It is known that chemokines may also promote cellular growth and survival and have been associated with metastasis in several malignancies. Specifically it has been shown that breast cancer cells express CXCR4, and high concentrations of SDF-1α are typically present at metastatic sites of breast cancer.14 The interaction between SDF-1α and CXCR4 has also been implicated in bone metastasis in prostate cancer.27
Little is known about the role of G proteins and GPCRs in the life cycle and pathogenesis of HTLV-I. Studies have shown that CCR410 and CCR72 are frequently expressed in ATL cells, and chemokines, including MCP-1,3 RANTES,11 MIP-1α,5 and SDF-1α,18,28 have been shown to modulate migration and tissue localization of HTLV-I–infected cells. In addition, expression of the HTLV-I regulatory protein Tax in immortalized T-cell lines has been shown to be involved the activation of the SDF-1α/CXCR4 pathway.29
The present study has clearly demonstrated the cell surface expression of CXCR4 on leukemic cells, a specific chemotactic response to SDF-1α, and that cell migration is associated with MEK-ERK signaling. Following the interaction with SDF-1α, surface CXCR4 translocates to an intracellular compartment.22 It has been demonstrated that the GPCR heteromultimerized with receptors of tyrosine kinases translocated to the endosome and promoted activation of endosomal Ras-ERK pathways in several cell types.30 Thus, it is possible that the subcellular localization of CXCR4 in pML cells may also promote activation of additional signaling pathways, in addition to ERK1/2, and this is currently under investigation.
Our studies also demonstrated that the CXCR4 antagonist AMD3100 inhibited cell migration in response to SDF-1α. The MEK inhibitor U0126 was found to inhibit the chemotaxis of pML cells and also inhibited phosphorylation of ERK1/2. In contrast, AMD3100 although significantly suppressing the chemotactic activity of pML cells, had less impact on the phosphorylation of ERK1/2 compared with U0126 (Figure 2G-H and supplemental Figure 1). These results suggest that phosphorylation of ERK1/2 may also be regulated by other cellular factors. Indeed, it is likely that other signaling pathways and other processes are involved downstream of CXCR4. We also performed a Mouse Inflammatory Cytokine and Receptors Microarray analysis, in which 113 key genes are involved, to determine the possible role of other chemokine receptors (SABiosciences). Using pML cells and pan T cells derived from B6 mice, we could not observe any up-regulation of other chemokine receptors in pML cells. Thus, although the SDF-1α/CXCR4 pathway appears to be uniquely important, it is almost certain that other pathways also contribute to leukemic cell invasion, including cell adhesion molecules,8,9 matrix metalloproteinases,31 and other biomolecules.32 Microarray data have been deposited to Gene Expression Omnibus (GEO) and can be found under accession numbers GSE17341, GSM433627, and GSM433628.33
The results obtained from our previous and the present studies also confirm that our murine models do accurately reproduce human disease in that, in addition to developing the clinical and pathologic features of ATL, we also demonstrated a dose-dependent promotion of chemotactic activity by SDF-1α, phosphorylation of ERK1/2, and an AMD3100 inhibition of SDF-1α–induced ERK1/2 phosphorylation and migration in primary human ATL cells.
SDF-1α is released from fibroblasts and is ubiquitously expressed in many tissues, including liver, kidney, and lung.26 We confirmed SDF-1α mRNA expression in range of mouse tissues (Figure 4A) and that expression of SDF-1α may be associated with invasion of leukemic cells both in the mouse model and human disease.
AMD3100 is currently being evaluated in a phase 1 trial using healthy volunteers,34 and in a phase 2 trial involving HIV-I–infected patients.35 In addition, this drug is considered to be a promising candidate for the treatment of other disorders in which SDF-1α/CXCR4 interactions may be important, including rheumatoid arthritis,36 breast cancer metastasis,37 atherosclerosis, and asthma.38 We demonstrated that AMD3100 inhibited infiltration of pML cells into liver and lung tissues in SCID mice but that the inhibitory effect was influenced by the number of inoculated pML cells. These results imply that when a large number of leukemic cells are used in the inoculation, this can overcome the inhibitory effect of AMD3100. This could be related to the levels of AMD3100, and may require more optimal dosing, or to other unknown factors. This is currently under investigation but our results prove in principle the role of AMD3100 in preventing infiltration of leukemic cells and support the findings of our in vitro experiments. Our studies also suggest that AMD3100 should be a considered as a candidate agent as part of combination therapy of ATL. It has been shown that a combination of α interferon with retrovir can produce significant remission in certain ATL patients,39 and it is possible that the addition of AMD3100 could contribute to the efficacy of this combination. It is certainly likely that leukemic cell infiltration will involve other molecular mechanisms, and as such combination therapy in the future would also include inhibitors of these processes. Clinical trials in our murine model and ultimately in human disease will ascertain whether CXCR4 antagonists and other agents will play a role and/or contribute to treatment efficacy in combination therapeutic approaches.
The online version of this article contains a data supplement.
The publication costs of this article were defrayed in part by page charge payment. Therefore, and solely to indicate this fact, this article is hereby marked “advertisement” in accordance with 18 USC section 1734.
Acknowledgments
We thank Ms S. Yamanouchi and Ms M. Sasada for technical assistance, and Drs T. Suzuki and Y. Makino for valuable suggestions.
Y.O. is a research fellow of the Japan Society for the Promotion of Science.
This study was supported in part by grants from the Ministry of Education, Culture, Sports, Science, and Technology; the Ministry of Health, Labor, and Welfare, Japan; the Japan Health Sciences Foundation; the Naito Foundation; the Takeda Science Foundation; and the Program of Founding Research Centers for Emerging and Reemerging Infectious Diseases, MEXT, Japan.
Authorship
Contribution: A.K., T.K., H.S., and H.H. designed research; H.H., H.S., and W.W.H. developed the ATL animal model; A.K., Y.O., and A.A. performed research; H.I., M.O., and T.O. contributed new reagents/materials; T.T. and T.S. contributed pathologic analysis; and A.K., W.W.H., H.S., and H.H. wrote the paper.
Conflict-of-interest disclosure: The authors declare no competing financial interests.
Correspondence: Hideki Hasegawa, Department of Pathology, National Institute of Infectious Diseases, 4-7-1 Gakuen, Musashimurayama City, Tokyo, Japan, 208-0011; e-mail: hasegawa@nih.go.jp; or Hirofumi Sawa, Department of Molecular Pathobiology, Research Center for Zoonosis Control, Hokkaido University, Sapporo, N20, W10, Kita-ku, Sapporo, Japan, 001-0020; e-mail: h-sawa@czc.hokudai.ac.jp.









