Abstract
Stimulated dendritic cells (DCs) mature and migrate to lymphoid organs to prime naive T cells. DC maturation augments antigen-presentation capacity of DCs by increasing peptide loading, half-life, and cell surface localization of MHC molecules. Activated SWAP-70−/− DCs fail to properly localize MHCII molecules in the plasma membrane, are strongly impaired in T-cell activation, and are altered in F-actin rearrangement. MHCII synthesis, invariant chain removal, and MHCII internalization, however, are unaffected. MHCII surface localization is known to require RhoGTPases. Surprisingly, SWAP70, hitherto known to bind F-actin and Rac, also binds RhoA-GTP. In SWAP-70−/− DCs, RhoA and RhoB are stimulus-independent and constitutively active. Surface localization of MHCII molecules and T-cell activation can be restored by blocking RhoA and RhoB before but not during DC activation. Thus, contrasting positive regulation of Rac, SWAP-70 negatively regulates RhoA and—indirectly—RhoB, preventing premature RhoA/RhoB activation. Through RhoA/RhoB regulation, SWAP-70 defines a new pathway to control surface localization of MHCII, a critical element in DC-dependent immune responses.
Introduction
Dendritic cells (DCs) are antigen-presenting cells (APCs) that play a central role in both innate and adaptive immune responses. Immature DCs take up and process antigens in the periphery. After detecting microbial products such as LPS, peptidoglycans, bacterial DNA or viral RNA, or proinflammatory cytokines, DCs mature and migrate to lymphoid organs to initiate immune responses by priming naive T cells.1 Maturation of DCs augments their antigen-presentation capacity, since peptide loading, half-life, and delivery of MHC molecules to the cell surface are increased, as is surface expression of T-cell costimulatory molecules.2 Peptides derived from exogenous antigens are internalized by endocytosis, processed, and presented on MHCII molecules.3 Loading of exogenous peptides onto the MHCII occurs in the endocytic pathway in MHC class II–containing vesicular compartments.4 Transport of peptide-loaded MHCII molecules to the plasma membrane is regulated by mechanisms controlling the traffic of endosomal compartments, for example, by the Rho subfamily of small GTPases through their regulation of the F-actin cytoskeleton.5,6 In activated DCs, surface localization of peptide-loaded MHCII molecules is achieved by direct fusion of MHCII-containing vesicles with the plasma membrane, supported by tubular structures extending from these compartments to the cell membrane.7-9 The mechanisms controlling the movement of MHCII-containing compartments to the plasma membrane are not entirely clear, and probably require Rho GTPases,10,11 actin-based motor proteins,12 and actin cytoskeleton rearrangement.13 In the plasma membrane of activated DCs, MHCII is localized in glycolipid-enriched membrane microdomains, commonly referred to as lipid rafts. This localization is important in intracellular signaling and T-cell activation.14,15 Regulatory mechanisms of the pathways to properly localize functional MHCII within the cell membrane remain to be fully understood
Murine SWAP-70 was originally isolated from activated, mature B lymphocytes,16 and is also strongly expressed in mast cells.17,18 SWAP-70 is expressed in DCs obtained from bone marrow precursors (BMDCs) and has been shown to localize to DC membranes at sites of cell-cell contact and of micropinosomes.19 A pleckstrin homology (PH) domain exists in the center region of SWAP-70, binds PIP3, the second messenger product generated by PI3K, and likely mediates membrane localization of the protein. Binding of PIP3 is necessary for SWAP-70 to localize to membrane F-actin structures called membrane ruffles,20 sites of membrane F-actin remodeling. SWAP-70 directly binds F-actin, but not G-actin.21 The Rho GTPase family (Cdc42, Rac, and Rho) plays important roles in regulating DC functions,22,23 for example, macropinocytosis/endocytosis,24,25 effective migration,23 efficient T-cell priming,26 and up-regulation of surface MHCII molecules.10,11 Molecularly, SWAP-70 loosely resembles proteins of the Dbl-family of guanine nucleotide exchange factors for small RhoGTPases.27,28 SWAP-70 supports the increase of the GTP-bound active form of Rac18,20 by a yet to be defined mechanism, and preferably binds the GTP-loaded, activated form of Rac, the only RhoGTPase reported so far to interact with SWAP-70. Despite these insights into the functional aspects of SWAP-70, most of our understanding of its function in DCs remains elusive.
In this study, we show that SWAP-70 promotes surface localization of MHCII molecules in DCs through negatively regulating RhoA/RhoB. Activated SWAP-70−/− DCs fail to efficiently locate MHCII molecules, whose total cellular amount is unchanged, on the cytoplasmic membrane. Consequently, SWAP-70−/− DCs fail to properly activate CD4+ T cells in vitro and in vivo. Expression of exogenous SWAP-70 in SWAP-70−/− DCs restores their capacity to up-regulate surface MHCII molecules. In DC lysates, SWAP-70 interacts with the active form of Rac1 and—hitherto unknown—also with RhoA, but not with RhoB. Even without DC stimulation, RhoA and RhoB are constitutively active in SWAP-70−/− DCs. Abolishing premature Rho activation before but not during DC activation restores up-regulation of MHCII surface localization and T-cell activation capacity of SWAP-70−/− DCs. This indicates a novel mechanism of MHCII control by SWAP-70 through regulation of RhoA and RhoB.
Methods
Mice
BMDC and spleen DC cultures
Primary cultures of immature DCs from BALB/c mice were obtained by differentiation of bone marrow–derived precursors as described.30,31 Spleen DCs (SPDCs) were obtained as previously described.25 For details see Document S1, available on the Blood website; see the Supplemental Materials link at the top of the online article.
C3 treatment
Exoenzyme C3 ADP-ribosyltransferase (10 μg/mL; kindly provided by S. Narumiya, Kyoto University, Kyoto, Japan) was added to BMDC cultures for 12 hours before LPS addition and was kept or removed from the cultures through washing with PBS. After treatment with inhibitors, the cells were washed thoroughly in complete medium and used immediately for analysis.
Confocal microscopy
For SWAP-70 and RhoGTPases staining, wt CD11c+ BMDCs adhered on poly-l-lysine–coated glass slides were fixed for 45 minutes at 37°C in periodate/lysine/paraformaldehyde fixative according to Swanson et al.32 SWAP-70 staining was done with monoclonal antibody (IgG2a; Abcam, Cambridge, United Kingdom) followed by Alexa 568–labeled goat antibody against mouse IgG (Molecular Probes, Eugene, OR). Anti-RhoA and anti-RhoB were used (both from Santa Cruz Biotechnology, Santa Cruz, CA), followed by FITC-labeled goat antibody against rabbit IgG (SouthernBiotech, Birmingham, AL). Colocalization of SWAP-70 and RhoGTPases was quantified in 25 cells via ImageJ analysis (National Institutes of Health, Bethesda, MD) using the colocalization plug-in (ratio: 70%; threshold for each channel: 50). An area around the cytoplasm of each cell in the colocalization image was analyzed for gray values representing the level of interaction of 2 proteins (values close to the maximum of 256 represent strong colocalization). Profiles for each cell with a mean gray value were obtained, and the average of these mean values was plotted for RhoA–SWAP-70 and RhoB–SWAP-70 colocalization. For MHCII and LAMP1 staining, cells were fixed with methanol-acetone-paraformaldehyde (19:19:2) at −20°C for 90 seconds, followed by blocking with PBS and 1% BSA. MHCII staining was done with antibody Y-3P (anti-I-Ab, IgG2a) followed by Alexa Fluor 568–labeled anti–mouse IgG antibody (Molecular Probes). FITC-labeled antibody 1D4B (BD Biosciences, San Jose, CA) was used to stain LAMP1. The glass slides were mounted in Fluoromont-G (SouthernBiotech) and viewed using the Zeiss LSM 510 confocal microscopy system (Carl Zeiss, Jena, Germany). Imaging was performed using a 63×/1.4 oil (apo) DIC objective. Images were acquired using LSM 5Pas software (Carl Zeiss), analyzed by ImageJ, and transferred to Photoshop 7.0 (Adobe Systems, San Jose, CA) to produced the final figures.
T-cell hybridoma stimulation in vitro
The T-cell hybridoma cells BO97.10 (kindly provided by S. Amigorena, Institut Curie, Paris, France) and 1H3.1 (kindly provided by R. Medzhitov, Yale University School of Medicine, New Haven, CT) were used. BO9710 recognizes the OVA323-339:I-Ab complex and 1H3.1 recognizes MHCII together with the 52-68 epitope of the Eα protein (EAP52-68:I-Ab).33 Immature or LPS-mature bone marrow–derived or spleen CD11c+ DCs were fixed with 1% formaldehyde for 10 minutes in ice. After extensive washing, 105 DCs were incubated with 105 of BO9710 (BMDCs) or 1H3.1 (spleen DCs) in 96-well plate mixed with different concentration of OVA323-339 (AnaSpec, San Jose, CA) or EAP52-68 (Sigma-Aldrich, St Louis, MO) peptides. For antigen processing experiments, BMDCs were also incubated for 2 hours with OVA protein (2 mg/mL) or E coli–expressing OVA or Eα protein (bacteria/DCs ratio = 100:1). Cells were washed, fixed, and mixed with the T-cell hybridoma cells at a ratio of 1:10. When retroviral-infected BMDCs were used, cells were activated with LPS for 12 hours, then fixed and mixed with 1 μg/mL OVA323-339 and BO9710 cells. Activation of the hybridoma was determined after 24 hours by detection of IL-2 in the incubation medium by enzyme-linked immunosorbent assay (ELISA; BD Biosciences).
IFN-γ ELISPOT assay
Determination of individual IFN-γ–secreting T cells specific for the I-Ab CD4 epitopes of OVA323-339 was performed by enzyme-linked immunosorbent spot (ELISPOT) as previously described.30 Three different concentrations of splenocytes were tested for each condition in triplicates: 106, 3.3 × 105, and 105 cells per well to ensure that an appropriate number spots (20 < × < 300) can be counted in at least one of the dilutions. Mature SWAP-70+/+ BMDCs (1.5 × 105) preincubated with the OVA323-339 peptide spanning the CD4 epitope were used as antigen-presenting cells for splenocyte suspensions. The numbers of antigen-specific T cells are calculated by subtracting the mean spot numbers in duplicate control wells where splenocytes are incubated with antigen-presenting cells without peptide. To account for variations in the number of splenocytes and in the proportion of CD4+ T cells in the spleen, we have calculated the total number of responding CD4+ T cells in the whole mouse spleen for each sample.
DC transfection
DCs were transfected by retroviral infection following the same procedure as described for B cells.34 Retrovirus was produced by transfecting Phoenix Eco 293T packaging cell line with SWAP-70-IRES-GFP or IRES-GFP. BMDCs were infected with retroviral supernatant at day 6 of culture. The plate was centrifuged at 1200 rpm (200g) at 24°C for 90 minutes and left overnight at 37°C. Virus was removed and BMDCs were reinfected with new retroviral supernatant. After 48 hours of the second infection, CD11c+ BMDCs were purified from cultures using anti-CD11c antibodies bound to magnetic beads and activated with the addition of LPS (10 μg/mL) for 12 hours. Fifteen percent to 20% of CD11c+ BMDCs were GFP positive (Figure S3A). Viral infection does not induce up-regulation of surface MHCII or CD86.
Binding of SWAP-70 to RhoGTPases
BMDCs (2 × 107) were solubilized in NP-40-lysis buffer (2% NP-40, 50 mM Tris-HCl, pH 7.5, 300 mM NaCl, 10 mM MgCl2, 10% glycerol), which was freshly supplemented with a protease inhibitor cocktail. For interaction with RhoGTPases, half of the soluble cell lysate was incubated with 200 μM GTP-γ-S and 15 mM EDTA to convert RhoGTPases to the active form. The soluble cell lysates were mixed with 5 μg of the following RhoGTPases antibodies: Rac1/2 (23A8; Upstate Biotechnology, Lake Placid, NY), RhoA, or RhoB (both from Santa Cruz Biotechnology). Cell lysates were then gently rocked overnight at 4°C. Protein G–sepharose beads were added and rocked for one more hour. The beads were washed 3 times with the NP-40 lysis buffer and run for SDS–polyacrylamide gel electrophoresis (PAGE) followed by Western blotting with anti–SWAP-70 and anti-RhoGTPases antibodies.
RhoGTPases activity
The activities of RhoGTPases in BMDCs were analyzed using rhotekin-Rho-binding-domain-agarose or PAK-Rac/Cdc42-binding-domain-sepharose according to the manufacturer (Upstate Biotechnology). Beads were subject to SDS-PAGE and Western blotting with antibodies against Rac1/2 (23A8) (Upstate Biotechnology), RhoA (sc-179), and RhoB (sc-119) (Santa Cruz Biotechnology). Activity of RhoGTPases were quantified by densitometric analysis using ImageQuant software (Molecular Dynamics).
Results
Impaired up-regulation of MHCII surface localization in SWAP-70−/− DCs
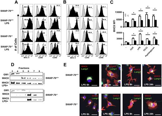
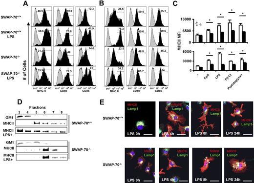
Maturation of DCs promotes their antigen-presentation capacity, as peptide loading, half-life, and delivery of MHC molecules to the cell surface, and surface expression of T-cell costimulatory molecules is increased.2 We tested up-regulation of MHCII surface localization in SWAP-70−/− DCs by fluorescence-activated cell sorting (FACS). Wt spleen and bone marrow–derived DCs express SWAP-70 (Figure S1). Cultured splenic (SPDCs; Figure 1A) and bone marrow–derived DCs (BMDCs; Figure 1B) from SWAP-70−/− mice show an about 50% decrease in up-regulation of MHCII surface molecules after 12-hour activation with LPS compared with wild-type (wt) DCs. Similarly, freshly isolated CD11c+ DCs from the spleen of SWAP-70−/− mice show defective up-regulation of surface MHCII after LPS stimulus (data not shown). Up-regulation of costimulatory molecules CD80 and CD86 on the cell surface is not impaired (Figure 1A,B). Up-regulation of MHCII surface localization was also affected when other TLR ligands were used (Figure 1C) and at different time points after LPS stimulus (data not shown).
SWAP-70−/− DCs show impaired up-regulation and localization into lipid rafts of surface MHCII molecules. (A,B) FACS histograms showing the expression of surface MHCII in immature and LPS-mature (A) SPDCs and (B) CD11c+ BMDCs. The values on the histograms are the percentage of CD11c+ MHCIIhigh cells. Gray peaks correspond to isotype controls. Representative data of 3 independent experiments are shown. (C) The average of MHCII mean fluorescence intensity (MFI) of CD11c+ BMDCs (top panel) and SPDCs (bottom panel) from SWAP-70+/+ and SWAP-70−/− mice in 3 independent experiments is shown with plus or minus SD. White columns indicate wt; black columns, SWAP-70−/− as indicated. *P < .001. (D) Untreated and LPS-treated (6h) BMDCs were lysed and subjected to sucrose density gradient ultracentrifugation. Proteins of fractions 3 to 8 (0.4 mL each; pellet not included), which contain raft preparations and soluble protein, were resolved by SDS-PAGE and analyzed by Western blotting. Membranes were probed with mAb Y-3P for localization of MHCII or cholera toxin subunit B for the lipid raft marker GM1. (E) Localization of MHCII molecules in lysosomal compartments. BMDCs were prepared from wild-type and SWAP-70−/− mice, incubated with or without LPS, and then fixed at different time points. The MHCII (mAb Y-3P) and lysosomal marker Lamp1 molecules were analyzed by confocal microscopy. Arrowheads show cytoplasmic accumulation of MHCII in SWAP-70−/− BMDCs at 8 and 24 hours after stimulus with LPS. Bar represents 10 μm.
SWAP-70−/− DCs show impaired up-regulation and localization into lipid rafts of surface MHCII molecules. (A,B) FACS histograms showing the expression of surface MHCII in immature and LPS-mature (A) SPDCs and (B) CD11c+ BMDCs. The values on the histograms are the percentage of CD11c+ MHCIIhigh cells. Gray peaks correspond to isotype controls. Representative data of 3 independent experiments are shown. (C) The average of MHCII mean fluorescence intensity (MFI) of CD11c+ BMDCs (top panel) and SPDCs (bottom panel) from SWAP-70+/+ and SWAP-70−/− mice in 3 independent experiments is shown with plus or minus SD. White columns indicate wt; black columns, SWAP-70−/− as indicated. *P < .001. (D) Untreated and LPS-treated (6h) BMDCs were lysed and subjected to sucrose density gradient ultracentrifugation. Proteins of fractions 3 to 8 (0.4 mL each; pellet not included), which contain raft preparations and soluble protein, were resolved by SDS-PAGE and analyzed by Western blotting. Membranes were probed with mAb Y-3P for localization of MHCII or cholera toxin subunit B for the lipid raft marker GM1. (E) Localization of MHCII molecules in lysosomal compartments. BMDCs were prepared from wild-type and SWAP-70−/− mice, incubated with or without LPS, and then fixed at different time points. The MHCII (mAb Y-3P) and lysosomal marker Lamp1 molecules were analyzed by confocal microscopy. Arrowheads show cytoplasmic accumulation of MHCII in SWAP-70−/− BMDCs at 8 and 24 hours after stimulus with LPS. Bar represents 10 μm.
Failure to up-regulate surface localization of MHCII is not caused by lower amounts of total intracellular MHCII molecules in SWAP-70−/− DCs, since intracellular FACS staining of MHCII and immunoblotting of total cell lysates show no decrease in total MHCII protein (Figure S2A and data not shown). In APCs, proteolytic degradation of the peptide binding site blocking protein Ii (invariant chain) controls the traffic of MHCII molecules to the cell surface.35-37 Degradation of li was measured by the appearance of a 10-kDa (Iip10) diagnostic polypeptide in Western blotting of total cell lysates of wt or SWAP-70−/− BMDCs. Li degradation appears to be the same in wt and SWAP-70−/− DCs as judged by the appearance of Iip10 (Figure S2B). Fast surface recycling of MHCII molecules in immature DCs is linked to ubiquitinylation of the β chain.38,39 Therefore, we analyzed ubiquitinylation of MHCII molecules in total cell lysates from wt and SWAP-70−/− BMDCs. MHCII was immunoprecipitated and analyzed by Western blotting and probing for ubiquitin and the appearance of a polypeptide of about 40 kDa and several polypeptides of more than 50 kDa that represent monoubiquitinylated and polyubiquitinylated forms, respectively. The results show no difference in ubiquitinylation of the β chain in wt and SWAP-70−/− BMDCs (Figure S2C). These results demonstrate that SWAP-70−/− DCs are deficient in surface MHCII molecules after activation, but this deficiency is not caused by a failure to synthesize MHCII, to degrade Ii, or to ubiquitinylate the β chain.
To test whether deficient surface localization of MHCII is associated with failure to localize MHCII into lipid rafts, we determined localization into lipid rafts before and after stimulation with LPS for 12 hours by analyzing Triton X-100–resistant fractions from sucrose gradients of lysates from BMDCs. Based on the localization of the lipid raft marker GM-1, raft fractions were identified in SWAP70−/− and wt BMDCs lysates (Figure 1D, fractions nos. 3 and 4). However, SWAP-70−/− DCs failed to localize MHCII into these lipid raft fractions compared with wt cells (Figure 1D). In SWAP-70−/− DC lysates, the raft marker GM-1 distributes throughout 3 instead 2 fractions (nos. 3 to 5), indicative of slightly changed raft formation.
After receiving maturation signals, MHCII molecules are transported to the DC plasma membrane.13,40 Detailed analysis of localization of MHCII molecules using a peptide-MHCII complex–specific antibody and the endolysosomal marker LAMP1 by confocal microscopy in LPS-activated wt DCs, shows peripheral membrane localization of MHCII molecules after 4, 8, and 24 hours of addition of LPS (Figure 1E, MHCII, red). In nonactivated cells (Figure 1E, LPS 0 hours), most of the MHCII localizes intracellularly in compartments positive for LAMP1 (Figure 1E, LAMP1, green). However, stimulated SWAP-70−/− DCs after 8 hours show little MHCII in the peripheral membrane, but considerable MHCII appears to accumulate in the cytoplasm (Figure 1E, arrowheads). At 8 hours and 24 hours, the cytoplasmic membrane lacks the intense MHCII signal seen in wt cells.
Taken together, these results show a deficiency of activated SWAP-70−/− DCs to localize MHCII in the plasma membrane.
Re-expression of SWAP-70 in SWAP-70−/− DCs restores up-regulation of MHCII surface localization
To confirm that SWAP-70 plays a causal role in up-regulation of MHCII surface localization, we tested rescue of this phenotype in SWAP-70−/− BMDCs by introducing a SWAP-70-IRES-GFP retroviral expression construct.34 This approach allows us to track wt or SWAP-70−/− DCs, which express exogenous SWAP-70 and GFP by FACS analysis. Introduction of SWAP-70 into SWAP-70−/− BMDCs restored their capacity to express surface MHCII molecules after 12 hours of activation with LPS to levels comparable to wt cells (Figure S3B; Figure 2). Empty control vector did not have an effect on SWAP-70−/− or control BMDCs. These results confirm that SWAP-70 directly functions in the up-regulation of MHCII surface localization on DCs.
Retroviral infection with SWAP-70-GFP increases surface localization of MHCII molecules in SWAP-70–deficient DCs. Seven-day CD11c+ BMDCs were transfected with SWAP-70-IRES-GFP (SWAP-70-GFP) or IRES-GFP (empty vector) by retroviral infection. As control, cells were mock-treated (noninfected). The average of mean of the CD11c+MHCIIhigh BMDCs population is shown with plus or minus SD. For the SWAP-70-GFP and empty vector, the GFP+CD11c+MHCIIhigh BMDCs population is shown. Representative data of 3 independent experiments are shown. White columns indicate wt untreated; black columns, wt and LPS; dotted columns, SWAP-70−/− untreated; and striped columns, SWAP-70−/− and LPS as indicated. *P < .001.
Retroviral infection with SWAP-70-GFP increases surface localization of MHCII molecules in SWAP-70–deficient DCs. Seven-day CD11c+ BMDCs were transfected with SWAP-70-IRES-GFP (SWAP-70-GFP) or IRES-GFP (empty vector) by retroviral infection. As control, cells were mock-treated (noninfected). The average of mean of the CD11c+MHCIIhigh BMDCs population is shown with plus or minus SD. For the SWAP-70-GFP and empty vector, the GFP+CD11c+MHCIIhigh BMDCs population is shown. Representative data of 3 independent experiments are shown. White columns indicate wt untreated; black columns, wt and LPS; dotted columns, SWAP-70−/− untreated; and striped columns, SWAP-70−/− and LPS as indicated. *P < .001.
Impaired capacity of SWAP-70−/− DCs to generate CD4+ T-cell responses in vitro and in vivo
Next we tested immunologic consequences of the impairment in surface localization of MHCII molecules seen in the absence of SWAP-70. DCs present exogenous antigens in the context of MHCII molecules to activate naive CD4+ T cells.1 We determined whether the poor up-regulation of surface MHCII in SWAP-70−/− affects the capacity of DCs to activate a T-cell hybridoma (BO97.10), which recognizes the OVA323-339 peptide bound to MHCII molecules.41 BMDCs were stimulated with LPS for 12 hours, fixed to prevent secretion of cytokines, and then incubated with the T-cell hybridoma for 24 hours in the presence of different concentrations of OVA323-339 peptide. Activation of hybridoma cells was determined by detection of IL-2 in the incubation medium, and was significantly reduced in SWAP-70−/− BMDCs (Figure 3A), which correlates with their reduced capacity to express surface MHCII molecules. We also tested the capacity of SPDCs to activate T cells in the context of a different model antigen. We used a T-cell hybridoma (1H3.1), which recognizes the EAP52-68 peptide.33 As in the OVA model, spleen SWAP-70−/− SPDCs significantly failed to stimulate the T-cell hybridoma (Figure 3B). We then investigated the capacity of SWAP-70−/− DCs to generate a CD4+ T-cell response against the OVA323-339 epitope in vivo. Wild-type mice were injected intravenously with BMDCs from SWAP-70−/− or wt mice. Prior to immunization, BMDCs were activated with LPS for 12 hours and loaded with OVA323-339 peptide. After 10 days, CD4+ T-cell responses in splenocytes isolated from the immunized mice were tested by IFN-γ ELISPOT. Figure 3C shows a significant decrease, close to control levels, in the CD4+ T-cell response induced by SWAP-70−/− BMDCs compared with wt BMDCs. This decrease is not due to impaired migration to the spleen by SWAP-70−/− BMDCs, because a control experiment shows similar migration of CFDA-labeled BMDCs from SWAP-70−/− or wt to the spleen after 24 hours (Figure S4).
SWAP-70−/− DCs are impaired in generating CD4+ T-cell responses in vitro and in vivo. (A,B) Activation of T-cell hybridomas. Magnetic-activated cell sorting (MACS)–isolated CD11c+ BMDCs (A) or spleen DCs (B) were incubated with T-cell hybridomas BO9710 and 1H3.1, respectively, and different concentrations of peptides. IL-2 in the culture supernatants was measured by ELISA. Representative data of 3 independent experiments are shown. (C) ELISPOT results show IFN-γ–secreting CD4+ T cells specific for OVA323-339 epitope. Results are expressed as the average number of IFN-γ–secreting T cells in the whole spleen. SWAP-70+/+ mice were immunized with MACS-isolated CD11c+ BMDCs loaded with OVA323-339 peptide, and ELISPOT was performed 10 days later. Representative data of 2 independent experiments are shown. White columns indicate wt and LPS; striped columns, wt untreated; white/black columns, SWAP-70−/− untreated; and black columns, SWAP-70−/− and LPS as indicated. *P < .001. (D) Retroviral infection with SWAP-70-GFP restores the capacity to stimulate CD4+ T cells of SWAP-70–deficient DCs. Seven-day CD11c+ BMDCs were transfected with SWAP-70-IRES-GFP (SWAP-70-GFP) or IRES-GFP (empty vector) by retroviral infection as in Figure 2. BMDCs were stimulated with LPS for 12 hours, fixed, and incubated with T-cell hybridomas BO9710 and 1 μg/mL OVA329-332 peptide. IL-2 in the culture supernatants was measured by ELISA. Representative data of 2 independent experiments are shown. □ indicates wt; ■, ko. (E) BMDCs were incubated for 2 hours with 2 mg/mL OVA protein (left panel) or E coli–expressing OVA or Eα proteins at a ratio of 100:1 (bacteria/DCs) (right panel). Cells were washed, fixed, and mixed with T-cell hybridoma cells. IL-2 in the culture supernatants was measured by ELISA. Representative data of 2 independent experiments are shown. □ indicates wt; ■, ko. *P < .001.
SWAP-70−/− DCs are impaired in generating CD4+ T-cell responses in vitro and in vivo. (A,B) Activation of T-cell hybridomas. Magnetic-activated cell sorting (MACS)–isolated CD11c+ BMDCs (A) or spleen DCs (B) were incubated with T-cell hybridomas BO9710 and 1H3.1, respectively, and different concentrations of peptides. IL-2 in the culture supernatants was measured by ELISA. Representative data of 3 independent experiments are shown. (C) ELISPOT results show IFN-γ–secreting CD4+ T cells specific for OVA323-339 epitope. Results are expressed as the average number of IFN-γ–secreting T cells in the whole spleen. SWAP-70+/+ mice were immunized with MACS-isolated CD11c+ BMDCs loaded with OVA323-339 peptide, and ELISPOT was performed 10 days later. Representative data of 2 independent experiments are shown. White columns indicate wt and LPS; striped columns, wt untreated; white/black columns, SWAP-70−/− untreated; and black columns, SWAP-70−/− and LPS as indicated. *P < .001. (D) Retroviral infection with SWAP-70-GFP restores the capacity to stimulate CD4+ T cells of SWAP-70–deficient DCs. Seven-day CD11c+ BMDCs were transfected with SWAP-70-IRES-GFP (SWAP-70-GFP) or IRES-GFP (empty vector) by retroviral infection as in Figure 2. BMDCs were stimulated with LPS for 12 hours, fixed, and incubated with T-cell hybridomas BO9710 and 1 μg/mL OVA329-332 peptide. IL-2 in the culture supernatants was measured by ELISA. Representative data of 2 independent experiments are shown. □ indicates wt; ■, ko. (E) BMDCs were incubated for 2 hours with 2 mg/mL OVA protein (left panel) or E coli–expressing OVA or Eα proteins at a ratio of 100:1 (bacteria/DCs) (right panel). Cells were washed, fixed, and mixed with T-cell hybridoma cells. IL-2 in the culture supernatants was measured by ELISA. Representative data of 2 independent experiments are shown. □ indicates wt; ■, ko. *P < .001.
Taken together, these results imply a severe impairment of SWAP-70−/− DCs to generate CD4+ T-cell responses.
We also determined whether the improved up-regulation of MHCII molecules in SWAP-70−/− BMDCs seen after infection with the SWAP-70-IRES-GFP retroviral expression vector correlates with the capacity of DCs to activate the T-cell hybridoma BO97.10. Activation of T cells was significantly improved in SWAP-70−/− BMDCs (Figure 3D) to almost wt levels when they expressed exogenous SWAP-70, which parallels their improved capacity to express surface MHCII molecules. We also studied the capacity of antigen processing in SWAP-70−/− BMDCs after incubation with whole OVA protein or bacteria expressing OVA or Eα proteins. Activation of T cells was significantly reduced in SWAP-70−/− BMDCs (Figure 3E) when given soluble or particulate antigen.
SWAP-70 interacts with active Rac1 and RhoA in DC extracts
The Rho GTPases Cdc42, Rac, and Rho have important roles in regulating DC functions.23,42 It has been shown previously that SWAP-70 interacts in vitro with the native, non–nucleotide-loaded form of Rac1 but not of RhoA or Cdc42.20 Interaction with Rac1 was recently found to be greatly enhanced when Rac is in its active, GTP-bound form.21 We tested, whether SWAP-70 interacts with active forms of different RhoGTPases, since GTPases of the families Rab and Rho became known to be involved in MHCII regulation in DCs.10,11 We performed immunoprecipitation assays of total cell lysate of wt BMDCs using antibodies against Rac1, RhoA, and RhoB and visualized coprecipitation by Western blotting and probing for SWAP-70. We treated one part of the lysate with GTP-γ-S to transform RhoGTPases into their active form. We found that in BMDC lysates SWAP-70 interacts with the active form of Rac, RhoA, but not of RhoB (Figure 4A). In these lysates we could hardly detect interaction of SWAP-70 with the native form of Rac1. Colocalization analysis of SWAP-70 with RhoA and RhoB in wt BMDCs upon stimulation by LPS or unstimulated by confocal microscopy (Figure 4B) reveals strong colocalization of SWAP-70 with RhoA (Figure 4C,D) as shown by the levels of gray values representative of interaction of the 2 proteins. In contrast, RhoB and SWAP-70 show much less colocalization as the gray values are significantly lower compared with RhoA (Figure 4C,D). These results show for the first time interactions of SWAP-70 with a RhoGTPase other than Rac, that is, with the active form of RhoA.
SWAP-70 interacts with active Rac1 and RhoA in DCs. (A) SWAP-70+/+ BMDC lysates were immunoprecipitated with different Rho-GTPases antibodies. Complexes were analyzed by Western blotting with anti–SWAP-70 (top) or anti-RhoGTPase antibody (bottom). (B,C) Colocalization analysis of SWAP-70 (green) and RhoA or RhoB (red). (B) Colocalization images show gray spots representing interaction of the 2 proteins. An area around the cytoplasm (yellow line) was drawn for quantification of gray values. Bar represents 10 μm. (C) Histograms (top panels) show the distribution of gray values for the colocalization image for SWAP-70-RhoA and SWAP-70-RhoB. (D) The average of the mean gray values obtained from all of the histograms (30 for each staining) analyzed. *P < .001.
SWAP-70 interacts with active Rac1 and RhoA in DCs. (A) SWAP-70+/+ BMDC lysates were immunoprecipitated with different Rho-GTPases antibodies. Complexes were analyzed by Western blotting with anti–SWAP-70 (top) or anti-RhoGTPase antibody (bottom). (B,C) Colocalization analysis of SWAP-70 (green) and RhoA or RhoB (red). (B) Colocalization images show gray spots representing interaction of the 2 proteins. An area around the cytoplasm (yellow line) was drawn for quantification of gray values. Bar represents 10 μm. (C) Histograms (top panels) show the distribution of gray values for the colocalization image for SWAP-70-RhoA and SWAP-70-RhoB. (D) The average of the mean gray values obtained from all of the histograms (30 for each staining) analyzed. *P < .001.
Deficient increase in expression and premature activation of RhoB in SWAP-70−/− DCs
It has recently been shown that RhoGTPases, particularly RhoB, play an important role in up-regulation of surface MHCII and activation of CD4+ T cells by DCs.10,11,43 We studied RhoA and RhoB expression upon LPS activation at different time points by Western blotting of total cell lysates. The increase in RhoA expression is about the same in wt and SWAP-70−/− BMDCs. Wt BMDCs show an increase in RhoB expression, but SWAP-70−/− BMDCs failed to enhance expression of RhoB (Figure 5A,B). Expression of the RhoGTPases Rac1, Cdc42, Rab5, and Rab7 is not different between wt and SWAP-70−/− DCs (data not shown). Maturation of DCs induces drastic changes in antigen presenting and T-cell activation. These functional changes are associated with alterations in the F-actin cytoskeleton.22 In DCs, cytoskeletal rearrangements control trafficking of MHCII to the plasma membrane.12,13 To test if up-regulation of surface MHCII depends on F-actin rearrangement in DCs, we stimulated wt BMDCs with LPS in the presence of various concentrations of the actin depolymerizing drug cytochalasin D. Disruption of actin polymerization inhibits the up-regulation of surface MHCII in a dose-dependent manner (Figure S5A). We then determined cytoskeletal rearrangements in DCs by analyzing the F-actin content of DCs at various time points after LPS stimulation. Wt DCs show characteristic patterns of increase and decrease in F-actin content after stimulation, which peaked at approximately 30 minutes (Figure S5B). However, in SWAP-70−/− DCs the accumulation of F-actin occurs faster and F-actin remains polymerized for a longer time than in wild-type cells (Figure S5B). This result suggests altered regulation of F-actin polymerization and/or depolymerization in SWAP-70−/− cells.
SWAP-70−/− DCs do not induce proper expression of RhoB. (A) Expression of SWAP-70, RhoA, and RhoB. CD11c+ BMDCs were lysed at different time points after LPS treatment and proteins were resolved by SDS-PAGE and analyzed by Western blotting. Membranes were probed with RhoA and RhoB antibodies. Detection of SWAP-70 and GAPDH were used as control. (B) Panels showing the density values of the relative expression of RhoA and RhoB when compared with expression of GAPDH. Representative data of 2 independent experiments are shown. □ indicates wt; ■, SWAP-70−/− as indicated. (C) CD11c+ BMDCs were lysed at the indicated time periods after LPS treatment and the RhoGTPases activities were investigated. The amount of total RhoGTPases was adjusted to be the same. Representative data of 2 independent experiments are shown. (D) Relative activity of RhoGTPases at the indicated time periods after LPS treatment. Active RhoGTPases were compared with total amounts. Representative data of 2 independent experiments are shown. □ indicates wt; ■, SWAP-70−/−. *P < .001.
SWAP-70−/− DCs do not induce proper expression of RhoB. (A) Expression of SWAP-70, RhoA, and RhoB. CD11c+ BMDCs were lysed at different time points after LPS treatment and proteins were resolved by SDS-PAGE and analyzed by Western blotting. Membranes were probed with RhoA and RhoB antibodies. Detection of SWAP-70 and GAPDH were used as control. (B) Panels showing the density values of the relative expression of RhoA and RhoB when compared with expression of GAPDH. Representative data of 2 independent experiments are shown. □ indicates wt; ■, SWAP-70−/− as indicated. (C) CD11c+ BMDCs were lysed at the indicated time periods after LPS treatment and the RhoGTPases activities were investigated. The amount of total RhoGTPases was adjusted to be the same. Representative data of 2 independent experiments are shown. (D) Relative activity of RhoGTPases at the indicated time periods after LPS treatment. Active RhoGTPases were compared with total amounts. Representative data of 2 independent experiments are shown. □ indicates wt; ■, SWAP-70−/−. *P < .001.
Next we analyzed the activation status of RhoA and RhoB in SWAP-70−/− DCs. Analysis of RhoGTPase activation by a pull-down assay using rhotekin-agarose beads to precipitate Rho-GTP surprisingly showed constitutively active RhoB and RhoA in nonstimulated SWAP-70−/− BMDCs, but not in wt BMDCs (Figure 5C). Rac1-GTP levels were nearly the same in nonstimulated wt or SWAP-70−/− BMDCs or at any time point after stimulation, except for a slightly more extensive decrease of Rac1-GTP after stimulation in SWAP-70−/− cells (Figure 5C). The relative amounts of active RhoA and RhoB were significantly different between wt and SWAP-70−/− cells only before stimulation. In SWAP-70−/− DCs there was no further increase of activated RhoA or RhoB after stimulation (Figure 5D). Consistent with these results, it has been demonstrated that in LPS-activated DCs RhoB, but not Rac1/2, activity increases.11,25 Another report states that activation of RhoA like Rac1 or Rac2 is not increased after LPS stimulation.11 The use of resting DCs (ie, cultured without the presence of GM-CSF prior to LPS activation) in our study may have lowered the active state of RhoA to levels sufficiently low to allow subsequent stimulation.
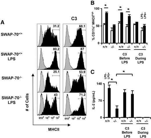
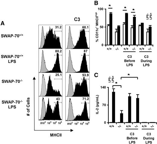
Inhibition of constitutive activation of RhoA and RhoB increases surface MHCII and CD4+ T-cell activation by SWAP-70−/− DCs
We tested whether the abnormal constitutively active state of RhoA and RhoB is decisive for the failure to up-regulate surface MHCII molecules in DCs. Prior to LPS activation of BMDCs, we incubated the cells overnight with the exoenzyme C3 ADP-ribosyltransferase from Clostridium botulinum, which ADP-ribosylates and thus inactivates RhoA and RhoB, but not Rac or cdc42.44 Before LPS addition, the cells were washed thoroughly to eliminate the exoenzyme from the cultures and then MHCII levels were measured 12 hours later by FACS. It has been demonstrated that after removal of the toxin from the medium, activation of Rho resumes after a few hours.44 Inactivation of RhoGTPases before LPS addition increased MHCII surface localization of SWAP-70−/− BMDCs almost 4-fold to nearly the same levels as seen in untreated wt cells, which show a 2-fold increase (Figure 6A). Addition of C3 prior to LPS stimulation did not further increase MHCII surface levels in wt cells. Inactivation of Rho during incubation with LPS by maintaining the presence of exoenzyme C3 decreased the up-regulation of MHCII surface localization in wt BMDCs and did not rescue SWAP-70−/− DC MHCII localization, indicating the role played by Rho activation after LPS stimulus (Figure 6B). These results were also confirmed when cultured SPDCs were used (Figure S6).
Inhibition of constitutive activation of RhoA and RhoB increases surface localization of MHCII molecules and CD4+ T-cell activation by SWAP-70−/− DCs. (A) FACS histograms showing the expression of surface MHCII in immature and LPS-mature CD11c+ BMDCs treated or not with exoenzyme C3 just before LPS treatment. The values on the histograms are the percentage of MHCIIhigh cells. Gray peaks correspond to isotype controls. Representative data of 3 independent experiments are shown. (B) CD11c+ BMDCs were treated with exoenzyme C3 before or during LPS treatment, or left alone. The average of mean of the CD11c+MHCIIhigh BMDC population is shown with plus or minus SD. Representative data of 3 independent experiments are shown. (C) MACS-isolated CD11c+ BMDCs—treated or not with C3—were incubated with T-cell hybridomas BO9710 and OVA323-339 peptide (1 μg/mL). IL-2 in the culture supernatants was measured by ELISA. Representative data of 3 independent experiments are shown. □ indicates no LPS; ■, with LPS as indicated. *P < .001.
Inhibition of constitutive activation of RhoA and RhoB increases surface localization of MHCII molecules and CD4+ T-cell activation by SWAP-70−/− DCs. (A) FACS histograms showing the expression of surface MHCII in immature and LPS-mature CD11c+ BMDCs treated or not with exoenzyme C3 just before LPS treatment. The values on the histograms are the percentage of MHCIIhigh cells. Gray peaks correspond to isotype controls. Representative data of 3 independent experiments are shown. (B) CD11c+ BMDCs were treated with exoenzyme C3 before or during LPS treatment, or left alone. The average of mean of the CD11c+MHCIIhigh BMDC population is shown with plus or minus SD. Representative data of 3 independent experiments are shown. (C) MACS-isolated CD11c+ BMDCs—treated or not with C3—were incubated with T-cell hybridomas BO9710 and OVA323-339 peptide (1 μg/mL). IL-2 in the culture supernatants was measured by ELISA. Representative data of 3 independent experiments are shown. □ indicates no LPS; ■, with LPS as indicated. *P < .001.
We also determined whether the abnormal constitutively active state of Rho affects the capacity of DCs to activate the T-cell hybridoma BO97.10. Activation of T cells was significantly improved in SWAP-70−/− BMDCs (Figure 6C) to almost wt levels when they were treated with C3 prior LPS activation, which correlates with their improved capacity to express surface MHCII molecules (Figure 6B). Activation of hybridomas cells by wt or SWAP-70−/− BMDCs was abolished when C3 was maintained during the time of LPS activation (Figure 6C). These results also suggest that the precise timing of activation of Rho after LPS activation and not before is important to up-regulate MHCII surface localization and thus to activate CD4+ T cells.
Discussion
Up-regulation of surface MHCII molecules by DCs after activation is a central requirement for induction of CD4+ T-cell responses.1 Here we identify SWAP-70 as a new factor involved in up-regulation of MHCII on the cytoplasmic membrane of DCs. Impaired up-regulation of surface MHCII molecules strongly correlates with poor in vitro and in vivo activation of CD4+ T cells after incubation of DCs with peptide. MHCII surface localization is restored by re-expression of SWAP-70 in SWAP-70−/− DCs. The total amount of MHCII is not decreased in SWAP-70−/− DCs, indicating a defect in placing MHCII molecules into the plasma membrane. SWAP-70−/− DCs show no defect in the proteolysis of the invariant chain Ii after LPS activation, there is no difference in the expression of surface Ii between SWAP-70−/− and wt DCs (data not shown), and ubiquitinylation of surface MHCII molecules to target them for internalization is the same in wt and SWAP-70−/− DCs. The deficiency of SWAP-70−/− DCs to process and present antigens from soluble and particulate proteins can be related to deficiency in up-regulation of MHCII but other factors (eg, phagocytosis and contact with T cells may also be involved). We are investigating whether SWAP-70 plays also a role in these processes. Surface localization of peptide-loaded MHCII molecules is achieved by transport to and direct fusion of MHCII-containing compartments with the plasma membrane.7-9 Detailed microscopic analysis of MHCII localization revealed that in SWAP-70−/− DCs a large portion of MHCII is retained inside the cell. Incorporation of MHCII into lipid rafts is impaired. These data indicate a failure to transport the endosomal MHCII-containing compartments to the cytoplasmic membrane and/or fuse them with the membrane. Investigating physical and functional interactions between SWAP-70 and RhoGTPases, we identified a new mechanism of control of these processes.
Upon LPS activation, 2 populations emerge in SWAP-70−/− DCs: one that does not show MHCII on the surface, and one—compared with wt strongly reduced—that presents MHCII. One hypothesis is that MHCII molecules in LPS-activated SWAP-70−/− BMDCs are instable and that some cells show MHCII on the surface whereas others have the MHCII already down-regulated. Alternatively, half of the SWAP-70−/− cells may never localize MHCII on the surface, indicating that the absence of SWAP-70 (and constitutive Rho activation) puts DCs very close to a threshold, which if passed does not allow any MHCII surface localization. This would imply that many data presented here represent an average from cells that pass and those that do not pass such threshold. Thus, in cells that pass the hypothetical (negative) threshold, the requirements for SWAP-70 are even more dramatic. We did not detect significantly altered MHCII up-regulation in other APCs (eg, B cells or macrophages; data not shown). Differences in the regulation of MHCII expression between DCs and other APCs (eg, constitutive expression of MHCII in B cells and macrophages and induced surface localization in DCs) and differences in cytoskeletal regulation of MHCII-peptide surface localization between the different APCs45,46 may account for the specific role of SWAP-70 in regulating MHCII expression in DCs.
SWAP-70 interacts with the native and, more efficiently, the active form of RhoGTPase Rac.20,21 We show for the first time interaction of SWAP-70 with RhoA. SWAP-70 interacts with RhoA in cell lysates at readily detectable levels only in its GTP-bound, active state, but does not interact with RhoB. RhoGTPases control up-regulation of MHCII surface molecules in DCs,10,11 but the mechanisms are not yet fully defined. SWAP-70−/− DCs fail to further up-regulate the expression of RhoB after LPS activation. Prior to LPS treatment, activation levels of RhoA and RhoB SWAP-70−/− DCs are significantly increased compared with wt cells. In a previous report, expression of constitutively active RhoB in DCs led to a small increase of only surface MHCII molecules.11 We show that unstimulated SWAP-70−/− DCs, despite their high levels of active RhoB, do not express more surface MHCII molecules than wt cells. Thus, Kamon et al11 and our study suggest that in unstimulated DCs, efficient surface localization of MHCII is largely independent of RhoB activity. However, we show that the precocious timing of Rho activation contributes to the failure to reach full MHCII surface localization in SWAP-70−/− DCs: constitutive activation of RhoA and RhoB is inhibited by C3 exoenzyme before LPS activation. Pretreatment with C3, but not treatment during activation, increases MHCII molecules on the surface of SWAP-70−/− DCs.
Upon LPS activation, DCs reorganize their actin cytoskeleton.22 We show that up-regulation of MHCII in DCs depends on actin polymerization. Other studies showed the importance of actin organization for expression of surface MHCII molecules in DCs5,12,13 and in B cells.47,48 Rho family members (eg, RhoA and/or RhoB) control tubulin and F-actin cytoskeletal rearrangements.7,49,50 RhoB localizes to intracellular vesicles containing MHCII molecules in DCs11 and regulates endosome transport by promoting actin assembly on endosomal membranes.51,52 Thus, expression and activation of RhoB in DCs after LPS activation may account for the cytoskeletal actin rearrangement necessary for the surface expression of MHCII. We show abnormal LPS-induced rearrangement of F-actin in SWAP-70−/− DCs, which show higher and more persistent levels of F-actin. This may be a result of altered Rho activity in SWAP-70−/− DCs, or of absence of SWAP-70 binding to F-actin, or both. This is subject to future studies.
It is plausible to hypothesize that a failure of up-regulation of RhoB expression in SWAP-70−/− DCs leads to poor transport of MHC molecules to the plasma membrane after activation. In agreement with this, it has recently been demonstrated that RhoB expression is up-regulated in fibroblasts as a consequence of the inactivation of either RhoA, RhoB, or RhoC.53 The constitutively active state of RhoA and RhoB may in SWAP-70−/− DCs inhibit LPS-induced increase in RhoB expression.
We show that in nonactivated wt DCs, SWAP-70 prevents accumulation of activated RhoA and may thereby indirectly prevent premature accumulation of active RhoB. This mechanism ensures regulated and timely activation of RhoB allowing full surface expression of MHCII molecules in mature DCs. Thus, we propose that too much active RhoA/RhoB too early prevents MHCII surface localization, notwithstanding the involvement of additional LPS-dependent signaling pathways. The mechanism by which SWAP-70 in wt cells inhibits accumulation of active RhoA is likely to involve its interaction with RhoA-GTP, which may cause indirect or direct stimulation of GTP hydrolysis or GTP dissociation, but not degradation of RhoA (Figures 5,6), and will be subject to future studies. LPS stimulation alters this function of SWAP-70 (ie, removes its inhibitory properties). Therefore, in SWAP-70−/− cells, activated RhoA and consequently active RhoB accumulate in the resting state.
Finally, this indicates a mechanism of interaction between RhoA and SWAP-70 that is clearly different from the interaction described for Rac and SWAP-70, where SWAP-70 supports the accumulation of activated Rac. The known antagonisms between Rac and RhoA/RhoB thus may be reflected in, and possibly controlled by, SWAP-70.
The online version of this article contains a data supplement.
The publication costs of this article were defrayed in part by page charge payment. Therefore, and solely to indicate this fact, this article is hereby marked “advertisement” in accordance with 18 USC section 1734.
Acknowledgments
We thank Dr Miriam Merad and the members of the Jessberger Laboratory for discussion and helpful advice. We thank Dr S. Amigorena (Institut Curie) for the T-cell hybridoma cells BO97.10, Dr R. Medzhitov (Yale University School of Medicine) for the 1H3.1 hybridoma, and Dr S. Narumiya (Kyoto University) for exoenzyme C3 ADP-ribosyltransferase. Images were taken at the MTZ Imaging Center (Dresden, Germany).
This work was supported by a grant from the DFG (Bonn, Germany; no. JE150/8-1).
Authorship
Contribution: C.O.-M. designed and performed experiments, analyzed data, and cowrote the paper; C.W. performed experiments; and R.J. designed projects and experiments, analyzed data, and cowrote the paper.
Conflict-of-interest disclosure: The authors declare no competing financial interests.
Correspondence: Rolf Jessberger, Institute of Physiological Chemistry, Medical Faculty Carl Gustav Carus, Dresden University of Technology, Dresden, Germany; e-mail: rolf.jessberger@tu-dresden.de.











