Abstract
CD103 (αEβ7) has been shown to be an excellent marker for identifying in vivo–activated FoxP3+CD4+ regulatory T (Treg) cells. It is unknown whether reinfusion of in vivo–activated donor-type CD103+ Treg cells from recipient can ameliorate ongoing chronic graft-versus-host disease (GVHD). Here, we showed that, in a chronic GVHD model of DBA/2 (H-2d) donor to BALB/c (H-2d) recipient, donor-type CD103+ Treg cells from recipients were much more potent than CD25hi natural Treg cells from donors in reversing clinical signs of GVHD and tissue damage. Furthermore, in contrast to CD25hi natural Treg cells, CD103+ Treg cells expressed high levels of CCR5 but low levels of CD62L and directly migrated to GVHD target tissues. In addition, the CD103+ Treg cells strongly suppressed donor CD4+ T-cell proliferation; they also induced apoptosis of in vivo–activated CD4+ T and B cells and significantly reduced pathogenic T and B cells in GVHD target tissues. These results indicate that CD103+ Treg cells from chronic GVHD recipients are functional, and reinfusion of the CD103+ Treg cells can shift the balance between Treg cells and pathogenic T cells in chronic GVHD recipients and ameliorate ongoing disease.
Introduction
Graft-versus-host disease (GVHD) is a result of immune attack of host tissues, such as the skin, gut, liver, and lung, which is mediated by donor T cells in transplants.1-3 Based on different clinical manifestations and histopathology, GVHD can be divided into acute and chronic types.4,5 GVHD is considered an exaggerated, undesirable manifestation of a normal inflammatory response, in which donor lymphocytes encounter foreign antigens in an environment that fosters inflammation.6 Recent studies have shown that this exaggerated immune response can be prevented by infusion of natural regulatory T (Treg) cells.7-10
Treg cells usually express forkhead box transcription factor (FoxP3).11 FoxP3+ Treg cells can be divided into thymus-derived natural Treg and periphery-derived adaptive Treg.12,13 Natural Treg cells are predominantly CD25hiCD4+, although some are CD25−. Based on the expression of CD62L, a selectin that mediates T-cell entry into lymph nodes,14 the expression of CD103, an αEβ7 integrin that mediates T-cell retention in the epithelial compartment,15 and the expression of CCR5, a chemokine receptor that mediates T-cell migration to inflammatory tissues,16,17 natural Treg cells can be divided into CD62LhiCCR5−CD103− naive Treg cells and CD62Llo/−CCR5+CD103+ activated Treg cells.18,19 Adaptive Treg cells are usually converted from conventional CD4+ T cells during T cell activation under the influence of transforming growth factor-β (TGF-β) and retinoid acid (RA) and are usually CD62Llo/−CD103+.20-24
Freshly isolated CD62LhiCD25hi naive natural Treg cells and ex vivo anti-CD3/CD28− or host antigen-presenting cell (APC)–activated CD62LhiCD25hi natural Treg cells from donors have been shown to effectively prevent acute GVHD when coinjected with GVHD-inducing conventional donor T cells.25-29 However, delayed infusion of the Treg cells results in a markedly reduced effect, especially in major histocompatibility complex (MHC)–mismatched recipients.28,30 In addition, freshly isolated and in vitro–activated donor CD62LhiCD25hi natural Treg cells as well as radiation-resistant host Treg cells have been shown to prevent induction of chronic GVHD.31-33 However, it is unclear whether natural Treg cells can ameliorate ongoing chronic GVHD.
CD103 (αEβ7) has been shown to be an excellent marker for identifying in vivo–activated FoxP3+ Treg cells.18,19 Although previous reports have shown that donor CD62LhiCD25hi naive Treg cells were more potent than in vivo-activated CD62Llo/−CD25hi Treg cells in preventing acute GVHD, a more recent report has shown that in vivo–activated CD62Llo/−CD103+ Treg cells were more potent than CD62LhiCD25hi naive Treg cells in suppressing autoimmune arthritis.18
Chronic GVHD is considered to be an autoimmune-like disease.4,34 In our current study, we observed that, in a chronic GVHD model of DBA/2 donor to BALB/c recipient,31 a high percentage of CD103+ Treg cells was present in the recipients without obvious clinical GVHD. Therefore, we compared the therapeutic effect of in vivo–activated CD103+ Treg cells with that of freshly isolated or in vitro–activated CD62LhiCD25hi natural Treg cells on the treatment of ongoing chronic GVHD. We observed that donor-type CD103+ Treg cells from chronic GVHD recipients were much more potent than freshly isolated or in vitro–activated natural Treg cells in ameliorating ongoing chronic GVHD. CD103+ Treg cells induced the apoptosis of in vivo–activated pathogenic T and B cells and reduced the percentage of pathogenic T cells in GVHD target tissues. These results indicate that CD103+ Treg cells from chronic GVHD recipients are functional, and expansion of the CD103+ Treg cell population in chronic GVHD recipients through reinfusion of the Treg cells can shift the balance between Treg cells and pathogenic T cells and ameliorate ongoing disease.
Methods
Mice
Male DBA/2(H-2d) and BALB/c (H-2d) mice were purchased from The Jackson Laboratory (Bar Harbor, ME), and maintained in a pathogen-free room at City of Hope Research Animal Facilities (Duarte, CA). Mice at age 8 to 12 weeks were used in the current studies. Animal use was approved by Institutional Committee of Beckman Research Institute of City of Hope (RACC 03 008).
Monoclonal antibodies, flow cytometric analysis, and cell sorting
The fluorescein isothiocyanate-, phycoerythrin (PE)–, allophycocyanin-, Cy7-allophycocyanin–, or Cy7-PE– conjugated monoclonal antibodies (mAbs) to mouse TCRβ, CD5.1, B220, Syndecan, CD4, CD103, CD62L, CD25, interleukin (IL)-17, IL-10, and interferon-γ (IFN-γ), and the apoptosis measuring kit (anti–annexin V Ab) were all purchased from BD Biosciences PharMingen (San Diego, CA). Anti-CCR5 was purchased from BioLegend (San Diego, CA). FoxP3 staining kit was purchased from eBioscience (San Diego, CA). Multiple-color fluorescent-activated cell sorting analysis and sorting were performed at the City of Hope flow cytometry facility using a 4-laser MOFLO immunocytometry system (DakoCytomation, Fort Collins, CO), and data were analyzed using FlowJo software (TreeStar, San Carlos, CA). CD103+, CD103−, and CD25hi CD4+ T cells were sorted by flow cytometry from enriched CD4+ T cells after negative selection with magnetic purification system from Miltenyi Biotec (Auburn, CA), as described previously.31 The syndecan+ and syndecan−B220+ B cells were sorted by flow cytometry after positive selection of syndecan+ or B220+ cells using the magnetic purification system. The purity of sorted T and B cells was more than 99%.
Proliferation assays
Purified CD25−CD4+ T cells together with irradiated allogeneic CD11c+ DCs (1 × 105 each) were cultured in a U-bottom 96-well plate for 5 days with or without graded numbers of Treg cells in coculture. 3H-Thymidine (1 μCi/mL) was added 18 hours before harvest. Background counts in the wells of responder T cell alone were less than 1000 cpm. The percentage of suppression was calculated using this formula: [CPM of Culture of Responder × Stimulator − CPM of Culture of Responder × Stimulator × Suppressor] ÷ [CPM of Culture of Responder × Stimulator] × 100%.
Carboxyfluorescein diacetate succinimidyl ester labeling of Treg cells
CD103+ Treg and in vitro-expanded Treg cells (106 each) were labeled with carboxyfluorescein diacetate succinimidyl ester (CFSE) at 5 μM for 15 minutes as previously described.35 Cells were then washed and injected into chronic GVHD recipients.
Histopathology and immunofluorescent microscopy
Histopathologic specimens from skin, kidney, and liver of BALB/c recipients were fixed in formalin before embedding in paraffin blocks. Tissue sections were stained with hematoxylin and eosin, and slides were examined at 200× or 400× magnification as previously described.31 Immunofluorescent staining was performed with frozen tissue slides. Staining and image procedures were previously described.31 Assessment of tissue damage was performed based on scoring system previously described.36,37 In brief, skin GVHD was scored on the basis of tissue damage in epidermis, dermis, and loss of subcutaneous fat; the maximum score is 10. Liver GVHD was scored on the number of involved tracts and the severity of disease in each tract, and the maximum score is 8. Kidney GVHD was graded by the glomerular inflammation, proliferation, crescent formation, and necrosis, and maximum score is 12. The mean plus or minus SE of the scores of 6 recipients in each group was calculated.
Measurement of autoantibodies in serum and culture supernatants
Anti-ds (double-strained) DNA IgG was measured with enzyme-linked immunosorbent assay as previously described.31,38,39 Anti-dsDNA titers are expressed in units per milliliter, using a reference-positive standard of pooled serum from 6- to 7-month-old NZB/W mice. A 1:100 dilution of this standard serum was arbitrarily assigned a value of 100 U/mL.
Statistical analysis
Proteinuria incidences and survival in different groups were compared using the log-rank test with the program GraphPad Prism, version 4.0 (GraphPad Software, San Diego, CA). Comparison of 2 means was analyzed using unpaired 2-tailed Student t test.
Results
A high percentage of donor-type CD103+FoxP3+ Treg cells was present in chimeric recipients without chronic GVHD
We recently reported that DBA/2 (H-2d) donor spleen cells induced chronic GVHD in sublethal total body irradiation-conditioned BALB/c (H-2d) recipients with glomerulonephritis, proteinuria, and sclerodermatous skin damage; the disease induction required both donor CD4+ T and B220+ B cells in a dose-dependent manner.31 In the current study, we also observed that none (0 of 12) of the recipients given 6.25 × 106 donor cells developed chronic GVHD with proteinuria, although all (12 of 12) recipients given 100 × 106 DBA/2 spleen cells developed the disease and died within 60 days after hematopoietic cell transplantation (HCT; Figure 1A,B). However, the chimerism level in the recipients given 6.25 × 106 or 100 × 106 DBA/2 donor spleen cells was similar, and both were close to complete chimerism (Figure 1C). It is unclear why the chimeric recipients given low-dose DBA/2 spleen cells showed no clinical signs of chronic GVHD.
Differential percentage of donor-type CD103+FoxP3+ Treg cells in chimeric recipients with or without chronic GVHD. (A,B) Sublethally irradiated BALB/c recipients were transplanted with 6.25 or 100 × 106 DBA/2 donor spleen cells. The recipients were monitored for proteinuria and survival weekly. There were 12 mice in each group combined from 3 replicate experiments. (C,D) Spleen cells from additional recipients with or without clinical chronic GVHD 20 days after transplantation and control DBA/2 donor mice were stained with anti-CD5.1 (donor T cell marker), CD4, CD103, and FoxP3. A representative staining pattern of 4 recipients and the percentage (mean ± SE) of CD103+FoxP3+ and CD103−FoxP3+ cells among total CD5.1+CD4+ cells are shown.
Differential percentage of donor-type CD103+FoxP3+ Treg cells in chimeric recipients with or without chronic GVHD. (A,B) Sublethally irradiated BALB/c recipients were transplanted with 6.25 or 100 × 106 DBA/2 donor spleen cells. The recipients were monitored for proteinuria and survival weekly. There were 12 mice in each group combined from 3 replicate experiments. (C,D) Spleen cells from additional recipients with or without clinical chronic GVHD 20 days after transplantation and control DBA/2 donor mice were stained with anti-CD5.1 (donor T cell marker), CD4, CD103, and FoxP3. A representative staining pattern of 4 recipients and the percentage (mean ± SE) of CD103+FoxP3+ and CD103−FoxP3+ cells among total CD5.1+CD4+ cells are shown.
It was reported that a high percentage of FoxP3+ Treg cells among peripheral blood mononuclear cells of chronic GVHD patients was correlated to a reduced severity of the disease.40,41 It was also reported that in vivo–activated Treg cells expressed αEβ7 integrin CD103.18,19 Therefore, we compared the percentage of CD103+FoxP3+ Treg cells among donor CD4+ T cells in the spleen of the recipients with or without chronic GVHD. We found that, although the percentage of CD103+FoxP3+ Treg cells among donor spleen CD4+ T cells was only 1.5% before HCT, this population was increased more than 20-fold and reached up to 45% in recipients without chronic GVHD 20 days after HCT (P < .001, Figure 1C,D). On the other hand, the percentage of CD103+FoxP3+ Treg cells among CD4+ T cells in the spleen of recipients with chronic GVHD was 2-fold lower than that of the recipients without GVHD (P < .01, Figure 1C,D). It is noteworthy that there was no significant difference regarding the percentage of CD103−FoxP3+CD4+ Treg cells among the donors and the recipients with or without chronic GVHD (Figure 1C,D). These results indicate that the presence of high percentage of CD103+FoxP3+ Treg cells is associated with lack of clinical GVHD in recipients given low-dose donor cells and that the presence of low percentage of CD103+FoxP3+ Treg cells is associated with the development of chronic GVHD in recipients given high-dose donor cells.
Transfer of CD103+ Treg cells from recipients ameliorated ongoing chronic GVHD
First, we tested whether CD103+ Treg cells in recipients without clinical chronic GVHD can ameliorate ongoing disease, sorted CD103+ Treg cells (106) from the spleen of recipients given 6.25 × 106 donor spleen cells were injected into recipients given 100 × 106 donor cells 20 days after HCT. We found that, whereas 8 of 8 of the recipients given phosphate-buffered saline (PBS) alone continued to have proteinuria and died by 40 days after PBS injection, 8 of 8 recipients treated with CD103+ Treg cells showed disappearance of proteinuria and all survived for more than 100 days (Figure S1, available on the Blood website; see the Supplemental Materials link at the top of the online article). These results indicate that CD103+ Treg cells in recipients without clinical chronic GVHD may block the development of the disease.
Next, we tested whether transfer of CD103+ Treg cells from chronic GVHD recipients could ameliorate ongoing chronic GVHD, and freshly isolated and in vitro–activated CD25hi natural Treg cells were used in comparison. Although freshly isolated and in vitro–activated donor CD25hi natural Treg cells have been shown to effectively prevent chronic GVHD,31-33 it is unknown whether the natural Treg cells could ameliorate ongoing chronic GVHD. Accordingly, CD103+ Treg cells were sorted from the spleen of chronic GVHD recipients given 100 × 106 DBA/2 spleen cells 20 days before. CD25hi naive natural Treg cells were sorted from the spleens of DBA/2 donors. In vitro–activated and expanded CD25hi natural Treg cells were from the sorted naive Treg cells after a 7-day culture with anti-CD3/CD28 beads and IL-2 (1000 U/mL) as previously described.42 The expansion was approximately 10-fold (Figure S2). All 3 types of Treg cells were more than 98% viable and contained more than 95% of FoxP3+ cells (Figure 2A).
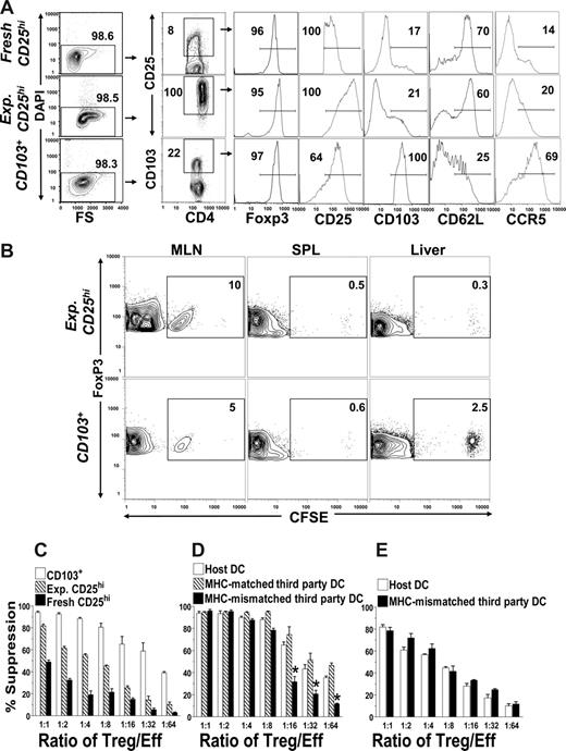
Differential surface receptors, tissue migration, and suppressor function of CD103+ Treg and CD25hi natural Treg cells. Naive CD25hi natural Treg cells were freshly isolated from spleen of DBA/2 donor mice. The in vitro-activated and expanded CD25hi natural Treg cells were from sorted naive CD25hi natural Treg cells after being cultured with anti-CD3/CD28 beads and IL-2 for 7 days. The CD103+ Treg cells were from spleen of day 20 chronic GVHD recipients. (A) The viability as judged by 4,6 diamidino-2-phenylindole (DAPI) staining, the expression levels of FoxP3, CD25, CD103, CD62L, and CCR5 by freshly isolated CD25hiCD4+ T cells, in vitro-activated CD25hiCD4+ T cells, and in vivo–activated CD103+CD4+ T cells. One representative is shown of 4 replicated experiments. (B) CFSE-labeled in vitro–activated CD25hi natural Treg cells and in vivo–activated CD103+ Treg cells (106 each) were injected intravenously into chronic GVHD recipients, respectively. Twelve hours after injection, the percentage of CFSE+FoxP3+ cells among total FoxP3+ cells in the MLN, spleen, and liver was compared. One representative of 4 examined recipients in each group is shown. The means (± SE) of CD25hi natural Treg cells versus CD103+ Treg cells in different tissues are as follows: 10.8% (± 1.2%) versus 4.9% (± 1.3%) in MLN, 0.3% (± 0.2%) versus 0.5% (± 0.3%) in spleen, and 0.4% (± 0.2%) versus 3.5% (± 0.8%) in liver. (C) Suppression of host DC-induced donor CD4+CD25− T proliferation by freshly isolated and in vitro–activated CD25hi natural Treg cells as well as CD103+ Treg cells. (D) CD103+ Treg cell suppression of donor CD4+CD25− T proliferation induced by host, MHC-matched third-party DCs, or MHC-mismatched third-party DCs. (E) In vitro–activated CD25hi natural Treg cell suppression of donor CD4+CD25− T proliferation induced by host or MHC-mismatched third-party DCs. (C-E) Means (± SE) of 4 replicated experiments.
Differential surface receptors, tissue migration, and suppressor function of CD103+ Treg and CD25hi natural Treg cells. Naive CD25hi natural Treg cells were freshly isolated from spleen of DBA/2 donor mice. The in vitro-activated and expanded CD25hi natural Treg cells were from sorted naive CD25hi natural Treg cells after being cultured with anti-CD3/CD28 beads and IL-2 for 7 days. The CD103+ Treg cells were from spleen of day 20 chronic GVHD recipients. (A) The viability as judged by 4,6 diamidino-2-phenylindole (DAPI) staining, the expression levels of FoxP3, CD25, CD103, CD62L, and CCR5 by freshly isolated CD25hiCD4+ T cells, in vitro-activated CD25hiCD4+ T cells, and in vivo–activated CD103+CD4+ T cells. One representative is shown of 4 replicated experiments. (B) CFSE-labeled in vitro–activated CD25hi natural Treg cells and in vivo–activated CD103+ Treg cells (106 each) were injected intravenously into chronic GVHD recipients, respectively. Twelve hours after injection, the percentage of CFSE+FoxP3+ cells among total FoxP3+ cells in the MLN, spleen, and liver was compared. One representative of 4 examined recipients in each group is shown. The means (± SE) of CD25hi natural Treg cells versus CD103+ Treg cells in different tissues are as follows: 10.8% (± 1.2%) versus 4.9% (± 1.3%) in MLN, 0.3% (± 0.2%) versus 0.5% (± 0.3%) in spleen, and 0.4% (± 0.2%) versus 3.5% (± 0.8%) in liver. (C) Suppression of host DC-induced donor CD4+CD25− T proliferation by freshly isolated and in vitro–activated CD25hi natural Treg cells as well as CD103+ Treg cells. (D) CD103+ Treg cell suppression of donor CD4+CD25− T proliferation induced by host, MHC-matched third-party DCs, or MHC-mismatched third-party DCs. (E) In vitro–activated CD25hi natural Treg cell suppression of donor CD4+CD25− T proliferation induced by host or MHC-mismatched third-party DCs. (C-E) Means (± SE) of 4 replicated experiments.
Chronic GVHD was induced by injecting DBA/2spleen cells (100 × 106) into irradiated BALB/c recipients. Twenty days after HCT when all the recipients showed proteinuria, the recipients were, respectively, injected intravenously with CD103+ Treg, freshly isolated CD25hi Treg, or in vitro–expanded CD25hi Treg cells (1-5 × 106). The control mice were injected with PBS or CD103−CD4+ T cells from chronic GVHD recipients. All recipients were monitored for clinical signs of GVHD and survival for up to 100 days. We found that the recipients treated with PBS continued to have proteinuria, and all (12 of 12) died by day 40 after PBS injection, that is, 60 days after HCT (Figure 3A). In contrast, injection of CD103+ Treg cells (106) resulted in reversal of proteinuria in 92% (11 of 12) of the recipients, which survived with few signs of chronic GVHD for more than 100 days after Treg cell injection. Injection of CD103−CD4+ T cells (106) from the recipients did not reverse proteinuria or prolong the survival of the recipients, and all (8 of 8) of the recipients died within 40 days of cell injection (data not shown).
CD103+ Treg cells potently ameliorated ongoing chronic GVHD. Sublethally irradiated BALB/c recipients were given 100 × 106 DBA/2 donor spleen cells to induce chronic GVHD with proteinuria. Twenty days after HCT, the chronic GVHD recipients were infused with either CD103+CD4+ Treg cells from other recipients or freshly isolated or in vitro–activated CD25hi natural Treg cells from DBA/2 donors (1-5 × 106 each). The control recipients were given PBS only. The recipients were monitored daily for proteinuria and survival. (A) The percentage of recipients with reversal of proteinuria and percentage of survival. There were 6 to 12 recipients in each group combined from 2 or 3 replicate experiments. (B) The serum levels of anti-dsDNA IgG 20 days after infusion of CD103+ Treg cells (106), in vitro–activated natural Treg cells (5 × 106), or PBS. (C) Histopathology score (mean ± SE, n = 6). (D) Histology of skin, liver, and kidney of representative recipients before and after treatment with CD103+ Treg cells or in vitro–activated natural Treg cells. Tissues of BALB/c mice without HCT are shown as normal control. Slides were examined at 400× magnification. The samples were visualized with an Olympus BX51 fluorescent microscope equipped with Olympus 20×/0.70 NA and 40×/0.90 PlanApo objectives (Olympus America, Melville, NY) and a Pixera (600CL) cooled CCD camera (Pixera, Los Gatos, CA). Fluorescent images relative to each marker were collected using a corresponding filter set and Pixera Viewfinder acquisition software 3.0. Color composite images were generated using Adobe Photoshop 7.0 (Adobe Systems, San Jose, CA).
CD103+ Treg cells potently ameliorated ongoing chronic GVHD. Sublethally irradiated BALB/c recipients were given 100 × 106 DBA/2 donor spleen cells to induce chronic GVHD with proteinuria. Twenty days after HCT, the chronic GVHD recipients were infused with either CD103+CD4+ Treg cells from other recipients or freshly isolated or in vitro–activated CD25hi natural Treg cells from DBA/2 donors (1-5 × 106 each). The control recipients were given PBS only. The recipients were monitored daily for proteinuria and survival. (A) The percentage of recipients with reversal of proteinuria and percentage of survival. There were 6 to 12 recipients in each group combined from 2 or 3 replicate experiments. (B) The serum levels of anti-dsDNA IgG 20 days after infusion of CD103+ Treg cells (106), in vitro–activated natural Treg cells (5 × 106), or PBS. (C) Histopathology score (mean ± SE, n = 6). (D) Histology of skin, liver, and kidney of representative recipients before and after treatment with CD103+ Treg cells or in vitro–activated natural Treg cells. Tissues of BALB/c mice without HCT are shown as normal control. Slides were examined at 400× magnification. The samples were visualized with an Olympus BX51 fluorescent microscope equipped with Olympus 20×/0.70 NA and 40×/0.90 PlanApo objectives (Olympus America, Melville, NY) and a Pixera (600CL) cooled CCD camera (Pixera, Los Gatos, CA). Fluorescent images relative to each marker were collected using a corresponding filter set and Pixera Viewfinder acquisition software 3.0. Color composite images were generated using Adobe Photoshop 7.0 (Adobe Systems, San Jose, CA).
In contrast, injection of freshly isolated CD25hi Treg cells (106 or 5 × 106) did not reverse proteinuria or significantly prolong the survival in any of the recipients (Figure 3A). Injection of 106 in vitro–expanded CD25hi Treg cells resulted in reversal of proteinuria and long-term survival in only 25% (2 of 8) of the recipients, and this was 3-fold lower compared with 106 CD103+ Treg cells (P < .01), but increasing the dose to 5 × 106 resulted in reversal of proteinuria and long-term survival in 75% (9 of 12) recipients, which was similar to the result of infusing 106 CD103+ Treg cells (P = .2). These results indicated that both in vitro– and in vivo–activated Treg cells can ameliorate ongoing chronic GVHD, but in vivo-activated Treg cells are much more potent, although freshly isolated donor naive Treg cells have little effect.
Furthermore, we compared the serum levels of pathogenic IgG2a anti-dsDNA autoantibodies of recipients treated with CD103+ Treg cells (106), in vitro–activated CD25hi natural Treg cells (5 × 106), or freshly isolated natural Treg cells (5 × 106). We found that, 20 days after Treg infusion, the serum anti-dsDNA levels in the recipients treated with CD103+ Treg cells or in vitro–activated Treg cells were reduced 5-fold and 2-fold, respectively, compared with the group given PBS only (P < .01, Figure 3B). The serum anti-dsDNA levels in the recipients given CD103+ Treg cells were also approximately 2-fold lower than that of recipients given in vitro–activated Treg cells (P < .05, Figure 3B). There was no significant reduction in serum anti-dsDNA levels of the recipients treated with fresh Treg cells (data not shown).
Finally, we compared the histopathology of long-term survival recipients treated with CD103+ Treg cells (106) or in vitro–activated CD25hi natural Treg cells (5 × 106) with that of before treatment. We found that there was a marked reduction in the tissue damage in the skin, liver, and kidney of recipients treated with CD103+ Treg or in vitro–activated Treg cells, as judged by histopathology score (P < .01, Figure 3C,D). Although there was no difference observed in the skin and liver of the recipients treated with CD103+ Treg or in vitro–activated Treg cells, the kidney tissues of the former recipients looked significantly better than that of the latter recipients (P < .05, Figure 3C,D). Taken together, these results indicate that in vivo–activated CD103+ Treg cells are more effective than in vitro–activated Treg cells in treating ongoing chronic GVHD.
In vivo–activated CD103+FoxP3+ Treg cells were phenotypically and functionally different from the freshly isolated or in vitro–activated CD25hi natural Treg cells
Next, we compared the expression of receptors, such as CD62L and CCR5, that mediate T-cell migration into lymphoid or inflammatory GVHD target tissues. We found that the majority (> 80%) of the freshly isolated and in vitro–activated CD25hi natural Treg cells were CD103− and expressed high levels of CD62L but low levels of CCR5. In contrast, CD103+ Treg cells contained both CD25hi (> 60%) and CD25− subsets, and the majority of them expressed low levels of CD62L but high levels of CCR5 (Figure 2A). Furthermore, we also compared the tissue distribution of CD103+ Treg cells and in vitro–activated CD25hi natural Treg cells. Consistent with their surface markers, we observed that, CFSE-labeled in vitro–activated CD25hi Treg cells predominantly migrated to lymphoid tissues, such as the mesenteric lymph node (MLN), which was 2-fold higher than that of the in vivo–activated CD103+ Treg cells (P < .01, Figure 2B). In contrast, the in vivo–activated CD103+ Treg cells predominantly migrated to inflammatory GVHD target tissues, such as the liver, where an 8-fold higher percentage of CFSE-labeled FoxP3+ Treg cells were observed, compared with that of in vitro–activated CD25hi Treg cells (P < .01, Figure 2B).
Furthermore, we compared the suppressor capacity of the 3 types of Treg cells in vitro. Accordingly, graded numbers of donor Treg cells were added to cultures of sorted DBA/2 donor CD25−CD4+ T cells stimulated with host DCs. The ratio of Treg/CD25−CD4+ T effector cells ranged from 1:1 to 1:64. We found that CD103+ Treg cells were much more potent than freshly isolated CD25hi or in vitro–activated CD25hi Treg cells in suppressing donor CD4+ T proliferation, especially at lower ratios of Treg/effector cells (P < .01, Figure 2C). Although in vitro–activated CD25hi natural Treg cells were less potent than CD103+ Treg cells, they were significantly more potent than the freshly isolated Treg cells in suppression (P < .01, Figure 2C). Furthermore, we tested whether CD103+ Treg cells had any specificity toward host antigens by comparing suppression of donor T-cell proliferation stimulated with host DCs, MHC-matched third-party DCs, and MHC-mismatched third-party DCs. We found that CD103+ Treg cells from chronic GVHD recipients suppressed donor CD4+ T proliferation in response to stimulation by both host and third-party DCs at higher Treg/effector ratio (>1:16). However, CD103+ Treg suppression was much stronger when host DCs were used as stimulators compared with the MHC-mismatched third-party DC stimulators at Treg/effector ratios less than 1 to 16 (P < .01, Figure 2D), although no difference was observed when MHC-matched third-party DCs were used as stimulators. In contrast, in vitro–activated CD25hi natural Treg cells showed no difference in suppression of donor T-cell proliferation in response to host or MHC-mismatched third-party DC stimulation (Figure 2E). These results indicate that the CD103+ Treg population includes both antigen-specific and -nonspecific subsets, and the host MHC-specific subset is more potent in suppressing donor T-cell proliferation in response to host APC stimulation.
CD103+ Treg cells reduced the percentage of syndecan+ antibody-producing plasma cells
Because infusion of CD103+ Treg cells markedly reduced serum levels of pathogenic IgG2a anti-dsDNA autoantibodies, we next explored the mechanisms. It was reported that syndecan+ plasma cells were the source of IgG autoantibody in lupus NZB/NZW F1 mice.43 We tested whether this was the case in chronic GVHD recipients. First, we found that the percentage of syndecan+ cells in the recipients given CD103+ Treg cells were reduced by 4-fold compared with the untreated recipients given PBS only (P < .01, Figure 4A). Second, as shown in Figure 4B, depletion of syndecan+ cells from the spleen cells of chronic GVHD recipients markedly reduced the IgG autoantibody production in vitro (P < .01). Sorted syndecan+ plasma cells spontaneously secreted IgG anti-dsDNA, and CD103−CD4+ T cells from chronic GVHD recipients augmented IgG anti-dsDNA production by 2-fold (P < .01), but CD103+ Treg cells reduced the anti-dsDNA production by 2-fold (P < .01). In addition, CD103+ Treg cells inhibited the augmentation of the IgG anti-dsDNA production mediated by CD103−CD4+ T cells (P < .01). These results indicate that the reduction of serum IgG anti-dsDNA levels in recipients treated with CD103+ Treg cells is partly the result of a reduction of syndecan+ IgG antibody–producing B cells.
CD103+ Treg cells induced apoptosis of autoantibody-secreting plasma cells. (A) Twenty days after infusion of CD103+ Treg cells, the spleen cells of the untreated and treated recipients were stained for B220 versus syndecan. The percentage of syndecan+ plasma cells and syndecan−B220+ B cells is shown beside the gating box. One representative of 4 examined recipients is shown. The means (± SE) of syndecan+ cells versus syndecan−B220+ cells in the untreated and treated recipients are 4.1% (± 0.4%) versus 1.0% (± 0.2%) and 34.5% (± 4.5%) versus 33.9% (± 3.8%), respectively. (B) Spleen cells (106) of the untreated recipients, including whole spleen (SPL), syndecan+ cell–depleted spleen (Syn−-SPL), sorted syndecan+ cells (Syn+), sorted syndecan−B220+ cells (Syn−), were cocultured with or without sorted CD103+ or CD103−CD4+ T cells (0.2 × 106) from the spleen of chronic GVHD recipients for 5 days. Anti-dsDNA IgG in the culture supernatant was measure by enzyme-linked immunosorbent assay. The mean (±SE) of 4 replicated experiments is shown. N/A indicates an antibody concentration below detectable levels. (C) Sorted activated syndecan+ and syndecan−B220+ B cells from chronic GVHD recipients and B220+ B cells from normal donors were cocultured with CD103+ or CD103−CD4+ T cells from chronic GVHD recipients for 8 hours. Thereafter, the cells were stained for annexin V versus DAPI. The percentage of annexin V+DAPI+ cells among Syn+ or sydecan−B220+ cells is shown beside the gating box. One representative of 4 replicated experiments is shown. The means (± SE) of the percentage of annexin V+DAPI+ cells among recipient syndecan+ cells are 5.4% (± 1.3%), 28.6% (± 3.6%), and 6.1% (± 1.7%), respectively, when cocultured alone or cocultured with CD103+ or CD103−CD4+ T cells. Similarly, the means (± SE) percentage among recipient syndecan−B220+ cells are 6.5% (± 1.9%), 15.4% (± 2.5%), and 6.8% (± 1.3%), and the mean (± SE) percentage among donor B220+ B cells are 5.5% (± 1.3%), 6.3% (± 1.5%), and 7.7% (± 1.4%).
CD103+ Treg cells induced apoptosis of autoantibody-secreting plasma cells. (A) Twenty days after infusion of CD103+ Treg cells, the spleen cells of the untreated and treated recipients were stained for B220 versus syndecan. The percentage of syndecan+ plasma cells and syndecan−B220+ B cells is shown beside the gating box. One representative of 4 examined recipients is shown. The means (± SE) of syndecan+ cells versus syndecan−B220+ cells in the untreated and treated recipients are 4.1% (± 0.4%) versus 1.0% (± 0.2%) and 34.5% (± 4.5%) versus 33.9% (± 3.8%), respectively. (B) Spleen cells (106) of the untreated recipients, including whole spleen (SPL), syndecan+ cell–depleted spleen (Syn−-SPL), sorted syndecan+ cells (Syn+), sorted syndecan−B220+ cells (Syn−), were cocultured with or without sorted CD103+ or CD103−CD4+ T cells (0.2 × 106) from the spleen of chronic GVHD recipients for 5 days. Anti-dsDNA IgG in the culture supernatant was measure by enzyme-linked immunosorbent assay. The mean (±SE) of 4 replicated experiments is shown. N/A indicates an antibody concentration below detectable levels. (C) Sorted activated syndecan+ and syndecan−B220+ B cells from chronic GVHD recipients and B220+ B cells from normal donors were cocultured with CD103+ or CD103−CD4+ T cells from chronic GVHD recipients for 8 hours. Thereafter, the cells were stained for annexin V versus DAPI. The percentage of annexin V+DAPI+ cells among Syn+ or sydecan−B220+ cells is shown beside the gating box. One representative of 4 replicated experiments is shown. The means (± SE) of the percentage of annexin V+DAPI+ cells among recipient syndecan+ cells are 5.4% (± 1.3%), 28.6% (± 3.6%), and 6.1% (± 1.7%), respectively, when cocultured alone or cocultured with CD103+ or CD103−CD4+ T cells. Similarly, the means (± SE) percentage among recipient syndecan−B220+ cells are 6.5% (± 1.9%), 15.4% (± 2.5%), and 6.8% (± 1.3%), and the mean (± SE) percentage among donor B220+ B cells are 5.5% (± 1.3%), 6.3% (± 1.5%), and 7.7% (± 1.4%).
It was recently reported that activated Treg cells could directly kill activated B cells.44 We also found that coculturing syndecan+ cells or B220+ B cells from chronic GVHD recipients with CD103+ Treg cells, but not CD103−CD4+ T cells, increased the apoptosis of syndecan+ cells by 5-fold and increased the apoptosis of syndecan−B220+ B cells by 2-fold (P < .01, Figure 4C). However, CD103+ Treg cells did not induce apoptosis of nonactivated B220+ cells from donor spleen (Figure 4C bottom row). These results indicate that donor-type CD103+ Treg cells can directly kill donor-type syndecan+ IgG autoantibody–producing plasma cells as well as activated B220+ B cells.
CD103+ Treg cells reduced the percentage of donor-type CD4+ T cells in the spleen of chronic GVHD recipients
Our previous report showed that donor-type CD4+ T cells in graft were required for the induction of chronic GVHD.31 Because infusion of CD103+ Treg cells ameliorated ongoing chronic GVHD, we compared the change in the percentage of donor-type CD4+ T cells in the spleen of recipients with or without CD103+ Treg treatment. We found that infusion of CD103+ Treg cells resulted in a 2-fold reduction in total CD4+ T cells as well as FoxP3−CD44hiCD62LloCD4+ activated T cells compared with the untreated control recipients (P < .01, Figure 5A,B). Furthermore, we found that CD103+ Treg cells augmented the apoptosis of donor-type CD103−CD4+ T cells from chronic GVHD recipients by 5-fold (P < .01) but not CD4+ T cells from donors (P < .01, Figure 5B). These results suggest that CD103+ Treg cells can kill activated CD4+ T cells in chronic GVHD recipients, and this may shift the balance between Treg cells and pathogenic T cells.
CD103+ Treg cells induced apoptosis of activated CD4+ T cells from chronic GVHD recipients. (A) Twenty days after infusion of CD103+ Treg cells, the spleen cells of the untreated and treated recipients as well as control donor DBA/2 mice were stained for CD5.1 versus CD4. The CD5.1+CD4+ donor-type T cells were gated. One representative of 4 recipients is shown. The mean (± SE) of the percentage of CD5.1+CD4+ T cells among spleen mononuclear cells of untreated and treated recipients are 16.8% (± 3.6%) and 8.5% (± 1.6%), respectively. (B) Gated FoxP3−CD4+ T cells were shown in CD44 versus CD62L. The activated CD44hiCD62LloCD4+ T cells were gated, and the percentage of the cells among total FoxP3−CD4+ T cells was shown above the gated box. One representative of 4 recipients is shown. The means (± SE) of the percentage of CD44hiCD62LloCD4+ T cells among total FoxP3−CD4+ T cells of untreated and treated recipients are 71.0% (± 4.7%) and 38.5% (± 6.7%), respectively. (C) CD103−CD4+ T cells from chronic GVHD recipients or normal DBA/2 donors (106 each) were cocultured with CD103+ Treg cells from chronic GVHD recipients for 8 hours. Thereafter, the cells were stained for annexin V versus DAPI. The percentage of annexin V+DAPI+ cells among CD103−CD4+ T cells is shown beside the gating box. One representative of 4 experiments is shown. The means (± SE) of annexin V+DAPI+ cell among CD103−CD4+ T cells from chronic GVHD recipients with or without CD103+ Treg cells in coculture are 25.3% (± 3.3%) versus 4.9% (± 1.4%). The means (± SE) of annexin V+DAPI+ cells among donor CD103−CD4+ T cells with or without CD103+ Treg cells in coculture are 4.7% (± 1.1%) versus 4.2% (± 0.8%).
CD103+ Treg cells induced apoptosis of activated CD4+ T cells from chronic GVHD recipients. (A) Twenty days after infusion of CD103+ Treg cells, the spleen cells of the untreated and treated recipients as well as control donor DBA/2 mice were stained for CD5.1 versus CD4. The CD5.1+CD4+ donor-type T cells were gated. One representative of 4 recipients is shown. The mean (± SE) of the percentage of CD5.1+CD4+ T cells among spleen mononuclear cells of untreated and treated recipients are 16.8% (± 3.6%) and 8.5% (± 1.6%), respectively. (B) Gated FoxP3−CD4+ T cells were shown in CD44 versus CD62L. The activated CD44hiCD62LloCD4+ T cells were gated, and the percentage of the cells among total FoxP3−CD4+ T cells was shown above the gated box. One representative of 4 recipients is shown. The means (± SE) of the percentage of CD44hiCD62LloCD4+ T cells among total FoxP3−CD4+ T cells of untreated and treated recipients are 71.0% (± 4.7%) and 38.5% (± 6.7%), respectively. (C) CD103−CD4+ T cells from chronic GVHD recipients or normal DBA/2 donors (106 each) were cocultured with CD103+ Treg cells from chronic GVHD recipients for 8 hours. Thereafter, the cells were stained for annexin V versus DAPI. The percentage of annexin V+DAPI+ cells among CD103−CD4+ T cells is shown beside the gating box. One representative of 4 experiments is shown. The means (± SE) of annexin V+DAPI+ cell among CD103−CD4+ T cells from chronic GVHD recipients with or without CD103+ Treg cells in coculture are 25.3% (± 3.3%) versus 4.9% (± 1.4%). The means (± SE) of annexin V+DAPI+ cells among donor CD103−CD4+ T cells with or without CD103+ Treg cells in coculture are 4.7% (± 1.1%) versus 4.2% (± 0.8%).
CD103+ Treg cells reduced the percentage of pathogenic effector cells in chronic GVHD target tissues
It was reported that CD4+ T cells that produced IFN-γ and/or IL-10 were nephritogenic in chronic GVHD recipients with proteinuria,45 and CD4+ T cells that produced IFN-γ and/or IL-17 were reported to mediate tissue damages in a GVHD-like autoimmune disorder as well as in autoimmune diseases, such as experimental autoimmune encephalomyelitis and colitis.46-49 Therefore, we tested whether infusion of CD103+ Treg cells reduced the percentage of the pathogenic CD4+ T cells in GVHD target tissues. We first observed that infusion of CD103+ Treg cells resulted in an approximately 2-fold increase in the percentage of CD103+FoxP3+ among CD4+ T cells in GVHD target tissues, such as the liver and kidney (P < .01, Figure 6A). We also observed that infusion of CD103+ Treg cells reduced the percentage of IL-17+ CD4+ cells by 2-fold in kidney and liver tissues (P < .01, Figure 6B). Interestingly, the IFN-γ+IL-10+CD4+ T cells were mainly observed in kidney tissues, and infusion of CD103+ Treg cells led to a 10-fold reduction in their percentage among CD4+ T cells (P < .01, Figure 6C). IFN-γ+CD4+ T cells were also observed in kidney and liver tissues of chronic GVHD recipients, and infusion of CD103+ Treg cells led to approximately 2-fold reduction in their percentage (P < .01, Figure 6C). These results indicate that infusion of CD103+ Treg cells can reduce the percentage of infiltrating pathogenic effector cells in chronic GVHD target tissues.
CD103+ Treg cells reduced pathogenic CD4+ T cells in GVHD target tissues. Twenty days after infusion of CD103+ Treg cells, mononuclear cells from kidneys and livers of untreated and treated recipients were stained for CD4, CD103, IL-17, IL-10, and IFN-γ. (A) The gated CD4+ T cells were shown in FoxP3 versus CD103. (B) The gated CD4+ T cells were shown in IL-17 vs CD4. (C) Gated CD4+ T cells were shown in IL-10 vs IFN-γ. One representative of 4 replicated experiments is shown. The means (± SE) of percentage of FoxP3+ cells among CD4+ T cells in kidney and liver of untreated and treated recipients are 12.6% (± 2.5%) versus 31.7% (± 3.6%) and 16.8% (± 2.5%) versus 26.9% (± 4.5%), respectively. The means (± SE) of percentage of IL-17+ cells among CD4+ T cells in kidney and liver of untreated and treated recipients is 3.1% (± 1.7%) versus 1.6% (± 0.2%) and13.6% (± 2.1%) versus 7.4% (± 0.7%), respectively. The mean (± SE) percentages of IL-10+IFN-γ+ cells among CD4+ T cells in kidney and liver of untreated and treated recipients are 15.8% (± 3.5%) versus 1.8% (± 0.4%) and 0.8% (± 0.3%) versus 0.3% (± 0.2%), respectively. The mean (± SE) percentages of IFN-γ+ cells among CD4+ T cells in kidney and liver of untreated and treated recipients are 7.9% (± 0.9%) versus 3.8% (± 0.7%) and 19.4% (± 2.8%) versus 8.1% (± 1.2%), respectively.
CD103+ Treg cells reduced pathogenic CD4+ T cells in GVHD target tissues. Twenty days after infusion of CD103+ Treg cells, mononuclear cells from kidneys and livers of untreated and treated recipients were stained for CD4, CD103, IL-17, IL-10, and IFN-γ. (A) The gated CD4+ T cells were shown in FoxP3 versus CD103. (B) The gated CD4+ T cells were shown in IL-17 vs CD4. (C) Gated CD4+ T cells were shown in IL-10 vs IFN-γ. One representative of 4 replicated experiments is shown. The means (± SE) of percentage of FoxP3+ cells among CD4+ T cells in kidney and liver of untreated and treated recipients are 12.6% (± 2.5%) versus 31.7% (± 3.6%) and 16.8% (± 2.5%) versus 26.9% (± 4.5%), respectively. The means (± SE) of percentage of IL-17+ cells among CD4+ T cells in kidney and liver of untreated and treated recipients is 3.1% (± 1.7%) versus 1.6% (± 0.2%) and13.6% (± 2.1%) versus 7.4% (± 0.7%), respectively. The mean (± SE) percentages of IL-10+IFN-γ+ cells among CD4+ T cells in kidney and liver of untreated and treated recipients are 15.8% (± 3.5%) versus 1.8% (± 0.4%) and 0.8% (± 0.3%) versus 0.3% (± 0.2%), respectively. The mean (± SE) percentages of IFN-γ+ cells among CD4+ T cells in kidney and liver of untreated and treated recipients are 7.9% (± 0.9%) versus 3.8% (± 0.7%) and 19.4% (± 2.8%) versus 8.1% (± 1.2%), respectively.
Discussion
We have demonstrated here that donor-type CD103+ Treg cells in chronic GVHD recipients are functional, and the in vivo–activated CD103+ Treg cells from chronic GVHD recipients are more potent than freshly isolated or in vitro–activated CD25hi natural Treg cells from donors in ameliorating ongoing chronic GVHD. The increased therapeutic effect of the CD103+ Treg cells on ongoing chronic GVHD may be associated with their expression of high levels of proinflammatory chemokine receptors, such as CCR5, preferential migration to inflammatory GVHD target tissues, antigen specificity, and cytotoxicity against activated T and B cells.
First, the increased therapeutic effect of CD103+ Treg cells on ongoing chronic GVHD may be associated with their ability to enter inflammatory tissue sites of GVHD. We observed that the in vivo–activated CD103+ Treg cells from GVHD recipients had different migration patterns than the in vitro–activated CD25hi natural Treg cells from donors after being transferred into GVHD recipients. The former predominantly migrated to GVHD target tissues, such as the liver, but the latter to lymph nodes, such as the MLN. This was consistent with the fact that the CD103+ Treg cells expressed low levels of CD62L but high-levels of CD103 and CCR5. In contrast, the CD25hi natural Treg cells expressed high levels of CD62L but low levels of CD103 or CCR5. CD62L mediates T-cell migration to lymph nodes but CD103, and CCR5 mediates T-cell migration to inflammatory epithelial tissues.14-16 This observation is consistent with previous report regarding differential tissue migration of CD103+ and CD103− natural Treg cells in autoimmune mice.18 However, we should point out that, although 106 in vivo–activated CD103+ Treg cells were more effective than 5 × 106 in vitro–activated natural Treg cells in treating kidney tissue damage, 5 × 106 latter cells were as effective as 106 former cells in treating liver tissue damage in chronic GVHD recipients. This might be because approximately 70% of in vivo–activated CD103+ Treg cells and 20% of in vitro–activated natural Treg cells were CCR5+ and 5 × 106 latter Treg cells might contain more CCR5+ cells than 106 former Treg cells. Therefore, it is conceivable that 5 × 106 in vitro–activated natural Treg cells can be as effective as 106 in vivo–activated CD103+ Treg cells in treating liver tissue damage. The less effectiveness of in vitro–activated Treg cells in treating kidney tissue damage might be the result of their lower capacity in killing plasma cells that secrete anti-dsDNA autoantibodies that mediate glomerulonephritis.50
Second, the increased effect of treating ongoing chronic GVHD with CD103+ Treg cells may be in part associated with host MHC-specific donor Treg cells. We observed that the in vivo–activated CD103+ Treg cells, but not the in vitro–activated CD25hi natural Treg cells, were more potent in suppressing donor CD4+ T-cell proliferation in response to host DC stimulation compared with MHC-mismatched third-party DC stimulation. This indicates that host MHC-specific Treg cells exist among the CD103+ Treg cells from GVHD recipients and that they might be important for treating ongoing chronic GVHD. This agrees with a previous report that in vitro host APC-activated and -expanded antigen-specific natural Treg cells were more potent in preventing acute GVHD compared with anti-CD3/CD28-expanded non–antigen-specific Treg cells.29
Finally, the increased therapeutic effect on ongoing chronic GVHD by CD103+ Treg cells may be associated with their ability to kill the activated pathogenic T and B cells in GVHD recipients. We observed that infusion of CD103+ Treg cells from GVHD recipients resulted in a significant reduction of syndecan+ plasma cells and CD4+ T cells in the spleen. Infusion of CD103+ Treg cells resulted in a significant reduction of IFN-γ+IL-10+CD4+ T cells in kidney as well as IL-17+ and IFN-γ+ CD4+ T cells in liver of the recipients with ongoing chronic GVHD. Syndecan+ plasma cells secreted anti-dsDNA IgG autoantibodies that were previously shown to be pathogenic50 ; IFN-γ+IL-10+CD4+ T cells were shown to mediate glomerulonephritis,45 and IFN-γ+ and IL-17+ CD4+ T cells were shown to mediate chronic inflammation in autoimmune diseases.46-48
The mechanisms whereby CD103+ Treg cells reduced the pathogenic T and B cells in the spleen and GVHD target tissues are not yet clear. However, we have observed that CD103+ Treg cells directly mediated the apoptosis of activated CD4+ T and B cells from chronic GVHD recipients but not nonactivated CD4+ T and B220+ B cells from donors in in vitro coculture assays. These results indicate that CD103+ Treg cells may directly kill the pathogenic T and B effector cells in spleen and GVHD target tissues of the recipients. We should also point out that suppressor factors (ie, IL-10, TGF-β, or CTLA-4) may also play a role in inhibiting the expansion of pathogenic T cells because it has been reported that natural Treg cells ameliorate ongoing colitis via IL-10, TGF-β, or CTLA-4.51
Although the mechanisms how CD103+ Treg cells from GVHD recipients mediate apoptosis of activated T and B cells is still unclear, it is probable that they kill the target cells via the perforin/granzyme pathway because we observed that CD103+ Treg cells express higher levels of granzyme-B compared with freshly isolated natural Treg cells (Figure S3). It was reported that activated CD25+ Treg cells mediated apoptosis of B blast cells in an antigen-specific manner via the perforin/granzyme B pathway44 ; human activated CD25+CD4+ Treg cells also killed autologous targets, including CD4+ and CD8+ T cells as well as CD14+ monocytes via the perforin/granzyme pathway.52 However, it is also possible that other pathways are involved. It was reported that CD25hi natural Treg cells induce cytokine deprivation-mediated apoptosis of effector CD4+ T cells53 and that activated antigen-specific CD4−CD8− Treg cells killed memory CD8+ T cells in a Fas-dependent manner.54
The origin of the CD103+ Treg cells in the chronic GVHD recipients may consist of both natural and adaptive Treg cells derived from donor graft because it was recently reported that CD103+ Treg cells in normal mice are derived from CD25+ natural Treg cells and conversion of conventional CD4+ T cells.55 We also observed that depletion of CD25hi natural Treg cells in graft led to a marked reduction of CD103+ Treg cells in recipients (Figure S4). These results indicate that CD25hi natural Treg cells in graft can give rise to CD103+ Treg cells and/or the CD25hi Treg cells can augment the conversion of conventional CD4+ T cells into CD103+ Treg cells.
To the best of our knowledge, this is the first demonstration that in vivo–activated CD103+ Treg cells have much more potent capacity than freshly isolated or in vitro-activated natural Treg cells in ameliorating ongoing chronic GVHD; this is also the first demonstration that in vivo–activated CD103+ Treg cells can induce apoptosis of alloreactive T cells and autoantibody-secreting syndecan+ plasma cells. These observations are of potential clinical interest because it has been shown that antigen-specific Treg cells from autoimmune subjects can be expanded in vitro and reinfused to ameliorate ongoing diabetes.42
However, it is not yet clear why CD103+ Treg cells expand in the original chronic GVHD recipients but fail to prevent the development of the disease. It is possible that, similar to those in a transgenic autoimmune GVHD model,56 pathogenic T effector cells and CD103+ Treg cells expand simultaneously in the recipients after HCT, but the effector cells override the Treg cells, so that GVHD develops. Infusion of additional CD103+ Treg cells may shift the balance. Therefore, we speculate that CD103+ Treg cells from chronic GVHD patients can be expanded in vitro, and reinfusion of those cells can ameliorate ongoing chronic GVHD, although it is unknown how many cells are required. In addition, clinical therapies that can expand CD103+ Treg cells in vivo may also be effective in treating ongoing chronic GVHD.
In conclusion, our studies have demonstrated that activated CD103+ Treg cells in chronic GVHD recipients are insufficient in number to suppress the pathogenic effector T cells, but shifting the balance between them by expanding CD103+ Treg cell population can lead to the amelioration of ongoing chronic GVHD.
The online version of this article contains a data supplement.
The publication costs of this article were defrayed in part by page charge payment. Therefore, and solely to indicate this fact, this article is hereby marked “advertisement” in accordance with 18 USC section 1734.
Acknowledgments
The authors thank James Young for critical reading of the manuscript, Lucy Brown and her staff at City of Hope Flow Cytometry Facility, Sofia Loera and her staff at City of Hope Anatomic Pathology Laboratory for their excellent technical assistance, and Dr Richard Ermel and his staff at City of Hope Research Animal Facility for providing excellent animal care.
This work was supported by National Institutes of Health grant RO1-AI66008 (D. Zeng).
National Institutes of Health
Authorship
Contribution: D. Zhao designed and performed research, analyzed data, and wrote the manuscript; C.Z., T.Y., C.-L.L., and I.T. performed research; F.K. and S.F. reviewed the manuscript; and D. Zeng designed research, interpreted data, and wrote the manuscript.
Conflict-of-interest disclosure: The authors declare no competing financial interests.
Correspondence: Defu Zeng, Beckman Research Institute, Gonda Building, R2017, City of Hope National Medical Center, 1500 East Duarte Road, Duarte, CA 91010; e-mail: dzeng@coh.org.











