Abstract
The JAK2V617F mutation is frequently observed in classical myeloproliferative disorders, and disease progression is associated with a biallelic acquisition of the mutation occurring by mitotic recombination. In this study, we examined whether JAK2 activation could lead to increased homologous recombination (HR) and genetic instability. In a Ba/F3 cell line expressing the erythropoietin (EPO) receptor, mutant JAK2V617F and, to a lesser extent, wild-type (wt) JAK2 induced an increase in HR activity in the presence of EPO without modifying nonhomologous end-joining efficiency. Moreover, a marked augmentation in HR activity was found in CD34+-derived cells isolated from patients with polycythemia vera or primitive myelofibrosis compared with control samples. This increase was associated with a spontaneous RAD51 foci formation. As a result, sister chromatid exchange was 50% augmented in JAK2V617F Ba/F3 cells compared with JAK2wt cells. Moreover, JAK2 activation increased centrosome and ploidy abnormalities. Finally, in JAK2V617F Ba/F3 cells, we found a 100-fold and 10-fold increase in mutagenesis at the HPRT and Na/K ATPase loci, respectively. Together, this work highlights a new molecular mechanism for HR regulation mediated by JAK2 and more efficiently by JAK2V617F. Our study might provide some keys to understand how a single mutation can give rise to different pathologies.
Introduction
Myeloproliferative disorders (MPDs) are clonal hematopoietic malignancies in which one or several myeloid lineages (ie, granulocytic, erythroid, and megakaryocytic) are abnormally amplified. This amplification is thought to result from the deregulation of hematopoietic stem cells with a downstream selective proliferation advantage in late myeloid differentiation. MPDs are classified by the World Health Organization into 3 categories: (1) chronic myeloid leukemia (CML); (2) classical MPD, including polycythemia vera (PV), essential thrombocythemia (ET), and primitive myelofibrosis (PMF); and (3) unclassified and rare MPDs comprising chronic neutrophilic leukemia (CNL), hypereosinophilic syndrome/chronic eosinophilic leukemia (HEL/CEL), and other unclassifiable myeloproliferation.
MPDs frequently involve the deregulation of a tyrosine kinase because of the acquisition of a monogenetic abnormality in a hematopoietic stem cell, the archetype of which is BCR/ABL in CML. Recently, several groups have identified a recurrent acquired mutation in the tyrosine Janus kinase 2 (JAK2) gene in most cases of PV patients and in approximately half of ET and PMF patients.1-5 JAK2 is a tyrosine kinase that becomes activated downstream of several cytokine receptors after ligand binding, such as erythropoietin (EPO). JAK2 activation leads to activation of many signaling pathways, including the MAPK, PI3K, and STATs pathways. The V617F point mutation lies in the autoinhibitory JH2 domain of JAK2, and in vitro studies have demonstrated that the mutation leads to JAK2 autophosphorylation and to the constitutive activation of downstream pathways.2-4
Although ET, PV, and PMF share some common phenotypic features,6-8 it is surprising that a single point mutation gives rise to several disorders.9 One possible explanation is the JAK2V617F “dosage” hypothesis, which postulates that the JAK2 mutation could be the starting point of the 3 pathologies, and the occurrence of other genetic events, that may modify JAK2 kinase activity, could explain the heterogeneity among the classical MPD. This hypothesis is based on mouse models in which low levels of JAK2V617F induce an ET phenotype, whereas higher expression leads to a PV progressing to myelofibrosis.10,11 In addition, JAK2V617F burden in granulocytes and bone marrow samples is markedly low in ET patients compared with PV and PMF patients.12 This is related to the fact that the JAK2 mutation is monoallelic in ET patients, whereas the mutation is bi-allelic in most PV patients (at least in some progenitors) because of a loss of heterozygosity after a mitotic recombination.3,13,14 Progression of PV to PMF is accompanied by the expansion of the biallelic JAK2 mutated clone.15
Several mechanisms have been proposed that may contribute to the loss of heterozygosity and/or the acquisition of new genetic abnormalities. Among these, they are DNA-double-strand break repair mechanisms, including the homologous recombination (HR) and nonhomologous end-joining (NHEJ) mechanisms. Because both excessive and defective HR and NHEJ can lead to genome instability, a very precise and acute regulation of these mechanisms is essential to maintain the necessary equilibrium between stability and diversification of the genome. Indeed, HR can become deleterious, and an uncontrolled HR excess promotes genetic instability16 and diseases.17 For instance, HR with crossing over between dispersed repetitive sequences can lead to a variety of genome rearrangements.16 Gene conversion (a product of HR) between homolog allele can lead to loss of heterozygosity,18 whereas gene conversion with a pseudogene, which generally bears stop mutations, can inactivate a functional allele.19 Moreover, the accumulation of aberrant abortive recombination events can also be toxic.20 Similar to excessive HR, defects in HR can also result in genetic instability.21-23 Cells expressing a dominant negative form of RAD51, a key protein involved in HR,24 produce more tumors when injected into nude mice.21 The level of RAD51 appears to be an important parameter for inducing gene instability. Decreased RAD51 protein levels have been reported in breast carcinomas25 ; in contrast, increased levels of RAD51 were detected in other cancer cells26-28 and, especially, in cells expressing BCR/ABL or other fusion tyrosine kinase implicated in hematologic diseases.29 Alternatively, deregulation of NHEJ may also lead to genome rearrangement, including translocation, deletion, and insertion.30
In this work, we hypothesized that JAK2V617F may deregulate HR and/or NHEJ mechanisms, which could in turn be responsible for both the loss of heterozygosity of JAK2 and the acquisition of additional genetic events. Thus, deregulation of such mechanisms could explain not only the heterogeneity of MPD but also the evolution of MPD to acute leukemia.
Methods
Materials
Fetal bovine serum (FBS), murine recombinant thrombopoietin (TPO), and interleukin (IL)–6 were from StemCell Technologies (Vancouver, BC). Liquid cell culture media, including Iscove modified Dulbecco medium and Dulbecco modified Eagle medium (DMEM), were from Invitrogen (Paisley, United Kingdom). Human recombinant EPO, stem cell factor (SCF), fetal liver tyrosine kinase 3 (FLT3-L), and IL-3 were generous gifts from Amgen (Thousand Oaks, CA) and recombinant TPO from Kirin (Tokyo, Japan). Recombinant human IL-6 was provided by S. Burstein (University of Oklahoma, Oklahoma City, OK). Restriction enzymes were purchased from MBI Fermentas (Hanover, MD).
Plasmids, DNA manipulations, production of retroviruses
The HR-EGFP/3′EGFP plasmid for HR measurements was constructed by insertion of the puromycin resistance gene, one acceptor gene cassette (HR-EGFP), one spacer cassette (Hygromycin B), and one donor gene (3′EGFP) in series into multiple cloning site of the retroviral vector p5NM.31 The acceptor gene substrate was designed such that the I-SceI recognition sequence replaced 4 bp (HR-EGFP) and the donor gene 3′EGFP was designed such that the ATG was mutated.
Murine and human JAK2V617F and wild-type JAK2 (JAK2wt) pMEGIX retroviral vectors were previously described.32 The KS-TEL-JAK2 plasmid was a gift from Dr V. Lacronique (Paris, France). These 3 plasmids were subcloned into the retroviral pREX-CD4 plasmid kindly provided by Dr S. Constantinescu (Ludwig Institute for Cancer Research, Brussels, Belgium).33 Retroviral particles were produced by transfection of 293EBNA cells with 3 different plasmids: pgag-pol (packaging plasmid), pVSV-G (coding for the VSV-G protein envelope), and pREX containing JAK2 constructs, in the presence of lipofectamine 2000 (Invitrogen), according to the manufacturer's instructions.
The I-SceI gene was inserted into an HIV-derived lentiviral vector (pRRL sin PGK WPRE; Généthon, Evry, France). Lentivirus particles were produced by transfection of 293T cells with 3 different plasmids: pCMV (packaging plasmid), pMD2G (coding for the VSV-G protein envelope), and pRRL/PGK-I-Sce1 in the presence of lipofectamine 2000 (Invitrogen), according to the manufacturer's instructions. Viral stocks were stored at −80°C.
Cell lines
The murine, pro B Ba/F3-EPOR cell line and derivative cell lines were cultured in DMEM medium (Invitrogen) complemented with 10% FBS (Stem Cell Technologies) and in the presence of 1 U/mL EPO. Parental, JAK2wt- or JAK2V617F–expressing Ba/F3-EPOR cells were obtained by infecting cells with human or murine JAK2V617F and wild-type JAK2 (JAK2wt) pMEGIX retroviral vectors.32 The Ba/F3-HR2 cell line was obtained by electroporation of Ba/F3-EPOR cells with the HR-EGFP/3′EGFP plasmid and through a selection of clones grown in methylcellulose in the presence of EPO and puromycin (1 μg/mL). Intrachromosomal integration was verified by polymerase chain reaction (PCR) relying on the following oligonucleotides, as previously described31 : PCR-2-1 (5′-TACACAAATCGCCCGCAGAAGC-3′) and PCR-2-2 (5′-CTGTCTTTAACAAATTGGACTAATCG-3′). PCR conditions were 5 minutes at 94°C, then 35 cycles at 92°C for 60 seconds, 60°C for 60 seconds, and 72°C for 120 seconds, ending with a final extension step of 72°C for 7 minutes.
Recombination assays in Ba/F3-HR2 cell lines and in CD34-positive cells from patients.
For the Ba/F3-HR2 cell line, cells were plated at 4 × 104 cells per well in 96-well plates and infected with pREX-CD4 constructs containing the murine mutated or wt JAK2. For CD34+ cells isolated from patients and controls, cells were immunopurified and amplified in medium containing SCF/IL-3/EPO for 5 days. Then, cells were plated at 4 × 104 cells per well in 96-well plates and infected with the HR substrate. Five days after infection, cells were washed and fixed in phosphate-buffered saline (PBS)/2% paraformaldehyde for 15 minutes at room temperature, and GFP+ cells were detected by flow cytometric analysis using a FACSort (Becton Dickinson, Franklin Lakes, NJ).
Analysis of error-prone NHEJ in Ba/F3-HR2 cell lines
Ba/F3-HR2 cells were infected with pREX-CD4 constructs containing JAK2 and infected with I-SceI virus. Noninfected cells served as controls. GFP− cells were then sorted by a FACSDIVA to exclude HR events, and PCR was performed on genomic DNA with the oligonucleotides PCR-1-1 and PCR-1-2 as previously described.31 PCR products were then digested with I-SceI or with XhoI. Band intensities of uncleaved 2.3-kb PCR fragments were quantified and corrected for background and loading. Error-prone NHEJ was estimated by calculating the difference between the corrected band intensities for I-SceI and for the digestion control with XhoI.
In vitro NHEJ assay
Whole-cell extract (WCE) preparation and in vitro NHEJ assay were performed using a procedure adapted from Baumann.34,35 Briefly, after washing in 1× PBS, cells were lysed through 3 freeze/thaw cycles in LB buffer (25 mM Tris, pH 7.5, 333 mM KCl, 1.3 mM ethylenediaminetetraacetic acid (EDTA), 4 mM dithiothreitol (DTT), protease, and phosphatase inhibitors). Lysates were incubated for 20 minutes at 4°C and cleared by centrifugation. Supernatants were dialyzed against 1× E buffer (20 mM of Tris, pH 8.0, 20% glycerol, 0.1 M K(OAc), 0.5 mM EDTA, 1 mM DTT). WCEs were kept frozen (−80°C) until use. For NHEJ assay, 15 μg WCE was incubated (10 μL reaction) with 25 ng linear DNA (EcoRI digested pEGFPN2) or 50 ng linear DNA (EcoRI digested pBluescript) in 1× LigB (250 mM Tris, pH 8.0, 300 mM K(OAc), 2.5 mM Mg(OAc)2, 5 mM adenosine triphosphate, 5 mM DTT, 0.5 mg/mL bovine serum albumin (BSA), and 1 μg/mL IP6 for 2 hours at 37°C. Reactions were then treated with 1 μL RNase (1 mg/mL) for 5 minutes at room temperature and with 2 μL 5× deproteination solution (10 mg/mL Proteinase K, 2.5% sodium dodecyl sulfate, 50 mM EDTA, 100 mM Tris, pH 7.5) for 30 minutes at 55°C. After migration of the samples in 0.7% agarose, the gels were stained with SYBR-Green (30 minutes), and fluorescence was detected via a FluorImager.
Western blot analysis
Cells were washed in PBS and lysed in denaturing loading dye buffer for 20 minutes at 4°C. Samples were boiled for 5 minutes and subjected to Western blot analysis using anti-JAK2, anti [pY705]STAT5 antibodies (Cell Signaling Technology, Danvers, MA), anti-RAD51 (Santa Cruz Biotechnology, Santa Cruz, CA) and anti–β-actin antibodies. Antibodies were visualized using the enhanced chemiluminescence detection kit (GE Healthcare, Chalfont St Giles, United Kingdom).
Immunofluorescence analysis
RAD51 foci were analyzed as described.36 Briefly, after cytocentrifugation, smears were fixed in absolute methanol for 15 minutes at −20°C and then rinsed in ice-cold acetone for a few seconds. After 3 washes with PBS, the slides were incubated with blocking solution (PBS with 5% BSA and 0.1% Tween 20) for 30 minutes and then incubated with a rabbit anti-RAD51 antibody (1/100; Oncogene, VWR, Fontenay sous Bois, France) in a humidified incubator for 2 hours. The slides were then washed in PBS another 3 times for 10 minutes each and incubated for 1 hour with Alexa 488-conjugated anti–rabbit IgG appropriately diluted with PBS. After 3 additional washes with PBS, the preparations were counterstained with 4,6 diamidino-2-phenylindole for 1 minute. The slides were mounted with Fluoromount-G mounting medium. The number of RAD51 foci per cell was measured, and cells with more than 5 foci were considered positive. For centrosome analysis, cells were fixed and permeabilized during 15 minutes in cold methanol followed by 10 seconds in acetone. Centrosomes were counted in metaphases using an anti–gamma-tubulin antibody (Sigma-Aldrich Laborchemikalien, Seelze, Germany). Cells were examined under a Nikon E600 fluorescent microscope (Nikon, Tokyo, Japan) equipped with a Fluor 60×/1.40 numeric aperture or a Fluor 100×/0.05-1.3 oil objective. The photographs were obtained with a CoolSnap digital camera and software (RS Photometrics, Tucson, AZ).
Patients
Peripheral blood samples were collected from PV and PMF patients. For PV, diagnoses were made according to the modified Polycythemia Vera Study Group criteria,37 and the Italian criteria for PMF.38 Only JAK2V617-positive patients were selected after analyzing mutational status using fluorescent competitive probes for quantitative real-time PCR on an ABI 7500 (Applied Biosystems, Foster City, CA), as reported previously.4,32 Control peripheral blood samples were collected from patients undergoing cytapheresis. The study was approved by the Local Research Ethics Committee from the Hôtel-Dieu and the Henri Mondor hospitals, and informed consent was obtained from each patient in accordance with the Declaration of Helsinki.
Purification and in vitro amplification of CD34+ cells
Mononuclear cells were separated over a Ficoll density gradient, and CD34+ cells were purified by a double-positive magnetic cell sorting system (AutoMACS; Miltenyi Biotec, Auburn, CA), according to the manufacturer's recommendations. CD34+ cells were amplified for 5 days in Iscove modified Dulbecco medium with penicillin/streptomycin/glutamine, alpha-thioglycerol, BSA, a mixture of sonicated lipids, and insulin-transferrin in the presence of 5 recombinant human cytokines (25 ng/mL SCF, 100 U/mL IL-3, 10 ng/mL IL-6, 10 ng/mL FLT3-L, and 10 ng/mL TPO).
Chromosomes
Cells were incubated with colchicine (50 μg/mL) for 2 hours, collected, and incubated in KCl (12.5 mM) for 20 minutes at 37°C. Cells were fixed overnight in methanol/acetic acid (3/1 vol/vol), washed 3 times in methanol/acetic acid, spread on cold microscope slides, and stained with 3% Giemsa in 1.5% phosphate buffer, pH 6.7. Metaphase-stage cells were analyzed by microscopy.
Sister chromatid exchange assay
A total of 3.5 × 105 cells were plated in a 24-well plate containing 4 μg/mL bromodeoxyuridine. After 2 cell divisions in the presence of bromodeoxyuridine (30 hours), colcemid (Sigma-Aldrich Laborchemikalien) was added at a final concentration of 0.5 μg/mL for 2 hours. Cells were then washed with PBS, trypsinized, collected, and centrifuged. Cells in pellet were dispersed in 10 mL of 0.075 M of KCl and incubated for 15 minutes at 37°C. Before centrifugation, 100 μL of the fixative (methanol-acetic acid, 3:1) was added. The pellet was suspended in the fixative and incubated overnight at 4°C. Cells were then centrifuged, washed in a fresh fixative, and dropped onto wet slides. The slides were covered for 20 minutes with 10 μg/mL of Hoechst 33 258 (Sigma-Aldrich Laborchemikalien) dissolved in water and subsequently incubated in a solution of (2×) sodium saline citrate twice, pH 6.3, for 2 hours under ultraviolet light. The slides were plunged into sodium saline citrate twice, pH 6.3, at 60°C for 15 minutes, and stained with 1.5% Giemsa for 3 to 5 minutes.
Mutagenesis measurements
A fluctuation analysis was used to estimate spontaneous mutagenesis. For each cell line analyzed, several independent cultures were plated and cultured to confluence. Cells were then counted, and one part was used for plating efficiency estimation. The remaining cells were plated in methylcellulose with EPO, and the mutant colonies were selected by either 2 mM ouabain or 20 μM 6-TG. The number of ouabain- or 6-TG-resistant clones allowed us to calculate the mutagenesis frequency. The rate of recombination or mutagenesis per cell per generation was calculated using the fluctuation analysis of Luria and Delbrück.39,40
Results
JAK2 activation induces an increase in HR
The Ba/F3 cell line expressing the EPO receptor was electroporated with the HR vector (HR-EGFP/3′EGFP; Figure 1A),31 and puromycin-resistant clones were isolated in methylcellulose. Several clones were amplified, genomic DNA was extracted, and PCR was performed to verify vector integration (Figure 1B). This intrachromosomal HR vector monitors all kinds of HR events, including HR events associated with and without crossing over and single-strand annealing events, by measuring the frequency of GFP+ cells. To study the impact of JAK2 activation on HR, Ba/F3-HR2 cells were infected with JAK2wt, JAK2V617F, TEL/JAK2, or the empty vector. Overexpression of different forms of JAK2 and ectopic expression of TEL/JAK2 were verified by Western blotting using an anti-JAK2 antibody (Figure 1C). Then, we checked JAK2 activity by measuring STAT5 phosphorylation by Western blotting using an anti[pY705]STAT5 antibody. In Ba/F3-HR2 cells, EPO stimulated a transient phosphorylation of STAT5, whereas phosphorylation was more pronounced and prolonged in JAK2wt overexpressing cells. In contrast, a spontaneous STAT5 phosphorylation and sustained activation were observed in JAK2V617F-overexpressing cells (Figure 1D). Moreover, in the presence of EPO, JAK2V617F and, to a lesser extent, JAK2wt induced a 20- and 5-fold increase in spontaneous HR, respectively, compared with Ba/F3-HR2 parental cells (Figure 1E). As previously described, TEL/JAK2 induced an increase in HR.41 Importantly, when we infected cells with a lentiviral vector encoding the rare-cutting meganuclease I-SceI, which targets a unique double-strand break (DSB) in the HR vector,42 induced HR increased significantly in JAK2V617F and TEL/JAK2 overexpressing cells compared with Ba/F3-HR2 parental cells (Figure 1F).
JAK2 stimulates HR in Ba/F3 cell lines. (A) HR substrate (HR-EGFP/3′EGFP) contains a tandem repeat of 2 inactive EGFP genes, HR-EGFP and 3′EGFP. When the I-SceI endonuclease is expressed, a DSB is introduced at the I-SceI site in the HR-EGFP gene. Recombination restores a functional EGFP gene, and the recombinant cells can be monitored by fluorescence detection methods. Importantly, because the 3′EGFP cassette is only deleted at the 5′ end, EGFP fluorescence not only monitors gene conversion events associated with or without crossing over, but also single strand annealing. (B) Ba/F3-EPOR cells were electroporated with HR substrate, and the puromycin-resistant colonies were isolated on methylcellulose. Genomic DNA was prepared and intrachromosomal integration was verified by PCR as detailed in “Cell lines.” (C,D) Ba/F3-HR2 were infected with the empty retroviral vector or viruses encoding JAK2wt, JAK2V617F, or TEL-JAK2. (C) JAK2 protein levels were analyzed by Western blotting using an anti-JAK2 antibody or (D) STAT5 phosphorylation was detected after EPO stimulation (10 U/mL) at various times by Western blotting analysis using an anti-[pY705]STAT5 antibody. (E) GFP+ cells were measured by flow cytometry analysis to determine HR. Percentages of GFP+ cells are given as the means plus or minus SD of at least 6 independent experiments. (F) Cells were infected or not with a lentivirus encoding I-SceI, and induced HR was calculated as the difference between the percentage of GFP+ cells infected with I-SceI and the percentage of GFP+ cells noninfected for each condition. Results are means plus or minus SD of 4 independent experiments. *Statistical significance (P < .05) using Student t test.
JAK2 stimulates HR in Ba/F3 cell lines. (A) HR substrate (HR-EGFP/3′EGFP) contains a tandem repeat of 2 inactive EGFP genes, HR-EGFP and 3′EGFP. When the I-SceI endonuclease is expressed, a DSB is introduced at the I-SceI site in the HR-EGFP gene. Recombination restores a functional EGFP gene, and the recombinant cells can be monitored by fluorescence detection methods. Importantly, because the 3′EGFP cassette is only deleted at the 5′ end, EGFP fluorescence not only monitors gene conversion events associated with or without crossing over, but also single strand annealing. (B) Ba/F3-EPOR cells were electroporated with HR substrate, and the puromycin-resistant colonies were isolated on methylcellulose. Genomic DNA was prepared and intrachromosomal integration was verified by PCR as detailed in “Cell lines.” (C,D) Ba/F3-HR2 were infected with the empty retroviral vector or viruses encoding JAK2wt, JAK2V617F, or TEL-JAK2. (C) JAK2 protein levels were analyzed by Western blotting using an anti-JAK2 antibody or (D) STAT5 phosphorylation was detected after EPO stimulation (10 U/mL) at various times by Western blotting analysis using an anti-[pY705]STAT5 antibody. (E) GFP+ cells were measured by flow cytometry analysis to determine HR. Percentages of GFP+ cells are given as the means plus or minus SD of at least 6 independent experiments. (F) Cells were infected or not with a lentivirus encoding I-SceI, and induced HR was calculated as the difference between the percentage of GFP+ cells infected with I-SceI and the percentage of GFP+ cells noninfected for each condition. Results are means plus or minus SD of 4 independent experiments. *Statistical significance (P < .05) using Student t test.
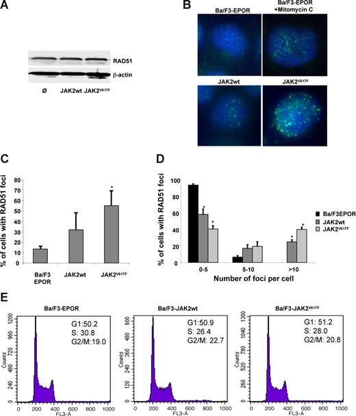
RAD51 is a key protein involved in HR, whose expression is deregulated by an ectopic expression of BCR/ABL and TEL/JAK2.29,41 Surprisingly, we did not find any significant changes in RAD51 protein levels in Ba/F3 cells expressing human or murine JAK2 constructs (Figure 2A and data not shown).
JAK2 promotes RAD51 focus formation in Ba/F3 cell lines. (A) Ba/F3-EPOR cells were infected with the empty retroviral vector or viruses encoding JAK2wt or JAK2V617F, and RAD51 protein levels were analyzed by Western blotting using an anti-RAD51 antibody. (B) Cells with RAD51 foci (green) after immunostaining in spontaneous condition. Alternatively, Ba/F3-EPOR cells were treated for 3 hours with MMC as a positive control. (C,D) The percentages of cells with RAD51 foci (C) or the number of RAD51 foci per cell (D) were calculated after immunostaining with RAD51 antibody. A total of 200 cells were counted in 3 independent experiments; the percentages are the means plus or minus SD (n = 3). *Statistical significance (P < .05) using Student t test. (E) Cell-cycle distributions of Ba/F3-EPOR, Ba/F3-JAK2wt, and Ba/F3-JAK2V617F cells in culture conditions containing EPO were analyzed by cytometry analysis after propidium iodide staining. Percentages of cells in each phase are indicated.
JAK2 promotes RAD51 focus formation in Ba/F3 cell lines. (A) Ba/F3-EPOR cells were infected with the empty retroviral vector or viruses encoding JAK2wt or JAK2V617F, and RAD51 protein levels were analyzed by Western blotting using an anti-RAD51 antibody. (B) Cells with RAD51 foci (green) after immunostaining in spontaneous condition. Alternatively, Ba/F3-EPOR cells were treated for 3 hours with MMC as a positive control. (C,D) The percentages of cells with RAD51 foci (C) or the number of RAD51 foci per cell (D) were calculated after immunostaining with RAD51 antibody. A total of 200 cells were counted in 3 independent experiments; the percentages are the means plus or minus SD (n = 3). *Statistical significance (P < .05) using Student t test. (E) Cell-cycle distributions of Ba/F3-EPOR, Ba/F3-JAK2wt, and Ba/F3-JAK2V617F cells in culture conditions containing EPO were analyzed by cytometry analysis after propidium iodide staining. Percentages of cells in each phase are indicated.
After a genotoxic stress, RAD51 assembles into nuclear DNA repair foci.36,43 Thus, we counted the number of cells with RAD51 foci (Figure 2C) and the number of foci per cell (Figure 2D) after immunostaining with an anti-RAD51 antibody. As a positive control, we treated Ba/F3-EPOR cells with mitomycin C (MMC) for 3 hours and found a 5-fold increase in the number of cells with RAD51 foci. As a confirmation of our observations that HR was increased by JAK2 activation, we observed in unchallenged cells a significant increase both in the number of cells harboring nuclear RAD51 foci and in the number of foci/cell in Ba/F3-JAK2V617F and, to a lesser extent, in Ba/F3-JAK2wt compared with parental cells (Figure 2B-D). Because the amount of RAD51 is known to vary during cell cycle, we verified whether the Ba/F3-JAK2V617F cell cycle was not altered and found no difference compare with the control cell line (Figure 2E). Altogether, the present results show that activation of JAK2 greatly stimulates HR in the Ba/F3-EPOR cell line.
JAK2 activation has no significant impact on NHEJ efficiency and fidelity
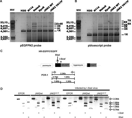
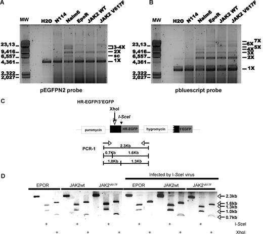
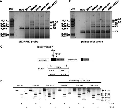
We then wanted to determine the impact of JAK2 activation on NHEJ because both NHEJ and HR can lead to genome rearrangement. First, we analyzed in vitro end-joining of 2 linearized plasmid DNA using cell-free extracts34,35 (Figure 3A,B). This DNA-end ligation assay, which results in the formation of DNA concatemers, requires a functional NHEJ apparatus, as demonstrated by the absence of DNA oligomers when using extracts from a DNA Ligase IV deficient cell line (N114) vs parental lymphoid cell line (Nalm6). When using extracts from Ba/F3-EPOR, Ba/F3-JAK2wt, or Ba/F3-JAK2V617F cell lines, we found no significant changes in DNA end-joining between the 3 Ba/F3 cell lines (Figure 3A,B). We then investigated the NHEJ fidelity by the intrachromosomal substrate (HR-EGFP/3′EGFP). Ba/F3-HR2 cells were infected or not with I-SceI virus, and EGFP− cells were sorted to exclude HR events. In the remaining cells, error-free religation may have reconstituted the I-SceI site after cleavage, whereas error-prone NHEJ may have caused loss of the I-SceI site. Therefore, we performed PCR reactions as indicated in Figure 3C and cleaved the resulting fragments with I-SceI and as a control digest with XhoI. Error-prone NHEJ was estimated by quantification of the intensities of the uncleaved 2.3-kb bands for I-SceI and XhoI digests (corrected for background), subsequent calculation of the fraction of the 2.3-kb fragment in total DNA (loading), and comparison of specific I-SceI vs control XhoI digest values (Figure 3D). The data from 3 experiments did not indicate significant differences between the 3 cell lines regarding specific I-SceI site alteration, which is indicative of error-prone NHEJ. Altogether, these results indicate that JAK2 activation has no impact on both NHEJ efficiency and fidelity.
NHEJ efficiency and fidelity in Ba/F3 cell lines. WCE from a DNA Ligase IV-deficient cell line (N114) and parental lymphoid cell line (Nalm6) and Ba/F3-EPOR cells were incubated with the linearized plasmids pEGFPN2 (A) or pBluescript (B) for in vitro analysis of DNA end-ligation activities. The reaction products were run on agarose gel and stained with SYBR-Green. Multimerized DNA molecules (nX) were formed. Linearized plasmid can also be found in supercoiled state (sc). (C) Scheme of PCR products and the expected sizes of these fragments after restriction enzyme cleavage for the analysis of error-prone NHEJ. (D) Ba/F3-HR2 cells were infected or not with I-SceI virus, incubated for 96 hours for DSB repair to take place, EGFP+ cells were excluded by FACSsort, genomic DNA isolated, and PCR analysis performed. A representative gel shows the PCR fragments with and without I-SceI and XhoI digestion for the 3 Ba/F3 cell lines.
NHEJ efficiency and fidelity in Ba/F3 cell lines. WCE from a DNA Ligase IV-deficient cell line (N114) and parental lymphoid cell line (Nalm6) and Ba/F3-EPOR cells were incubated with the linearized plasmids pEGFPN2 (A) or pBluescript (B) for in vitro analysis of DNA end-ligation activities. The reaction products were run on agarose gel and stained with SYBR-Green. Multimerized DNA molecules (nX) were formed. Linearized plasmid can also be found in supercoiled state (sc). (C) Scheme of PCR products and the expected sizes of these fragments after restriction enzyme cleavage for the analysis of error-prone NHEJ. (D) Ba/F3-HR2 cells were infected or not with I-SceI virus, incubated for 96 hours for DSB repair to take place, EGFP+ cells were excluded by FACSsort, genomic DNA isolated, and PCR analysis performed. A representative gel shows the PCR fragments with and without I-SceI and XhoI digestion for the 3 Ba/F3 cell lines.
JAK2 activation induces genetic instability
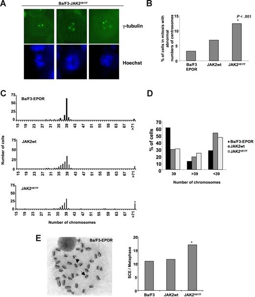
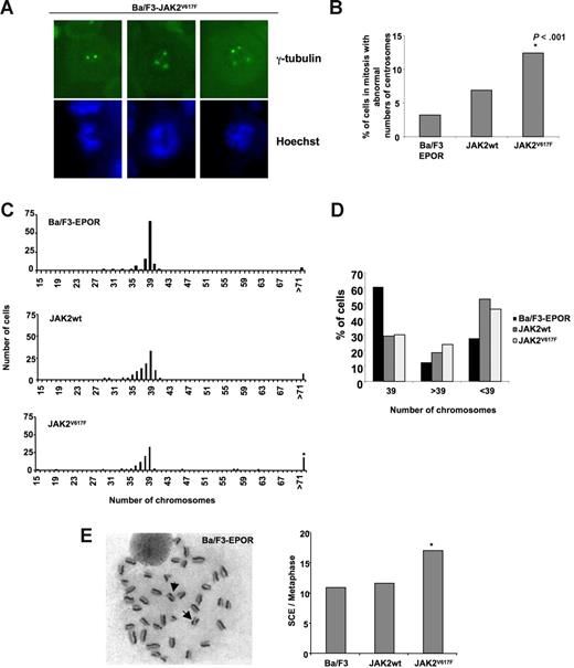
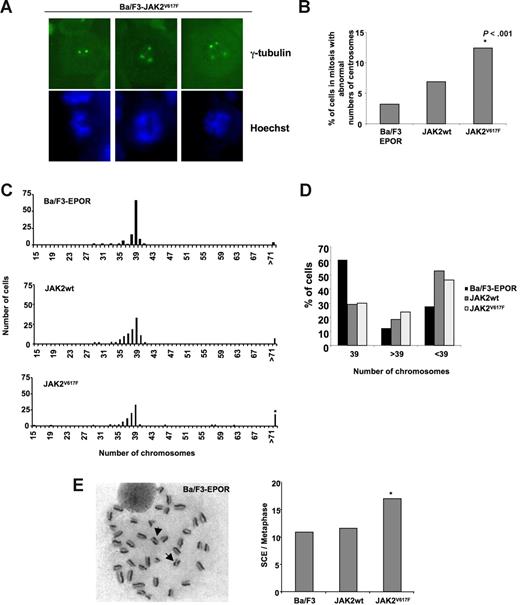
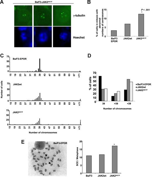
We further investigated whether the JAK2-induced hyper-recombination phenotype could be associated with genetic instability. Indeed, previous reports have shown that HR mutants for RAD51, XRRC2, or XRCC3 lead to centrosome and ploidy defects.21,44,45 For this reason, we measured the numbers of centrosomes in mitosis of the different cell lines by immunofluorescence using an anti–γ-tubulin antibody (Figure 4A). The Ba/F3-EPOR cells exhibited a low number of mitoses (3.2%) where more than 2 centrosomes could be seen. However, a higher occurrence of centrosome abnormalities was recorded in the Ba/F3-JAK2V617F cell lines (12.4% of mitosis; P < .001; Figure 4B). To a lesser degree, centrosome abnormalities were found in 6.9% of mitoses in the Ba/F3-JAK2wt cell lines, a percentage slightly elevated compared with the parental cell line (P = .082). These results show that JAK2 activation induces an increase in the number of centrosomes during mitosis. Because centrosome defects should lead to aneuploidy, we measured cell ploidy. As shown in Figure 4C, a significantly increased number of aneuploid cells was seen for Ba/F3-JAK2wt and Ba/F3-JAK2V617F cells compared with the parental cell line as indicated by different distribution (P < .01). Indeed, we observed both an increase in the number of metaphases with less than 39 chromosomes (corresponding to a loss of chromosome) as well as of metaphases with more than 39 chromosomes (corresponding to a gain of chromosome; Figure 4D). Thus, aneuploidy corresponded to both gain and loss of chromosomes and was consistent with the increased centrosome abnormalities detected after JAK2 activation. In addition, we also observed a significant increase in metaphase corresponding to a tetraploid content in Ba/F3-JAK2V617F cells (16.4%) and Ba/F3-JAK2wt (6.1%) vs control Ba/F3 (2.8%).
JAK2V617F induces centrosome and chromosome abnormalities. (A) Centrosome abnormalities in mitosis. Examples of Ba/F3-JAK2V617F cells with 2, 3, or 4 centrosomes visualized by immunofluorescence with an anti–γ-tubulin antibody (top panels). The bottom panels illustrate the corresponding Hoechst staining showing the cell nucleus. (B) The percentage of cells in metaphase with extra centrosomes (> 2) was measured in Ba/F3-expressing JAK2wt or JAK2V617F cells or in parental cell lines. At least 200 cells in metaphase were counted, and significant difference was analyzed using χ2 tests. *Significant differences (P < .001) compared with Ba/F3 control cell lines. (C) The ploidy of the different cell lines was analyzed. At least 100 cells in metaphase per cell line were analyzed, and a nonparametric analysis of variance was used for statistical significance of the distribution. Significant difference (P < .01) was found in Ba/F3 expressing JAK2wt and JAK2V617F compared with Ba/F3 control cell lines. (D) Histograms represent the percentage of cells with 39 chromosomes and less or more than 39 chromosomes in Ba/F3 cell lines. (E) An example of metaphase cells spread from Ba/F3-EPOR cells displaying SCEs. Then, SCEs were counted on cells in metaphase in each cell line. At least 50 cells in metaphase were counted, and a nonparametric analysis of variance was used for statistical significance of the distribution. Significant difference (P < .001) was found in Ba/F3 expressing JAK2V617F compared with Ba/F3 control cell lines.
JAK2V617F induces centrosome and chromosome abnormalities. (A) Centrosome abnormalities in mitosis. Examples of Ba/F3-JAK2V617F cells with 2, 3, or 4 centrosomes visualized by immunofluorescence with an anti–γ-tubulin antibody (top panels). The bottom panels illustrate the corresponding Hoechst staining showing the cell nucleus. (B) The percentage of cells in metaphase with extra centrosomes (> 2) was measured in Ba/F3-expressing JAK2wt or JAK2V617F cells or in parental cell lines. At least 200 cells in metaphase were counted, and significant difference was analyzed using χ2 tests. *Significant differences (P < .001) compared with Ba/F3 control cell lines. (C) The ploidy of the different cell lines was analyzed. At least 100 cells in metaphase per cell line were analyzed, and a nonparametric analysis of variance was used for statistical significance of the distribution. Significant difference (P < .01) was found in Ba/F3 expressing JAK2wt and JAK2V617F compared with Ba/F3 control cell lines. (D) Histograms represent the percentage of cells with 39 chromosomes and less or more than 39 chromosomes in Ba/F3 cell lines. (E) An example of metaphase cells spread from Ba/F3-EPOR cells displaying SCEs. Then, SCEs were counted on cells in metaphase in each cell line. At least 50 cells in metaphase were counted, and a nonparametric analysis of variance was used for statistical significance of the distribution. Significant difference (P < .001) was found in Ba/F3 expressing JAK2V617F compared with Ba/F3 control cell lines.
We also evaluated the genomic instability by measuring the sister chromatid exchange (SCE), which is the result of HR associated with crossing over mechanism. An increase (56%) in spontaneous SCE in Ba/F3-JAK2V617F metaphases was observed compared with Ba/F3 cells and Ba/F3-JAK2wt (Figure 4E). Because SCE involves HR, this result also fits with a JAK2-induced hyperrecombination phenotype. Altogether, these results suggest that JAK2 activation may produce genetic instability.
JAK2V617F induces a mutator phenotype
These data show that JAK2 activation deregulates the HR pathway. Consequently, one prediction would be that mutagenesis should be increased in cells expressing ectopic JAK2. For that reason, we measured spontaneous mutagenesis at 2 different loci: the Na+/K+-ATPase membrane gene and the HPRT gene that leads to ouabain resistance and 6-thioguanine (6-TG) resistance, respectively, in mutant cells. Whereas Na+/K+-ATPase membrane mutants reflect only point mutations, HPRT mutants monitor point mutations, deletions, and insertions.46 We first measured spontaneous mutagenesis in the HPRT locus. Spontaneous mutagenesis was calculated by fluctuation analysis using the Luria and Delbrück40 or the Capizzi and Jameson assays.39 In Ba/F3-EPOR cells, JAK2V617F led to a 100-fold increase in the spontaneous rate of mutagenesis per cell per generation compared with control or Ba/F3-JAK2wt cells (Table 1). We then measured spontaneous mutagenesis in the Na+/K+-ATPase membrane locus. At this locus, JAK2V617F induced a 10-fold increase in the spontaneous rate of mutagenesis per cell per generation compared with control or Ba/F3-JAK2wt cells (Table 1). Altogether, these findings show that JAK2V617F generates a mutator phenotype that can be potentially associated with punctual mutations, deletion, and/or insertion.
JAK2 activation induces a drug resistance toward HR-inducing agents
Ba/F3 parental or Ba/F3 cells expressing either JAK2wt or JAK2V617F were treated for one hour with genotoxic drugs, and viable cells were counted by trypan blue exclusion test 48 hours later. First, the cell lines were treated with the DNA cross-linking drug MMC because HR is stimulated in BCR/ABL-expressing cells exhibiting resistance to MMC, on one hand, and sensitivity to this drug is a hallmark of a defective HR pathway, on the other hand.29 Expression of JAK2V617F in Ba/F3 cells resulted in a 4- to 5-fold increased resistance to MMC (concentration that inhibits response by 50% [IC50] = 3.0 μM) compared with parental Ba/F3 (IC50 = 0.7 μM) or Ba/F3-JAK2wt (IC50 = 0.6 μM) cells, respectively (Figure 5A). Second, we treated the cell lines with bleomycin because this agent generates DNA double-strand breaks that can be repaired by the HR mechanism.47,48 The expression of JAK2V617F in Ba/F3 cells resulted in a 13-fold increased resistance to bleomycin (IC50 = 9.0 μM) compared with parental Ba/F3 cells (IC50 = 0.7 μM; Figure 5B). Moreover, JAK2wt induced a resistance to bleomycin but to a lesser extent than JAK2V617F (IC50 = 4.6 μM). Importantly, under these treatment conditions (1-hour exposure), neither typical morphologic features of apoptosis nor caspase-3 cleavage was found in contrast to the situation after continuous exposure with these agents (Figure 5C,D). Altogether, these results show that a strong activation of JAK2 induces a resistance against genotoxic agents because of increased repair rather than decreased apoptosis.
JAK2V617F induces resistance toward genotoxic agents. Cells were treated for 1-hour exposure with various concentrations of (A) MMC or (B) bleomycin, and cell viability was assessed by trypan blue exclusion 48 hours later. *Statistical significance (P < .05) using Student t test. Error bars represent SD. (C) Morphologic features were analyzed after 4,6 diamidino-2-phenylindole staining either in untreated cells or in 1-hour-treated cells to identify potentially apoptotic cells. Continuous MMC treatment for 48 hours was used as a positive control (percentage of apoptotic cells > 0% is indicated in the images). (D) Cleavage of caspase 3 was analyzed by Western blotting using an anti–caspase 3 antibody 48 hours after treatment.
JAK2V617F induces resistance toward genotoxic agents. Cells were treated for 1-hour exposure with various concentrations of (A) MMC or (B) bleomycin, and cell viability was assessed by trypan blue exclusion 48 hours later. *Statistical significance (P < .05) using Student t test. Error bars represent SD. (C) Morphologic features were analyzed after 4,6 diamidino-2-phenylindole staining either in untreated cells or in 1-hour-treated cells to identify potentially apoptotic cells. Continuous MMC treatment for 48 hours was used as a positive control (percentage of apoptotic cells > 0% is indicated in the images). (D) Cleavage of caspase 3 was analyzed by Western blotting using an anti–caspase 3 antibody 48 hours after treatment.
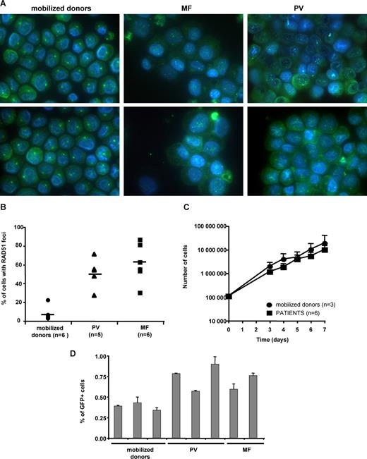
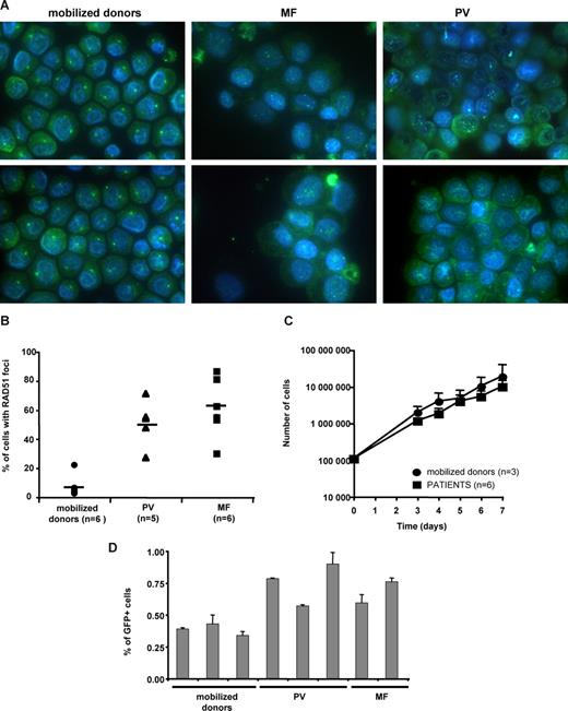
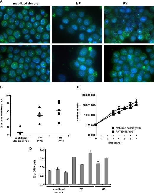
Elevated HR activity and RAD51 nuclear foci in PV and MF patients
To confirm the hyper-recombination phenotype observed in the JAK2V617F-expressing cell line, we measured nuclear RAD51 foci in cells from JAK2V617F-positive patients (at least heterozygous for JAK2V617F in granulocytes at the diagnosis). For this purpose, CD34+ cells were immunopurified from the blood of 5 PV patients and 6 MF (5 PMF and 1 post-PV MF) patients. CD34+ cells were then amplified for 5 days with 5 cytokines (SCF/IL-3/FLT3-L/IL-6/TPO), and the number of cells presenting RAD51 foci was counted for each patient (Figure 6A). CD34+ cells from G-CSF-mobilized healthy donors were used as a control. We observed that PV and MF cells displayed a high number of cells with RAD51 foci compared with mobilized blood (Figure 6B). We next investigated the HR activity in CD34+ cells from the blood of 3 PV patients: 2 PMF patients and 3 mobilized donors. CD34+ cells were amplified for 5 days with 3 cytokines (SCF/IL-3/EPO) and infected with the retrovirus containing the HR substrate. Importantly, no difference in the proliferation was found in CD34+ cells from healthy donors versus patients under these culture conditions (Figure 6C). In these experiments and as measured by the percentage of GFP+ cells, we observed that cells derived from PV and MF patients displayed a higher HR activity compared with mobilized blood (Figure 6D). Taken together, our data indicate that JAK2V617F also induced a hyperrecombination phenotype in MPD patients.
JAK2V617F induces a hyper-recombination phenotype in cells from PV and MF patients. (A,B) Cells were cultured for 5 days in medium containing SCF, IL-3, IL-6, FLT3-L, and TPO. Cells were immunostained with an anti-RAD51 antibody (A), and the percentage of cells with RAD51 foci was calculated (B). At least 60 cells were counted for each patient (PV, n = 5; MF, n = 6) and for mobilized donors (n = 6). Horizontal line represents the mean. (C,D) CD34+ cells were immunopurified either from the blood of either JAK2V617F positive–patients or from the blood of G-CSF–mobilized donors and were cultured in medium containing SCF, IL-3, and EPO. (C) The number of cells was counted during 7 days. (D) At day 5, cells were infected with the retrovirus containing HR substrate (HR-EGFP/3′EGFP), and GFP+ cells were measured 5 days later by cytometric analysis. Error bars represent SE.
JAK2V617F induces a hyper-recombination phenotype in cells from PV and MF patients. (A,B) Cells were cultured for 5 days in medium containing SCF, IL-3, IL-6, FLT3-L, and TPO. Cells were immunostained with an anti-RAD51 antibody (A), and the percentage of cells with RAD51 foci was calculated (B). At least 60 cells were counted for each patient (PV, n = 5; MF, n = 6) and for mobilized donors (n = 6). Horizontal line represents the mean. (C,D) CD34+ cells were immunopurified either from the blood of either JAK2V617F positive–patients or from the blood of G-CSF–mobilized donors and were cultured in medium containing SCF, IL-3, and EPO. (C) The number of cells was counted during 7 days. (D) At day 5, cells were infected with the retrovirus containing HR substrate (HR-EGFP/3′EGFP), and GFP+ cells were measured 5 days later by cytometric analysis. Error bars represent SE.
Discussion
In the present study, we investigated the effect of the JAK2V617F mutation on HR to understand whether this could lead to genetic instability and explain disease progression. The point mutation lies in exon 14 of the JAK2 gene and results in a valine to phenylalanine substitution at position 617 (V617F) in the pseudo-kinase domain of JAK2. This mutation induces a spontaneous activation of the tyrosine kinase, which seems to require a homodimeric type I cytokine receptor. However, the presence of such a receptor does not appear totally indispensable,4,32,49 but a receptor such as the erythropoietin receptor (EPO-R) facilitates the transforming effects of JAK2V617F.49,50 Our results show, for the first time, that activation of an overexpressed JAK2wt in the presence of EPO resulted in an increase in both HR activity and RAD51 nuclear foci formation in the Ba/F3-EPOR cell line. Overexpression of JAK2V617F in Ba/F3-EPOR cells had an even more potent effect, probably because of its stronger activity compared with JAK2wt (Figure 1D). Importantly, the concomitant increase in spontaneous HR activity and RAD51 nuclear foci formation was also observed in CD34+-derived cells from JAK2V617F-positive PV and PMF patients, indicating a hyper-recombination phenotype. These results are consistent with previous data showing that strong JAK2 activation by TEL/JAK2 fusion tyrosine kinase stimulated HR,41 a result confirmed in the present work. Furthermore, our findings also fit with the BCR/ABL-induced hyper-recombination phenotype observed in CML29 and, therefore, strengthen the assumption that numerous kinases are capable of interfering with HR.
Although the increase in HR measured intrachromosomally correlated with RAD51 focus formation, we were unable to detect change in RAD51 protein levels by JAK2 activation in contrast to CML.29 However, these differences in RAD51 levels associated with BCR/ABL vs JAK2 activation may be related to differences in the cell cycle distribution because low levels of RAD51 are found in G0/G1 followed by an increase during S and G2/M.51 Consistent with the stable RAD51 expression, we did not observe marked cell cycle changes in cells expressing either JAK2wt or JAK2V617F compared with control cells.
Because deregulation in NHEJ can also lead to genome rearrangements30 and because HR and NHEJ might be competitive mechanisms,52 we also investigated the impact of JAK2 activation on the NHEJ mechanism but did not find any significant change either in the efficiency or in the fidelity of NHEJ. These results represent the first marked difference in the regulation of DNA repair between CML and JAK2V617F-positive-MPD because BCR/ABL is able to greatly activate NHEJ.53
Because excess in HR can promote genetic instability,16,17 the hyperrecombination phenotype induced by JAK2V617F may explain both the heterogeneity of MPD and disease progression. Moreover, because gene conversion between homologs is a product of HR and leads to loss of heterozygosity,18,54 the JAK2V617F-induced hyperrecombination phenotype might account for the loss of heterozygosity in 90% of PV patients.3 The work by Kralovics et al suggests that mitotic recombination is the major mechanism for loss of heterozygosity.3 Importantly, mitotic recombination requires HR and is facilitated by a hyperrecombination state. However, the exact mechanism by which JAK2V617F controls the hyperrecombination remains to be investigated. One can speculate that, in analogy to BCR/ABL, this mechanism could be indirect through the activation of MAPK, PI3K, or STAT5 or via direct tyrosine phosphorylation of RAD51.29
In vertebrate cells, dysfunction of HR can result in genome instability21,22,44,45 and increased mutagenesis.55 Defective centrosome duplication leads to multipolar mitotic cells resulting in aberrant chromosome segregation and aneuploidy, a hallmark of tumor cells. Interestingly, this study also revealed that activation of JAK2 generates centrosome abnormalities associated with chromosomal instability. This situation is highly consistent with JAK2 impact on HR, which leads to genetic instability as monitored by mutagenesis assays. Mutagenesis results further suggested that JAK2V617F not only generates point mutations but also increases deletions and/or insertions based on the differences between the inducible mutation rates obtained in Na+/K+-ATPase and HPRT loci. It is worthwhile noting that only JAK2V617F was able to stimulate mutagenesis, suggesting that a strong activation of the kinase is necessary to generate this mutator phenotype. Alternatively, JAK2V617F may phosphorylate substrates other than JAK2wt. Thus, JAK2V617F-induced chromosomal instability and mutagenesis may explain the numerous different cytogenetic abnormalities found in rare cases of ET, PV (∼10%), and more frequently in MF (20%-40%).56-58
As previously reported in BCR/ABL-expressing cells,29 our study also provides evidence that JAK2V617F induces resistance to genotoxic agents, such as MMC and bleomycin, which are considered to be good inducers of HR.44 Importantly, we excluded the fact that JAK2 activation–induced resistance was the result of decreased apoptosis because no apoptosis was found under our conditions of treatment. The discrepancy found in the resistance against these 2 agents may result from the fact that they differentially damage DNA. MMC is a DNA crosslinker that may stimulate HR and nucleotide excision repair. Bleomycin works through free radicals and causes DNA strand breaks,47 in which at least HR, NHEJ, or base excision repair could be implicated. It remains to be determined whether JAK2V67F may also modify other DNA repair mechanisms such as nucleotide excision repair or base excision repair. Moreover, the differences in the resistance observed between JAK2wt and JAK2V67F may come from their respective activities as shown in Figure 1D. One can hypothesize that this resistance could be the result of accelerated DNA repair of the genotoxic lesions by HR and/or to the mutator phenotype induced by JAK2V617F. Our findings may have major implications for future strategies in predicting the individual response of post-MPD leukemia patients to chemotherapeutic treatments, depending on the type of drug as well as the dosage applied. In addition, these data may implicate that JAK2V617F can induce resistance to JAK2 inhibitors via the mutator phenotype.
In conclusion, our data show that strong activation of JAK2V617F stimulates HR, centrosome, and ploidy abnormalities and induces a mutator phenotype and a resistance against genotoxic agents. Taken together, this study suggests for the first time that the heterogeneity of MPD features and its evolution into secondary leukemia could be in part ascribed to JAK2V617F-induced genetic instability.
The publication costs of this article were defrayed in part by page charge payment. Therefore, and solely to indicate this fact, this article is hereby marked “advertisement” in accordance with 18 USC section 1734.
Acknowledgments
This work was supported by grants from Ligue Nationale Contre le Cancer Equipe labellisée 2007, INCa (projets libres 2006) and Inserm. I.P. was funded by the Fondation pour la Recherche Médicale. M.N. was funded by a postdoctoral fellowship from Ligue Nationale Contre le Cancer.
Authorship
Contribution: I.P. performed all the experiments, wrote the manuscript, and designed the study; M.N. assisted I.P. in all experiments; L.M. and J.P.d.V. did the nonhomologous end-joining efficiency experiments and contributed to the discussion; L.W. provide the HR vector and contributed to the discussion; S.G. and J.-L.V. collected the samples of PV and PMF patients; and W.V. designed the study, supervised the work, wrote the manuscript, and was responsible for the final draft of the manuscript.
Conflict-of-interest disclosure: The authors declare no competing financial interests.
Correspondence: William Vainchenker, INSERM U790, Institut Gustave Roussy, 39 Camille Desmoulins, 94 805 Villejuif, France; e-mail: verpre@igr.fr.
![Figure 1. JAK2 stimulates HR in Ba/F3 cell lines. (A) HR substrate (HR-EGFP/3′EGFP) contains a tandem repeat of 2 inactive EGFP genes, HR-EGFP and 3′EGFP. When the I-SceI endonuclease is expressed, a DSB is introduced at the I-SceI site in the HR-EGFP gene. Recombination restores a functional EGFP gene, and the recombinant cells can be monitored by fluorescence detection methods. Importantly, because the 3′EGFP cassette is only deleted at the 5′ end, EGFP fluorescence not only monitors gene conversion events associated with or without crossing over, but also single strand annealing. (B) Ba/F3-EPOR cells were electroporated with HR substrate, and the puromycin-resistant colonies were isolated on methylcellulose. Genomic DNA was prepared and intrachromosomal integration was verified by PCR as detailed in “Cell lines.” (C,D) Ba/F3-HR2 were infected with the empty retroviral vector or viruses encoding JAK2wt, JAK2V617F, or TEL-JAK2. (C) JAK2 protein levels were analyzed by Western blotting using an anti-JAK2 antibody or (D) STAT5 phosphorylation was detected after EPO stimulation (10 U/mL) at various times by Western blotting analysis using an anti-[pY705]STAT5 antibody. (E) GFP+ cells were measured by flow cytometry analysis to determine HR. Percentages of GFP+ cells are given as the means plus or minus SD of at least 6 independent experiments. (F) Cells were infected or not with a lentivirus encoding I-SceI, and induced HR was calculated as the difference between the percentage of GFP+ cells infected with I-SceI and the percentage of GFP+ cells noninfected for each condition. Results are means plus or minus SD of 4 independent experiments. *Statistical significance (P < .05) using Student t test.](https://ash.silverchair-cdn.com/ash/content_public/journal/blood/112/4/10.1182_blood-2008-01-134114/6/m_zh80160822240001.jpeg?Expires=1765122250&Signature=QRJOcCDRtYPawUjydLN4Na-6jxuWl8FzaGd77p3t8-xRhaIq4j0Plc5mrvXJWlZout~KIrHiE-F8WhR42xrhTW84zenhXiEjiMha1S8baxwGXN9pkMI2eodsroQT~xrz9ViZyVDwHKV1MtoIoRj4X4sgEmN1YIj6KXnM3ELVTsqimKYvhWymXhxHXvMCmiU9pnzH72mMYqxcBlIzRUBc70BXcUAvE840t2PvAnh8UOCo3iTtjHqfktSGsHBXn3-9mE6ljXF-VhsJNb6y1mOnuTX7FsiTRsNnNVK6hRUCT9t7J7hAWHec5fdOxXoCQdA~x2~KNE6yMOj2zroNLdhWPA__&Key-Pair-Id=APKAIE5G5CRDK6RD3PGA)





![Figure 1. JAK2 stimulates HR in Ba/F3 cell lines. (A) HR substrate (HR-EGFP/3′EGFP) contains a tandem repeat of 2 inactive EGFP genes, HR-EGFP and 3′EGFP. When the I-SceI endonuclease is expressed, a DSB is introduced at the I-SceI site in the HR-EGFP gene. Recombination restores a functional EGFP gene, and the recombinant cells can be monitored by fluorescence detection methods. Importantly, because the 3′EGFP cassette is only deleted at the 5′ end, EGFP fluorescence not only monitors gene conversion events associated with or without crossing over, but also single strand annealing. (B) Ba/F3-EPOR cells were electroporated with HR substrate, and the puromycin-resistant colonies were isolated on methylcellulose. Genomic DNA was prepared and intrachromosomal integration was verified by PCR as detailed in “Cell lines.” (C,D) Ba/F3-HR2 were infected with the empty retroviral vector or viruses encoding JAK2wt, JAK2V617F, or TEL-JAK2. (C) JAK2 protein levels were analyzed by Western blotting using an anti-JAK2 antibody or (D) STAT5 phosphorylation was detected after EPO stimulation (10 U/mL) at various times by Western blotting analysis using an anti-[pY705]STAT5 antibody. (E) GFP+ cells were measured by flow cytometry analysis to determine HR. Percentages of GFP+ cells are given as the means plus or minus SD of at least 6 independent experiments. (F) Cells were infected or not with a lentivirus encoding I-SceI, and induced HR was calculated as the difference between the percentage of GFP+ cells infected with I-SceI and the percentage of GFP+ cells noninfected for each condition. Results are means plus or minus SD of 4 independent experiments. *Statistical significance (P < .05) using Student t test.](https://ash.silverchair-cdn.com/ash/content_public/journal/blood/112/4/10.1182_blood-2008-01-134114/6/m_zh80160822240001.jpeg?Expires=1765186221&Signature=iqw~WfNWCxb3UFxIdafT4Vs3VMnkxyN6APIlXocXaHtGhnJzg~TO~mxUsWeciWR-lvCtFWVuHZuSPDuFF6F19i8xc~VijmOXhWIst0FViRmWWHLehYH6Xjs6GAyUDk6m6iqatThGYbGpQDeNhBB~HFWZNrc03bsT4fTSYB3VEu~4Nbi0xIGSE8JCCIdYWE97pNrLWS5SwcApav05xuppo4V9oAniMXJ88f3grrh1RoWTFeCNh2qwKXz8GKxzHxw9tHh64zW4uLgs7zRfloP4UOGz24H7ioz-yrzhXRF4vlW2KBZ-cK7qTmDGC7n4iIo4s60CXSVYelxLDRdN99ZENg__&Key-Pair-Id=APKAIE5G5CRDK6RD3PGA)




