Abstract
The molecular pathways regulating lymphoid priming, fate, and development of multipotent bone marrow (BM) stem/progenitor cells that continuously replace thymic progenitors remain largely unknown. Herein, we show that fms-like tyrosine kinase 3 (Flt3) ligand (Fl)–deficient mice have distinct reductions in the earliest thymic progenitors in fetal, postnatal, and adult thymus. A critical role of FL in thymopoiesis was particularly evident in the absence of interleukin-7 receptor α (IL-7Rα) signaling. Fl−/−Il-7r−/− mice have extensive reductions in fetal and postnatal thymic progenitors that result in a loss of active thymopoiesis in adult mice, demonstrating an indispensable role of FL in IL-7Rα–independent fetal and adult T lymphopoiesis. Moreover, we establish a unique and critical role of FL, distinct from that of IL-7Rα, in regulation of the earliest lineage-negative (Lin−) Lin−SCA1+KIT+ (LSK) FLT3hi lymphoid-primed multipotent progenitors in BM, demonstrating a key role of FLT3 signaling in regulating the very earliest stages of lymphoid progenitors.
Introduction
A number of cytokine receptors and their corresponding ligands play important roles in the development and regeneration of several blood cell lineages.1,2 However, with a few exceptions, targeted deletions of one or multiple of the cytokine receptor-ligand pairs have in most cases resulted in relatively mild phenotypes.1,3-7
KIT and fms-like tyrosine kinase 3 (FLT3) are cytokine tyrosine kinase receptors that, in addition to using distinct signaling pathways, distinguish themselves from nontyrosine cytokine receptors in multiple relevant aspects.8 Although overlapping in expression with other cytokine receptors, KIT and FLT3 typically start and cease to be expressed at earlier stages of development and differentiation, and are expressed in a more lineage promiscuous manner than most cytokine receptors.8 Pronounced in vitro synergy has been observed between the ligands of KIT or FLT3 and other cytokines, in particular on the growth of multipotent and early lineage committed progenitors.8-10
T cells evolve in the fetal and adult thymus through distinct stages of development.11-13 In the adult thymus, these progenitors are continuously replaced by multipotent stem/progenitor cells residing in the bone marrow (BM), in steady state effectively replacing as much as 2% to 3% of the progenitors daily.13 Although the precise identity of the BM progenitors that seed the thymus remains unknown, recently identified lineage-negative (Lin−) Lin−SCA1+KIT+ (LSK) FLT3hi lymphoid primed multipotent progenitors (LMPPs),14,15 have emerged as likely candidates, representing multipotent stem/progenitor cells with lymphoid transcriptional priming and enhanced B- and T-lineage potential,16 when compared with common lymphoid progenitors (CLPs).15,17-19
Interleukin 7 (IL-7) is the primary cytokine implicated in T-cell development, and mice deficient in Il7 or Il7 receptor α (Il7r) expression have reductions in thymocyte progenitors, predominantly revealing a block at the double (CD4, CD8)–negative (DN) CD44−CD25+ (DN3) stage.4,20-22 However, adult Il7– or Il7r–deficient mice maintain 5% to 10% of the normal thymocyte numbers as well as 10% of mature peripheral CD4 and CD8 T cells.4,21,22 Of note, the reduction of thymic progenitors in Il7r–deficient mice is less severe during fetal development.23 These findings implicate the involvement of other essential regulators in IL-7Rα–independent thymopoiesis and T-cell development and maintenance.
Although, peripheral T cells have been found to be unaffected in kit–deficient mice,24 they have reduction in thymic progenitors that progresses with age,25 and thymopoiesis is completely abrogated in mice double deficient in kit and common cytokine receptor gamma chain.26 However, as kit deficiency also affects hematopoietic stem cell (HSC) function,25,27 it is unclear whether this severe impairment in thymopoiesis results from a KIT-dependent deficiency in HSC function and/or de novo block in T-cell development.
In support of an important role of FLT3 in early lymphopoiesis, mice deficient in Flt3/Flk2 or Flt3 ligand (Fl) expression have reductions in CLPs and the earliest B-cell progenitors.28-31 Strikingly, in mice double deficient in Fl and Il7r expression (Fl−/−Il7r−/−) all stages of fetal and adult B-cell development appear to be completely lost, demonstrating a crucial role of FL in IL-7Rα–independent B-cell development.30 As for T-cell development, pro-T cells are reduced in Fl−/− mice,29 and, in agreement with this, recent studies demonstrated a reduction in the earliest thymic progenitors (ETPs),32,33 but without consequences for double-positive CD4+CD8+ and single-positive CD4+ and CD8+ thymocytes. A potential role of FL in IL-7Rα–independent T-cell development has not been explored.
Notably, although Fl−/− and Il7r−/− or Il7−/− mice differ in their B- and T-cell phenotypes, they have deficiencies largely in the same early B- and T-cell progenitors, including CLPs,21,22,29,31,34 implicating that both receptors might become important for lymphoid development at the same stage of common B- and T-cell progenitors, rather than distinct stages of lymphoid commitment. However, unlike IL-7Rα, FLT3 is highly expressed also in the multipotent (lympho-myeloid) LSK stem- and progenitor-cell compartment,14 and more recently, LSKFLT3hi cells have been identified as LMPPs.15 However, the regulation of LMPPs remains to be established.
Herein, fetal and adult stages of thymocyte and T-cell development were investigated in Fl−/− and Fl−/−Il7r−/− mice. Critical roles of FL in IL-7Rα–independent T lymphopoiesis were evident in fetal and adult mice. Specifically, adult Fl−/−Il7r−/− mice almost completely lose all stages of early thymic progenitors, and Fl−/−Il7r−/− BM stem and progenitor cells fail to reconstitute the T-cell lineage. Furthermore, we demonstrate for the first time a unique role of FL, distinct from that of IL-7Rα, in regulation of LMPPs in BM.
Materials and methods
Mice
Mice deficient in Fl,31 or Il7r,21 expression were generated as previously described. For analysis of embryonic development, timed pregnancies were determined.30 The Ethics Committee at Lund University approved all performed experiments. For further details, see Document S1 (available on the Blood website; see the Supplemental Materials link at the top of the online article).
Tissues
Peripheral blood (PB) and BM cells were collected as previously described.30 Cell suspensions were prepared from spleens and thymuses by gently breaking up the tissues in PBS containing 5% fetal calf serum (FCS; Gibco, Paisley, United Kingdom).
Fluorescence activated cell sorting (FACS)
Naive and activated/memory CD4+ and CD8+ T cells were identified as previously described,35 by staining with an allophycocyanin (APC)–conjugated anti-CD4, anti–CD8-APC, or CD8–Pacific blue, phycoerythrin (PE)–conjugated anti-CD62L, fluorescein isothiocyanate (FITC)–conjugated anti-CD44, and anti-TCRβ antibodies (all from Becton Dickinson [BD], Franklin Lakes, NJ). Thymic progenitors were identified using the following antibodies: anti-CD3, anti-B220, anti-CD4, anti-CD8, anti–Mac-1, anti–Gr-1, anti-Ter119 (all purified; visualized by goat anti-rat Tricolor; Caltag, Buckingham, United Kingdom), anti-CD25 (FITC or PE), anti-KIT (APC or PE), anti-CD44 (FITC or biotin) (clone IM7; visualized by streptavidin APC).11 For details, see Document S1.
FACS purification of LMPPs from bone marrow
All sorts were performed by immunomagnetic-based pre-enrichment of BM followed by multicolor flow cytometric sorting as previously described.15 For details, see Document S1.
Thymic stroma cell isolation
Thymic stroma cells were isolated by collagenase digestion,36 recovered cells were depleted of CD45 cells first using an automated magnetic cell sorter (AutoMACS; Miltenyi, Bergisch Gladbach, Germany) and remaining viable CD45-depleted cells were then stained with anti-CD45.1 antibody (BD) and sorted on FACS Diva (BD). Sorted cells were more than 99% negative for CD45. For details, see Document S1.
Isolation of thymic progenitors
Thymocytes were stained with antibodies against CD4 and CD8, and double-negative (DN) (CD4−CD8−), double-positive (DP) (CD4+CD8+), single-positive (SP) CD4+, and SP CD8+ thymocytes were sorted on FACS Diva (BD); 7 amino-actinomycin (7AAD) (Sigma, St Louis, MO) was used to exclude dead cells. Sorted cells were more than 99% positive for respective phenotypes.
BrdU incorporation assay
Mice were given a single intraperitoneal injection of bromodeoxyuridine (BrdU; Sigma) in 0.9% saline (1 mg per 6 g body weight) and were subsequently allowed to freely drink water containing 1 mg/mL BrdU. Thymuses were removed at 12 hours after injection and stained with antibody antisurface markers: CD4, CD8, and CD45. Evaluation of BrdU incorporation was done using BrdU staining kit (BD) according to the manufacturer's protocol.
Tissue sections
Thymuses were isolated from 8- to 10-week-old mice, embedded in Tissue-Tek OCT (Sakura Finetek, Zoeterwoude, the Netherlands), and frozen at −80°C. Tissue sections (8 μm) were fixed in 70% ethanol for 30 seconds and acetone for 4 minutes and subsequently stained with Harris hematoxylin (Sigma).
In vivo reconstitution experiments
To investigate blood lineage reconstitution after BM transplantation, lethally irradiated (9.25 Gy) wild-type (WT) CD45.1 (10-12 weeks old) recipient mice were injected intravenously with 5 × 106 BM cells isolated from tibiae and femora from 10-week-old CD45.2 WT mice. Similarly, Fl−/−(CD45.1) recipients received a transplant of 5 × 106 BM cells from Fl−/−Il7r−/− CD45.2 mice. Recipients were analyzed for presence of donor-derived (CD45.2) B-, T-, and myeloid cell reconstitution at 3, 7, and 14 weeks after transplantation as described.29 Nonirradiated 10- to 14-week-old Il7r−/−, Fl−/−, and Fl−/−Il7r−/− mice (all CD45.2) received a transplant of 10 × 106 BM cells from 8- to 10-week-old WT CD45.1 mice. At 4 weeks after transplantation, donor-derived CD4+, CD8+, DP, as well as DN thymocytes were evaluated as previously described.37
Blood, spleen, and thymus analysis of reconstituted mice
To establish the level of reconstitution of different blood lineages, PB cells were stained with anti-CD45.1 and anti-CD45.2 as well as anti–Mac-1 (myeloid), anti-B220 (B cells), anti-CD4, and anti-CD8 (T cells) antibodies (BD). To determine the reconstitution of the T-cell lineage, splenocytes and thymocytes were stained for the expression of CD4, CD8, CD45.1, and CD45.2 and analyzed on FACS Calibur (BD). In addition, thymocytes were stained with lineage markers as well as anti-CD44, anti-CD25, and anti-KIT to determine proportion of donor-derived DN thymic progenitors.
Peripheral T-cell expansion
To evaluate maintenance and homeostatic expansion of CD4+ T cells,38 nonirradiated 15-week-old Recombination activating gene 1–deficient (Rag-1−/−) and Fl−/−Il7r−/− mice (CD45.2) received a transplant of 0.5 × 106 naive CD4+ CD44low CD62Lhi T cells FACS sorted from 8- to 10-week-old WT CD45.1 mice, and 14 to 17 days after transfer the total number of donor-derived CD4+ T cells was established. Briefly, splenocytes were depleted of B220+ and Ter119+ cells using magnetic beads, thereafter stained with anti–CD44-FITC, anti–CD8-PE, anti–CD4-APC, and anti–CD62L-PECy5.5 antibodies, and naive CD4+ CD44low CD62Lhi T cells were sorted with a FACS Aria (BD) and injected intravenously into recipient mice.
Gene expression analysis by Q-PCR
Cells were FACS sorted directly into buffer-RLT (RNeasy isolation kit; Qiagen, Hilden, Germany) and frozen at −80°C. Quantitative polymerase chain reactions (Q-PCR) were performed as recently described.15,39 TaqMan Assays-on-Demand probes used were as follows: Csf3r, Mm00432735_m1; Hprt, Mm00446968_m1; Il7r alpha, Mm00434295_m1; Flt3 ligand, Mm01203205_g1; β-actin, Mm00607939_s1. Differences in cDNA input were compensated by normalizing against HPRT or β-actin expression level.
Cloning and sequencing of rearranged T-cell receptors
Spleen DNA from WT and Fl−/−Il7r−/− mice was extracted using Trizol (Invitrogen, Carlsbad, CA). Recombined TCRβ DNA was first amplified using 25 rounds of PCR,40 then amplified using nested primers carrying EcoRI and XbaI restriction sites. After digestions with restriction enzymes, the fragments were cloned into pGem3Z plasmid and sequenced. The sequences were analyzed manually using the genomic DNA and defined recombination elements as template. For details, see Document S1.
Statistics
All results were expressed as means (SD). The statistical significances between groups were determined using the Student t test.
Results
Adult Fl−/−Il7r−/− mice have reduced numbers of naive T cells
In agreement with previous studies,21,22 peripheral blood (PB) CD4+ and CD8+ T cells were reduced 34- and 35-fold, respectively, in 8- to 10-week-old Il7r−/− mice (Figure 1A). In contrast, CD4+ and CD8+ cells were unaffected in Fl−/− mice. In Fl−/−Il7r−/− mice, the total number of T cells was slightly (2.7-fold) further reduced compared with Il7r-deficient mice, and there was a distinct change in the CD4 to CD8 ratio, from 1:1 in Il7r−/− mice to 1:9.1 in Fl−/−Il7r−/− mice (Figure 1A).
Adult mice double deficient in Fl and Il7r expression have severely reduced numbers of naive T cells: evidence for clonal expansion of peripheral T cells. PB (A) and spleen (B-D) cells from 8- to 10-week-old WT, Fl−/−, Il7r−/−, and Fl−/−Il7r−/− mice were enumerated and stained with antibodies against CD4, CD8, CD44, and CD62L to establish the relative distribution between naive (CD44low) and activated/memory (CD44high) T cells.35 (A) Total number of CD4+ and CD8+ T cells in PB. (B) Representative FACS profiles of CD44low and CD44high cells within CD4+ gate. Numbers in quadrants show mean values of 6 to 10 mice. (C,D) Total number of naive and activated/memory CD4+ (C) and CD8+ (D) T-cell subsets, respectively. (E-G) Sequences of TCR Vβ8, Vβ 5.2 D-J6 recombinations in splenocytes from one representative 8- to 10-week-old WT (E) and 2 age-matched Fl−/−Il7r−/− (F,G) mice. Letters indicate germ-line sequences and bold underlined text indicates insertions (N and P nucleotides). D region is indicated in italics. *P < .01, comparing Il7r−/− and Fl−/−Il7r−/− mice.
Adult mice double deficient in Fl and Il7r expression have severely reduced numbers of naive T cells: evidence for clonal expansion of peripheral T cells. PB (A) and spleen (B-D) cells from 8- to 10-week-old WT, Fl−/−, Il7r−/−, and Fl−/−Il7r−/− mice were enumerated and stained with antibodies against CD4, CD8, CD44, and CD62L to establish the relative distribution between naive (CD44low) and activated/memory (CD44high) T cells.35 (A) Total number of CD4+ and CD8+ T cells in PB. (B) Representative FACS profiles of CD44low and CD44high cells within CD4+ gate. Numbers in quadrants show mean values of 6 to 10 mice. (C,D) Total number of naive and activated/memory CD4+ (C) and CD8+ (D) T-cell subsets, respectively. (E-G) Sequences of TCR Vβ8, Vβ 5.2 D-J6 recombinations in splenocytes from one representative 8- to 10-week-old WT (E) and 2 age-matched Fl−/−Il7r−/− (F,G) mice. Letters indicate germ-line sequences and bold underlined text indicates insertions (N and P nucleotides). D region is indicated in italics. *P < .01, comparing Il7r−/− and Fl−/−Il7r−/− mice.
IL-7 has been demonstrated to be important for maintaining and expanding the naive T-cell population.41,42 However, the relative distribution between naive and activated/memory peripheral T cells has to our knowledge not been investigated in Il7−/− or Il7r−/− mice. Here, we observed a preferential reduction in naive T cells, as defined by the expression of CD62L and a CD44low phenotype,35 in Il7r−/− mice, representing 19% and 14% of total CD4+ and CD8+ T cells, respectively, in contrast to 64% and 68% in wild-type (WT) mice (Figure 1B-D). Strikingly, in the absence of both FL and IL-7Rα signaling, naive T cells were further dramatically reduced to almost undetectable levels, representing only 0.05% and 0.09% of WT, and 2.1% and 5.2% of Il7r−/− CD4+ and CD8+ naive T-cell numbers, respectively (Figure 1C,D). Rather, most circulating CD4+ cells in Fl−/−Il7r−/− mice showed an activated/memory CD44highCD62Llow phenotype, whereas CD8+ cells had both CD44highCD62Lhigh and CD44highCD62Llow phenotypes (Figure 1B-D).
The predominantly activated phenotype of peripheral T cells in Fl−/−Il7r−/− mice suggested that they were not recent thymic emigrants,43,44 but rather sustained through peripheral clonal expansion. To further evaluate this, the T-cell receptor (TCR) repertoire in Fl−/−Il7r−/− mice of 2 of the most commonly used Vβ chains, Vβ5.2 and Vβ8, were analyzed in splenocytes from 8- to 10-week-old Fl−/−Il7r−/− mice. Specifically, the TCR Vβ5.2J6 and Vβ8.3J6 rearrangements were cloned and sequenced. Whereas the expected diversity was found in WT mice, only a limited number of recombinations were present in Fl−/−Il7r−/− mice (Figure 1E-G), suggesting expansion of a small number of clones in Fl−/−Il7r−/− mice. As N-nucleotide additions were clearly detectable in Fl−/−Il7r−/− T cells, these results, together with the activated phenotype of peripheral T lymphocytes in adult Fl−/−Il7r−/− mice, implicate that T cells in Fl−/−Il7r−/− mice are generated during postnatal stages but subsequently sustained through peripheral clonal expansion.
Adult Fl−/−Il7r−/− mice lack early T-cell progenitors
The investigation of the peripheral T-cell compartment was compatible with already young adult Fl−/−Il7r−/− mice having severely compromised active thymopoiesis. The thymic cellularity of 8- to 10-week-old Il7r−/− mice was reduced 13-fold, in agreement with previous studies,21,22 and was normal in Fl−/− mice (Figure 2A,C). Notably, in Fl−/−Il7r−/− mice (Figure 2A,C), the thymus had a further 26-fold reduction in cellularity compared with Il7r−/− mice, and 375-fold compared with WT mice (Figure 2C) without a distinct cortex and medulla as seen in the other genotypes (Figure 2B).
Impairment of thymic cellularity and architecture in adult mice double deficient in Fl and Il7r expression. (A) Typical thymuses from 8- to 10-week-old WT, Fl−/−, Il7r−/−, and Fl−/−Il7r−/− mice. Bar represents 0.5 mm. Photographs taken from Nikon SMZ-U dissection microscope (Melville, NY) with ED plan and 7.5-fold magnification using Sony Digital Hyper HAD color video camera (San Jose, CA) and MicroGraphix (Oxfordshire, United Kingdom) PhotoMagic software. Images were directly transferred to Microsoft PowerPoint (Redmond, WA) and adjusted for size. (B) Typical structure of thymuses from 8- to 10-week-old WT, Fl−/−, Il7r−/−, and Fl−/−Il7r−/− mice. Bar represents 0.5 mm. Images acquired with fluorescent microscope (Olympus BX51; Tokyo, Japan), with 10× and 20× objectives (Olympus UplanF1 10×/0.30 NA and 20×/0.50 NA, respectively) using Olympus DP70 camera and acquisition software (DP Controller; Olympus Optical, Tokyo, Japan) and analysis software (analySIS; Olympus Soft Imaging Solutions, Münster, Germany). (C) Total thymic cellularities from 8- to 10-week-old WT, Fl−/−, Il7r−/−, and Fl−/−Il7r−/− mice in log scale. Data represent mean (SD) values of 7 to 8 age-matched mice of each genotype. *P < .01 comparing Il7r−/− and Fl−/−Il7r−/− mice.
Impairment of thymic cellularity and architecture in adult mice double deficient in Fl and Il7r expression. (A) Typical thymuses from 8- to 10-week-old WT, Fl−/−, Il7r−/−, and Fl−/−Il7r−/− mice. Bar represents 0.5 mm. Photographs taken from Nikon SMZ-U dissection microscope (Melville, NY) with ED plan and 7.5-fold magnification using Sony Digital Hyper HAD color video camera (San Jose, CA) and MicroGraphix (Oxfordshire, United Kingdom) PhotoMagic software. Images were directly transferred to Microsoft PowerPoint (Redmond, WA) and adjusted for size. (B) Typical structure of thymuses from 8- to 10-week-old WT, Fl−/−, Il7r−/−, and Fl−/−Il7r−/− mice. Bar represents 0.5 mm. Images acquired with fluorescent microscope (Olympus BX51; Tokyo, Japan), with 10× and 20× objectives (Olympus UplanF1 10×/0.30 NA and 20×/0.50 NA, respectively) using Olympus DP70 camera and acquisition software (DP Controller; Olympus Optical, Tokyo, Japan) and analysis software (analySIS; Olympus Soft Imaging Solutions, Münster, Germany). (C) Total thymic cellularities from 8- to 10-week-old WT, Fl−/−, Il7r−/−, and Fl−/−Il7r−/− mice in log scale. Data represent mean (SD) values of 7 to 8 age-matched mice of each genotype. *P < .01 comparing Il7r−/− and Fl−/−Il7r−/− mice.
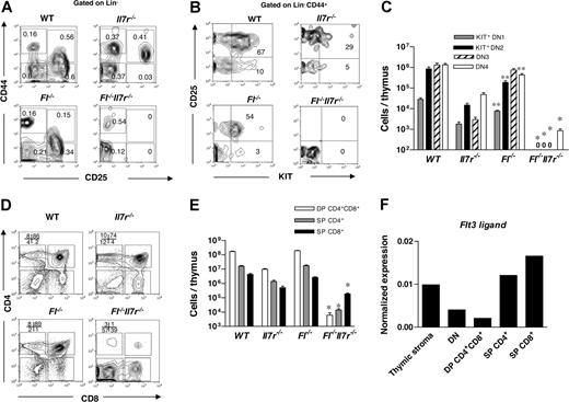
T cells evolve in the fetal and adult thymus through discrete stages, subdivided based on differential expression of CD25, CD44, and KIT (CD117) within the double negative (DN) CD4−CD8− (also named triple CD3−CD4−CD8− negative) pool, into 4 distinct canonically related DN1-DN4 thymic progenitors.11,12,18 The most primitive DN1 thymic progenitors are CD25−CD44+KIT+ and they sustain some degree of multipotentiality.11,12,45 The analysis of thymocyte progenitors in 8- to 10-week-old mice confirmed that all DN1-DN4 cells, in particular KIT+ DN1 and DN2,11,12,45 are reduced in Il7r−/− mice, with a predominant loss of the DN3 stage21,46 (Figure 3A-C). Interestingly, in Fl−/− mice, DN1 cells that include the earliest thymic progenitors (ETPs)18 and DN2 thymocytes were reduced 3.8- and 4.2-fold, respectively, whereas DN3 and DN4 cells showed 1.6- and 3-fold reductions, respectively. Strikingly, the DN1 through DN3 stages were completely absent in Fl−/−Il7r−/− mice (Figure 3C). Furthermore, DN4 cells were reduced in Fl−/−Il7r−/− mice by as much as 1325- and 51-fold, compared with WT and Il7r−/− mice, respectively (Figure 3C). As DN4 (CD3−CD4−CD8−CD44−Ter119−Mac-1−Gr-1−B220−CD19−CD25−) thymocytes are exclusively defined by being negative for a number of cell surface markers, we investigated whether the residual candidate DN4 cells in Fl−/−Il7r−/− mice expressed the panhematopoietic marker CD45, as this should be expressed on all thymic progenitors. However, in contrast to WT mice, there was no CD45 expression on CD3−CD4−CD8−CD44−Ter119−Mac-1−Gr-1−B220−CD19−CD25− thymocytes in Fl−/−Il7r−/− mice (Figure S1A), further supporting a virtually complete loss of all stages of DN progenitors in 8- to 10-week-old Fl−/−Il7r−/− mice.
Loss of early thymic progenitors in adult mice double deficient in Fl and Il7r expression. (A) Thymocytes from 8- to 10-week-old mice were stained with antibodies against CD3, CD4, CD8, Mac-1, Gr-1, Ter119 and B220 (Lin), CD44, CD25, and KIT to establish relative distribution of DN1-DN4 stage thymocytes. Representative FACS profiles of CD44 and CD25 expression within Lin− gate of each mouse genotype. Numbers in quadrants show mean percentages of total thymocytes in 6 to 7 mice. (B) Representative FACS profiles of KIT and CD25 expression within DN1 and DN2 thymic progenitors (gated within Lin−CD44+ cells) of each mouse genotype. Numbers show mean percentage of DN1 and DN2 cells expressing KIT. (C) Total number of all DN thymic subsets per thymus. Data represent mean (SD) values of 6 to 7 age-matched mice of each genotype. 0 indicates undetectable levels. *P < .01 comparing Il7r−/− and Fl−/−Il7r−/− mice; **P < .01 comparing Fl−/− and WT mice. (D) Representative FACS profiles of CD4 and CD8 expression in the thymus of each mouse genotype (numbers in quadrants show mean percentages of total thymocytes in 6–8 mice). (E) Total number of DP and SP thymocytes per thymus. Data represent mean (SD) values of 6 to 8 age-matched mice of each genotype. *P < .01 comparing Il7r−/− and Fl−/−Il7r−/− mice. (F) FL expression in FACS-sorted thymic stromal cells, DN, DP, and SP thymocytes as measured with quantitative PCR. Data (normalized to the expression of β-actin) from one experiment in which thymuses from 4 WT mice were pooled.
Loss of early thymic progenitors in adult mice double deficient in Fl and Il7r expression. (A) Thymocytes from 8- to 10-week-old mice were stained with antibodies against CD3, CD4, CD8, Mac-1, Gr-1, Ter119 and B220 (Lin), CD44, CD25, and KIT to establish relative distribution of DN1-DN4 stage thymocytes. Representative FACS profiles of CD44 and CD25 expression within Lin− gate of each mouse genotype. Numbers in quadrants show mean percentages of total thymocytes in 6 to 7 mice. (B) Representative FACS profiles of KIT and CD25 expression within DN1 and DN2 thymic progenitors (gated within Lin−CD44+ cells) of each mouse genotype. Numbers show mean percentage of DN1 and DN2 cells expressing KIT. (C) Total number of all DN thymic subsets per thymus. Data represent mean (SD) values of 6 to 7 age-matched mice of each genotype. 0 indicates undetectable levels. *P < .01 comparing Il7r−/− and Fl−/−Il7r−/− mice; **P < .01 comparing Fl−/− and WT mice. (D) Representative FACS profiles of CD4 and CD8 expression in the thymus of each mouse genotype (numbers in quadrants show mean percentages of total thymocytes in 6–8 mice). (E) Total number of DP and SP thymocytes per thymus. Data represent mean (SD) values of 6 to 8 age-matched mice of each genotype. *P < .01 comparing Il7r−/− and Fl−/−Il7r−/− mice. (F) FL expression in FACS-sorted thymic stromal cells, DN, DP, and SP thymocytes as measured with quantitative PCR. Data (normalized to the expression of β-actin) from one experiment in which thymuses from 4 WT mice were pooled.
Whereas the majority of cells in the thymus of WT, Fl−/−, and Il7r−/− mice were double-positive (DP) CD4+CD8+ thymocytes, DP cells were extremely rare in Fl−/−Il7r−/− thymuses, being reduced 1580-fold and 27 363-fold compared with Il7r−/− and WT mice, respectively (Figure 3D,E). Single-positive (SP) CD4+ and CD8+ cells were reduced 100- and 2.7-fold, respectively, compared with Il7r−/− mice. As observed in the periphery, the ratio between SP CD4+ and SP CD8+ thymocytes was changed in Fl−/−Il7r−/− mice compared with Il7r−/− mice (Figure 3D,E).
CD8+TCRβlow immature single-positive (ISP) thymocytes,47 which were present in WT, Fl−/−, and Il7r−/− thymuses, were also virtually absent in Fl−/−Il7r−/− mice (Figure S1B). Taken together, these results show that in the absence of FL and IL-7Rα signaling, the earliest stages of thymic progenitors are virtually lost in young adult mice.
Considering the selective effect of Fl deficiency on early thymic progenitors, we investigated by quantitative reverse-transcription (RT)–PCR whether DN, DP, and SP CD4+ and SP CD8+ WT thymocytes as well as thymic stromal cells might potentially express Fl mRNA. Interestingly, we found that purified thymic progenitors, including DN cells, express Fl (Figure 3F), implicating a potential autocrine role of FL in regulation of early thymopoiesis.
Reduced thymocyte proliferation and impaired peripheral homeostatic CD4 T-cell expansion in adult mice double deficient in Fl and Il7r expression
While the low number of CD4+CD8+Fl−/−Il7r−/− thymocytes incorporated BrdU, no detectable BrdU uptake was found in CD4+ and CD8+ SP thymocytes in Fl−/−Il7r−/− mice, in contrast to in Fl−/− and Il7r−/− mice, respectively (Figure 4A). Compared with Il7r−/− mice, Fl−/− CD4+ thymocytes showed reduced BrdU incorporation (Figure 4A). Also Fl−/− CD8+ thymocytes showed reduced BrdU uptake compared with WT thymocytes, comparable with that in Il7r−/− mice, but significantly more than observed with CD4+ cells.
Reduced thymocyte proliferation and impaired peripheral homeostatic CD4 T-cell proliferation in adult mice double deficient in Fl and Il7r expression. (A) Mice were injected with BrdU and after 12 hours proportion of BrdU incorporating SP CD4+, SP CD8+, and DP CD4+CD8+ thymocytes was determined. Data represent mean (SD) values of 6 to 8 age-matched mice of each genotype (2 thymi pooled in 3 replicate analyses). *P < .01 comparing Il7r−/− and Fl−/−Il7r−/− mice; **P < .01 comparing Fl−/− and WT mice. (B) Representative FACS profiles of CD44 and CD62L expression within SP CD8+ TCRβhi thymocytes (gated on viable CD8+CD4− TCRβhi) with frequency of activated/memory (CD44+) T cells indicated by gate (numbers show mean percentages of 5–8 mice of each genotype). (C,D) Nonirradiated 15-week-old Rag-1−/− and Fl−/−Il7r−/− mice (CD45.2) received a transplant of 0.5 × 106 FACS-purified naive CD4+CD44low T cells from 8- to 10-week-old WT CD45.1 mice, and 14 to 17 days after transfer the total number of donor-derived CD4+ T cells was established (C). (D) Representative FACS profiles of CD44 and CD62L expression within donor-derived CD4+ cells at 14 to 17 days after transfer (gated on viable donor CD4+ cells). Data represent mean (SD) values of 7 age-matched mice of each genotype. *P < .01.
Reduced thymocyte proliferation and impaired peripheral homeostatic CD4 T-cell proliferation in adult mice double deficient in Fl and Il7r expression. (A) Mice were injected with BrdU and after 12 hours proportion of BrdU incorporating SP CD4+, SP CD8+, and DP CD4+CD8+ thymocytes was determined. Data represent mean (SD) values of 6 to 8 age-matched mice of each genotype (2 thymi pooled in 3 replicate analyses). *P < .01 comparing Il7r−/− and Fl−/−Il7r−/− mice; **P < .01 comparing Fl−/− and WT mice. (B) Representative FACS profiles of CD44 and CD62L expression within SP CD8+ TCRβhi thymocytes (gated on viable CD8+CD4− TCRβhi) with frequency of activated/memory (CD44+) T cells indicated by gate (numbers show mean percentages of 5–8 mice of each genotype). (C,D) Nonirradiated 15-week-old Rag-1−/− and Fl−/−Il7r−/− mice (CD45.2) received a transplant of 0.5 × 106 FACS-purified naive CD4+CD44low T cells from 8- to 10-week-old WT CD45.1 mice, and 14 to 17 days after transfer the total number of donor-derived CD4+ T cells was established (C). (D) Representative FACS profiles of CD44 and CD62L expression within donor-derived CD4+ cells at 14 to 17 days after transfer (gated on viable donor CD4+ cells). Data represent mean (SD) values of 7 age-matched mice of each genotype. *P < .01.
The observed shift in the ratio of CD4 to CD8 cells in the thymus and PB in Fl−/−Il7r−/− mice could be related to a selective deficiency in generation of CD4+ cells in the thymus, or reflecting impaired peripheral expansion of CD4+ T cells. Notably, whereas almost all WT CD8+TCRβhi thymocytes had a naive CD44low CD62Lhi phenotype, most of CD8+TCRβhi cells in the thymus of Fl−/−Il7r−/− mice had an activated CD44hiCD62Lhi or CD44hiCD62low phenotype35 (Figure 4B). Thus, the skewed CD4 to CD8 ratio in the thymus is most likely a result of immigration of activated CD8 T cells from the periphery rather than impaired thymic generation of CD4 versus CD8 SP cells. This suggested that the altered CD4 and CD8 ratio would be compatible with the peripheral expansion of CD4 T cells being deficient in Fl−/−Il7r−/− mice, potentially due to the known reductions in major histocompatibility complex (MHC) class II–expressing cells in Fl-deficient mice.31,48 Thus, we next investigated to what degree the Fl−/−Il7r−/− environment would support homeostatic peripheral expansion of CD4 T cells. To exclude that any effect on peripheral expansion would be due to the lymphopenic state of Fl−/−Il7r−/− mice, we used Rag-1–deficient mice as a control for adoptive transfer of WT naive CD4 T cells into nonirradiated Fl−/−Il7r−/− mice.38 Whereas naive CD4+ cells expanded as much as 32-fold and acquired an activated/memory phenotype in Rag-1–deficient mice, they expanded poorly in Fl−/−Il7r−/− mice and maintained their naive phenotype (Figure 4C,D). Taken together, these results suggest that the switched CD4 to CD8 ratio in adult Fl−/−Il7r−/− mice is a result of impaired peripheral expansion of CD4+ cells.
Adult Fl−/−Il7r−/− bone marrow stem and progenitor cells do not contribute to T lymphopoiesis
Normally, thymic progenitors are continuously replenished by BM hematopoietic stem and progenitor cells in steady state in adult mice,13 and adult BM cells can efficiently reconstitute thymic-dependent and -independent T lymphopoiesis in irradiated recipients.49
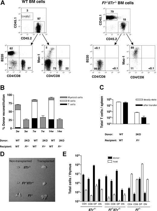
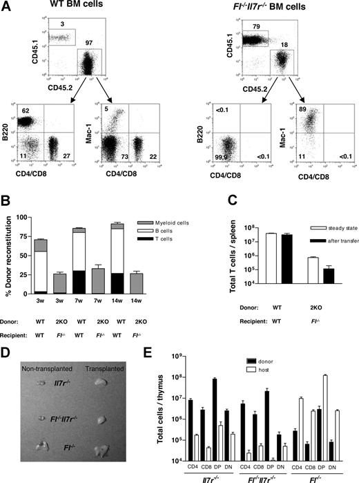
The virtual absence of naive T cells and early thymic progenitors in adult Fl−/−Il7r−/− mice suggested that little or no active thymopoiesis occurs in the absence of IL-7Rα and FLT3 signaling. To obtain more conclusive and alternative evidence for a loss of active thymopoiesis in adult Fl−/−Il7r−/− mice, Fl−/−Il7r−/− BM cells were transplanted into lethally irradiated Fl−/− recipients. In contrast to the regular WT to WT transplantation in which donor cells efficiently reconstituted T, B, as well as myeloid cells, Fl−/−Il7r−/− BM cells reconstituted only myeloid cells efficiently, whereas their contribution to the B-cell (in agreement with previous studies30,50,51 ) and T-cell lineages was almost undetectable, at all investigated time points, even in a noncompetitive setting (Figure 5A,B). Furthermore, whereas WT BM cells transplanted into WT recipients were able to reconstitute normal (96% of WT steady state) levels of mature T cells in the spleen, Fl−/−Il7r−/− BM cells were after transplantation into Fl−/− recipients able to reconstitute only 0.3% of the T-cell numbers present in steady state in WT mice, and importantly only 16% of the steady-state T-cell numbers in adult Fl−/−Il7r−/− mice (Figure 5C). Thus, adult Fl−/−Il7r−/− BM stem and progenitor cells have virtually lost their ability to contribute to T lymphopoiesis.
Deficient T and B lymphopoiesis from adult bone marrow cells in the absence of IL-7Rα signaling and FL. Lethally irradiated 10- to 12-week-old CD45.1 WT and CD45.1 Fl−/− mice received a transplant of 5 × 106 BM cells from 10- to 11-week-old CD45.2 WT and Fl−/−Il7r−/− mice, respectively. At 3, 7, and 14 weeks after transplantation PB was analyzed for percentage of donor-derived T, B, and myeloid cells using monoclonal antibodies against CD45.1, CD45.2, CD4, CD8, B220, and Mac-1. (A) Representative FACS profiles of donor-derived (CD45.2+) lineage reconstitution in PB 14 weeks after transplantation. (B) Contribution of transplanted cells to total blood cells, and lineage distribution within total donor cells, 3, 7, and 14 weeks after transplantation (mean values of 5-7 mice). Double knock-out (2KO; Fl−/−Il7r−/−) B and T cells derived from Fl−/−Il7r−/− BM cells transplanted into Fl−/− mice contributed 0.028% and 0.12%, respectively, to total PB cells at 14 weeks after transplantation. (C) At 14 weeks after transplantation, cellularities and total donor-derived T-cell (combined CD4+ and CD8+) numbers were established in the spleens. White bars show mean steady state T-cell numbers in the spleen of 10-week-old mice of each genotype (prior to irradiation and transplantation, 6-10 mice per genotype), whereas black bars represent mean values in WT and Fl−/− mice that received a transplant of WT and Fl−/−Il7r−/− BM cells, respectively. All data represent mean (SD) values from a total of 5 to 7 recipient mice that underwent transplantation per group. (D,E) Nonirradiated 10- to 14-week-old Il7r−/−, Fl−/−, and Fl−/−Il7r−/− mice (all CD45.2) received a transplant of 10 × 106 BM cells from 8- to 10-week-old WT CD45.1 mice. Four weeks after transplantation, thymic cellularities were enumerated and total number of donor-derived CD4+, CD8+, DP, as well as DN thymocytes were established by flow cytometry as previously described.37 (D) Thymuses from typical Il7r−/−, Fl−/−Il7r−/−, and Fl−/− mice before and 4 weeks after transplantation of WT BM cells. Photographs taken with Olympus i720SW digital camera with 3 × optical zoom. (E) Total number of donor- and host-derived CD4+, CD8+, DP, and DN thymocytes. Data represent mean (SD) values of 4 recipients of each genotype.
Deficient T and B lymphopoiesis from adult bone marrow cells in the absence of IL-7Rα signaling and FL. Lethally irradiated 10- to 12-week-old CD45.1 WT and CD45.1 Fl−/− mice received a transplant of 5 × 106 BM cells from 10- to 11-week-old CD45.2 WT and Fl−/−Il7r−/− mice, respectively. At 3, 7, and 14 weeks after transplantation PB was analyzed for percentage of donor-derived T, B, and myeloid cells using monoclonal antibodies against CD45.1, CD45.2, CD4, CD8, B220, and Mac-1. (A) Representative FACS profiles of donor-derived (CD45.2+) lineage reconstitution in PB 14 weeks after transplantation. (B) Contribution of transplanted cells to total blood cells, and lineage distribution within total donor cells, 3, 7, and 14 weeks after transplantation (mean values of 5-7 mice). Double knock-out (2KO; Fl−/−Il7r−/−) B and T cells derived from Fl−/−Il7r−/− BM cells transplanted into Fl−/− mice contributed 0.028% and 0.12%, respectively, to total PB cells at 14 weeks after transplantation. (C) At 14 weeks after transplantation, cellularities and total donor-derived T-cell (combined CD4+ and CD8+) numbers were established in the spleens. White bars show mean steady state T-cell numbers in the spleen of 10-week-old mice of each genotype (prior to irradiation and transplantation, 6-10 mice per genotype), whereas black bars represent mean values in WT and Fl−/− mice that received a transplant of WT and Fl−/−Il7r−/− BM cells, respectively. All data represent mean (SD) values from a total of 5 to 7 recipient mice that underwent transplantation per group. (D,E) Nonirradiated 10- to 14-week-old Il7r−/−, Fl−/−, and Fl−/−Il7r−/− mice (all CD45.2) received a transplant of 10 × 106 BM cells from 8- to 10-week-old WT CD45.1 mice. Four weeks after transplantation, thymic cellularities were enumerated and total number of donor-derived CD4+, CD8+, DP, as well as DN thymocytes were established by flow cytometry as previously described.37 (D) Thymuses from typical Il7r−/−, Fl−/−Il7r−/−, and Fl−/− mice before and 4 weeks after transplantation of WT BM cells. Photographs taken with Olympus i720SW digital camera with 3 × optical zoom. (E) Total number of donor- and host-derived CD4+, CD8+, DP, and DN thymocytes. Data represent mean (SD) values of 4 recipients of each genotype.
We next investigated whether the deficiency in early T-cell development in Fl−/− and Fl−/−Il7r−/− mice might leave thymic niches unoccupied, and thereby allow reconstitution of active thymopoiesis by WT BM cells, as previously demonstrated in Il7r−/− mice.37
Thus, nonablated Il7r−/−, Fl−/−, and Fl−/−Il7r−/− mice received a transplant of WT BM cells. Extensive reconstitution of all thymocyte progenitor subsets was observed with WT cells in Il7r−/− mice, as previously shown,37 as well as in Fl−/−Il7r−/− mice, and although less extensive, also in Fl−/− mice (Figure 5D,E). Taken together, these observations further support important and complementary roles of FL and IL-7Rα in early stages of thymopoiesis.
Deficient embryonic and postnatal T-cell genesis in Fl−/−Il7r−/− mice
The finding of a virtually absent thymopoiesis and BM-derived T lymphopoiesis in adult (8- to 10-week-old) Fl−/−Il7r−/− mice, but presence of postnatally oligoclonally derived activated/memory T cells, suggested active thymopoiesis to be present but compromised at early stages of development postnatally. As the same early T-cell developmental stages can be identified in fetal thymus,52 we first investigated fetal thymuses at days 17 to 18 after coitus and found the cellularity reduced 15.5-fold in Fl−/−Il7r−/− embryos compared with WT embryos and 1.5-fold compared with Il7r−/− embryos (Figure S2A). As demonstrated previously,23 Il7r−/− mice had a less severe reduction in fetal DN2 and DN3 thymic progenitors (Figure 6A) than in adult mice, while fetal Fl−/− thymuses showed similar reductions in DN1 and DN2 progenitors (1.8- and 3.6-fold, respectively; Figure 6A) as in adult mice (Figure 3C). Of note, DN1, DN2, and DN3 cells were present, but reduced 14-, 165-, and 192-fold, respectively, in Fl−/−Il7r−/− fetuses compared with WT fetuses and 1.7-, 2.9- and 2-fold, respectively, compared with Il7r−/− fetuses (Figure 6A). Also, SP CD4+ thymocytes were slightly reduced in Fl−/−Il7r−/− embryos compared with Il7r−/− embryos (Figure 6B). Thus, the role of FL in IL-7Rα–independent thymopoiesis is already evident in early stages of fetal thymocyte development.
Early thymic progenitors are reduced but present in Fl−/−Il7r−/− mice during fetal and early postnatal stages of development. Total thymic cellularity was determined in 17- to 18-day-old fetuses and in 2-week-old WT, Il7r−/−, Fl−/−, and Fl−/−Il7r−/− mice. (A) Total number of DN1-DN4 populations per thymus of 17- to 18-day fetuses. (B) Total number of DP and SP cells per thymus of 17- to 18-day fetuses. (C) Total number of DN1-DN4 populations per thymus of 2-week-old mice. (D) Total number of DP and SP cells per thymus of 2-week-old mice. (E) Total, CD4, and CD8 T cells in peripheral blood of 2-week-old mice. All data represent mean (SD) values of 7 to 16 fetuses from at least 2 different litters of each genotype or 8 to 18 2-week-old mice (pooled for analysis in 2-6 replicates). *P < .01 comparing Il7r−/− and Fl−/−Il7r−/− mice; **P < .01 comparing WT and Fl−/− mice.
Early thymic progenitors are reduced but present in Fl−/−Il7r−/− mice during fetal and early postnatal stages of development. Total thymic cellularity was determined in 17- to 18-day-old fetuses and in 2-week-old WT, Il7r−/−, Fl−/−, and Fl−/−Il7r−/− mice. (A) Total number of DN1-DN4 populations per thymus of 17- to 18-day fetuses. (B) Total number of DP and SP cells per thymus of 17- to 18-day fetuses. (C) Total number of DN1-DN4 populations per thymus of 2-week-old mice. (D) Total number of DP and SP cells per thymus of 2-week-old mice. (E) Total, CD4, and CD8 T cells in peripheral blood of 2-week-old mice. All data represent mean (SD) values of 7 to 16 fetuses from at least 2 different litters of each genotype or 8 to 18 2-week-old mice (pooled for analysis in 2-6 replicates). *P < .01 comparing Il7r−/− and Fl−/−Il7r−/− mice; **P < .01 comparing WT and Fl−/− mice.
To establish whether Fl−/−Il7r−/− mice have active thymopoiesis at early postnatal stages, the status of thymic progenitors was also investigated in 2-week-old mice. The thymic cellularity of 2-week-old Il7r−/− mice was reduced 85%, in Fl−/− mice, 23%, and in Fl−/−Il7r−/− mice it was further reduced by 70% when compared with Il7r−/− mice (Figure S2B). However, at this age, all early thymic DN1, DN2, DN3, and DN4 progenitors were still present in Fl−/−Il7r−/− mice, although reduced by 93%, 99%, 99%, and 99%, respectively, compared with WT mice, and DN2, DN3, and DN4 cells were further reduced 5.5-, 2.3-, and 4.9-fold, respectively, when compared with Il7r−/− mice (Figure 6C). Although 2-week-old Fl−/−Il7r−/− mice had a distinct DP CD4+CD8+ population, this was already reduced 24.8-fold and 5.1-fold relative to WT and Il7r−/− mice, respectively (Figure 6D). Interestingly, 2-week-old Fl−/−Il7r−/− mice showed a further 4.1- and 2.4-fold reduction in PB CD4+ and CD8+ T cells, respectively, compared with Il7r−/− mice (Figure 6E), while the switched CD4/CD8 ratio seen in the thymus and PB of adult Fl−/−Il7r−/− mice had not yet manifested itself at 2 weeks (Figure 6D,E), compatible with the peripheral expansion occurring predominantly later than 2 weeks postnatally. Analysis of 5-week-old mice revealed a complete loss of DN2 and DN3 progenitors in Fl−/−Il7r−/− mice and further reductions of DP CD4+CD8+ thymocytes; in addition, at this time the switched ratio between CD4+ and CD8+ T cells could be observed in the periphery (Figure S3), in support of the peripheral T-cell expansion playing a more prominent role in 5-week-old mice.
Impaired maintenance of lymphoid-primed multipotent progenitors in Fl- but not Il7r–deficient mice
As both Flt3 and Il7 ligand– or receptor–deficient mice have reductions in early B- and T-cell progenitors,21,22,28 including CLPs,29,34 we further searched for a unique role of FL in early lymphoid specification. As LSKCD34+FLT3hi LMPPs have been proposed to contain the BM population that seeds the thymus to continuously replace early thymic progenitors,16,19 we next investigated the LMPP compartment in adult WT, Fl−/−, and Il7r−/− mice (Figure 7A,B). Notably, we found that the frequencies of LSKCD34+FLT3hi LMPPs were reduced as much as 14-fold in adult Fl−/− mice (P < .001) and 11-fold in 2-week-old mice (P < .001), while there was no reduction in LMPPs in Il7r−/− mice (Figure 7A,B). As we have recently demonstrated that LSKCD34+FLT3hi LMPPs unlike LSKFLT3− HSCs are transcriptionally primed for multiple early lymphoid genes that are coexpressed with genes of the granulocyte/monocyte (GM) lineage,15,39 we next investigated whether the lymphoid priming was reduced in Fl−/− LSKCD34+FLT3+ cells (Figure 7C). Fl−/− LSKCD34+FLT3+ cells (the 25% highest FLT3-expressing cells remaining) expressed 19-, 177-, and 11-fold lower levels of Il7r, Rag1, and sterile IgH transcript, respectively, than WT LMPPs, whereas expression of the GM gene myeloid colony-stimulating factor 3 receptor (granulocyte) (Csf3r) was unaffected. These data demonstrate that FL, but not IL-7Rα, signaling has a nonredundant role in maintenance of LMPPs with transcriptional lymphoid priming, identifying a unique and distinct role of FL in regulation of the earliest stage of lymphoid-primed progenitors in the BM.
Role of FLT3 in regulation of multipotent lymphoid-primed progenitors. BM cells from 2- and 19-week-old WT, Fl−/−, and Il7r−/− mice were stained with antibodies against lineage-specific antigens (Lin), KIT, CD34, SCA1, and FLT3. Lymphoid-primed multipotent progenitors (LMPPs) in WT mice were identified as the Lin−SCA1+ KIT+ cells with the highest 25% of FLT3 expression, as previously described.15 (A) Representative FACS profiles of each genotype of 19-week-old mice with gates for LMPPs set based on analysis in WT mice (numbers indicate mean percentages of total LSK cells, from 4-6 mice). (B) Frequencies of LMPPs per total BM cells (2 femora and 2 tibiae) in age-matched 2- and 19-week-old WT, Fl−/−, and Il7r−/− mice. Data represent mean (SD) values of 4 to 6 age-matched mice of each genotype. (C) Quantitative PCR data of indicated genes in FACS-sorted LSKFLT3+ cells from WT and Fl−/− mice. LSKFLT3+ cells were sorted as LSKFLT3hi LMPPs in the case of WT mice as indicated in panel A, whereas for Fl−/− mice the 25% highest FLT3-expressing LSK cells were sorted. Lin−KIT+ BM cells (representing predominantly different lineage-committed progenitors) were used as controls. Data (normalized to the expression of HPRT) are mean (SD) values from 2 independent experiments, each performed in triplicates.
Role of FLT3 in regulation of multipotent lymphoid-primed progenitors. BM cells from 2- and 19-week-old WT, Fl−/−, and Il7r−/− mice were stained with antibodies against lineage-specific antigens (Lin), KIT, CD34, SCA1, and FLT3. Lymphoid-primed multipotent progenitors (LMPPs) in WT mice were identified as the Lin−SCA1+ KIT+ cells with the highest 25% of FLT3 expression, as previously described.15 (A) Representative FACS profiles of each genotype of 19-week-old mice with gates for LMPPs set based on analysis in WT mice (numbers indicate mean percentages of total LSK cells, from 4-6 mice). (B) Frequencies of LMPPs per total BM cells (2 femora and 2 tibiae) in age-matched 2- and 19-week-old WT, Fl−/−, and Il7r−/− mice. Data represent mean (SD) values of 4 to 6 age-matched mice of each genotype. (C) Quantitative PCR data of indicated genes in FACS-sorted LSKFLT3+ cells from WT and Fl−/− mice. LSKFLT3+ cells were sorted as LSKFLT3hi LMPPs in the case of WT mice as indicated in panel A, whereas for Fl−/− mice the 25% highest FLT3-expressing LSK cells were sorted. Lin−KIT+ BM cells (representing predominantly different lineage-committed progenitors) were used as controls. Data (normalized to the expression of HPRT) are mean (SD) values from 2 independent experiments, each performed in triplicates.
Discussion
We here demonstrate a critical role of FL in IL-7Rα–independent regulation of the earliest stages of T-cell development, and in adult thymopoiesis. Although the clear reductions in DN1 and DN2 thymic progenitors in fetal and adult Fl−/− mice are fully compensated through subsequent developmental stages, resulting in normal thymic cellularity and peripheral T-cell numbers,28,29,31,32 the nonredundant role of FLT3 in IL-7Rα–independent thymic progenitor development become clearly evident in mice double deficient in Fl and Il7r expression. This was already observed in the fetal thymus day E17 to E18 and 2 weeks postnatally; not only the DN1-DN4 and DP CD4+CD8+ progenitors, but also the peripheral CD4+ and CD8+ mature T cells, are reduced in Fl−/−Il7r−/− mice, compared with Il7r−/− mice, demonstrating critical and complementary roles of FLT3 and IL-7Rα in early stages of T-cell development.
The essential role of FL in IL-7Rα–independent thymopoiesis and T-cell generation became even more evident in adult mice, as all DN1-DN4 thymocytes were completely lost already in 8-week-old Fl−/−Il7r−/− mice, and CD4+CD8+ thymocytes were reduced 1580-fold when compared with Il7r−/− mice. The virtual lack of active thymopoiesis and T-cell generation in adult Fl−/−Il7r−/− mice was further verified in transplantation studies, in which Fl−/−Il7r−/− BM cells failed to reconstitute the T-cell lineage in Fl−/− mice.
The findings that WT BM cells transplanted into nonablated Fl−/− and Fl−/−Il7r−/− recipients seed the thymus and reconstitute thymopoiesis, as previously shown in Il7r−/− mice,37 support that niches for early thymic progenitors are accessible in Fl−/− and Fl−/−Il7r−/− mice. Previous studies have shown important regulatory cross-talk between thymic progenitors and thymic stroma,53,54 and our studies suggest that FL might be an important mediator of such interaction.
The reduction but presence of early DN progenitors in day E17 to E18 fetal thymus and 2-week-old Fl−/−Il7r−/− mice suggests that FL is important for IL-7Rα–independent thymopoiesis already during fetal development, but that thymopoiesis is still active in Fl−/−Il7r−/− mice at early postnatal stages, as further supported by the presence of N-nucleotide additions in peripheral T cells. However, sequencing of TCR Vβ rearrangements and the virtual loss of peripheral naive T cells with age supported that the pool of peripheral mature (primarily CD8+) T cells in adult Fl−/−Il7r−/− mice is sustained through peripheral clonal expansion and homeostatic proliferation to compensate defective T-cell production. Furthermore, in contrast to WT mice, all CD8+ thymocytes had memory/activated phenotype suggesting that these cells re-entered thymus after expanding in the periphery.
The preferential reduction in peripheral CD4+ T cells was related to their impaired peripheral expansion as verified by defective expansion of WT CD4+ peripheral naive T cells after adoptive transfer into Fl−/−Il7r−/− mice. The fact that the Fl−/−Il7r−/− environment did not support peripheral expansion of CD4+ T cells can be explained by the known reduction of MHC class II–expressing cells in Fl−/− mice,31 as this cell type has been shown to be important for peripheral CD4 T-cell expansion.48 The potential clinical relevance of our findings is underscored by recent studies demonstrating that exogenous FL administration promotes peripheral homeostatic T-cell expansion as well as thymopoiesis.55
Since IL-7 shares the IL-7Rα chain with another cytokine, thymic stromal-derived lymphopoietin (TSLP),56 mice deficient in Fl−/−Il7r−/− are in fact deficient in function for 3 cytokines: IL-7, FL, and TSLP. Thus, the relative roles of IL-7 and TSLP in the T-cell phenotype of Fl−/−Il7r−/− mice remain to be established.
The finding of reduced DN1 progenitors and ETPs32 in Fl−/− mice raised the possibility that FL might also be involved in regulation of multipotent progenitor cells in BM that continuously replace ETPs in the thymus.13 Importantly, more recent studies have suggested that a main source of ETPs might be LMPPs that express high levels of FLT3 and that in contrast to HSCs are transcriptionally primed for lymphoid as well as GM lineage genes.14-16,18,19,39 Whereas we previously demonstrated that FL is not involved in steady-state regulation of the pluripotent HSC compartment,29 we here showed that Fl−/− mice have clearly reduced numbers of LSKCD34+FLT3hi LMPPs with reduced transcriptional expression of lymphoid lineage genes, but sustained GM priming. This implicates a potential prethymic role of FL in T lymphopoiesis, and for the first time a regulator of the earliest lymphoid-primed multipotent progenitors in BM.
In conclusion, we have demonstrated that FL plays an important and unique role in IL-7Rα–independent development of the earliest T-cell progenitors during fetal and adult thymopoiesis, and, unlike IL-7Rα, in regulation of the prethymic LMPPs. The critical role of FL in T lymphopoiesis becomes most evident in the absence of IL-7Rα signaling, and adult Fl−/−Il7r−/− mice lose active thymopoiesis and the ability of multipotent BM progenitors to replace early thymic progenitors.
The online version of this article contains a data supplement.
The publication costs of this article were defrayed in part by page charge payment. Therefore, and solely to indicate this fact, this article is hereby marked “advertisement” in accordance with 18 USC section 1734.
Acknowledgments
This study was supported by grants from ALF (Governmental Public Health Grant), Alfred Österlund Foundation, Funds of Lunds Sjukvårdsdistrikt, the Swedish Medical Research Council, Swedish Foundation for Strategic Research, Swedish Cancer Society, Swedish Paediatric Cancer Society, S-I P-E Anderssons Foundation, and the Tobias Foundation. E.S. has an Assistant Professor position from the Swedish Cancer Society. C.M.C. was supported by Juvenile Diabetes Research Foundation (JDRF) grant (no. 11-2004-38). The Lund Stem Cell Center is supported by a Center of Excellence grant from the Swedish Foundation for Strategic Research.
We thank Drs Stewart Lyman and Jacques J. Peschon for facilitating these studies and helpful discussions, and Drs Anne Wilson and Juan Carlos Zuniga-Pflucker for expert advice and critical review of the paper. The expert technical assistance of Lilian Wittmann, Eva Gynnstam, Sara Duarte, and Hojjatollah Nozad is highly appreciated.
Authorship
Contribution: E.S. and S.E.W.J. designed and conceptualized the research, analyzed the data, and wrote the paper; E.S., N.B.-V., H.A., C.G., M.C., and C.T.J. did the phenotypic and functional characterization of different knock-out mice and analyzed the data; R.M. and M.S. performed Q-RT-PCR analysis and sequenced VDJ [variable, diverse, joining] rearrangements; C.M.C., M.S., and W.W.A. collaborated in the knock-out mouse studies; K.L., W.W.A., and M.S. participated in the study design and contributed to writing parts of the paper.
Conflict-of-interest disclosure: The authors declare no competing financial interests.
Correspondence: Sten Eirik Jacobsen, Hematopoietic Stem Cell Laboratory, Lund Strategic Research Center for Stem Cell Biology and Cell Therapy, Lund University, 221 84 Lund, Sweden; e-mail: sten.jacobsen@med.lu.se.






