Abstract
Rho guanosine triphosphatases (GT-Pases) are recognized as critical mediators of signaling pathways regulating actin assembly, migration, proliferation, and survival in hematopoietic cells. Here, we have studied a recently identified hematopoietic-specific Rho GTPase, RhoH. Unlike most members of the Rho GTPase family, RhoH is GTPase deficient and does not cycle between GTP- and guanosine diphosphate (GDP)–bound forms, suggesting that regulation of RhoH expression may be critical in its activity. We found that RhoH is expressed in murine hematopoietic progenitor cells (HPCs) and fully differentiated myeloid and lymphoid lineages. In cytokine-stimulated HPCs, knockdown of RhoH expression via RNA interference stimulates proliferation, survival, and stromal cell-derived factor-1α (SDF-1α)–induced migration in vitro. Conversely, RhoH overexpression in these cells via retrovirus-mediated gene transfer is associated with impaired activation of Rac GTPases, reduced proliferation, increased apoptosis, and defective actin polymerization and chemotaxis. In vivo, HPCs with RhoH overexpression demonstrate defective hematopoietic reconstitution capability compared with control vector-transduced cells. Our results suggest that RhoH serves as a negative regulator of both growth and actin-based function of HPCs possibly via suppression of Rac-mediated signaling.
Introduction
The Rho family of small guanosine triphosphate (GTP)–binding proteins (Rho guanosine triphosphatases [GTPases]), including Rac, Cdc42, and Rho subfamilies, has been well characterized as molecular switches to transduce signals from membrane receptors in eukaryotic cells. Their functions have been implicated in regulation of proliferation, G1/S cycle progression, survival, and actin cytoskeleton.1-3 There are more than 20 related members of the Rho family. Activities of Rho GTPases are controlled by GTP binding. The cycling of most Rho GTPases between the active, GTP-bound and the inactive, GDP-bound forms is regulated by distinct regulatory proteins including guanine nucleotide exchange factors (GEFs), guanine nucleotide dissociation inhibitors (GDIs), and GTPase activating proteins (GAPs).4-6 However, a subfamily of Rho GTPases, including RhoE and RhoH, lack GTPase activity and constitutively remain in the active, GTP-bound forms.7 Thus, the activities of this group of GTPases are likely directly related to the level of expression of each.
An increasing number of Rho GTPase family proteins have been demonstrated to play critical roles in blood cell formation and function. RhoA and Rac1 have been implicated by initial studies in cell lines using dominant active or negative mutants in regulating survival signaling of hematopoietic cells in response to cytokines.8,9 More recently, using gene-targeted mouse models, we and others have demonstrated critical functions of Rac1 and the highly homologous Rac2, a hematopoietic-specific GTPase, in growth factor–induced proliferation and survival of multiple hematopoietic lineages, including hematopoietic stem/progenitor cells (HSC/Ps) and B cells.10,11 In HSC/Ps, Rac2 acts as a key regulator of phosphoinositide 3-kinase/Akt-mediated antiapoptotic pathway, whereas Rac1 is required for G1/S cycle progression through regulation of cyclin D1 expression and mitogen-activated protein kinase (MAPK) activation.10
Rho GTPases also function as key regulators of cytoskeleton remodeling and actin-based cellular responses to chemoattractants. Studies in myeloid cell lines have demonstrated that Rac1, Cdc42, and RhoA are all involved in actin polymerization, cell polarization, motility, and adhesion.12-15 Moreover, migration of HSC/Ps in and out of the bone marrow and localization in the hematopoietic microenvironment (HM) require cell shape changes, β1 integrin–mediated adhesion, and chemoattractant-induced movement.16,17 It has been demonstrated that genetic loss of both Rac1 and Rac2 alleles in HSC/Ps markedly impairs β1 integrin–mediated adhesion, stromal cell–derived factor-1α (SDF-1α)–induced cortical filamentous (F)–actin assembly and directed migration in vitro, consequently leading to a loss of engraftment activity of Rac-deficient stem cells in irradiated recipient mice and a massive mobilization of HSC/P cells into the peripheral blood from the marrow of unperturbed Rac1–/–Rac2–/– mice.10
Similar to Rac2, the expression of RhoH appears restricted to hematopoietic cell lines and tissues, specifically in T and B lymphocytes.18,19 The RHOH gene was first identified as a fusion transcript containing the LAZ3/BCL6 oncogene as a result of a t(3;4)(q27;p11) translocation in some non-Hodgkin lymphoma (NHL) cell lines.20 Recently, the RHOH gene, along with 3 other oncogenes (PIM1, MYC, and PAX5), has also been found to be hypermutable in human diffuse large B-cell lymphoma (DLBCL) and AIDS-associated NHL, demonstrating a more than 45% somatic mutation rate.21,22 The breakpoints and somatic mutations in the RHOH gene have been mapped to noncoding regions, suggesting the possibility of dysregulated RhoH expression. In addition, the regulation of RhoH expression because of the lack of GTPase activity of this protein is likely important. RhoH has been reported to be transcriptionally regulated in T lymphocytes.19
The biologic role of RhoH in hematopoietic cell development and function remains unknown, but biochemical evidence suggests that RhoH may antagonize Rac-mediated signaling. Here, we show that expression of RhoH is widespread in hematopoietic cells, including in bone marrow progenitor cells and in differentiated myeloid as well as lymphoid cells. Overexpression of RhoH via retrovirus-mediated gene transfer is associated with reduced Rac activity in hematopoietic progenitor cells, suggesting an antagonistic cross talk between the 2 Rho GTPase subfamilies in these cells. Altered (overexpression or knockdown) expression of RhoH leads to defective HSC/P cell proliferation, survival, and engraftment in lethally irradiated recipient mice and to defective cortical F-actin assembly and chemokine-induced migration of HPCs in vitro.
Materials and methods
Cloning of mouse RhoH cDNA, reverse transcription (RT)–PCR, and Northern blot analyses
To obtain the murine RhoH cDNA, we performed RT-polymerase chain reaction (PCR) using the following 2 primers: P01, 5′-GACTTCGGCACAGGAACTTGCTA-3′, and P02, 5′-GCAAGAGCTCGATATTTGGTTATTAT-3′. Total RNAs from assorted mouse tissues were purchased from Ambion (Austin, TX). Total RNAs were also isolated from mouse low-density bone marrow (LDBM) cells, neutrophils, and mast cells. Neutrophils were purified from bone marrow using sequential Percoll and Histopaque 1119 gradients as previously described,23 and more than 90% neutrophil purity was obtained as assayed by cytospin and Wright-Giemsa staining. Mast cells were derived from in vitro interleukin 3 (IL-3)–containing culture of LDBM cells.24 RT-PCR was performed using the Titan One-tube RT-PCR System (Roche, Indianapolis, IN) following manufacturer's protocols. The RT-PCR product was cloned into a TOPO TA cloning vector (Invitrogen, Carlsbad, CA) for sequencing analysis. A 0.9-Kilobase (kb) RhoH cDNA probe for Northern blot analysis was isolated by StuI and EcoRI digestion. Northern blot analysis was performed using 10 μg total RNA per lane.25
In situ hybridization of adult mouse thymus was performed as described.26 Briefly, the 0.9-kb RhoH cDNA fragment in plasmid Blue-Script (Stratagene, La Jolla, CA) was linearized by EcoRI or XhoI digestion, and antisense and sense RNA probes, respectively, were generated by T7 and T3 RNA polymerase using Riboprobe Gemini Core System II transcription kit (Promega, Madison, WI). The frozen sections (n = 3) of mouse thymus were hybridized with the radiolabeled (α 35S-uridine triphosphate [UTP]) antisense and sense probes.
Brightfield images of hematoxylin-and-eosin staining, and darkfield images of in situ hybridization, were analyzed and acquired using a Zeiss Axiotron microscope equipped with a 20×/0.50 objective lens (Carl Zeiss, Oberkochen, Germany) and a SPOT RT 2.1.1 digital camera with SPOT 3.5.5 software (Diagnostic Instruments, Sterling Heights, MI).
Retroviral vector construction and transfection
To construct retroviral vectors expressing RhoH, RhoH, and mutant RhoH, T36A cDNAs were subcloned in a murine stem cell virus (MSCV)–based vector, MIEG3,27 at BamH1/BglII and EcoRI sites. Both plasmids were kindly provided by Dr Yi Zheng (Cincinnati Children's Hospital). Three hemagglutinin (HA) tandem repeats were fused to the N-terminal of the RhoH cDNAs. Retrovirus supernatant was generated in the phoenixglycoprotein (gp) cells as previously described.28
To generate retroviruses encoding small interfering RNAs (siRNAs) specific to mouse RhoH (named as siRhoH), we used a pSilencer 1.0-U6 vector (Ambion) containing the RNA PolIII-specific U6 gene promoter,29 and then cloned the U6-siRhoH fragments into MIEG3 at BamHI/BglII site. The siRhoH sequence was designed by using Ambion's siRNA Target Finder and Design Tool and contains 2 hybridized 21-mer RNA molecules with 19 complementary nucleotides and 3′ terminal dinucleotide overhangs. The 19 nucleotides correspond to nucleotide (nt) 1248 to 1266 (the control siRhoH) and nt 893 to 912 (the siRhoH) of the mouse RhoH cDNA, and they have no significant sequence identity to other Rho GTPase genes as determined by BLAST (Basic Local Alignment Search Tool).
RhoH expression levels analyzed by the quantitative real-time RT-PCR and immunoblot assays
DNase treatment, cDNA synthesis, primer design, and SYBR Green real-time PCR were carried out as previously described.30 The amplification of RhoH, Rac2, and c-Abl cDNAs was performed with the SYBR Green PCR Reagents Kit on an ABI PRISM 7700 Sequence Detector (Applied Biosystems, Foster City, CA). The following primers were used: forward primer, 5′-ACGTTAGCTTTTACATGGCGTG-3′, and reverse primer, 5′-CTCAGCCACTTTGGGAACTG-3′, for RhoH; forward primer, 5′-GACCGTCTTCGATGAGGCAATC-3′, and reverse primer, 5′-GCACGTCACTGAGCTTTGGTGG-3′, for Rac2 as a control for the specificity of siRhoH on RhoH expression; forward primer, 5′-AACAAGTTCTCCATCAAGTCGGA-3′, and reverse primer, 5′-TGAGACAGGTCAATTCCCGG-3′, for c-Abl as an internal control for quantification of RhoH expression.
The RhoH protein level was examined by immunoblot analysis using a polyclonal anti-RhoH antibody (B4998) generated by Biosource (Hopkinton, MA). A synthetic peptide of the RhoH C-terminus (Ac-CVNQARRRNRRKLFSINE-amide) was used for rabbit immunization.
Mouse bone marrow cell culture and retrovirus-mediated transduction
LDBM cells were prestimulated for 2 days in RPMI medium (Invitrogen) supplemented with 10% fetal calf serum (FCS; HyClone, Logan, UT), 2% penicillin and streptomycin (P/S), and 100 ng/mL stem cell factor (SCF), 100 ng/mL megakaryocyte growth and development factor (MGDF), and 100 ng/mL granulocyte colony-stimulating factor (G-CSF; Amgen, Thousand Oaks, CA). Retrovirus-mediated transduction of LDBM cells was performed by published methods,31 with the high-titer retrovirus supernatant on fibronectin (FN)–coated plates. To purify the transduced HPCs, 2 days after transduction cells were stained with phycoerythrin (PE)–conjugated anti–mouse CD117 (c-Kit; PharMingen, San Diego, CA), and enhanced green fluorescent protein–positive (EGFP+), c-Kit+ cells were isolated using a FACStar Plus sorter (Becton Dickinson, Mountain View, CA). The expression levels of the RhoH transgenes in the transduced cells were examined by Northern blot analysis and immunoblot using antihemagglutinin antibody (1:1000; Roche).
Analyses of progenitor colony-forming unit (CFU), proliferation, and apoptosis
To examine progenitor cell growth in response to SCF, 1 × 105 transduced and EGFP+, c-Kit+-sorted HPCs were cultured in 1 mL RPMI medium supplemented with 10% FCS and 100 ng/mL SCF. Cells were enumerated by a hemacytometer every 2 days for 6 days. The CFU assay was performed using standard methods.32 Briefly, 1 × 104/mL cells were plated in triplicate in methylcellulose in presence of SCF alone or SCF, G-CSF, and MGDF. Colonies were enumerated on day 7.
To determine apoptosis, cells were cultured in the presence of 100 ng/mL SCF without G-CSF and MGDF for 48 hours and were stained with 7-amino-actinomycin D (7-AAD) and allophycocyanin (APC)–conjugated Annexin V (PharMingen) followed by flow analysis.33 Proliferation in response to SCF was examined by [3H]-thymidine incorporation as previously described.33
Bone marrow reconstitution and in vivo BrdU incorporation assays
For bone marrow (BM) reconstitution, a combination of 4 to 8 × 105 transduced and EGFP+-sorted LDBM cells and 12 to 16 × 105 untransduced competitor cells were injected into the tail veins of lethally irradiated (11 Gy [1100 rad] split dose using a 137Cs irradiator) C57BL/6J recipient mice. A total of 19 to 21 mice were used for each construct in 3 independent experiments. To examine engraftment, chimerism (percentage EGFP+) was determined on peripheral blood (PB) leukocytes monthly after transplantation by flow analysis. At 6 months after transplantation, PB, BM, spleen, and lymph node from each recipient mouse were harvested for chimerism (percentage of EGFP+) and hematopoietic lineages (PE-conjugated antimouse antibodies: Gr-1 for myeloid cells, CD3 for T cells, and B220 for B cells) determination by flow cytometry.
To study proliferation and apoptosis of RhoH-transduced hematopoietic progenitor cells in vivo, at 4 months after transplantation the recipient mice were injected intraperitoneally with 150 mg 5-fluorouracil (5-FU; American Pharmaceutical Partners, Los Angeles, CA)/kg body weight. At 24 hours after 5-FU injection, the recipient mice were fed with 1 mg/mL 5-bromo-2′-deoxyuridine (BrdU; Sigma, St Louis, MO) in a 5% glucose solution for 36 hours and then were killed for BM harvest. LDBM cells of each mouse were stained with anti–mouse c-Kit-APC and Annexin V-PE for detection of apoptosis. Or cells were stained with APC-conjugated anti–mouse c-Kit for 20 minutes and fixed and permeabilized in Cytofix/Cytoperm buffer (PharMingen) for 30 minutes on ice. These cells were then treated with DNAseI (Sigma) for 1 hour at 37°C before incubating with PE-conjugated anti-BrdU (PharMingen). The stained cells were analyzed by flow cytometry for simultaneous detection of EGFP, c-Kit, and BrdU (or Annexin V).
Progenitor cell migration assay
Migration of the transduced progenitor cells was performed in transwells with a 5-μm pore filters (Costar, Boston, MA) in triplicates as previously described.10 The expression of CXCR4 (the SDF-1α receptor) was determined by flow cytometry using PE-conjugated antibodies against CXCR4 (2B11; PharMingen).
F-actin quantitation and subcellular localization
The amount of F-actin in the transduced progenitor cells in response to SDF-1α was assayed by phalloidin Alexa 633 (Molecular Probes, Eugene, OR) staining and flow analysis as previously described.34 These data are normalized to the baseline mean fluorescence intensity of unstimulated vector-transduced cells for which an arbitrary value of 100% is assigned.
To characterize subcellular localization of F-actin, EGFP+, c-Kit+ cells were stimulated with 100 ng/mL SDF-1α for 30 seconds and then stained with rhodamine-labeled phalloidin (Molecular Probe) as previously described.10 Fluorescence images were acquired on a Leica fluorescence microscope equipped with a deconvolution system (Leica, Wetzlar, Germany) driven by the Openlab (Improvision, Lexington, MA) software.
Measurement of the active (GTP-bound) Rac proteins
The level of active Rac proteins in EGFP+, c-Kit+ cells was measured by an effector pull-down assay.10 Briefly, pull-down assay was performed by using the glutathione S-transferase–p21-activated kinase 1 (GST-PAK1) p21-binding domain (PBD) fusion protein bound to glutathione-agarose (Upstate Biotechnology, Lake Placid, NY) following manufacturer's protocols. GTP-bound Rac proteins were analyzed by immunoblot using an anti-Rac antibody (1:2000; BD Transduction Laboratories, San Diego, CA).
Results
Characterization of the mouse RhoH gene and its hematopoietic-specific expression
To examine the expression and function of RhoH gene in primary murine cells, we cloned a 1563–base pair (bp) mouse RhoH cDNA by RT-PCR using the total RNAs isolated from LDBM cells. The 2 primers, P01 and P02 (Figure 1A), were designed based on the sequences of the putative mouse RhoH homolog encoded by a Mus musculus adult male thymus cDNA clone (Genebank Accession no, AK017885). Alignment with the Ensembl mouse RhoH genomic locus (Gene ID, ENSMUSG00000029204) revealed that the 1563-bp RhoH mRNA contains 3 exons with the entire coding region present in the third exon (Figure 1A). Mouse RhoH mRNA encodes a predicted protein of 191 amino acids, which shares more than 96% sequence identity to the human RhoH protein. The presence of a serine residue at position 13 and an asparagine at position 62 (Figure 1B, bold), which correspond to glycine and glutamine in Ras and most other Rho family members, was confirmed in the murine sequences and predicts that mouse RhoH is GTPase-deficient, leading to a constitutively active, GTP-bound protein.19
The mouse RhoH gene structure and restricted expression of RhoH in hematopoietic cells. (A) Mouse RhoH genomic locus and its mRNA. E1, E2, and E3 represent 3 individual exons. The untranslated and translated sequences are shown in filled and open boxes, respectively. (B) Alignment of the amino acid sequences of human and mouse RhoH. *Indicates identical amino acid. Bold letters indicate residues at 2 key sites critical for GTPase activity and different from those at corresponding positions in most other Rho GTPases. (C) Expression of RhoH in mouse tissues and cells assayed by RT-PCR analysis using primers P01 and P02 shown in panel A. β-Actin was used as a loading control. (D) Northern blot analysis using total RNAs from mouse hematopoietic tissues and cells and a RhoH cDNA probe shown in panel A. The ethidium bromide–stained 28S and 18S rRNAs were used as loading controls. The results shown in panels C and D are representatives of 4 experiments. (E) In situ hybridization of RhoH transcript localization in adult mouse thymus. Microscopy of frozen tissue sections hybridized with radiolabeled antisense (AS; left and middle panels) or sense (S; right panel) RhoH cDNA probes. Bright field (left panel) and dark field (middle and right panels) images are shown at 200 × original magnification. The bright field signal is black and the dark field signal is white. In the paired bright and dark field images (left and middle panels), positive signals are present in thymocytes of the thymic cortex but not in nonlymphoid cells of fibrovascular and fibroadipose tissues (arrows). Representative images from 2 experiments are shown.
The mouse RhoH gene structure and restricted expression of RhoH in hematopoietic cells. (A) Mouse RhoH genomic locus and its mRNA. E1, E2, and E3 represent 3 individual exons. The untranslated and translated sequences are shown in filled and open boxes, respectively. (B) Alignment of the amino acid sequences of human and mouse RhoH. *Indicates identical amino acid. Bold letters indicate residues at 2 key sites critical for GTPase activity and different from those at corresponding positions in most other Rho GTPases. (C) Expression of RhoH in mouse tissues and cells assayed by RT-PCR analysis using primers P01 and P02 shown in panel A. β-Actin was used as a loading control. (D) Northern blot analysis using total RNAs from mouse hematopoietic tissues and cells and a RhoH cDNA probe shown in panel A. The ethidium bromide–stained 28S and 18S rRNAs were used as loading controls. The results shown in panels C and D are representatives of 4 experiments. (E) In situ hybridization of RhoH transcript localization in adult mouse thymus. Microscopy of frozen tissue sections hybridized with radiolabeled antisense (AS; left and middle panels) or sense (S; right panel) RhoH cDNA probes. Bright field (left panel) and dark field (middle and right panels) images are shown at 200 × original magnification. The bright field signal is black and the dark field signal is white. In the paired bright and dark field images (left and middle panels), positive signals are present in thymocytes of the thymic cortex but not in nonlymphoid cells of fibrovascular and fibroadipose tissues (arrows). Representative images from 2 experiments are shown.
To determine the physiologic expression patterns of murine RhoH, we performed RT-PCR, Northern blot, and in situ hybridization analyses using primary hematopoietic cells and tissues. RT-PCR demonstrated that RhoH expression, while hematopoietic specific, is not restricted to LDBM cells and lymphoid tissues (thymus and spleen) as previously reported19 but is also detected in myeloid lineages, including freshly isolated neutrophils and in vitro BM-derived mast cells (Figure 1C). RNA in situ hybridization analysis of mouse adult thymus using sense or antisense transcripts (Figure 1E) prepared from a 0.9-kb RhoH cDNA fragment (Figure 1A) confirmed that RhoH transcript is detected in thymocytes of the thymic cortex but not in nonlymphoid cells of fibrovascular and fibroadipose tissues (arrows). Northern blot analysis of hematopoietic cells and tissues demonstrated that an approximate 2.1-kb RhoH transcript is present at high levels in the thymus and mast cells, is present in spleen and LDBM, and is detected at a low level in neutrophils (Figure 1D).
RhoH overexpression reduces hematopoietic progenitor cell growth in vitro
Critical roles of Rho GTPases, particular Rac1 and Rac2, have been implicated in HSC/P cell proliferation, survival, and function.10 Studies in fibroblast and T-cell lines suggested that RhoH acts as a potential antagonist to Rac signaling.19 Since the expression level of RhoH is likely critical in its activity because of the GTPase deficiency, we overexpressed RhoH in HSC/Ps by retrovirus-mediated gene transfer to determine its potential role(s) in primitive hematopoietic cell development and function. As shown in Figure 2A, the HA-tagged cDNAs of RhoH and RhoH T36A mutant were cloned into a bi-cistronic retroviral vector, MIEG3, expressing EGFP. The conserved T36A effector domain mutation in small GTP-binding proteins abolishes the interaction with GTP and downstream effectors,35,36 and the RhoH T36A was used as a loss of function mutant control for overexpression of the active, GTP-bound RhoH protein. LDBM cells were transduced with each retroviral construct and sorted for c-Kit+, EGFP+ cells (designated as transduced progenitor cells) with the same EGFP mean fluorescence intensity (MFI). Northern blot analysis of RhoH- or RhoH T36A-transduced progenitor cells demonstrated that vectorencoded RhoH mRNA levels were 2-fold the endogenous RhoH transcripts (Figure 2B). Expression of HA-tagged RhoH protein in these cells was also confirmed by immunoblot analysis (Figure 2C).
Retrovirus-mediated gene transduction of mouse bone marrow cells using vectors expressing RhoH and EGFP. (A) The bi-cistronic retroviral vectors expressing EGFP and hemagglutinin (HA)–RhoH (or HA-RhoH T36A). IRES indicates internal ribosome entry segment. LDBM cells were transduced with each of these 3 vectors. The EGFP+, c-Kit+ cells were sorted by fluorescence activated cell sorting (FACS) and used for the following assays. (B) Northern blot analysis using the RhoH cDNA probe showed levels of endogenous RhoH and exogenous RhoH-IRES-EGFP mRNAs. The ethidium bromide–stained 28S and 18S rRNAs were used as loading controls. (C) HA-RhoH and HA-RhoH T36A proteins in the transduced cells were examined by immunoblot probed for HA tag or β-actin as a control. (D) Cell expansion. Cells (1 × 105) were plated in 10% serum-containing medium with 100 ng/mL SCF. Cell numbers were counted every 2 days up to 6 days during culture. (E) Myeloid progenitor colony-forming unit assay. Cells were plated in methylcellulose in the presence of SCF alone or a cocktail of SCF, G-CSF, and MGDF. Colonies were enumerated 7 days later using an inverted microscope. In panels D and E, data represent the mean ± SD; n = 3. *P < .01, RhoH-versus vector-transduced cells. The results shown in panels B-D are representatives of more than 3 experiments.
Retrovirus-mediated gene transduction of mouse bone marrow cells using vectors expressing RhoH and EGFP. (A) The bi-cistronic retroviral vectors expressing EGFP and hemagglutinin (HA)–RhoH (or HA-RhoH T36A). IRES indicates internal ribosome entry segment. LDBM cells were transduced with each of these 3 vectors. The EGFP+, c-Kit+ cells were sorted by fluorescence activated cell sorting (FACS) and used for the following assays. (B) Northern blot analysis using the RhoH cDNA probe showed levels of endogenous RhoH and exogenous RhoH-IRES-EGFP mRNAs. The ethidium bromide–stained 28S and 18S rRNAs were used as loading controls. (C) HA-RhoH and HA-RhoH T36A proteins in the transduced cells were examined by immunoblot probed for HA tag or β-actin as a control. (D) Cell expansion. Cells (1 × 105) were plated in 10% serum-containing medium with 100 ng/mL SCF. Cell numbers were counted every 2 days up to 6 days during culture. (E) Myeloid progenitor colony-forming unit assay. Cells were plated in methylcellulose in the presence of SCF alone or a cocktail of SCF, G-CSF, and MGDF. Colonies were enumerated 7 days later using an inverted microscope. In panels D and E, data represent the mean ± SD; n = 3. *P < .01, RhoH-versus vector-transduced cells. The results shown in panels B-D are representatives of more than 3 experiments.
Increased expression of RhoH in the transduced progenitor cells led to a significant reduction in in vitro cell expansion in response to SCF stimulation, compared with cells transduced with vector or RhoH T36A (Figure 2D). Reduced growth in response to SCF was demonstrated in the presence of normal expression of c-Kit (990 ± 102 versus 1012 ± 84 versus 965 ± 95; MFI, mean ± SD, vector versus RhoH versus RhoH T36A; n = 3), the receptor for SCF, on the transduced cells. Also, the frequency of myeloid progenitor colonies in response to SCF alone or myeloid-stimulating growth factors was significantly reduced in RhoH-transduced cells compared with vector- and RhoH T36A-transduced cells (Figure 2E). These data demonstrate that increased expression of wild-type RhoH but not RhoH T36A mutant in HPCs leads to impaired cytokine-stimulated growth and suggest that interaction of RhoH with downstream effectors is critical for these changes in progenitor cell growth.
RhoH overexpression in hematopoietic stem/progenitor cells inhibits their engraftment in vivo
To determine effects of RhoH overexpression on repopulating HSC/Ps in vivo, we performed a competitive engraftment assay in lethally irradiated mice. LDBM cells from C57BL/6J donor mice were transduced with either RhoH or vector and sorted for EGFP+ cells. A mixture of EGFP+ (RhoH-transduced or vector-transduced) cells and EGFP– (untransduced) competitor cells was injected into lethally irradiated congenic recipient mice. In 3 independent experiments, we transplanted 2 different EGFP+ cell mixtures (20% and 40%). EGFP+ chimerism of the recipient mice was determined by flow analysis on PB monthly and on BM, spleen, and lymph node at 6 months after transplantation. Expression of HA-RhoH protein was confirmed by immunoblot in BM leukocytes isolated from the representative recipient mice at 6 months after transplantation (Figure 3A).
Effects of RhoH overexpression on hematopoietic progenitor cell engraftment in the lethally irradiated recipient mice. LDBM cells were transduced with MIEG3-HA-RhoH and vector control. A mixture of 40% transduced (EGFP+) and 60% untransduced (EGFP–) competitor cells was transplanted into the lethally irradiated recipient mice. (A) Expression of HA-RhoH protein in BM cells of the recipient mice at 6 months after transplantation. The nucleated BM cells from the representative recipients were used for immunoblot analysis probed for HA tag or β-actin as a loading control. The result is a representative of 3 experiments. (B) Reduced engraftment of RhoH-transduced HSC/Ps. The engraftment in PB of each recipient mouse was determined monthly by flow analysis of EGFP+ chimerism. Data represent the mean ± SD; n > 10 mice per group. *P < .01, RhoH-versus vector-transduced cells. (C) Engraftment and lineage distribution of RhoH-transduced cells in PB, BM, spleen, and lymph node of the recipients at 6 months after transplantation. Data represent the mean; n > 10 mice per group. *P < .01, RhoH-versus vector-transduced cells.
Effects of RhoH overexpression on hematopoietic progenitor cell engraftment in the lethally irradiated recipient mice. LDBM cells were transduced with MIEG3-HA-RhoH and vector control. A mixture of 40% transduced (EGFP+) and 60% untransduced (EGFP–) competitor cells was transplanted into the lethally irradiated recipient mice. (A) Expression of HA-RhoH protein in BM cells of the recipient mice at 6 months after transplantation. The nucleated BM cells from the representative recipients were used for immunoblot analysis probed for HA tag or β-actin as a loading control. The result is a representative of 3 experiments. (B) Reduced engraftment of RhoH-transduced HSC/Ps. The engraftment in PB of each recipient mouse was determined monthly by flow analysis of EGFP+ chimerism. Data represent the mean ± SD; n > 10 mice per group. *P < .01, RhoH-versus vector-transduced cells. (C) Engraftment and lineage distribution of RhoH-transduced cells in PB, BM, spleen, and lymph node of the recipients at 6 months after transplantation. Data represent the mean; n > 10 mice per group. *P < .01, RhoH-versus vector-transduced cells.
Vector-transduced cells demonstrated a stable engraftment with approximately 40% EGFP+ chimerism in PB (Figure 3B), BM (Table 1), spleen, and lymph node (Figure 3C) over 6 months in the recipient mice of 40% EGFP+ chimera transplantation. In contrast, RhoH-transduced HSC/Ps displayed a profound defect in competitive hematopoietic reconstitution. In the recipient mice of 40% RhoH-transduced cells, the EGFP+ chimerism in the examined hematopoietic tissues markedly decreased (in PB, 18% ± 4% versus 38% ± 8%; in BM, 17% ± 5% versus 37% ± 9%; in spleen, 21% ± 4% versus 35% ± 5%; in lymph node, 19% ± 6% versus 37% ± 8%; percentage of EGFP+ cells, mean ± SD, RhoH-versus vector-transduced cells; n > 10 mice; P < .01) at 6 months after transplantation (Figure 3B-C; Table 1). However, RhoH-transduced donor cells gave rise to a normal distribution of multiple lineages, including myeloid (Gr-1+), T (CD3+), and B (B220+) cells in these tissues (Figure 3C). These results demonstrate that RhoH overexpression impairs long-term reconstitution of HSC/Ps in lethally irradiated mice but has no significant affect on lineage differentiation. Furthermore, the competitive disadvantage of the RhoH-transduced cells was present in all lineages, suggesting a defect in reconstitution at the level of pluripotent stem cells.
RhoH overexpression induces apoptosis and inhibits proliferation in hematopoietic progenitor cells
To determine the mechanism of reduced progenitor cell growth in vitro associated with RhoH overexpression, we examined growth factor–induced proliferation and apoptosis in RhoH-transduced cells. As analyzed by [3H]-thymidine incorporation, RhoH-transduced progenitor cells showed a more than 50% reduction in proliferation in response to SCF compared with vector-transduced cells (Figure 4A). Overexpression of RhoH was also associated with increased frequency of apoptotic cells compared with vector control in the presence of SCF as measured by flow analysis of Annexin V+ and 7AAD+ cells (Figure 4B).
Proliferation and apoptosis of RhoH-transduced progenitor cells. LDBM cells were transduced with MIEG3-HA-RhoH and vector control. The EGFP+, c-Kit+ cells were sorted by FACS and used for the following assays. (A) Proliferation. Cells were starved in 1% serum-containing medium for 8 hours and stimulated with 100 ng/mL SCF for 48 hours. [3H]-thymidine was incorporated for 6 hours at 37°C. Data represent the mean ± SD; n = 6. (B) Apoptosis. Cells were stained with Annexin V-APC and 7-AAD after 100 ng/mL SCF stimulation for 48 hours. Data represent the mean ± SD; n = 3. *P < .01, RhoH-versus vector-transduced cells. These results shown in panels A and B are representatives of a minimum of 3 experiments. (C-D) In vivo apoptosis and proliferation analyses of RhoH-transduced BM cells from the representative recipient mice after 5-FU treatment. At 4 months after transplantation, the recipient mice of vector- or RhoH-transduced cells were injected intraperitoneally with 5-FU, and 48 hours later these mice were fed with 1 mg/mL BrdU for 36 hours. LDBM cells were harvested from each mouse and stained with APC-conjugated antibody to c-Kit receptor and PE-conjugated antibodies to BrdU or Annexin V. EGFP+, c-Kit+, Annexin V+ (C) or EGFP+, c-Kit+, BrdU+ (D) cells were analyzed by flow cytometry. Results shown in the top panels of panels C and D are gated on EGFP+ cells from a representative mouse. The lower panels show the summary data on apoptosis (C) and proliferation (D). Data represent the mean ± SD; n = 8 mice per group. *P < .01, RhoH-versus vector-transduced cells.
Proliferation and apoptosis of RhoH-transduced progenitor cells. LDBM cells were transduced with MIEG3-HA-RhoH and vector control. The EGFP+, c-Kit+ cells were sorted by FACS and used for the following assays. (A) Proliferation. Cells were starved in 1% serum-containing medium for 8 hours and stimulated with 100 ng/mL SCF for 48 hours. [3H]-thymidine was incorporated for 6 hours at 37°C. Data represent the mean ± SD; n = 6. (B) Apoptosis. Cells were stained with Annexin V-APC and 7-AAD after 100 ng/mL SCF stimulation for 48 hours. Data represent the mean ± SD; n = 3. *P < .01, RhoH-versus vector-transduced cells. These results shown in panels A and B are representatives of a minimum of 3 experiments. (C-D) In vivo apoptosis and proliferation analyses of RhoH-transduced BM cells from the representative recipient mice after 5-FU treatment. At 4 months after transplantation, the recipient mice of vector- or RhoH-transduced cells were injected intraperitoneally with 5-FU, and 48 hours later these mice were fed with 1 mg/mL BrdU for 36 hours. LDBM cells were harvested from each mouse and stained with APC-conjugated antibody to c-Kit receptor and PE-conjugated antibodies to BrdU or Annexin V. EGFP+, c-Kit+, Annexin V+ (C) or EGFP+, c-Kit+, BrdU+ (D) cells were analyzed by flow cytometry. Results shown in the top panels of panels C and D are gated on EGFP+ cells from a representative mouse. The lower panels show the summary data on apoptosis (C) and proliferation (D). Data represent the mean ± SD; n = 8 mice per group. *P < .01, RhoH-versus vector-transduced cells.
Engraftment of HSC/Ps requires initial survival, proliferation, and differentiation of these cells after localization in the HM. We next determined whether defective engraftment of RhoH-transduced cells was associated with abnormal survival and proliferation in BM cavity. We examined effects of RhoH overexpression on c-Kit+ LDBM cell proliferation and apoptosis in response to 5-FU administration, which kills proliferating cells and induces cycling of HSC/Ps.37 We transplanted EGFP+ (RhoH- or vector-transduced) LDBM cells into lethally irradiated recipient mice. At 4 months after transplantation, the recipient mice were injected with 5-FU intraperitoneally38 and 2 days later were fed with BrdU for 36 hours. LDBM cells were harvested from each of these recipient mice for proliferation and apoptosis analyses. The results from a representative recipient mouse were shown in Figure 4C-D (top panels). RhoH-transduced progenitor cells displayed a significantly increased level of apoptotic cells as assayed by Annexin V staining compared with vector-transduced cells (Figure 4C, lower panel). Also, RhoH-transduced progenitor cells had a reduced proliferative response to the 5-FU treatment as measured by BrdU incorporation (Figure 4D, lower panel). These results suggest the possibility that RhoH expression negatively regulates HPC proliferation and survival in vitro and in vivo. These defects likely contribute to the defective engraftment of RhoH-transduced LDBM cells in lethally irradiated recipient mice.
RhoH overexpression inhibits cortical F-actin assembly and hematopoietic progenitor cell migration
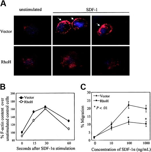
Rho GTPases have been shown to regulate actin cytoskeleton in many cell types.3 We next asked whether RhoH plays a role in actin assembly in hematopoietic cells by examining F-actin polymerization and subcellular localization in RhoH-transduced HPCs. EGFP+, c-Kit+ cells were stimulated with SDF-1α, a known chemoattractant for primitive hematopoietic cells,39 and stained with phalloidin. Subcellular localization of F-actin was determined using fluorescence microscopy, and cellular F-actin content was measured by flow analysis. In more than 75% of vector-transduced cells, SDF-1α induced a polarized rim of cortical actin at cell periphery compared with unstimulated cells (Figure 5A, arrows, upper panels). This SDF-1α–induced polarized cortical F-actin was largely impaired in RhoH-transduced cells (Figure 5A, lower panels). While the majority of RhoH-transduced cells displayed some F-actin staining in the cytoplasm, only approximately 22% of the cells showed polarized cortical F-actin staining. Also, at each time point after SDF-1α stimulation we consistently observed lower levels of F-actin staining in RhoH-transduced cells than vector-transduced cells (Figure 5B), although the differences are not significant. These findings suggest that RhoH overexpression has a subtle, but reproducible, effect on F-actin polymerization and polarization of assembled F-actin in HPCs.
Effects of RhoH overexpression on F-actin polymerization, cortical F-actin localization, and migration of hematopoietic progenitor cells. The transduced and EGFP+, c-Kit+–sorted cells were used in the following assays. (A) F-actin subcellular localization. Cells were stimulated with SDF-1α (0 or 100 ng/mL) for 30 seconds before stained with rhodamine-labeled phalloidin (red) and 4′,6-diamidino-2-phenylindole (DAPI; blue). Fluorescence images (original magnification, × 400) were acquired on a Leica microscope with a deconvolution system. Images are representatives of more than 100 cells examined for each construct. Cortical F-actin localization is shown by arrows. (B) Quantitative analysis of F-actin polymerization by flow cytometry. Cells were stimulated with 100 ng/mL SDF-1α and stained with phalloidin–Alexa Fluor 633 for F-actin content. Data represent the percentage of F-actin content (MFI) over unstimulated vector-transduced cells. (C) Migration in a transwell chamber assay in response to SDF-1α (0-1000 ng/mL). Data represent the percentage of the migrated cells as the mean ± SD; n = 3. *P < .01, RhoH-versus vector-transduced cells. These results shown in each panel are representatives of 3 experiments.
Effects of RhoH overexpression on F-actin polymerization, cortical F-actin localization, and migration of hematopoietic progenitor cells. The transduced and EGFP+, c-Kit+–sorted cells were used in the following assays. (A) F-actin subcellular localization. Cells were stimulated with SDF-1α (0 or 100 ng/mL) for 30 seconds before stained with rhodamine-labeled phalloidin (red) and 4′,6-diamidino-2-phenylindole (DAPI; blue). Fluorescence images (original magnification, × 400) were acquired on a Leica microscope with a deconvolution system. Images are representatives of more than 100 cells examined for each construct. Cortical F-actin localization is shown by arrows. (B) Quantitative analysis of F-actin polymerization by flow cytometry. Cells were stimulated with 100 ng/mL SDF-1α and stained with phalloidin–Alexa Fluor 633 for F-actin content. Data represent the percentage of F-actin content (MFI) over unstimulated vector-transduced cells. (C) Migration in a transwell chamber assay in response to SDF-1α (0-1000 ng/mL). Data represent the percentage of the migrated cells as the mean ± SD; n = 3. *P < .01, RhoH-versus vector-transduced cells. These results shown in each panel are representatives of 3 experiments.
In response to chemoattractants, polarized F-actin assembly at the cell periphery is thought to generate a membrane protrusion force that is essential for cell migration.40 Compared with vector-transduced cells, RhoH-transduced HPCs demonstrated significantly reduced migration in response to SDF-1α in a transwell assay (Figure 5C). The differences were consistently observed over a range of concentrations of SDF-1α and occurred despite normal expression of CXCR4 (125 ± 16 versus 136 ± 21; MFI, mean ± SD, RhoH-versus vector-transduced cells; n = 3), the receptor for SDF-1α. These data demonstrate that RhoH overexpression is associated with defective assembly and polarization of F-actin and defective cell migration in response to SDF-1α.
RhoH overexpression suppresses activation of Rac GTPases in hematopoietic progenitor cells
Previous studies in T-cell lines have suggested cross talk between RhoH and Rac GTPases.19 Defective proliferation/survival and engraftment of RhoH-transduced progenitor cells resemble the phenotype of Rac1–/–Rac2–/– progenitor cells.10 Therefore, we next determined whether RhoH overexpression affects the expression or activation of Rac proteins. The expression levels of total Rac proteins remain unchanged between vector- and RhoH-transduced cells. The levels of the active, GTP-bound Rac proteins were measured in vector- and RhoH-transduced HPCs by a PAK1 effector pull-down assay.41 RhoH-transduced cells displayed 2- to 3-fold reduced levels of the GTP-bound Rac proteins after stimulation with SCF (Figure 6). These data extend previous studies in cell lines and suggest that RhoH may function in an antagonistic fashion to Rac-mediated signaling in primary hematopoietic cells.
Reduced Rac activation in response to SCF in RhoH-transduced progenitor cells. Vector- and RhoH-transduced progenitor (c-Kit+, EGFP+) cells were stimulated with 100 ng/mL SCF for 0 to 5 minutes and used in a PAK1 effector pull-down assay. The levels of the active, GTP-bound Rac proteins were examined by immunoblot analysis using the anti-Rac antibody detecting both Rac1 and Rac2. The levels of total Rac proteins in whole-cell lysates were examined in parallel. One representative blot of 3 experiments is shown.
Reduced Rac activation in response to SCF in RhoH-transduced progenitor cells. Vector- and RhoH-transduced progenitor (c-Kit+, EGFP+) cells were stimulated with 100 ng/mL SCF for 0 to 5 minutes and used in a PAK1 effector pull-down assay. The levels of the active, GTP-bound Rac proteins were examined by immunoblot analysis using the anti-Rac antibody detecting both Rac1 and Rac2. The levels of total Rac proteins in whole-cell lysates were examined in parallel. One representative blot of 3 experiments is shown.
Down-regulation of endogenous RhoH expression induces hematopoietic progenitor cell proliferation, survival, and migration
To further understand the role of endogenous RhoH in hematopoietic cells, we performed experiments using RNA interference (RNAi) to down-regulate RhoH expression in HPCs. The small interfering RNAs of mouse RhoH driven by the RNA PolIII-specific U6 gene promoter (U6-siRhoHs) were cloned into MIEG3 (Figure 7A). On the basis of their efficacy of RNAi in the transduced progenitor cells (EGFP+, c-Kit+) as measured by quantitative real-time RT-PCR and immunoblot assays, we chose one siRhoH that reduces RhoH expression to less than 20% of the endogenous level and another control siRhoH that has little effect on RhoH expression in the following studies (Figure 7B, left panel). The siRhoH specifically inhibits RhoH expression, but not the related Rho GTPases, such as Rac (Figure 7B-C). Compared with cells transduced with vector and the control siRhoH, inhibition of RhoH expression by the siRhoH in HPCs led to a significant increase in the frequency of myeloid progenitor colonies in response to myeloid-stimulating cytokines (Figure 7D), SCF-induced growth associated with increased proliferation and reduced apoptosis (Figure 7E-G), and SDF-1α-induced migration (Figure 7H). These results, in addition to the observations associated with RhoH overexpression in these cells, suggest that RhoH is a negative regulator of HPC proliferation, survival, and migration.
Effects of inhibition of endogenous RhoH expression by RNAi on hematopoietic progenitor cell proliferation, survival, and migration. (A) MIEG3-based retroviral vector expressing EGFP and siRNAs specific to RhoH (the siRhoH or the control siRhoH) driven by a U6 gene promoter. Wild-type LDBM cells were transduced with MIEG3/U6-siRhoH retroviral vectors. The EGFP+, c-Kit+ cells were sorted and used in the following assays. (B) The levels of RhoH and Rac2 mRNA examined by a quantitative real-time RT-PCR assay. Endogenous c-Abl expression was used as an internal control for quantification. (C) The level of RhoH protein examined by immunoblot analysis using a polyclonal anti-RhoH antibody. The level of Rac proteins was used as a control. (D) Myeloid progenitor colony-forming unit assay. Cells were plated in methylcellulose in the presence of SCF, G-CSF, and MGDF. (E) Cell expansion in liquid culture in response to SCF. (F) SCF-induced proliferation measured by [3H]-thymidine incorporation. (G) Apoptosis in the presence of SCF analyzed by Annexin V-APC and 7-AAD staining and flow cytometry. (H) Migration in a transwell chamber assay in response to SDF-1α (0-1000 ng/mL). In panels B and D-H, data represent the mean ± SD; n = 3. *P < .01 or P < .05, RhoH-versus vector- or control siRhoH-transduced cells. Results are representatives of a minimum of 3 experiments.
Effects of inhibition of endogenous RhoH expression by RNAi on hematopoietic progenitor cell proliferation, survival, and migration. (A) MIEG3-based retroviral vector expressing EGFP and siRNAs specific to RhoH (the siRhoH or the control siRhoH) driven by a U6 gene promoter. Wild-type LDBM cells were transduced with MIEG3/U6-siRhoH retroviral vectors. The EGFP+, c-Kit+ cells were sorted and used in the following assays. (B) The levels of RhoH and Rac2 mRNA examined by a quantitative real-time RT-PCR assay. Endogenous c-Abl expression was used as an internal control for quantification. (C) The level of RhoH protein examined by immunoblot analysis using a polyclonal anti-RhoH antibody. The level of Rac proteins was used as a control. (D) Myeloid progenitor colony-forming unit assay. Cells were plated in methylcellulose in the presence of SCF, G-CSF, and MGDF. (E) Cell expansion in liquid culture in response to SCF. (F) SCF-induced proliferation measured by [3H]-thymidine incorporation. (G) Apoptosis in the presence of SCF analyzed by Annexin V-APC and 7-AAD staining and flow cytometry. (H) Migration in a transwell chamber assay in response to SDF-1α (0-1000 ng/mL). In panels B and D-H, data represent the mean ± SD; n = 3. *P < .01 or P < .05, RhoH-versus vector- or control siRhoH-transduced cells. Results are representatives of a minimum of 3 experiments.
Discussion
Rho GTPases have been reported to be expressed in cells of hematopoietic origin, and their critical roles in controlling proliferation, survival, and function of hematopoietic cells have been elucidated. RhoH is a newly defined member of the Rho GTPase family and has been observed to be expressed in lymphocytic cells, specifically reportedly in T and B cells.19,20 However, these biochemical and expression studies of RhoH have been limited to lymphocytes and mainly based on cell lines. Here, we examine the physiologic expression of RhoH in primary hematopoietic cells and tissues, and we elucidate by overexpression and RNAi studies the biologic effects of dysregulated expression on hematopoietic cell function.
RT-PCR analysis demonstrate that RhoH transcripts, while hematopoietic specific, are not restricted to lymphoid cells, but they are also present in primitive progenitor cells and myeloid lineages, including neutrophils and mast cells. Also, RNA in situ hybridization analysis of mouse adult thymus confirms that RhoH transcript is detected in thymocytes of the thymic cortex but not in nonlymphoid cells of fibrovascular and fibroadipose tissues. Therefore, in addition to Rac2, a well-characterized regulator of blood cell formation and function, RhoH represents the second Rho GTPase member with a hematopoietic-specific expression.
RhoH, like other members of the RhoE subfamily of Rho GTPases, is GTPase deficient, remaining in the active, GTP-bound state. Therefore, the activity of RhoH is likely regulated by the level of the protein expressed in the cell rather than by other regulatory proteins, such as GEFs or GAPs. Studies in Jurkat cells have shown that RhoH expression is transcriptionally regulated upon stimulation with cytokines. Under physiologic conditions, RhoH transcripts are differentially expressed in murine T helper 1 (Th1) and Th2 T-cell subpopulations.19 Data shown here further demonstrate differential expression of RhoH transcript levels among hematopoietic lineages.
RhoH is also the first member of the Rho GTPase family to be reported with high frequency of mutations in hematologic malignancies. Here, we demonstrate that RhoH overexpression inhibits HPC proliferation and survival in vitro after growth factor stimulation and in vivo in response to stress factors. RhoH overexpression in HPCs is also associated with defective assembly and polarization of F-actin and reduced chemokine-induced cell migration in vitro and significantly reduces long-term reconstitution but not differentiation of myeloid and T and B lineages in lethally irradiated recipient mice. Proliferation, survival, and migration of HPCs are important cellular processes during their engraftment in the HM.17,42 Conversely, RhoH knockdown stimulates proliferation, survival, and migration of hematopoietic progenitor cells. These results implicate that RhoH is involved in regulating growth, actin cytoskeleton reorganization, and engraftment of HPCs, and it functions in a negative fashion.
As shown here, RhoH overexpression in HPCs also results in reduced activation of Rac proteins. Previously reported studies in T-cell lines have shown that RhoH inhibits Rac-mediated activation of nuclear factor-κB and p38 MAPK.19 Given that Rac1 and Rac2 are essential for the regulation of MAPK and Akt kinase pathways controlling proliferation and survival of HPCs,10 the biochemical antagonism of RhoH in Rac activation may explain the “inhibitory” effects of RhoH on proliferation and survival in these cells. Similarly, antagonism between 2 Rho GTPases, RhoA and RhoE, has also been demonstrated in the regulation of Ras-mediated transformation of epithelial cells.43 Further studies toward understanding of the mechanism of the cross talk between the positive and negative effects of Rho GTPases may thus provide critical insights to blood formation and blood cell function and may elucidate further the role of RhoH in the malignant process suggested by studies in DLBCL and other non-Hodgkin lymphomas.
Mutations of RHOH in human diffuse large B-cell lymphoma and AIDS-related non-Hodgkin lymphoma are found within 5′ noncoding regulatory regions.21,22 Although it remains to be investigated whether these mutations translate into abnormal levels of RhoH expression in hematopoietic cells, our results suggest that alteration of RhoH expression level can result in abnormal growth and function of these cells. These studies here in a mouse model may have important implications on the role of RhoH in both normal and malignant hematopoiesis.
Prepublished online as Blood First Edition Paper, October 19, 2004; DOI 10.1182/blood-2004-04-1604.
Supported by The Cincinnati Children's Hospital Research Foundation (Y.G.).
The publication costs of this article were defrayed in part by page charge payment. Therefore, and solely to indicate this fact, this article is hereby marked “advertisement” in accordance with 18 U.S.C. section 1734.
We thank Dr K. Stringer, Dr D. Witte, and the Molecular Pathology Core at Cincinnati Children's Hospital for assistance with in situ hybridization; Drs Y. Luo and Y. Zheng for providing HA-RhoH retroviral vectors; J. Bailey and V. Summey-Harner for technical assistance with bone marrow transplantation; and Keisha Steward for administrative assistance. We specially thank Drs D. Williams and Y. Zheng for their helpful discussion and critical comments on the manuscript.



![Figure 4. Proliferation and apoptosis of RhoH-transduced progenitor cells. LDBM cells were transduced with MIEG3-HA-RhoH and vector control. The EGFP+, c-Kit+ cells were sorted by FACS and used for the following assays. (A) Proliferation. Cells were starved in 1% serum-containing medium for 8 hours and stimulated with 100 ng/mL SCF for 48 hours. [3H]-thymidine was incorporated for 6 hours at 37°C. Data represent the mean ± SD; n = 6. (B) Apoptosis. Cells were stained with Annexin V-APC and 7-AAD after 100 ng/mL SCF stimulation for 48 hours. Data represent the mean ± SD; n = 3. *P < .01, RhoH-versus vector-transduced cells. These results shown in panels A and B are representatives of a minimum of 3 experiments. (C-D) In vivo apoptosis and proliferation analyses of RhoH-transduced BM cells from the representative recipient mice after 5-FU treatment. At 4 months after transplantation, the recipient mice of vector- or RhoH-transduced cells were injected intraperitoneally with 5-FU, and 48 hours later these mice were fed with 1 mg/mL BrdU for 36 hours. LDBM cells were harvested from each mouse and stained with APC-conjugated antibody to c-Kit receptor and PE-conjugated antibodies to BrdU or Annexin V. EGFP+, c-Kit+, Annexin V+ (C) or EGFP+, c-Kit+, BrdU+ (D) cells were analyzed by flow cytometry. Results shown in the top panels of panels C and D are gated on EGFP+ cells from a representative mouse. The lower panels show the summary data on apoptosis (C) and proliferation (D). Data represent the mean ± SD; n = 8 mice per group. *P < .01, RhoH-versus vector-transduced cells.](https://ash.silverchair-cdn.com/ash/content_public/journal/blood/105/4/10.1182_blood-2004-04-1604/6/m_zh80040574330004.jpeg?Expires=1766083204&Signature=k0bXGPTXhY~XwHdbwAJuQC0IxfkKDig9nwmhbwFi-eqJ5CYvcP3Bc9Ylmu51BfpqXJbVadpMXAz3tB-8dwJJc-8QBuWRHAiZwT8neVy9RONIwzyfwAWi2Nd4kwxgLg8VMfi5qVe4iAdOsbLYuxmFGeIAvKtFxlRy6pfP0QjCsEtk14zpGuBQMTDFCE7FDpqBK81JAwuqAv58u4eOcVZCbMxwFBp8lN9D41vxYZb3HuNA0x6CQ9LhvNktXNnxjoSHJ88m0UIM27lrXiEeib2mZ-Ip6~04CjNSPTVDimr5KO7rNmgnHaZOFroWv~Mk9jMT40Pvq7DQJie9YsnVhnKfCw__&Key-Pair-Id=APKAIE5G5CRDK6RD3PGA)


![Figure 7. Effects of inhibition of endogenous RhoH expression by RNAi on hematopoietic progenitor cell proliferation, survival, and migration. (A) MIEG3-based retroviral vector expressing EGFP and siRNAs specific to RhoH (the siRhoH or the control siRhoH) driven by a U6 gene promoter. Wild-type LDBM cells were transduced with MIEG3/U6-siRhoH retroviral vectors. The EGFP+, c-Kit+ cells were sorted and used in the following assays. (B) The levels of RhoH and Rac2 mRNA examined by a quantitative real-time RT-PCR assay. Endogenous c-Abl expression was used as an internal control for quantification. (C) The level of RhoH protein examined by immunoblot analysis using a polyclonal anti-RhoH antibody. The level of Rac proteins was used as a control. (D) Myeloid progenitor colony-forming unit assay. Cells were plated in methylcellulose in the presence of SCF, G-CSF, and MGDF. (E) Cell expansion in liquid culture in response to SCF. (F) SCF-induced proliferation measured by [3H]-thymidine incorporation. (G) Apoptosis in the presence of SCF analyzed by Annexin V-APC and 7-AAD staining and flow cytometry. (H) Migration in a transwell chamber assay in response to SDF-1α (0-1000 ng/mL). In panels B and D-H, data represent the mean ± SD; n = 3. *P < .01 or P < .05, RhoH-versus vector- or control siRhoH-transduced cells. Results are representatives of a minimum of 3 experiments.](https://ash.silverchair-cdn.com/ash/content_public/journal/blood/105/4/10.1182_blood-2004-04-1604/6/m_zh80040574330007.jpeg?Expires=1766083204&Signature=YA1J04kpvcWuAKsJcEKZCmBQZqHO4lXi-UhninJco1in8LAvdjKtKTH-IJvYHQwKit5cE1StVTmeCNOtFBA2N1XOTpMOclJqFf9g~SnisVHP4Q05vb6pKGCAhnZ35LT3Kzt3htUHZZiX70ujQYQ6Q-wwQ13~h~SUTWi5JncW3~jjVLhz2S4u8raBjsk8VHrXC8GxdRi8EOwwYRsAfzvWbUyIg~5ftJubvRfg25cWrS2LigQnXcjXoxycX3bX0-hiUic4jNTvbkB6g1tUdQMpfuVCLI-14yPHR2qieLNRdPNt3IN6RwOLpMn5pp6u2BF34do~DFKjzUg4CPjcJm-j3g__&Key-Pair-Id=APKAIE5G5CRDK6RD3PGA)



![Figure 4. Proliferation and apoptosis of RhoH-transduced progenitor cells. LDBM cells were transduced with MIEG3-HA-RhoH and vector control. The EGFP+, c-Kit+ cells were sorted by FACS and used for the following assays. (A) Proliferation. Cells were starved in 1% serum-containing medium for 8 hours and stimulated with 100 ng/mL SCF for 48 hours. [3H]-thymidine was incorporated for 6 hours at 37°C. Data represent the mean ± SD; n = 6. (B) Apoptosis. Cells were stained with Annexin V-APC and 7-AAD after 100 ng/mL SCF stimulation for 48 hours. Data represent the mean ± SD; n = 3. *P < .01, RhoH-versus vector-transduced cells. These results shown in panels A and B are representatives of a minimum of 3 experiments. (C-D) In vivo apoptosis and proliferation analyses of RhoH-transduced BM cells from the representative recipient mice after 5-FU treatment. At 4 months after transplantation, the recipient mice of vector- or RhoH-transduced cells were injected intraperitoneally with 5-FU, and 48 hours later these mice were fed with 1 mg/mL BrdU for 36 hours. LDBM cells were harvested from each mouse and stained with APC-conjugated antibody to c-Kit receptor and PE-conjugated antibodies to BrdU or Annexin V. EGFP+, c-Kit+, Annexin V+ (C) or EGFP+, c-Kit+, BrdU+ (D) cells were analyzed by flow cytometry. Results shown in the top panels of panels C and D are gated on EGFP+ cells from a representative mouse. The lower panels show the summary data on apoptosis (C) and proliferation (D). Data represent the mean ± SD; n = 8 mice per group. *P < .01, RhoH-versus vector-transduced cells.](https://ash.silverchair-cdn.com/ash/content_public/journal/blood/105/4/10.1182_blood-2004-04-1604/6/m_zh80040574330004.jpeg?Expires=1766083205&Signature=YARi8DumSKZW~Qi0uBb4jVxpibeopE3KBEDyndFZpM1-ISz2ZtRulytvLUDi8bxQvqMq2RHDCMsBUbcIPwFcnOTGtakPpIvblhSDeX574~KBbDg4P4Az8-QUr~deRYdAOUmYdjUltLVjh3Uhb4dfAw3Iyisp3Lh50rjaQ5apF0HDFwjgFV3osjKPFjcWjbfql6MFrMVHvSbptpWnQPioeQS62ZAkrT3iUtl65it2QEXto4w~m0LQvvyG~r2ioHZGW6nvi3KT4OHJA0NL7sllEoO8UBjIgt23ZJqrvJWQDRFEF92EGtD1LQxd-WCYSLGabpp8r3yspEJqWJLCNP08gg__&Key-Pair-Id=APKAIE5G5CRDK6RD3PGA)


![Figure 7. Effects of inhibition of endogenous RhoH expression by RNAi on hematopoietic progenitor cell proliferation, survival, and migration. (A) MIEG3-based retroviral vector expressing EGFP and siRNAs specific to RhoH (the siRhoH or the control siRhoH) driven by a U6 gene promoter. Wild-type LDBM cells were transduced with MIEG3/U6-siRhoH retroviral vectors. The EGFP+, c-Kit+ cells were sorted and used in the following assays. (B) The levels of RhoH and Rac2 mRNA examined by a quantitative real-time RT-PCR assay. Endogenous c-Abl expression was used as an internal control for quantification. (C) The level of RhoH protein examined by immunoblot analysis using a polyclonal anti-RhoH antibody. The level of Rac proteins was used as a control. (D) Myeloid progenitor colony-forming unit assay. Cells were plated in methylcellulose in the presence of SCF, G-CSF, and MGDF. (E) Cell expansion in liquid culture in response to SCF. (F) SCF-induced proliferation measured by [3H]-thymidine incorporation. (G) Apoptosis in the presence of SCF analyzed by Annexin V-APC and 7-AAD staining and flow cytometry. (H) Migration in a transwell chamber assay in response to SDF-1α (0-1000 ng/mL). In panels B and D-H, data represent the mean ± SD; n = 3. *P < .01 or P < .05, RhoH-versus vector- or control siRhoH-transduced cells. Results are representatives of a minimum of 3 experiments.](https://ash.silverchair-cdn.com/ash/content_public/journal/blood/105/4/10.1182_blood-2004-04-1604/6/m_zh80040574330007.jpeg?Expires=1766083205&Signature=H8703Y-64hb26Z5Yz1mMWt3bXgnu2qIiua5XT1wZJMNUS4qHsC7-J2HtyERzSvTTn4BPH1TbiCStWxB~9mDUvrlFZDkswA3x2KpImi~6i3dK~EohOcrTIuNb19wKnRDmI8zF0mFOgpMowrS7t4usl1St6ilj70C6FbMKoVnzEM7kQH6xpLmhz4vrrZ9bvKUUeH1J8VuBThy6XXlBDZNBIEQdlSGTV9xHC67~lZdOKgWgqFXQM~fF5xobNO3DD66M5~VorUZBOCW8G~zcd70bphPM83PgusbFhYsUlqa~BiIyw8LwhlTMF345plrgGKjYfYtDuBnAnJ-lorhYcp-0ig__&Key-Pair-Id=APKAIE5G5CRDK6RD3PGA)