Abstract
Vascular endothelial growth factor-A (VEGF-A) expression is up-regulated in several inflammatory diseases including psoriasis, delayed-type hypersensitivity (DTH) reactions, and rheumatoid arthritis. To directly characterize the biologic function of VEGF-A in inflammation, we evaluated experimental DTH reactions induced in the ear skin of transgenic mice that overexpress VEGF-A specifically in the epidermis. VEGF-A transgenic mice underwent a significantly increased inflammatory response that persisted for more than 1 month, whereas inflammation returned to baseline levels within 7 days in wild-type mice. Inflammatory lesions in VEGF-A transgenic mice closely resembled human psoriasis and were characterized by epidermal hyperplasia, impaired epidermal differentiation, and accumulation of dermal CD4+ T-lymphocytes and epidermal CD8+ lymphocytes. Surprisingly, VEGF-A also promoted lymphatic vessel proliferation and enlargement, which might contribute to the increased inflammatory response, as lymphatic vessel enlargement was also detected in human psoriatic skin lesions. Combined systemic treatment with blocking antibodies against VEGF receptor-1 (VEGFR-1) and VEGFR-2 potently inhibited inflammation and also decreased lymphatic vessel size. Together, these findings reveal a central role of VEGF-A in promoting lymphatic enlargement, vascular hyperpermeability, and leukocyte recruitment, thereby leading to persistent chronic inflammation. They also indicate that inhibition of VEGF-A bioactivity might be a new approach to anti-inflammatory therapy.
Introduction
Vascular endothelial growth factor-A (VEGF-A) is a homodimeric heparin-binding glycoprotein that occurs in at least 4 isoforms of 121, 165, 189, and 201 amino acids, as a result of alternative splicing (corresponding murine proteins are one amino acid shorter). VEGF-A binds to the 2 type III receptor tyrosine kinases VEGF receptor-1 (VEGFR-1, Flt-1) and VEGFR-2 (KDR or Flk-1), which are primarily expressed by vascular endothelial cells.1,2 VEGF-A165 also binds to the nonkinase receptors neuropilin 1 and 2.3 VEGF-A stimulates endothelial cell migration, proliferation, and survival in vitro and promotes microvascular permeability and angiogenesis in vivo.4,5 Previous studies have revealed that VEGF-A expression by epidermal keratinocytes and endothelial expression of VEGF receptors are up-regulated in several inflammatory conditions including psoriasis,6 delayed-type hypersensitivity reactions,7 and bullous diseases.8 However, the biologic importance of VEGF in the pathogenesis of chronic inflammation has remained unclear.
The lymphatic vascular system is composed of a network of thin-walled capillaries that drain protein-rich lymph from the extracellular space and thereby maintain normal tissue pressure.9 Moreover, lymphatic vessels play an important role in the afferent phase of the immune response.10 Little is known about the role of the lymphatic vascular system in the control of chronic inflammation, however, due to a lack of reliable markers and the dearth of knowledge about the molecules involved in lymphatic vessel formation.11,12
VEGF-A has been generally considered to be a specific growth factor for blood vessels.13 We and others have recently demonstrated that VEGFR-2 is also expressed on cultured lymphatic endothelial cells and in cutaneous lymphatic vessels in vivo, and that VEGF-A stimulates lymphatic endothelial cell proliferation in vitro.14,15 To directly investigate the biologic importance of VEGF-A for the induction and maintenance of chronic inflammation and for lymphatic vessel activation, we studied cutaneous delayed-type hypersensitivity (DTH) reactions—an established model for skin inflammation16,17 —in mice that overexpress VEGF-A164 specifically in the epidermis.18
We report that VEGF-A transgenic mice are unable to down-regulate experimentally induced skin inflammation. This leads to chronic psoriasis-like inflammatory skin lesions that are characterized by epidermal hyperplasia and by impaired epidermal differentiation, combined with accumulation of dermal CD4+ T lymphocytes and of epidermal CD8+ lymphocytes. Surprisingly, transgenic expression of VEGF-A also induced proliferation and persistent enlargement of lymphatic vessels that closely resembled the lymphatic phenotype that was found in human psoriatic skin. This enlargement of the lymphatics is likely to contribute to the increased and persistent inflammatory response in the VEGF-A transgenic mice. Importantly, systemic treatment with blocking antibodies against VEGFR-1 and VEGFR-2 potently inhibited inflammation and lymphatic vessel enlargement. Together, our data identify VEGF-A as a novel target for anti-inflammatory therapies.
Materials and methods
Induction of delayed-type hypersensitivity (DTH) reactions
DTH reactions were induced in the ear skin of 8-week-old female FVB wild-type mice or in transgenic mice that overexpress VEGF-A164 in the epidermis under control of the human keratin 14 promoter.18,19 Although homozygous VEGF transgenic mice spontaneously develop psoriasis-like inflammatory skin lesions at around 6 months of age,20 heterozygous VEGF transgenic mice, which were used in the present work, do not spontaneously develop inflammatory skin lesions.18 For all studies, mice were used at an age of 8 weeks, and there were no pre-existing inflammatory lesions at that age. Mice were sensitized by topical application of a 2% oxazolone (4-ethoxymethylene-2 phenyl-2-oxazoline-5-one; Sigma, St Louis, MO) solution in acetone/olive oil (4:1 vol/vol) to the shaved abdomen (50 μL) and to each paw (5 μL). Five days after sensitization (day 0), the right ears were challenged by topical application of 20 μL of a 1% oxazolone solution, whereas the left ears were treated with the vehicle alone. The ear thickness (n = 5 per time point) was measured for up to 4 weeks as described.17 The increase in ear thickness over baseline levels was used as a parameter for the extent of inflammation. The unpaired Student t test was used for statistical analysis.
In additional experiments, wild-type mice were treated or not by intraperitoneal injection 1 day before sensitization and every 3 days thereafter with 800 μg of a rat blocking monoclonal antibody against VEGFR-1 (n = 8; MF-1; Imclone, New York, NY), with 800 μg of a rat anti–VEGR-2 monoclonal antibody (n = 8; DC101; Imclone),21 with 800 μg rat IgG2a isotype control (n = 8; Sigma), or with a combination of the anti–VEGFR-1 and –VEGR-2 antibodies (800 μg each). All animal studies were approved by the Massachusetts General Hospital Subcommittee on Research Animal Care.
Enzyme-linked immunosorbent assay for VEGF-A
Skin lysates were obtained from ear skin 24 hours and 7 days after challenge with oxazolone or vehicle (n = 3 for each time point and genotype). Tissues were homogenized and murine VEGF-A levels were quantified by an enzyme-linked immunosorbent assay (ELISA; Quantikine M; R&D Systems, Minneapolis, MN) as described.22 The ELISA also detected the transgenic murine VEGF164. Statistical analysis was performed using the unpaired Student t test.
Histology, immunohistochemistry, and fluorescence-activated cell sorting
Mice were killed 24 hours, 7 days, and 30 days after oxazolone challenge. Ears were embedded in optimal cutting temperature (OCT) compound (Sakura Finetek, Torrance, CA) and were frozen on dry ice. Immunofluorescence analysis was performed on 6-μm cryostat sections as described,23 using a monoclonal rat antibody against mouse CD31 (Pharmingen, San Diego, CA) and polyclonal rabbit antibodies against the lymphatic-specific hyaluronan receptor LYVE-124 and against the lymphatic-specific transcription factor Prox-1.25 To investigate lymphatic endothelial cell proliferation in situ, frozen sections were incubated with a hamster antibody against the lymphatic-specific marker podoplanin26 (clone 8.1.1; Developmental Studies Hybridoma Bank, University of Iowa) and a rabbit antibody against proliferation-associated antigen Ki67 (NovoCastra Laboratories, Newcastle upon Tyne, United Kingdom). Corresponding secondary antibodies were labeled with Alexa Fluor 488 or Alexa Fluor 594 (Molecular Probes, Eugene, OR). Nuclei were counterstained with 20 μg/mL Hoechst bisbenzimide. T lymphocytes and macrophages were stained by biotinylated rat antibodies against mouse CD4, CD8, or CD11b (Pharmingen) and the horseradish peroxidase–conjugated ABC kit (Vector Laboratories, Burlingame, CA). Cells were counted in 5 random fields per mouse ear (n = 3 for each group) at × 20 magnification. Statistical analysis was performed using the unpaired Student t test. In addition, skin biopsies were obtained from psoriatic lesions and from uninvolved skin taken from 10 patients with plaque psoriasis (5 male, 5 female). These patients had not received treatment for at least 3 months; informed consent was obtained. Frozen sections were stained for CD31 (DAKO, Carpinteria, CA) and LYVE-1 as described.27 The draining lymph nodes of mouse ears (auricular nodes) were isolated according to National Institutes of Health (NIH) Publication 99-4494, Appendix J-10 (http://iccvam.niehs.nih.gov/methods/llnadocs/llnarep.pdf). Both auricular lymph nodes and the right inguinal lymph node were collected 24 hours and 7 days after oxazolone challenge (n = 3 per time point and genotype). Lymphocytes were mechanically released and the number of lymphocytes was determined for each lymph node. Cells of each site (n = 3) were pooled and incubated with combinations of anti–CD4–fluorescein isothiocyanate (FITC) (L3T4), anti–CD44-Cy-Chrome (IM7), anti–CD8-Cy-Chrome (53-5.8), anti–CD8–phycoerythrin (PE) (53-5.8), or anti–CD69-PE (H1.2F3) antibodies (Pharmingen). After incubation for 20 minutes at 4° C, cells were analyzed by fluorescence-activated cell sorting (FACS) as described.28
Measurement of plasma leakage
VEGF-A transgenic mice (n = 5) and wild-type littermates (n = 8) were injected intravenously with 100 μL Evans blue dye (30 mg/kg in 100 μL phosphate-buffered saline [PBS]; Sigma) at 24 hours or 7 days after oxazolone challenge. After 30 minutes, mice were anesthetized with a mixture of ketamine (800 μg/10g body weight Ketaset; Fort Dodge Laboratories, Fort Dodge, IA) and avertin (0.5 μg/10g body weight 2,2,2,-tribromoethanol in 2.5% t-amyl alcohol; Sigma). The vasculature was perfusion fixed, Evans blue dye was extracted from ear tissues, and vascular leakage was calculated as nanogram of Evans blue dye per milligram of tissue as described.22 The unpaired Student t test was used for statistical analysis.
Computer-assisted morphometric vessel analysis
CD31 and LYVE-1 double-labeled sections (n = 3 per time point) were examined using a Nikon E-600 microscope (Nikon, Melville, NY) and images were captured with a SPOT digital camera (Diagnostic Instruments, Sterling Heights, MI). Morphometric analysis of digital images was performed using the IP-LAB software (Scanalytics, Fairfax, VA). Three individual fields per section were examined at × 100 magnification and the number of vessels per millimeter ear length and the average vessel size were determined as described previously.22 The unpaired Student t test was used to analyze differences in the microvessel density and vascular size. The size of cutaneous lymphatic vessels was also quantified in normal and inflamed ear skin (n = 3 per time point and condition) obtained from placental growth factor-2 (PlGF-2) transgenic mice22 and from thrombospondin-2 (TSP-2)–deficient mice,17 which are characterized by highly increased inflammation, angiogenesis, and edema formation after induction of DTH reactions,17,22 and from their wild-type controls.
Intravital microlymphangiography
Mice were anesthetized and placed on the stage of an inverted microscope. Alexa Fluor 647–conjugated dextran (molecular weight 10 kDa; 10 mg/mL; 1 μL per injection site; Molecular Probes) was injected intradermally into the ears of VEGF-A transgenic and wild-type mice at 24 hours and at 7 days after elicitation of DTH reactions. The uptake of dextran by lymphatic vessels was imaged using a custom-built real-time laser scanning confocal microscope.29 The laser power at the level of the skin was approximately 1 mW to 5 mW and the field of view was 800 × 600 μm. Scanning and image acquisition were computer-controlled to produce variable frame rates from 15 Hz to 30 Hz, and the signal output was digitized with a National Instruments NI-1408 board and recorded on digital videotapes. The diameter of lymphatic vessels at 10 to 15 randomly chosen points was evaluated in each picture (n = 90 per group), using the NIH 1.62 image software.
Isolation of RNA and Taqman real-time RT-PCR
Total cellular RNA was isolated from mouse ears and Taqman-based, real-time reverse transcriptase–polymerase chain reactions (RT-PCRs) were performed as described, using the ABI Prism 7000 Sequence Detection System.30 The following forward and reverse primers and dual-labeled probes were used: VEGF-A (CATCTTCAAGCCGTCCTGTGT, CAGGGCTTCATCGTTACAGCA and FAM-CCGCTGATGCGCTGTGCAGG-TAMRA), VEGF-C (AAGACCGTGTGCGAATCGA, ACACAGCGGCATACTTCTTCAC and FAM-TGAAGCATTGTGATCCAGGACTGTCCTTT-TAMRA), VEGF-D (AAATCGCGCACTCTGAGGA, TGGCAAGAAGACTTTTGAGCTTCAA and FAMTGGAAGCTGTGGCGATGGCCG-TAMRA), and FGF-2 (GTCACGGAAATACTCCAGTTGGT, CCCGTTTTGGATCCGAGTT and FAM-TGTGGCACTGAAACGAACTGGGCAG-BHQ1). Glyceraldehyde-3-phosphate dehydrogenase (GAPDH) transcripts were simultaneously measured in all reactions as internal controls (TCACTGGCATGGCCTTCC, GGCGGGCACGTCAGATCCA and JOE-TTCCTACCCCCAATGTGTCCGTCG-TAMRA). The Taqman EZ RT-PCR Core Reagent (Applied Biosystems, Foster City, CA) was used for all reactions. Total RNA was treated with RNAse-free RQ-DNAse (Promega, Madison, WI) before analysis, and 50 ng total RNA was used for each reaction. Data were normalized based on the expression levels of GAPDH.
Results
VEGF-A transgenic mice are unable to down-regulate experimentally induced inflammation
DTH reactions were induced in VEGF-A–overexpressing mice and in their wild-type littermates using oxazolone as a sensitizing agent. At 24 hours after challenge, the extent of edema formation was comparable in VEGF-A transgenic mice and in their wild-type littermates (Figure 1A). Ear swelling continuously declined in wild-type mice and returned to baseline levels by day 7. In contrast, cutaneous inflammation and edema formation persisted in VEGF-A transgenic mice throughout the entire observation period of 30 days after challenge (Figure 1A). After 30 days, VEGF-A transgenic mice developed erythematous, thickened and scaly skin lesions (Figure 1C), whereas little or no inflammation was detectable in wild-type mice at this time point (Figure 1B). ELISAs of ear skin lysates revealed that VEGF-A expression levels in noninflamed skin were more than 7-fold higher (P < .05) in VEGF-A transgenic mice (98.2 ± 3 pg/mg) than in wild-type mice (13.6 ± 13.6 pg/mg; Figure 1D-E), confirming efficient transgene expression. In wild-type mice, VEGF-A expression was up-regulated by 4.9-fold 24 hours after induction of inflammation (66.7 ± 6.4 pg/mg) and remained significantly increased after 7 days (49.5 ± 3.0 pg/mg, P < .05; Figure 1D-E). VEGF-A levels were significantly higher in the inflamed skin of VEGF-A transgenic mice 24 hours (334.8 ± 14.8 pg/mg; P < .01) and 7 days (180.5 ± 9.6 pg/mg; P < .01) after induction of inflammation. In contrast, quantitative real-time RT-PCR analyses of RNA extracted from mouse ears revealed that the expression levels of VEGF-C (Figure 1F) and VEGF-D (Figure 1G) were not up-regulated in the inflamed skin of VEGF-A transgenic mice.
Increased and prolonged ear swelling in DTH reactions elicited in VEGF-A transgenic mice. DTH reactions were induced in the ear skin of VEGF-A transgenic and in wild-type mice using oxazolone (A). Ear swelling is expressed as the increase (Δ) over the original ear thickness in μm. Challenged ears in VEGF-A transgenic mice (•) and wild-type mice (▪) showed comparable swelling 24 hours after challenge with oxazolone. Whereas in wild-type mice the swelling reached background levels within 7 days, it was significantly increased and prolonged in VEGF-A transgenic mice. ○ indicates vehicle-treated VEGF-A transgenic mice; □, vehicle-treated wild-type mice. Data are expressed as mean plus or minus standard deviation (SD; n = 5 per condition and time point). After 30 days, inflammation had disappeared in wild-type mice (B). In VEGF-A transgenic mice, the challenged right ears remained erythematous, thickened, and scaly with pronounced vascularization (C). VEGF-A ELISA revealed higher protein concentrations in the noninflamed ears of VEGF-A transgenic mice at 24 hours (D) and 7 days (E) than in wild-type controls. At both time points, VEGF-A levels were increased in the inflamed skin of wild-type mice and were even further elevated in transgenic mice. Data are expressed as mean plus or minus standard error of the mean (SEM; n = 3 per condition and time point). *P < .05; **P < .01; ***P < .001. Taqman quantitative real-time RT-PCR revealed that the mRNA expression levels of the lymphangiogenesis factors VEGF-C and VEGF-D were not up-regulated in the inflamed skin of VEGF-A transgenic mice, as compared with vehicle-treated skin (F,G). Data are expressed as mean plus or minus SD (n = 3 per condition and time point).
Increased and prolonged ear swelling in DTH reactions elicited in VEGF-A transgenic mice. DTH reactions were induced in the ear skin of VEGF-A transgenic and in wild-type mice using oxazolone (A). Ear swelling is expressed as the increase (Δ) over the original ear thickness in μm. Challenged ears in VEGF-A transgenic mice (•) and wild-type mice (▪) showed comparable swelling 24 hours after challenge with oxazolone. Whereas in wild-type mice the swelling reached background levels within 7 days, it was significantly increased and prolonged in VEGF-A transgenic mice. ○ indicates vehicle-treated VEGF-A transgenic mice; □, vehicle-treated wild-type mice. Data are expressed as mean plus or minus standard deviation (SD; n = 5 per condition and time point). After 30 days, inflammation had disappeared in wild-type mice (B). In VEGF-A transgenic mice, the challenged right ears remained erythematous, thickened, and scaly with pronounced vascularization (C). VEGF-A ELISA revealed higher protein concentrations in the noninflamed ears of VEGF-A transgenic mice at 24 hours (D) and 7 days (E) than in wild-type controls. At both time points, VEGF-A levels were increased in the inflamed skin of wild-type mice and were even further elevated in transgenic mice. Data are expressed as mean plus or minus standard error of the mean (SEM; n = 3 per condition and time point). *P < .05; **P < .01; ***P < .001. Taqman quantitative real-time RT-PCR revealed that the mRNA expression levels of the lymphangiogenesis factors VEGF-C and VEGF-D were not up-regulated in the inflamed skin of VEGF-A transgenic mice, as compared with vehicle-treated skin (F,G). Data are expressed as mean plus or minus SD (n = 3 per condition and time point).
Transgenic overexpression of VEGF-A induces psoriasis-like chronic skin inflammation
Ear skin obtained from wild-type mice at 1 month after oxazolone challenge showed normal skin architecture and no signs of inflammation (Figure 2A). In contrast, the epidermis of VEGF-A transgenic mice was hyperplastic, parakeratotic (persistence of nuclei within the stratum corneum), and contained fingerlike, anastomosing extensions that protruded into the dermis (Figure 2B). Pronounced edema and dense inflammatory infiltrates were regularly found in the dermis of VEGF-A transgenic mice (Figure 2B), and immunohistochemical analyses revealed a dense infiltrate of CD4+ lymphocytes within the dermis and a considerable number of CD8+ lymphocytes within the epidermis (Figure 2D,F). Wild-type mice, in contrast, had only a few scattered T lymphocytes in the dermis at 1 month after challenge (Figure 2C,E).
Transgenic overexpression of VEGF-A induces a psoriasis-like phenotype after experimental induction of inflammation. One month after challenge, the ears of wild-type mice showed normal histoarchitecture and no apparent sign of inflammation (A). In VEGF-A–overexpressing mice, the challenged skin showed epidermal hyperplasia, fingerlike communicating epidermal protrusions into the dermis and a dense inflammatory infiltrate (B). A few CD4+ and CD8+ T cells (arrowheads) were scattered throughout the dermis of wild-type mice (C and E) one month after challenge whereas in VEGF-A transgenic mice, dense CD4+ infiltrates were found in the dermis (D) and CD8+ cells predominantly in the epidermis (F). Stains: (A-B) hematoxylin and eosin, (C-D) CD4, (E-F) CD8. Scale bar: 100 μm. At 24 hours after challenge, lymph nodes draining the oxazolone-challenged ears of VEGF-A transgenic mice contained 3.5 times more lymphocytes (G), as compared with wild-type mice. After 7 days, the number of lymphocytes remained highly elevated in the lymph nodes draining oxazolone-challenged sites in VEGF-A transgenic mice (H). No major differences in the number of activated T-lymphocytes were found in inguinal lymph nodes. Data are expressed as mean plus or minus SEM (n = 3 per condition and time point). *P < .05; **P < .01.
Transgenic overexpression of VEGF-A induces a psoriasis-like phenotype after experimental induction of inflammation. One month after challenge, the ears of wild-type mice showed normal histoarchitecture and no apparent sign of inflammation (A). In VEGF-A–overexpressing mice, the challenged skin showed epidermal hyperplasia, fingerlike communicating epidermal protrusions into the dermis and a dense inflammatory infiltrate (B). A few CD4+ and CD8+ T cells (arrowheads) were scattered throughout the dermis of wild-type mice (C and E) one month after challenge whereas in VEGF-A transgenic mice, dense CD4+ infiltrates were found in the dermis (D) and CD8+ cells predominantly in the epidermis (F). Stains: (A-B) hematoxylin and eosin, (C-D) CD4, (E-F) CD8. Scale bar: 100 μm. At 24 hours after challenge, lymph nodes draining the oxazolone-challenged ears of VEGF-A transgenic mice contained 3.5 times more lymphocytes (G), as compared with wild-type mice. After 7 days, the number of lymphocytes remained highly elevated in the lymph nodes draining oxazolone-challenged sites in VEGF-A transgenic mice (H). No major differences in the number of activated T-lymphocytes were found in inguinal lymph nodes. Data are expressed as mean plus or minus SEM (n = 3 per condition and time point). *P < .05; **P < .01.
At 24 hours after oxazolone challenge of wild-type mice, the draining lymph nodes were macroscopically unchanged and showed a slight increase in the total number of lymphocytes (2.45 × 106 ± 0.6), as compared with the vehicle-treated side (1.13 × 106 ± 0.1; not significant). In contrast, the lymph nodes draining the oxazolone-challenged side of VEGF-A transgenic mice were enlarged and contained highly increased numbers of lymphocytes (8.65 × 106 ± 2.6), compared with the vehicle-treated side (1.18 × 106 ± 0.07; P < .01) or with the oxazolone-challenged side of wild-type mice (2.45 × 106 ± 0.6; P < .01; Figure 2G). At 7 days after challenge, the total cell count in lymph nodes draining the oxazolone-challenged side (13.7 × 106 ± 2) was even further increased over the vehicle-treated side (3.8 × 106 ± 0.4; P < .01) in VEGF-A transgenic mice, and was significantly higher than in wild-type mice (4.85 × 106 ± 1.0, oxazolone-treated side; 2.14 × 106 ± 0.1, vehicle-treated side; Figure 2H). FACS analysis of isolated lymphocytes for the expression of early (CD69) and late (CD44) activation markers revealed comparable ratios of activated CD4+ and CD8+ T cells in both VEGF-A transgenic and wild-type mice (data not shown).
Enhanced vascular leakage in the inflamed skin of VEGF-A transgenic mice
Vascular leakage with consecutive plasma extravasation is a hallmark of the early phase of inflammatory reactions. To determine if the inflammation in VEGF-A transgenic mice was associated with increased vascular permeability, mice received an intravenous injection of Evans blue dye at 24 hours or at 7 days after elicitation of DTH reactions. The amount of extravasated dye was quantified in the ear skin and served as a parameter for vessel leakage. The baseline extravasation of dye in the noninflamed ears of VEGF-A transgenic mice (34.2 ± 6.5 ng/mg) was significantly higher than in wild-type mice (7.0 ± 2.0 ng/mg; P < .01; Figure 3A-B,E). At 24 hours after induction of DTH reactions, vascular leakage was increased by more than 10-fold in wild-type mice (71.2 ± 19.3 ng/mg) and by 11.5-fold in VEGF-A transgenic mice (395 ± 143.8 ng/mg), as compared with vehicle-treated ears (P < .01; Figure 3A-B,E). At 7 days after elicitation of DTH reactions, vessel leakage in the inflamed ears was diminished in both wild-type (15.5 ± 6.6 ng/mg) and VEGF-A transgenic mice (132.5 ± 39.4 ng/mg; Figure 3C-D,F), although levels were still much higher in the VEGF-A transgenic mice. These findings indicate that persistently increased fluid accumulation contributed to the extended inflammatory response in the VEGF-A transgenic mice.
Enhanced vascular leakage in the inflamed skin of VEGF-A transgenic mice. Induction of DTH reactions in the right ears of wild-type mice resulted in moderately increased vascular leakage, as visualized by the extravasation of Evans blue dye (A) which normalized within 7 days (C). Highly increased vascular permeability in the right ear of a VEGF-A transgenic mouse 24 hours after antigen challenge (B) and persistent though reduced Evans blue dye extravasation 7 days thereafter (D). Quantitative analysis of Evans blue dye deposition revealed enhanced vascular leakage in VEGF-A transgenic mice 24 hours (E) and 7 days (F) after elicitation of DTH reactions. Data are expressed as mean plus or minus SEM. *P < .05, **P < .01.
Enhanced vascular leakage in the inflamed skin of VEGF-A transgenic mice. Induction of DTH reactions in the right ears of wild-type mice resulted in moderately increased vascular leakage, as visualized by the extravasation of Evans blue dye (A) which normalized within 7 days (C). Highly increased vascular permeability in the right ear of a VEGF-A transgenic mouse 24 hours after antigen challenge (B) and persistent though reduced Evans blue dye extravasation 7 days thereafter (D). Quantitative analysis of Evans blue dye deposition revealed enhanced vascular leakage in VEGF-A transgenic mice 24 hours (E) and 7 days (F) after elicitation of DTH reactions. Data are expressed as mean plus or minus SEM. *P < .05, **P < .01.
Transgenic overexpression of VEGF-A induces lymphatic vessel enlargement
Accumulation of tissue fluid is controlled by the balance of vascular leakage and fluid drainage via the lymphatic vascular system. Because lymphatic vessels play a crucial role in the resolution of inflammatory tissue edema, we next investigated the effects of chronic VEGF-A overexpression on the cutaneous lymphatic vascular system. The skin of VEGF-A transgenic mice was characterized by multiple, tortuous blood vessels, most prominently in the upper dermis adjacent to the site of epidermal VEGF-A overexpression (Figure 4C-D,G-H). Immunofluorescence analysis of the lymphatic-specific hyaluronan receptor LYVE-1 revealed enlarged dermal lymphatics in the noninflamed skin of VEGF-A transgenic mice (Figure 4C,G), as compared with wild-type mice (Figure 4A,E). In the skin of wild-type mice, induction of the DTH reaction led to tissue edema and to transient enlargement of LYVE-1+ lymphatic vessels (Figure 4B) that also coexpressed Prox1 (data not shown). This reaction continuously declined for the first 7 days after challenge, and reached baseline levels by 1 month after challenge (Figure 4F). In contrast, VEGF-A transgenic mice showed prolonged ear swelling, as well as enhanced and persistent enlargement of lymphatic vessels that was still detectable after 1 month (Figure 4D,H). Immunofluorescent double stains for the proliferation-associated antigen Ki67 and for the lymphatic-specific marker podoplanin26 revealed active lymphatic endothelial cell proliferation within the enlarged lymphatic vessels in the chronically inflamed skin of VEGF-A transgenic mice. Proliferating lymphatic endothelial cells were detected as early as 1 week after induction of DTH reactions and were found throughout the observation period (Figure 4I-J). No proliferating lymphatic endothelial cells were detected in wild-type mice at any time point (data not shown).
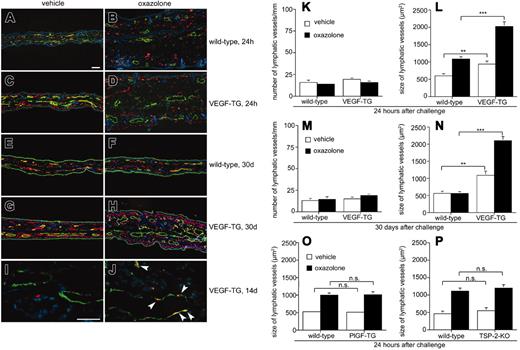
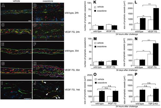
Lymphatic vessel enlargement and proliferation in the ear skin of VEGF-A transgenic mice. In VEGF-A transgenic mice, the number of small, tortuous, CD31+(red)/LYVE-1– blood vessels was increased in the superficial dermis adjacent to the site of transgenic VEGF-A overexpression (C-D, G-H), as compared with wild-type mice (A-B, E-F). Lymphatic vessels (LYVE-1+, green) were larger in the ear skin of VEGF-A–overexpressing mice (C, G) than in wild-type mice (A, E) under noninflamed conditions. At 24 hours after elicitation of DTH reactions, lymphatic vessels were dramatically more enlarged in transgenic mice (D) compared with wild-type littermates (B). By 30 days later, lymphatic vessels in challenged ears had returned to normal size in wild-type mice (F), but not in VEGF-A transgenic mice, in which lymphatic vessels remained enlarged (H). Scale bar: 100 μm. Double stains for the lymphatic marker podoplanin (green) and the proliferation marker Ki67 (red) demonstrated active lymphatic endothelial cell proliferation (arrowheads) in the enlarged lymphatics of inflamed ears (14 days) of VEGF-A transgenic mice (J) but not in vehicle-treated ears (I). Scale bar: 50 μm. Computer-assisted morphometric analysis revealed comparable numbers of lymphatic vessels per millimeter ear length in VEGF-A transgenic (TG) and wild-type mice, either treated with vehicle (□) or after induction of the DTH (▪) (K). In contrast, the size of lymphatic vessels was significantly increased in untreated skin of VEGF-A transgenic mice with a further pronounced increase at 24 hours after challenge (L). After 30 days, the number of lymphatic vessels per millimeter ear length varied only insignificantly between transgenic and wild-type mice (M). However, lymphatic vessels remained enlarged in transgenic mice, but had returned to their original size in wild-type mice (N). Data are expressed as mean plus or minus SEM (n = 3 per genotype and time point). **P < .01, ***P < .001. In contrast, the lymphatic vessel size in the inflamed ear skin of PlGF transgenic mice (O) and of TSP-2–deficient mice (P), which are also characterized by enhanced inflammation, angiogenesis, and edema formation, was comparable to wild-type mice at 24 hours after induction of DTH reactions (n = 3 per genotype and time point).
Lymphatic vessel enlargement and proliferation in the ear skin of VEGF-A transgenic mice. In VEGF-A transgenic mice, the number of small, tortuous, CD31+(red)/LYVE-1– blood vessels was increased in the superficial dermis adjacent to the site of transgenic VEGF-A overexpression (C-D, G-H), as compared with wild-type mice (A-B, E-F). Lymphatic vessels (LYVE-1+, green) were larger in the ear skin of VEGF-A–overexpressing mice (C, G) than in wild-type mice (A, E) under noninflamed conditions. At 24 hours after elicitation of DTH reactions, lymphatic vessels were dramatically more enlarged in transgenic mice (D) compared with wild-type littermates (B). By 30 days later, lymphatic vessels in challenged ears had returned to normal size in wild-type mice (F), but not in VEGF-A transgenic mice, in which lymphatic vessels remained enlarged (H). Scale bar: 100 μm. Double stains for the lymphatic marker podoplanin (green) and the proliferation marker Ki67 (red) demonstrated active lymphatic endothelial cell proliferation (arrowheads) in the enlarged lymphatics of inflamed ears (14 days) of VEGF-A transgenic mice (J) but not in vehicle-treated ears (I). Scale bar: 50 μm. Computer-assisted morphometric analysis revealed comparable numbers of lymphatic vessels per millimeter ear length in VEGF-A transgenic (TG) and wild-type mice, either treated with vehicle (□) or after induction of the DTH (▪) (K). In contrast, the size of lymphatic vessels was significantly increased in untreated skin of VEGF-A transgenic mice with a further pronounced increase at 24 hours after challenge (L). After 30 days, the number of lymphatic vessels per millimeter ear length varied only insignificantly between transgenic and wild-type mice (M). However, lymphatic vessels remained enlarged in transgenic mice, but had returned to their original size in wild-type mice (N). Data are expressed as mean plus or minus SEM (n = 3 per genotype and time point). **P < .01, ***P < .001. In contrast, the lymphatic vessel size in the inflamed ear skin of PlGF transgenic mice (O) and of TSP-2–deficient mice (P), which are also characterized by enhanced inflammation, angiogenesis, and edema formation, was comparable to wild-type mice at 24 hours after induction of DTH reactions (n = 3 per genotype and time point).
Computer-assisted morphometric vessel analysis confirmed that the average number of blood vessels in normal skin was significantly higher (P < .001) in VEGF-A transgenic mice (93 ± 3.2 blood vessels/mm ear length) than in wild-type mice (42 ± 4.7 blood vessels/mm ear length) whereas the number of lymphatic vessels was comparable in both genotypes (Figure 4K,M). However, lymphatic vessels were significantly larger in VEGF-A transgenic mice (935.2 ± 80.7 μm2; P < .01) than in wild-type controls (592.6 ± 62.2 μm2; Figure 4L). At 24 hours after elicitation of DTH reactions, the size of lymphatics was increased by 1.8-fold (P < .001) in wild-type skin (average vessel size 1078.3 ± 70 μm2) and 2.1-fold (P < .001) in VEGF-A–overexpressing skin (2014.4 ± 139.5 μm2; Figure 4L). After 7 days, the average lymphatic vessel size in the challenged ears of wild-type mice had largely returned to pre-challenge levels (644.7 ± 52.6 μm2), whereas lymphatic vessels remained greatly enlarged in VEGF-A transgenic mice (1901.6 ± 182.6 μm2). At 1 month after challenge, the size of lymphatic vessels remained significantly enlarged in the VEGF-A transgenic mice (2088.1 ± 125.3 μm2) compared with wild-type controls (554.3 ± 52.6 μm2; P < .001; Figure 4N).
To investigate whether the observed lymphatic enlargement in VEGF-A transgenic mice was directly mediated by VEGF-A or was the indirect result of enhanced inflammation and edema formation, we next quantified the size of lymphatic vessels in 2 additional genetic mouse models (K14/PlGF-2 transgenic mice and TSP-2–deficient mice) that we have previously shown to be also characterized by enhanced skin inflammation, edema formation, and vascular leakage after induction of DTH reactions.17,22 Remarkably, the size of lymphatic vessels in the inflamed ear skin of both PlGF-2 transgenic mice (1008.6 ± 88.4 μm2; Figure 4O) and of TSP-2–deficient mice (1194.4 ± 98.9 μm2; Figure 4P) was comparable to the size of lymphatic vessels in their wild-type control mice at 24 hours after challenge, indicating that the enhanced lymphangiogenic response in VEGF-A transgenic mice was specifically mediated by VEGF-A.
Imaging of lymphatic vessels by intravital lymphangiography
To further analyze the relationship between lymphatics and the inflammatory response, lymphatic vessels were imaged by intravital confocal laser microscopy after intradermal injection of fluorescently labeled dextran. Under noninflamed conditions, wild-type mice had delicate lymphatic vessels with an average diameter of 33.6 ± 2.7 μm (Figure 5A). At 24 hours after initiation of DTH reactions, lymphatics were significantly enlarged (average diameter, 68.3 ± 2.6 μm; P < .001; Figure 5B) but returned to their initial size within 1 week after challenge (Figure 5E-F). In contrast, the average diameter of lymphatics was significantly larger (P < .001) in the noninflamed skin of VEGF-A transgenic mice (55.9 ± 2.9 μm) than in wild-type mice (Figure 5A,C), and was further increased at 24 hours after inflammation induction (129.7 ± 7.1 μm; Figure 5D). In contrast to wild-type mice, lymphatic vessel enlargement persisted even after 1 week in VEGF-A transgenic mice (127.3 ± 6.1 μm; Figure 5H).
Transgenic VEGF-A induces enlargement of lymphatic vessels in vivo. Fluorescently labeled dextran was injected into the ear skin of VEGF-A transgenic (VEGF-TG) and wild-type mice. In wild-type mice, lymphatic vessels were relatively small in vehicle-treated skin (A) and were dilated within 24 hours after initiation of DTH reactions (B). In VEGF-A transgenic mice, lymphatic vessels were larger than wild-type vessels under noninflamed conditions (C) and were further enlarged 24 hours after antigen challenge (D). In wild-type mice, lymphatic vessels returned to their normal size within 7 days after challenge (E-F). This is in contrast to VEGF-A transgenic mice, in which the lymphatic vessels in the inflamed skin remained dramatically enlarged (H) compared with vehicle-treated tissue (G) for more than 7 days. Differences in vessel diameters in vivo were calculated 24 hours (I) and 7 days (J) after antigen challenge and are expressed as mean plus or minus SEM (n = 90 regions of interest per genotype and time point). ***P < .001. Scale bar: 100 μm.
Transgenic VEGF-A induces enlargement of lymphatic vessels in vivo. Fluorescently labeled dextran was injected into the ear skin of VEGF-A transgenic (VEGF-TG) and wild-type mice. In wild-type mice, lymphatic vessels were relatively small in vehicle-treated skin (A) and were dilated within 24 hours after initiation of DTH reactions (B). In VEGF-A transgenic mice, lymphatic vessels were larger than wild-type vessels under noninflamed conditions (C) and were further enlarged 24 hours after antigen challenge (D). In wild-type mice, lymphatic vessels returned to their normal size within 7 days after challenge (E-F). This is in contrast to VEGF-A transgenic mice, in which the lymphatic vessels in the inflamed skin remained dramatically enlarged (H) compared with vehicle-treated tissue (G) for more than 7 days. Differences in vessel diameters in vivo were calculated 24 hours (I) and 7 days (J) after antigen challenge and are expressed as mean plus or minus SEM (n = 90 regions of interest per genotype and time point). ***P < .001. Scale bar: 100 μm.
Lymphatic vessel enlargement in human psoriasis
To investigate whether chronic skin inflammation in human psoriasis might also be associated with persistent lymphatic vessel enlargement, skin biopsies were obtained from psoriatic lesions and from adjacent noninvolved skin of 10 patients with chronic plaque-type psoriasis. Immunofluorescence analysis of CD31 and LYVE-1 expression patterns revealed small, collapsed lymphatic vessels in clinically uninvolved skin (Figure 6A), similar to the findings in normal human skin (not shown). In contrast, psoriatic lesions were characterized by enlarged and tortuous blood vessels in the dermal papillae and by markedly enlarged lymphatic vessels, similar to the findings in VEGF-A transgenic mice (Figure 6B).
Lymphatic vessel enlargement in patients with psoriasis. (A) Clinically uninvolved skin from patients with psoriasis showed normal patterns of blood (red; CD31) and lymphatic (green; LYVE-1) vessels. (B) Psoriatic skin was characterized by multiple enlarged blood vessels in the upper dermis adjacent to the thickened epidermis and by highly enlarged lymphatic vessels (arrows). Representative pictures from the lower back are shown. Scale bar: 100 μm.
Lymphatic vessel enlargement in patients with psoriasis. (A) Clinically uninvolved skin from patients with psoriasis showed normal patterns of blood (red; CD31) and lymphatic (green; LYVE-1) vessels. (B) Psoriatic skin was characterized by multiple enlarged blood vessels in the upper dermis adjacent to the thickened epidermis and by highly enlarged lymphatic vessels (arrows). Representative pictures from the lower back are shown. Scale bar: 100 μm.
Combined systemic treatment with blocking antibodies against VEGFR-1 and VEGFR-2 inhibits lymphatic vessel enlargement and inflammation
Our studies have identified VEGF-A as a major player in the control of chronic inflammation. To investigate whether systemic blockade of VEGF-A bioactivity might inhibit experimentally induced inflammation, we treated wild-type mice by intraperitoneal injection with the blocking anti–VEGFR-1 antibody MF1 and/or with the blocking anti–VEGFR-2 antibody DC101. Treatment with either antibody alone did not significantly modify the inflammatory response after oxazolone-induced DTH reactions, as compared with untreated or control IgG-treated mice (Figure 7A-C,E). However, combined treatment with both antibodies potently inhibited inflammation and edema formation (Figure 7D-E). Immunofluorescence stains for LYVE-1 revealed comparable lymphatic vessel enlargement in mice treated with anti–VEGFR-1 antibody, anti–VEGFR-2 antibody, or control rat IgG (Figure 7A-C), whereas lymphatic vessels appeared small and collapsed in mice treated with a combination of both antibodies (Figure 7D). Morphometric analysis confirmed that the average lymphatic vessel size was significantly reduced in mice treated with both antibodies (653.7 ± 39 μm2; P < .01), compared with mice treated with control rat IgG (1138.2 ± 150.7 μm2), with anti–VEGFR-1 (1044.2 ± 126.6 μm2) or with anti–VEGFR-2 (1013.4 ± 134 μm2) antibodies alone (Figure 7F). The number of infiltrating CD11b+ macrophages was significantly reduced after treatment with anti–VEGFR-1 antibody alone (20.8 ± 5 cells/high power field) or in combination with anti–VEGFR-2 antibody (15.7 ± 3.7 cells), whereas the application of anti–VEGFR-2 antibody alone (36.8 ± 6 cells) or control rat IgG (38.1 ± 5.1 cells) had no effect (Figure 7G).
Systemic blockade of VEGFR-1/flt-1 and VEGFR-2/flk-1 inhibits skin inflammation and lymphatic enlargement. Differential immunofluorescence stains for CD31 (red) and LYVE-1 (green) in mouse ear skin 24 hours after antigen challenge. Edema formation and enlargement of lymphatic vessels was not significantly influenced by systemic application of rat control IgG (A), antibodies against VEGFR-1/flt-1 (B), or antibodies against VEGFR-2/flk-1 (C). Scale bar, 100 μm. In mice that were treated with a combination of antibodies against VEGFR-1/flt-1 and VEGFR-2/flk-1, edema formation and enlargement of lymphatic vessels was significantly reduced (D). Ear swelling is expressed as the increase over the original ear thickness in micrometers (E). Computer-assisted morphometric analysis of LYVE-1–stained vessels 24 hours after challenge revealed a significant reduction in lymphatic vessel size in mice that were treated with antibodies against VEGFR-1/flt-1 and VEGFR-2/flk-1 (F). Significantly reduced numbers of CD11b+ macrophages in the oxazolone-challenged ears after systemic blockade of VEGFR-1/flt-1 (G). Data are expressed as mean plus or minus SEM (n = 3). *P < .01; **P < .001.
Systemic blockade of VEGFR-1/flt-1 and VEGFR-2/flk-1 inhibits skin inflammation and lymphatic enlargement. Differential immunofluorescence stains for CD31 (red) and LYVE-1 (green) in mouse ear skin 24 hours after antigen challenge. Edema formation and enlargement of lymphatic vessels was not significantly influenced by systemic application of rat control IgG (A), antibodies against VEGFR-1/flt-1 (B), or antibodies against VEGFR-2/flk-1 (C). Scale bar, 100 μm. In mice that were treated with a combination of antibodies against VEGFR-1/flt-1 and VEGFR-2/flk-1, edema formation and enlargement of lymphatic vessels was significantly reduced (D). Ear swelling is expressed as the increase over the original ear thickness in micrometers (E). Computer-assisted morphometric analysis of LYVE-1–stained vessels 24 hours after challenge revealed a significant reduction in lymphatic vessel size in mice that were treated with antibodies against VEGFR-1/flt-1 and VEGFR-2/flk-1 (F). Significantly reduced numbers of CD11b+ macrophages in the oxazolone-challenged ears after systemic blockade of VEGFR-1/flt-1 (G). Data are expressed as mean plus or minus SEM (n = 3). *P < .01; **P < .001.
Discussion
Angiogenesis plays a critical role in tissue repair and in tumor progression, and increasing evidence suggests that VEGF-A is one of the major pro-angiogenic factors involved. However, several chronic inflammatory diseases are also associated with angiogenesis,31 and our previous studies have shown that the expression of VEGF-A and its receptors is elevated in patients with psoriasis or with several other inflammatory skin diseases that are associated with enhanced vascularity and vascular hyperpermeability.32 However, the direct biologic role of VEGF-A in the mediation of inflammation has remained unclear. Our results reveal that mice that overexpress VEGF-A specifically in the skin are unable to down-regulate experimentally induced inflammation. This is likely to be due to the increased vascular density and vascular hyperpermeability observed in the skin of VEGF-A transgenic mice, leading to increased fluid accumulation in the tissues. Moreover, VEGF-A also leads to persistent enlargement and proliferation of cutaneous lymphatic vessels, indicating that chronic overexpression of VEGF-A leads to a self-amplifying loop of fluid leakage, lymphatic vessel enlargement, and inflammation in the skin. The elicitation of DTH reactions by topical application of oxazolone therefore induces an inflammatory switch that is self-limited in wild-type mice, once the antigenic stimulus has been removed. In contrast, chronic delivery of VEGF-A continuously amplifies the loop of vascular activation, leading to inflammatory cell infiltration that leads back to more vascular activation.
Interestingly, the chronic inflammatory response mediated by constitutive VEGF-A expression bears remarkable resemblance to key features of human psoriasis. These features include the development of epidermal hyperplasia, formation of fingerlike epidermal protrusions, hyperkeratosis, dense infiltrates of CD4+ T cells in the dermis, and accumulation of CD8+ T cells almost exclusively within the epidermis. Furthermore, the induction of chronic skin inflammation by a transient stimulus in VEGF-A transgenic mice resembles the Koebner phenomenon—the induction of lesions in clinically uninvolved skin by minor trauma—a characteristic feature of human psoriasis.33 Our results also demonstrate, for the first time, that LYVE-1+ lymphatic vessels are enlarged in human psoriasis, in striking resemblance to VEGF-A transgenic mice, further confirming the psoriasis-like character of the VEGF-A transgenic mouse model. Together with the previously reported up-regulation of epidermal VEGF-A expression in human psoriatic skin lesions,6 elevated serum levels of VEGF in human psoriasis patients34 and the spontaneous development of psoriasislike skin lesions in older VEGF-A transgenic mice,20 these findings indicate that VEGF-A is an important factor in the pathogenesis of psoriasis. Activation of keratinocytes through unspecific irritation in psoriasis patients (Koebner phenomenon) or through the induction of DTH reactions, as in our mouse model, induces VEGF-A expression that promotes the inflammatory response. It is tempting to speculate that some patients with psoriasis might react with increased and/or prolonged overproduction of VEGF-A to unspecific stimuli, or that they might show overresponsiveness to the vascular and pro-inflammatory effects of VEGF-A. In particular, it will be of interest to investigate the potential correlation of specific VEGF-A single nucleotide polymorphisms with specific subtypes of human psoriasis, similar to the recently suggested influence of VEGF-A single nucleotide polymorphisms on cutaneous malignant melanoma development.35
There are several possible mechanisms by which VEGF-A could contribute to the pro-inflammatory response. Previously, we and others have shown that VEGF-A promotes leukocyte recruitment to the skin through up-regulation of several endothelial cell adhesion molecules including E-selectin, intercellular adhesion molecule 1 (ICAM-1), and vascular cell adhesion molecule 1 (VCAM-1).18,36 Moreover, monocytes/macrophages express VEGFR-1 and migrate in response to VEGF-A stimulation37 and VEGF-A has been shown to induce the chemokines monocyte chemoattractant protein-1 and interleukin-8 in human endothelial cells,38,39 indicating that VEGF-A might contribute to leukocyte infiltration through up-regulation of adhesion molecules and chemokine release.
VEGF-A could also promote inflammation through its ability to induce lymphatic vessel enlargement and vascular leakage. The lymphatic vascular system is a crucial regulator of tissue fluid homeostasis. Under physiologic conditions of low interstitial pressure, most of the lymphatic vessels are collapsed. In the presence of microvascular leakage and increased interstitial pressure, anchoring filaments that connect lymphatic endothelial cells with the surrounding extracellular matrix open the lymphatic lumen and increase the lymphatic transport capacity.40 Overextension of lymphatic vessels, however, may lead to impaired fluid transport and, therefore, may contribute to a delayed resolution of edema and inflammation. Our results demonstrate that transgenic VEGF-A overexpression results in lymphatic vessel enlargement, which is further enhanced by the experimental induction of skin inflammation. Because the expression levels of the known lymphangiogenesis factors VEGF-C and VEGF-D,11 as well as of FGF-2 (data not shown), which has been recently implicated in lymphangiogenesis,41 were not elevated in the inflamed skin of VEGF-A transgenic mice, lymphatic enlargement and proliferation appear to be mediated by VEGF-A, in accordance with recent findings of pronounced lymphangiogenesis42 or of dilated cutaneous VEGFR-3+ lymphatic vessels43 after adenoviral VEGF-A gene transfer to the skin. However, it is conceivable that there are additional, yet undiscovered, lymphangiogenesis factors whose expression might have been modulated by chronic overexpression of VEGF-A. The VEGF-A–induced lymphatic enlargement in inflamed skin was not simply due to edema-induced overextension of lymphatic vessels, since both PlGF-2 transgenic mice and TSP-2–deficient mice (which are also characterized by highly increased inflammation, angiogenesis, and edema formation after induction of DTH reactions17,22 ) did not show an increase of lymphatic vessel size over their wild-type controls. Our findings of active lymphatic endothelial cell proliferation in the chronically inflamed ear skin of VEGF-A transgenic mice, but not of wild-type mice, provide further support for a potent effect of VEGF-A on inflammatory lymphangiogenesis.
To investigate whether VEGF-A could serve as a novel target for anti-inflammatory therapies, we inhibited VEGF-A signaling through systemic application of blocking antibodies against VEGFR-1 and/or VEGFR-2. Whereas systemic blockage of either receptor had no major effect on skin inflammation, the combined blockage of both receptors significantly inhibited experimental inflammation, indicating that in addition to VEGFR-2, which is generally considered to be the major transducer of the angiogenic and vascular permeability inducing effects of VEGF-A,5 VEGFR-1 signaling also mediates vascular leakage and inflammation. These results are in agreement with our recent findings that mice deficient in placental growth factor (PlGF; a selective ligand for VEGFR-1 but not for VEGFR-2) showed significantly reduced inflammatory skin reactions, that intradermal injection of PlGF protein induced vascular leakage, and that PlGF-2–overexpressing transgenic mice showed enhanced inflammation and edema formation after induction of DTH reactions.22 Whereas the VEGFR-blocking antibodies have immediate access to VEGFR-1 and VEGFR-2 on blood vascular endothelium, their access to the interstitial tissue and to lymphatic vessels is likely limited, providing a possible explanation for the finding that the VEGFR-2 antibody alone was not sufficient to block lymphatic enlargement. Recent studies showed that blockade of VEGFR-1, but not of VEGFR-2, inhibited neutrophil adhesion, mobilization, and differentiation of myeloid progenitor cells and infiltration of these cells into inflamed tissues in an experimental arthritis model.44 In accordance with these observations, systemic blockade of VEGFR-1 significantly reduced the number of infiltrating CD11b+ macrophages after oxazolone challenge, although this blockade was not sufficient to suppress the inflammatory response and edema formation, or to suppress lymphatic enlargement.
Although the specific biologic contribution of each receptor to the pathogenesis of chronic inflammation remains to be established, our results indicate that inhibition of both VEGFR-1 and VEGFR-2 is necessary to block the inflammatory response. Systemic application of blocking VEGFR antibodies had no overt side effects in our mouse studies. The potential side effects of chronic, systemic angiogenesis inhibition in human patients, however, are at present not well characterized. The challenge and opportunity for the treatment of chronic inflammatory skin diseases will be the development of topically applied VEGF-A/VEGFR inhibitors that are able to penetrate into skin but that will not reach considerable systemic levels, thereby avoiding potential systemic side effects.
Prepublished online as Blood First Edition Paper, April 20, 2004; DOI 10.1182/blood-2003-08-2964.
Supported by National Institutes of Health grants CA69184, CA86410, CA92644 (M.D.), and EB000664 (C.L.), American Cancer Society Research Project grant 99-23901 (M.D.), Deutsche Forschungsgemeinschaft (V.S. and B.L.-A.), Max Kade Foundation (R.K.), Niarchos Foundation (R.K.), APART Program of the Austrian Academy of Sciences (E.F.), and by the Cutaneous Biology Research Center through the Massachusetts General Hospital/Shiseido Co Ltd Agreement (M.D.).
The publication costs of this article were defrayed in part by page charge payment. Therefore, and solely to indicate this fact, this article is hereby marked “advertisement” in accordance with 18 U.S.C. section 1734.
The authors thank J. Bertoncini, L. Janes, and M. Constant for technical assistance, Dr D. Jackson for the gift of the LYVE-1 antibodies, Dr G. Oliver for the gift of the Prox1 antibody, and Dr R. Maehr and Dr S. Dadras for helpful discussions.






