Key Points
Through drug repositioning, we found that ambroxol induces myeloma cell death by inhibiting late-stage autophagy.
Ambroxol synergistically potentiates the antimyeloma activity of panobinostat, and autophagy is a promising therapeutic target for myeloma.
Visual Abstract
In the last decade, newly developed drugs have significantly improved the prognosis of patients with multiple myeloma (MM). However, most patients relapse sooner or later, and thus MM remains an incurable hematological malignancy. In addition, serious adverse events occasionally hamper the continuation of treatment. Exploitation of new drugs that potentiate antitumor activities and alleviate the adverse effects of existing drugs is needed. Here, we found through drug repositioning that ambroxol hydrochloride (ambroxol) induces apoptosis of MM cells. Interestingly, turnover and reporter assays revealed that ambroxol inhibits the late stage of autophagy. Transmission electron microscopy observation also revealed that MM cells treated with ambroxol accumulated autophagic vacuoles in the cytoplasm, further supporting the inhibition of late-stage autophagy. Existing anti-MM drugs demonstrate various effects on autophagy; panobinostat, a histone deacetylase inhibitor, induces autophagy, whereas bortezomib and lenalidomide do not. When administered together, ambroxol and panobinostat exhibited a synergistic antimyeloma effect, likely due to ambroxol inhibiting the activation of panobinostat-induced autophagy while downregulating MCL-1 expression. In the KMS11 xenograft model, ambroxol significantly delayed tumor growth when administered alone; when co-administered with panobinostat, ambroxol synergistically enhanced the panobinostat-induced inhibition of tumor growth. Interestingly, concomitant use of ambroxol and panobinostat alleviated panobinostat-induced diarrhea. Gene set enrichment and pathway analyses also revealed that ambroxol increased the expression of genes related to autophagy inhibition and unfolded protein response. These results suggested that autophagy is a promising therapeutic target for MM.
Introduction
In the last decade, a series of novel agents for multiple myeloma (MM) have been developed, significantly improving prognosis.1,2 Nonetheless, most patients relapse, and thus further drugs are required in the clinical setting.
Autophagy is a major cellular survival response that involves digestion of degraded proteins and organelles.3 For example, to eliminate their misfolded proteins, MM cells use the carrier molecule p62/SQSTM1 to guide the proteins to autophagosomes, which then fuse with lysosomes to form autolysosomes, which finally digest the unwanted proteins.4 Autophagy-related gene 5 (ATG5)–deficient plasma cells were able to produce immunoglobulin but survived for a shorter time in mouse bone marrow compared with ATG wild-type plasma cells, suggesting that plasma cells require autophagy for long-term survival.5 Another cellular mechanism for the digestion of degraded proteins is the proteasome system, and indeed, numerous proteasome inhibitors have been widely used as antimyeloma drugs in clinics. Nevertheless, autophagy has drawn only limited attention as a drug target.6 A notable exception is the use of hydroxychloroquine, an autophagy inhibitor, in clinical trials for myeloma therapy as a single agent or in combination with bortezomib.7 This combination, however, has been reported to have limited efficacy and significant toxicities.8
In this study, we adopted a drug repositioning approach and discovered that ambroxol hydrochloride (ambroxol), a cough medicine, effectively killed myeloma cells through the inhibition of autophagy. We then explored the biological mechanism underlying this action and the potential synergies between ambroxol and existing antimyeloma drugs.
Methods
Cells
Precise information on the myeloma cells was provided in supplemental Method 1.9-11
Patient samples
Preparation of the bone marrow CD138+ cells of patients with MM was described in supplemental Method 1 and supplemental Table 1.
The experimental protocol was approved by the ethics committee of Tokyo Saiseikai Central Hospital (approval number 28-66) and the Faculty of Pharmacy, Keio University (number 220518-5), and conforms to the provisions of the Declaration of Helsinki. All patients provided written informed consent for the use of their samples.
Reagents
Information on the reagents used in this study was summarized in supplemental Table 2.
Growth inhibition assay of MM cells in vitro
To evaluate growth inhibition of MM cells by ambroxol, the trypan blue exclusion assay and WST-1 assay were performed as described in supplemental Method 2.
Evaluation of apoptosis
To evaluate the levels of apoptosis, MM cells were cultured at 2 × 105 cells per mL medium with various concentrations of ambroxol for 48 or 72 hours. Apoptosis was evaluated by staining with an Annexin V-Fluorescein isothiocyanate (FITC) Apoptosis Detection Kit (Bio Vision, San Francisco, CA) followed by flow cytometric analysis (BD LSR II; Becton Dickinson and Company, Franklin Lakes, NJ). Cleaved caspase-3 and caspase-9 expression levels were also evaluated by western blot analysis as described subsequently.
Immuno (western) blots
Western blots were performed as described previously.11 Briefly, MM cells at a density of 4 × 105 cells per mL medium were cultured with various concentrations of reagents for the indicated times. Cell lysates prepared in NP-40 buffer were separated by sodium dodecyl sulfate–polyacrylamide gel electrophoresis. Detailed information on the antibodies used for western blotting is summarized in supplemental Table 2. The signals were detected by enhanced chemiluminescence (ECL) (Amersham, Arlington Heights, IL) and were quantified densitometrically using ImageJ software (version 1.48; National Institutes of Health, Bethesda, MD).
Flux assay and turnover assay for evaluation of autophagy
For flux assay, changes in LC3-II levels in MM cells induced by a variety of compounds were evaluated by western blots using anti-LC3 and anti-p62/SQSTM1 antibodies. When the LC3-II levels increased, a turnover assay by combination treatment with bafilomycin A1, an autophagy inhibitor, or resveratrol (Res), an autophagy inducer, was performed to determine whether the compound induced or inhibited autophagy. If the increase in LC3-II levels was greater by Res cotreatment than by bafilomycin A1 cotreatment, the compound likely inhibited autophagy in the late stage. For the turnover assay, MM cells were incubated with 1 nM bafilomycin A1 for 3 hours or 100 μM Res for 12 hours.
Reporter assay for evaluation of autophagy
For the fluorescent LC3 reporter assay, pMRX-IP-GFP-LC3-RFP-LC3ΔG (Addgene, Watertown, MA) was retrovirally transduced to KMS34 cells. In the case that cells were exposed to autophagy inducers, GFP-LC3 would be digested by ATG4 without cleavage of RFP-LC3ΔG, resulting in red-dominant cell fluorescence. However, autophagy inhibitors would inhibit GFP-LC3 digestion and thereby maintain the yellow cell fluorescence. pMRX-IP-GFP-LC3-RFP-LC3ΔG/KMS34 cells were plated at 4 × 105 cells per mL medium and incubated with 0, 200, or 400 μM ambroxol for 48 hours. For the turnover assay, 50 nM bafilomycin A1 or 100 μM Res was added to ambroxol-treated cells, and the cells were cocultured for an additional 12 hours.
For fluorescence microscopic observation, cells were fixed on glass slides by centrifuging with a Cytospin centrifuge (Thermo Fisher Scientific, Waltham, MA) at 800 rpm for 2 minutes. Fluorescence was observed by a BZ-X700 fluorescence microscope (Keyence, Osaka, Japan). Green fluorescent protein (GFP) levels were evaluated by flow cytometry using a BD FACSAriaⅢ cytometer (Becton, Dickinson and Company Japan, Tokyo, Japan). Fluorescence intensity was evaluated by FlowJo (version 10.7.1; Becton, Dickinson and Company).
TEM observation
Transmission electron microscope (TEM) observations were made following the previously reported protocol (supplemental Method 2).12 A JEM 1400 Plus electron microscope (JEOL, Tokyo, Japan) was used to count the number of autophagic vacuoles in 20 randomly chosen cells,13 and TEM Center software (JEOL) was used to measure the area of each autophagic vacuole. Figure 3 reveals the average autophagic vacuole area in each cell.
CI
First, the MM cells were plated at a density of 2 × 105 cells per mL medium in 96-well plates in triplicate and incubated with ambroxol plus either bortezomib, lenalidomide, or panobinostat for 72 hours. Cell viability was then evaluated by WST-1 assay (Roche Diagnostics).
Animal experiments
The details of the animal study are described in supplemental Method 3. All experiments were done with the approval of the Keio University Institutional Animal Care and Use Committee (approval number A2022-086).
Toxicity assessment
We intraperitoneally injected ambroxol and/or panobinostat to KMS11-xenografted 5-week-old male ICR/SCID mice (CLEA, Tokyo, Japan). To evaluate toxicity, 100 mg/kg of ambroxol was injected on days 1, 3, 4, 5, 7, 8, 10, 12, 13, and 14, and/or 5 or 20 mg/kg of panobinostat was injected on days 1, 3, 5, 8, 10, and 12. The mice were weighed daily. Their general condition, including presence or absence of diarrhea, was also observed daily. When mice were euthanized, systemic toxicities induced by ambroxol and/or panobinostat were macroscopically observed. The colons and intestines were excised with their lumens opened and then fixed in 10% formalin for further histopathologic examination.
In vivo tumor growth assay
For the in vivo tumor growth assay, 3 × 107 KMS11 cells were subcutaneously inoculated into the backs of 5-week-old male ICR/SCID mice (CLEA). At 1, 4, 8, and 11 days after the tumors exceeded 100 mm3, we intraperitoneally injected 100 mg/kg of ambroxol in saline and/or on days 1, 3, 5, 8, 10, and 12 after the tumors exceeded 100 mm3, we intraperitoneally injected 5 mg/kg of panobinostat. Tumor volume was measured daily for 2 weeks as length × width2 × 0.52.16
Histopathologic examination
Mice were euthanized on day 14, and xenografts were surgically removed and fixed in 10% formalin for histopathologic examination. Furthermore, 5-μm thick sliced sections of paraffin-embedded xenografted tumors were stained with hematoxylin and eosin or used for immunohistochemistry. Detailed information on the antibodies is summarized in supplemental Table 2.
RNA sequence analysis
KMS21 and KMS34 cells were treated with 200 μM ambroxol for 24 hours. Total RNA was isolated using an RNeasy Plus Mini Kit (Qiagen, Hilden, Germany). Poly(A)+ RNA sequencing was performed by DNA clonal hematopoiesis of indeterminate potential research (Tokyo, Japan) using a NovaSeq6000 (Macrogen Japan, Tokyo, Japan) with a TruSeq Stranded messenger RNA Library Prep Kit (Illumina, San Diego, CA). Analyzed data were provided as transcripts per million (TPM values. For gene set enrichment analysis (GSEA) by gene ontology (GO) gene sets (C5) of ambroxol-treated vs -untreated KMS34 and KMS21 cells, gene sets that were upregulated or downregulated (log2 fold change [log2FC] > 0.1 or log2FC less than −0.1) in both the ambroxol-treated cell lines and met the significance criteria of P value <.05 and a false discovery rate of <0.25 were identified. GSEA was done using software obtained from http://www.gsea-msigdb.org/gsea/. For pathway analysis, compared with nontreated cells, genes with absolute log2FC >1 or log2FC less than −1 were considered differentially expressed genes. Common differentially expressed genes in both cell lines were used for pathway analysis (Ingenuity Pathway Analysis, Qiagen).
Statistical analysis
The statistical significance of differences in the growth inhibition of MM cells in vitro (Figure 1B-C) and in vivo (Figure 2B), including signal intensities in western blots and increased numbers of autophagic vesicles in electron microscopic observation, were evaluated by an unpaired Student t test with a 2-tailed distribution using Microsoft Excel. The level of significance was set at P value of <.05.
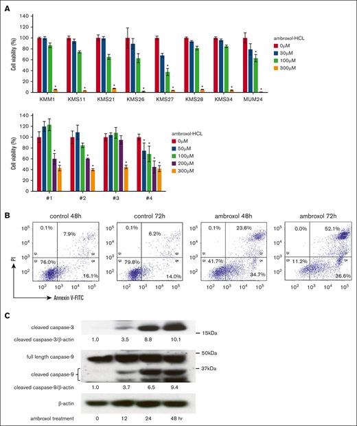
Growth inhibition and apoptosis induction of MM cells by ambroxol (Abx). (A) Growth inhibition of myeloma cells by Abx. Eight myeloma cell lines and 4 CD138+ bone marrow samples were treated with various concentrations of Abx for 72 hours. The viability was evaluated by a trypan blue exclusion test for cell lines and by a WST-1 assay for the patient samples. All experiments were done in triplicate. ∗P < .05 vs 0 μM. (B) Cell surface Annexin V expression in myeloma cells treated with Abx. Cell surface expressions of Annexin V in KMS34 cells before and after 200 μM Abx treatment were evaluated by flow cytometry. (C) Caspase activation by Abx. KMS34 cells were treated with 200 μM Abx, and the time course changes of the cleavage of caspase-3 and caspase-9 were evaluated by western blot analysis. FITC, Fluorescein isothiocyanate; PI, Propidium Iodide.
Growth inhibition and apoptosis induction of MM cells by ambroxol (Abx). (A) Growth inhibition of myeloma cells by Abx. Eight myeloma cell lines and 4 CD138+ bone marrow samples were treated with various concentrations of Abx for 72 hours. The viability was evaluated by a trypan blue exclusion test for cell lines and by a WST-1 assay for the patient samples. All experiments were done in triplicate. ∗P < .05 vs 0 μM. (B) Cell surface Annexin V expression in myeloma cells treated with Abx. Cell surface expressions of Annexin V in KMS34 cells before and after 200 μM Abx treatment were evaluated by flow cytometry. (C) Caspase activation by Abx. KMS34 cells were treated with 200 μM Abx, and the time course changes of the cleavage of caspase-3 and caspase-9 were evaluated by western blot analysis. FITC, Fluorescein isothiocyanate; PI, Propidium Iodide.
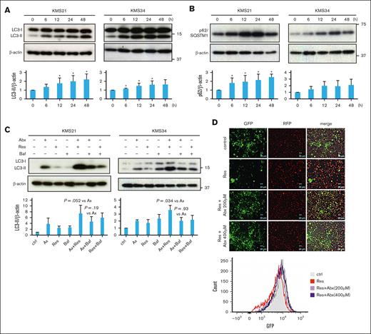
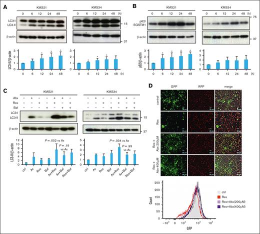
Flux and turnover assays for evaluating Abx-induced autophagic response in myeloma cells. (A) Change in LC3-II expression levels in myeloma cells by Abx treatment (flux assay). Western blots revealed time course increases in LC3-II expression in KMS21 and KMS34 cells after 100 μM Abx treatment. ∗P < .05 vs 0 hour. (B) Change in p62/SQSTM1 expression in myeloma cells by Abx treatment. Time course changes in p62/SQSTM expression were evaluated by western blots in KMS21 and KMS34 cells after treatment with 100 μM Abx. ∗P < .05 vs 0 hour. (C) Turnover assay of myeloma cells by Abx. KMS21 and KMS34 cells were exposed to 100 μM Abx for 24 hours and cotreated with 100 μM resveratrol (Res) for an additional 18 hours or 10 nM bafilomycin (Baf) A1 for an additional 2 hours. Changes in LC3-II expression were evaluated by western blot. (D) Reporter assay for evaluation of LC3-II turnover. pMRX-IP-GFP-LC3-RFP-LC3ΔG–transduced KMS34 cells were treated with 0, 200, or 400 μM Abx for 48 hours. Cells were cocultured with 100 μM Res or 50 nM Baf A1 for an additional 12 hours. The effect on autophagy was evaluated by fluorescence microscopy. GFP levels were semiquantified by flow cytometry using FlowJo software. Ax, ambroxol; ctrl, control.
Flux and turnover assays for evaluating Abx-induced autophagic response in myeloma cells. (A) Change in LC3-II expression levels in myeloma cells by Abx treatment (flux assay). Western blots revealed time course increases in LC3-II expression in KMS21 and KMS34 cells after 100 μM Abx treatment. ∗P < .05 vs 0 hour. (B) Change in p62/SQSTM1 expression in myeloma cells by Abx treatment. Time course changes in p62/SQSTM expression were evaluated by western blots in KMS21 and KMS34 cells after treatment with 100 μM Abx. ∗P < .05 vs 0 hour. (C) Turnover assay of myeloma cells by Abx. KMS21 and KMS34 cells were exposed to 100 μM Abx for 24 hours and cotreated with 100 μM resveratrol (Res) for an additional 18 hours or 10 nM bafilomycin (Baf) A1 for an additional 2 hours. Changes in LC3-II expression were evaluated by western blot. (D) Reporter assay for evaluation of LC3-II turnover. pMRX-IP-GFP-LC3-RFP-LC3ΔG–transduced KMS34 cells were treated with 0, 200, or 400 μM Abx for 48 hours. Cells were cocultured with 100 μM Res or 50 nM Baf A1 for an additional 12 hours. The effect on autophagy was evaluated by fluorescence microscopy. GFP levels were semiquantified by flow cytometry using FlowJo software. Ax, ambroxol; ctrl, control.
Results
Screening of the drug library
The strategy of drug repositioning or repurposing can circumvent many of the usual steps of drug development and achieve huge reductions in costs and labor. Thus, to find new drugs for MM, we first screened a drug library consisting of 1164 approved drugs. This screening was based on a 50% growth inhibition of MUM24 MM cells using the WST-1 assay at concentrations of 3 and 30 μM.17 Excluded from the screening process were drugs with previously reported antineoplastic activity, drugs that had not been approved by the Pharmaceuticals and Medical Devices Agency in Japan, and drugs that were not commercially available. Ambroxol was the single remaining drug after these exclusions and was selected as the candidate drug in this study. A trypan blue exclusion test revealed that ambroxol inhibited the growth of all MM cell lines and bone marrow samples obtained from patients with MM in vitro regardless of the existence of high-risk cytogenetic changes (Figure 1A). Flow cytometry revealed increased numbers of cells stained positive for Annexin V, and increased expression levels of cleaved caspase-3 and caspase-9 were observed in western blots, indicating ambroxol could induce apoptosis of myeloma cells (Figure 1B-C).
Flux, turnover, and reporter assays all revealed that ambroxol inhibited late-stage autophagy
MM cells produce large amounts of M proteins, monoclonal immunoglobulins detected by serum or urine electrophoresis, and these proteins accumulate in the MM cells. Even though autophagy, alongside the proteasome system, is a major degradation mechanism for unfolded proteins, it has not been fully considered as a therapeutic target for MM. It was previously reported that ambroxol inhibited autophagy in lung cancer cells.18 Next, therefore, we used the flux assay to evaluate whether ambroxol might affect autophagy function. As found in Figure 2A, expression of LC3-II, a component of the autophagosome membrane, was increased by ambroxol treatment of MM cell lines KMS21 and KMS34. The western blot analysis in Figure 2B also demonstrated an upregulation in the expression of p62/SQSTM1, a carrier molecule for unfolded proteins, following treatment with ambroxol. This finding suggests that ambroxol may inhibit autophagy in the late stage. To confirm the autophagy inhibition by ambroxol, we conducted an LC3 turnover assay. This assay evaluates the LC3-II level by cotreatment with bafilomycin, an autophagy inhibitor, or Res, an autophagy inducer. As found in Figure 2C, the LC3-II level was further potentiated when the MM cell lines were treated with ambroxol plus Res compared with ambroxol alone (P = .052 for KMS21; P = .034 for KMS34). However, concomitant treatment with ambroxol and bafilomycin did not significantly alter the LC3-II level compared with ambroxol alone (P = .19 for KMS21; P = .93 for KMS34). These results indicated that ambroxol inhibited autophagy in the late stage, as observed in the flux assay. For reference, the expressions of early initiation markers for autophagy, such as ATG3, ATG5, and ATG12, were all unchanged by ambroxol treatment (supplemental Figure 1).
As an additional means of confirming the inhibitory action of ambroxol on autophagy, we performed a reporter assay. The GFP wild-type LC3 and red fluorescent protein (RFP)-mutated LC3 genes were simultaneously introduced to KMS34 MM cells (Figure 2D). In the event that autophagy was induced, for example by treatment with Res, the GFP wild-type LC3 would be digested and RFP fluorescence would become dominant, causing the histogram to shift to the left (Figure 2D). The results revealed that when cells were cotreated with ambroxol and Res, they continued to exhibit coillumination with GFP and RFP, resulting in a return of the histogram to its original position (Figure 2D). For quantification of fluorescence, GFP levels were evaluated by flow cytometry. The relative median fluorescence intensity values to control (control = 1) were 0.63 for Res alone, 0.83 for Res + 200 μM ambroxol, and 0.94 for Res + 400 μM ambroxol, respectively. The median fluorescence intensity value was decreased by Res treatment but was returned to nearly the control level by addition of ambroxol. These results also indicated that ambroxol inhibited the autophagy induced by Res.
TEM observation of ambroxol-treated myeloma cells
To evaluate the morphological changes in ambroxol-treated MM cells, the microstructures of these cells were observed using TEM. As found in Figure 3, the areas of autophagic vacuoles increased over time by ambroxol treatment and were significantly larger than those of the control (saline treatment). These results were compatible with the findings of the turnover assay and the reporter assay (Figure 2C-D), suggesting that ambroxol inhibited the late-stage autophagy of MM cells.
TEM observation of myeloma cells treated with Abx KMS21 and KMS34 cultured with 150 μM Abx for the indicated durations (0, 12, or 48 hours). Microstructural changes in Abx-treated cells were observed by TEM. Blue arrows indicate autophagic vacuoles including autophagosomes and autolysosomes. The autophagic vacuoles per micrometer squared of 20 randomly chosen cells were counted using TEM Center software (JEOL) and are illustrated in the bar graph. Statistical significance was evaluated by Student t test. Sal, saline; Abx, ambroxol; Res, resveratrol; Baf, bafilomycin A1.
TEM observation of myeloma cells treated with Abx KMS21 and KMS34 cultured with 150 μM Abx for the indicated durations (0, 12, or 48 hours). Microstructural changes in Abx-treated cells were observed by TEM. Blue arrows indicate autophagic vacuoles including autophagosomes and autolysosomes. The autophagic vacuoles per micrometer squared of 20 randomly chosen cells were counted using TEM Center software (JEOL) and are illustrated in the bar graph. Statistical significance was evaluated by Student t test. Sal, saline; Abx, ambroxol; Res, resveratrol; Baf, bafilomycin A1.
Effects of antimyeloma drugs on autophagy and their synergism with ambroxol
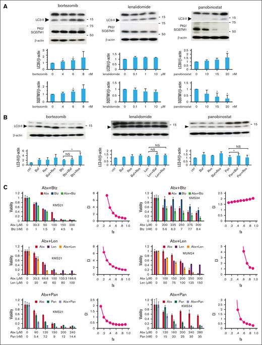
We next evaluated the effects on autophagy of 3 commercially obtainable antimyeloma drugs: bortezomib, lenalidomide, and panobinostat. Bortezomib treatment of KMS34 cells increased expression of both LC3-II and p62 (Figure 4A, left). Turnover assay also revealed that bortezomib plus Res significantly increased LC3-II expression levels, suggesting that bortezomib likely inhibits the late stage of autophagy in KMS34 cells (Figure 4B, left). Lenalidomide did not induce significant changes in LC3-II or p62 levels (Figure 4A, center). Because the addition of Res or bafilomycin also failed to alter LC3-II levels in the turnover assay (Figure 4B center), lenalidomide was considered to have a minimal effect on autophagy. In contrast, panobinostat, a histone deacetylase (HDAC) inhibitor, increased LC3-II levels while decreasing p62 expression (Figure 4A, right). In the turnover assay, panobinostat plus bafilomycin significantly increased LC3-II levels compared with panobinostat plus Res or panobinostat alone (Figure 4B, right). These results suggested that panobinostat induces autophagy. The same result was reported in solid tumors, where panobinostat was found to induce autophagy by upregulating the expression of autophagic genes.19,20
Flux assays and turnover assays of the effects of antimyeloma drugs used singly or in combination with Abx. (A) Change in LC3-II and p62/SQSTM1 expression levels in myeloma cells by existing antimyeloma drugs (flux assay). KMS34 cells were incubated with various concentrations of bortezomib (Btz), lenalidomide (Len), and panobinostat (Pan) for 72 hours, and the protein expressions were evaluated by western blots. ∗P < .05 vs 0 nM. (B) Turnover assay using existing antimyeloma drugs. For Btz, KMS34 cells were incubated with 8 nM Btz for 3 hours, after which 1 nM Baf A1 or 100 μM Res was added. The cells were then incubated for an additional 3 and 12 hours, respectively. For Len, Len-sensitive MUM24 cells were cultured with 1 μM Len for 48 hours. Then, 1 nM Baf A1 or 100 μM Res was added to Len-pretreated MUM24 cells, and the cells were incubated for an additional 3 or 12 hours, respectively. For Pan, KMS34 cells were treated with 20 nM Pan for 48 hours. Then, 1 nM Baf A1 or 100 μM Res was added to Pan-pretreated KMS34 cells, and the cells were incubated for an additional 3 or 12 hours, respectively. LC3B-II and p62 levels were evaluated by western blots. ∗P < .05. (C) Synergism of Abx with known antimyeloma drugs. KMS21, KMS34, and MUM24 cells were incubated with various concentrations of Abx plus Btz, Len, or Pan for 72 hours. Cell viability was evaluated by WST-1 assay. CIs were calculated by the Chou-Talalay method. Fa-CI plots are illustrated.14 (D) Growth inhibition by combination treatment of Abx plus Pan with or without Btz was evaluated by WST-1 assay. KMS21 and KMS34 cells were incubated with various concentrations of Abx in the presence of Pan and Btz for 72 hours. Abx0.5 (0.5 viability) compared with no drug treatment (1.0 viability) of the KMS21 and KMS34 cells are also found as Abx0.5. (E) MCL1 expression by Abx with antimyeloma drugs. KMS21 and KMS34 cells were treated with 200 μM Abx plus 8 nM Btz or 20 nM Pan for 24 hours. MCL1 expression was evaluated by western blot. ∗P < .05; ∗∗P < .01. (F) Western blot indicating caspase activation by combination treatment of Abx with Pan or Btz. KMS21 cells were treated with 200 μM Abx and 20 nM Pan or 8 nM Btz for 24 hours unless otherwise stated. (G) Expression levels of sirtuin 2, FOXK1, and ATG products and the level of UPR by combination treatment with 200 μM Abx and 20 nM Pan for 24 hours in KMS34 cells. RNA sequence analysis revealed that the Sirtuin 2 and FOXK1 gene expressions were upregulated by Abx treatment (Figure 7A-B). ctrl, control; Fa, fractional effect.
Flux assays and turnover assays of the effects of antimyeloma drugs used singly or in combination with Abx. (A) Change in LC3-II and p62/SQSTM1 expression levels in myeloma cells by existing antimyeloma drugs (flux assay). KMS34 cells were incubated with various concentrations of bortezomib (Btz), lenalidomide (Len), and panobinostat (Pan) for 72 hours, and the protein expressions were evaluated by western blots. ∗P < .05 vs 0 nM. (B) Turnover assay using existing antimyeloma drugs. For Btz, KMS34 cells were incubated with 8 nM Btz for 3 hours, after which 1 nM Baf A1 or 100 μM Res was added. The cells were then incubated for an additional 3 and 12 hours, respectively. For Len, Len-sensitive MUM24 cells were cultured with 1 μM Len for 48 hours. Then, 1 nM Baf A1 or 100 μM Res was added to Len-pretreated MUM24 cells, and the cells were incubated for an additional 3 or 12 hours, respectively. For Pan, KMS34 cells were treated with 20 nM Pan for 48 hours. Then, 1 nM Baf A1 or 100 μM Res was added to Pan-pretreated KMS34 cells, and the cells were incubated for an additional 3 or 12 hours, respectively. LC3B-II and p62 levels were evaluated by western blots. ∗P < .05. (C) Synergism of Abx with known antimyeloma drugs. KMS21, KMS34, and MUM24 cells were incubated with various concentrations of Abx plus Btz, Len, or Pan for 72 hours. Cell viability was evaluated by WST-1 assay. CIs were calculated by the Chou-Talalay method. Fa-CI plots are illustrated.14 (D) Growth inhibition by combination treatment of Abx plus Pan with or without Btz was evaluated by WST-1 assay. KMS21 and KMS34 cells were incubated with various concentrations of Abx in the presence of Pan and Btz for 72 hours. Abx0.5 (0.5 viability) compared with no drug treatment (1.0 viability) of the KMS21 and KMS34 cells are also found as Abx0.5. (E) MCL1 expression by Abx with antimyeloma drugs. KMS21 and KMS34 cells were treated with 200 μM Abx plus 8 nM Btz or 20 nM Pan for 24 hours. MCL1 expression was evaluated by western blot. ∗P < .05; ∗∗P < .01. (F) Western blot indicating caspase activation by combination treatment of Abx with Pan or Btz. KMS21 cells were treated with 200 μM Abx and 20 nM Pan or 8 nM Btz for 24 hours unless otherwise stated. (G) Expression levels of sirtuin 2, FOXK1, and ATG products and the level of UPR by combination treatment with 200 μM Abx and 20 nM Pan for 24 hours in KMS34 cells. RNA sequence analysis revealed that the Sirtuin 2 and FOXK1 gene expressions were upregulated by Abx treatment (Figure 7A-B). ctrl, control; Fa, fractional effect.
We next evaluated the combinatory antimyeloma effects of ambroxol with other antimyeloma drugs. As found in Figure 4C (left and center), ambroxol exhibited no synergism with either bortezomib or lenalidomide, because the CI was ≥1 at a fractional effect (fa) ≥0.8. However, the CI values for ambroxol and panobinostat were <1 in the high-concentration areas (fa ≥ 0.8, Figure 4C right) in both KMS21 and KMS34 cells, suggesting that these 2 drugs were synergistic. As mentioned previously, HDAC inhibitors have been reported to induce autophagy, which may promote cell survival and drug resistance in neoplastic cells.21 In fact, in our experiments, the antimyeloma effect of panobinostat was potentiated when late-stage autophagy was inhibited by cotreatment with ambroxol (Figure 4C, right). To evaluate whether ambroxol would exhibit antitumor activity at much lower (ie, pharmacologically obtainable) concentrations, we tried combination treatment with panobinostat and lower concentrations of ambroxol. As found in Figure 4D, the Abx0.5 (ambroxol concentrations required for 50% growth inhibition) of the KMS21 and KMS34 MM cells were 8.6 and 12.2 μM in the combined presence of 3 and 6 nM panobinostat, respectively. Triplet treatment with ambroxol + panobinostat + bortezomib yielded Abx0.5 values of 0.24 μM for KMS21 and 3.59 μM for KMS34, respectively.
To uncover a molecular mechanism that could explain why ambroxol exhibited synergism with panobinostat but not with bortezomib, we evaluated the expression of the antiapoptotic molecule MCL-1, because it has been reported to be degraded by proteasomes.22,23 As found in Figure 4E, bortezomib did not reduce MCL-1 protein expression in KMS21 cells and even increased it in KMS34 cells, with the latter result likely attributable to its inhibition of proteasomal degradation. This mechanism may explain why ambroxol demonstrated no synergistic effects with bortezomib in MM cells. In addition, HDAC inhibitors have been found to downregulate MCL-1 expression by reciprocal induction of proteasomal degradation in breast cancer cells.24,25 Similarly, MCL-1 protein expression was found to be significantly decreased by cotreatment of ambroxol and panobinostat in MM cells.23,26,27 Accordingly, we conducted experiments to confirm the levels of caspase activity induced by these treatments. Cotreatment with ambroxol plus panobinostat clearly increased cleaved caspase 3 and caspase 9 levels compared with ambroxol plus bortezomib (Figure 4F). In addition, treatment with ambroxol alone increased the expression of SIRT2, a class III HDAC, whereas treatment with panobinostat alone reduced it. Cotreatment with ambroxol and panobinostat partially recovered the panobinostat-induced reduction of SIRT2 level (Figure 4G, left). This result may explain why ambroxol ameliorated panobinostat-induced gastrointestinal toxicity. Ambroxol treatment also seemed to reduce the level of X-box binding protein 1 (XBP1) without changing the expression of XBP1, suggesting that ambroxol inhibited the splicing of XBP1 to the active transcription factor spliced XBP1 (XBP1s). An HDAC inhibitor was reported to transcriptionally regulate XBP1 gene expression.28 As a result, the combination of ambroxol plus panobinostat treatment strongly inhibited the XBP1s signal (Figure 4G, left). Panobinostat induces autophagy for cell survival and reduces the unfolded protein response (UPR), resulting in reduction in the C/EBP homologous protein (CHOP) expression. Cotreatment with ambroxol recovered UPR and subsequent CHOP expression by autophagy inhibition (Figure 4G, left). Combination treatment further reduced ATG3 and free ATG12 expressions (Figure 4G, right). Based on these previous and our own present findings, we speculate that ambroxol counteracts panobinostat-induced autophagy. Collectively, these findings may contribute to the development of combination therapies with synergistic antitumor activity.
Antimyeloma effect of ambroxol in mouse xenografts
Next, we evaluated the antimyeloma effect in the KMS11 xenograft model. As found in Figure 5A (upper left), 100 mg/kg ambroxol alone tended to delay tumor growth (P = .094). Because ambroxol inhibited MM cell growth synergistically with panobinostat in vitro (Figure 4C), we tried a combination treatment with ambroxol and panobinostat. As found in Figure 5A (upper left), the addition of ambroxol to panobinostat significantly delayed tumor growth compared with panobinostat alone (P = .034). The average weight of the tumors cotreated with ambroxol and panobinostat was significantly lower than that of the tumors treated by panobinostat alone (P = .036; Figure 5A, upper right; supplemental Figure 2). Regarding safety, diarrhea was frequently observed in panobinostat-treated mice (Figure 5A. lower left). The frequency of diarrhea was significantly reduced by cotreatment with ambroxol compared with panobinostat alone (P = .00011; Figure 5A, lower left). In fact, panobinostat-treated mice weighed less than mice in any other group (Figure 5A, lower right). However, concomitant treatment of panobinostat with ambroxol ameliorated the weight loss (P = .016 on day 13; P = .057 on day 11).
Antimyeloma effect of Abx in vivo. (A) Growth inhibition of xenografted tumor and safety of Abx treatment in male, 5-week-old ICR/SCID mice subcutaneously inoculated with KMS11, a t(4;14)+ myeloma cell line. When the xenografted tumors reached 100 mm3, intraperitoneal injection of 100 mg/kg Abx in saline on days 1, 4, 8, and 11, and/or 5 mg/kg of panobinostat (Pan) in dimethyl sulfoxide on days 1, 3, 5, 8, 10, and 12, was started (n = 5 for ctrl, n = 6 for Abx, n = 6 for Pan, and n = 5 for Abx plus panobinostat). For toxicity evaluation, 100 mg/kg of Abx was injected on days 1, 3, 4, 5, 7, 8, 10, 12, 13, and 14, and/or 5 mg/kg or 20 mg/kg of Pan was injected on days 1, 3, 5, 8, 10, and 12. Tumor size, weight, and occurrence of diarrhea were observed every day. (B) Histopathologic observation of Abx-treated xenografts. Excised xenografts were stained with H&E and subjected to immunohistochemical staining with caspase-3 and LC-3B antibodies. (C) Immunohistochemical detection of autophagy markers (LC-3B and p62/SQSTM1) in Abx and Pan-treated xenografts. cPARP, poly ADP-ribose polymerase; ctrl, control; H&E, hematoxylin & eosin.
Antimyeloma effect of Abx in vivo. (A) Growth inhibition of xenografted tumor and safety of Abx treatment in male, 5-week-old ICR/SCID mice subcutaneously inoculated with KMS11, a t(4;14)+ myeloma cell line. When the xenografted tumors reached 100 mm3, intraperitoneal injection of 100 mg/kg Abx in saline on days 1, 4, 8, and 11, and/or 5 mg/kg of panobinostat (Pan) in dimethyl sulfoxide on days 1, 3, 5, 8, 10, and 12, was started (n = 5 for ctrl, n = 6 for Abx, n = 6 for Pan, and n = 5 for Abx plus panobinostat). For toxicity evaluation, 100 mg/kg of Abx was injected on days 1, 3, 4, 5, 7, 8, 10, 12, 13, and 14, and/or 5 mg/kg or 20 mg/kg of Pan was injected on days 1, 3, 5, 8, 10, and 12. Tumor size, weight, and occurrence of diarrhea were observed every day. (B) Histopathologic observation of Abx-treated xenografts. Excised xenografts were stained with H&E and subjected to immunohistochemical staining with caspase-3 and LC-3B antibodies. (C) Immunohistochemical detection of autophagy markers (LC-3B and p62/SQSTM1) in Abx and Pan-treated xenografts. cPARP, poly ADP-ribose polymerase; ctrl, control; H&E, hematoxylin & eosin.
Histopathologic examination of hematoxylin and eosin staining revealed that the number of apoptotic tumor cells, which were characterized by chromatin aggregation in the nuclei, was greater in ambroxol-treated xenografts compared with control tumors (Figure 5B). In the immunohistopathologic examination, the number of cleaved caspase-3–positive and PARP+ tumor cells increased significantly in ambroxol-treated tumors (Figure 5B). LC3 expression was also enhanced in ambroxol-treated xenografts (Figure 5B), whereas P62 staining was weakened in panobinostat-treated xenografts (Figure 5C, middle). However, combination treatment with ambroxol and panobinostat reactivated p62 staining. LC3B staining was increased in all drug-treated tumors (Figure 5C, lower). These in vivo results supported the in vitro observation that ambroxol-induced apoptosis and autophagy inhibition.
The UPR induced by ambroxol treatment of myeloma cells
It is unclear how ambroxol induces apoptosis of myeloma cells after autophagy inhibition. Myeloma cells produce large amounts of M protein and are considered to be in a proteotoxic state. It is speculated that the UPR plays a role in myeloma cell survival. Namely, UPR perturbation by autophagy inhibition using ambroxol is expected to cause myeloma cell death. Figure 6A reveals that eukaryotic initiation factor 2α (eIF2α) and phosphorylated eIF2⍺ were weakly upregulated by ambroxol treatment and that expression of CHOP, an apoptosis inducer, was subsequently elevated.29 However, the level of XBP1s decreased after ambroxol treatment. Other authors have speculated that the survival of myeloma cells is dependent on XBP1s expression.30 In our experiments, phosphorylated eIF2⍺ and CHOP expression levels were decreased by the addition of GSK2606414, an inhibitor of PERK (protein kinase RNA–like endoplasmic reticulum kinase), in the presence of ambroxol (Figure 6B). GSK2606414 treatment also restored the viability of ambroxol-treated myeloma cells (Figure 6B). STF083010, an IRE-1/XBP1 pathway inhibitor, decreased XBP1s expression and further promoted the death of ambroxol-treated myeloma cells (Figure 6B). Mimura et al reported that the blockade of XBP1s induces CHOP expression.30 Our results also revealed that STF083010 treatment increased CHOP expression (Figure 6B). These results suggested that ambroxol-induced CHOP expression and apoptosis by downregulation of XBP1s and subsequent activation of the PERK-eIF2⍺ pathway (Figure 6).
The UPR induced by Abx treatment. (A) Expression of UPR molecules by Abx treatment of KMS34 myeloma cells over time. KMS34 cells were treated with 200 μM Abx for the indicated times. Expression levels of UPR molecules such as eIF2⍺, p-eIF2⍺, XBP1, XBP1s, and CHOP were evaluated by western blots. ∗P < .05 vs 0 hour. (B) Inhibition of UPR response and cell viability in Abx-treated KMS34 cells. KMS34 cells were treated with 2 μM GSK2606414 (a PERK inhibitor) or 60 μM STF083010 (an inositol-requiring enzyme 1⍺ inhibitor) for 1 hour. Then, 200 μM Abx was added to the culture medium, and the cells were incubated for an additional 6 hours. The viable cells were counted by trypan blue exclusion assay using an automatic cell counter. Expression levels of eIF2⍺, p-eIF2⍺, XBP1, XBP1s, and CHOP were evaluated by western blot analyses. ∗P < .05.
The UPR induced by Abx treatment. (A) Expression of UPR molecules by Abx treatment of KMS34 myeloma cells over time. KMS34 cells were treated with 200 μM Abx for the indicated times. Expression levels of UPR molecules such as eIF2⍺, p-eIF2⍺, XBP1, XBP1s, and CHOP were evaluated by western blots. ∗P < .05 vs 0 hour. (B) Inhibition of UPR response and cell viability in Abx-treated KMS34 cells. KMS34 cells were treated with 2 μM GSK2606414 (a PERK inhibitor) or 60 μM STF083010 (an inositol-requiring enzyme 1⍺ inhibitor) for 1 hour. Then, 200 μM Abx was added to the culture medium, and the cells were incubated for an additional 6 hours. The viable cells were counted by trypan blue exclusion assay using an automatic cell counter. Expression levels of eIF2⍺, p-eIF2⍺, XBP1, XBP1s, and CHOP were evaluated by western blot analyses. ∗P < .05.
Gene expression profile of ambroxol-treated myeloma cells
To elucidate the molecular changes induced by ambroxol treatment, a GSEA was conducted between ambroxol-treated and -untreated myeloma cells. The gene sets “GOBP_NEGATIVE_REGULATION_OF_AUTOPHAGY,” “GOCC_AUTOPHAGOSOME,” and “GOBP_ AUTOPHAGOSOME _ORGANIZATION” were upregulated (Figure 7A). To identify target genes for the negative regulation of autophagy by ambroxol, genes with significantly altered expressions after ambroxol treatment were selected from the gene set “GOBP_NEGATIVE_REGULATION_OF_AUTOPHAGY” and are enumerated in Figure 7B. Among them, both SIRT2 and FOXK1 (forkhead box K1) genes have been reported to inhibit late-stage autophagy by inhibiting autophagosome fusion with lysosomes.31,32 Upregulation of SIRT2 and FOXK1 gene products after ambroxol treatment was confirmed by western blots in KMS21 and KMS34 cells (Figure 7B). The pathway analysis also revealed that pathways for “Autophagy,” “UPR,” and “Sirtuin” were significantly altered by ambroxol treatment in MM cells. Taken together, the results of the transcriptome assay also indicated that autophagy is a likely target of ambroxol in MM cells.
Gene expression profiles of Abx-treated myeloma cells. (A) RNA sequence and GSEA by GO gene sets (C5) of Abx-treated vs untreated KMS34 and KMS21 cells. The RNA sequence data were used to elucidate the gene sets that were upregulated or downregulated (log2FC > 0.1 or log2FC less than −0.1) in both the Abx-treated cell lines and fulfilled P value of <.05 and false discovery rate of <0.25. The top 20 gene sets were enumerated by NES score. Among them, the enrichment plots for the 3 gene sets whose names included “autophagy” and “autophagosome” are also revealed. (B) To search for the targeting gene of Abx, heat maps of the genes included in the gene set “GOBP_NEGATIVE_REGULATION_OF_AUTOPHAGY” were enumerated. Expression levels of Sirt2 and FOXK1 were examined by western blots. All blots were repeated 3 times, and the signals were quantified by ImageJ scanning and adjusted with β-actin signals. ∗P < .05 vs 0 hour. (C) Pathway analysis of Abx-treated KMS34 and KMS21 cells was done using the genes with absolute log2FC of >1 or log2FC less than −1 (Ingenuity Pathway Analysis; Qiagen). GO, Gene Ontology; NES, Normalized Enrichment Score.
Gene expression profiles of Abx-treated myeloma cells. (A) RNA sequence and GSEA by GO gene sets (C5) of Abx-treated vs untreated KMS34 and KMS21 cells. The RNA sequence data were used to elucidate the gene sets that were upregulated or downregulated (log2FC > 0.1 or log2FC less than −0.1) in both the Abx-treated cell lines and fulfilled P value of <.05 and false discovery rate of <0.25. The top 20 gene sets were enumerated by NES score. Among them, the enrichment plots for the 3 gene sets whose names included “autophagy” and “autophagosome” are also revealed. (B) To search for the targeting gene of Abx, heat maps of the genes included in the gene set “GOBP_NEGATIVE_REGULATION_OF_AUTOPHAGY” were enumerated. Expression levels of Sirt2 and FOXK1 were examined by western blots. All blots were repeated 3 times, and the signals were quantified by ImageJ scanning and adjusted with β-actin signals. ∗P < .05 vs 0 hour. (C) Pathway analysis of Abx-treated KMS34 and KMS21 cells was done using the genes with absolute log2FC of >1 or log2FC less than −1 (Ingenuity Pathway Analysis; Qiagen). GO, Gene Ontology; NES, Normalized Enrichment Score.
Discussion
Autophagy is an indispensable cellular system for the survival of normal and neoplastic cells. However, excessive induction of autophagy causes tumor cell death. For example, in hematological malignancies, arsenic trioxide (As2O3),33 dexamethasone, and idarubicin have each been reported to induce autophagy and subsequent autophagic cell death.34,35 In contrast, autophagy induction by antineoplastic drugs occasionally weakens antitumor activity and causes drug resistance.36 Therefore, combining antineoplastic drugs with autophagy inhibitors can potentiate antitumor activities.
In a phase 1 trial of hydroxychloroquine plus bortezomib for patients with refractory MM, the very good partial response rate was only 14%, and grade 3 or over thrombocytopenia and gastrointestinal toxicities were observed in 28% and 24% of patients, respectively.8 On the basis of our data, bortezomib did not always demonstrate a synergistic effect with autophagy inhibitors (Figure 4). In addition, drugs less toxic than hydroxychloroquine are necessary. Various HDAC inhibitors are undergoing clinical trials for malignant diseases other than myeloma, such as peripheral T-cell lymphoma and advanced solid tumors. Therefore, combining an HDAC inhibitor with an autophagy inhibitor is theoretically a reasonable anticancer strategy for overcoming drug resistance.21 Indeed, panobinostat is not a first-choice drug for untreated MM. However, we propose that combination therapy with panobinostat plus ambroxol be considered as a new option for the salvage therapy of double refractory (immunomodulatory drugs and proteasome inhibitors [PI]) cases or for immunomodulatory drug–free maintenance treatment. Recently, HDAC inhibitors have been used for T-cell malignancies. Combination therapy with ambroxol may also help to overcome the drug resistance and adverse effects of HDAC inhibitors in T-cell diseases.
For future clinical application, it is important to consider several limitations of this study. First, very high-dose ambroxol was required for growth inhibition of MM cells, raising the question of whether ambroxol would inhibit the growth of MM cells at much lower concentrations. However, as found in Figure 4D, ambroxol at concentrations of several micromolar or lower did inhibit MM cell growth in combination with panobinostat or bortezomib. In addition, IV injection may yield much higher maximum plasma concentration (Cmax) and area under the curve values than an oral dose and improve clinical efficacy. For example, Wang et al reported perioperative lung protection by high-dose ambroxol injection in patients with lung cancer.37 Recently, very high-dose oral ambroxol (up to 1485 mg/d or 25 mg/kg per day) has been given to patients with Gaucher disease and was reported to be generally safe.38,39 By these approaches (high-dose oral administration or IV injection in combination therapy), ambroxol is expected to demonstrate antitumor activity in the clinical setting. One of the major adverse effects of panobinostat is diarrhea. HDAC knockdown was reported to cause growth arrest, differentiation, and apoptosis of mouse intestinal epithelial cells.40 HDAC inhibition by panobinostat was also thought to cause these gastrointestinal toxicities. Our transcriptome assay of ambroxol-treated cells indicated the expression of SIRT2, a class III HDAC, which may compensate for inhibition of HDACs by panobinostat, potentially leading to the alleviation of diarrhea in panobinostat-treated mice. It was also reported that perioperative high-dose ambroxol ameliorated postoperative lung complications and reduced antibiotic dependence in patients with lung cancer.37 Ambroxol may also have antioxidant or anti-inflammatory effects.41,42
Another clinical limitation of this study is that such high-dose ambroxol may induce hematological or other toxicities, even though significant weight loss was not observed in our mouse model. Details of the clinical efficacy, toxicity, and pharmacokinetics of high-dose ambroxol warrant investigation in future clinical trials.
Even though ambroxol has been used as a mucolytic drug, it demonstrates not only autophagy inhibition but also enhancement of antitumor immunity by attenuation of ⍺-2,3-sialylation as an off-target effect.43 Zhang et al reported that ambroxol enhanced paclitaxel’s antitumor effect against lung cancer cells through autophagy inhibition even though ambroxol alone did not demonstrate significant tumor regression.18 They did not deduce the molecular mechanisms for the synergism of ambroxol with paclitaxel but speculated that lysosomal alkalization was a cause of autophagy inhibition. However, we were unable to observe lysosomal alkalization by acridine orange staining of lysosomes (supplemental Figure 3) and observed no inactivation of cathepsin D, a major lysosomal protease (supplemental Figure 4).44 Our results suggested that ambroxol may regulate late-stage autophagy in MM cells, likely by inhibiting autophagosome-lysosome fusion rather than by inhibiting lysosomal function. Our transcriptome assays also demonstrated that ambroxol altered the expression of genes related to autophagy and suggested SORT2 and FOXK1 as putative molecules involved in the ambroxol-induced inhibition of autophagy.31,32,45
In conclusion, autophagy inhibition combined with existing drugs could be a new therapeutic approach for MM.
Acknowledgments
The authors thank Takemi Otsuki for providing multiple myeloma cell lines; Kazuya Fujihashi for contributing to the electromicroscopic observations; Ryo Kaneko, Shoju Endo, Shunsuke Goto, and Mami Inoue for helping with the flux and turnover assays; Kensuke Torii for helping with the animal experiments and assays for unfolded protein response; and Naoya Iimura for helping with the experiments on unfolded protein response.
This work was supported by Grants-in-Aid for Scientific Research from Ministry of Education, Culture, Sports, Science and Technology (MEXT), Japan (grant numbers 23K07869, 20K08763, and 17K09940 [Y.H.]). Support was also provided in the form of grants-in-aid from the Translational Research Network Program of Japan Agency for Medical Research and Development (AMED), Japan (grant numbers 15lm0103010j0002 and 16lm0103010j0003 [Y.H.]) and a Japanese Society of Hematology Research Grant (Y.H.).
Authorship
Contribution: Y.H. designed and performed the research, analyzed the data, wrote the manuscript, and obtained research funds; H. Sugiyama, Y. Miyashita, and T.O. performed flux and turnover assays and analyzed RNA sequence data; S.S. performed electromicroscopic observation; Y. Matsumoto worked on the animal study; T. Yamada contributed to the pathological experiments; T. Yamamoto analyzed RNA sequence data; T. Yamaguchi performed screening of the drug library and contributed to the early phase of the research; K.Y. and H.K. obtained patient samples; H. Saya established and provided the drug library; and M.M. performed the research on the unfolded protein response and supervised the research.
Conflict-of-interest disclosure: Y.H. has received research grants from Takeda Pharmaceutical Co, MSD, Astellas Pharma, Daiichi Sankyo Co, Pfizer, Ono Pharmaceutical Co, and AbbVie GK. The remaining authors declare no competing financial interests.
Correspondence: Yutaka Hattori, Division of Clinical Physiology and Therapeutics, Keio University Faculty of Pharmacy, 1-5-30 Shiba-koen, Minato-ku, Tokyo 105-8512, Japan; email: hattori-yt@pha.keio.ac.jp; and Maiko Matsushita, Division of Clinical Physiology and Therapeutics, Keio University Faculty of Pharmacy, 1-5-30 Shiba-koen, Minato-ku, Tokyo 105-8512, Japan; email: maikom@keio.jp.
References
Author notes
RNA sequence data are available in the Gene Expression Omnibus database (accession number GSE255564).
The data generated in this article are available upon reasonable request from the corresponding authors, Yutaka Hattori (hattori-yt@pha.keio.ac.jp) and Maiko Matsushita (maikom@keio.jp).
The full-text version of this article contains a data supplement.









